Institut für Fernstudien und Didaktische EntwicklungIFDE
Kirchliche Pädagogische Hochschule - Edith Stein
1
Johannes Maurek, MA MSc
Lehrgang für
an der Pädagogischen
Hochschule Salzburg
e
Institut für Fernstudien und Didaktische EntwicklungIFDE
Kirchliche Pädagogische Hochschule - Edith Stein
2
Zeitstruktur
• 09:00 Beginn
• Präsentationswerkzeuge abseits von Powerpoint
• 10:30 Kaffeepause (falls am Sa möglich)
• 11:00 Präsentation der Pecha Kuchas
• 12:00 – 13:00 Mittagspause
• 13:00 Dokumentationswerkzeuge
• 14:30 Kaffeepause
• 14:00 Creative Commons und Rechtliche Fragen
• 16:00 Schluss
Institut für Fernstudien und Didaktische EntwicklungIFDE
Kirchliche Pädagogische Hochschule - Edith Stein
3
Institut für Fernstudien und Didaktische EntwicklungIFDE
Kirchliche Pädagogische Hochschule - Edith Stein
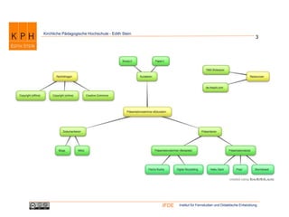
Kuratieren
Dokumentiere
n
4
Präsentationsformen
Präsentieren
Entwicklungen
Institut für Fernstudien und Didaktische EntwicklungIFDE
Kirchliche Pädagogische Hochschule - Edith Stein
• Online Tools:
Prezi
Haiku Deck
Draw.io
Present.me
• Offline Tools:
Prezi (nur Pro Account)
Open Office Impress (auch Libre
Office)
5
Präsentieren / Tools
Bei allen
Online-Präsentations-Tools
unbedingt die Urheberrechte
beachten
Institut für Fernstudien und Didaktische EntwicklungIFDE
Kirchliche Pädagogische Hochschule - Edith Stein
• Preisgekröntes Online-Präsentationstool. Gesonderte
(preisreduzierte) Edu-Lizenzen sind erhältlich. In der Pro-Version
auch offline bearbeitbar
• Vorteile: Kollaboratives Arbeiten, gute Usability, visuell ansprechend,
hoher Aufmerksamkeitsfaktor
• Geeignet für: Abläufe, Konzepte, Projekte, Reisedokus, ... (aber
auch universell nutzbar)
6
Präsentieren / Prezi
Institut für Fernstudien und Didaktische EntwicklungIFDE
Kirchliche Pädagogische Hochschule - Edith Stein
• Online Präsentationssoftware mit starker Vorstrukturierung.
Prädestiniert für schnelle Arbeitsergebnisse mit gutem Layout. Für
sehr „kreative“ Arbeiter eher weniger geeignet.
• Vorteile: Schnelligkeit, grafisch hochwertige Vorlagen
7
Präsentieren / Haiku Deck
Institut für Fernstudien und Didaktische EntwicklungIFDE
Kirchliche Pädagogische Hochschule - Edith Stein
• Online-Tool mit vielseitigen Verwendungsmöglichkeiten (Grafiken,
Mindmaps, Organigramme, Flussdiagramme,
Netzwerkdokumentationen, Schaltpläne, Prozessdiagramme etc.).
Durch die vielfältigen Vorlagen sehr flexibel. Gute Anbindungen an
Cloud-Technologien (Google-Drive, Dropbox). Gute Import-
Funktionen.
8
Präsentieren / Draw.io
Institut für Fernstudien und Didaktische EntwicklungIFDE
Kirchliche Pädagogische Hochschule - Edith Stein
• Tolles Online-Tool, das die Vorteile einer Online-Präsentation mit
einem parallel sichtbaren Video mit den Erläuterungen des
Vortragenden verbindet.
• Das Video kann gleichzeitig mit der Wiedergabe der Präsentation
aufgenommen werden (z.B. Notebook) oder ein Video kann zu einer
Präsentation automatisch oder manuell synchronisiert werdern
9
Präsentieren / Present.me
Institut für Fernstudien und Didaktische EntwicklungIFDE
Kirchliche Pädagogische Hochschule - Edith Stein
• Offline Tools online stellen:
Powerpoint, Keynote, Impress u.a.
können auch online zur Verfügung
gestellt werden.
10
Präsentieren / Tools
Bei allen
Online-Präsentations-Tools
unbedingt die Urheberrechte
beachten
Institut für Fernstudien und Didaktische EntwicklungIFDE
Kirchliche Pädagogische Hochschule - Edith Stein
11
Präsentationsformen
Institut für Fernstudien und Didaktische EntwicklungIFDE
Kirchliche Pädagogische Hochschule - Edith Stein
12
Präsentationsformen / Pecha
Kucha
Institut für Fernstudien und Didaktische EntwicklungIFDE
Kirchliche Pädagogische Hochschule - Edith Stein
13
Pecha Kucha / Vorteile
• 6 Minuten 20 Sekunden zwingen zur sprachlichen
Prägnanz
• Vortrag muss ebenso spielerisch wie effizient sein
• Zeitstruktur verhindert ermüdende „Langredner“
• Verzicht auf Text vermindert die Ermüdung der Augen
• Bilder prägen sich dem Gedächtnis besser ein
Institut für Fernstudien und Didaktische EntwicklungIFDE
Kirchliche Pädagogische Hochschule - Edith Stein
14
Präsentationsformen /
Digital Storytelling
• „Es war einmal...“
Geschichten als Instrument zur interaktiven Vermittlung
von Inhalten
• Dramaturgie, Spannung, Wahrnehmung
spannende Geschichten, Erzählstrukturen
Anwender fesseln und aktiv miteinbeziehen
• DST stammt aus den USA (90er Jahre)
keine feste Begrifflichkeit oder Begriffsdefinition
Storytelling, Virtual Storytelling, Interactive Storytelling
Institut für Fernstudien und Didaktische EntwicklungIFDE
Kirchliche Pädagogische Hochschule - Edith Stein
15
Präsentationsformen /
Digital Storytelling
• Center for Digital Storytelling
• Beispiele für Digital Storytelling (Digital Storytelling
Vienna)
Institut für Fernstudien und Didaktische EntwicklungIFDE
Kirchliche Pädagogische Hochschule - Edith Stein
16
Digital Storytelling /
Vorteile
• Auch sozial weniger auffällige SchülerInnen können sich
selbst zum Thema machen
• Steigerung des Selbstwertes und der Selbstwirksamkeit,
wenn das eigene Produkt online gestellt und von vielen
gesehen werden kann
• Kreative Biografiearbeit
• Schulung der Ausdrucksfähigkeit
• Förderung von Empathie und Verständnis
Institut für Fernstudien und Didaktische EntwicklungIFDE
Kirchliche Pädagogische Hochschule - Edith Stein
• Unter “kuratieren” versteht man die reflektierte,
(annotierte) Auswahl von Quellen (Texte, Bilder, Videos)
zu einem bestimmten Thema.
• Unterschiedliche Quellen werden dabei in einen neuen
Sinnzusammenhang gebracht oder zu neuen
Lernmaterialien aggregiert. Das daraus entstehende
Produkt nennt man auch „Mashup“.
17
Kuratieren
Mashu
p
Social
Media
RSS Netz-
werke
Blogs
Institut für Fernstudien und Didaktische EntwicklungIFDE
Kirchliche Pädagogische Hochschule - Edith Stein
• Online-Curation-Tool zur
themenbezogenen Sammlung,
Bewertung und Annotation von
Online-Content.
• Content-Übernahme durch
Automatismen (scoop.it erstellt
Vorschläge, Bookmarklet im
Browser, Social Network)
• Veröffentlichung im Blog, auf
Webseiten durch Embedded
Code, automatisch in sozialen
Netzwerken (Facebook,
LinkedIn, Google+ etc.)
18
Kuratieren/ scoop.it
Institut für Fernstudien und Didaktische EntwicklungIFDE
Kirchliche Pädagogische Hochschule - Edith Stein
• Erstelle deine eigene Zeitung
zu deinen Themen und
Interessen. Die Befüllung und
Erstellung der Zeitung erfolgt
automatisch
• Zeitpunkt der wöchentlichen
Erstellung frei wählbar.
Interessenten werden z.B.
über Twitter und Facebook
informiert.
• Beeinflussung des Inhalts
durch Tags. Es werden über
250 Mio Posts/day nach
passenden Inhalten
druchsucht.
19
Kuratieren/ Paper.li
Institut für Fernstudien und Didaktische EntwicklungIFDE
Kirchliche Pädagogische Hochschule - Edith Stein
• Dokumentation einer Wienreise
• Dokumentation eines Projekts zur Zeitgeschichte
• Dokumentation eines Comenius-Projekts
• Dokumentation eines schulischen Entwicklungsprojekts
• Lerndokumentation (Lerntagebuch)
• Entwicklungsdokumentation (Hobby, Kunst, Fotografie)
20
Dokumentieren
Institut für Fernstudien und Didaktische EntwicklungIFDE
Kirchliche Pädagogische Hochschule - Edith Stein
21
Dokumentieren / Blogs
Institut für Fernstudien und Didaktische EntwicklungIFDE
Kirchliche Pädagogische Hochschule - Edith Stein
22
Dokumentieren / Blogs
Weblog
Lehrer betreibt Blog
für SchülerInnen
Die Schulwebsite ist
ein Blog
Lehrer betreibt Blog
mit SchülerInnen
SchülerInnen
betreiben eigene
Blogs
Beispiel Grundschule:
Elefantenklasse
Beispiel Hauptschule: Wolf-Klasse
Beispiel: Projektblog – Migration (von
Redecker)
Beispiel: Schulblog (Gymnasium Blomberg)
Beispiel: 15jährige Schülerin -
Sommerferienblog
Anregungen von Lisa Rosa (Blogwerkstatt)
Institut für Fernstudien und Didaktische EntwicklungIFDE
Kirchliche Pädagogische Hochschule - Edith Stein
23
Dokumentieren / Blogs
CC-BY Ralf Appelt http://bit.ly/1DiSHUL
Institut für Fernstudien und Didaktische EntwicklungIFDE
Kirchliche Pädagogische Hochschule - Edith Stein
24
Exkurs: Urheberrecht
Checkliste zum Urheberrecht
Institut für Fernstudien und Didaktische EntwicklungIFDE
Kirchliche Pädagogische Hochschule - Edith Stein
25
Exkurs: Urheberrecht
Bin ich fit im Urheberrecht?
Teste dich hier!
Institut für Fernstudien und Didaktische EntwicklungIFDE
Kirchliche Pädagogische Hochschule - Edith Stein
26
Exkurs: Urheberrecht
Creative Commons
Quelle: Creative Commons
Institut für Fernstudien und Didaktische EntwicklungIFDE
Kirchliche Pädagogische Hochschule - Edith Stein
27
Exkurs: Ressourcen
TiBS Bilderpool
Institut für Fernstudien und Didaktische EntwicklungIFDE
Kirchliche Pädagogische Hochschule - Edith Stein
28
Exkurs: Ressourcen
CC Search
Institut für Fernstudien und Didaktische EntwicklungIFDE
Kirchliche Pädagogische Hochschule - Edith Stein
29
Exkurs: Ressourcen
Freepik

Präsentieren, Dokumentieren, Kuratieren

  • 1.
    Institut für Fernstudienund Didaktische EntwicklungIFDE Kirchliche Pädagogische Hochschule - Edith Stein 1 Johannes Maurek, MA MSc Lehrgang für an der Pädagogischen Hochschule Salzburg e
  • 2.
    Institut für Fernstudienund Didaktische EntwicklungIFDE Kirchliche Pädagogische Hochschule - Edith Stein 2 Zeitstruktur • 09:00 Beginn • Präsentationswerkzeuge abseits von Powerpoint • 10:30 Kaffeepause (falls am Sa möglich) • 11:00 Präsentation der Pecha Kuchas • 12:00 – 13:00 Mittagspause • 13:00 Dokumentationswerkzeuge • 14:30 Kaffeepause • 14:00 Creative Commons und Rechtliche Fragen • 16:00 Schluss
  • 3.
    Institut für Fernstudienund Didaktische EntwicklungIFDE Kirchliche Pädagogische Hochschule - Edith Stein 3
  • 4.
    Institut für Fernstudienund Didaktische EntwicklungIFDE Kirchliche Pädagogische Hochschule - Edith Stein Kuratieren Dokumentiere n 4 Präsentationsformen Präsentieren Entwicklungen
  • 5.
    Institut für Fernstudienund Didaktische EntwicklungIFDE Kirchliche Pädagogische Hochschule - Edith Stein • Online Tools: Prezi Haiku Deck Draw.io Present.me • Offline Tools: Prezi (nur Pro Account) Open Office Impress (auch Libre Office) 5 Präsentieren / Tools Bei allen Online-Präsentations-Tools unbedingt die Urheberrechte beachten
  • 6.
    Institut für Fernstudienund Didaktische EntwicklungIFDE Kirchliche Pädagogische Hochschule - Edith Stein • Preisgekröntes Online-Präsentationstool. Gesonderte (preisreduzierte) Edu-Lizenzen sind erhältlich. In der Pro-Version auch offline bearbeitbar • Vorteile: Kollaboratives Arbeiten, gute Usability, visuell ansprechend, hoher Aufmerksamkeitsfaktor • Geeignet für: Abläufe, Konzepte, Projekte, Reisedokus, ... (aber auch universell nutzbar) 6 Präsentieren / Prezi
  • 7.
    Institut für Fernstudienund Didaktische EntwicklungIFDE Kirchliche Pädagogische Hochschule - Edith Stein • Online Präsentationssoftware mit starker Vorstrukturierung. Prädestiniert für schnelle Arbeitsergebnisse mit gutem Layout. Für sehr „kreative“ Arbeiter eher weniger geeignet. • Vorteile: Schnelligkeit, grafisch hochwertige Vorlagen 7 Präsentieren / Haiku Deck
  • 8.
    Institut für Fernstudienund Didaktische EntwicklungIFDE Kirchliche Pädagogische Hochschule - Edith Stein • Online-Tool mit vielseitigen Verwendungsmöglichkeiten (Grafiken, Mindmaps, Organigramme, Flussdiagramme, Netzwerkdokumentationen, Schaltpläne, Prozessdiagramme etc.). Durch die vielfältigen Vorlagen sehr flexibel. Gute Anbindungen an Cloud-Technologien (Google-Drive, Dropbox). Gute Import- Funktionen. 8 Präsentieren / Draw.io
  • 9.
    Institut für Fernstudienund Didaktische EntwicklungIFDE Kirchliche Pädagogische Hochschule - Edith Stein • Tolles Online-Tool, das die Vorteile einer Online-Präsentation mit einem parallel sichtbaren Video mit den Erläuterungen des Vortragenden verbindet. • Das Video kann gleichzeitig mit der Wiedergabe der Präsentation aufgenommen werden (z.B. Notebook) oder ein Video kann zu einer Präsentation automatisch oder manuell synchronisiert werdern 9 Präsentieren / Present.me
  • 10.
    Institut für Fernstudienund Didaktische EntwicklungIFDE Kirchliche Pädagogische Hochschule - Edith Stein • Offline Tools online stellen: Powerpoint, Keynote, Impress u.a. können auch online zur Verfügung gestellt werden. 10 Präsentieren / Tools Bei allen Online-Präsentations-Tools unbedingt die Urheberrechte beachten
  • 11.
    Institut für Fernstudienund Didaktische EntwicklungIFDE Kirchliche Pädagogische Hochschule - Edith Stein 11 Präsentationsformen
  • 12.
    Institut für Fernstudienund Didaktische EntwicklungIFDE Kirchliche Pädagogische Hochschule - Edith Stein 12 Präsentationsformen / Pecha Kucha
  • 13.
    Institut für Fernstudienund Didaktische EntwicklungIFDE Kirchliche Pädagogische Hochschule - Edith Stein 13 Pecha Kucha / Vorteile • 6 Minuten 20 Sekunden zwingen zur sprachlichen Prägnanz • Vortrag muss ebenso spielerisch wie effizient sein • Zeitstruktur verhindert ermüdende „Langredner“ • Verzicht auf Text vermindert die Ermüdung der Augen • Bilder prägen sich dem Gedächtnis besser ein
  • 14.
    Institut für Fernstudienund Didaktische EntwicklungIFDE Kirchliche Pädagogische Hochschule - Edith Stein 14 Präsentationsformen / Digital Storytelling • „Es war einmal...“ Geschichten als Instrument zur interaktiven Vermittlung von Inhalten • Dramaturgie, Spannung, Wahrnehmung spannende Geschichten, Erzählstrukturen Anwender fesseln und aktiv miteinbeziehen • DST stammt aus den USA (90er Jahre) keine feste Begrifflichkeit oder Begriffsdefinition Storytelling, Virtual Storytelling, Interactive Storytelling
  • 15.
    Institut für Fernstudienund Didaktische EntwicklungIFDE Kirchliche Pädagogische Hochschule - Edith Stein 15 Präsentationsformen / Digital Storytelling • Center for Digital Storytelling • Beispiele für Digital Storytelling (Digital Storytelling Vienna)
  • 16.
    Institut für Fernstudienund Didaktische EntwicklungIFDE Kirchliche Pädagogische Hochschule - Edith Stein 16 Digital Storytelling / Vorteile • Auch sozial weniger auffällige SchülerInnen können sich selbst zum Thema machen • Steigerung des Selbstwertes und der Selbstwirksamkeit, wenn das eigene Produkt online gestellt und von vielen gesehen werden kann • Kreative Biografiearbeit • Schulung der Ausdrucksfähigkeit • Förderung von Empathie und Verständnis
  • 17.
    Institut für Fernstudienund Didaktische EntwicklungIFDE Kirchliche Pädagogische Hochschule - Edith Stein • Unter “kuratieren” versteht man die reflektierte, (annotierte) Auswahl von Quellen (Texte, Bilder, Videos) zu einem bestimmten Thema. • Unterschiedliche Quellen werden dabei in einen neuen Sinnzusammenhang gebracht oder zu neuen Lernmaterialien aggregiert. Das daraus entstehende Produkt nennt man auch „Mashup“. 17 Kuratieren Mashu p Social Media RSS Netz- werke Blogs
  • 18.
    Institut für Fernstudienund Didaktische EntwicklungIFDE Kirchliche Pädagogische Hochschule - Edith Stein • Online-Curation-Tool zur themenbezogenen Sammlung, Bewertung und Annotation von Online-Content. • Content-Übernahme durch Automatismen (scoop.it erstellt Vorschläge, Bookmarklet im Browser, Social Network) • Veröffentlichung im Blog, auf Webseiten durch Embedded Code, automatisch in sozialen Netzwerken (Facebook, LinkedIn, Google+ etc.) 18 Kuratieren/ scoop.it
  • 19.
    Institut für Fernstudienund Didaktische EntwicklungIFDE Kirchliche Pädagogische Hochschule - Edith Stein • Erstelle deine eigene Zeitung zu deinen Themen und Interessen. Die Befüllung und Erstellung der Zeitung erfolgt automatisch • Zeitpunkt der wöchentlichen Erstellung frei wählbar. Interessenten werden z.B. über Twitter und Facebook informiert. • Beeinflussung des Inhalts durch Tags. Es werden über 250 Mio Posts/day nach passenden Inhalten druchsucht. 19 Kuratieren/ Paper.li
  • 20.
    Institut für Fernstudienund Didaktische EntwicklungIFDE Kirchliche Pädagogische Hochschule - Edith Stein • Dokumentation einer Wienreise • Dokumentation eines Projekts zur Zeitgeschichte • Dokumentation eines Comenius-Projekts • Dokumentation eines schulischen Entwicklungsprojekts • Lerndokumentation (Lerntagebuch) • Entwicklungsdokumentation (Hobby, Kunst, Fotografie) 20 Dokumentieren
  • 21.
    Institut für Fernstudienund Didaktische EntwicklungIFDE Kirchliche Pädagogische Hochschule - Edith Stein 21 Dokumentieren / Blogs
  • 22.
    Institut für Fernstudienund Didaktische EntwicklungIFDE Kirchliche Pädagogische Hochschule - Edith Stein 22 Dokumentieren / Blogs Weblog Lehrer betreibt Blog für SchülerInnen Die Schulwebsite ist ein Blog Lehrer betreibt Blog mit SchülerInnen SchülerInnen betreiben eigene Blogs Beispiel Grundschule: Elefantenklasse Beispiel Hauptschule: Wolf-Klasse Beispiel: Projektblog – Migration (von Redecker) Beispiel: Schulblog (Gymnasium Blomberg) Beispiel: 15jährige Schülerin - Sommerferienblog Anregungen von Lisa Rosa (Blogwerkstatt)
  • 23.
    Institut für Fernstudienund Didaktische EntwicklungIFDE Kirchliche Pädagogische Hochschule - Edith Stein 23 Dokumentieren / Blogs CC-BY Ralf Appelt http://bit.ly/1DiSHUL
  • 24.
    Institut für Fernstudienund Didaktische EntwicklungIFDE Kirchliche Pädagogische Hochschule - Edith Stein 24 Exkurs: Urheberrecht Checkliste zum Urheberrecht
  • 25.
    Institut für Fernstudienund Didaktische EntwicklungIFDE Kirchliche Pädagogische Hochschule - Edith Stein 25 Exkurs: Urheberrecht Bin ich fit im Urheberrecht? Teste dich hier!
  • 26.
    Institut für Fernstudienund Didaktische EntwicklungIFDE Kirchliche Pädagogische Hochschule - Edith Stein 26 Exkurs: Urheberrecht Creative Commons Quelle: Creative Commons
  • 27.
    Institut für Fernstudienund Didaktische EntwicklungIFDE Kirchliche Pädagogische Hochschule - Edith Stein 27 Exkurs: Ressourcen TiBS Bilderpool
  • 28.
    Institut für Fernstudienund Didaktische EntwicklungIFDE Kirchliche Pädagogische Hochschule - Edith Stein 28 Exkurs: Ressourcen CC Search
  • 29.
    Institut für Fernstudienund Didaktische EntwicklungIFDE Kirchliche Pädagogische Hochschule - Edith Stein 29 Exkurs: Ressourcen Freepik