Demokratisierung
                   der
           Kantonsschule Glarus


                             Maturaarbeit
                                Nadja Peeters




                             Kantonsschule Glarus
                              Abgabetermin: 06.12.2010


Betreuer: Christoph Zürrer                               Referent: Karl Stadler
Nadja Peeters                                                                    Demokratisierung der Kantonsschule Glarus



Inhaltsverzeichnis
1. Einleitung ................................................................................................... 4

2. Grundlagen ................................................................................................ 6
   2.1 Demokratische Bildung ............................................................................................... 6
   2.2 Grundsätze demokratischer Bildung ........................................................................... 7
        2.2.1 Demokratische Mitbestimmung in Angelegenheiten der Gemeinschaft ..................... 7
        2.2.2 Selbstbestimmung in individuellen Angelegenheiten .................................................. 9
   2.3 Das Bildungssystem der Schweiz ..............................................................................10
        2.3.1 Gymnasiale Maturitätsschulen .................................................................................. 10
        2.3.2 Die Kantonsschule Glarus ......................................................................................... 10

3. Demokratisierung – Die Kriterien ..............................................................13
   3.1 Demokratisierung von Staatsschulen .........................................................................13
   3.2 Wann ist eine Schule eine demokratische Schule? ....................................................14
        3.2.1 Kriterien ..................................................................................................................... 14
                3.2.1.1 Die Schulebene .................................................................................................... 15
                3.2.1.2 Die individuelle Ebene ......................................................................................... 16
                3.2.1.3 Die zwischenmenschliche Ebene ........................................................................ 17

4. Gegenüberstellung ....................................................................................18
   4.1 Gegenüberstellung der Schulebene ...........................................................................19
   4.2 Gegenüberstellung der individuellen Ebene ...............................................................21
   4.3 Gegenüberstellung der zwischenmenschlichen Ebene ..............................................24

5. Interpretation der Gegenüberstellung .......................................................26
   5.1 Die Schulebene .........................................................................................................26
        5.1.1 Organe ....................................................................................................................... 26
                5.1.1.1 Die Schulversammlung ........................................................................................ 27
                5.1.1.2 Die Delegiertenversammlung .............................................................................. 27
                5.1.1.3 Klassenkonvente .................................................................................................. 27
                5.1.1.4 Externe Gremien .................................................................................................. 28
                5.1.1.5 Organigramm einer demokratischen Kantonsschule Glarus ............................... 28
        5.1.2 Entscheidungen und Prozesse.................................................................................. 29
                5.1.2.1 Die Schulversammlung ........................................................................................ 30
                5.1.2.2 Der Kantonsschulrat ............................................................................................ 30
                5.1.2.3 Der Elternrat ......................................................................................................... 30
        5.1.3 Evaluation .................................................................................................................. 31
                5.1.3.1 Der Evaluationskreislauf ...................................................................................... 32
                5.1.3.2 Die direkte Ebene der Evaluation ........................................................................ 33
Nadja Peeters                                                                     Demokratisierung der Kantonsschule Glarus



   5.2 Die individuelle Ebene ...............................................................................................34
        5.2.1 Selbstbestimmtes Lernen .......................................................................................... 34
                5.2.1.1 Lerninhalte ........................................................................................................... 34
                5.2.1.2 Unterrichtszeit ...................................................................................................... 35
                5.2.1.3 Lernformen ........................................................................................................... 36
                5.2.1.4 Lernumgebung ..................................................................................................... 36
                5.2.1.5 Vermittlung ........................................................................................................... 37
        5.2.2 Evaluation .................................................................................................................. 37
                5.2.2.1 Umgang mit Beurteilungen und Beurteilungsform ............................................... 37
                5.2.2.2 Prüfungen ............................................................................................................ 40
                5.2.2.3 Selbsteinschätzung .............................................................................................. 40
        5.2.3 Förderung der Individualität....................................................................................... 42
                5.2.3.1 Förderung der Talente ......................................................................................... 42
                5.2.3.2 Einbringung der Talente....................................................................................... 43
        5.2.4 Eigenverantwortung................................................................................................... 44
                5.2.4.1 Lernen .................................................................................................................. 44
                5.2.4.2 Handeln ................................................................................................................ 44
   5.3 Die zwischenmenschliche Ebene ...............................................................................45
        5.3.1 Grundlegender Respekt ............................................................................................ 45
        5.3.2 Konfliktbewältigung.................................................................................................... 45
        5.3.3 Gemeinschaft ............................................................................................................ 46
                5.3.3.1 Verantwortung ...................................................................................................... 46
                5.3.3.2 Gemeinsame Aktivitäten ...................................................................................... 47
   5.4 Abschliessende Betrachtung ......................................................................................48

6. Bezug zur Kantonsschule Glarus...............................................................49

7. Fazit ..........................................................................................................50

Abkürzungsverzeichnis .................................................................................52

Quellenverzeichnis .......................................................................................53
   Literaturverzeichnis ..........................................................................................................53
        Internetquellen .................................................................................................................... 55
   Gesetzesverzeichnis ........................................................................................................56
   Abbildungs- und Tabellenverzeichnis ...............................................................................57
        Abbildungen ........................................................................................................................ 57
        Tabellen .............................................................................................................................. 57

Anhang ........................................................................................................... I
   V. Interviewbogen: Interview mit Daniel Hunziker ........................................................... II
   VI. Interview mit Daniel Hunziker - Ergebnisse ................................................................III
   VII. Ergebnisse der Aktion zum International Student’s Day ............................................. V
Kein Mensch ist klug genug,
                                        dass er anderen vorschreiben kann,
                                                   wie sie zu leben haben.


                                                        Alexander S. Neill




Im Leben lernt der Mensch
zuerst das Gehen und Sprechen.
Später lernt er dann, still zu sitzen
und den Mund zu halten.


Marcel Pageol
Demokratisierung der Kantonsschule Glarus                                      1. Einleitung



1. Einleitung

Jahr für Jahr werden weltweit rund 140 Millionen Jungen und Mädchen eingeschult. Für viele
der Zeitpunkt, ab dem die Freude am Lernen immer mehr verloren geht. Dabei wird das gan-
ze Leben gelernt, und zwar das Meiste vor, neben und nach der Schule, ohne Bewertung,
freiwillig und aus eigenem Antrieb, dann, wenn man reif dazu ist. Der Mensch ist von Natur
aus ein lernbegieriges Wesen, welches von Neugier und Interesse angetrieben wird und
ständig auf der Suche nach Stimulation ist. Nur die Schule ist unfähig, den Schülerinnen und
Schülern zuzutrauen, dass sie fähig sind, selbständig und selbstbestimmt zu lernen. Die
Konsequenzen dieses aufgezwungenen und kontrollierten Lernens werden täglich diskutiert.
In den Medien werden Schülerinnen und Schüler oft als unmotiviert, faul und inkompetent
dargestellt. Dass diese starke Bevormundung durch das „Besserwissen“ von nötigen Lernin-
halten und Lernmethoden einen Einfluss auf das passive Verhalten der Kinder und Jugendli-
chen hat, scheint unvorstellbar. Damit sich Kinder und Jugendliche ernstgenommen und
selbständig fühlen, ist es essentiell, ihnen den nötigen Respekt entgegenzubringen, denn nur
so können sie ein gesundes Selbstvertrauen entwickeln und zu eigenständigen Mitgliedern
der Gesellschaft heranreifen.
An wenigen Schweizer Schulen wird Kindern und Jugendlichen die Freiheit gegeben, ihre
Bildung selbst zu bestimmen, sei es bei der Art, zu lernen, oder bei der Mitgestaltung der
Schule. Solche sogenannten „Demokratische Schulen“ gibt es in der Schweiz nur wenige
und ausschliesslich auf der Primarstufe, welche alle als Privatschulen organisiert sind. Es
muss jedoch allen Kindern und Jugendlichen ermöglicht werden, Mitbestimmung und indivi-
dualisiertes Lernen zu erfahren.


Im Rahmen meiner Maturaarbeit möchte ich mich deshalb mit der Möglichkeit befassen, die
Kantonsschule Glarus zu demokratisieren. Die Lehrpläne und die damit verknüpfte Bewer-
tungs- und Selektionspflicht schränken staatliche Schulen natürlich enorm in ihrer Führung
ein. Ich habe mir deshalb folgende Fragestellung gesetzt, welche ich mit einer Unterfrage zu
beantworten versuche:


       Lässt sich die Kantonsschule Glarus demokratisieren?


       Welche Bedingungen müssten erfüllt sein, damit eine Schule als demokratisch gilt?




                                                                                               4
Demokratisierung der Kantonsschule Glarus                                        1. Einleitung



Durch meine bisherigen Erfahrungen im bildungspolitischen Bereich und intensiver Ausei-
nandersetzung mit dem Thema demokratischer Bildung habe ich folgende Hypothese aufge-
stellt:


          Die Kantonsschule Glarus lässt sich nicht im Sinne demokratischer Bildung demokra-
          tisieren, ohne eine grundlegende Revision des schweizerischen Bildungssystems.


Um mit einer soliden Grundlage arbeiten zu können, werde ich zu Beginn auf die demokrati-
sche Bildung und ihre Grundsätze eingehen sowie auf unser Bildungssystem und die Gym-
nasien, vor allem aber auf die Kantonsschule Glarus.


Anschliessend erhoffe ich mir, durch eine Gegenüberstellung der Kriterien demokratischer
Schulen und der entsprechenden geltenden Bestimmungen an der Kantonsschule Glarus
meine Fragestellung beantworten zu können. Gleichzeitig erhoffe ich mir aber auch, Frei-
räume zu entdecken, welche mir zum jetzigen Zeitpunkt noch nicht bekannt sind. Sofern
Freiräume vorhanden sind, welche sich im Kompetenzbereich der Schule oder allenfalls des
Kantons befinden, möchte ich auf diese eingehen und Vorschläge zu ihrer Nutzung im Sinne
demokratischer Bildung machen.


Im Laufe dieser Arbeit werde ich versuchen, möglichst den Vorgaben einer wissenschaftli-
chen Arbeit gerecht zu werden, jedoch stellt sich dies bei einer nicht empirisch überprüfbaren
Arbeit als sehr schwierig heraus. Falls ich also nicht immer den strengen Vorgaben von
„Wissenschaftlichkeit“ gerecht werden sollte, bitte ich, diesen Aspekt zu berücksichtigen.




                                                                                                 5
Demokratisierung der Kantonsschule Glarus                                        2. Grundlagen



2. Grundlagen

2.1 Demokratische Bildung

                                 „Demokratische Bildung ist Bildung, bei der Lehrer und Lerner
                                                    als Gleichberechtigte zusammenarbeiten.“
                                                                               David Gribble


Definition

Demokratische Schulen gibt es in vielen Ländern der Welt, genauer gesagt über 200 Schu-
len in 29 Ländern1. Dennoch lässt sich der Begriff „Demokratische Bildung“ nicht mühelos
definieren. Es gibt jedoch einige Elemente, die vorhanden sein müssen, damit eine Schule
als demokratisch gelten kann. Diese wurden an der IDEC (International Democratic Educati-
on Conference), die vom 31. Juli bis zum 6. August 2005 in Berlin stattfand, wie folgt in einer
Erklärung formuliert:

„Wir glauben, daß – wo immer es um Bildung geht – junge Menschen das Recht haben,


       individuell zu entscheiden, was, wie, wo, wann und mit wem sie lernen,
       gleichberechtigt an Entscheidungen darüber beteiligt zu sein, wie ihre Organisationen
        – insbesondere ihre Schulen – geführt werden, ob Regeln und Sanktionen nötig sind
        und gegebenenfalls welche.“2

Für die vorliegende Arbeit ist die oben genannte Formulierung massgebend, obwohl diese
nicht als allgemeingültig angesehen werden kann. Hinzuzufügen ist des weiteren, dass alle
demokratischen Schulen von einem grundlegenden Respekt gegenüber Kindern und Ju-
gendlichen ausgehen, die Gestaltung des Schulalltags jedoch bedeutend variieren kann. Als
die „älteste“ demokratische Schule kann wohl die Internatsschule Summerhill betrachtet
werden, welche 1921 von Alexander Sutherland Neill gegründet wurde.3 Ein anderes weit-
verbreitetes und bekanntes Konzept ist das der Sudbury Valley School, die 1968 in Massa-
chusetts in den USA gegründet wurde4 und die Grundsätze demokratischer Bildung beson-
ders konsequent verwirklicht.




1
  Internet: Alternative Education Resource Organization, Democratic Education.
2
  Internet: IDEC 2005 Berlin, Dokumentation, Resolution der IDEC 2005.
3
  Vgl. Hombair (Hrsg.), Pädagogik 2008, S. 232.
4
  Vgl. Greenberg 2006, S. 59.
                                                                                                 6
Demokratisierung der Kantonsschule Glarus                                           2. Grundlagen



2.2 Grundsätze demokratischer Bildung

Der schon erwähnte grundlegende Respekt, den man an demokratischen Schulen Kindern
und Jugendlichen entgegenbringt, hat zur Folge, dass Kinder und Jugendliche den Anspruch
auf Mitbestimmungsrechte in der Gestaltung ihrer Bildung haben. Die von der Schweiz nicht
vollständig ratifizierte Kinderrechtskonvention von 1989 fordert ein Mitspracherecht der Kin-
der und Berücksichtigung ihrer Meinungen in kinderrelevanten Angelegenheiten.5 Dass Bil-
dung eine kinder- und jugendrelevante Angelegenheit ist, ist unbestritten. Ausgehend von
der bereits oben aufgeführten Resolution der IDEC und dem auf der Kinderrechtskonvention
beruhenden Anspruch auf Mitbestimmung, lassen sich zwei Bereiche des Schulalltags aus-
machen, in welchen der Schülerschaft das Recht auf Mitbestimmung gewährt werden sollte.
Einerseits in Angelegenheiten der Gemeinschaft, in der jede Beteiligte und jeder Beteiligte6
eine Stimme hat und somit alle gleichberechtigt sind. Andererseits in individuellen Angele-
genheiten, sprich in der selbstbestimmten Gestaltung des Lernens.

2.2.1 Demokratische Mitbestimmung in Angelegenheiten der Gemeinschaft

Eine demokratische Schule zeichnet sich dadurch aus, dass in ihr Demokratie gelebt wird.
Die Struktur der Schulorganisation ermöglicht somit ein hohes Mass an Mitbestimmung und
Eigenverantwortung. Unser Schulsystem ist eines der undemokratischsten Systeme über-
haupt. Vor allem in der Schweiz, gerade in unserer Musterdemokratie, sind die Partizipati-
onsmöglichkeiten der Schülerinnen und Schüler bescheiden. Dies zeigt auch die aktuelle
ICCS-Studie7, laut der gerade einmal 28% aller Schülerinnen und Schüler jemals an einer
Entscheidung beteiligt waren, die die Führung der Schule betrifft. Im internationalen Länder-
vergleich (mit 37 anderen Ländern) befindet sich die Schweiz somit signifikant unter dem
ICCS-Durchschnitt, was einem Rangplatz im untersten Drittel entspricht.8 Es ist daher nicht
weiter erstaunlich, dass die Selbstwirksamkeit9 der Schülerinnen und Schüler im internatio-
nalen Vergleich eher tief ausfällt. Dies zeigt deutlich, und wird auch so in eben dieser Studie
festgehalten, dass Schülerinnen und Schüler „[…] über die notwendigen Fähigkeiten zur Par-
tizipation […]“10 verfügen sollten, um an politischen Entscheidungen mitwirken zu können. Im
Zentrum politischer Bildung sollte deshalb „[…] die Aneignung von Fähigkeiten und Kompe-
tenzen zur politischen Partizipation […]“11 stehen. Ausserdem müssen Schülerinnen und
Schüler „[…] zur Überzeugung gelangen können, über Kompetenzen, Verhaltensweisen und

5
  Art. 12 Abs. 1 KRK.
6
   Damit sind alle Schülerinnen und Schüler, Lehrerinnen und Lehrer und Mitarbeiterinnen und Mitar-
beiter gemeint.
7
  International Civic and Citizenship Education Study 2009.
8
  Vgl. Biedermann 2010, S. 74.
9
   „Selbstwirksamkeit bedeutet die eigene Überzeugung, bestimmte Situationen bewältigen, etwas
bewirken und sein Leben selbst kontrollieren zu können.“ (Hobmair (Hrsg.), Pädagogik 2008, S. 172).
10
   Biedermann 2010, S. 69.
11
   Ebd.
                                                                                                   7
Demokratisierung der Kantonsschule Glarus                                                                          2. Grundlagen



Handlungsmöglichkeiten zu verfügen, die sie befähigen, sich wirksam am politischen Gestal-
tungsprozess einer Gesellschaft zu beteiligen.“12 Und genau hier schliessen demokratische
Schulen an. Durch ihre demokratische Schulstruktur werden Kinder und Jugendliche schon
früh auf das gesellschaftspolitische Leben vorbereitet. Schülerinnen und Schüler demokrati-
scher Schulen erlernen ebendiese Kompetenzen durch die Möglichkeit der Partizipation in
sämtlichen schulrelevanten Belangen.


Mit Hilfe eines Organigramms soll versucht werden, die Schulorganisation, wie sie an einer
demokratischen Schule vorhanden sein sollte, darzustellen. Im Rahmen dieser Arbeit wird
die demokratische Rechtsordnung, basierend auf der Struktur von Sudbury-Schulen, zu Rate
gezogen.13



                                      Schulverfassung

                                                                                                     überwacht Einhaltung und regelt
                                                                                                      Konsequenzen bei Verstossen
                                                       beschliesst                  Gesetze
     Präsidentin/Präsident
                                                                               erlässt
                                   wählt                                                                      Justizkomitee

                 leitet                                                                               wählt
                                                       Schulversammlung


                     Wahlrecht                                  Wahl recht                                Wahlrecht
                                           setzt ein




                                                                                         setzt ein




                                                                                                              Mitarbeiterinnen und
     Schülerinnen und Schüler                                Lehrpersonen
                                                                                                                   Mitarbeiter



                  Mitsprache in                                Mitsprache in                              Mitsprache in



                             Arbeitsgemenschaften                                        Komitees


Abb. 1: Organigramm einer demokratischen Schulstruktur



Zentrales Element ist die Schulversammlung, bei der jeder und jede Beteiligte eine Stimme
hat. Diese findet in der Regel einmal in der Woche statt und hat die Aufgabe, Gesetze und
Regeln für das Zusammenleben zu erlassen, ein Justizkomitee zu wählen, welches die Aus-
führung dieser Regeln überwacht und bei Verstössen entsprechende Konsequenzen anord-
net. An einigen Schulen geht die gleichberechtigte Mitsprache so weit, dass die Schulver-
sammlung auch über die Anstellung von Lehrpersonen entscheidet. Die Versammlungen
werden von einem gewählten Vorsitz geleitet.
12
     Biedermann 2010, S. 69.
13
     Vgl. Sappir 2008, S. 301ff.
                                                                                                                                       8
Demokratisierung der Kantonsschule Glarus                                    2. Grundlagen



Komitees und Arbeitsgemeinschaften

Die Schulversammlung kann längerfristige oder regelmässige Aufgaben an Komitees dele-
gieren, denen alle Mitglieder der Schulversammlung beitreten können. Neben Komitees gibt
es Arbeitsgemeinschaften, die im Gegensatz zu den Komitees, ein weniger offizielles Gremi-
um bilden. Ihre Aufgabe besteht darin, kurzfristige und einmalige Aufgaben zu behandeln.
Mit einem von der Schulversammlung genehmigten Budget können spezielle Projekte ver-
wirklicht werden. Arbeitsgemeinschaften und Komitees unterscheiden sich hauptsächlich in
ihrer Notwendigkeit. Während Komitees für die Existenz und Funktionalität der Schule not-
wendig sind, werden Arbeitsgemeinschaften konkreten und speziellen Vorschlägen und Inte-
ressen gerecht. Selbstverständlich sind die Strukturen innerhalb dieser Gremien auch voll-
ständig demokratisch.14

2.2.2 Selbstbestimmung in individuellen Angelegenheiten

Motivation gilt als Grundvoraussetzung für jegliches Lernen. Dabei wird zwischen extrinsi-
scher und intrinsischer Motivation unterschieden. Während die extrinsische Motivation sich
dadurch auszeichnet, dass sie von aussen aufgezwungen wird (wie z. B. Schulnoten), ist die
intrinsische Motivation von einer inneren Neugier, etwas zu lernen, gekennzeichnet. Zweitere
ist für erfolgreiches Lernen weit wirksamer als erstere.15
An demokratischen Schulen wird freiwillig gelernt, ohne Druck, Zwang und Bewertungen.
Unter solchen Voraussetzungen kann sich die intrinsische Lernmotivation vollumfänglich
entfalten, was zur Folge hat, dass Kinder und Jugendliche aus eigenem Interesse und An-
trieb zu lernen beginnen.
Um eine solche Lernkultur zu ermöglichen, müssen aber gewisse Bedingungen erfüllt sein,
welche durch eine Darstellung basierend auf der schon erwähnten Erklärung der IDEC 2005
aufgezeigt werden sollen.




Abb. 2: Selbstbestimmtes Lernen an einer demokratischen Schule

14
     Vgl. Sappir 2008, S. 310 ff.
15
     Vgl. Hobmair (Hrsg.), Psychologie 2003, S. 141.
                                                                                             9
Demokratisierung der Kantonsschule Glarus                                        2. Grundlagen



2.3 Das Bildungssystem der Schweiz

Das Bildungswesen in der Schweiz ist eine Aufgabe des Staates, welche aufgrund der föde-
ralistischen Strukturen den Kantonen obliegt16. Vorschulen und die obligatorische Schule
profitieren insofern vom Föderalismus, als dass durch den individuellen Umgang mit Proble-
men auch die Integrationsfunktion, welche die obligatorische Schulzeit innehaben sollte,
besser umgesetzt werden kann. Im Bereich der nachobligatorischen Bildung gelten Kantone
und Bund hingegen als Partner, wobei die Kantone auch hier eine relativ breite Umsetzungs-
freiheit geniessen. In beiden Bereichen, dem der obligatorischen wie auch dem der nachob-
ligatorischen Schule, sind jedoch Entwicklungen zur Nationalisierung der Bildungspolitik zu
beobachten.17

2.3.1 Gymnasiale Maturitätsschulen

Die Führung von gymnasialen Maturitätsschulen liegt in der Verantwortung der Kantone,
wobei seit 1995 das neue MAR (Maturitätsanerkennungsreglement) in Kraft ist, welches den
Bund als Partner einbindet und als Basis der gesamtschweizerischen Anerkennung der Aus-
bildungsabschlüsse von gymnasialen Maturitätsschulen gilt. Gestützt auf das MAR müssen
kantonal geführte gymnasiale Maturitätsschulen vom Bund und von der Schweizerischen
Konferenz der kantonalen Erziehungsdirektoren (EDK) anerkannt sein.18

2.3.2 Die Kantonsschule Glarus

Die Kantonsschule Glarus ist die einzige Maturitätsschule im Kanton Glarus. Sie ist in zwei
Bereiche gegliedert, das Gymnasium und die Fachmittelschule. Im Rahmen dieser Arbeit
wird mehrheitlich auf das Gymnasium eingegangen. Der Kanton Glarus bietet, wie sieben
weitere Kantone der Deutschschweiz, ein Langzeit- wie auch ein Kurzzeitgymnasium an.19
Der Eintritt ins Langzeitgymnasium erfolgt in der Regel im Anschluss an die Primarschule,
womit die Dauer sechs Jahre beträgt. Ins Kurzzeitgymnasium kann man grundsätzlich nach
der 2. oder 3. Sekundarschule eintreten, wobei hier vier Jahre absolviert werden. Dabei rich-
tet sich der Unterricht des Gymnasiums nach den Bestimmungen des Maturitätsanerken-
nungsreglements (MAR).20




16
   Art. 62 Abs. 1 BV.
17
   Namentlich das HarmoS-Konkordat von 2007, wie auch der Lehrplan 21 auf der Ebene der obligato-
rischen Schulzeit und die Revision des MAR auf gymnasialer Ebene.
18
   Internet: Der Schweizerische Bildungsserver, Das schweizerische Bildungssystem.
19
   SKBF│CSRE (Hrsg.) 2010, S. 125.
20
   Art. 1 Abs. 2 Schulordnung der Kantonsschule.
                                                                                              10
Demokratisierung der Kantonsschule Glarus                                                            2. Grundlagen



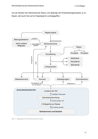
Um die Struktur der Kantonsschule Glarus und diejenige der Entscheidungsprozesse zu er-
fassen, wird auch hier auf ein Organigramm zurückgegriffen.




                                                         Regierungsrat


                                 präsidiert
   Bildungsdirektorin
                                                                 Aufsichtsbehörde

     sechs weitere                 vom Landrat          Kantonsschulrat
       Mitglieder                    gewählt
                                                                                                         Rektor


                                                                                              Prorektor      Prorektor
                                                          Schulleitung
                           Antragsrecht




                                                                                              Mediothek
                                                                                              Hausdienst
                                          leitet




                                                                                              Sekretariat
                                                         Lehrpersonen




    Klassenkonvent                                 Konvent                Arbeitsgruppen                 Kommissionen

                          Vier Mitglieder des                                            Mitsprache in
                            SO-Vorstandes



      SCHÜLERORGANISATION
                                                        Vorstand der SO
                                                                 bestätigen Änderungen

                                                      Generalversammlung
                                                                 nehmen jährlich Teil

                                                     2 Delegierte pro Klasse
                                                                 von Klassen gewählt


                                                   Schülerinnen und Schüler


Abb. 3: Organigramm der Kantonsschule Glarus




                                                                                                                  11
Demokratisierung der Kantonsschule Glarus                                        2. Grundlagen



Die Aufsichtsfunktion über die Kantonsschule hat der Kantonsschulrat inne.21 Dessen Rechte
und Pflichten sind in der Schulordnung der Kantonsschule Art. 30 festgelegt. Erwähnenswert
ist hier aus Schülersicht sicherlich die Kompetenz des Kantonsschulrats, ein Reglement über
die Lernenden zu erlassen.22 Anführen muss man hier, dass die Schülerschaft praktisch kei-
nen Einfluss auf diesen Prozess nehmen kann.23 Geleitet wird die Schule von der Schullei-
tung, bestehend aus einem Rektor und zwei Prorektoren, wobei auch hier die Schülerschaft
vollkommen ausgeschlossen ist.24 Lediglich auf der Ebene des Gesamtkonventes hat die
Schülerschaft die Möglichkeit, sich einzubringen und dies mit lediglich vier Stimmen. Eine
kleine Anzahl im Hinblick auf das Lehrpersonen – SchülerInnen Verhältnis, das sich auf 64:4
beläuft25. Dieses Beispiel verdeutlicht, dass die Schülerschaft in schulrelevanten Angelegen-
heiten in vielerlei Hinsicht untervertreten ist und auch nicht konsequent in Entscheidungspro-
zesse einbezogen wird. Die einzig reale Möglichkeit der Schülerschaft, an Entscheidungs-
prozessen mitzuwirken, ist das Antragsrecht an den Gesamtkonvent.26 Der Gesamtkonvent
befasst sich mit allen Belangen der Schulentwicklung und -organisation. So hat er u.a. die
Kompetenz inne, Kommissionen zu ernennen und deren Aufgaben zu bestimmen.27 Ein Mit-
spracherecht der Schülerschaft ist in keinem Reglement zu finden, das Stimm- und Antrags-
recht der Schülerschaft am Konvent kann dahingehend ausgelegt werden, dass die Schüler-
vertretung somit auch Einsitz in alle Gremien hat, welche vom Konvent ernannt wurden.




21
   Art. 29 Abs. 1 Schulordnung der Kantonsschule.
22
   Art. 30 Abs. 1 h. Schulordnung der Kantonsschule.
23
   Da sie kein Einsitzrecht in den Kantonsschulrat hat und im Konvent untervertreten ist.
24
    Art. 2 Reglement über die Rechte und Pflichten der Schulleitung, der Konvente und der Lehrer-
schaft an der Kantonsschule.
25
   Internet: Kantonsschule Glarus, Kontakte & Menschen, Lehrpersonen.
26
   Art. 14 Abs. 2 Schulordnung der Kantonsschule.
27
   Art. 11 Reglement über die Rechte und Pflichten der Schulleitung, der Konvente und der Lehrer-
schaft an der Kantonsschule.
                                                                                              12
Demokratisierung der Kantonsschule Glarus                                 3. Demokratisierung – Die Kriterien



 3. Demokratisierung – Die Kriterien

                                                                  „ ‚Teilweise demokratisch‘ ist so sinnvoll wie
                                                                      ‚teilweise schwanger‘ oder ‚teilweise tot‘.“
                                                                                               Bruce L. Smith

 3.1 Demokratisierung von Staatsschulen

 Die Frage, ob es sinnvoll ist, Staatsschulen zu demokratisieren, führt immer wieder zu Dis-
 kussionen. Und zwar nicht nur zwischen Befürworterinnen und Befürwortern einerseits sowie
 Gegnerinnen und Gegnern demokratischer Bildung andererseits, sondern auch unter den
 Befürworterinnen und Befürwortern selber. Hier spalten sich offenbar die Lager. Um einen
 Einblick in die Diskussion des Für und Wider zu erhalten, sollen hier verschiedene Befürwor-
 ter demokratischer Schulen zu Wort kommen:



 Michael Sappir                                              Daniel Hunziker
                „Demokratie in Schulen                                     „Hinter der Frage: «Ist eine De-
                entsteht nicht durch Evolution;                            mokratisierung von Staatsschu-
                sie entsteht nicht aus einer                               len sinnvoll?», verbirgt sich
                natürlichen Entwicklung des-                               nichts anderes als eine nicht
                sen, was ist. Behörden werden                              emanzipierte Haltung Erwachse-
                eine Demokratie erschaffen,                                ner Kindern gegenüber. Emanzi-
                die ihre Autorität nicht bedroht.                          pierte Erwachsene würde sagen:
 Es braucht eine Revolution, um die Bildung zu               Ja, selbstverständlich gestalten Kinder und
 demokratisieren. Und diese Revolution wird                  Jugendliche massgeblich ihr Lernen und ihren
                           28                                                  29
 nicht von oben kommen.“                                     Schulalltag mit.“
 Michael Sappir, 1988 geboren, wuchs in Jerusalem auf,
                                                             Daniel Hunziker, 1967 geboren, gründete und leitet die
 wo er die Sudbury-Schule Jerusalem gründete und be-
                                                             imPuls-Privatschule, die erste demokratische Schule der
 suchte. Er engagiert sich stark für das Sudbury-Schul-
                                                             Schweiz und ist seit 2009 Präsident der EUDEC-Schweiz.
 Modell.




 Michael Stampfli                                            Martin Wilke
               „Demokratische Bildung setzt
                                                                            „Die Schule kann über manche
               den gegenseitigen Respekt unter
                                                                            Dinge nicht selbst entscheiden
               den Beteiligten voraus. Es wäre
                                                                            und ist an die Gesetze und
               ein Hohn, diesen Respekt in An-
                                                                            sonstigen Vorgaben höherer
               betracht der heutigen Situation
                                                                            Ebenen gebunden; innerhalb
               an staatlichen Schulen tatsäch-
                                                                            des ihr zustehenden Kompe-
 lich fordern zu wollen. Möglich wäre allenfalls
                                                             tenzbereichs kann sie jedoch vollständig de-
 ein winzig kleiner Schritt zu mehr Partizipation                                          31
                                       30                    mokratisch organisiert sein.“
 und Selbständigkeit der Lernenden."
 Michael Stampfli, 1988 geboren, Generalsekretär der         Martin Wilke, 1980 geboren, studierte Politikwissenschaft.
 Union der Schülerorganisationen CH/FL (USO), welche         Seine Interessenschwerpunkte sind Wahlrecht, Wahl- und
 die Schülerschaft der Schweiz und des Fürstentums           Abstimmungsverfahren, direkte Demokratie und demokra-
 Lichtensteins vertritt.                                     tische Schulen.

Tabelle 1: Befürworter demokratischer Schulen im Vergleich

 28
    Sappir 2009, S. 15.
 29
    Hunziker 2010.
 30
    Stampfli 2010.
 31
    Wilke 2008, S. 297.
                                                                                                                      13
Demokratisierung der Kantonsschule Glarus                   3. Demokratisierung – Die Kriterien



3.2 Wann ist eine Schule eine demokratische Schule?

Sobald über die Demokratisierung von Staatsschulen gesprochen wird, ergeben sich nicht
nur geteilte Meinungen darüber, ob es sinnvoll und überhaupt möglich wäre, Staatsschulen
zu demokratisieren, sondern auch, ab wann eine Schule eine demokratische Schule ist. Die-
se Problematik beginnt schon bei der Definition des Begriffs „Demokratische Bildung“ (wie
schon unter 2.1 erwähnt). Hans Brügelmann hielt im Zusammenhang mit der Problematik der
Forschung zur „demokratischen Schule“ Folgendes fest: „[…] ‚Demokratische Schule‘ ist kei-
ne Methode, die sich als technisch umsetzbares Programm evaluieren liesse.“32 Diese Aus-
sage zeigt eindeutig die Schwierigkeit auf, eine Schule einzuordnen. Obwohl es einige Krite-
rien zu geben scheint, wonach die Umsetzung demokratischer Grundsätze an einer Schule
untersucht werden könnte, besteht für Brügelmann die besondere Schwierigkeit für die For-
schung darin, „[…] wie sie das Ethos – also den Geist dieser Konzeption – erfassen kann
[…]“33. Im Rahmen dieser Arbeit hingegen wird es nötig sein, gewisse Kriterien festzulegen,
um damit die Umsetzbarkeit demokratischer Grundsätze zu prüfen. Ob die Kantonsschule
Glarus bei der Umsetzung all dieser Kriterien tatsächlich als demokratische Schule gelten
könnte, sei dahingestellt und soll hier auch nicht überprüft werden. Überprüft werden soll
lediglich, ob die Kantonsschule demokratisierbar ist.

3.2.1 Kriterien

Trotz Schwierigkeiten bei der Abgrenzung von demokratischen Schulen gegenüber „nicht“-
demokratischen Schulen gibt es einige unverzichtbare Elemente, die vorhanden sein müs-
sen, damit eine Schule als demokratische gelten kann (siehe Kapitel 2.1). Es gilt nun vorerst,
diese Grundsätze in Form von erfassbaren Kriterien festzulegen. In einem weiteren Schritt
wird überprüft, ob diese mit der Schulstruktur der Kantonsschule Glarus kompatibel sind.
Dabei lassen sich drei Ebenen definieren, die überprüft werden:


         die Schulebene
         die individuelle Ebene
         die zwischenmenschliche Ebene




32
     Brügelmann 2008, S. 182.
33
     Ebd., S. 183.
                                                                                              14
Demokratisierung der Kantonsschule Glarus                       3. Demokratisierung – Die Kriterien



3.2.1.1 Die Schulebene

Die Schulebene entspricht der in 2.2.1 vorgestellten „Mitbestimmung in Angelegenheiten der
Gemeinschaft“. Basierend auf der Resolution der IDEC 2005 „[…]muss es ein Gremium ge-
ben, das reale Entscheidungskompetenzen über wesentliche Angelegenheiten hat – also
keine Spielwiese oder Alibiveranstaltung ist – und das zugleich auf dem gleichen Stimmrecht
für Schüler und Lehrer bzw. sonstige Mitarbeiter beruht“34, damit eine Schule als demokra-
tisch bezeichnet werden kann. Aufgrund dieser Voraussetzung können folgende Kriterien
festgelegt werden:


Organe
Schulführung                 Die Schule ist basis-demokratisch organisiert und hat keine hierar-
                             chische Struktur.
Entscheidungs-               Die Schule verfügt über ein Gremium, das über alle schulrelevanten
gremium                      Angelegenheiten Entscheidungskompetenz innehat und das
                             zugleich auf dem gleichen Stimmrecht für Lernende und Lehrende
                             beruht.
Andere Organe                Mitsprache aller Beteiligten in allen von der Schulversammlung ein-
                             gesetzten Gremien.

Entscheidungen/Prozesse
Stimmrecht                   Alle Beteiligten sind berechtigt abzustimmen und jede/r hat eine
                             Stimme. Es gibt kein Vetorecht.
Antragsrecht                 Alle Beteiligten haben ein Antragsrecht an die Schulversammlung.
Kompetenzen                  Die Schulversammlung muss über nahezu alle Dinge entscheiden
                             können, die in der Entscheidungskompetenz der Schule liegen.
Gesetzgebung                 Die Schulversammlung erlässt ein Schulgesetz, welches Regeln
                             und Gesetze für alle Beteiligten beinhaltet. Diese dürfen aber öf-
                             fentlichen Gesetzgebungen nicht widersprechen.

Evaluation
Lehrpersonen                 Lehrpersonen evaluieren sich regelmässig selber und gegenseitig.
                             Schülerinnen und Schüler werden in den Evaluationsprozess
                             gleichberechtigt eingebunden.
                             Schülerinnen und Schüler haben jederzeit das Recht, Rückmeldun-
                             gen zu geben.
Schule                       Die Schule wird von allen Beteiligten regelmässig evaluiert.

Tabelle 2: Kriterien auf der Schulebene




34
     Wilke 2008, S. 296.
                                                                                                  15
Demokratisierung der Kantonsschule Glarus                    3. Demokratisierung – Die Kriterien



3.2.1.2 Die individuelle Ebene

Die individuelle Ebene entspricht in weiten Teilen der in 2.2.2 vorgestellten „Selbstbestim-
mung in individuellen Angelegenheiten“. Jedoch ergeben sich aus den Forderungen der Re-
solution der IDEC 2005 noch zwei weitere Kriterien, welche die individuelle Ebene mit-
bestimmen. Einerseits sind das die „Förderung der Individualität“ und andererseits die „Ei-
genverantwortung“. Selbstbestimmtes Lernen setzt selbstverständlich diese beiden Kriterien
in einem gewissen Masse voraus, wodurch sie für den einen oder anderen Leser als über-
flüssig erscheinen mögen. Für die Prüfung der Demokratisierbarkeit der Kantonsschule Gla-
rus sind sie aber nötig, um auch ein schon vorhandenes Potential auf der individuellen Ebe-
ne erkennen zu können.


Selbstbestimmtes Lernen
Lerninhalte              Die Schülerinnen und Schüler sind frei in der Entscheidung, was sie
                         lernen wollen. Es gibt keinen verbindlichen Lehrplan.
Unterrichtszeit          Es gibt keinen fixen Stundenplan. Lehrpersonen können Unter-
                         richtskurse anbieten, die Teilnahme ist aber nicht obligatorisch.
Lernformen               Die Schülerinnen und Schüler entscheiden selber, wie sie lernen
                         wollen.
Lernumgebung             Die Schülerinnen und Schüler entscheiden selber, in welcher Um-
                         gebung sie lernen, sie können sich frei in der Schule bewegen, so-
                         lange die Freiheit anderer nicht eingeschränkt wird oder gegen von
                         der Gemeinschaft beschlossene Regeln verstossen wird.
Vermittlung              Schülerinnen und Schüler entscheiden selber, mit wem und von
                         wem sie lernen. Sie dürfen aber andere Schülerinnen und Schüler
                         nicht in ihrer Tätigkeit stören. Die Lehrpersonen stellen sich als Un-
                         terstützung zur Verfügung.

Evaluation der Schülerinnen und Schüler
Umgang mit Beurtei-      Schülerinnen und Schüler haben die Möglichkeit, eine Rückmel-
lungen                   dung über ihre Fähigkeiten zu erhalten, von Lehrpersonen wie auch
                         von anderen Schülerinnen und Schüler.
Beurteilungsform         Die Beurteilung der Schülerinnen und Schüler bezieht sich auf den
                         individuellen Lernfortschritt und beschreibt ihre Kompetenzen.
Prüfungen                Wer will, kann sich freiwillig Tests und Prüfungen unterziehen.
Selbsteinschätzung       Schülerinnen und Schüler werden zur Selbsteinschätzung ermutigt.

Förderung der Individualität
Förderung der            Die individuellen Talente und Begabungen der Schülerinnen und
Talente                  Schüler werden berücksichtigt und gefördert.
Einbringung der          Die Schülerinnen und Schüler haben verschiedene Möglichkeiten,
Talente                  ihre Talente auch im Schulalltag einzubringen.




                                                                                               16
Demokratisierung der Kantonsschule Glarus                         3. Demokratisierung – Die Kriterien



Eigenverantwortung
Lernen                        Die Schülerinnen und Schüler sind selbst verantwortlich für ihren
                              Lernprozess.
Handeln                       Die Schülerinnen und Schüler tragen die Verantwortung für ihr
                              Handeln und die daraus entstehenden Konsequenzen.

Tabelle 3: Kriterien auf der individuellen Ebene

3.2.1.3 Die zwischenmenschliche Ebene

Die zwischenmenschliche Ebene möchte einerseits dem „grundlegenden Respekt“ gegen-
über Kindern und Jugendlichen die nötige Relevanz zusprechen, andererseits dem von Hans
Brügelmann erwähnten „Ethos“ gerecht werden. Wie schon von Brügelmann erwähnt, ist
dies die schwerste zu erfassende Ebene35, da das Gedankengut einer Schule und ihrer Be-
teiligten nicht ohne Weiteres zu erfassen ist. Aus diesem Grund werden Kriterien festgelegt,
welche Auskunft über die zwischenmenschlichen Beziehungen und die Grundhaltung ge-
genüber Mitmenschen geben können. Einerseits sind das der Umgang mit Konflikten und
andererseits der Umgang mit der Gemeinschaft.

Grundlegender Respekt
Respekt            Jede einzelne Person hat das Recht auf eine gleichwertige Behand-
                   lung und gegenseitigen Respekt, ungeachtet jeglicher persönlicher
                   Unterschiede.36

Konfliktbewältigung
Umgang mit                    Konflikte werden auf eine gewaltfreie und konstruktive Art und Wei-
Konflikten                    se in Zusammenarbeit aller am Konflikt Beteiligten gelöst.

Gemeinschaft
Verantwortung                 Alle Beteiligte sind zu gleichen Teilen verantwortlich für die Umset-
                              zung und Einhaltung der gemeinsam getroffenen Entscheide bzw.
                              erlassenen Regeln.
                              Es liegt in der Verantwortung jedes Einzelnen, dazu beizutragen,
                              dass ein positives und anregendes Umfeld für das Lernen und die
                              Entwicklung der Persönlichkeit geschaffen wird.37
Gemeinsame                    Die Schule ermöglicht ein breites Spektrum an gemeinsamen Akti-
Aktivitäten                   vitäten und Projekten.
                              Alle Beteiligten haben die Möglichkeit bei der Organisation und Pla-
                              nung mitzuwirken.

Tabelle 4: Kriterien auf der zwischenmenschlichen Ebene




35
   Brügelmann 2008, S.183 ff.
36
   Art. 2 Europäische Charta für eine demokratische Schule ohne Gewalt.
37
   Ebd. Art. 1.
                                                                                                    17
Demokratisierung der Kantonsschule Glarus                              4. Gegenüberstellung



4. Gegenüberstellung

Im derzeitigen Schulsystem sind staatliche Schulen durch Lehrpläne und Schulgesetze in
ihrer Führung und Gestaltung stark eingeschränkt. Eine Demokratisierung scheint auf den
ersten Blick ziemlich unrealistisch und im Hinblick auf die momentane wirtschaftliche Lage
vielleicht auch unangemessen. Schülerinnen und Schüler sind bereits nach Schuleintritt ei-
ner ständigen Bewertung ausgesetzt. Diese Beurteilung, meist durch Zensuren, hat einen
wesentlichen Einfluss auf das spätere Berufsleben. Denn Zensuren dienen vor allem Einem:
der Selektion. Diese Beurteilungs- und Selektionspflicht der Schulen wird durch den Druck
von Gesellschaft und Wirtschaft immer mehr zum zentralen Element der Schule.38 Auf gym-
nasialer Ebene kommen die Anforderungen des neuen MAR sowie die der Universitäten und
Hochschulen hinzu, was dazu führt, dass die Kompetenzen der Schulen zusehends mehr
eingeschränkt werden. Gleichzeitig aber werden von den Dozierenden an Deutschschweizer
Universitäten Kompetenzen wie „kritisches Denken“ und „selbständiges Arbeiten und Ler-
nen“ als die grössten und häufigsten Lücken genannt.39 Ebendiesen Kompetenzen, die an
demokratischen Schulen gefördert werden. Unter diesem Gesichtspunkt scheint eine Demo-
kratisierung nicht mehr ganz so waghalsig und unangebracht, denn wie schon Wilke er-
wähnt, kann eine Schule „[…] innerhalb des ihr zustehenden Kompetenzbereichs […] voll-
ständig demokratisch organisiert sein.“40 Inwieweit lässt sich also die Kantonsschule Glarus
demokratisieren? Anhand einer Gegenüberstellung der im letzten Kapitel vorgestellten Krite-
rien und der gesetzlichen Grundlage der Kantonsschule Glarus soll dies soweit wie möglich
überprüft werden. Gleichzeitig sollen dadurch auch mögliche Freiräume aufgedeckt werden,
welche auf den ersten Blick nicht ersichtlich sind.




38
   Vgl. Dzelili 2008, S. 50.
39
   Vgl. SKBF│CSRE (Hrsg.), Bildungsbericht Schweiz 2010, S. 130.
40
   Wilke 2008, S. 297.
                                                                                          18
Demokratisierung der Kantonsschule Glarus                                    4. Gegenüberstellung



4.1 Gegenüberstellung der Schulebene

In der folgenden Tabelle werden die Kriterien bezüglich der Schulebene demokratischer Bil-
dung den entsprechenden Bestimmungen an der Kantonsschule Glarus gegenübergestellt.
Die verwendeten Gesetzesabkürzungen sind im Abkürzungsverzeichnis (siehe S. 52) aufge-
führt.

Demokratische Schulen                                Kantonsschule Glarus
Organe
                                                     1
Schulführung     Die Schule ist basisdemokratisch  „ Die Aufsicht über die Kantonsschule übt der
                 organisiert und hat keine hierar- Kantonsschulrat aus. […]“ (Art.29 Abs. 1
                 chische Struktur.                 SchuO)
                                                   „Die Schulleitung besteht aus dem Rektor oder
                                                   der Rektorin und zwei Prorektoren oder Prorek-
                                                   torinnen.“ (Art. 25 SchuO)
Entscheidungs-   Die Schule verfügt über ein Gre-  „Der Gesamtkonvent besteht aus allen Lehrper-
gremium          mium, das über alle schulrelevan- sonen und der Vertretung der Organisation der
                 ten Angelegenheiten Entschei-     Schülerschaft. Er behandelt unter dem Vorsitz
                 dungskompetenz innehat und das des Rektors bzw. der Rektorin Schulangelegen-
                 zugleich auf dem gleichen Stimm- heiten und berät Anträge an den Kantonsschul-
                 recht für Schüler und Lehrer be-  rat.“(Art. 27 SchuO)
                                                    2
                 ruht.                             „ Vier von der Organisation der Schülerschaft
                                                   bestimmte Vertreterinnen oder Vertreter können
                                                   am Gesamtkonvent teilnehmen, soweit nicht
                                                   Fragen der Lehrperson oder persönliche Belan-
                                                   ge einzelner Lernender behandelt werden.“ (Art.
                                                   14 Abs. 2 SchuO)
Andere Organe    Mitsprache aller Beteiligten in   Keine Bestimmung zur Mitsprache der SO in
                 allen von der Schulversammlung Arbeitsgruppen oder Gremien.
                 eingesetzten Gremien

Entscheidungen/Prozesse
                                                     1
Stimmrecht       Alle Beteiligten sind berechtigt,   „ Stimm- und Antragsrecht haben
                 abzustimmen, und jede/r hat eine       - Lehrpersonen, die bereits ein Jahr an der
                 Stimme. Es gibt kein Vetorecht.           Schule unterrichten und für ein Pensum
Antragsrecht     Alle Beteiligten haben ein An-            von mindestens acht Lektionen angestellt
                 tragsrecht an die Schulversamm-           sind
                 lung.                                  - Lehrpersonen mit Klassenlehreraufgabe,
                                                           auch wenn sie weniger als acht Lektionen
                                                           unterrichten
                                                        - Lehrpersonen, die weniger als acht Lektio-
                                                           nen unterrichten, nachdem sie an zehn
                                                           Konventen teilgenommen haben
                                                        - vierfache Vertretung der Schülerorganisa-
                                                           tion“ (Art. 12 Abs. 1 RPflR SL, K, L)
                                                      1
Kompetenzen      Die Schulversammlung muss über „ Der Gesamtkonvent besteht aus allen Lehr-
                 nahezu alle Dinge entscheiden       personen und der Vertretung der Organisation
                 können(, die in der Entschei-       der Schülerschaft. Er behandelt unter dem Vor-
                 dungskompetenz der Schule lie-      sitz des Rektors bzw. der Rektorin Schulangele-
                 gen).                               genheiten und berät Anträge an den Kantons-
                                                     schulrat.“ (Art. 27 Abs. 1 SchuO)
                                                      2
Gesetzgebung     Die Schulversammlung erlässt ein „ Der Landrat erlässt eine Schulordnung der
                 Schulgesetz, welches Regeln und Kantonsschule. Er regelt insbesondere die Or-
                 Gesetze für alle Beteiligten bein- ganisation der Kantonsschule und ihre Beauf-
                 haltet. Diese dürfen aber öffentli- sichtigung, die Anforderungen an die Lehrper-
                 chen Gesetzgebungen nicht wie- sonen und deren Wahl sowie die Rechte und
                 dersprechen.                        Pflichten der Lernenden, der Lehrpersonen und
                                                     der Erziehungsberechtigten.“ (Art. 32 Abs. 2
                                                     BiG)
                                                                                                   19
Demokratisierung der Kantonsschule Glarus                                       4. Gegenüberstellung



Evaluation im schulischen Umfeld
                                                       1
Lehrpersonen      Lehrpersonen evaluieren sich        „ Die Lehrpersonen werden in ihrer Tätigkeit
                  regelmässig selber und gegensei-    beurteilt. Sie wirken bei dieser Beurteilung mit.
                                                      2
                  tig.                                  Sie beurteilen zudem regelmässig ihre Tätig-
                  Schülerinnen und Schüler werden     keit selber.
                                                      3
                  in den Evaluationsprozess gleich-     Der Regierungsrat erlässt zur Beurteilung und
                  berechtigt miteingebunden.          Förderung der Lehrpersonen eine Verordnung.
                  Schülerinnen und Schüler haben      Er regelt insbesondere die Beurteilungsinstan-
                  jederzeit das Recht, Rückmeldun-    zen und deren Kompetenzen, die Beurteilungs-
                  gen zu geben.                       kriterien sowie den zeitlichen Ablauf.“ (Art. 73
                                                      Abs. 1-3 BiG)
                                                      Bestehendes, ausführliches FQS-Konzept
                                                      „[…] zum einen werden Individualfeedbacks
                                                      eingeholt. Dabei geht es um die einzelnen Lehr-
                                                      personen und ihren Unterricht. Mittels kollegialer
                                                      Hospitationen, SchülerInnen- oder Elternfeed-
                                                      backs wird der Unterricht fokussiert evaluiert.“
                                                      (FQS-Konzept)
Schule            Die Schule wird von allen Beteilig- „[…] zum anderen wird die Qualität der gesam-
                  ten regelmässig evaluiert.          ten Schule erhoben und gezielt gefördert. Dies
                                                      geschieht mit den Schulqualitätsrecherchen, bei
                                                      denen die Schule als Ganzes im Mittelpunkt
                                                      steht.“ (FQS-Konzept)

Tabelle 5: Gegenüberstellung Schulebene




                                                                                                     20
Demokratisierung der Kantonsschule Glarus                                       4. Gegenüberstellung



4.2 Gegenüberstellung der individuellen Ebene

In folgender Tabelle werden die Kriterien bezüglich der individuellen Ebene demokratischer
Bildung den entsprechenden Bestimmungen an der Kantonsschule Glarus gegenüberge-
stellt.

Demokratische Schulen                                  Kantonsschule Glarus
Selbstbestimmtes Lernen
Lerninhalte       Die Schülerinnen und Schüler         „Die Maturitätsschulen unterrichten nach Lehr-
                  sind frei in der Entscheidung,       plänen, die vom Kanton erlassen oder geneh-
                  was sie lernen wollen. Es gibt       migt sind und sich auf den gesamtschweizeri-
                  keinen verbindlichen Lehrplan.       schen Rahmenlehrplan der Schweizerischen
                                                       Konferenz der kantonalen Erziehungsdirektion
                                                       abstützen.“ (Art. 8 VO MAR)
                                                       „Die Ziele und Inhalte des Unterrichts und der
                                                       Unterrichtsfächer sowie die Lektionstafeln wer-
                                                       den für die öffentlichen Schulen in den vom
                                                       Regierungsrat erlassenen Lehrplänen fest-
                                                       gehalten.“ (Art. 96 BiG)
Unterrichtszeit   Es gibt keinen fixen Stunden-        „Die Ziele und Inhalte des Unterrichts und der
                  plan. Lehrpersonen können Un-        Unterrichtsfächer sowie die Lektionstafeln
                  terrichtskurse anbieten, die Teil-   werden für die öffentlichen Schulen in den vom
                  nahme ist aber nicht obligato-       Regierungsrat erlassenen Lehrplänen fest-
                  risch.                               gehalten.“ (Art. 96 BiG)
                                                       „Die Lernenden sind verpflichtet, den Unterricht
                                                       und die Schulveranstaltungen vorschriftsge-
                                                       mäss zu besuchen und den Weisungen der
                                                       Lehrpersonen nachzukommen.“ (Art. 42 Abs. 1
                                                       BiG)
                                                       „Der Stundenplan regelt die tägliche Verteilung
                                                       der wöchentlichen Unterrichtslektionen der
                                                       Lernenden sowie die Unterrichtslektionen und
                                                       die Präsenzzeit der Lehrpersonen.“ (Art. 95
                                                       Abs. 1 BiG)
                                                        „Die Lektionen dauern 45 Minuten.“ (Art. 2
                                                       Abs. 1 SchO KS)
                                                       „1
Lernformen        Die Schülerinnen und Schüler            Die Lehrmittelverwaltung wird durch den Re-
                  entscheiden selber, wie sie ler-     gierungsrat bestimmt.
                                                       2
                  nen wollen.                            Sie ist für die Beschaffung, die Aufbewahrung
                                                       und die Abgabe von Lehrmitteln und Unter-
                                                       richtshilfen und die damit in Zusammenhang
                                                       stehenden Aufgaben zuständig.
                                                       3
                                                          Der Kanton kann einen Lehrmittelverlag füh-
                                                       ren.“ (Art. 89 BG)
                                                       „Die Lehrpersonen haben das Recht:
                                                        a. im Rahmen der rechtlichen Vorgaben, des
                                                            Lehrplans sowie der Lehrmittel die Lehrme-
                                                            thode frei zu wählen; […]“ (Art. 59 BiG)
                                                        1
Lernumgebung      Die Schülerinnen und Schüler         „ Die Lernenden sind verpflichtet, den Unter-
                  entscheiden selber, in welcher       richt und die Schulveranstaltungen vorschrifts-
                  Umgebung sie lernen, sie kön-        gemäss zu besuchen und den Weisungen der
                  nen sich frei in der Schule bewe-    Lehrpersonen nachzukommen.“ (Art. 42 Abs. 1
                  gen, solang die Freiheit anderer     BiG)
                  nicht eingeschränkt wird oder
                  gegen von der Gemeinschaft
                  beschlossene Regeln verstossen
                  wird.


                                                                                                     21
Demokratisierung der Kantonsschule Glarus                                     4. Gegenüberstellung



Vermittlung      Schülerinnen und Schüler ent-       „Die Lehrpersonen haben das Recht:
                 scheiden selber, mit wem und        im Rahmen der rechtlichen Vorgaben, des
                 von wem sie lernen. Sie dürfen      Lehrplans sowie der Lehrmittel die Lehrmetho-
                 aber andere Schülerinnen und        de frei zu wählen; […]“ (Art. 59 BiG)
                 Schüler nicht in ihrer Tätigkeit
                 stören. Die Lehrpersonen stellen
                 sich als Unterstützung zur Verfü-
                 gung.



Evaluation
Schülerinnen und Schüler
                                                     1
Umgang mit       Schülerinnen und Schüler haben      „ Die Lernenden werden ganzheitliche und
Beurteilungen    die Möglichkeit, eine Rückmel-      nachvollziehbar beurteilt.
                                                     2
                 dung über ihre Fähigkeiten zu           Der Regierungsrat erlässt Promotionsvor-
                 erhalten, von Lehrpersonen wie      schriften, welche namentlich Inhalt und Art der
                 auch von anderen Schülerinnen       Beurteilung, deren schulische Folgen und de-
                 und Schüler.                        ren Eröffnung regeln.“ (Art. 47 BiG)
                                                       1
Beurteilungs-    Die Beurteilung der Schülerinnen    „ Die Leistungen werden in ganzen oder hal-
form             und Schüler bezieht sich auf den    ben Noten mit folgender Bedeutung
                 individuellen Lernfortschritt und   bewertet: 6 = sehr gut, 5 = gut, 4 = genügend,
                 beschreibt ihre Kompetenzen.        3 = ungenügend, 2 = schwach, 1 = sehr
                                                     schwach.“ (Art. 3 Abs.1 PromR)
                                                     „Erweiterte Beurteilungsformen
                                                     Werden neben der Unterrichtsnote erweiterte
                                                     Beurteilungsformen zur Ermittlung der Zeug-
                                                     nisnote miteinbezogen, muss deren Einfluss
                                                     auf die Zeugnisnote im Voraus bekannt gege-
                                                     ben werden.“ (1.5 PrNoK)
Prüfungen        Wer will, kann sich freiwillig      „Die Lernenden sind verpflichtet, den Unterricht
                 Tests und Prüfungen unterzie-       und die Schulveranstaltungen vorschriftsge-
                 hen.                                mäss zu besuchen und den Weisungen der
                                                     Lehrpersonen nachzukommen.“ (Art. 42, BiG)
                                                       3
                                                     „ Als Sperrzeiten gelten:
                                                          […] d. angesagte Klausuren.“
                                                          (Art. 3 Abs. 3 SchVR KS )
                                                     „Definition Prüfung“
                                                     Prüfungen sind von den Lernenden erbrachte
                                                     Leistungen, die benotet werden. Darunter wer-
                                                     den schriftliche Klausuren, gestalterische Ar-
                                                     beiten, Arbeitsberichte, Vorträge, Prüfungsge-
                                                     spräche, musikalische Darbietungen und sport-
                                                     liche Leistungen verstanden.“ (1.1 PrNoK)
Selbstein-       Schülerinnen und Schüler wer-       Keine Bestimmungen
schätzung        den zur Selbsteinschätzung er-
                 mutigt.




                                                                                                   22
Demokratisierung der Kantonsschule Glarus                                      4. Gegenüberstellung



Förderung der Individualität
                                                      1
Förderung der      Die individuellen Talente und      „ Die Grundlagenfächer, ein Schwerpunktfach,
Talente            Begabungen der Schülerinnen        ein Ergänzungsfach und die Maturaarbeit bil-
                   und Schüler werden berücksich-     den die Maturitätsfächer“ (Art. 9 Abs. 1 VO
                   tigt und gefördert.                MAR)
                                                       4
                                                      „ Der Unterricht setzt sich aus Pflicht-, Wahl-
                                                      und Freifächern zusammen. Die Bewilligung
                                                      zur Führung von Freifächern erteilt der Kan-
                                                      tonsschulrat“ (Art.1 Abs. 4 SchuO KS)
Einbringung        Die Schülerinnen und Schüler       - Schülerorganisation
der Talente        haben verschiedene Möglichkei-     - Aula-Technik-Team
                   ten, ihre Talente auch im und      - Intranet-Team
                                                       1
                   ausserhalb des Schulalltags        „ Ausserordentliche Kontingentserweiterung:
                   einzubringen.                      Für eine umfangreiche ausserschulische Tätig-
                                                      keit (z. B. in Forschung, Kultur, Sport oder Ju-
                                                      gendarbeit), welche den Rahmen des Kontin-
                                                      gents übersteigt, kann die Schulleitung das
                                                      Kontingent erweitern.“ (Art. 3 Abs. 1 SchVR
                                                      KS)




Eigenverantwortung
                                                      2
Lernen             Die Schülerinnen und Schüler       „ Sie [die Lernenden] sind ihrem Alter und dem
                   sind selbst verantwortlich für     Stand der Bildung entsprechend für den eige-
                   ihren Lernprozess.                 nen Lernprozess mitverantwortlich.“ (Art. 42
                                                      Abs. 2 BiG)
                                                       4
Handeln            Die Schülerinnen und Schüler       „ […]. Sie [Maturandinnen und Maturanden]
                   tragen die Verantwortung für ihr   sind bereit, Verantwortung gegenüber sich
                   Handeln und die daraus entste-     selbst, den Mitmenschen, der Gesellschaft und
                   henden Konsequenzen.               der Natur wahrzunehmen.“ (Art. 5 Abs. 4 VO
                                                      MAR)

Tabelle 6: Gegenüberstellung: individuelle Ebene




                                                                                                     23
Demokratisierung der Kantonsschule Glarus                                        4. Gegenüberstellung



4.3 Gegenüberstellung der zwischenmenschlichen Ebene

In folgender Tabelle werden die Kriterien, bezüglich der zwischenmenschlichen Ebene, de-
mokratischer Bildung den entsprechenden Bestimmungen an der Kantonsschule Glarus ge-
genübergestellt.


Demokratische Schulen                                  Kantonsschule Glarus
Grundlegender Respekt
Respekt            Jede einzelne Person hat das        „[…] Wir achten und respektieren einander.“
                   Recht auf eine gleichwertige        (Schulhauskultur, LB)
                   Behandlung und gegenseitigen
                   Respekt, ungeachtet jeglicher
                                              41
                   persönlicher Unterschiede.

Konfliktbewältigung
Umgang mit         Konflikte werden auf eine gewalt-   „[…] Wir pflegen gegen innen und aussen eine
Konflikten         freie und konstruktive Art und      offene, konstruktive und auch kritische Kom-
                   Weise in Zusammenarbeit aller       munikation, die uns erlaubt, Konflikte zu lösen.“
                   am Konflikt Beteiligten gelöst.     (Schulhauskultur, LB)
                                                        2
                                                       „ Disziplinarische Anordnungen im Rahmen
                                                       des Unterrichtsbetriebes treffen die Lehrperso-
                                                       nen nach pflichtgemässem Ermessen. […]“
                                                       (Art. 45 Abs. 2 BiG)
                                                       „Die Klassenstunde dient grundsätzlich zur
                                                       kollektiven und teilweise auch individuellen
                                                       Betreuung der Lernenden. Dazu gehören:
                                                            - [...] Besprechung von aktuellen Prob-
                                                                           42
                                                                lemen […]“
                                                       Präventions- und Konfliktbewältigungswoche

Gemeinschaft
Verantwortung      Alle Beteiligte sind zu gleichen    „1. Mit dem Eintritt in die Kantonsschule unter-
                   Teilen verantwortlich für die Um-   ziehen sich die Lernenden der Ordnung, die in
                   setzung und Einhaltung der          diesem Reglement, in der Hausordnung und in
                                                       einem Reglement über Schulversäumnisse
                   gemeinsam getroffenen Ent-
                                                       festgelegt ist.“ (Art. 1 LR)
                   scheide bzw. erlassenen Regeln.
                                                       „[…] Wir halten uns an getroffene Abmachun-
                                                       gen und erlassene Weisungen.“ (Schulhauskul-
                                                       tur, LB)
                   Es liegt in der Verantwortung       „Wir fördern eine positive Arbeits- und Lernat-
                   jedes Einzelnen, dazu beizutra-     mosphäre. Wir engagieren uns für die Belange
                   gen, dass ein positives und an-     unserer Schule.“ (Schulhauskultur, LB)
                   regendes Umfeld für das Lernen
                   und die Entwicklung der Persön-
                                             43
                   lichkeit geschaffen wird.




41
   Art. 2 Europäische Charta für eine demokratische Schule ohne Gewalt.
42
   Kantonsschule Glarus: Lehrplan für das Gymnasium 3. – 6. Klassen. Die Klassenstunde. 3. Grob-
ziele.
43
   Ebd. Art. 1.
                                                                                              24
Demokratisierung der Kantonsschule Glarus                                       4. Gegenüberstellung



Gemeinsame         Die Schule ermöglicht ein breites   „Die SO bezweckt den Lebensraum Schule
Aktivitäten        Spektrum an gemeinsamen Akti-       angenehmer zu gestalten, die Interessen und
                   vitäten und Projekten.              Anliegen der Lernenden zu vertreten und ge-
                                                       meinsame Aktivitäten dieser auch ausserhalb
                                                       der Schulzeit zu fördern.“ (Art. 2 Statuten SO)
                                                       „Die Kommission ‚applaus‘ organisiert kulturelle
                                                                                        44
                                                       Anlässe für die ganze Schule.“
                   Alle Beteiligten haben die Mög-     „Darüber hinaus unterstützt sie [die ‚applaus‘-
                   lichkeit bei der Organisation und   Kommission] im Hintergrund kulturelle Aktivitä-
                   Planung mitzuwirken.                ten von Schülerinnen und Schülern, […], admi-
                                                                                  45
                                                       nistrativ und finanziell.“

Tabelle 7: Gegenüberstellung: Zwischenmenschliche Ebene




44
     Internet: Kantonsschule Glarus. Kontakte und Menschen. applaus.
45
     Ebd.
                                                                                                     25
Demokratisierung der Kantonsschule Glarus               5. Interpretation der Gegenüberstellung



5. Interpretation der Gegenüberstellung

Die im Kapitel 4 aufgeführte Gegenüberstellung soll in einem weiteren Schritt als Grundlage
dienen, die eigentliche Frage nach der Demokratisierbarkeit der Kantonsschule Glarus kom-
petent und möglichst umfassend zu beantworten. Dabei soll auch das Potential für mögliche
Freiräume aufgezeigt werden.


5.1 Die Schulebene

Vorwegnehmen kann man hier, dass es sich bei der Schulebene um die komplexeste Ebene
bezüglich interner Bestimmungen handelt. Ein umfassender Einblick in alle Abläufe und Ent-
scheidungsprozesse ist als Schülerin kaum ohne weiteres möglich.

5.1.1 Organe

Die schon in den Grundlagen aufgeführten Organigramme (Abbildungen 1 und 3) geben
Aufschluss über die beiden gegensätzlichen Schulstrukturen. Während sich die demokrati-
sche Schulstruktur durch eine fehlende bzw. flache Hierarchie auszeichnet, ist die Schul-
struktur der Kantonsschule klar hierarchisch organisiert. Eine komplette Demokratisierung
würde jedoch bedeuten, über die Grenzen der Kantonsschule hinweg jegliche Entschei-
dungskompetenzen betreffender Organe bezüglich Bildung aufzuheben. Dies hätte unmiss-
verständlich eine komplette Dezentralisierung des Bildungswesens zur Folge, welche den
Staat faktisch ausklammern und die Privatisierung der Bildung bedeuten würde. Es ist jedoch
Aufgabe des Staates, das Recht auf Bildung zu garantieren und sie auch zu finanzieren.
Eine weitere logische Folge wäre die entstehende Wettbewerbsfreiheit unter den Schulen,
welche die Chancengleichheit stark schmälern und Bildung immer mehr von der sozialen
Herkunft abhängig machen würde. Dies kann nicht im Sinne einer Demokratisierung sein.
Vielmehr soll hier, wie auch von Wilke gefordert, die Schule innerhalb des ihr zustehenden
Kompetenzbereichs demokratisiert werden. Für die Kantonsschule Glarus würde dies eine
Abschaffung der hierarchischen Strukturen bedeuten, insbesondere die Auflösung der Schul-
leitung. Die Aufgaben, die gegenwärtig der Schulleitung obliegen46, müssten aber berück-
sichtigt und einer Delegation bestehend aus demokratisch gewählten Mitgliedern übertragen
werden.




46
  Art. 3 Reglement über die Rechte und Pflichten der Schulleitung, der Konvente und der Lehrer-
schaft an der Kantonsschule Glarus.
                                                                                            26
Demokratisierung der Kantonsschule Glarus                5. Interpretation der Gegenüberstellung



5.1.1.1 Die Schulversammlung

Der Konvent kann als schon vorhandenes und somit demokratisierbares Entscheidungsgre-
mium betrachtet werden, wobei bezüglich einem gleichberechtigten Stimmrecht der Schüler-
wie der Lehrerschaft die praktische Umsetzung überdacht werden müsste, da die Zahl der
Lernenden an Staatsschulen meist um ein Vielfaches höher ist als an demokratischen Schu-
len. Vorstellbar wäre eine halbjährliche oder vierteljährliche Schulversammlung, die das
höchste Organ der Schule darstellt und an der alle Mitglieder der Schule teilnehmen können,
aber nicht müssen. Die Schulversammlung wird von einer Präsidentin oder einem Präsiden-
ten geleitet, die oder der die Schulversammlung auch einberuft, ansonsten aber keine Ent-
scheidungskompetenzen hat.

5.1.1.2 Die Delegiertenversammlung

Um langwierige, sich dahinziehende Abläufe zu verhindern, wird es nötig sein, neben der
Schulversammlung drei gleichberechtigte Gremien (SchülerInnen-Versammlung, LehrerIn-
nen-Versammlung, MitarbeiterInnen-Versammlung) einzusetzen, die sich in regelmässigen
Zeitabständen zusammenfinden und Entscheidungen in ihrem Kompetenzbereich fällen,
welche nicht den von der Schulversammlung eingesetzten Komitees obliegen. Ein aus Dele-
gierten der verschiedenen Versammlungen bestehendes Gremium würde den Austausch
und die Zusammenarbeit fördern. Entscheidungen, welche mehr als einen Bereich betreffen,
könnten so demokratischer gefällt werden und Alltagsgeschäfte müssten nicht an die Schul-
versammlung gelangen. Die Delegiertenversammlung wiederum hätte u.a. die Aufgabe, Ar-
beitsgruppen einzusetzen, die sich am Schulalltag orientieren und sich mit kurzfristigen und
einmaligen Aufgaben und Projekten beschäftigen. Ein Beratungsteam ist ebenfalls der Dele-
giertenversammlung untergeordnet und ist insbesondere für die Beratung von Schülerinnen
und Schüler zuständig.

5.1.1.3 Klassenkonvente

Auch der schon bestehende Klassenkonvent, der aktuell nur die Lehrkräfte der betroffenen
Klasse als Mitglieder umfasst47, hat sich einer Revision zu unterziehen. Einerseits soll auch
hier die Mitsprache der betroffenen Schülerinnen und Schüler ermöglicht werden, anderer-
seits muss weiterhin der Persönlichkeitsschutz der einzelnen Schülerinnen und Schüler ge-
währleistet werden. Eine mögliche, aber sehr aufwendige Option wäre, die Schülerinnen und
Schüler einerseits als Klasse anzuhören, um klasseninterne Probleme zu besprechen, und
andererseits zusätzlich jede einzelne Person zur persönlichen Entwicklung und Promotion
anzuhören. Die Möglichkeit einer Alternative zum Klassenkonvent soll aber unbedingt wei-
terverfolgt werden.
47
  Art. 14 Reglement über die Rechte und Pflichten der Schulleitung, der Konvente und der Lehrer-
schaft an der Kantonsschule Glarus.
                                                                                             27
Demokratisierung der Kantonsschule Glarus                                                                                   5. Interpretation der Gegenüberstellung



5.1.1.4 Externe Gremien

Als externe Gremien können der Kantonsschulrat sowie auch der Elternrat angesehen wer-
den, den es als solchen noch in keiner Form gibt. Auf deren Kompetenzen soll im nächsten
Kapitel eingegangen werden.

5.1.1.5 Organigramm einer demokratischen Kantonsschule Glarus

Im Folgenden soll eine mögliche Struktur einer demokratischen Kantonsschule Glarus auf-
gezeigt werden. Auf die Entscheidungskompetenzen der verschiedenen Organe wird im
nächsten Abschnitt eingegangen.


           Kantonsschulrat

                                                                                                                                                    Antrags- und
                                                            Aufsichtsfunktion                                                                      Beratungsrecht
                                                                                                                                                                                  Elternrat


                                                                    wählt                                                                                                        SCHULEBENE
    Präsident/Präsidentin
                                                                                                                         setzt ein                                                            Einsitz
   - leitet die Schulversammlung
                                                           leitet                                                                                      Komitees
   - hat keine Entscheidungskompetenz
   - beruft Schulversammlungen ein
                                                                                                                                                                              Evaluationskomitee

                                                                                                                                                                               EDV-Komitee
                                                      erlässt
    Reglemente und
     Verordnungen                                                                                                                                                             Finanzkomitee
                                                                             Schulversammlung
                                                                                                                                                                               Justizkommitee

                                                                                                                                                                              Personalabteilung

                                                                                                                                                                              Koordinationskomitee
                                                                                          Stimm- und Wahlrecht




                                                                                                                            Stimm- und Wahlrecht
                Stimm- und Wahlrecht




                                                 Klassenkonvente                                                                                                              Weiterbildungskomitee

                                                                                                                                                                              Lehrmittelkomitee

                                                                                                                                                                              Absenzenkomitee

                                                                                                                                                                               Medienkomitee



  Schülerinnen und Schüler                                                  Lehrerinnen und Lehrer                                                  Mitarbeiterinnen und Mitarbeiter




                                                                                                                                                                Mitarbeiterinnen und
      Schülerinnen- und                                                         Lehrerinnen- und
                                                                                                                                                                    Mitarbeiter-
     Schüler-Versammlung                                                      Lehrer-Versammlung
                                                                                                                                                                   Versammlung

                                                                                     wählen Delegation


                                       wählen Delegation                                                                                                wählen Delegation
                                                                       Delegiertenversammlung

                                                                                                                                                                               Rechtsberatung für
                                                                              setzt ein                          wählt
                                                                                                                                                                            Schülerinnen und Schüler
                                                                                                                                                       bildet
                                                            Arbeitsgruppen                                       Beratungsteam
    SCHULEBENE


Abb. 4: Organigramm: demokratische Kantonsschule Glarus

                                                                                                                                                                                                        28
Demokratisierung der Kantonsschule Glarus                      5. Interpretation der Gegenüberstellung



 5.1.2 Entscheidungen und Prozesse

 Entscheidungen sollen nach dem Prinzip „Ein Mensch – eine Stimme“ getroffen werden, egal
 ob Lehrperson, Schülerin, Schüler oder Angestellte. Ob man jedem Einzelnen dieses Stimm-
 recht zuspricht oder nicht, ist wohl mehr eine Grundsatzfrage als eine organisatorische, hin-
 ter deren Beantwortung momentan eine allgemein adultistische48 Grundhaltung Erwachsener
 gegenüber Kindern und Jugendlichen steckt. Durch die in 5.1.1 beschriebene Aufhebung der
 hierarchischen Struktur und Einrichtung einer Schulversammlung kann auch eine gleichbe-
 rechtigte Mitbestimmung gewährleistet werden. Diese schliesst ein Antragsrecht natürlich
 ein. Teil einer solch starken strukturellen Veränderung ist auch, dass die bisherigen Kompe-
 tenzen anders verteilt werden müssen. Vor allem durch die faktische Abschaffung der Schul-
 leitung ergeben sich einige Aufgaben, die einer Delegation bedürfen. Komitees könnten da-
 bei eine wesentliche Rolle spielen, wobei natürlich auch hier die Gleichberechtigung aller
 Schulmitglieder berücksichtigt werden muss. Diese Kommissionen bzw. Komitees mit einem
 dauerhaften Aufgabengebiet werden von der Schulversammlung eingesetzt:

 Personalabteilung:                -   Stellenausschreibung
 vorbereitendes Komitee            -   Vorbereitung der Anstellung geeigneter Mitarbeiterinnen und Mit-
                                       arbeiter zuhanden der Schulversammlung
                                   -   Rechtsberatung der Angestellten
                                   -   Führung von Mitarbeitergesprächen und Vorstellungsgesprächen
                                   -   Einstellung von Stellvertretungen
 EDV-Komitee:                      -   Unterhalt des Netzwerks, Netzwerkadministration
                                   -   Software-Update
                                   -   Systemwartung
 Finanzkomitee:                    -   Erstellung Budgetplanung zuhanden der Schulversammlung
                                   -   Überwachung des Budgets
 Justizkomitee:                    -   Bearbeitung von Beschwerden
                                   -   Regelung von Verstössen gegen die Schulordnung
                                   -   Erlass nötiger Sanktionen
 Evaluationskomitee:               -   Planung & Organisation von Evaluationsprozessen
                                   -   Leitung von Evaluationsprojekten
 Koordinationskomitee:             -   Erstellung des Terminkalenders
                                   -   Stundenplanverwaltung
                                   -   Zimmerverwaltung
                                   -   Organisation von Aufnahme und Abschlussprüfungen
 Weiterbildungskomitee:            -   Planung & Organisation von Weiterbildungen
                                   -   Durchführung von Weiterbildungen
 Lehrmittelkomitee:                -   Erstellung eines Lehrmittelverzeichnisses (Lehrmittel und Unter-
                                       richtshilfen)
 Absenzenkomitee:                  -   Bewilligung von Urlaub von Schülerinnen und Schülern, Lehrerin-
                                       nen und Lehrern
                                   -   Absenzenverwaltung
 Medienkomitee:                    -   Vertretung der Schule gegenüber Behörden und Öffentlichkeit
                                   -   Erstellung von Publikationen und Medienmitteilungen
Tabelle 8: Aufgaben der Komitees

 48
   Adultismus ist die Diskriminierung jüngerer Menschen, meistens von Erwachsenen gegenüber Ju-
 gendlichen und Kindern aufgrund des Alters (www.ncbi.ch [13.11.2010]).
                                                                                             29
Demokratisierung der Kantonsschule Glarus                 5. Interpretation der Gegenüberstellung



5.1.2.1 Die Schulversammlung

Der Schulversammlung kommt als höchstem Organ der Kantonsschule Glarus eine beson-
dere Bedeutung zu. Ein Gremium, an dem alle gleichberechtigt teilnehmen können, ermög-
licht eine grosse Vielfalt von Möglichkeiten, die Schule zu gestalten. So soll sie über nahezu
alle Entscheidungen, die direkten Einfluss auf die Schulorganisation haben, entscheiden
können. Konkret bedeutet dies, dass es im Aufgabengebiet der Schulversammlung liegt,
eine Schulordnung zu erlassen. Es ist auch die Schulversammlung, die alle weiteren schulin-
ternen Regelungen erlässt. Weiter setzt sie Komitees ein, behandelt Beschwerden gegen
das Justizkomitee und schwere Verstösse gegen die Schulordnung.

5.1.2.2 Der Kantonsschulrat

Der Kantonsschulrat hat aktuell eine grosse Entscheidungs- und Weisungskompetenz inne.
Dieser müsste sich, obwohl er nicht als nicht schulinternes Organ gilt, dennoch einigen Revi-
sionen unterziehen und Kompetenzen abtreten, damit die Kantonsschule demokratischer
gestaltet werden kann. Diese Kompetenzen müssten soweit wie möglich auf die schulinter-
nen Gremien übertragen werden, so dass der Kantonsschulrat als Aufsichtsgremium keine
direkten schulorganisatorischen Entscheidungen mehr treffen kann. Er soll jedoch weiterhin
die Schule beaufsichtigen und somit auch als externe Behörde in den Evaluationsprozess
miteinbezogen werden. Weiterhin soll dem Kantonsschulrat die Behandlung von Beschwer-
den und schwerwiegenden Disziplinarfällen obliegen, sofern diese nicht an der Schulver-
sammlung geregelt werden können.

5.1.2.3 Der Elternrat

Ein weiteres externes Gremium stellt der Elternrat dar. Die Frage, wie weit Eltern in die
Schulorganisation miteinbezogen werden sollen, ist auch unter den Befürwortern demokrati-
scher Bildung umstritten. Alexander Sutherland Neill, Gründer der Internatsschule Sum-
merhill, beispielsweise, hatte solch eine starke Abneigung gegen Eltern, dass er eine Schule
organisierte, die den Eltern offen entgegenwirkte.49 An vielen Sudbury-Schulen hingegen
haben Eltern heute sogar ein Antrags- und Stimmrecht. Bei diesen Schulen handelt es sich
aber mehrheitlich um Grundschulen. Jedoch ist es auch auf der Sekundarstufe I & II wichtig,
die Eltern in die Ausbildung ihrer Kinder miteinzubeziehen, damit Schule und Familie nicht
gegeneinander arbeiten, wie es bei Neill oftmals der Fall war. Dabei sollen die Eltern nicht
als vollwertiger Teil der Schule betrachtet werden, sondern sollen durch ein Antrags- und
Beratungsrecht die Möglichkeit erhalten, ihre Erfahrungen und ihr Wissen zur Verfügung zu
stellen. Ausserdem erhalten sie durch das Einsitzrecht im Evaluationskomitee die Möglich-
keit, bei der Weiterentwicklung der Schule mitzuwirken.

49
     Vgl. Greenberg 2006, S. 43 f.
                                                                                                30
Demokratisierung der Kantonsschule Glarus                 5. Interpretation der Gegenüberstellung



5.1.3 Evaluation

Wann immer es um die Evaluation der Lehrpersonen oder der Schule geht, scheinen fast
alle Schulen konsequent den gleichen entscheidenden Fehler zu begehen. Es werden hoch-
komplexe, hochkomplizierte Evaluationssysteme entwickelt, Konzepte verfasst, Evaluati-
onsmethoden diskutiert, jahrelange Einführungs- Durchführungs-, Auswertungs-, Massnah-
menplanungs-, „Evaluationsevaluationsphasen“ geplant, ohne auch nur einmal eine Schüle-
rin oder einen Schüler zu fragen, ob sie oder er gerne in die Schule geht, oder ob sie von der
Schule profitiert. Dass eine Evaluation weiterreichen muss als diese Fragen, ist selbstver-
ständlich, jedoch gehen die Schülerinnen und Schüler auffallend oft „einfach irgendwie“ ver-
gessen, sowie die Tatsache, dass es die Schülerinnen und Schüler sind, die beinahe täglich
mit den Stärken und Schwächen der Lehrpersonen konfrontiert sind. Wer dann, wenn nicht
die Schülerschaft selbst, kann die sooft diskutierte Unterrichtsqualität umfassend einschät-
zen? Offenbar alle ausser die Schülerinnen und Schüler: die Schulbehörden, deren Mitglie-
der vor 50 Jahren das letzte Mal die Schulbank drücken mussten, die Erziehungsberechtig-
ten, die ausser Prüfungsnoten-Unterschreiben nichts mit der Schule zu tun haben, die Schul-
leitungen, die vor allem daran interessiert sind das Schulimage zu bewahren; sogar ideali-
sierte Leitbilder weisen angeblich einen aussagekräftigeren Eindruck auf. So scheint es zu-
mindest, wenn man Dokumente zur Evaluation im schulischen Umfeld betrachtet.50
Doch es wäre genauso unreflektiert, dies zu pauschalisieren. Denn das „förderorientierte
Qualitätsevaluationssystem“ an der Kantonsschule Glarus bietet mit seinem 360°-
Feedback51 eine gute Grundlage, die Schülerschaft besser und vermehrt in Evaluationspro-
zesse einzubinden. Dafür ist es jedoch notwendig, die Schülerschaft in jegliche Gremien der
Evaluationsarbeit einzubeziehen. Das in 5.1.1.5 vorgestellte Organigramm einer demokrati-
schen Kantonsschule Glarus sieht ein Evaluationskomitee vor, welches sich mit der Planung
und Organisation von Evaluationsprozessen beschäftigt und Evaluationsprojekte leitet, in
das Lernende, Lehrende, Eltern und andere Mitglieder der Schulgemeinschaft gewählt wer-
den können. Auf der Grundlage dieses Evaluationskonzeptes werden drei weitere Gruppen
gebildet, die sich jeweils mit einem der folgenden drei Kerngebiete auseinandersetzen und
die entsprechenden Evaluationsprozesse durchführen:

     -   Evaluation der Schule und der Schulqualität
     -   Evaluation des Unterrichts
     -   Evaluation der Lehrpersonen




50
   Als Beispiel zu nennen wären hier sämtliche Dokumente im Bereich „Online-Schalter“ der kantona-
len Website zum Thema Schulevaluation.
51
   Bestehend aus Lehrerkollegium, Schülerschaft, Eltern, Behörden/Schulleitung (vgl. FQS-Konzept
2005).
                                                                                                31
Demokratisierung der Kantonsschule Glarus                                             5. Interpretation der Gegenüberstellung



In einem weiteren Schritt werden die gewonnenen Erkenntnisse in nötige Massnahmen um-
gesetzt, um die Schulentwicklung weiterzuführen. Im Massnahmenentwicklungsprozess ist
die Schülerschaft besonders zu berücksichtigen, da auf Seiten der Schülerinnen und Schüler
oftmals gute Ideen vorhanden sind. Natürlich müssen auch die anderen Gruppen miteinbe-
zogen werden. Der Evaluationsprozess ist jedoch mit der Umsetzungsphase nicht vorbei.
Vielmehr muss hier von einem Evaluationskreislauf ausgegangen werden, welcher ständig in
Bewegung ist, und somit die Schulentwicklung vorantreibt. Ein abschliessender Bericht eines
jeden Evaluationskreislaufes gibt Aufschluss über die Qualität der Evaluationsmethoden und
die Durchführung geeigneter Massnahmen.

5.1.3.1 Der Evaluationskreislauf

Durch ein Flussdiagramm soll der Evaluationskreislauf möglichst anschaulich dargestellt
werden. Dabei orientiert sich das folgende Diagramm an den bereits bestehenden Hand-
lungsfeldern des FQS-Konzepts52:


                                                                                                     Lehrerschaft      Schülerschaft

                               Schulversammlung                                                         Evaluationskomitee
                                                                                                     Eltern         MitarbeiterInnen

                                            erarbeitet
                                                                      Leitsätze                                   Wertvorstellungen
                                                                                                                  Qualitätsansprüche

                                                                                                    erarbeitet
                                                                Evaluationskonzept

                                                                                                                     Planungsphase
                                    Schulevaluations-Gruppe   Unterrichtsevaluationsgruppe   Lehrpersonenevaluationsgruppe
     Evaluationskreislauf




                                       Evaluation der               Evaluation                     Evaluation
                                        Schule und                     des                             der
                                       Schulqualität               Unterrichtes                   Lehrpersonen
                                                                                                                  Evaluationsphase




                                                  Projekte         Weiterbildung             Beratung
                                                                                                                 Massnahmenphase


                                                                 Schulprogramm
                                                                                                                  Umsetzungsphase



                                                                  Berichterstattung
                                                                                                                    Metaevaluation




                            Abb. 5: Evaluationskreislauf



52
     Vgl. FQS-Konzept 2005, Beilage 3.
                                                                                                                                       32
Demokratisierung der Kantonsschule Glarus             5. Interpretation der Gegenüberstellung



5.1.3.2 Die direkte Ebene der Evaluation

Neben dem Evaluationskreislauf, welcher vor allem auf die Entwicklung und Qualitätssteige-
rung ausgerichtet ist, soll eine weitere Form der Evaluation an Schulen stattfinden, welche
sich an der „[…] Entwicklung und Verbesserung individueller und organisatorischer Prozes-
se“53 orientiert. Diese „[…] gegenseitige Evaluation aller Personen der Schule muss zu ei-
nem selbstverständlichen, offenen und positiven Prozess werden [sic!] welcher aktiv in den
Alltag eingebunden ist.“54 Durch diesen gegenseitigen Austausch, der auf gleicher Ebene
stattfindet, werden hierarchische Systeme innerhalb von Klassen (Lehrperson – Schüler) als
auch innerhalb der Schulgemeinschaft, überwunden und demokratisiert.




53
     USO-UCE-UCS 2009, S. 1.
54
     Ebd.
                                                                                            33
Demokratisierung der Kantonsschule Glarus                5. Interpretation der Gegenüberstellung



5.2 Die individuelle Ebene

Die individuelle Ebene ist die weitreichendste Ebene, denn sie beinhaltet neben den Kriterien
des selbstbestimmten Lernens auch solche der Evaluation, Individualität und der Eigenver-
antwortung, wodurch hier auch viele Freiräume zu erwarten sind. Ausserdem existieren in
diesem Bereich mehr Schulprojekte als im Bereich der Schulebene.55

5.2.1 Selbstbestimmtes Lernen

Im Bereich des selbstbestimmten Lernens ist die Kantonsschule Glarus stark durch überge-
ordnete Gesetzgebungen eingeschränkt, so dass eine Demokratisierung im Sinne der de-
mokratischen Bildung kaum möglich ist.

5.2.1.1 Lerninhalte

Lerninhalte hängen stark von Lehrplänen ab, da es auch sie sind, die vorschreiben, welche
Leistungen bis zu einem gewissen Zeitpunkt erbracht werden müssen. Die Kantonsschule
Glarus hat dabei die Anerkennungsbedingungen des MAR zu erfüllen, um den Lernenden
einen schweizerisch anerkannten Maturitätsausweis ausstellen zu können, der sie insbeson-
dere zur Zulassung an Hochschulen und Universitäten berechtigt.56
Diese Anerkennungsbedingungen schreiben bezüglich Lehrplänen vor, dass sich diese auf
den Rahmenlehrplan der Schweizerischen Konferenz der kantonalen Erziehungsdirektoren
abzustützen haben.57 Dies schränkt die Mitgestaltung der Lerninhalte enorm ein. Da es im
Kanton Glarus der Regierungsrat ist, der die Lehrpläne und somit auch Umfang, Inhalt und
Verteilung der Unterrichtsfächer festlegt, fällt schlussendlich kaum mehr etwas in die Ent-
scheidungskompetenz der Schule, schon gar nicht in die der Schülerinnen und Schüler. Um
ein Mindestmass an Demokratie im Bereich der Lerninhalte zu erreichen, wären zwei Ebe-
nen denkbar, auf denen die Schülerschaft miteinbezogen werden können: einerseits die di-
rekte Unterrichtsebene und andererseits die durch das Projekt „Kanti 2010“ vorgesehenen
Lehrplanüberarbeitungen, welche noch offen sind.58 Es muss hier aber klar zwischen den
beiden Ebenen unterschieden werden. Die direkte Unterrichtsebene zeichnet sich, im Ge-
gensatz zur einmaligen Lehrplanüberarbeitung, dadurch aus, dass es sich um einen fortwäh-
renden Austausch zwischen Lehrperson und Klasse handelt. Dieser setzt eine gewisse Be-
reitschaft der Lehrpersonen voraus, Wünsche und Vorschläge der Lernenden ernst zu neh-
men und soweit wie möglich umzusetzen. Die konkrete Ausgestaltung kann von Bestimmung
der Lektüre bis hin zur Bestimmung der Unterrichtsthemen viele Formen annehmen und be-
darf in jeglicher Form der Unterstützung.

55
   Vgl. Internet: EDK, Bildungssystem CH, Kantonsumfragen 2009/2010.
56
   Art. 2 Abs. 2 VO MAR.
57
   Art. 8 VO MAR.
58
   Vgl. „Kanti 2010“. Mittel- und Oberstufe 2010.
                                                                                               34
Demokratisierung der Kantonsschule Glarus               5. Interpretation der Gegenüberstellung



Die zweite Ebene, die bevorstehende Lehrplanüberarbeitung im Rahmen des Projekts „Kanti
2010“, ist ein zeitlich begrenzter und einmaliger Prozess. Nichtsdestoweniger soll die Schü-
lerschaft miteinbezogen werden. Um den Absolventinnen und Absolventen der Kantonsschu-
le Glarus weiterhin den Zugang zu Hochschulen zu ermöglichen, ist es notwendig, dass ge-
wisse Grundkompetenzen bis zur Matura erreicht werden. Gleichzeitig soll aber auch ver-
sucht werden, Freiräume als solche zu erhalten oder weitere zu schaffen, um dem Anspruch
der demokratischen Bildung bezüglich Lerninhalte möglichst gerecht zu werden.
Eine weitere bereits vorhandene Möglichkeit, die der Individualität der Lernenden und deren
Wünschen gerecht wird, sind die Wahlmöglichkeiten verschiedener Fächer (Schwerpunkt-
fach, Ergänzungsfach, Wahlfach, Freifächer). Diese Form der Wahlmöglichkeit soll beibehal-
ten und wenn möglich noch erweitert werden.

5.2.1.2 Unterrichtszeit

An der Kantonsschule gibt es einen fixen Stundenplan, der sich durch 45-Minuten Lektionen
auszeichnet. Das Konzept der 45-Minuten-Lektionsdauer ist mehrheitlich auch in anderen
Kantonen anzutreffen. Jedoch gibt es keine Bestimmung auf nationaler Ebene, die eine an-
dere Regelung ausschliessen würde.
Die Lektionstafeln, welche die Gewichtung der Fächer enthalten, werden vom Regierungsrat
in den vorhin erwähnten Lehrplänen festgelegt59, wodurch sich hier ähnliche Verhältnisse
abzeichnen. Die Lektionstafeln orientieren sich, wie der gesamte Lehrplan, am schweizeri-
schen Rahmenlehrplan und lassen dadurch nur wenig Spielraum zu. Jedoch soll die Organi-
sation und Verteilung der Lektionstafeln in der Entscheidungskompetenz der Schulversamm-
lung liegen. Dabei soll der 45-Minuten Unterricht durch Blockunterricht abgelöst werden. Ei-
nerseits wird der Unterricht dadurch den Ansprüchen nach mehr Nachhaltigkeit des erwor-
benen Wissens der Universitäten gerecht, da durch die vertiefte Auseinandersetzung, wel-
che der Blockunterricht unter anderem bietet, Wissen länger gespeichert werden kann. An-
dererseits lässt der Blockunterricht erheblich mehr Freiheiten in der Gestaltung der Lektionen
zu, im Bereich der Unterrichtsinhalte wie auch im Bereich der Lektionsorganisation, was
durchaus im Sinne demokratischer Bildung ist. Im Bereich der Lektionsorganisation stellt der
Blockunterricht das ideale Gefäss dar, die Selbständigkeit der Lernenden zu fördern. Durch
das Erstellen und Einhalten von persönlichen Zeitplänen erhalten die Lernenden somit die
Möglichkeit, ihren Lernprozess individuell zu gestalten, was insbesondere auch die Zeitein-
teilung betrifft. Diese Art des Lernens wird auch beim Projekt SOL60 gefördert. Das selbstor-
ganisierte Lernen ermöglicht dabei den Schülerinnen und Schülern, selber zu entscheiden,
wie sie etwas lernen wollen. Auf die Lernformen wird im nächsten Abschnitt eingegangen.



59
     Art. 96 Bildungsgesetz.
60
     Selbst-organisiertes Lernen.
                                                                                              35
Demokratisierung der Kantonsschule Glarus              5. Interpretation der Gegenüberstellung



5.2.1.3 Lernformen

Der Kernpunkt des selbständigen Lernens ist das Gestalten des eigenen Arbeitsprozesses,
der sich natürlich auch durch die Art und Weise auszeichnet, wie Lerninhalte aufgenommen
werden. Den Schülerinnen und Schülern muss hier die grösstmögliche Freiheit gegeben
werden, um den verschiedenen Lerntypen gerecht zu werden. Die derzeitigen Bestimmun-
gen schränken dies jedoch ein. Einerseits durch die vom Regierungsrat bestimmte Lehrmit-
telverwaltung61, die für Aufgaben verantwortlich ist, welche in einem demokratischen System
klar in den Kompetenzbereich der Schulversammlung fallen müssten. Andererseits erfährt
die Wahl der Lernform eine starke Einschränkung durch das gegenwärtige Recht der Lehr-
personen, die Lehrmethode frei zu wählen.62
Das in 5.1 vorgestellte mögliche demokratisch organisierte Schulmodell sieht ein Lehrmittel-
komitee vor, welches von der Schulversammlung eingesetzt wird, wodurch Schülerinnen und
Schüler sowie die Lehrerschaft die Möglichkeit erhalten, die Lehrmittel entscheidend mitzu-
bestimmen.
Der weitaus bedeutendere Bereich, in dem die Schülerinnen und Schüler eigenständig über
die Lernmethoden entscheiden sollen, ist die direkte Unterrichtsebene. Das vorhin schon
erwähnte selbstorganisierte Lernen (SOL) würde insofern auch diesem Anspruch gerecht
werden, als dass durch die selbständige Planung des Lernprozesses auch über die Lernstra-
tegie entschieden werden kann. Jedoch muss auch unabhängig von SOL der Unterricht so-
weit wie möglich geöffnet werden. Das SOL-Projekt stellt hierbei lediglich eine Möglichkeit
dar. In der Literatur sind diesbezüglich zahlreiche Methoden zu finden, weshalb hier auch
darauf verzichtet wird, diese aufzuführen. Bezüglich des Demokratisierungsaspektes ist fest-
zuhalten, dass die Schülerinnen und Schüler frei über die Lernformen entscheiden sollen,
was nur möglich ist, wenn der Unterricht organisatorisch und methodisch soweit wie möglich
geöffnet wird.

5.2.1.4 Lernumgebung

Die Wahl der Lernumgebung ist stark von der Lehrmethode der jeweiligen Lehrperson ab-
hängig, welche auch massgebend die Lernmethode der Schülerinnen und Schüler bestimmt.
Durch eine Demokratisierung der Lernmethode würde somit auch der Bereich der Lernum-
gebung eine gewisse Demokratisierung erfahren, sofern dieser nicht von der Lehrperson
dadurch eingeschränkt wird, dass die Schülerinnen und Schüler den Weisungen der Lehr-
personen nachzukommen haben.63 Abgesehen von dieser Bestimmung aber konnte keine
weitere gefunden werden, welche explizit die Lernumgebung in irgendeiner Weise ein-
schränkt. Dieser Bereich könnte daher ohne grösseren Aufwand genutzt werden, was wie-

61
   Art. 89 Bildungsgesetz.
62
   Art. 59 Bildungsgesetz.
63
   Art. 42 Abs. 1 Bildungsgesetz.
                                                                                             36
Demokratisierung der Kantonsschule Glarus                5. Interpretation der Gegenüberstellung



derum eine positive Auswirkung auf die Selbständigkeit der Lernenden hätte, da sich die
Lehrpersonen weniger durch ihre „Kontrollfunktion“ auszeichnen würden sondern mehr durch
eine Beratungs- und Unterstützungsfunktion.
Um jedoch allen Lernenden die Entscheidung nach der Lernumgebung überlassen zu kön-
nen, müsste sich die Infrastruktur der Kantonsschule Glarus insofern verändern, als dass
diese nicht nur herkömmliche Schulzimmer und die Mediothek als Lernraum beinhaltet.
Vielmehr müsste diese die Möglichkeit bieten, sich in vielfältiger Weise mit dem Unterrichts-
stoff auseinanderzusetzen. Dies würde auch dem eben diskutierten Anspruch auf freie Wahl
der Lernmethode gerecht werden. Vorstellbar und auch realisierbar wären Fachschaftszim-
mer, in denen das nötige Material zur selbständigen Bearbeitung der Lerninhalte zur Verfü-
gung gestellt wird.

5.2.1.5 Vermittlung

Der Unterricht, wie wir ihn vorwiegend auch an der Kantonsschule Glarus vorfinden, ist durch
eine starke Fixierung auf die Lehrperson gekennzeichnet. Die Vorteile, welche die gängige
Klassenstruktur bietet, werden selten bis nie genutzt. Dabei profitieren die Lernenden mass-
geblich voneinander, wenn ihnen die Möglichkeit zum gegenseitigen Austausch gegeben
wird. Es würden sonst kaum gemeinsame Lernnachmittage oder Nachhilfeangebote beste-
hen, bei denen SchülerInnen von SchülerInnen lernen. Die Möglichkeit des gegenseitigen
Lernens aber auch die der selbständigen Erarbeitung von Sachverhalten soll auch im Unter-
richt Eingang finden. Es gibt keine rechtliche Bestimmung, die das verunmöglicht. Ein weite-
rer Vorteil, der die Dezentralisierung des Unterrichts auf die Lehrperson birgt, ist die Verbes-
serung des Klassenklimas. Denn durch die vermehrte und auch notwendige Zusammenar-
beit werden Sozialkompetenzen wie Teamfähigkeit, Kompromissfähigkeit sowie Kritikfähig-
keit gefordert und gefördert. Ebendiese Kompetenzen, die auch im Berufsleben immer mehr
von Bedeutung sind. Dabei soll auch versucht werden, nicht nur innerhalb der Klasse den
gegenseitigen Austausch und das „Voneinander-Lernen“ umzusetzen, sondern genauso
klassenübergreifend und altersdurchmischt.

5.2.2 Evaluation

5.2.2.1 Umgang mit Beurteilungen und Beurteilungsform

Obwohl keine Bestimmungen bezüglich der Leistungsbeurteilungen an demokratischen
Schulen zu finden sind, konnte dennoch festgestellt werden, dass keine ihm Rahmen dieser
Arbeit betrachtete demokratische Schule die Form der Ziffernnoten als Beurteilung vorsieht.
An einigen Schulen findet praktisch keine Beurteilung statt, an anderen wird durchaus beur-
teilt, jedoch um einiges differenzierter als an staatlichen Schulen. Gemeinsam haben sie



                                                                                               37
Demokratisierung der Kantonsschule Glarus                 5. Interpretation der Gegenüberstellung



aber alle, dass die Beurteilungen, ausgehend von Lehrpersonen und Mitschülerinnen und
Mitschülern, freiwillig und mit gegenseitigem Einverständnis erfolgen.
An den meisten staatlichen Schulen, wie auch an der Kantonsschule Glarus, werden die
Lernenden anhand von Ziffernnoten bewertet, die sich in einer Skala von Note 1 (sehr
schwach) bis Note 6 (sehr gut) erstrecken.64 Dass es sich dabei um ein längst veraltetes,
überholtes Beurteilungsmodell handelt65, wird genauso ausser acht gelassen wie die Tatsa-
che, dass es sich bei Ziffernnoten um zufällig zustande gekommene Beurteilungen handelt,
die durch eine Vielzahl von Faktoren verzerrt wurden, und somit kaum in der Lage sind, eine
kompetente und vollständige Auskunft über die erbrachten Leistungen zu geben66. Ausser-
dem ist aus einer Note weder für den Lernenden noch für einen möglichen zukünftigen Ar-
beitgeber ersichtlich, welche konkreten Fähigkeiten nun tatsächlich beherrscht werden und
welche noch einer Verbesserung bedürfen.67 Es ist deshalb notwendig und auch im Sinne
demokratischer Bildung, die gängige Beurteilungspraxis durch ein „[…] breiteres, individuali-
sierteres Evaluationssystem zu ersetzen.“68 Jedoch wird dies durch die Verordnung über die
Anerkennung von gymnasialen Maturitätsausweisen stark eingeschränkt, welche vorschreibt,
dass die Leistungen in den Maturitätsfächern in ganzen und halben Noten ausgedrückt wer-
den.69 Es ist deshalb nachvollziehbar und auch ratsam, die gleiche Beurteilungsmethode
schon vor Abschluss des Gymnasiums anzuwenden. Dies schliesst jedoch nicht aus, dass
andere Beurteilungsformen angewendet werden, um die bisherige Beurteilungsmethode zu
ergänzen und den Schülerinnen und Schülern ein umfassendes Bild ihrer Leistungen zu er-
möglichen. So ist auch in der Prüfungs- und Notenkonvention der Umgang mit erweiterten
Beurteilungsformen geregelt.70
Schriftliche Beurteilungen, mündliche Beurteilungen, Themenportfolios, Kurs-Portfolios, Lern-
und Entwicklungsportfolios, Talentportfolios, Noten mit schriftlichen Kommentaren, Selbstbe-
urteilung und Kompetenzraster sind nur einige alternative Beurteilungsformen. Es gibt viele
mehr und diese gewinnen auch, zumindest auf der Primarstufe, auf welche hier nicht im De-
tail eingegangen werden soll, immer mehr an Bedeutung Einige aber sollen doch kurz er-
wähnt werden.
Daniel Hunziker, Schulleiter der imPuls-Privatschule und Präsident der EUDEC-Schweiz,
arbeitet an seiner Schule mit sogenannten Kompetenzrastern. Diese gliedern jeweils einen
Lernbereich in sechs Abschnitte (A1, A2, B1, B2, C1, C2), ähnlich wie beim Common Euro-
pean Framework of Reference for Languages CEFR, welches sich auch an Schulen immer
mehr durchsetzt. Diese Kompetenzraster dienen einerseits dazu, den schulischen Lernstoff
64
   Art. 3 Abs.1 Promotionsreglement für die Unter-, Mittel- und Oberstufe des Gymnasiums der Kan-
tonsschule.
65
   Vgl. Ingenkamp 1972, S. 12 f.
66
   Vgl. Strittmatter, 2009, S. 11 ff.
67
   Vgl. USO-UCE-UCS 2009, S. 1.
68
   USO-UCE-UCS 2009, S. 1.
69
   Art. 16 Abs.1 VO MAR.
70
   1.5. Erweiterte Beurteilungsformen, Prüfungs- und Notenkonvention.
                                                                                               38
Demokratisierung der Kantonsschule Glarus                                              5. Interpretation der Gegenüberstellung



zu überblicken und zu strukturieren, sollen andererseits aber auch mittels Lehrpersonen- wie
auch Schülerselbstbeurteilung über die bereits erworbenen Kenntnisse Aufschluss geben. Im
folgenden soll ein Beispiel zum besseren Verständnis aufgeführt werden:


                    A1                               A2                                 B1
                     Ich kenne die Zahlen von 1 -    Ich habe eine visuelle           Ich habe eine visuelle Vorstellung der Zahlen
                      20 und kann sie vorwärts         Vorstellung der Zahlen bis        bis 100 und beherrsche die Addition und Subtrak-
                      und rückwärts zählen.            20 und beherrsche die Addi-       tion bis 100 mit einem bildlichen Vorstellungsver-
                     Ich verstehe das Dezimal-        tion und Subtraktion bis 20       mögen.
Rechenoperationen




                      system und die Bedeutung         mit einem bildlichen Vorstel-    Kopfrechnungen bis 100 kann ich schnell lösen.
 Zahlenraum und




                      von Einern, Zehnern, Hun-        lungsvermögen.                   Ich kann Additionen und Subtraktionen schrift-
                      dertern und Tausendern, etc.    Ich kann Rechnungen ( +, -)       lich ohne Hilfsmittel bis 10`000 lösen.
                      bis Mio.                         bis 10`000 mit Rechenhilfen      Ich kann die Zahlen bis 1000 auf dem Zahlen-
                     Ich verstehe die Bedeutung       handelnd ausführen und die        strahl ordnen und kenne die Vorgänger und
                      der vier Rechenoperatio-         Rechnungen und Zahlen             Nachfolger.
                      nen.                             korrekt lesen.                   Ich beherrsche das kleine 1x1 multiplizierend und
                     Ich kann die Zeichen >,<, =     Ich kann die Reihen des           dividierend.
                      anwenden und kann Men-           kleinen 1x1 korrekt aufsa-       Ich kann Rechnungen ( •, :) bis 100`000 mit
                      gen vergleichen.                 gen.                              Rechenhilfen handelnd ausführen und die Rech-
                     Ich kenne die geraden und       Ich kann einfache logische        nungen und Zahlen korrekt lesen.
                      ungeraden Zahlen.                Problemstellungen lösen.         Ich kann mich auch im negativen Bereich der
                                                                                         Zahlengeraden orientieren und einfache Rech-
                                                                                         nungen lösen.

                                                       71
Tabelle 9: Beispiel zu Kompetenzrastern


Ebendiese Kompetenzraster könnten nach Daniel Hunziker eine gute Ergänzungsmöglich-
keit auf jeder Stufe bieten.72 Um diese auch in der Kantonsschule Glarus anwenden zu kön-
nen, bedürfte es jedoch eines Vorbereitungskomitees.
Weiterhin zu beachten, unabhängig von Beurteilungsform, ist der entstehende zusätzliche
Zeitaufwand der Lehrpersonen und z. T. auch der Schülerinnen und Schüler, um die ent-
sprechenden Beurteilungen durchzuführen. Diese gälte es, je nach Zeitaufwand, mit Entlas-
tungsstunden zu unterstützen.




71
     Hunziker, 2008, S. 34.
72
     Vgl. Daniel Hunziker, Interview vom 12.08.2010. Siehe Anhang, S. III.
                                                                                                                                        39
Demokratisierung der Kantonsschule Glarus                    5. Interpretation der Gegenüberstellung



5.2.2.2 Prüfungen

Anders als an demokratischen Schulen sind Tests und Prüfungen an der Kantonsschule Gla-
rus obligatorisch und werden es weiterhin auch bleiben. Dennoch sollte hier über weitere
Prüfungsmöglichkeiten nachgedacht werden, um den verschiedenen Lerntypen gerecht zu
werden. Auch die Prüfungs- und Notenkonvention sieht andere Prüfungsformen vor73. Leider
wird von den darin erwähnten Formen nur selten Gebrauch gemacht, schriftliche Prüfungen
überwiegen nach wie vor. Die Einführung der Unterrichtsnote kann insofern als Fortschritt
betrachtet werden, als dass dadurch der individuelle Aspekt mehr berücksichtigt wird und
neben den vorwiegend schriftlichen Prüfungen eine Möglichkeit besteht, in anderer Form
Leistungen zu erbringen.
Nach 2.1. der Prüfungs- und Notenkonvention sollen Prüfungen „[…] erst nach Lernkontrol-
len durchgeführt werden. Die Lernkontrollen geben der Klasse die Gelegenheit, sich aktiv mit
dem Prüfungsstoff auseinanderzusetzen.“74 Jedoch werden solche in der Praxis selten bis
nie durchgeführt und es kann somit als eine mögliche Handlungsebene der Lehrpersonen
betrachtet werden, Lernkontrollen freiwillig durchzuführen, und so den Lernenden, neben
einer Standortbestimmung, die solche Tests bieten, ebenfalls die Möglichkeit zu geben, ihre
Selbsteinschätzung zu erproben.

5.2.2.3 Selbsteinschätzung

An den meisten staatlichen Schulen hat die Selbsteinschätzung der Lernenden praktisch
keine Bedeutung, obwohl diese Form der Beurteilung auch an der Kantonsschule Glarus
nicht unbekannt ist, schliesslich beurteilen Lehrpersonen sich und ihren Unterricht regelmäs-
sig selber.75 Aus einem nicht ersichtlichen Grund aber ist diese Form der Beurteilung offen-
bar nur den Lehrpersonen vorbehalten. Es ist also nicht erstaunlich, dass Schülerinnen und
Schüler vom Notenurteil ihrer Lehrperson vollkommen abhängig sind und gegen Semeste-
rende hektisch, mit dem Taschenrechner in den Schulhausgängen sitzend, ihre Schnitte auf
Zehntel und Hundertstel genau berechnen. Dabei wird das Notenurteil der Lehrpersonen oft
als absolut betrachtet. Schülerinnen und Schüler verlieren die Fähigkeit zur Selbsteinschät-
zung der erbrachten Leistungen je länger je mehr. Das führt auch nach abgeschlossener
Ausbildung zu einer inkompetenten und undifferenzierten Einschätzung der eigenen Fähig-
keiten. Leider viel zu häufig fühlen sich Schülerinnen und Schüler den diffusen, undurch-
schaubaren Noten ausgeliefert. Sie verlieren die Überzeugung, dass sie selbst für ihre
Schulleistung verantwortlich sind76, was sie nicht zu verantwortungsbewussten und kritisch




73
   1.1. Definition Prüfung, Prüfungs- und Notenkonvention.
74
   Ebd. 2.1. Lernkontrollen
75
   Art. 73 Abs. 2 Bildungsgesetz.
76
   Vgl. Jachmann 2000, S. 23 f.
                                                                                                   40
Demokratisierung der Kantonsschule Glarus                 5. Interpretation der Gegenüberstellung



denkenden Individuen heranreifen lässt, sondern zu Marionetten der Gesellschaft.77 Es ist
daher essentiell und auch im Sinne demokratischer Bildung, dass auch die Lernenden zur
Selbsteinschätzung angeregt werden. Denn durch eine regelmässige Selbstbeurteilung wer-
den Schülerinnen und Schüler in der Tätigkeit des selbständigen Lernens gefördert, da sie
sich mit ihren Leistungen, ihren Stärken und Schwächen, aktiv auseinandersetzen müssen.78

Abschliessend und im Hinblick auf den Demokratisierungsaspekt kann festgehalten werden,
dass gewisse Freiräume bestehen und dass diese auch genutzt werden können und sollen.
Es liegt jedoch in der Verantwortung der Schule, dies zu ermöglichen (durch Entlastungs-
stunden beispielsweise) oder zu erschweren. Und es liegt schlussendlich in der Verantwor-
tung jeder einzelnen Lehrperson, diese „[…] als Ausdruck des persönlichen ‚Unterrichtsstils‘
“79 zu nutzen.




77
   So werden Kompetenz wie „kritisches Denken“ und „selbständiges Arbeiten und Lernen“ von Dozie-
renden an Deutschschweizer Universitäten als die grössten und häufigsten Lücken genannt. (Vgl.
SKBF│CSRE (Hrsg.): Bildungsbericht Schweiz 2010, S.130.)
78
   Vgl. Rampillon 1996, S. 38.
79
   Strittmatter 2009, S. 71.
                                                                                              41
Demokratisierung der Kantonsschule Glarus                        5. Interpretation der Gegenüberstellung



5.2.3 Förderung der Individualität

5.2.3.1 Förderung der Talente

Durch das breitgefächerte Angebot an Wahl- und Freifächern wird dem Anspruch auf indivi-
duelle Förderung teilweise Rechnung getragen. Jedoch wird die individuelle Förderung durch
die Tatsache, dass in den meisten Fächern eine Beurteilung stattfindet, welche, wie ihm vor-
hergehenden Kapitel dargelegt, zum Teil sehr einseitig stattfindet, geschmälert. Ausserdem
wird ein wesentlicher Teil der Interessensgebiete der Schülerinnen und Schüler nicht abge-
deckt, so dass nicht von einer Förderung der individuellen Talente gesprochen werden kann,
sofern diese nicht zufällig durch die Ausbildung abgedeckt werden. So geschieht Bildung
meist ausserhalb der Schule. Wichtig hier ist, dass man Ausbildung nicht gleichsetzt mit Bil-
dung. So soll hier auf die Festrede von Prof. Dr. Peter Bieri verwiesen werden, die folgen-
dermassen beginnt:

          „Bildung ist etwas, das Menschen mit sich und für sich machen: Man bildet sich. Ausbilden
                                                                 80
          können uns andere, bilden kann sich jeder nur selbst.“

Wie schon im Abschnitt zu den Lerninhalten erwähnt, soll versucht werden, die Interessens-
gebiete der Lernenden zu berücksichtigen und diese soweit wie möglich in den Unterricht
miteinzubinden.
Eine weitere Möglichkeit zur individuellen Entfaltung bieten die Freifächer, wobei hier darauf
geachtet werden muss, dass durch den Besuch eines solchen die betroffenen Personen
nicht stundenplantechnisch benachteiligt werden. Ausserdem wünschen sich die Lernenden,
bei der Wahl der Freifächer mitbestimmen zu können.81 Durch den Einbezug der Meinung
der Schülerinnen und Schüler könnte auch verhindert werden, dass Freifächer unterbesetzt
sind und somit nicht zustande kommen.




80
     Bieri 2005.
81
     Dies zeigte sich deutlich am International Student’s Day.
                                                                                                       42
Demokratisierung der Kantonsschule Glarus                       5. Interpretation der Gegenüberstellung



5.2.3.2 Einbringung der Talente

Die Schülerinnen und Schüler haben nicht besonders viele Möglichkeiten, ihre Talente ne-
ben den üblichen Schulfächern einzubringen. Wenn man die Freifächer zum üblichen Schul-
alltag zählt, gibt es drei Bereiche in denen sich die Lernenden engagieren können:

Die Schülerorganisation (SO):           „Die SO bezweckt [sic!] den Lebensraum Schule angenehmer
                                        zu gestalten, die Interessen und Anliegen der Lernenden zu
                                        vertreten und gemeinsame Aktivitäten dieser auch ausserhalb
                                        der Schulzeit zu fördern. Erstrebt wird weiter die Mitwirkung in
                                                                           82
                                        allen Belangen des Schulalltags.“
Das Aula-Technik-Team:                  „Das Aula Technik Team (Aula TT) besteht aus Schülern der
                                        Kanti Glarus und betreut die technischen Einrichtungen in der
                                        Aula. Je nach Veranstalter helfen sie [sic!] die Technik für die
                                        Aufführung einzurichten und zu betreuen. Das Aula TT ist für
                                                                                      83
                                        schulinterne und externe Anlässe zuständig.“
Das Intranet-Team:                      „Das verantwortliche Intranet-Team versucht [sic!] im Schritt mit
                                        der Zeit zu sein und kümmert sich um die Belange der Anwen-
                                                                 84
                                        der und der Maschinen.“
Tabelle 10: Einbringungsmöglichkeiten an der Kantonsschule Glarus

Wie in Tabelle 7 dargestellt, gäbe es aber eine Vielzahl von Möglichkeiten, wie sich auch die
einzelnen Schülerinnen und Schüler mit ihren Talenten und Interessensgebieten einbringen
könnten. Leider zeigt die Erfahrung, dass die bisherige Einbringen in den wenig zur Verfü-
gung stehenden Bereichen nicht gerade geschätzt und selten unterstützt wird. Vor allem die
Arbeit in der Schülerorganisation ist eine undankbare Arbeit, von der Schülerschaft kaum
wahr- und von den meisten Lehrpersonen nicht ernstgenommen.

Ausserschulische Tätigkeiten

Nach aktuellen Bestimmungen kann das Absenzen-Kontingent für ausserschulische Tätig-
keiten erweitert werden.85 Jedoch zeigt auch hier die Erfahrung, dass diesen keine grosse
Achtung entgegengebracht wird. Vor allem in der Jugendarbeit werden ausserschulische
Tätigkeiten je länger je mehr nicht mehr bewilligt. Das zeigt die Erfahrung der USO (Union
der Schülerorganisationen CH/FL) deutlich.86 Es ist jedoch notwendig, dass die Möglichkeit
der ausserschulischen Tätigkeiten bestehen bleibt, da sich die Jugendlichen dadurch Kom-
petenzen aneignen, die in der Schule nicht direkt vermittelt werden. Es handelt sich dabei
um Kompetenzen wie Verantwortungsbewusstsein, Führungsqualitäten, Teamfähigkeit, Kon-
fliktfähigkeit und weitere soziale Kompetenzen. Wünschenswert wäre natürlich, wenn diese
Form von Bildung von den Schulen mehr geschätzt würde.




82
   Art. 2 Statuten SO.
83
   Internet: Musik an der Kanti Glarus. Aula. Aula Technik Team.
84
   Internet: Kantonsschule Glarus. ICT. Intranet.
85
   Art. 3 Abs. 1 SchVR KS.
86
   Persönliche Erfahrungen verschiedener USO-Mitarbeiterinnen und -Mitarbeiter.
                                                                                                       43
Demokratisierung der Kantonsschule Glarus               5. Interpretation der Gegenüberstellung



5.2.4 Eigenverantwortung

5.2.4.1 Lernen

Obwohl im Bildungsgesetz unmissverständlich festgehalten wird, dass die Schülerinnen und
Schüler mitverantwortlich sind für ihren Lernprozess87, erfahren sie in fast jeglicher Hinsicht
Einschränkungen, was auch aufgrund der bisherigen Darlegungen ersichtlich ist und bestä-
tigt werden kann. Es ist deshalb beinahe ein Hohn, dass dies ernsthaft von den Lehrperso-
nen gefordert wird. Die Schülerinnen und Schüler werden in beinahe allen Bereichen bevor-
mundet und haben schlicht nicht die Möglichkeit, Verantwortung zu übernehmen. Es ist des-
halb notwendig, und dies nicht nur, um dem Anspruch demokratischer Schulen gerecht zu
werden, dass die Bildung wie im Kapitel „Selbstbestimmtes Lernen“ dargestellt demokrati-
siert wird.

5.2.4.2 Handeln

Damit die Schülerinnen und Schüler zu verantwortungsbewussten Personen heranreifen
können, ist es wesentlich, dass ihnen die Möglichkeit dazu schon zu Beginn ihrer Ausbildung
gegeben wird. Jedoch erfahren Schülerinnen und Schüler nicht nur im Bereich des Lernens
eine enorme Bevormundung, sondern in allen Bereichen des Schulalltags und oft auch im
Familienalltag. Es liegt aber im Aufgabenbereich der Schule und auch in dem der Familien,
dass sich Kinder und Jugendliche zu ebendiesen Personen entwickeln können. Es ist daher
notwendig, dass Schülerinnen und Schüler in einem demokratischen Schulsystem aufwach-
sen, in einem System, in welchem ihnen Mitbestimmung und die Übernahme von Verantwor-
tung ermöglicht wird. Ein System, das auf die bevorstehenden gesellschaftlichen Pflichten
vorbereitet. Ein System, welche unsere Regierungsform widerspiegelt.




87
     Art. 42 Abs. 2 Bildungsgesetz.
                                                                                              44
Demokratisierung der Kantonsschule Glarus                     5. Interpretation der Gegenüberstellung



5.3 Die zwischenmenschliche Ebene

Die zwischenmenschliche Ebene ist die am schwierigsten zu erfassende Ebene. So lassen
sich ihre Kriterien auch nicht wie bei der Schulebene oder auch teilweise bei der individuellen
Ebene gesetzlichen Bestimmungen gegenüberstellen. Dennoch konnten zu den einzelnen
Kriterien eine entsprechende Angaben gefunden werden. Dabei handelt es sich bei dieser
Ebene vorwiegend um Leitbildsätze, mit denen jedoch nicht gleich umgegangen werden
kann wie mit den Regelungen in den beiden anderen Ebenen. Da es sich bei Leitbildern all-
gemein um idealisierte Darstellungen handelt, die vor allem dazu da sind, die Schule nach
aussen zu vertreten, müssen die im Leitbild festgehaltenen Aussagen relativiert werden.
Festzuhalten ist hier ebenfalls, dass im Leitbild oft „Wir“-Formulierungen verwendet werden,
wodurch sich alle Schulbeteiligten angesprochen fühlen, was zu einer besseren Identifizie-
rung mit der Schule und ihren Grundsätzen führt.

5.3.1 Grundlegender Respekt

Der grundlegende Respekt, der Kindern und Jugendlichen entgegengebracht werden sollte,
ist eines der wesentlichsten Kernelemente von demokratischen Schulen und gilt auch als
Grundlage, um ein Zusammenleben im Sinne demokratischer Bildung zu ermöglichen. Im
Leitbild der Kantonsschule Glarus wird zwar ebenfalls festgehalten, dass ein gegenseitiger
Respekt erwartet wird, jedoch kann aufgrund der hierarchischen Strukturen nicht von einem
gegenseitigen Respekt der Lehrpersonen und der Schulgremien gegenüber den Lernenden
ausgegangen werden, der so weitreichend ist wie an demokratischen Schulen. Denn dieser
zeigt sich in allen Bereichen des Schulalltags, wie in den vorhergehenden Ebenen schon
ausführlich dargestellt wurde, durch die Möglichkeit und Notwendigkeit der Partizipation.

5.3.2 Konfliktbewältigung

An Gymnasien sind gewalttätige Auseinandersetzungen erfreulicherweise eher eine Selten-
heit und stellen an Sekundar- und Realschulen grössere Probleme dar.88 Jedoch gibt es
auch an Gymnasien Konflikte, obwohl diese eine deutlich weniger auffällige Form haben. Es
ist aber genau darum wichtig, dass eine offene und konstruktive Konfliktbewältigung prakti-
ziert wird. So wird auch im Leitbild festgehalten, dass eine offene, konstruktive und auch
kritische Kommunikation gepflegt werden sollte.89 Jedoch eignen sich die regulären Unter-
richtslektionen nicht, um Konflikte zu lösen, da einerseits die unterrichtende Lehrperson zu
wenig Einblick in die verschiedenen Konfliktsituationen hat und andererseits die 45 Minuten
nicht ausreichend sind, um jeden Konflikt zu behandeln. Daher ist die Klassenstunde ein
ideales Gefäss, um solche Konflikte zu behandeln, und soll laut Lehrplan auch als solches


88
     Vgl. Studie zur Jugenddelinquenz im Kanton St. Gallen, Walser 2009, S. 22.
89
     Vgl. Leitbild der Kantonsschule Glarus, Schulhauskultur.
                                                                                                    45
Demokratisierung der Kantonsschule Glarus              5. Interpretation der Gegenüberstellung



genutzt werden. Es ist daher wichtig, dass die Klassenstunden regelmässig durchgeführt und
Konflikte offen angesprochen werden. Weiter zu nennen ist die Präventions- und Konfliktbe-
wältigungswoche auf der Unterstufe, in der basale Konfliktbewältigungskompetenzen vermit-
telt werden sollen. Jedoch zeigt die Erfahrung, dass durch lediglich eine Woche oder nur ein
paar Tage nicht wirklich eine Kompetenzvermittlung stattfinden kann. Es ist deshalb wichtig
und auch empfehlenswert, mit Schulprojekten den Umgang mit Konflikten zu verbessern. Im
Bereich der Konfliktbewältigung gibt es viele Angebote. So gibt es zum Beispiel Schulen, an
denen die Schülerinnen und Schüler selbst zu sogenannten „Streitschlichtern“ ausgebildet
werden. Als gutes Beispiel kann hier das „Peacemaker-Projekt“90 von NCBI (National Coaliti-
on Building Institute) genannt werden, welches erfolgreich an zahlreichen Schulen durch-
und zum Teil sogar langfristig eingeführt wurde.
Bei Konflikten zwischen Lehrperson und einzelnen Lernenden sehen die Bestimmung hinge-
gen einen anderen Umgang vor. Denn nach Art. 45 Abs. 2 des Bildungsgesetzes ist es die
Lehrperson, die disziplinarische Anordnungen im Rahmen des Unterrichtsbetriebs treffen
kann. Dies steht natürlich einem gleichberechtigtem Umgang mit Konflikten diametral entge-
gen. Um eine Konfliktbewältigung auf „gleicher Augenhöhe“ zu ermöglichen, wie es auch an
demokratischen Schulen vorgesehen ist, müsste die Schulorganisation wie auch der Unter-
richt wie in den vorhergehenden Kapiteln dargestellt demokratisiert werden.

5.3.3 Gemeinschaft

5.3.3.1 Verantwortung

Um dem Kriterium gerecht zu werden, dass alle Beteiligten zu gleichen Teilen verantwortlich
sind für die Umsetzung und Einhaltung der getroffenen Entscheide, ist es notwendig, die
schulorganisatorischen Hierarchien zu überwinden. Das im Kapitel 5.1.1 vorgestellte möglich
demokratisch organisierte Schulsystem würde dies ermöglichen, da durch die Schulver-
sammlung gewährleistet wäre, dass Regeln per demokratischem Mehrheitsentscheid be-
schlossen würden. Da es sich somit um einen echten Gemeinschaftsentscheid handeln wür-
de, wäre auch die gemeinsame Verantwortung für seine Einhaltung besser gewährleistet als
bei „von oben“ dirigierten Regeln. Dies würde auch dem im Leitbild geforderten Grundsatz
gerecht werden, dass getroffene Abmachungen einzuhalten sind.
Dasselbe gilt natürlich auch bezüglich der Arbeits- und Lernatmosphäre. Damit sich die Ler-
nenden umfassend an der Gestaltung und somit auch Förderung eines positiven Lernumfel-
des beteiligen können, ist es notwendig, den Schülerinnen und Schülern die entsprechenden
Freiräume zu gewähren. Diese werden im Kapitel 5.2.1 detailliert erläutert. Ausserdem ist
hier anzuführen, dass die Schülerinnen und Schüler auch im Bereich der Schulhausgestal-
tung miteinzubeziehen sind.

90
     Vgl. Internet: NCBI. Programme. Peacemaker.
                                                                                             46
Demokratisierung der Kantonsschule Glarus                      5. Interpretation der Gegenüberstellung



5.3.3.2 Gemeinsame Aktivitäten

Gemeinsame Aktivitäten und Anlässe fördern das Gemeinschaftsgefühl und tragen somit
auch indirekt auch zu einem besseren Schulhausklima bei. Es ist deshalb wichtig, dass diese
in dem sonst sehr hektischen Alltag nicht untergehen. Von vielen Lernenden wird jedoch
eine Möglichkeit der Mitgestaltung oder Eigenplanung gewünscht91. Diese ist jedoch aktuell
nur in sehr eingeschränktem Masse möglich, hauptsächlich durch die Zusammenarbeit mit
der Schülerorganisation, da diese für die Planung und Durchführung von gemeinsamen Akti-
vitäten zuständig ist. Leider hat die SO nur ein Jahresbudget von CHF 1000.- und kann somit
kaum weitere kostenverursachende Projekte unterstützten. Jedoch gibt es die Möglichkeit,
dass kulturelle Aktivitäten administrativ und finanziell von der „applaus“-Kommission unter-
stütz werden. Es wäre jedoch sehr wünschenswert, wenn es weitere Möglichkeiten gäbe, die
Ideen und Vorschläge der Lernenden zu verwirklichen. Vorstellbar wäre ein zusätzlicher, fest
im Budgetplan der Schule verankerter Fonds, der von der Schülerschaft ausgewählte Projek-
te von Lernenden unterstützt. Die administrative Arbeit könnte hier gut von der SO über-
nommen werden.


Abschliessend kann die Schwierigkeit der Einschätzung der zwischenmenschlichen Ebene
bestätigt werden, da keine messbaren Kriterien vorliegen. Jedoch konnte festgestellt werden,
dass auf der zwischenmenschlichen Ebene ein grosses Potential vorhanden ist und schon
einiges, auch im Sinne demokratischer Bildung, umgesetzt wird. So weisen beispielsweise
die Leitsätze des Leitbildes grosse Ähnlichkeit mit den Kriterien einer demokratischen Schule
auf.




91
     Dies zeigten die Ergebnisse des International Student’s Day.
                                                                                                     47
Demokratisierung der Kantonsschule Glarus                  5. Interpretation der Gegenüberstellung



5.4 Abschliessende Betrachtung

Nach abgeschlossener Betrachtung und Bearbeitung der verschiedenen Ebenen kann klar
festgehalten werden, dass die drei Ebenen stark voneinander abhängen und sich gegensei-
tig beeinflussen, so wiederholen sich beispielsweise gewisse Forderungen mehrmals, was
allerdings wieder Aufschluss über deren Notwendigkeit gibt. Ebenfalls erkennbar ist, dass im
Laufe der Interpretation der Gegenüberstellung der einzelnen Ebenen auf bereits gezogene
Schlüsse der vorhergehenden Interpretation verwiesen werden kann und diese somit auch
als geeignete Argumentationsgrundlage genutzt werden können. Wie etwa bei der zuletzt
behandelten Ebene, der zwischenmenschlichen, bei deren Interpretation oft auf die Schul-
ebene verwiesen wird. Hier wird deutlich, dass demokratische Schulstrukturen weitere Berei-
che hinsichtlich der Demokratisierung begünstigen oder sogar erst diese ermöglicht. Das
lässt darauf schliessen, dass eine demokratisch organisierte Schule als geeignete Grundlage
betrachtet werden kann, den Schülerinnen und Schülern auch in lerntechnischen und zwi-
schenmenschlichen Belangen mehr Mitsprache und somit auch Verantwortung zuzuspre-
chen. Bei zwischenmenschlichen Angelegenheiten ist es sogar notwendig, dass die Schule
gewisse demokratische Strukturen aufweist, da ansonsten kaum von gleichberechtigter
Übernahme von Verantwortung gesprochen werden kann.
Die Schulebene bietet somit einen geeigneten ersten Ansatzpunkt, die Schule zu demokrati-
sieren. Dies schliesst aber nicht aus, dass auch auf anderen Ebenen Demokratisierungspro-
zesse vorgenommen werden können. Dabei bietet sich vor allem die individuelle Ebene an,
da sie durch ihre vielen und z.T. auch weitreichenden Freiräume ein grosses Demokratisie-
rungspotential hat. Der Kontakt mit anderen Schulen, die bereits gewisse Freiräume zu nut-
zen wissen, könnte hierbei sehr hilfreich sein. Die EDK bietet dazu auch eine gute Übersicht
an geplanten oder bestehenden Projekten an, die auf folgender Website abgerufen werden
kann92: http://www.edk.ch/dyn/13341.php


Folglich muss der Aussage von Michael Sappir zu Beginn der Diskussion (siehe S. 13) ent-
gegengehalten werden, dass Demokratie in der Schule durchaus durch Entwicklung dessen,
was ist entstehen kann und zwar durch die von Daniel Hunziker erwähnten „emanzipierten
Erwachsenen“, die mit bestehenden Freiräumen verantwortungsvoll umzugehen wissen und
durch mutige Schülerinnen und Schüler, Lehrerinnen und Lehrer und Eltern, die aufge-
schlossen genug sind, auch einmal unkonventionelle Vorschläge auszuprobieren.




92
     Es handelt sich dabei um die EDK/IDES-Kantonsumfrage, die im Winter 2009/10 erhoben wurde.
                                                                                                  48
Demokratisierung der Kantonsschule Glarus                  6. Bezug zur Kantonsschule Glarus



6. Bezug zur Kantonsschule Glarus

Die in dieser Arbeit gezogenen Schlüsse stützten sich vorwiegend auf die Bestimmungen der
Kantonsschule Glarus ab, die auch als Gegenstand des vorgestellten Demokratisierungspro-
zesses behandelt wird. Deswegen soll hier spezifisch auf die Kantonsschule Glarus einge-
gangen werden.
Ein entscheidender Vorteil der Kantonsschule Glarus ist ihre vergleichsweise eher tiefe
Schülerinnen- und Schüleranzahl, sodass sich eine Demokratisierung eher anbieten würde
als an einer Schule mit über tausend Schülerinnen und Schüler. Denn durch die dadurch
entstehende Flexibilität, von welcher die Kantonsschule Glarus profitiert und die sie auch oft
schon zu nutzen wusste, können weitere Freiräume geschaffen werden, in denen eine stär-
kere Mitbestimmung und auch eine grössere Berücksichtigung der Individualität möglich
sind.
Ein weiterer Vorteil der Kantonsschule Glarus liegt darin, dass sie das einzige Gymnasium
im Kanton ist und somit eine grössere Autonomie besitzt als Gymnasien in grösseren Kanto-
nen, die sich zusätzlich an kantonalen Mittelschulgesetzen orientieren müssen. Diese Auto-
nomie gilt es zu nutzen. Und dabei zeigt die Kantonsschule Glarus immer wieder auch Mut
zum Fortschritt. So war die Kantonsschule Glarus eine der ersten, welche das förderorien-
tierte Qualitätsevaluationssystem (FQS) einführte.
Zudem hat sie den Schülerinnen und Schülern schon früh ermöglicht, sich in einer Schüler-
organisation zu engagieren. Was im damaligen Aufgabengebiet dieser lag, konnte im Rah-
men dieser Arbeit jedoch nicht nachgegangen werden.
Diese beiden Beispiele zeigen den Fortschrittswillen der Kantonsschule Glarus, welcher
auch beim Projekt „Kanti 2010“ zum Ausdruck kommt. Diesbezüglich erfreulich ist, dass eini-
ge oft erwähnte Wünsche der Schülerinnen und Schüler, die am International Student’s Day
geäussert wurden, im Projekt „Kanti 2010“ vorgesehen sind. So kann festgehalten werden,
dass die Kantonsschule Glarus auf einem guten Weg zu mehr Demokratie ist.




                                                                                           49
Demokratisierung der Kantonsschule Glarus                                          7. Fazit



7. Fazit

Schlussendlich wird auch die vorliegende Arbeit mit einer nichtssagenden Note bewertet
werden und mit viel Glück den kommenden Generationen als Beispiel, sorgfältig versorgt in
den Kästen der Mediothek, zur Verfügung stehen, um schlussendlich doch nicht gelesen zu
werden. Ein Schicksal, dass zahlreiche Arbeiten vor dieser bereits erfahren mussten und
auch dieser Arbeit widerfahren wird. In der Hoffnung aber, dass doch einige Gedanken die-
ser Arbeit weitergetragen werden und vielleicht – sei hier dieser ungeheuerliche Gedanke
erlaubt – einmal Eingang in die Überlegungen von irgendwelchen Schulaufsichtsbehörden
oder sonstigen übergeordneten Gremien finden, soll hier dennoch an alle, die sich durchrin-
gen konnten, bis hierhin zu lesen, appelliert werden „[sich seines] eigenen Verstandes zu
bedienen“93 und der Demokratie die Türe zu öffnen, bevor sie diese eintritt. In diesem Sinne
soll hier ein abschliessendes Fazit gezogen werden:


Die Schule ist ständig Gegenstand irgendwelcher gesellschaftlicher Kritik und erhält zuse-
hends mehr erzieherische Aufgaben. Es ist daher wenig erstaunlich, dass sie den einerseits
ansteigenden pädagogischen Anforderungen aber auch den leistungsorientierten Anforde-
rungen andererseits nicht länger gerecht werden kann. Denn in einem Zeitalter der Informa-
tions- und Bürgergesellschaft werden Kompetenzen wie Selbständigkeit, Flexibilität, Verant-
wortungsbewusstsein und zahlreiche soziale Kompetenzen gefordert wie in keinem zuvor.
Unser Schulsystem hat sich aber seit Pestalozzi kaum verändert und kann somit nicht als
zeitgemäss betrachtet werden. Reformen werden von sehr unterschiedlichen Positionen ge-
fordert, jedoch wird an kleinen Veränderungen herumgedoktert und hier und da wieder etwas
angepasst, um kurze Zeit später festzustellen, dass so die Probleme auch nicht gelöst wer-
den können. Das Bildungssystem verlangt nach einer umfassenderen Reform. Ob sich dabei
das Konzept der demokratischen Schulen anbietet oder nicht, kann und soll hier nicht be-
antwortet werden, jedoch wurde in der vorliegenden Arbeit deutlich aufgezeigt, dass gewisse
Eigenschaften demokratischer Schulen durchaus den heutigen Anforderungen gerecht wer-
den. Eine grundlegende Reform kann nicht von einem einzigen Gymnasium ausgehen, je-
doch kann ein einzelnes Gymnasium sich soweit wie möglich demokratisch organisieren.


So kann anhand der vorliegenden Arbeit, insbesondere durch die Gegenüberstellung der
beiden Strukturen und deren Interpretation, die anfänglich aufgestellte Hypothese nur teil-
weise bestätigt werden. Um die Kantonsschule Glarus vollständig im Sinne demokratischer
Bildung zu demokratisieren, bedürfte es eindeutig einer grundlegenden Revision des Bil-
dungssystems. Jedoch existieren Bereiche, die sich teilweise demokratisieren liessen. Hier
muss aber angemerkt werden, dass es sich dabei nicht mehr um eine demokratische Schule

93
     Kant 1784.
                                                                                          50
Demokratisierung der Kantonsschule Glarus                                           7. Fazit



im eigentlichen Sinne handeln würde, da gewisse Bedingungen erfüllt sein müssen, um als
eine solche gelten zu können (siehe S. 6).
Zu Beginn war ich selber, wie auch radikale Verfechter demokratischer Schulen, der Ansicht,
dass es sinnlos wäre, staatliche Schulen zu demokratisieren, da es sich nur um eine
„Scheindemokratie“ handeln würde, solang es immer noch übergeordnete Gremien gibt, die
ein Veto-Recht besitzen. Meine Meinung hat sich aber im Laufe dieser Arbeit grundlegend
geändert. Es wäre ebenso unsinnig, die kleinen Schritte in Richtung demokratischer Mitbe-
stimmung zu boykottieren, da sie zu wenig weitreichend scheinen, wie gar keine Verände-
rung zu fordern. So schliesse ich mich David Gribble, einem der bedeutendsten Vertreter
demokratischer Schulen, an, der auf die Frage, was er von einer Demokratisierung von Re-
gelschulen halte, antwortete: „[…] Ich glaube, kleine Veränderungen summieren sich zu
grossen Veränderungen.“94
Deshalb lässt sich für mich festhalten, dass es jede Veränderung, und möge sie noch so
klein sein, zu unterstützen gilt. Schlussendlich geht es ja nicht darum, welches Schulsystem
das Beste ist, sondern darum, zu ermöglichen, dass wir Schülerinnen und Schüler und auch
unsere kommenden Generationen zu mündigen, verantwortungsbewussten und selbständi-
gen Bürgerinnen und Bürger heranreifen können. Und dies gelingt meiner Meinung nach nur
durch Vertrauen, welches wir unseren Kindern entgegenbringen. Vertrauen, dass sie selber
in der Lage sind, sich auch ohne ständige Kontrolle zu entwickeln, zu bilden, zu lernen. Denn
genau das machen sie ja bereits jahrelang, bevor sie eingeschult werden. Doch wir müssen
den Kindern und Jugendlichen den nötigen Freiraum auch in der Schule bieten, damit sie
aus eigener Neugier zu lernen beginnen. Solange wir ständig mit Lehrplänen, Beurteilungen
und Sitzordnungen versuchen, Schülerinnen und Schüler zu erziehen, werden sie nie aus
eigenem Antrieb lernen. Wir müssen passiv werden, damit unsere Kinder aktiv werden kön-
nen. Somit möchte ich meine Arbeit mit folgendem afrikanischen Sprichwort abschliessen:


                     „Das Gras wächst nicht schneller, wenn man daran zieht.“




94
     Gribble 2009.
                                                                                           51
Demokratisierung der Kantonsschule Glarus                             Abkürzungsverzeichnis



Abkürzungsverzeichnis

 BiG                Gesetz über Schule und Bildung (Bildungsgesetz)

 BV                 Bundesverfassung der Schweizerischen Eidgenossenschaft

 FQS-Konzept        Kantonsschule Glarus: Das förderorientierte Qualitätsevaluationssystem
                    an der Kantonsschule Glarus. Orientierung z.H. des Bildungsdirektors
                    Jacques Kamm. Glarus 2005.

 HO                 Hausordnung

 KRK                Kinderrechtskonvention

 KV                 Verfassung des Kantons Glarus

 LB                 Leitbild der Kantonsschule Glarus

 LR                 Reglement über die Lernenden

 MAR KSG            Reglement für die Maturitätsprüfungen an der Kantonsschule Glarus
                    (Maturitätsreglement)

 PrNoK              Prüfungs- und Notenkonvention

 PromR KS           Promotionsreglement für die Unter-, Mittel- und Oberstufe des Gymnasi-
                    ums der Kantonsschule

 RPflR SL, K, L     Reglement über die Rechte und Pflichten der Schulleitung, der Konvente
                    und der Lehrerschaft an der Kantonsschule Glarus

 SchO KS            Schulordnung der Kantonsschule

 SchVR KS           Reglement über die Behandlung der Schulversäumnisse an der Kan-
                    tonsschule

 Statuten SO        Statuten der Schülerorganisation (SO) der Kantonsschule Glarus

 VKL                Verordnung über die Kommission für Lehrmittel

 VO MAR             Verordnung des Bundesrates/Reglement der EDK über die Anerken-
                    nung von gymnasialen Maturitätsausweisen (MAR) vom 15. Februar
                    1995 (SR 413.11).




                                                                                          52
Demokratisierung der Kantonsschule Glarus                                       Quellenverzeichnis



Quellenverzeichnis

Literaturverzeichnis
BIEDERMANN, HORST u. a.: ICCS – International Civic And Citizenship Education Study. Staatsbür-
     gerinnen und Staatsbürger von morgen: Zur Wirksamkeit politischer Bildung in der Schweiz. Ein
     Vergleich mit 37 anderen Ländern. Universität Fribourg 2010.

BIERI, PETER: Wie wäre es, gebildet zu sein?. Festrede von Prof. Dr. Peter Bieri. Pädagogische
      Hochschule Bern. 2005.

BRÜGELMANN, HANS: Probleme der Forschung zur „demokratischen Schule“ und Perspektiven für
    ihre Evaluation. In: Brügelmann, Hans (Hrsg.): Demokratische Grundschule. Mitbestimmung
    von Kindern über ihre Leben und Lernen. Siegen 2008, S.182 – 187.

DZELILI, AMET: Vom Mythos der Schulzensuren. Bildung und Noten – ein unmögliches Paar. Liz.
     Basel 2008.

EUROPARAT: Europäische Charta für eine demokratische Schule ohne Gewalt. 2005.

GREENBERG, DANIEL: Ein klarer Blick. Neue Erkenntnisse aus 30 Jahren Sudbury Valley School.
    Leipzig 2006.

GRIBBLE, DAVID: “Ich hätte lieber so wenig Regeln wie möglich“. Interview mit David Gribble. In:
     unerzogen Nr.1, 2009, S. 10.

HOBMAIR (Hrsg.): Pädagogik. 4. Auflage. Troisdorf 2008.

HOBMAIR (Hrsg.): Psychologie. 3 Auflage. Troisdorf 2005.

HUNZIKER, DANIEL: Selbstregulation und Demokratie in der Schule. Pädagogisches Konzept der
    imPuls Privatschule Wädenswil. Schindellegi 2008.

HUNZIKER, DANIEL: Re: Maturaarbeit. E-Mail vom 22.10.2010.

HUNZIKER, DANIEL: Interview vom 12.08.2010, Wädenswil. Siehe Anhang, S.III.

INGENKAMP, KARLHEINZ (Hrsg.): Die Fragwürdigkeit der Zensurengebung. Texte und Untersu-
     chungsberichte. Weinheim 1972.

JACHMANN, MICHAEL u.a.: Leistungsbeurteilungen und Leistungsrückmeldungen an Hamburger
    Schulen. Bericht über ein Forschungsprojekt. o.O. 2000.

KANT, IMMANUEL: Beantwortung der Frage: Was ist Aufklärung?. In: Johann Erich, Biester / Fried-
     rich Gedike (Hrsg.): Berlinische Monatsschrift. Bd. 4. 1784, S. 481 – 494.

KANTONSSCHULE GLARUS: Das förderorientierte Qualitätsevaluationssystem an der Kantonsschu-
    le Glarus. Orientierung z.H. des Bildungsdirektors Jacques Kamm. Glarus 2005.

KANTONSSCHULE GLARUS: „Kanti 2010“. Mittel- und Oberstufe. Internes Dokument. Glarus 2010.

KANTONSSCHULE GLARUS: Lehrplan für das Gymnasium. 3. – 6. Klassen. Glarus 1996.

KANTONSSCHULE GLARUS: Leitbild der Kantonsschule Glarus. Glarus 2002.




                                                                                                   53
Demokratisierung der Kantonsschule Glarus                                        Quellenverzeichnis



RAMPILLON, UTE: Schüler beurteilen sich selbst. Ein Zugang zum selbstgesteuerten Lernen. In:
    Bambach, H. u.a. (Hrsg.): Prüfen und Beurteilen. Zwischen Fördern und Zensieren. Friedrich
    Jahreshefte. Seelze 1996, S. 38 – 39.

SAPPIR, MICHAEL: Die demokratische Struktur einer Sudbury-Schule. In: Brügelmann, Hans (Hrsg.):
     Demokratische Grundschule. Mitbestimmung von Kindern über ihr Leben und Lernen. Siegen
     2008, S. 301 – 312.

SAPPIR, MICHAEL: Du sagst, du willst eine Revolution?. In: unerzogen Nr.1, 2009, S. 15.

STAMPFLI, MICHAEL: AW: Maturaarbeit Statement. E-Mail vom 17.10.2010.

STRITTMATTER, ANTON: Hausregeln für Leistungsbeurteilungen und Notengebung. In: Fischer,
     Doris / Strittmatter, Anton / Vögeli-Mantovani, Urs. (Hrsg.): Noten, was denn sonst?!. Leis-
     tungsbeurteilung und –bewertung. Villmergen 2009, S. 71.

STRITTMATTER, ANTON: Landkarte schulischer Beurteilungen. Koordinaten für ein komplexes und
     dilemmatisches Geschäft. In: Fischer, Doris / Strittmatter, Anton / Vögeli-Mantovani, Urs.
     (Hrsg.): Noten, was denn sonst?!. Leistungsbeurteilung und –bewertung. Villmergen 2009, S.
     11 – 17.

SKBF│CSRE Schweizerische Koordinationsstelle für Bildungsforschung (Hrsg.): Bildungsbericht
    Schweiz 2010. Aarau 2010.

USO-UCE-UCS: Positionspapier der USO zur Evaluation im schulischen Umfeld. Bern 2009.

WALSER, SIMONE: Jugenddelinquenz im Kanton St. Gallen. Bericht zuhanden des Bildungsdepar-
    tements und des Sicherheits- und Justizdepartements des Kantons St. Gallen. Zürich. 2009.

WILKE, MARTIN: Was sind „Demokratische Schulen“ – und: Kann es Demokratische Grundschulen
     wirklich geben?. In: Brügelmann, Hans (Hrsg.): Demokratische Grundschule. Mitbestimmung
     von Kindern über ihr Leben und Lernen. Siegen 2008, S. 294 – 300.




                                                                                                    54
Demokratisierung der Kantonsschule Glarus                                         Quellenverzeichnis



Internetquellen
IDEC 2005 BERLIN: Dokumentation, Resolution der IDEC 2005.
     http://de.idec2005.org/documentation/resolution/ [Abrufdatum: 04.10.2010].

ALTERNATIVE EDUCATION RESOURCE ORGANIZATION: Democratic Education.
    http://www.educationrevolution.org/demschool.html [Abrufdatum: 13.10.2010].

DER SCHWEIZERISCHE BILDUNGSSERVER: Das schweizerische Bildungssystem. Maturitätsschu-
     len (Gymnasien). http://www.educa.ch/dyn/43930.asp [Abrufdatum: 19.10.2010].

KANTONSSCHULE GLARUS: Die Lehrkräfte der Kantonsschule Glarus.
    http://www.kantiglarus.ch/index.php?p=75|82|82&url/sekretariat/kontakte/lehrpersonen [Abruf-
    datum: 06.11.2010].

KANTONSSCHULE GLARUS: ICT. Intranet. http://www.kanti-
    glarus.ch/index.php?p=113|115|115&url=/intranet/intranet [Abrufdatum: 02.12.2010]

MUSIK AN DER KANTI GLARUS: Musik an der Kanti Glarus. Aula. Aula Technik Team.
     http://www.musig.biz/aula/technikteam/aula_att.php [Abrufdatum: 02.12.2010].

KANTONSSCHULE GLARUS: Kontakte & Menschen. applaus. http://www.kanti-
    glarus.ch/index.php?p=75|76|76&url=/applaus [Abrufdatum: 03.12.2010].

NCBI: Programme. Peacemaker. http://www.ncbi.ch/de/programme/pm/ [Abrufdatum: 03.12.2010].

EDK | CDIP | CDPE | CDEP: Bildungssystem CH, Kantonsumfragen 2009/2010.
      http://www.edk.ch/dyn/13341.php [Abrufdatum: 06.12.2010].




                                                                                                   55
Demokratisierung der Kantonsschule Glarus                                     Quellenverzeichnis



Gesetzesverzeichnis
Bundesverfassung der Schweizerischen Eidgenossenschaft (BV) vom 18. April 1999 (SR 101).

Übereinkommen über die Rechte des Kindes vom 26. März 1997 (SR 0.107).

Verfassung des Kantons Glarus (KV) vom 01. Mai 1988 (GS I A/1/1).

Verordnung des Bundesrates/Reglement der EDK über die Anerkennung von gymnasialen Maturität-
      sausweisen (MAR) vom 15. Februar 1995 (SR 413.11).

Gesetz über Schule und Bildung (Bildungsgesetz) vom 6. Mai 2001 (GS IV B/1/3).

Schulordnung der Kantonsschule vom 26. Juni 1996 (GS IV B/4/2).

Reglement für die Maturitätsprüfungen an der Kantonsschule Glarus (Maturitätsreglement, MAR) vom
     24. Januar 1996 (GS IV B/4/5).

Promotionsreglement für die Unter-, Mittel- und Oberstufe des Gymnasiums der Kantonsschule vom
     16. September 1996 (GS IV B/4/10).

Reglement über die Behandlung der Schulversäumnisse an der Kantonsschule vom 06. Juni 2000
     (GS IV B/4/7).

Verordnung über die Kommission für Lehrmittel vom 04. Juni 2002 (GS IV B/32/3).

Reglement über die Rechte und Pflichten der Schulleitung, der Konvente und der Lehrerschaft an der
     Kantonsschule Glarus vom 26. Juni 1997.

Reglement über die Lernenden vom 27. August 2003.

Prüfungs- und Notenkonvention vom 19. Februar 2010.

Hausordnung vom 07.12.2007.

Statuten der Schülerorganisation (SO) der Kantonsschule Glarus vom 04. Juni 2002.




                                                                                               56
Demokratisierung der Kantonsschule Glarus                                    Quellenverzeichnis



Abbildungs- und Tabellenverzeichnis

Abbildungen
Titelblatt: Illustration – Raised Hands
Quelle: http://www.natcom.org/CommCurrentsArticle.aspx?id=2147483785

Abbildung 1: Organigramm einer demokratischen Schulstruktur
Quelle: Eigene Darstellung

Abbildung 2: Selbstbestimmtes Lernen an einer demokratischen Schule
Quelle: Eigene Darstellung

Abbildung 3: Organigramm der Kantonsschule Glarus
Quelle: Eigene Darstellung

Abbildung 4: Organigramm: demokratische Kantonsschule Glarus
Quelle: Eigene Darstellung

Abbildung 5: Evaluationskreislauf
Quelle: Eigene Darstellung; orientiert sich am FQS-Konzept 2005, Beilage 3

Tabellen
Tabelle 1: Befürworter demokratischer Schulen im Vergleich
Quelle: Eigene Darstellung; Inhalte: siehe Verweise.

Tabelle 2: Kriterien auf der Schulebene
Quelle: Eigene Darstellung

Tabelle 3: Kriterien auf der individuellen Ebene
Quelle: Eigene Darstellung

Tabelle 4: Kriterien auf der zwischenmenschlichen Ebene
Quelle: Eigene Darstellung

Tabelle 5: Gegenüberstellung: Schulebene
Quelle: Eigene Darstellung

Tabelle 6: Gegenüberstellung: individuelle Ebene
Quelle: Eigene Darstellung

Tabelle 7: Gegenüberstellung: zwischenmenschliche Ebene
Quelle: Eigene Darstellung

Tabelle 8: Aufgaben der Komitees
Quelle: Eigene Darstellung

Tabelle 9: Beispiel zu Kompetenzraster
Quelle: HUNZIKER, DANIEL: Selbstregulation und Demokratie in der Schule. Pädagogisches Konzept
        der imPuls Privatschule Wädenswil. Schindellegi. 2008, S. 34.

Tabelle 10: Einbringungsmöglichkeiten an der Kantonsschule Glarus
Quelle: Eigene Darstellung; Inhalte: siehe Verweise


                                                                                              57
Demokratisierung der Kantonsschule Glarus                          Anhang



Anhang



   I.      Interviewbogen: Interview mit Daniel Hunziker
   II.     Interview mit Daniel Hunziker – Ergebnisse
   III.    Ergebnisse der Aktion zum International Student’s Day
   IV.     Selbständigkeitserklärung




                                                                            I
Demokratisierung der Kantonsschule Glarus                                          Anhang



V. Interviewbogen: Interview mit Daniel Hunziker

Democratic Education

   -   Wie sind Sie auf demokratische Bildung gestossen?

   -   Weshalb haben Sie eine demokratische Schule gegründet? Warum haben Sie nicht
       versucht am bestehenden System etwas zu verändern?

ImPuls Privatschule

   -   Das Bildungsgesetz des Kantons Glarus setzt für Privatschulen voraus, dass diese
       einer Bewilligung des Regierungsrates bedürfen. Wie sieht das bei der imPuls Privat-
       schule aus?

   -   Gab es vom Kanton Auflagen oder Einschränkungen in der Schulführung?

   -   Inwieweit wird die Schule durch Auflagen/Regelungen eingeschränkt?

   -   Müssen Sie „Rechenschaft“ gegenüber dem Kanton, bezüglich Leistungs-Standards
       ablegen?

   -   Wie ist der Übertritt an andere Schulen geregelt?

   -   Wäre es theoretisch möglich, dass die imPuls Schule eines Tages eine staatliche
       Schule wird?

DemEdu und Staatliche Schulen

   -   Halten Sie es grundsätzlich für sinnvoll und möglich Regelschulen zu demokratisie-
       ren?

   -   Was für Erfahrungen haben Sie gemacht, wenn es darum ging Freiräume an staatli-
       chen Schulen zu nutzen?

   -   Wie könnten, Ihrer Meinung nach, Freiräume an Gymnasien genutzt werden?




                                                                                            II
Demokratisierung der Kantonsschule Glarus                                         Anhang



VI. Interview mit Daniel Hunziker - Ergebnisse

Datum: 12.08.2010                           Person:            Daniel Hunziker
Zeit:15:00                                  Tel:               044/784 13 01
Ort: Wädenswil                              Mobile:
Gespräch:                                   E-Mail:            daniel.hunziker@imPuls.ch



Fragen
Democratic Education
Frage 1:
Wie sind Sie auf demokratische Bildung gestossen?
Frage 2:
Weshalb haben Sie eine demokratische Schule gegründet? Warum haben Sie nicht versucht
am bestehenden System etwas zu verändern?


Die ImPuls Privatschule existiert schon seit 9 Jahren und wurde von Daniel Hunziker ge-
gründet, bevor er sich mit demokratischer Bildung auseinandersetzte. Er vermisste die Wür-
de und den Respekt gegenüber den Kindern an staatlichen Schulen. Seine Vorstellungen
zum Umgang mit Kindern konnten sich nicht mit denen der staatlichen Schulen decken, auch
wenn er immer wieder versuchte etwas zu verändern. Deshalb gründete er die ImPuls Schu-
le um den Kindern mehr Würde zu geben und ihnen die Möglichkeit zu geben aus ihren ei-
genen Impulsen zu lernen, und so den Zugang zu sich selber wieder zu finden und auch so
zu leben und zu lernen. Vor zwei Jahren stiess er auf die „Alternative Education Resource
Organization“ und so zu David Gribbe und dem IDEN.

ImPuls Privatschule
Frage 3:
Das Bildungsgesetz des Kantons Glarus setzt für Privatschulen voraus, dass diese einer
Bewilligung des Regierungsrates bedürfen. Wie sieht das bei der imPuls Privatschule aus?
Frage 4:
Gab es vom Kanton Auflagen oder Einschränkungen in der Schulführung?
Frage 5:
Inwieweit wird die Schule durch Auflagen/Regelungen eingeschränkt?

Da die Schule vor erst kurzer Zeit (vor den Sommerferien) vom Kanton Schwyz, Schindellegi
in den Kanton Zürich (Wädenswil) gewechselt hat, waren viele Fragen zu diesem Teil eigent-
lich überflüssig, da im Moment noch nicht alles klar ist. Im Kanton Schwyz gab es nie Prob-
leme mit Bewilligungen oder irgendwelchen Auflagen. Im Kanton Zürich ist es offenbar so
geregelt, dass in regelmässigen Zeitabständen eine zuständige Person vorbeikommt um
einen Eindruck zu gewinnen.
Durch die Kompetenzraster ist der Lehrplan (des Kantons Zürich) sehr gut abgedeckt, und
so ist auch ein Übertritt an andere Schulen gut möglich. Zu den Kompetenzrastern kommen
monatliche Einzelgespräche und ein jährlicher Bericht dazu (darin wird festgehalten was das
Kind gemacht hat, nicht mit Noten).
Ausserdem existiert die Schule schon seit 9 Jahren, so dass sie auch eine gewisse Exis-
tenzberechtigung geniesst. Der Schule liegt ebenfalls ein wissenschaftliches Konzept zu
Grunde.




                                                                                         III
Demokratisierung der Kantonsschule Glarus                                         Anhang




Demokratische Bildung und Staatliche Schulen
Frage 9:
Halten Sie es grundsätzlich für sinnvoll und möglich Regelschulen zu demokratisieren?
Frage 10:
Was für Erfahrungen haben Sie gemacht, wenn es darum ging Freiräume an staatlichen
Schulen zu nutzen?
Frage 11:
Wie könnten, Ihrer Meinung nach, Freiräume an Gymnasien genutzt werden?


Im heutigen System sind solche Schulmodelle wie die ImPuls Privatschule vermutlich nicht
massentauglich. Es wurden schon oft Projekte durchgeführt, die eine gewisse Freiheit den
Lernenden zuliessen, diese wurden aber nie lange genug durchgeführt, da niemand mehr
gelernt hat. Es ist aber normal, dass es eine gewisse Zeit geht, bis der Mensch wieder aus
eigenen Antrieben und Interessen lernt. Dieser Prozess ist eine heikle Phase und wird bei
Kindern die in eine Demokratische Schule übertreten oft auch zur Vertrauensprobe der El-
tern gegenüber ihrem Kind. Es gibt leider viele Eltern die ihre Kindern in dieser Phase von
der Schule nehmen mit der Begründung, dass dies nicht die richtige Schule sei. Deshalb ist
es auch sehr schwer solche Freiräume umzusetzen. Es wäre nicht möglich von 0 auf 100 die
ganzen Kompetenzen den Schülerinnen und Schülern zu überlassen. Eine Möglichkeit sieht
Daniel Hunziker darin, den Schülerinnen und Schülern immer mehr Kompetenzen zu über-
lassen.
Ausserdem wären die Kompetenzraster in jeder Stufe denkbar. Sie liessen sich überall integ-
rieren.

Ergänzungen


   -   Kompetenzraster
   -   Schulversammlung
   -   Gedankenexperiment mit Schülerinnen und Schüler:
       Was würde passieren, wenn sie alle Entscheidungen von heute auf morgen selber
       treffen könnten? Kein Zwang, keine Regeln, keine Erwartungen etc…




                                                                                         IV
Demokratisierung der Kantonsschule Glarus                                     Anhang



VII. Ergebnisse der Aktion zum International Student’s Day

Forderungen

Schulhaus
Kaffeemaschine/Kaffeeautomat
Raucherecken
Lounge/Aufenthaltsraum für SchülerInnen (mit Sofas und Tischen)
Sofas in der Eingangshalle
Bessere/bequemere/mehr Sitzgelegenheit
mehr und früher heizen
Schulhausrenovierung & Neues Farbkonzept
Musik in der Kanti
Schule länger offen bleiben
Billardtisch
Teppichreinigung
bequem/heimelig eingerichtetes Schulhaus
Dachterrasse
kein Schnupf und Rauchverbot
Selecta-Automat in der Eingangshalle
ein Briefkasten beim Sekretariat oder so, wo man Anregungen etc. für die Schule
abgeben kann
Essen in der Eigangshalle
Essen im ganzen Schulhaus
Absatzverbot

WC
Schönere WC
bessere Frauen WC
Besser beleuchtete WC
OB Plastik-Tüten in den WC
saubere, nicht immer verstopfte WC
bessere WC Spülung
mehr Handtücher bei den WC
Abfalleimer auf jedem WC
Besseres Hahnenwasser
keine klemmenden Türen

EDV
neuere/bessere Computer
mehr Computer
Microsoft Word auf jedem PC
bessere Bildschirme in den Glasräumen
neue/aktuelle Betriebssysteme (Vista, Windows /)
bessere W-LAN Verbindung
W-LAN Einführung
Musik hören & Chatten am PC erlauben
                                                                                       V
Demokratisierung der Kantonsschule Glarus                      Anhang



bessere Digithek-Einführung

Fächer
schon in der 3ten Klasse SPF
Freifach Theater ab 1. Klasse
mehr Freistunden
weniger Mathe
Mehr Wahlfächer, weniger Pflichtfächer
weniger Franz
Abschaffung NPU
Schulfächer selber auswählen
Hauptfächer selber zusammenstellen
Fächer ab der 4ten Klasse selber auswählen
mehr Freifächer für 1. Klässler
Hausaufgabenlektion
wieder Profile/Typus statt SPF
weniger Deutsch
mehr Sprachen
Latein als SPF
„Moderne Sprachen“ als SPF
Sport als SPF
Freifach Philosophie
Freifach Gaming
Musik nur noch als Freifach
Freifach Japanisch
Freifach Chinesisch
DELF-Kurs
freiwilliger Einführungskurs in Word, Excel, Powerpoint etc.
mehr Sportfreifächer
mehr Freifächer
BG Halbklassenunterricht
Kochen als obligatorisches Fach in der 1. und 2. Klasse
Mehr Lektionen für SPF



Spezialwochen und Tage

Wandertage nach Motivation & Leistung
ganze Klasse macht einen Sprachaufenthalt
mehr Spezialwochen
mehr Projekttage
Schlitteln am Sport und Skitag
mehr Skitage
Jedes Jahr ein Lager/mehr Lager
Skilager
Fachwoche im Ausland
mehr Exkursionen

                                                                    VI
Demokratisierung der Kantonsschule Glarus                             Anhang



in der 3ten Klasse in Lager
längere Wiwo

Unterricht
Keine Hausaufgaben
Musik hören während der Lektionen
Mitspracherecht bei Unterrichtsthemen
bessere Erklärungen der Theorie
weniger Frontalunterricht (vor allem in den mathematischen Fächern)
selbständiges Lernen
Lehrerbewertung
mehr Experimente in Chemie und Physik
mehr Praxisbezug im Unterricht
weniger Literaturgeschichte
Lektüre selber entscheiden
Keine Franz-Voci Prüfungen über 25 Seiten
Keine mündlichen Prüfungen von Chemielaborberichten
Weniger Theorie
Englischsprachiger Unterricht
Labor selber wählen
Sitzplatz selbst festlegen (in Klassenzimmer)
Aufsätze am Computer verfassen
Laptops im Unterricht erlauben und evtl. integrieren
In Mathe vermehrt mit dem Computer arbeiten; programmieren; hacken
Mehr Spass
Keine „Religion“ im Deutsch-Unterricht
Schweizerdeutscher Unterricht
Neue Klaviere
FRED
weniger Botanik
mehr Humanbiologie
Regeln
Kein langes abschreiben; sondern fotografieren
Kaugummi in der Stunde
Trinken in der Stunde
Sport
Turnen als Promotionsfach
mit Schuhen in die Turnhalle
mehr Sportfreifächer
klassenübergreifende Sportmannschaften
ein Wettbewerb „kreativstes Outfit“ an der Volleyballnacht
mehr raus gehen im Sport
Nicht getrenntes Turnen (Geschlechter)
Paintball in der Turnhalle
Abwechslungsreicheres Turnen

BG
Spray-Painting in BG
                                                                           VII
Demokratisierung der Kantonsschule Glarus                      Anhang



Musik hören während BG
Schulorganisation
Schulbeginn an Fahrplan anpassen
Schulbeginn später beginnen
längere Pausen
Mittwochnachmittag keine Schule
Schulbus gratis/Spezial Preis
3 freie Nachmittage
langer Mittag
Einheitliche Zeit für Klassenstunde
Keine/weniger Prüfungen während der Maturaarbeit
Grössere Pulte im H1 und H2
mehr Rabatt bei Schulbüchern
Keine teure Schulbücher die nur selten gebraucht werden
Gratis Schulmaterial auch ab der 4ten Klassen (Bücher nicht)
neue Hausordnung
Mitsprache und Mitentscheiden können (z. B Stundenplan)
Planen dürfen von 2 und 3 Klässlern
bessere Berufsberatung
Partnerschule in Ausland
Gebrauch von Lift auch für Schülerschaft
zu jeder Zeit in die Aula können
Games in der Mediothek
gratis drucken

Lehrpersonen
pädagogisch ausgebildete Lehrer
Selber über Lehrpersonal entscheiden
Teacher of the year- Wahlen
mehr Einfühlungsvermögen der Lehrer
Technik – Kurs für Lehrer
bessere Kommunikation zwischen Lehrer und Schüler
Neue Lehrer sollen bleiben
Verschiedene Lehrer, gleiche Chancen
keine Diskriminierung schlechter Franzschüler
obligatorische Auslandaufenthalte
Mitsprache
Mehr Respekt der Lehrer den Schülern gegenüber
keine parteiischen Lehrer

Absenzen
mehr Absenzen, keine Sperrtage
neues Reglement ab 4. Klasse
Verspätungen erst ab 5- 10 Minuten, 1 min, halbe Verspätung
keine Halbtagbelastung bei Krankheit oder Arztbesuch
zusätzliche Halbtage für Unischnuppertage
schneefrei

                                                                   VIII
Demokratisierung der Kantonsschule Glarus                                      Anhang



35 Freistunden, nicht 7 Halbtage
mehr Halbtage
kältefrei
mehr Ferien

Promotion

Gewichtung der mündlichen Note selber festlegen können
faire Bewertungen
SPF zählt doppelt
Ein Fach als Streichnote
Wahl zwischen Musik und Sport als Promotionsfach
Turnen als Promotionsfach
Weniger musiklastiger
weniger Prüfungen
faire Notengebung
keine Musik Note

Spezialanlässe
Turnhalle für den KABA
mehr Anlässe (wie z. B. kaba)
Mehr Sportveranstaltungen (fakultativ)
Nachtschule
Filmabende
mehr Konzerte
Wandbemal Woche
1x Alpamare im Jahr
1x Europapark im Jahr
Bessere Kabas
Sisha Ecke am KABA
mehr Externe an den KABA einladen
Bessere Bälle in der Mediothek
Geldlimite für Wichtelgeschenke
Spezialtage, Wandertage, Skitage nicht mehr teuer und obligatorisch, Auswahl an-
bieten

Mensa
Besseres Mensaessen
Mikrowellen
Tiefere Preise
besseres Mensakonzept
mehrere Schlangen in der Mensa
Grösseresg/abwechslungsreicheres Angebot
Döner, Dürüm, Hotdog
Schülerrabatt
Glaceautomat
Renovierung der Mensa

                                                                                    IX
Demokratisierung der Kantonsschule Glarus   Anhang



gesundes Essen
grössere Mensa
Mensa im Dachgeschoss
billigere Schoggibrötchen
Buffet am Mittag
Staffelung der Essenszeiten
Fleisch beim Nachschöpfen
weniger Essen wegwerfen
Alternative zur Mensa
am Mittag selber kochen können
Mehr Donuts
Crépes
Türe bei Mensa immer von innen offen

Sonstige/utopische Wünsche
schulfrei
Bierschanke in der Mensa
Sisha in der Eingangshalle
Swimming Pool
Rutschbahn von zu oberst bis zu unterst
Haustiere mitnehmen




                                                     X
Demokratisierung der Kantonsschule Glarus                                          Anhang



Selbständigkeitserklärung




Hiermit erkläre ich, dass ich die vorliegende Arbeit „Demokratisierung der Kantonsschule
Glarus“ selbständig verfasst und keine anderen als die angegebenen Quellen benutzt habe.
Alle Stellen, die wörtlich oder sinngemäss aus Quellen entnommen wurden, habe ich als
solche gekennzeichnet.
Ich nehme ausserdem zur Kenntnis, dass meine Arbeit zur Überprüfung der korrekten und
vollständigen Angabe der Quellen einer Plagiatsprüfung unterzogen wird. Weiter bestätige
ich, dass ich darüber in Kenntnis gesetzt wurde, dass zu meinem eigenen Schutz die Soft-
ware ebenfalls dafür verwendet wird, später eingereichte Arbeiten mit meiner elektronisch zu
vergleichen um damit Abschriften und eine Verletzung des Urheberrechts zu verhindern.




Mit meiner Unterschrift bestätige ich die Richtigkeit dieser Angaben.




Datum:        05.12.2010                           Unterschrift:




                                                                                          XI

Demokratisierung der Kantonsschule Glarus

  • 1.
    Demokratisierung der Kantonsschule Glarus Maturaarbeit Nadja Peeters Kantonsschule Glarus Abgabetermin: 06.12.2010 Betreuer: Christoph Zürrer Referent: Karl Stadler
  • 2.
    Nadja Peeters Demokratisierung der Kantonsschule Glarus Inhaltsverzeichnis 1. Einleitung ................................................................................................... 4 2. Grundlagen ................................................................................................ 6 2.1 Demokratische Bildung ............................................................................................... 6 2.2 Grundsätze demokratischer Bildung ........................................................................... 7 2.2.1 Demokratische Mitbestimmung in Angelegenheiten der Gemeinschaft ..................... 7 2.2.2 Selbstbestimmung in individuellen Angelegenheiten .................................................. 9 2.3 Das Bildungssystem der Schweiz ..............................................................................10 2.3.1 Gymnasiale Maturitätsschulen .................................................................................. 10 2.3.2 Die Kantonsschule Glarus ......................................................................................... 10 3. Demokratisierung – Die Kriterien ..............................................................13 3.1 Demokratisierung von Staatsschulen .........................................................................13 3.2 Wann ist eine Schule eine demokratische Schule? ....................................................14 3.2.1 Kriterien ..................................................................................................................... 14 3.2.1.1 Die Schulebene .................................................................................................... 15 3.2.1.2 Die individuelle Ebene ......................................................................................... 16 3.2.1.3 Die zwischenmenschliche Ebene ........................................................................ 17 4. Gegenüberstellung ....................................................................................18 4.1 Gegenüberstellung der Schulebene ...........................................................................19 4.2 Gegenüberstellung der individuellen Ebene ...............................................................21 4.3 Gegenüberstellung der zwischenmenschlichen Ebene ..............................................24 5. Interpretation der Gegenüberstellung .......................................................26 5.1 Die Schulebene .........................................................................................................26 5.1.1 Organe ....................................................................................................................... 26 5.1.1.1 Die Schulversammlung ........................................................................................ 27 5.1.1.2 Die Delegiertenversammlung .............................................................................. 27 5.1.1.3 Klassenkonvente .................................................................................................. 27 5.1.1.4 Externe Gremien .................................................................................................. 28 5.1.1.5 Organigramm einer demokratischen Kantonsschule Glarus ............................... 28 5.1.2 Entscheidungen und Prozesse.................................................................................. 29 5.1.2.1 Die Schulversammlung ........................................................................................ 30 5.1.2.2 Der Kantonsschulrat ............................................................................................ 30 5.1.2.3 Der Elternrat ......................................................................................................... 30 5.1.3 Evaluation .................................................................................................................. 31 5.1.3.1 Der Evaluationskreislauf ...................................................................................... 32 5.1.3.2 Die direkte Ebene der Evaluation ........................................................................ 33
  • 3.
    Nadja Peeters Demokratisierung der Kantonsschule Glarus 5.2 Die individuelle Ebene ...............................................................................................34 5.2.1 Selbstbestimmtes Lernen .......................................................................................... 34 5.2.1.1 Lerninhalte ........................................................................................................... 34 5.2.1.2 Unterrichtszeit ...................................................................................................... 35 5.2.1.3 Lernformen ........................................................................................................... 36 5.2.1.4 Lernumgebung ..................................................................................................... 36 5.2.1.5 Vermittlung ........................................................................................................... 37 5.2.2 Evaluation .................................................................................................................. 37 5.2.2.1 Umgang mit Beurteilungen und Beurteilungsform ............................................... 37 5.2.2.2 Prüfungen ............................................................................................................ 40 5.2.2.3 Selbsteinschätzung .............................................................................................. 40 5.2.3 Förderung der Individualität....................................................................................... 42 5.2.3.1 Förderung der Talente ......................................................................................... 42 5.2.3.2 Einbringung der Talente....................................................................................... 43 5.2.4 Eigenverantwortung................................................................................................... 44 5.2.4.1 Lernen .................................................................................................................. 44 5.2.4.2 Handeln ................................................................................................................ 44 5.3 Die zwischenmenschliche Ebene ...............................................................................45 5.3.1 Grundlegender Respekt ............................................................................................ 45 5.3.2 Konfliktbewältigung.................................................................................................... 45 5.3.3 Gemeinschaft ............................................................................................................ 46 5.3.3.1 Verantwortung ...................................................................................................... 46 5.3.3.2 Gemeinsame Aktivitäten ...................................................................................... 47 5.4 Abschliessende Betrachtung ......................................................................................48 6. Bezug zur Kantonsschule Glarus...............................................................49 7. Fazit ..........................................................................................................50 Abkürzungsverzeichnis .................................................................................52 Quellenverzeichnis .......................................................................................53 Literaturverzeichnis ..........................................................................................................53 Internetquellen .................................................................................................................... 55 Gesetzesverzeichnis ........................................................................................................56 Abbildungs- und Tabellenverzeichnis ...............................................................................57 Abbildungen ........................................................................................................................ 57 Tabellen .............................................................................................................................. 57 Anhang ........................................................................................................... I V. Interviewbogen: Interview mit Daniel Hunziker ........................................................... II VI. Interview mit Daniel Hunziker - Ergebnisse ................................................................III VII. Ergebnisse der Aktion zum International Student’s Day ............................................. V
  • 4.
    Kein Mensch istklug genug, dass er anderen vorschreiben kann, wie sie zu leben haben. Alexander S. Neill Im Leben lernt der Mensch zuerst das Gehen und Sprechen. Später lernt er dann, still zu sitzen und den Mund zu halten. Marcel Pageol
  • 5.
    Demokratisierung der KantonsschuleGlarus 1. Einleitung 1. Einleitung Jahr für Jahr werden weltweit rund 140 Millionen Jungen und Mädchen eingeschult. Für viele der Zeitpunkt, ab dem die Freude am Lernen immer mehr verloren geht. Dabei wird das gan- ze Leben gelernt, und zwar das Meiste vor, neben und nach der Schule, ohne Bewertung, freiwillig und aus eigenem Antrieb, dann, wenn man reif dazu ist. Der Mensch ist von Natur aus ein lernbegieriges Wesen, welches von Neugier und Interesse angetrieben wird und ständig auf der Suche nach Stimulation ist. Nur die Schule ist unfähig, den Schülerinnen und Schülern zuzutrauen, dass sie fähig sind, selbständig und selbstbestimmt zu lernen. Die Konsequenzen dieses aufgezwungenen und kontrollierten Lernens werden täglich diskutiert. In den Medien werden Schülerinnen und Schüler oft als unmotiviert, faul und inkompetent dargestellt. Dass diese starke Bevormundung durch das „Besserwissen“ von nötigen Lernin- halten und Lernmethoden einen Einfluss auf das passive Verhalten der Kinder und Jugendli- chen hat, scheint unvorstellbar. Damit sich Kinder und Jugendliche ernstgenommen und selbständig fühlen, ist es essentiell, ihnen den nötigen Respekt entgegenzubringen, denn nur so können sie ein gesundes Selbstvertrauen entwickeln und zu eigenständigen Mitgliedern der Gesellschaft heranreifen. An wenigen Schweizer Schulen wird Kindern und Jugendlichen die Freiheit gegeben, ihre Bildung selbst zu bestimmen, sei es bei der Art, zu lernen, oder bei der Mitgestaltung der Schule. Solche sogenannten „Demokratische Schulen“ gibt es in der Schweiz nur wenige und ausschliesslich auf der Primarstufe, welche alle als Privatschulen organisiert sind. Es muss jedoch allen Kindern und Jugendlichen ermöglicht werden, Mitbestimmung und indivi- dualisiertes Lernen zu erfahren. Im Rahmen meiner Maturaarbeit möchte ich mich deshalb mit der Möglichkeit befassen, die Kantonsschule Glarus zu demokratisieren. Die Lehrpläne und die damit verknüpfte Bewer- tungs- und Selektionspflicht schränken staatliche Schulen natürlich enorm in ihrer Führung ein. Ich habe mir deshalb folgende Fragestellung gesetzt, welche ich mit einer Unterfrage zu beantworten versuche: Lässt sich die Kantonsschule Glarus demokratisieren? Welche Bedingungen müssten erfüllt sein, damit eine Schule als demokratisch gilt? 4
  • 6.
    Demokratisierung der KantonsschuleGlarus 1. Einleitung Durch meine bisherigen Erfahrungen im bildungspolitischen Bereich und intensiver Ausei- nandersetzung mit dem Thema demokratischer Bildung habe ich folgende Hypothese aufge- stellt: Die Kantonsschule Glarus lässt sich nicht im Sinne demokratischer Bildung demokra- tisieren, ohne eine grundlegende Revision des schweizerischen Bildungssystems. Um mit einer soliden Grundlage arbeiten zu können, werde ich zu Beginn auf die demokrati- sche Bildung und ihre Grundsätze eingehen sowie auf unser Bildungssystem und die Gym- nasien, vor allem aber auf die Kantonsschule Glarus. Anschliessend erhoffe ich mir, durch eine Gegenüberstellung der Kriterien demokratischer Schulen und der entsprechenden geltenden Bestimmungen an der Kantonsschule Glarus meine Fragestellung beantworten zu können. Gleichzeitig erhoffe ich mir aber auch, Frei- räume zu entdecken, welche mir zum jetzigen Zeitpunkt noch nicht bekannt sind. Sofern Freiräume vorhanden sind, welche sich im Kompetenzbereich der Schule oder allenfalls des Kantons befinden, möchte ich auf diese eingehen und Vorschläge zu ihrer Nutzung im Sinne demokratischer Bildung machen. Im Laufe dieser Arbeit werde ich versuchen, möglichst den Vorgaben einer wissenschaftli- chen Arbeit gerecht zu werden, jedoch stellt sich dies bei einer nicht empirisch überprüfbaren Arbeit als sehr schwierig heraus. Falls ich also nicht immer den strengen Vorgaben von „Wissenschaftlichkeit“ gerecht werden sollte, bitte ich, diesen Aspekt zu berücksichtigen. 5
  • 7.
    Demokratisierung der KantonsschuleGlarus 2. Grundlagen 2. Grundlagen 2.1 Demokratische Bildung „Demokratische Bildung ist Bildung, bei der Lehrer und Lerner als Gleichberechtigte zusammenarbeiten.“ David Gribble Definition Demokratische Schulen gibt es in vielen Ländern der Welt, genauer gesagt über 200 Schu- len in 29 Ländern1. Dennoch lässt sich der Begriff „Demokratische Bildung“ nicht mühelos definieren. Es gibt jedoch einige Elemente, die vorhanden sein müssen, damit eine Schule als demokratisch gelten kann. Diese wurden an der IDEC (International Democratic Educati- on Conference), die vom 31. Juli bis zum 6. August 2005 in Berlin stattfand, wie folgt in einer Erklärung formuliert: „Wir glauben, daß – wo immer es um Bildung geht – junge Menschen das Recht haben,  individuell zu entscheiden, was, wie, wo, wann und mit wem sie lernen,  gleichberechtigt an Entscheidungen darüber beteiligt zu sein, wie ihre Organisationen – insbesondere ihre Schulen – geführt werden, ob Regeln und Sanktionen nötig sind und gegebenenfalls welche.“2 Für die vorliegende Arbeit ist die oben genannte Formulierung massgebend, obwohl diese nicht als allgemeingültig angesehen werden kann. Hinzuzufügen ist des weiteren, dass alle demokratischen Schulen von einem grundlegenden Respekt gegenüber Kindern und Ju- gendlichen ausgehen, die Gestaltung des Schulalltags jedoch bedeutend variieren kann. Als die „älteste“ demokratische Schule kann wohl die Internatsschule Summerhill betrachtet werden, welche 1921 von Alexander Sutherland Neill gegründet wurde.3 Ein anderes weit- verbreitetes und bekanntes Konzept ist das der Sudbury Valley School, die 1968 in Massa- chusetts in den USA gegründet wurde4 und die Grundsätze demokratischer Bildung beson- ders konsequent verwirklicht. 1 Internet: Alternative Education Resource Organization, Democratic Education. 2 Internet: IDEC 2005 Berlin, Dokumentation, Resolution der IDEC 2005. 3 Vgl. Hombair (Hrsg.), Pädagogik 2008, S. 232. 4 Vgl. Greenberg 2006, S. 59. 6
  • 8.
    Demokratisierung der KantonsschuleGlarus 2. Grundlagen 2.2 Grundsätze demokratischer Bildung Der schon erwähnte grundlegende Respekt, den man an demokratischen Schulen Kindern und Jugendlichen entgegenbringt, hat zur Folge, dass Kinder und Jugendliche den Anspruch auf Mitbestimmungsrechte in der Gestaltung ihrer Bildung haben. Die von der Schweiz nicht vollständig ratifizierte Kinderrechtskonvention von 1989 fordert ein Mitspracherecht der Kin- der und Berücksichtigung ihrer Meinungen in kinderrelevanten Angelegenheiten.5 Dass Bil- dung eine kinder- und jugendrelevante Angelegenheit ist, ist unbestritten. Ausgehend von der bereits oben aufgeführten Resolution der IDEC und dem auf der Kinderrechtskonvention beruhenden Anspruch auf Mitbestimmung, lassen sich zwei Bereiche des Schulalltags aus- machen, in welchen der Schülerschaft das Recht auf Mitbestimmung gewährt werden sollte. Einerseits in Angelegenheiten der Gemeinschaft, in der jede Beteiligte und jeder Beteiligte6 eine Stimme hat und somit alle gleichberechtigt sind. Andererseits in individuellen Angele- genheiten, sprich in der selbstbestimmten Gestaltung des Lernens. 2.2.1 Demokratische Mitbestimmung in Angelegenheiten der Gemeinschaft Eine demokratische Schule zeichnet sich dadurch aus, dass in ihr Demokratie gelebt wird. Die Struktur der Schulorganisation ermöglicht somit ein hohes Mass an Mitbestimmung und Eigenverantwortung. Unser Schulsystem ist eines der undemokratischsten Systeme über- haupt. Vor allem in der Schweiz, gerade in unserer Musterdemokratie, sind die Partizipati- onsmöglichkeiten der Schülerinnen und Schüler bescheiden. Dies zeigt auch die aktuelle ICCS-Studie7, laut der gerade einmal 28% aller Schülerinnen und Schüler jemals an einer Entscheidung beteiligt waren, die die Führung der Schule betrifft. Im internationalen Länder- vergleich (mit 37 anderen Ländern) befindet sich die Schweiz somit signifikant unter dem ICCS-Durchschnitt, was einem Rangplatz im untersten Drittel entspricht.8 Es ist daher nicht weiter erstaunlich, dass die Selbstwirksamkeit9 der Schülerinnen und Schüler im internatio- nalen Vergleich eher tief ausfällt. Dies zeigt deutlich, und wird auch so in eben dieser Studie festgehalten, dass Schülerinnen und Schüler „[…] über die notwendigen Fähigkeiten zur Par- tizipation […]“10 verfügen sollten, um an politischen Entscheidungen mitwirken zu können. Im Zentrum politischer Bildung sollte deshalb „[…] die Aneignung von Fähigkeiten und Kompe- tenzen zur politischen Partizipation […]“11 stehen. Ausserdem müssen Schülerinnen und Schüler „[…] zur Überzeugung gelangen können, über Kompetenzen, Verhaltensweisen und 5 Art. 12 Abs. 1 KRK. 6 Damit sind alle Schülerinnen und Schüler, Lehrerinnen und Lehrer und Mitarbeiterinnen und Mitar- beiter gemeint. 7 International Civic and Citizenship Education Study 2009. 8 Vgl. Biedermann 2010, S. 74. 9 „Selbstwirksamkeit bedeutet die eigene Überzeugung, bestimmte Situationen bewältigen, etwas bewirken und sein Leben selbst kontrollieren zu können.“ (Hobmair (Hrsg.), Pädagogik 2008, S. 172). 10 Biedermann 2010, S. 69. 11 Ebd. 7
  • 9.
    Demokratisierung der KantonsschuleGlarus 2. Grundlagen Handlungsmöglichkeiten zu verfügen, die sie befähigen, sich wirksam am politischen Gestal- tungsprozess einer Gesellschaft zu beteiligen.“12 Und genau hier schliessen demokratische Schulen an. Durch ihre demokratische Schulstruktur werden Kinder und Jugendliche schon früh auf das gesellschaftspolitische Leben vorbereitet. Schülerinnen und Schüler demokrati- scher Schulen erlernen ebendiese Kompetenzen durch die Möglichkeit der Partizipation in sämtlichen schulrelevanten Belangen. Mit Hilfe eines Organigramms soll versucht werden, die Schulorganisation, wie sie an einer demokratischen Schule vorhanden sein sollte, darzustellen. Im Rahmen dieser Arbeit wird die demokratische Rechtsordnung, basierend auf der Struktur von Sudbury-Schulen, zu Rate gezogen.13 Schulverfassung überwacht Einhaltung und regelt Konsequenzen bei Verstossen beschliesst Gesetze Präsidentin/Präsident erlässt wählt Justizkomitee leitet wählt Schulversammlung Wahlrecht Wahl recht Wahlrecht setzt ein setzt ein Mitarbeiterinnen und Schülerinnen und Schüler Lehrpersonen Mitarbeiter Mitsprache in Mitsprache in Mitsprache in Arbeitsgemenschaften Komitees Abb. 1: Organigramm einer demokratischen Schulstruktur Zentrales Element ist die Schulversammlung, bei der jeder und jede Beteiligte eine Stimme hat. Diese findet in der Regel einmal in der Woche statt und hat die Aufgabe, Gesetze und Regeln für das Zusammenleben zu erlassen, ein Justizkomitee zu wählen, welches die Aus- führung dieser Regeln überwacht und bei Verstössen entsprechende Konsequenzen anord- net. An einigen Schulen geht die gleichberechtigte Mitsprache so weit, dass die Schulver- sammlung auch über die Anstellung von Lehrpersonen entscheidet. Die Versammlungen werden von einem gewählten Vorsitz geleitet. 12 Biedermann 2010, S. 69. 13 Vgl. Sappir 2008, S. 301ff. 8
  • 10.
    Demokratisierung der KantonsschuleGlarus 2. Grundlagen Komitees und Arbeitsgemeinschaften Die Schulversammlung kann längerfristige oder regelmässige Aufgaben an Komitees dele- gieren, denen alle Mitglieder der Schulversammlung beitreten können. Neben Komitees gibt es Arbeitsgemeinschaften, die im Gegensatz zu den Komitees, ein weniger offizielles Gremi- um bilden. Ihre Aufgabe besteht darin, kurzfristige und einmalige Aufgaben zu behandeln. Mit einem von der Schulversammlung genehmigten Budget können spezielle Projekte ver- wirklicht werden. Arbeitsgemeinschaften und Komitees unterscheiden sich hauptsächlich in ihrer Notwendigkeit. Während Komitees für die Existenz und Funktionalität der Schule not- wendig sind, werden Arbeitsgemeinschaften konkreten und speziellen Vorschlägen und Inte- ressen gerecht. Selbstverständlich sind die Strukturen innerhalb dieser Gremien auch voll- ständig demokratisch.14 2.2.2 Selbstbestimmung in individuellen Angelegenheiten Motivation gilt als Grundvoraussetzung für jegliches Lernen. Dabei wird zwischen extrinsi- scher und intrinsischer Motivation unterschieden. Während die extrinsische Motivation sich dadurch auszeichnet, dass sie von aussen aufgezwungen wird (wie z. B. Schulnoten), ist die intrinsische Motivation von einer inneren Neugier, etwas zu lernen, gekennzeichnet. Zweitere ist für erfolgreiches Lernen weit wirksamer als erstere.15 An demokratischen Schulen wird freiwillig gelernt, ohne Druck, Zwang und Bewertungen. Unter solchen Voraussetzungen kann sich die intrinsische Lernmotivation vollumfänglich entfalten, was zur Folge hat, dass Kinder und Jugendliche aus eigenem Interesse und An- trieb zu lernen beginnen. Um eine solche Lernkultur zu ermöglichen, müssen aber gewisse Bedingungen erfüllt sein, welche durch eine Darstellung basierend auf der schon erwähnten Erklärung der IDEC 2005 aufgezeigt werden sollen. Abb. 2: Selbstbestimmtes Lernen an einer demokratischen Schule 14 Vgl. Sappir 2008, S. 310 ff. 15 Vgl. Hobmair (Hrsg.), Psychologie 2003, S. 141. 9
  • 11.
    Demokratisierung der KantonsschuleGlarus 2. Grundlagen 2.3 Das Bildungssystem der Schweiz Das Bildungswesen in der Schweiz ist eine Aufgabe des Staates, welche aufgrund der föde- ralistischen Strukturen den Kantonen obliegt16. Vorschulen und die obligatorische Schule profitieren insofern vom Föderalismus, als dass durch den individuellen Umgang mit Proble- men auch die Integrationsfunktion, welche die obligatorische Schulzeit innehaben sollte, besser umgesetzt werden kann. Im Bereich der nachobligatorischen Bildung gelten Kantone und Bund hingegen als Partner, wobei die Kantone auch hier eine relativ breite Umsetzungs- freiheit geniessen. In beiden Bereichen, dem der obligatorischen wie auch dem der nachob- ligatorischen Schule, sind jedoch Entwicklungen zur Nationalisierung der Bildungspolitik zu beobachten.17 2.3.1 Gymnasiale Maturitätsschulen Die Führung von gymnasialen Maturitätsschulen liegt in der Verantwortung der Kantone, wobei seit 1995 das neue MAR (Maturitätsanerkennungsreglement) in Kraft ist, welches den Bund als Partner einbindet und als Basis der gesamtschweizerischen Anerkennung der Aus- bildungsabschlüsse von gymnasialen Maturitätsschulen gilt. Gestützt auf das MAR müssen kantonal geführte gymnasiale Maturitätsschulen vom Bund und von der Schweizerischen Konferenz der kantonalen Erziehungsdirektoren (EDK) anerkannt sein.18 2.3.2 Die Kantonsschule Glarus Die Kantonsschule Glarus ist die einzige Maturitätsschule im Kanton Glarus. Sie ist in zwei Bereiche gegliedert, das Gymnasium und die Fachmittelschule. Im Rahmen dieser Arbeit wird mehrheitlich auf das Gymnasium eingegangen. Der Kanton Glarus bietet, wie sieben weitere Kantone der Deutschschweiz, ein Langzeit- wie auch ein Kurzzeitgymnasium an.19 Der Eintritt ins Langzeitgymnasium erfolgt in der Regel im Anschluss an die Primarschule, womit die Dauer sechs Jahre beträgt. Ins Kurzzeitgymnasium kann man grundsätzlich nach der 2. oder 3. Sekundarschule eintreten, wobei hier vier Jahre absolviert werden. Dabei rich- tet sich der Unterricht des Gymnasiums nach den Bestimmungen des Maturitätsanerken- nungsreglements (MAR).20 16 Art. 62 Abs. 1 BV. 17 Namentlich das HarmoS-Konkordat von 2007, wie auch der Lehrplan 21 auf der Ebene der obligato- rischen Schulzeit und die Revision des MAR auf gymnasialer Ebene. 18 Internet: Der Schweizerische Bildungsserver, Das schweizerische Bildungssystem. 19 SKBF│CSRE (Hrsg.) 2010, S. 125. 20 Art. 1 Abs. 2 Schulordnung der Kantonsschule. 10
  • 12.
    Demokratisierung der KantonsschuleGlarus 2. Grundlagen Um die Struktur der Kantonsschule Glarus und diejenige der Entscheidungsprozesse zu er- fassen, wird auch hier auf ein Organigramm zurückgegriffen. Regierungsrat präsidiert Bildungsdirektorin Aufsichtsbehörde sechs weitere vom Landrat Kantonsschulrat Mitglieder gewählt Rektor Prorektor Prorektor Schulleitung Antragsrecht Mediothek Hausdienst leitet Sekretariat Lehrpersonen Klassenkonvent Konvent Arbeitsgruppen Kommissionen Vier Mitglieder des Mitsprache in SO-Vorstandes SCHÜLERORGANISATION Vorstand der SO bestätigen Änderungen Generalversammlung nehmen jährlich Teil 2 Delegierte pro Klasse von Klassen gewählt Schülerinnen und Schüler Abb. 3: Organigramm der Kantonsschule Glarus 11
  • 13.
    Demokratisierung der KantonsschuleGlarus 2. Grundlagen Die Aufsichtsfunktion über die Kantonsschule hat der Kantonsschulrat inne.21 Dessen Rechte und Pflichten sind in der Schulordnung der Kantonsschule Art. 30 festgelegt. Erwähnenswert ist hier aus Schülersicht sicherlich die Kompetenz des Kantonsschulrats, ein Reglement über die Lernenden zu erlassen.22 Anführen muss man hier, dass die Schülerschaft praktisch kei- nen Einfluss auf diesen Prozess nehmen kann.23 Geleitet wird die Schule von der Schullei- tung, bestehend aus einem Rektor und zwei Prorektoren, wobei auch hier die Schülerschaft vollkommen ausgeschlossen ist.24 Lediglich auf der Ebene des Gesamtkonventes hat die Schülerschaft die Möglichkeit, sich einzubringen und dies mit lediglich vier Stimmen. Eine kleine Anzahl im Hinblick auf das Lehrpersonen – SchülerInnen Verhältnis, das sich auf 64:4 beläuft25. Dieses Beispiel verdeutlicht, dass die Schülerschaft in schulrelevanten Angelegen- heiten in vielerlei Hinsicht untervertreten ist und auch nicht konsequent in Entscheidungspro- zesse einbezogen wird. Die einzig reale Möglichkeit der Schülerschaft, an Entscheidungs- prozessen mitzuwirken, ist das Antragsrecht an den Gesamtkonvent.26 Der Gesamtkonvent befasst sich mit allen Belangen der Schulentwicklung und -organisation. So hat er u.a. die Kompetenz inne, Kommissionen zu ernennen und deren Aufgaben zu bestimmen.27 Ein Mit- spracherecht der Schülerschaft ist in keinem Reglement zu finden, das Stimm- und Antrags- recht der Schülerschaft am Konvent kann dahingehend ausgelegt werden, dass die Schüler- vertretung somit auch Einsitz in alle Gremien hat, welche vom Konvent ernannt wurden. 21 Art. 29 Abs. 1 Schulordnung der Kantonsschule. 22 Art. 30 Abs. 1 h. Schulordnung der Kantonsschule. 23 Da sie kein Einsitzrecht in den Kantonsschulrat hat und im Konvent untervertreten ist. 24 Art. 2 Reglement über die Rechte und Pflichten der Schulleitung, der Konvente und der Lehrer- schaft an der Kantonsschule. 25 Internet: Kantonsschule Glarus, Kontakte & Menschen, Lehrpersonen. 26 Art. 14 Abs. 2 Schulordnung der Kantonsschule. 27 Art. 11 Reglement über die Rechte und Pflichten der Schulleitung, der Konvente und der Lehrer- schaft an der Kantonsschule. 12
  • 14.
    Demokratisierung der KantonsschuleGlarus 3. Demokratisierung – Die Kriterien 3. Demokratisierung – Die Kriterien „ ‚Teilweise demokratisch‘ ist so sinnvoll wie ‚teilweise schwanger‘ oder ‚teilweise tot‘.“ Bruce L. Smith 3.1 Demokratisierung von Staatsschulen Die Frage, ob es sinnvoll ist, Staatsschulen zu demokratisieren, führt immer wieder zu Dis- kussionen. Und zwar nicht nur zwischen Befürworterinnen und Befürwortern einerseits sowie Gegnerinnen und Gegnern demokratischer Bildung andererseits, sondern auch unter den Befürworterinnen und Befürwortern selber. Hier spalten sich offenbar die Lager. Um einen Einblick in die Diskussion des Für und Wider zu erhalten, sollen hier verschiedene Befürwor- ter demokratischer Schulen zu Wort kommen: Michael Sappir Daniel Hunziker „Demokratie in Schulen „Hinter der Frage: «Ist eine De- entsteht nicht durch Evolution; mokratisierung von Staatsschu- sie entsteht nicht aus einer len sinnvoll?», verbirgt sich natürlichen Entwicklung des- nichts anderes als eine nicht sen, was ist. Behörden werden emanzipierte Haltung Erwachse- eine Demokratie erschaffen, ner Kindern gegenüber. Emanzi- die ihre Autorität nicht bedroht. pierte Erwachsene würde sagen: Es braucht eine Revolution, um die Bildung zu Ja, selbstverständlich gestalten Kinder und demokratisieren. Und diese Revolution wird Jugendliche massgeblich ihr Lernen und ihren 28 29 nicht von oben kommen.“ Schulalltag mit.“ Michael Sappir, 1988 geboren, wuchs in Jerusalem auf, Daniel Hunziker, 1967 geboren, gründete und leitet die wo er die Sudbury-Schule Jerusalem gründete und be- imPuls-Privatschule, die erste demokratische Schule der suchte. Er engagiert sich stark für das Sudbury-Schul- Schweiz und ist seit 2009 Präsident der EUDEC-Schweiz. Modell. Michael Stampfli Martin Wilke „Demokratische Bildung setzt „Die Schule kann über manche den gegenseitigen Respekt unter Dinge nicht selbst entscheiden den Beteiligten voraus. Es wäre und ist an die Gesetze und ein Hohn, diesen Respekt in An- sonstigen Vorgaben höherer betracht der heutigen Situation Ebenen gebunden; innerhalb an staatlichen Schulen tatsäch- des ihr zustehenden Kompe- lich fordern zu wollen. Möglich wäre allenfalls tenzbereichs kann sie jedoch vollständig de- ein winzig kleiner Schritt zu mehr Partizipation 31 30 mokratisch organisiert sein.“ und Selbständigkeit der Lernenden." Michael Stampfli, 1988 geboren, Generalsekretär der Martin Wilke, 1980 geboren, studierte Politikwissenschaft. Union der Schülerorganisationen CH/FL (USO), welche Seine Interessenschwerpunkte sind Wahlrecht, Wahl- und die Schülerschaft der Schweiz und des Fürstentums Abstimmungsverfahren, direkte Demokratie und demokra- Lichtensteins vertritt. tische Schulen. Tabelle 1: Befürworter demokratischer Schulen im Vergleich 28 Sappir 2009, S. 15. 29 Hunziker 2010. 30 Stampfli 2010. 31 Wilke 2008, S. 297. 13
  • 15.
    Demokratisierung der KantonsschuleGlarus 3. Demokratisierung – Die Kriterien 3.2 Wann ist eine Schule eine demokratische Schule? Sobald über die Demokratisierung von Staatsschulen gesprochen wird, ergeben sich nicht nur geteilte Meinungen darüber, ob es sinnvoll und überhaupt möglich wäre, Staatsschulen zu demokratisieren, sondern auch, ab wann eine Schule eine demokratische Schule ist. Die- se Problematik beginnt schon bei der Definition des Begriffs „Demokratische Bildung“ (wie schon unter 2.1 erwähnt). Hans Brügelmann hielt im Zusammenhang mit der Problematik der Forschung zur „demokratischen Schule“ Folgendes fest: „[…] ‚Demokratische Schule‘ ist kei- ne Methode, die sich als technisch umsetzbares Programm evaluieren liesse.“32 Diese Aus- sage zeigt eindeutig die Schwierigkeit auf, eine Schule einzuordnen. Obwohl es einige Krite- rien zu geben scheint, wonach die Umsetzung demokratischer Grundsätze an einer Schule untersucht werden könnte, besteht für Brügelmann die besondere Schwierigkeit für die For- schung darin, „[…] wie sie das Ethos – also den Geist dieser Konzeption – erfassen kann […]“33. Im Rahmen dieser Arbeit hingegen wird es nötig sein, gewisse Kriterien festzulegen, um damit die Umsetzbarkeit demokratischer Grundsätze zu prüfen. Ob die Kantonsschule Glarus bei der Umsetzung all dieser Kriterien tatsächlich als demokratische Schule gelten könnte, sei dahingestellt und soll hier auch nicht überprüft werden. Überprüft werden soll lediglich, ob die Kantonsschule demokratisierbar ist. 3.2.1 Kriterien Trotz Schwierigkeiten bei der Abgrenzung von demokratischen Schulen gegenüber „nicht“- demokratischen Schulen gibt es einige unverzichtbare Elemente, die vorhanden sein müs- sen, damit eine Schule als demokratische gelten kann (siehe Kapitel 2.1). Es gilt nun vorerst, diese Grundsätze in Form von erfassbaren Kriterien festzulegen. In einem weiteren Schritt wird überprüft, ob diese mit der Schulstruktur der Kantonsschule Glarus kompatibel sind. Dabei lassen sich drei Ebenen definieren, die überprüft werden:  die Schulebene  die individuelle Ebene  die zwischenmenschliche Ebene 32 Brügelmann 2008, S. 182. 33 Ebd., S. 183. 14
  • 16.
    Demokratisierung der KantonsschuleGlarus 3. Demokratisierung – Die Kriterien 3.2.1.1 Die Schulebene Die Schulebene entspricht der in 2.2.1 vorgestellten „Mitbestimmung in Angelegenheiten der Gemeinschaft“. Basierend auf der Resolution der IDEC 2005 „[…]muss es ein Gremium ge- ben, das reale Entscheidungskompetenzen über wesentliche Angelegenheiten hat – also keine Spielwiese oder Alibiveranstaltung ist – und das zugleich auf dem gleichen Stimmrecht für Schüler und Lehrer bzw. sonstige Mitarbeiter beruht“34, damit eine Schule als demokra- tisch bezeichnet werden kann. Aufgrund dieser Voraussetzung können folgende Kriterien festgelegt werden: Organe Schulführung Die Schule ist basis-demokratisch organisiert und hat keine hierar- chische Struktur. Entscheidungs- Die Schule verfügt über ein Gremium, das über alle schulrelevanten gremium Angelegenheiten Entscheidungskompetenz innehat und das zugleich auf dem gleichen Stimmrecht für Lernende und Lehrende beruht. Andere Organe Mitsprache aller Beteiligten in allen von der Schulversammlung ein- gesetzten Gremien. Entscheidungen/Prozesse Stimmrecht Alle Beteiligten sind berechtigt abzustimmen und jede/r hat eine Stimme. Es gibt kein Vetorecht. Antragsrecht Alle Beteiligten haben ein Antragsrecht an die Schulversammlung. Kompetenzen Die Schulversammlung muss über nahezu alle Dinge entscheiden können, die in der Entscheidungskompetenz der Schule liegen. Gesetzgebung Die Schulversammlung erlässt ein Schulgesetz, welches Regeln und Gesetze für alle Beteiligten beinhaltet. Diese dürfen aber öf- fentlichen Gesetzgebungen nicht widersprechen. Evaluation Lehrpersonen Lehrpersonen evaluieren sich regelmässig selber und gegenseitig. Schülerinnen und Schüler werden in den Evaluationsprozess gleichberechtigt eingebunden. Schülerinnen und Schüler haben jederzeit das Recht, Rückmeldun- gen zu geben. Schule Die Schule wird von allen Beteiligten regelmässig evaluiert. Tabelle 2: Kriterien auf der Schulebene 34 Wilke 2008, S. 296. 15
  • 17.
    Demokratisierung der KantonsschuleGlarus 3. Demokratisierung – Die Kriterien 3.2.1.2 Die individuelle Ebene Die individuelle Ebene entspricht in weiten Teilen der in 2.2.2 vorgestellten „Selbstbestim- mung in individuellen Angelegenheiten“. Jedoch ergeben sich aus den Forderungen der Re- solution der IDEC 2005 noch zwei weitere Kriterien, welche die individuelle Ebene mit- bestimmen. Einerseits sind das die „Förderung der Individualität“ und andererseits die „Ei- genverantwortung“. Selbstbestimmtes Lernen setzt selbstverständlich diese beiden Kriterien in einem gewissen Masse voraus, wodurch sie für den einen oder anderen Leser als über- flüssig erscheinen mögen. Für die Prüfung der Demokratisierbarkeit der Kantonsschule Gla- rus sind sie aber nötig, um auch ein schon vorhandenes Potential auf der individuellen Ebe- ne erkennen zu können. Selbstbestimmtes Lernen Lerninhalte Die Schülerinnen und Schüler sind frei in der Entscheidung, was sie lernen wollen. Es gibt keinen verbindlichen Lehrplan. Unterrichtszeit Es gibt keinen fixen Stundenplan. Lehrpersonen können Unter- richtskurse anbieten, die Teilnahme ist aber nicht obligatorisch. Lernformen Die Schülerinnen und Schüler entscheiden selber, wie sie lernen wollen. Lernumgebung Die Schülerinnen und Schüler entscheiden selber, in welcher Um- gebung sie lernen, sie können sich frei in der Schule bewegen, so- lange die Freiheit anderer nicht eingeschränkt wird oder gegen von der Gemeinschaft beschlossene Regeln verstossen wird. Vermittlung Schülerinnen und Schüler entscheiden selber, mit wem und von wem sie lernen. Sie dürfen aber andere Schülerinnen und Schüler nicht in ihrer Tätigkeit stören. Die Lehrpersonen stellen sich als Un- terstützung zur Verfügung. Evaluation der Schülerinnen und Schüler Umgang mit Beurtei- Schülerinnen und Schüler haben die Möglichkeit, eine Rückmel- lungen dung über ihre Fähigkeiten zu erhalten, von Lehrpersonen wie auch von anderen Schülerinnen und Schüler. Beurteilungsform Die Beurteilung der Schülerinnen und Schüler bezieht sich auf den individuellen Lernfortschritt und beschreibt ihre Kompetenzen. Prüfungen Wer will, kann sich freiwillig Tests und Prüfungen unterziehen. Selbsteinschätzung Schülerinnen und Schüler werden zur Selbsteinschätzung ermutigt. Förderung der Individualität Förderung der Die individuellen Talente und Begabungen der Schülerinnen und Talente Schüler werden berücksichtigt und gefördert. Einbringung der Die Schülerinnen und Schüler haben verschiedene Möglichkeiten, Talente ihre Talente auch im Schulalltag einzubringen. 16
  • 18.
    Demokratisierung der KantonsschuleGlarus 3. Demokratisierung – Die Kriterien Eigenverantwortung Lernen Die Schülerinnen und Schüler sind selbst verantwortlich für ihren Lernprozess. Handeln Die Schülerinnen und Schüler tragen die Verantwortung für ihr Handeln und die daraus entstehenden Konsequenzen. Tabelle 3: Kriterien auf der individuellen Ebene 3.2.1.3 Die zwischenmenschliche Ebene Die zwischenmenschliche Ebene möchte einerseits dem „grundlegenden Respekt“ gegen- über Kindern und Jugendlichen die nötige Relevanz zusprechen, andererseits dem von Hans Brügelmann erwähnten „Ethos“ gerecht werden. Wie schon von Brügelmann erwähnt, ist dies die schwerste zu erfassende Ebene35, da das Gedankengut einer Schule und ihrer Be- teiligten nicht ohne Weiteres zu erfassen ist. Aus diesem Grund werden Kriterien festgelegt, welche Auskunft über die zwischenmenschlichen Beziehungen und die Grundhaltung ge- genüber Mitmenschen geben können. Einerseits sind das der Umgang mit Konflikten und andererseits der Umgang mit der Gemeinschaft. Grundlegender Respekt Respekt Jede einzelne Person hat das Recht auf eine gleichwertige Behand- lung und gegenseitigen Respekt, ungeachtet jeglicher persönlicher Unterschiede.36 Konfliktbewältigung Umgang mit Konflikte werden auf eine gewaltfreie und konstruktive Art und Wei- Konflikten se in Zusammenarbeit aller am Konflikt Beteiligten gelöst. Gemeinschaft Verantwortung Alle Beteiligte sind zu gleichen Teilen verantwortlich für die Umset- zung und Einhaltung der gemeinsam getroffenen Entscheide bzw. erlassenen Regeln. Es liegt in der Verantwortung jedes Einzelnen, dazu beizutragen, dass ein positives und anregendes Umfeld für das Lernen und die Entwicklung der Persönlichkeit geschaffen wird.37 Gemeinsame Die Schule ermöglicht ein breites Spektrum an gemeinsamen Akti- Aktivitäten vitäten und Projekten. Alle Beteiligten haben die Möglichkeit bei der Organisation und Pla- nung mitzuwirken. Tabelle 4: Kriterien auf der zwischenmenschlichen Ebene 35 Brügelmann 2008, S.183 ff. 36 Art. 2 Europäische Charta für eine demokratische Schule ohne Gewalt. 37 Ebd. Art. 1. 17
  • 19.
    Demokratisierung der KantonsschuleGlarus 4. Gegenüberstellung 4. Gegenüberstellung Im derzeitigen Schulsystem sind staatliche Schulen durch Lehrpläne und Schulgesetze in ihrer Führung und Gestaltung stark eingeschränkt. Eine Demokratisierung scheint auf den ersten Blick ziemlich unrealistisch und im Hinblick auf die momentane wirtschaftliche Lage vielleicht auch unangemessen. Schülerinnen und Schüler sind bereits nach Schuleintritt ei- ner ständigen Bewertung ausgesetzt. Diese Beurteilung, meist durch Zensuren, hat einen wesentlichen Einfluss auf das spätere Berufsleben. Denn Zensuren dienen vor allem Einem: der Selektion. Diese Beurteilungs- und Selektionspflicht der Schulen wird durch den Druck von Gesellschaft und Wirtschaft immer mehr zum zentralen Element der Schule.38 Auf gym- nasialer Ebene kommen die Anforderungen des neuen MAR sowie die der Universitäten und Hochschulen hinzu, was dazu führt, dass die Kompetenzen der Schulen zusehends mehr eingeschränkt werden. Gleichzeitig aber werden von den Dozierenden an Deutschschweizer Universitäten Kompetenzen wie „kritisches Denken“ und „selbständiges Arbeiten und Ler- nen“ als die grössten und häufigsten Lücken genannt.39 Ebendiesen Kompetenzen, die an demokratischen Schulen gefördert werden. Unter diesem Gesichtspunkt scheint eine Demo- kratisierung nicht mehr ganz so waghalsig und unangebracht, denn wie schon Wilke er- wähnt, kann eine Schule „[…] innerhalb des ihr zustehenden Kompetenzbereichs […] voll- ständig demokratisch organisiert sein.“40 Inwieweit lässt sich also die Kantonsschule Glarus demokratisieren? Anhand einer Gegenüberstellung der im letzten Kapitel vorgestellten Krite- rien und der gesetzlichen Grundlage der Kantonsschule Glarus soll dies soweit wie möglich überprüft werden. Gleichzeitig sollen dadurch auch mögliche Freiräume aufgedeckt werden, welche auf den ersten Blick nicht ersichtlich sind. 38 Vgl. Dzelili 2008, S. 50. 39 Vgl. SKBF│CSRE (Hrsg.), Bildungsbericht Schweiz 2010, S. 130. 40 Wilke 2008, S. 297. 18
  • 20.
    Demokratisierung der KantonsschuleGlarus 4. Gegenüberstellung 4.1 Gegenüberstellung der Schulebene In der folgenden Tabelle werden die Kriterien bezüglich der Schulebene demokratischer Bil- dung den entsprechenden Bestimmungen an der Kantonsschule Glarus gegenübergestellt. Die verwendeten Gesetzesabkürzungen sind im Abkürzungsverzeichnis (siehe S. 52) aufge- führt. Demokratische Schulen Kantonsschule Glarus Organe 1 Schulführung Die Schule ist basisdemokratisch „ Die Aufsicht über die Kantonsschule übt der organisiert und hat keine hierar- Kantonsschulrat aus. […]“ (Art.29 Abs. 1 chische Struktur. SchuO) „Die Schulleitung besteht aus dem Rektor oder der Rektorin und zwei Prorektoren oder Prorek- torinnen.“ (Art. 25 SchuO) Entscheidungs- Die Schule verfügt über ein Gre- „Der Gesamtkonvent besteht aus allen Lehrper- gremium mium, das über alle schulrelevan- sonen und der Vertretung der Organisation der ten Angelegenheiten Entschei- Schülerschaft. Er behandelt unter dem Vorsitz dungskompetenz innehat und das des Rektors bzw. der Rektorin Schulangelegen- zugleich auf dem gleichen Stimm- heiten und berät Anträge an den Kantonsschul- recht für Schüler und Lehrer be- rat.“(Art. 27 SchuO) 2 ruht. „ Vier von der Organisation der Schülerschaft bestimmte Vertreterinnen oder Vertreter können am Gesamtkonvent teilnehmen, soweit nicht Fragen der Lehrperson oder persönliche Belan- ge einzelner Lernender behandelt werden.“ (Art. 14 Abs. 2 SchuO) Andere Organe Mitsprache aller Beteiligten in Keine Bestimmung zur Mitsprache der SO in allen von der Schulversammlung Arbeitsgruppen oder Gremien. eingesetzten Gremien Entscheidungen/Prozesse 1 Stimmrecht Alle Beteiligten sind berechtigt, „ Stimm- und Antragsrecht haben abzustimmen, und jede/r hat eine - Lehrpersonen, die bereits ein Jahr an der Stimme. Es gibt kein Vetorecht. Schule unterrichten und für ein Pensum Antragsrecht Alle Beteiligten haben ein An- von mindestens acht Lektionen angestellt tragsrecht an die Schulversamm- sind lung. - Lehrpersonen mit Klassenlehreraufgabe, auch wenn sie weniger als acht Lektionen unterrichten - Lehrpersonen, die weniger als acht Lektio- nen unterrichten, nachdem sie an zehn Konventen teilgenommen haben - vierfache Vertretung der Schülerorganisa- tion“ (Art. 12 Abs. 1 RPflR SL, K, L) 1 Kompetenzen Die Schulversammlung muss über „ Der Gesamtkonvent besteht aus allen Lehr- nahezu alle Dinge entscheiden personen und der Vertretung der Organisation können(, die in der Entschei- der Schülerschaft. Er behandelt unter dem Vor- dungskompetenz der Schule lie- sitz des Rektors bzw. der Rektorin Schulangele- gen). genheiten und berät Anträge an den Kantons- schulrat.“ (Art. 27 Abs. 1 SchuO) 2 Gesetzgebung Die Schulversammlung erlässt ein „ Der Landrat erlässt eine Schulordnung der Schulgesetz, welches Regeln und Kantonsschule. Er regelt insbesondere die Or- Gesetze für alle Beteiligten bein- ganisation der Kantonsschule und ihre Beauf- haltet. Diese dürfen aber öffentli- sichtigung, die Anforderungen an die Lehrper- chen Gesetzgebungen nicht wie- sonen und deren Wahl sowie die Rechte und dersprechen. Pflichten der Lernenden, der Lehrpersonen und der Erziehungsberechtigten.“ (Art. 32 Abs. 2 BiG) 19
  • 21.
    Demokratisierung der KantonsschuleGlarus 4. Gegenüberstellung Evaluation im schulischen Umfeld 1 Lehrpersonen Lehrpersonen evaluieren sich „ Die Lehrpersonen werden in ihrer Tätigkeit regelmässig selber und gegensei- beurteilt. Sie wirken bei dieser Beurteilung mit. 2 tig. Sie beurteilen zudem regelmässig ihre Tätig- Schülerinnen und Schüler werden keit selber. 3 in den Evaluationsprozess gleich- Der Regierungsrat erlässt zur Beurteilung und berechtigt miteingebunden. Förderung der Lehrpersonen eine Verordnung. Schülerinnen und Schüler haben Er regelt insbesondere die Beurteilungsinstan- jederzeit das Recht, Rückmeldun- zen und deren Kompetenzen, die Beurteilungs- gen zu geben. kriterien sowie den zeitlichen Ablauf.“ (Art. 73 Abs. 1-3 BiG) Bestehendes, ausführliches FQS-Konzept „[…] zum einen werden Individualfeedbacks eingeholt. Dabei geht es um die einzelnen Lehr- personen und ihren Unterricht. Mittels kollegialer Hospitationen, SchülerInnen- oder Elternfeed- backs wird der Unterricht fokussiert evaluiert.“ (FQS-Konzept) Schule Die Schule wird von allen Beteilig- „[…] zum anderen wird die Qualität der gesam- ten regelmässig evaluiert. ten Schule erhoben und gezielt gefördert. Dies geschieht mit den Schulqualitätsrecherchen, bei denen die Schule als Ganzes im Mittelpunkt steht.“ (FQS-Konzept) Tabelle 5: Gegenüberstellung Schulebene 20
  • 22.
    Demokratisierung der KantonsschuleGlarus 4. Gegenüberstellung 4.2 Gegenüberstellung der individuellen Ebene In folgender Tabelle werden die Kriterien bezüglich der individuellen Ebene demokratischer Bildung den entsprechenden Bestimmungen an der Kantonsschule Glarus gegenüberge- stellt. Demokratische Schulen Kantonsschule Glarus Selbstbestimmtes Lernen Lerninhalte Die Schülerinnen und Schüler „Die Maturitätsschulen unterrichten nach Lehr- sind frei in der Entscheidung, plänen, die vom Kanton erlassen oder geneh- was sie lernen wollen. Es gibt migt sind und sich auf den gesamtschweizeri- keinen verbindlichen Lehrplan. schen Rahmenlehrplan der Schweizerischen Konferenz der kantonalen Erziehungsdirektion abstützen.“ (Art. 8 VO MAR) „Die Ziele und Inhalte des Unterrichts und der Unterrichtsfächer sowie die Lektionstafeln wer- den für die öffentlichen Schulen in den vom Regierungsrat erlassenen Lehrplänen fest- gehalten.“ (Art. 96 BiG) Unterrichtszeit Es gibt keinen fixen Stunden- „Die Ziele und Inhalte des Unterrichts und der plan. Lehrpersonen können Un- Unterrichtsfächer sowie die Lektionstafeln terrichtskurse anbieten, die Teil- werden für die öffentlichen Schulen in den vom nahme ist aber nicht obligato- Regierungsrat erlassenen Lehrplänen fest- risch. gehalten.“ (Art. 96 BiG) „Die Lernenden sind verpflichtet, den Unterricht und die Schulveranstaltungen vorschriftsge- mäss zu besuchen und den Weisungen der Lehrpersonen nachzukommen.“ (Art. 42 Abs. 1 BiG) „Der Stundenplan regelt die tägliche Verteilung der wöchentlichen Unterrichtslektionen der Lernenden sowie die Unterrichtslektionen und die Präsenzzeit der Lehrpersonen.“ (Art. 95 Abs. 1 BiG) „Die Lektionen dauern 45 Minuten.“ (Art. 2 Abs. 1 SchO KS) „1 Lernformen Die Schülerinnen und Schüler Die Lehrmittelverwaltung wird durch den Re- entscheiden selber, wie sie ler- gierungsrat bestimmt. 2 nen wollen. Sie ist für die Beschaffung, die Aufbewahrung und die Abgabe von Lehrmitteln und Unter- richtshilfen und die damit in Zusammenhang stehenden Aufgaben zuständig. 3 Der Kanton kann einen Lehrmittelverlag füh- ren.“ (Art. 89 BG) „Die Lehrpersonen haben das Recht: a. im Rahmen der rechtlichen Vorgaben, des Lehrplans sowie der Lehrmittel die Lehrme- thode frei zu wählen; […]“ (Art. 59 BiG) 1 Lernumgebung Die Schülerinnen und Schüler „ Die Lernenden sind verpflichtet, den Unter- entscheiden selber, in welcher richt und die Schulveranstaltungen vorschrifts- Umgebung sie lernen, sie kön- gemäss zu besuchen und den Weisungen der nen sich frei in der Schule bewe- Lehrpersonen nachzukommen.“ (Art. 42 Abs. 1 gen, solang die Freiheit anderer BiG) nicht eingeschränkt wird oder gegen von der Gemeinschaft beschlossene Regeln verstossen wird. 21
  • 23.
    Demokratisierung der KantonsschuleGlarus 4. Gegenüberstellung Vermittlung Schülerinnen und Schüler ent- „Die Lehrpersonen haben das Recht: scheiden selber, mit wem und im Rahmen der rechtlichen Vorgaben, des von wem sie lernen. Sie dürfen Lehrplans sowie der Lehrmittel die Lehrmetho- aber andere Schülerinnen und de frei zu wählen; […]“ (Art. 59 BiG) Schüler nicht in ihrer Tätigkeit stören. Die Lehrpersonen stellen sich als Unterstützung zur Verfü- gung. Evaluation Schülerinnen und Schüler 1 Umgang mit Schülerinnen und Schüler haben „ Die Lernenden werden ganzheitliche und Beurteilungen die Möglichkeit, eine Rückmel- nachvollziehbar beurteilt. 2 dung über ihre Fähigkeiten zu Der Regierungsrat erlässt Promotionsvor- erhalten, von Lehrpersonen wie schriften, welche namentlich Inhalt und Art der auch von anderen Schülerinnen Beurteilung, deren schulische Folgen und de- und Schüler. ren Eröffnung regeln.“ (Art. 47 BiG) 1 Beurteilungs- Die Beurteilung der Schülerinnen „ Die Leistungen werden in ganzen oder hal- form und Schüler bezieht sich auf den ben Noten mit folgender Bedeutung individuellen Lernfortschritt und bewertet: 6 = sehr gut, 5 = gut, 4 = genügend, beschreibt ihre Kompetenzen. 3 = ungenügend, 2 = schwach, 1 = sehr schwach.“ (Art. 3 Abs.1 PromR) „Erweiterte Beurteilungsformen Werden neben der Unterrichtsnote erweiterte Beurteilungsformen zur Ermittlung der Zeug- nisnote miteinbezogen, muss deren Einfluss auf die Zeugnisnote im Voraus bekannt gege- ben werden.“ (1.5 PrNoK) Prüfungen Wer will, kann sich freiwillig „Die Lernenden sind verpflichtet, den Unterricht Tests und Prüfungen unterzie- und die Schulveranstaltungen vorschriftsge- hen. mäss zu besuchen und den Weisungen der Lehrpersonen nachzukommen.“ (Art. 42, BiG) 3 „ Als Sperrzeiten gelten: […] d. angesagte Klausuren.“ (Art. 3 Abs. 3 SchVR KS ) „Definition Prüfung“ Prüfungen sind von den Lernenden erbrachte Leistungen, die benotet werden. Darunter wer- den schriftliche Klausuren, gestalterische Ar- beiten, Arbeitsberichte, Vorträge, Prüfungsge- spräche, musikalische Darbietungen und sport- liche Leistungen verstanden.“ (1.1 PrNoK) Selbstein- Schülerinnen und Schüler wer- Keine Bestimmungen schätzung den zur Selbsteinschätzung er- mutigt. 22
  • 24.
    Demokratisierung der KantonsschuleGlarus 4. Gegenüberstellung Förderung der Individualität 1 Förderung der Die individuellen Talente und „ Die Grundlagenfächer, ein Schwerpunktfach, Talente Begabungen der Schülerinnen ein Ergänzungsfach und die Maturaarbeit bil- und Schüler werden berücksich- den die Maturitätsfächer“ (Art. 9 Abs. 1 VO tigt und gefördert. MAR) 4 „ Der Unterricht setzt sich aus Pflicht-, Wahl- und Freifächern zusammen. Die Bewilligung zur Führung von Freifächern erteilt der Kan- tonsschulrat“ (Art.1 Abs. 4 SchuO KS) Einbringung Die Schülerinnen und Schüler - Schülerorganisation der Talente haben verschiedene Möglichkei- - Aula-Technik-Team ten, ihre Talente auch im und - Intranet-Team 1 ausserhalb des Schulalltags „ Ausserordentliche Kontingentserweiterung: einzubringen. Für eine umfangreiche ausserschulische Tätig- keit (z. B. in Forschung, Kultur, Sport oder Ju- gendarbeit), welche den Rahmen des Kontin- gents übersteigt, kann die Schulleitung das Kontingent erweitern.“ (Art. 3 Abs. 1 SchVR KS) Eigenverantwortung 2 Lernen Die Schülerinnen und Schüler „ Sie [die Lernenden] sind ihrem Alter und dem sind selbst verantwortlich für Stand der Bildung entsprechend für den eige- ihren Lernprozess. nen Lernprozess mitverantwortlich.“ (Art. 42 Abs. 2 BiG) 4 Handeln Die Schülerinnen und Schüler „ […]. Sie [Maturandinnen und Maturanden] tragen die Verantwortung für ihr sind bereit, Verantwortung gegenüber sich Handeln und die daraus entste- selbst, den Mitmenschen, der Gesellschaft und henden Konsequenzen. der Natur wahrzunehmen.“ (Art. 5 Abs. 4 VO MAR) Tabelle 6: Gegenüberstellung: individuelle Ebene 23
  • 25.
    Demokratisierung der KantonsschuleGlarus 4. Gegenüberstellung 4.3 Gegenüberstellung der zwischenmenschlichen Ebene In folgender Tabelle werden die Kriterien, bezüglich der zwischenmenschlichen Ebene, de- mokratischer Bildung den entsprechenden Bestimmungen an der Kantonsschule Glarus ge- genübergestellt. Demokratische Schulen Kantonsschule Glarus Grundlegender Respekt Respekt Jede einzelne Person hat das „[…] Wir achten und respektieren einander.“ Recht auf eine gleichwertige (Schulhauskultur, LB) Behandlung und gegenseitigen Respekt, ungeachtet jeglicher 41 persönlicher Unterschiede. Konfliktbewältigung Umgang mit Konflikte werden auf eine gewalt- „[…] Wir pflegen gegen innen und aussen eine Konflikten freie und konstruktive Art und offene, konstruktive und auch kritische Kom- Weise in Zusammenarbeit aller munikation, die uns erlaubt, Konflikte zu lösen.“ am Konflikt Beteiligten gelöst. (Schulhauskultur, LB) 2 „ Disziplinarische Anordnungen im Rahmen des Unterrichtsbetriebes treffen die Lehrperso- nen nach pflichtgemässem Ermessen. […]“ (Art. 45 Abs. 2 BiG) „Die Klassenstunde dient grundsätzlich zur kollektiven und teilweise auch individuellen Betreuung der Lernenden. Dazu gehören: - [...] Besprechung von aktuellen Prob- 42 lemen […]“ Präventions- und Konfliktbewältigungswoche Gemeinschaft Verantwortung Alle Beteiligte sind zu gleichen „1. Mit dem Eintritt in die Kantonsschule unter- Teilen verantwortlich für die Um- ziehen sich die Lernenden der Ordnung, die in setzung und Einhaltung der diesem Reglement, in der Hausordnung und in einem Reglement über Schulversäumnisse gemeinsam getroffenen Ent- festgelegt ist.“ (Art. 1 LR) scheide bzw. erlassenen Regeln. „[…] Wir halten uns an getroffene Abmachun- gen und erlassene Weisungen.“ (Schulhauskul- tur, LB) Es liegt in der Verantwortung „Wir fördern eine positive Arbeits- und Lernat- jedes Einzelnen, dazu beizutra- mosphäre. Wir engagieren uns für die Belange gen, dass ein positives und an- unserer Schule.“ (Schulhauskultur, LB) regendes Umfeld für das Lernen und die Entwicklung der Persön- 43 lichkeit geschaffen wird. 41 Art. 2 Europäische Charta für eine demokratische Schule ohne Gewalt. 42 Kantonsschule Glarus: Lehrplan für das Gymnasium 3. – 6. Klassen. Die Klassenstunde. 3. Grob- ziele. 43 Ebd. Art. 1. 24
  • 26.
    Demokratisierung der KantonsschuleGlarus 4. Gegenüberstellung Gemeinsame Die Schule ermöglicht ein breites „Die SO bezweckt den Lebensraum Schule Aktivitäten Spektrum an gemeinsamen Akti- angenehmer zu gestalten, die Interessen und vitäten und Projekten. Anliegen der Lernenden zu vertreten und ge- meinsame Aktivitäten dieser auch ausserhalb der Schulzeit zu fördern.“ (Art. 2 Statuten SO) „Die Kommission ‚applaus‘ organisiert kulturelle 44 Anlässe für die ganze Schule.“ Alle Beteiligten haben die Mög- „Darüber hinaus unterstützt sie [die ‚applaus‘- lichkeit bei der Organisation und Kommission] im Hintergrund kulturelle Aktivitä- Planung mitzuwirken. ten von Schülerinnen und Schülern, […], admi- 45 nistrativ und finanziell.“ Tabelle 7: Gegenüberstellung: Zwischenmenschliche Ebene 44 Internet: Kantonsschule Glarus. Kontakte und Menschen. applaus. 45 Ebd. 25
  • 27.
    Demokratisierung der KantonsschuleGlarus 5. Interpretation der Gegenüberstellung 5. Interpretation der Gegenüberstellung Die im Kapitel 4 aufgeführte Gegenüberstellung soll in einem weiteren Schritt als Grundlage dienen, die eigentliche Frage nach der Demokratisierbarkeit der Kantonsschule Glarus kom- petent und möglichst umfassend zu beantworten. Dabei soll auch das Potential für mögliche Freiräume aufgezeigt werden. 5.1 Die Schulebene Vorwegnehmen kann man hier, dass es sich bei der Schulebene um die komplexeste Ebene bezüglich interner Bestimmungen handelt. Ein umfassender Einblick in alle Abläufe und Ent- scheidungsprozesse ist als Schülerin kaum ohne weiteres möglich. 5.1.1 Organe Die schon in den Grundlagen aufgeführten Organigramme (Abbildungen 1 und 3) geben Aufschluss über die beiden gegensätzlichen Schulstrukturen. Während sich die demokrati- sche Schulstruktur durch eine fehlende bzw. flache Hierarchie auszeichnet, ist die Schul- struktur der Kantonsschule klar hierarchisch organisiert. Eine komplette Demokratisierung würde jedoch bedeuten, über die Grenzen der Kantonsschule hinweg jegliche Entschei- dungskompetenzen betreffender Organe bezüglich Bildung aufzuheben. Dies hätte unmiss- verständlich eine komplette Dezentralisierung des Bildungswesens zur Folge, welche den Staat faktisch ausklammern und die Privatisierung der Bildung bedeuten würde. Es ist jedoch Aufgabe des Staates, das Recht auf Bildung zu garantieren und sie auch zu finanzieren. Eine weitere logische Folge wäre die entstehende Wettbewerbsfreiheit unter den Schulen, welche die Chancengleichheit stark schmälern und Bildung immer mehr von der sozialen Herkunft abhängig machen würde. Dies kann nicht im Sinne einer Demokratisierung sein. Vielmehr soll hier, wie auch von Wilke gefordert, die Schule innerhalb des ihr zustehenden Kompetenzbereichs demokratisiert werden. Für die Kantonsschule Glarus würde dies eine Abschaffung der hierarchischen Strukturen bedeuten, insbesondere die Auflösung der Schul- leitung. Die Aufgaben, die gegenwärtig der Schulleitung obliegen46, müssten aber berück- sichtigt und einer Delegation bestehend aus demokratisch gewählten Mitgliedern übertragen werden. 46 Art. 3 Reglement über die Rechte und Pflichten der Schulleitung, der Konvente und der Lehrer- schaft an der Kantonsschule Glarus. 26
  • 28.
    Demokratisierung der KantonsschuleGlarus 5. Interpretation der Gegenüberstellung 5.1.1.1 Die Schulversammlung Der Konvent kann als schon vorhandenes und somit demokratisierbares Entscheidungsgre- mium betrachtet werden, wobei bezüglich einem gleichberechtigten Stimmrecht der Schüler- wie der Lehrerschaft die praktische Umsetzung überdacht werden müsste, da die Zahl der Lernenden an Staatsschulen meist um ein Vielfaches höher ist als an demokratischen Schu- len. Vorstellbar wäre eine halbjährliche oder vierteljährliche Schulversammlung, die das höchste Organ der Schule darstellt und an der alle Mitglieder der Schule teilnehmen können, aber nicht müssen. Die Schulversammlung wird von einer Präsidentin oder einem Präsiden- ten geleitet, die oder der die Schulversammlung auch einberuft, ansonsten aber keine Ent- scheidungskompetenzen hat. 5.1.1.2 Die Delegiertenversammlung Um langwierige, sich dahinziehende Abläufe zu verhindern, wird es nötig sein, neben der Schulversammlung drei gleichberechtigte Gremien (SchülerInnen-Versammlung, LehrerIn- nen-Versammlung, MitarbeiterInnen-Versammlung) einzusetzen, die sich in regelmässigen Zeitabständen zusammenfinden und Entscheidungen in ihrem Kompetenzbereich fällen, welche nicht den von der Schulversammlung eingesetzten Komitees obliegen. Ein aus Dele- gierten der verschiedenen Versammlungen bestehendes Gremium würde den Austausch und die Zusammenarbeit fördern. Entscheidungen, welche mehr als einen Bereich betreffen, könnten so demokratischer gefällt werden und Alltagsgeschäfte müssten nicht an die Schul- versammlung gelangen. Die Delegiertenversammlung wiederum hätte u.a. die Aufgabe, Ar- beitsgruppen einzusetzen, die sich am Schulalltag orientieren und sich mit kurzfristigen und einmaligen Aufgaben und Projekten beschäftigen. Ein Beratungsteam ist ebenfalls der Dele- giertenversammlung untergeordnet und ist insbesondere für die Beratung von Schülerinnen und Schüler zuständig. 5.1.1.3 Klassenkonvente Auch der schon bestehende Klassenkonvent, der aktuell nur die Lehrkräfte der betroffenen Klasse als Mitglieder umfasst47, hat sich einer Revision zu unterziehen. Einerseits soll auch hier die Mitsprache der betroffenen Schülerinnen und Schüler ermöglicht werden, anderer- seits muss weiterhin der Persönlichkeitsschutz der einzelnen Schülerinnen und Schüler ge- währleistet werden. Eine mögliche, aber sehr aufwendige Option wäre, die Schülerinnen und Schüler einerseits als Klasse anzuhören, um klasseninterne Probleme zu besprechen, und andererseits zusätzlich jede einzelne Person zur persönlichen Entwicklung und Promotion anzuhören. Die Möglichkeit einer Alternative zum Klassenkonvent soll aber unbedingt wei- terverfolgt werden. 47 Art. 14 Reglement über die Rechte und Pflichten der Schulleitung, der Konvente und der Lehrer- schaft an der Kantonsschule Glarus. 27
  • 29.
    Demokratisierung der KantonsschuleGlarus 5. Interpretation der Gegenüberstellung 5.1.1.4 Externe Gremien Als externe Gremien können der Kantonsschulrat sowie auch der Elternrat angesehen wer- den, den es als solchen noch in keiner Form gibt. Auf deren Kompetenzen soll im nächsten Kapitel eingegangen werden. 5.1.1.5 Organigramm einer demokratischen Kantonsschule Glarus Im Folgenden soll eine mögliche Struktur einer demokratischen Kantonsschule Glarus auf- gezeigt werden. Auf die Entscheidungskompetenzen der verschiedenen Organe wird im nächsten Abschnitt eingegangen. Kantonsschulrat Antrags- und Aufsichtsfunktion Beratungsrecht Elternrat wählt SCHULEBENE Präsident/Präsidentin setzt ein Einsitz - leitet die Schulversammlung leitet Komitees - hat keine Entscheidungskompetenz - beruft Schulversammlungen ein Evaluationskomitee EDV-Komitee erlässt Reglemente und Verordnungen Finanzkomitee Schulversammlung Justizkommitee Personalabteilung Koordinationskomitee Stimm- und Wahlrecht Stimm- und Wahlrecht Stimm- und Wahlrecht Klassenkonvente Weiterbildungskomitee Lehrmittelkomitee Absenzenkomitee Medienkomitee Schülerinnen und Schüler Lehrerinnen und Lehrer Mitarbeiterinnen und Mitarbeiter Mitarbeiterinnen und Schülerinnen- und Lehrerinnen- und Mitarbeiter- Schüler-Versammlung Lehrer-Versammlung Versammlung wählen Delegation wählen Delegation wählen Delegation Delegiertenversammlung Rechtsberatung für setzt ein wählt Schülerinnen und Schüler bildet Arbeitsgruppen Beratungsteam SCHULEBENE Abb. 4: Organigramm: demokratische Kantonsschule Glarus 28
  • 30.
    Demokratisierung der KantonsschuleGlarus 5. Interpretation der Gegenüberstellung 5.1.2 Entscheidungen und Prozesse Entscheidungen sollen nach dem Prinzip „Ein Mensch – eine Stimme“ getroffen werden, egal ob Lehrperson, Schülerin, Schüler oder Angestellte. Ob man jedem Einzelnen dieses Stimm- recht zuspricht oder nicht, ist wohl mehr eine Grundsatzfrage als eine organisatorische, hin- ter deren Beantwortung momentan eine allgemein adultistische48 Grundhaltung Erwachsener gegenüber Kindern und Jugendlichen steckt. Durch die in 5.1.1 beschriebene Aufhebung der hierarchischen Struktur und Einrichtung einer Schulversammlung kann auch eine gleichbe- rechtigte Mitbestimmung gewährleistet werden. Diese schliesst ein Antragsrecht natürlich ein. Teil einer solch starken strukturellen Veränderung ist auch, dass die bisherigen Kompe- tenzen anders verteilt werden müssen. Vor allem durch die faktische Abschaffung der Schul- leitung ergeben sich einige Aufgaben, die einer Delegation bedürfen. Komitees könnten da- bei eine wesentliche Rolle spielen, wobei natürlich auch hier die Gleichberechtigung aller Schulmitglieder berücksichtigt werden muss. Diese Kommissionen bzw. Komitees mit einem dauerhaften Aufgabengebiet werden von der Schulversammlung eingesetzt: Personalabteilung: - Stellenausschreibung vorbereitendes Komitee - Vorbereitung der Anstellung geeigneter Mitarbeiterinnen und Mit- arbeiter zuhanden der Schulversammlung - Rechtsberatung der Angestellten - Führung von Mitarbeitergesprächen und Vorstellungsgesprächen - Einstellung von Stellvertretungen EDV-Komitee: - Unterhalt des Netzwerks, Netzwerkadministration - Software-Update - Systemwartung Finanzkomitee: - Erstellung Budgetplanung zuhanden der Schulversammlung - Überwachung des Budgets Justizkomitee: - Bearbeitung von Beschwerden - Regelung von Verstössen gegen die Schulordnung - Erlass nötiger Sanktionen Evaluationskomitee: - Planung & Organisation von Evaluationsprozessen - Leitung von Evaluationsprojekten Koordinationskomitee: - Erstellung des Terminkalenders - Stundenplanverwaltung - Zimmerverwaltung - Organisation von Aufnahme und Abschlussprüfungen Weiterbildungskomitee: - Planung & Organisation von Weiterbildungen - Durchführung von Weiterbildungen Lehrmittelkomitee: - Erstellung eines Lehrmittelverzeichnisses (Lehrmittel und Unter- richtshilfen) Absenzenkomitee: - Bewilligung von Urlaub von Schülerinnen und Schülern, Lehrerin- nen und Lehrern - Absenzenverwaltung Medienkomitee: - Vertretung der Schule gegenüber Behörden und Öffentlichkeit - Erstellung von Publikationen und Medienmitteilungen Tabelle 8: Aufgaben der Komitees 48 Adultismus ist die Diskriminierung jüngerer Menschen, meistens von Erwachsenen gegenüber Ju- gendlichen und Kindern aufgrund des Alters (www.ncbi.ch [13.11.2010]). 29
  • 31.
    Demokratisierung der KantonsschuleGlarus 5. Interpretation der Gegenüberstellung 5.1.2.1 Die Schulversammlung Der Schulversammlung kommt als höchstem Organ der Kantonsschule Glarus eine beson- dere Bedeutung zu. Ein Gremium, an dem alle gleichberechtigt teilnehmen können, ermög- licht eine grosse Vielfalt von Möglichkeiten, die Schule zu gestalten. So soll sie über nahezu alle Entscheidungen, die direkten Einfluss auf die Schulorganisation haben, entscheiden können. Konkret bedeutet dies, dass es im Aufgabengebiet der Schulversammlung liegt, eine Schulordnung zu erlassen. Es ist auch die Schulversammlung, die alle weiteren schulin- ternen Regelungen erlässt. Weiter setzt sie Komitees ein, behandelt Beschwerden gegen das Justizkomitee und schwere Verstösse gegen die Schulordnung. 5.1.2.2 Der Kantonsschulrat Der Kantonsschulrat hat aktuell eine grosse Entscheidungs- und Weisungskompetenz inne. Dieser müsste sich, obwohl er nicht als nicht schulinternes Organ gilt, dennoch einigen Revi- sionen unterziehen und Kompetenzen abtreten, damit die Kantonsschule demokratischer gestaltet werden kann. Diese Kompetenzen müssten soweit wie möglich auf die schulinter- nen Gremien übertragen werden, so dass der Kantonsschulrat als Aufsichtsgremium keine direkten schulorganisatorischen Entscheidungen mehr treffen kann. Er soll jedoch weiterhin die Schule beaufsichtigen und somit auch als externe Behörde in den Evaluationsprozess miteinbezogen werden. Weiterhin soll dem Kantonsschulrat die Behandlung von Beschwer- den und schwerwiegenden Disziplinarfällen obliegen, sofern diese nicht an der Schulver- sammlung geregelt werden können. 5.1.2.3 Der Elternrat Ein weiteres externes Gremium stellt der Elternrat dar. Die Frage, wie weit Eltern in die Schulorganisation miteinbezogen werden sollen, ist auch unter den Befürwortern demokrati- scher Bildung umstritten. Alexander Sutherland Neill, Gründer der Internatsschule Sum- merhill, beispielsweise, hatte solch eine starke Abneigung gegen Eltern, dass er eine Schule organisierte, die den Eltern offen entgegenwirkte.49 An vielen Sudbury-Schulen hingegen haben Eltern heute sogar ein Antrags- und Stimmrecht. Bei diesen Schulen handelt es sich aber mehrheitlich um Grundschulen. Jedoch ist es auch auf der Sekundarstufe I & II wichtig, die Eltern in die Ausbildung ihrer Kinder miteinzubeziehen, damit Schule und Familie nicht gegeneinander arbeiten, wie es bei Neill oftmals der Fall war. Dabei sollen die Eltern nicht als vollwertiger Teil der Schule betrachtet werden, sondern sollen durch ein Antrags- und Beratungsrecht die Möglichkeit erhalten, ihre Erfahrungen und ihr Wissen zur Verfügung zu stellen. Ausserdem erhalten sie durch das Einsitzrecht im Evaluationskomitee die Möglich- keit, bei der Weiterentwicklung der Schule mitzuwirken. 49 Vgl. Greenberg 2006, S. 43 f. 30
  • 32.
    Demokratisierung der KantonsschuleGlarus 5. Interpretation der Gegenüberstellung 5.1.3 Evaluation Wann immer es um die Evaluation der Lehrpersonen oder der Schule geht, scheinen fast alle Schulen konsequent den gleichen entscheidenden Fehler zu begehen. Es werden hoch- komplexe, hochkomplizierte Evaluationssysteme entwickelt, Konzepte verfasst, Evaluati- onsmethoden diskutiert, jahrelange Einführungs- Durchführungs-, Auswertungs-, Massnah- menplanungs-, „Evaluationsevaluationsphasen“ geplant, ohne auch nur einmal eine Schüle- rin oder einen Schüler zu fragen, ob sie oder er gerne in die Schule geht, oder ob sie von der Schule profitiert. Dass eine Evaluation weiterreichen muss als diese Fragen, ist selbstver- ständlich, jedoch gehen die Schülerinnen und Schüler auffallend oft „einfach irgendwie“ ver- gessen, sowie die Tatsache, dass es die Schülerinnen und Schüler sind, die beinahe täglich mit den Stärken und Schwächen der Lehrpersonen konfrontiert sind. Wer dann, wenn nicht die Schülerschaft selbst, kann die sooft diskutierte Unterrichtsqualität umfassend einschät- zen? Offenbar alle ausser die Schülerinnen und Schüler: die Schulbehörden, deren Mitglie- der vor 50 Jahren das letzte Mal die Schulbank drücken mussten, die Erziehungsberechtig- ten, die ausser Prüfungsnoten-Unterschreiben nichts mit der Schule zu tun haben, die Schul- leitungen, die vor allem daran interessiert sind das Schulimage zu bewahren; sogar ideali- sierte Leitbilder weisen angeblich einen aussagekräftigeren Eindruck auf. So scheint es zu- mindest, wenn man Dokumente zur Evaluation im schulischen Umfeld betrachtet.50 Doch es wäre genauso unreflektiert, dies zu pauschalisieren. Denn das „förderorientierte Qualitätsevaluationssystem“ an der Kantonsschule Glarus bietet mit seinem 360°- Feedback51 eine gute Grundlage, die Schülerschaft besser und vermehrt in Evaluationspro- zesse einzubinden. Dafür ist es jedoch notwendig, die Schülerschaft in jegliche Gremien der Evaluationsarbeit einzubeziehen. Das in 5.1.1.5 vorgestellte Organigramm einer demokrati- schen Kantonsschule Glarus sieht ein Evaluationskomitee vor, welches sich mit der Planung und Organisation von Evaluationsprozessen beschäftigt und Evaluationsprojekte leitet, in das Lernende, Lehrende, Eltern und andere Mitglieder der Schulgemeinschaft gewählt wer- den können. Auf der Grundlage dieses Evaluationskonzeptes werden drei weitere Gruppen gebildet, die sich jeweils mit einem der folgenden drei Kerngebiete auseinandersetzen und die entsprechenden Evaluationsprozesse durchführen: - Evaluation der Schule und der Schulqualität - Evaluation des Unterrichts - Evaluation der Lehrpersonen 50 Als Beispiel zu nennen wären hier sämtliche Dokumente im Bereich „Online-Schalter“ der kantona- len Website zum Thema Schulevaluation. 51 Bestehend aus Lehrerkollegium, Schülerschaft, Eltern, Behörden/Schulleitung (vgl. FQS-Konzept 2005). 31
  • 33.
    Demokratisierung der KantonsschuleGlarus 5. Interpretation der Gegenüberstellung In einem weiteren Schritt werden die gewonnenen Erkenntnisse in nötige Massnahmen um- gesetzt, um die Schulentwicklung weiterzuführen. Im Massnahmenentwicklungsprozess ist die Schülerschaft besonders zu berücksichtigen, da auf Seiten der Schülerinnen und Schüler oftmals gute Ideen vorhanden sind. Natürlich müssen auch die anderen Gruppen miteinbe- zogen werden. Der Evaluationsprozess ist jedoch mit der Umsetzungsphase nicht vorbei. Vielmehr muss hier von einem Evaluationskreislauf ausgegangen werden, welcher ständig in Bewegung ist, und somit die Schulentwicklung vorantreibt. Ein abschliessender Bericht eines jeden Evaluationskreislaufes gibt Aufschluss über die Qualität der Evaluationsmethoden und die Durchführung geeigneter Massnahmen. 5.1.3.1 Der Evaluationskreislauf Durch ein Flussdiagramm soll der Evaluationskreislauf möglichst anschaulich dargestellt werden. Dabei orientiert sich das folgende Diagramm an den bereits bestehenden Hand- lungsfeldern des FQS-Konzepts52: Lehrerschaft Schülerschaft Schulversammlung Evaluationskomitee Eltern MitarbeiterInnen erarbeitet Leitsätze Wertvorstellungen Qualitätsansprüche erarbeitet Evaluationskonzept Planungsphase Schulevaluations-Gruppe Unterrichtsevaluationsgruppe Lehrpersonenevaluationsgruppe Evaluationskreislauf Evaluation der Evaluation Evaluation Schule und des der Schulqualität Unterrichtes Lehrpersonen Evaluationsphase Projekte Weiterbildung Beratung Massnahmenphase Schulprogramm Umsetzungsphase Berichterstattung Metaevaluation Abb. 5: Evaluationskreislauf 52 Vgl. FQS-Konzept 2005, Beilage 3. 32
  • 34.
    Demokratisierung der KantonsschuleGlarus 5. Interpretation der Gegenüberstellung 5.1.3.2 Die direkte Ebene der Evaluation Neben dem Evaluationskreislauf, welcher vor allem auf die Entwicklung und Qualitätssteige- rung ausgerichtet ist, soll eine weitere Form der Evaluation an Schulen stattfinden, welche sich an der „[…] Entwicklung und Verbesserung individueller und organisatorischer Prozes- se“53 orientiert. Diese „[…] gegenseitige Evaluation aller Personen der Schule muss zu ei- nem selbstverständlichen, offenen und positiven Prozess werden [sic!] welcher aktiv in den Alltag eingebunden ist.“54 Durch diesen gegenseitigen Austausch, der auf gleicher Ebene stattfindet, werden hierarchische Systeme innerhalb von Klassen (Lehrperson – Schüler) als auch innerhalb der Schulgemeinschaft, überwunden und demokratisiert. 53 USO-UCE-UCS 2009, S. 1. 54 Ebd. 33
  • 35.
    Demokratisierung der KantonsschuleGlarus 5. Interpretation der Gegenüberstellung 5.2 Die individuelle Ebene Die individuelle Ebene ist die weitreichendste Ebene, denn sie beinhaltet neben den Kriterien des selbstbestimmten Lernens auch solche der Evaluation, Individualität und der Eigenver- antwortung, wodurch hier auch viele Freiräume zu erwarten sind. Ausserdem existieren in diesem Bereich mehr Schulprojekte als im Bereich der Schulebene.55 5.2.1 Selbstbestimmtes Lernen Im Bereich des selbstbestimmten Lernens ist die Kantonsschule Glarus stark durch überge- ordnete Gesetzgebungen eingeschränkt, so dass eine Demokratisierung im Sinne der de- mokratischen Bildung kaum möglich ist. 5.2.1.1 Lerninhalte Lerninhalte hängen stark von Lehrplänen ab, da es auch sie sind, die vorschreiben, welche Leistungen bis zu einem gewissen Zeitpunkt erbracht werden müssen. Die Kantonsschule Glarus hat dabei die Anerkennungsbedingungen des MAR zu erfüllen, um den Lernenden einen schweizerisch anerkannten Maturitätsausweis ausstellen zu können, der sie insbeson- dere zur Zulassung an Hochschulen und Universitäten berechtigt.56 Diese Anerkennungsbedingungen schreiben bezüglich Lehrplänen vor, dass sich diese auf den Rahmenlehrplan der Schweizerischen Konferenz der kantonalen Erziehungsdirektoren abzustützen haben.57 Dies schränkt die Mitgestaltung der Lerninhalte enorm ein. Da es im Kanton Glarus der Regierungsrat ist, der die Lehrpläne und somit auch Umfang, Inhalt und Verteilung der Unterrichtsfächer festlegt, fällt schlussendlich kaum mehr etwas in die Ent- scheidungskompetenz der Schule, schon gar nicht in die der Schülerinnen und Schüler. Um ein Mindestmass an Demokratie im Bereich der Lerninhalte zu erreichen, wären zwei Ebe- nen denkbar, auf denen die Schülerschaft miteinbezogen werden können: einerseits die di- rekte Unterrichtsebene und andererseits die durch das Projekt „Kanti 2010“ vorgesehenen Lehrplanüberarbeitungen, welche noch offen sind.58 Es muss hier aber klar zwischen den beiden Ebenen unterschieden werden. Die direkte Unterrichtsebene zeichnet sich, im Ge- gensatz zur einmaligen Lehrplanüberarbeitung, dadurch aus, dass es sich um einen fortwäh- renden Austausch zwischen Lehrperson und Klasse handelt. Dieser setzt eine gewisse Be- reitschaft der Lehrpersonen voraus, Wünsche und Vorschläge der Lernenden ernst zu neh- men und soweit wie möglich umzusetzen. Die konkrete Ausgestaltung kann von Bestimmung der Lektüre bis hin zur Bestimmung der Unterrichtsthemen viele Formen annehmen und be- darf in jeglicher Form der Unterstützung. 55 Vgl. Internet: EDK, Bildungssystem CH, Kantonsumfragen 2009/2010. 56 Art. 2 Abs. 2 VO MAR. 57 Art. 8 VO MAR. 58 Vgl. „Kanti 2010“. Mittel- und Oberstufe 2010. 34
  • 36.
    Demokratisierung der KantonsschuleGlarus 5. Interpretation der Gegenüberstellung Die zweite Ebene, die bevorstehende Lehrplanüberarbeitung im Rahmen des Projekts „Kanti 2010“, ist ein zeitlich begrenzter und einmaliger Prozess. Nichtsdestoweniger soll die Schü- lerschaft miteinbezogen werden. Um den Absolventinnen und Absolventen der Kantonsschu- le Glarus weiterhin den Zugang zu Hochschulen zu ermöglichen, ist es notwendig, dass ge- wisse Grundkompetenzen bis zur Matura erreicht werden. Gleichzeitig soll aber auch ver- sucht werden, Freiräume als solche zu erhalten oder weitere zu schaffen, um dem Anspruch der demokratischen Bildung bezüglich Lerninhalte möglichst gerecht zu werden. Eine weitere bereits vorhandene Möglichkeit, die der Individualität der Lernenden und deren Wünschen gerecht wird, sind die Wahlmöglichkeiten verschiedener Fächer (Schwerpunkt- fach, Ergänzungsfach, Wahlfach, Freifächer). Diese Form der Wahlmöglichkeit soll beibehal- ten und wenn möglich noch erweitert werden. 5.2.1.2 Unterrichtszeit An der Kantonsschule gibt es einen fixen Stundenplan, der sich durch 45-Minuten Lektionen auszeichnet. Das Konzept der 45-Minuten-Lektionsdauer ist mehrheitlich auch in anderen Kantonen anzutreffen. Jedoch gibt es keine Bestimmung auf nationaler Ebene, die eine an- dere Regelung ausschliessen würde. Die Lektionstafeln, welche die Gewichtung der Fächer enthalten, werden vom Regierungsrat in den vorhin erwähnten Lehrplänen festgelegt59, wodurch sich hier ähnliche Verhältnisse abzeichnen. Die Lektionstafeln orientieren sich, wie der gesamte Lehrplan, am schweizeri- schen Rahmenlehrplan und lassen dadurch nur wenig Spielraum zu. Jedoch soll die Organi- sation und Verteilung der Lektionstafeln in der Entscheidungskompetenz der Schulversamm- lung liegen. Dabei soll der 45-Minuten Unterricht durch Blockunterricht abgelöst werden. Ei- nerseits wird der Unterricht dadurch den Ansprüchen nach mehr Nachhaltigkeit des erwor- benen Wissens der Universitäten gerecht, da durch die vertiefte Auseinandersetzung, wel- che der Blockunterricht unter anderem bietet, Wissen länger gespeichert werden kann. An- dererseits lässt der Blockunterricht erheblich mehr Freiheiten in der Gestaltung der Lektionen zu, im Bereich der Unterrichtsinhalte wie auch im Bereich der Lektionsorganisation, was durchaus im Sinne demokratischer Bildung ist. Im Bereich der Lektionsorganisation stellt der Blockunterricht das ideale Gefäss dar, die Selbständigkeit der Lernenden zu fördern. Durch das Erstellen und Einhalten von persönlichen Zeitplänen erhalten die Lernenden somit die Möglichkeit, ihren Lernprozess individuell zu gestalten, was insbesondere auch die Zeitein- teilung betrifft. Diese Art des Lernens wird auch beim Projekt SOL60 gefördert. Das selbstor- ganisierte Lernen ermöglicht dabei den Schülerinnen und Schülern, selber zu entscheiden, wie sie etwas lernen wollen. Auf die Lernformen wird im nächsten Abschnitt eingegangen. 59 Art. 96 Bildungsgesetz. 60 Selbst-organisiertes Lernen. 35
  • 37.
    Demokratisierung der KantonsschuleGlarus 5. Interpretation der Gegenüberstellung 5.2.1.3 Lernformen Der Kernpunkt des selbständigen Lernens ist das Gestalten des eigenen Arbeitsprozesses, der sich natürlich auch durch die Art und Weise auszeichnet, wie Lerninhalte aufgenommen werden. Den Schülerinnen und Schülern muss hier die grösstmögliche Freiheit gegeben werden, um den verschiedenen Lerntypen gerecht zu werden. Die derzeitigen Bestimmun- gen schränken dies jedoch ein. Einerseits durch die vom Regierungsrat bestimmte Lehrmit- telverwaltung61, die für Aufgaben verantwortlich ist, welche in einem demokratischen System klar in den Kompetenzbereich der Schulversammlung fallen müssten. Andererseits erfährt die Wahl der Lernform eine starke Einschränkung durch das gegenwärtige Recht der Lehr- personen, die Lehrmethode frei zu wählen.62 Das in 5.1 vorgestellte mögliche demokratisch organisierte Schulmodell sieht ein Lehrmittel- komitee vor, welches von der Schulversammlung eingesetzt wird, wodurch Schülerinnen und Schüler sowie die Lehrerschaft die Möglichkeit erhalten, die Lehrmittel entscheidend mitzu- bestimmen. Der weitaus bedeutendere Bereich, in dem die Schülerinnen und Schüler eigenständig über die Lernmethoden entscheiden sollen, ist die direkte Unterrichtsebene. Das vorhin schon erwähnte selbstorganisierte Lernen (SOL) würde insofern auch diesem Anspruch gerecht werden, als dass durch die selbständige Planung des Lernprozesses auch über die Lernstra- tegie entschieden werden kann. Jedoch muss auch unabhängig von SOL der Unterricht so- weit wie möglich geöffnet werden. Das SOL-Projekt stellt hierbei lediglich eine Möglichkeit dar. In der Literatur sind diesbezüglich zahlreiche Methoden zu finden, weshalb hier auch darauf verzichtet wird, diese aufzuführen. Bezüglich des Demokratisierungsaspektes ist fest- zuhalten, dass die Schülerinnen und Schüler frei über die Lernformen entscheiden sollen, was nur möglich ist, wenn der Unterricht organisatorisch und methodisch soweit wie möglich geöffnet wird. 5.2.1.4 Lernumgebung Die Wahl der Lernumgebung ist stark von der Lehrmethode der jeweiligen Lehrperson ab- hängig, welche auch massgebend die Lernmethode der Schülerinnen und Schüler bestimmt. Durch eine Demokratisierung der Lernmethode würde somit auch der Bereich der Lernum- gebung eine gewisse Demokratisierung erfahren, sofern dieser nicht von der Lehrperson dadurch eingeschränkt wird, dass die Schülerinnen und Schüler den Weisungen der Lehr- personen nachzukommen haben.63 Abgesehen von dieser Bestimmung aber konnte keine weitere gefunden werden, welche explizit die Lernumgebung in irgendeiner Weise ein- schränkt. Dieser Bereich könnte daher ohne grösseren Aufwand genutzt werden, was wie- 61 Art. 89 Bildungsgesetz. 62 Art. 59 Bildungsgesetz. 63 Art. 42 Abs. 1 Bildungsgesetz. 36
  • 38.
    Demokratisierung der KantonsschuleGlarus 5. Interpretation der Gegenüberstellung derum eine positive Auswirkung auf die Selbständigkeit der Lernenden hätte, da sich die Lehrpersonen weniger durch ihre „Kontrollfunktion“ auszeichnen würden sondern mehr durch eine Beratungs- und Unterstützungsfunktion. Um jedoch allen Lernenden die Entscheidung nach der Lernumgebung überlassen zu kön- nen, müsste sich die Infrastruktur der Kantonsschule Glarus insofern verändern, als dass diese nicht nur herkömmliche Schulzimmer und die Mediothek als Lernraum beinhaltet. Vielmehr müsste diese die Möglichkeit bieten, sich in vielfältiger Weise mit dem Unterrichts- stoff auseinanderzusetzen. Dies würde auch dem eben diskutierten Anspruch auf freie Wahl der Lernmethode gerecht werden. Vorstellbar und auch realisierbar wären Fachschaftszim- mer, in denen das nötige Material zur selbständigen Bearbeitung der Lerninhalte zur Verfü- gung gestellt wird. 5.2.1.5 Vermittlung Der Unterricht, wie wir ihn vorwiegend auch an der Kantonsschule Glarus vorfinden, ist durch eine starke Fixierung auf die Lehrperson gekennzeichnet. Die Vorteile, welche die gängige Klassenstruktur bietet, werden selten bis nie genutzt. Dabei profitieren die Lernenden mass- geblich voneinander, wenn ihnen die Möglichkeit zum gegenseitigen Austausch gegeben wird. Es würden sonst kaum gemeinsame Lernnachmittage oder Nachhilfeangebote beste- hen, bei denen SchülerInnen von SchülerInnen lernen. Die Möglichkeit des gegenseitigen Lernens aber auch die der selbständigen Erarbeitung von Sachverhalten soll auch im Unter- richt Eingang finden. Es gibt keine rechtliche Bestimmung, die das verunmöglicht. Ein weite- rer Vorteil, der die Dezentralisierung des Unterrichts auf die Lehrperson birgt, ist die Verbes- serung des Klassenklimas. Denn durch die vermehrte und auch notwendige Zusammenar- beit werden Sozialkompetenzen wie Teamfähigkeit, Kompromissfähigkeit sowie Kritikfähig- keit gefordert und gefördert. Ebendiese Kompetenzen, die auch im Berufsleben immer mehr von Bedeutung sind. Dabei soll auch versucht werden, nicht nur innerhalb der Klasse den gegenseitigen Austausch und das „Voneinander-Lernen“ umzusetzen, sondern genauso klassenübergreifend und altersdurchmischt. 5.2.2 Evaluation 5.2.2.1 Umgang mit Beurteilungen und Beurteilungsform Obwohl keine Bestimmungen bezüglich der Leistungsbeurteilungen an demokratischen Schulen zu finden sind, konnte dennoch festgestellt werden, dass keine ihm Rahmen dieser Arbeit betrachtete demokratische Schule die Form der Ziffernnoten als Beurteilung vorsieht. An einigen Schulen findet praktisch keine Beurteilung statt, an anderen wird durchaus beur- teilt, jedoch um einiges differenzierter als an staatlichen Schulen. Gemeinsam haben sie 37
  • 39.
    Demokratisierung der KantonsschuleGlarus 5. Interpretation der Gegenüberstellung aber alle, dass die Beurteilungen, ausgehend von Lehrpersonen und Mitschülerinnen und Mitschülern, freiwillig und mit gegenseitigem Einverständnis erfolgen. An den meisten staatlichen Schulen, wie auch an der Kantonsschule Glarus, werden die Lernenden anhand von Ziffernnoten bewertet, die sich in einer Skala von Note 1 (sehr schwach) bis Note 6 (sehr gut) erstrecken.64 Dass es sich dabei um ein längst veraltetes, überholtes Beurteilungsmodell handelt65, wird genauso ausser acht gelassen wie die Tatsa- che, dass es sich bei Ziffernnoten um zufällig zustande gekommene Beurteilungen handelt, die durch eine Vielzahl von Faktoren verzerrt wurden, und somit kaum in der Lage sind, eine kompetente und vollständige Auskunft über die erbrachten Leistungen zu geben66. Ausser- dem ist aus einer Note weder für den Lernenden noch für einen möglichen zukünftigen Ar- beitgeber ersichtlich, welche konkreten Fähigkeiten nun tatsächlich beherrscht werden und welche noch einer Verbesserung bedürfen.67 Es ist deshalb notwendig und auch im Sinne demokratischer Bildung, die gängige Beurteilungspraxis durch ein „[…] breiteres, individuali- sierteres Evaluationssystem zu ersetzen.“68 Jedoch wird dies durch die Verordnung über die Anerkennung von gymnasialen Maturitätsausweisen stark eingeschränkt, welche vorschreibt, dass die Leistungen in den Maturitätsfächern in ganzen und halben Noten ausgedrückt wer- den.69 Es ist deshalb nachvollziehbar und auch ratsam, die gleiche Beurteilungsmethode schon vor Abschluss des Gymnasiums anzuwenden. Dies schliesst jedoch nicht aus, dass andere Beurteilungsformen angewendet werden, um die bisherige Beurteilungsmethode zu ergänzen und den Schülerinnen und Schülern ein umfassendes Bild ihrer Leistungen zu er- möglichen. So ist auch in der Prüfungs- und Notenkonvention der Umgang mit erweiterten Beurteilungsformen geregelt.70 Schriftliche Beurteilungen, mündliche Beurteilungen, Themenportfolios, Kurs-Portfolios, Lern- und Entwicklungsportfolios, Talentportfolios, Noten mit schriftlichen Kommentaren, Selbstbe- urteilung und Kompetenzraster sind nur einige alternative Beurteilungsformen. Es gibt viele mehr und diese gewinnen auch, zumindest auf der Primarstufe, auf welche hier nicht im De- tail eingegangen werden soll, immer mehr an Bedeutung Einige aber sollen doch kurz er- wähnt werden. Daniel Hunziker, Schulleiter der imPuls-Privatschule und Präsident der EUDEC-Schweiz, arbeitet an seiner Schule mit sogenannten Kompetenzrastern. Diese gliedern jeweils einen Lernbereich in sechs Abschnitte (A1, A2, B1, B2, C1, C2), ähnlich wie beim Common Euro- pean Framework of Reference for Languages CEFR, welches sich auch an Schulen immer mehr durchsetzt. Diese Kompetenzraster dienen einerseits dazu, den schulischen Lernstoff 64 Art. 3 Abs.1 Promotionsreglement für die Unter-, Mittel- und Oberstufe des Gymnasiums der Kan- tonsschule. 65 Vgl. Ingenkamp 1972, S. 12 f. 66 Vgl. Strittmatter, 2009, S. 11 ff. 67 Vgl. USO-UCE-UCS 2009, S. 1. 68 USO-UCE-UCS 2009, S. 1. 69 Art. 16 Abs.1 VO MAR. 70 1.5. Erweiterte Beurteilungsformen, Prüfungs- und Notenkonvention. 38
  • 40.
    Demokratisierung der KantonsschuleGlarus 5. Interpretation der Gegenüberstellung zu überblicken und zu strukturieren, sollen andererseits aber auch mittels Lehrpersonen- wie auch Schülerselbstbeurteilung über die bereits erworbenen Kenntnisse Aufschluss geben. Im folgenden soll ein Beispiel zum besseren Verständnis aufgeführt werden: A1 A2 B1  Ich kenne die Zahlen von 1 -  Ich habe eine visuelle  Ich habe eine visuelle Vorstellung der Zahlen 20 und kann sie vorwärts Vorstellung der Zahlen bis bis 100 und beherrsche die Addition und Subtrak- und rückwärts zählen. 20 und beherrsche die Addi- tion bis 100 mit einem bildlichen Vorstellungsver-  Ich verstehe das Dezimal- tion und Subtraktion bis 20 mögen. Rechenoperationen system und die Bedeutung mit einem bildlichen Vorstel-  Kopfrechnungen bis 100 kann ich schnell lösen. Zahlenraum und von Einern, Zehnern, Hun- lungsvermögen.  Ich kann Additionen und Subtraktionen schrift- dertern und Tausendern, etc.  Ich kann Rechnungen ( +, -) lich ohne Hilfsmittel bis 10`000 lösen. bis Mio. bis 10`000 mit Rechenhilfen  Ich kann die Zahlen bis 1000 auf dem Zahlen-  Ich verstehe die Bedeutung handelnd ausführen und die strahl ordnen und kenne die Vorgänger und der vier Rechenoperatio- Rechnungen und Zahlen Nachfolger. nen. korrekt lesen.  Ich beherrsche das kleine 1x1 multiplizierend und  Ich kann die Zeichen >,<, =  Ich kann die Reihen des dividierend. anwenden und kann Men- kleinen 1x1 korrekt aufsa-  Ich kann Rechnungen ( •, :) bis 100`000 mit gen vergleichen. gen. Rechenhilfen handelnd ausführen und die Rech-  Ich kenne die geraden und  Ich kann einfache logische nungen und Zahlen korrekt lesen. ungeraden Zahlen. Problemstellungen lösen.  Ich kann mich auch im negativen Bereich der Zahlengeraden orientieren und einfache Rech- nungen lösen. 71 Tabelle 9: Beispiel zu Kompetenzrastern Ebendiese Kompetenzraster könnten nach Daniel Hunziker eine gute Ergänzungsmöglich- keit auf jeder Stufe bieten.72 Um diese auch in der Kantonsschule Glarus anwenden zu kön- nen, bedürfte es jedoch eines Vorbereitungskomitees. Weiterhin zu beachten, unabhängig von Beurteilungsform, ist der entstehende zusätzliche Zeitaufwand der Lehrpersonen und z. T. auch der Schülerinnen und Schüler, um die ent- sprechenden Beurteilungen durchzuführen. Diese gälte es, je nach Zeitaufwand, mit Entlas- tungsstunden zu unterstützen. 71 Hunziker, 2008, S. 34. 72 Vgl. Daniel Hunziker, Interview vom 12.08.2010. Siehe Anhang, S. III. 39
  • 41.
    Demokratisierung der KantonsschuleGlarus 5. Interpretation der Gegenüberstellung 5.2.2.2 Prüfungen Anders als an demokratischen Schulen sind Tests und Prüfungen an der Kantonsschule Gla- rus obligatorisch und werden es weiterhin auch bleiben. Dennoch sollte hier über weitere Prüfungsmöglichkeiten nachgedacht werden, um den verschiedenen Lerntypen gerecht zu werden. Auch die Prüfungs- und Notenkonvention sieht andere Prüfungsformen vor73. Leider wird von den darin erwähnten Formen nur selten Gebrauch gemacht, schriftliche Prüfungen überwiegen nach wie vor. Die Einführung der Unterrichtsnote kann insofern als Fortschritt betrachtet werden, als dass dadurch der individuelle Aspekt mehr berücksichtigt wird und neben den vorwiegend schriftlichen Prüfungen eine Möglichkeit besteht, in anderer Form Leistungen zu erbringen. Nach 2.1. der Prüfungs- und Notenkonvention sollen Prüfungen „[…] erst nach Lernkontrol- len durchgeführt werden. Die Lernkontrollen geben der Klasse die Gelegenheit, sich aktiv mit dem Prüfungsstoff auseinanderzusetzen.“74 Jedoch werden solche in der Praxis selten bis nie durchgeführt und es kann somit als eine mögliche Handlungsebene der Lehrpersonen betrachtet werden, Lernkontrollen freiwillig durchzuführen, und so den Lernenden, neben einer Standortbestimmung, die solche Tests bieten, ebenfalls die Möglichkeit zu geben, ihre Selbsteinschätzung zu erproben. 5.2.2.3 Selbsteinschätzung An den meisten staatlichen Schulen hat die Selbsteinschätzung der Lernenden praktisch keine Bedeutung, obwohl diese Form der Beurteilung auch an der Kantonsschule Glarus nicht unbekannt ist, schliesslich beurteilen Lehrpersonen sich und ihren Unterricht regelmäs- sig selber.75 Aus einem nicht ersichtlichen Grund aber ist diese Form der Beurteilung offen- bar nur den Lehrpersonen vorbehalten. Es ist also nicht erstaunlich, dass Schülerinnen und Schüler vom Notenurteil ihrer Lehrperson vollkommen abhängig sind und gegen Semeste- rende hektisch, mit dem Taschenrechner in den Schulhausgängen sitzend, ihre Schnitte auf Zehntel und Hundertstel genau berechnen. Dabei wird das Notenurteil der Lehrpersonen oft als absolut betrachtet. Schülerinnen und Schüler verlieren die Fähigkeit zur Selbsteinschät- zung der erbrachten Leistungen je länger je mehr. Das führt auch nach abgeschlossener Ausbildung zu einer inkompetenten und undifferenzierten Einschätzung der eigenen Fähig- keiten. Leider viel zu häufig fühlen sich Schülerinnen und Schüler den diffusen, undurch- schaubaren Noten ausgeliefert. Sie verlieren die Überzeugung, dass sie selbst für ihre Schulleistung verantwortlich sind76, was sie nicht zu verantwortungsbewussten und kritisch 73 1.1. Definition Prüfung, Prüfungs- und Notenkonvention. 74 Ebd. 2.1. Lernkontrollen 75 Art. 73 Abs. 2 Bildungsgesetz. 76 Vgl. Jachmann 2000, S. 23 f. 40
  • 42.
    Demokratisierung der KantonsschuleGlarus 5. Interpretation der Gegenüberstellung denkenden Individuen heranreifen lässt, sondern zu Marionetten der Gesellschaft.77 Es ist daher essentiell und auch im Sinne demokratischer Bildung, dass auch die Lernenden zur Selbsteinschätzung angeregt werden. Denn durch eine regelmässige Selbstbeurteilung wer- den Schülerinnen und Schüler in der Tätigkeit des selbständigen Lernens gefördert, da sie sich mit ihren Leistungen, ihren Stärken und Schwächen, aktiv auseinandersetzen müssen.78 Abschliessend und im Hinblick auf den Demokratisierungsaspekt kann festgehalten werden, dass gewisse Freiräume bestehen und dass diese auch genutzt werden können und sollen. Es liegt jedoch in der Verantwortung der Schule, dies zu ermöglichen (durch Entlastungs- stunden beispielsweise) oder zu erschweren. Und es liegt schlussendlich in der Verantwor- tung jeder einzelnen Lehrperson, diese „[…] als Ausdruck des persönlichen ‚Unterrichtsstils‘ “79 zu nutzen. 77 So werden Kompetenz wie „kritisches Denken“ und „selbständiges Arbeiten und Lernen“ von Dozie- renden an Deutschschweizer Universitäten als die grössten und häufigsten Lücken genannt. (Vgl. SKBF│CSRE (Hrsg.): Bildungsbericht Schweiz 2010, S.130.) 78 Vgl. Rampillon 1996, S. 38. 79 Strittmatter 2009, S. 71. 41
  • 43.
    Demokratisierung der KantonsschuleGlarus 5. Interpretation der Gegenüberstellung 5.2.3 Förderung der Individualität 5.2.3.1 Förderung der Talente Durch das breitgefächerte Angebot an Wahl- und Freifächern wird dem Anspruch auf indivi- duelle Förderung teilweise Rechnung getragen. Jedoch wird die individuelle Förderung durch die Tatsache, dass in den meisten Fächern eine Beurteilung stattfindet, welche, wie ihm vor- hergehenden Kapitel dargelegt, zum Teil sehr einseitig stattfindet, geschmälert. Ausserdem wird ein wesentlicher Teil der Interessensgebiete der Schülerinnen und Schüler nicht abge- deckt, so dass nicht von einer Förderung der individuellen Talente gesprochen werden kann, sofern diese nicht zufällig durch die Ausbildung abgedeckt werden. So geschieht Bildung meist ausserhalb der Schule. Wichtig hier ist, dass man Ausbildung nicht gleichsetzt mit Bil- dung. So soll hier auf die Festrede von Prof. Dr. Peter Bieri verwiesen werden, die folgen- dermassen beginnt: „Bildung ist etwas, das Menschen mit sich und für sich machen: Man bildet sich. Ausbilden 80 können uns andere, bilden kann sich jeder nur selbst.“ Wie schon im Abschnitt zu den Lerninhalten erwähnt, soll versucht werden, die Interessens- gebiete der Lernenden zu berücksichtigen und diese soweit wie möglich in den Unterricht miteinzubinden. Eine weitere Möglichkeit zur individuellen Entfaltung bieten die Freifächer, wobei hier darauf geachtet werden muss, dass durch den Besuch eines solchen die betroffenen Personen nicht stundenplantechnisch benachteiligt werden. Ausserdem wünschen sich die Lernenden, bei der Wahl der Freifächer mitbestimmen zu können.81 Durch den Einbezug der Meinung der Schülerinnen und Schüler könnte auch verhindert werden, dass Freifächer unterbesetzt sind und somit nicht zustande kommen. 80 Bieri 2005. 81 Dies zeigte sich deutlich am International Student’s Day. 42
  • 44.
    Demokratisierung der KantonsschuleGlarus 5. Interpretation der Gegenüberstellung 5.2.3.2 Einbringung der Talente Die Schülerinnen und Schüler haben nicht besonders viele Möglichkeiten, ihre Talente ne- ben den üblichen Schulfächern einzubringen. Wenn man die Freifächer zum üblichen Schul- alltag zählt, gibt es drei Bereiche in denen sich die Lernenden engagieren können: Die Schülerorganisation (SO): „Die SO bezweckt [sic!] den Lebensraum Schule angenehmer zu gestalten, die Interessen und Anliegen der Lernenden zu vertreten und gemeinsame Aktivitäten dieser auch ausserhalb der Schulzeit zu fördern. Erstrebt wird weiter die Mitwirkung in 82 allen Belangen des Schulalltags.“ Das Aula-Technik-Team: „Das Aula Technik Team (Aula TT) besteht aus Schülern der Kanti Glarus und betreut die technischen Einrichtungen in der Aula. Je nach Veranstalter helfen sie [sic!] die Technik für die Aufführung einzurichten und zu betreuen. Das Aula TT ist für 83 schulinterne und externe Anlässe zuständig.“ Das Intranet-Team: „Das verantwortliche Intranet-Team versucht [sic!] im Schritt mit der Zeit zu sein und kümmert sich um die Belange der Anwen- 84 der und der Maschinen.“ Tabelle 10: Einbringungsmöglichkeiten an der Kantonsschule Glarus Wie in Tabelle 7 dargestellt, gäbe es aber eine Vielzahl von Möglichkeiten, wie sich auch die einzelnen Schülerinnen und Schüler mit ihren Talenten und Interessensgebieten einbringen könnten. Leider zeigt die Erfahrung, dass die bisherige Einbringen in den wenig zur Verfü- gung stehenden Bereichen nicht gerade geschätzt und selten unterstützt wird. Vor allem die Arbeit in der Schülerorganisation ist eine undankbare Arbeit, von der Schülerschaft kaum wahr- und von den meisten Lehrpersonen nicht ernstgenommen. Ausserschulische Tätigkeiten Nach aktuellen Bestimmungen kann das Absenzen-Kontingent für ausserschulische Tätig- keiten erweitert werden.85 Jedoch zeigt auch hier die Erfahrung, dass diesen keine grosse Achtung entgegengebracht wird. Vor allem in der Jugendarbeit werden ausserschulische Tätigkeiten je länger je mehr nicht mehr bewilligt. Das zeigt die Erfahrung der USO (Union der Schülerorganisationen CH/FL) deutlich.86 Es ist jedoch notwendig, dass die Möglichkeit der ausserschulischen Tätigkeiten bestehen bleibt, da sich die Jugendlichen dadurch Kom- petenzen aneignen, die in der Schule nicht direkt vermittelt werden. Es handelt sich dabei um Kompetenzen wie Verantwortungsbewusstsein, Führungsqualitäten, Teamfähigkeit, Kon- fliktfähigkeit und weitere soziale Kompetenzen. Wünschenswert wäre natürlich, wenn diese Form von Bildung von den Schulen mehr geschätzt würde. 82 Art. 2 Statuten SO. 83 Internet: Musik an der Kanti Glarus. Aula. Aula Technik Team. 84 Internet: Kantonsschule Glarus. ICT. Intranet. 85 Art. 3 Abs. 1 SchVR KS. 86 Persönliche Erfahrungen verschiedener USO-Mitarbeiterinnen und -Mitarbeiter. 43
  • 45.
    Demokratisierung der KantonsschuleGlarus 5. Interpretation der Gegenüberstellung 5.2.4 Eigenverantwortung 5.2.4.1 Lernen Obwohl im Bildungsgesetz unmissverständlich festgehalten wird, dass die Schülerinnen und Schüler mitverantwortlich sind für ihren Lernprozess87, erfahren sie in fast jeglicher Hinsicht Einschränkungen, was auch aufgrund der bisherigen Darlegungen ersichtlich ist und bestä- tigt werden kann. Es ist deshalb beinahe ein Hohn, dass dies ernsthaft von den Lehrperso- nen gefordert wird. Die Schülerinnen und Schüler werden in beinahe allen Bereichen bevor- mundet und haben schlicht nicht die Möglichkeit, Verantwortung zu übernehmen. Es ist des- halb notwendig, und dies nicht nur, um dem Anspruch demokratischer Schulen gerecht zu werden, dass die Bildung wie im Kapitel „Selbstbestimmtes Lernen“ dargestellt demokrati- siert wird. 5.2.4.2 Handeln Damit die Schülerinnen und Schüler zu verantwortungsbewussten Personen heranreifen können, ist es wesentlich, dass ihnen die Möglichkeit dazu schon zu Beginn ihrer Ausbildung gegeben wird. Jedoch erfahren Schülerinnen und Schüler nicht nur im Bereich des Lernens eine enorme Bevormundung, sondern in allen Bereichen des Schulalltags und oft auch im Familienalltag. Es liegt aber im Aufgabenbereich der Schule und auch in dem der Familien, dass sich Kinder und Jugendliche zu ebendiesen Personen entwickeln können. Es ist daher notwendig, dass Schülerinnen und Schüler in einem demokratischen Schulsystem aufwach- sen, in einem System, in welchem ihnen Mitbestimmung und die Übernahme von Verantwor- tung ermöglicht wird. Ein System, das auf die bevorstehenden gesellschaftlichen Pflichten vorbereitet. Ein System, welche unsere Regierungsform widerspiegelt. 87 Art. 42 Abs. 2 Bildungsgesetz. 44
  • 46.
    Demokratisierung der KantonsschuleGlarus 5. Interpretation der Gegenüberstellung 5.3 Die zwischenmenschliche Ebene Die zwischenmenschliche Ebene ist die am schwierigsten zu erfassende Ebene. So lassen sich ihre Kriterien auch nicht wie bei der Schulebene oder auch teilweise bei der individuellen Ebene gesetzlichen Bestimmungen gegenüberstellen. Dennoch konnten zu den einzelnen Kriterien eine entsprechende Angaben gefunden werden. Dabei handelt es sich bei dieser Ebene vorwiegend um Leitbildsätze, mit denen jedoch nicht gleich umgegangen werden kann wie mit den Regelungen in den beiden anderen Ebenen. Da es sich bei Leitbildern all- gemein um idealisierte Darstellungen handelt, die vor allem dazu da sind, die Schule nach aussen zu vertreten, müssen die im Leitbild festgehaltenen Aussagen relativiert werden. Festzuhalten ist hier ebenfalls, dass im Leitbild oft „Wir“-Formulierungen verwendet werden, wodurch sich alle Schulbeteiligten angesprochen fühlen, was zu einer besseren Identifizie- rung mit der Schule und ihren Grundsätzen führt. 5.3.1 Grundlegender Respekt Der grundlegende Respekt, der Kindern und Jugendlichen entgegengebracht werden sollte, ist eines der wesentlichsten Kernelemente von demokratischen Schulen und gilt auch als Grundlage, um ein Zusammenleben im Sinne demokratischer Bildung zu ermöglichen. Im Leitbild der Kantonsschule Glarus wird zwar ebenfalls festgehalten, dass ein gegenseitiger Respekt erwartet wird, jedoch kann aufgrund der hierarchischen Strukturen nicht von einem gegenseitigen Respekt der Lehrpersonen und der Schulgremien gegenüber den Lernenden ausgegangen werden, der so weitreichend ist wie an demokratischen Schulen. Denn dieser zeigt sich in allen Bereichen des Schulalltags, wie in den vorhergehenden Ebenen schon ausführlich dargestellt wurde, durch die Möglichkeit und Notwendigkeit der Partizipation. 5.3.2 Konfliktbewältigung An Gymnasien sind gewalttätige Auseinandersetzungen erfreulicherweise eher eine Selten- heit und stellen an Sekundar- und Realschulen grössere Probleme dar.88 Jedoch gibt es auch an Gymnasien Konflikte, obwohl diese eine deutlich weniger auffällige Form haben. Es ist aber genau darum wichtig, dass eine offene und konstruktive Konfliktbewältigung prakti- ziert wird. So wird auch im Leitbild festgehalten, dass eine offene, konstruktive und auch kritische Kommunikation gepflegt werden sollte.89 Jedoch eignen sich die regulären Unter- richtslektionen nicht, um Konflikte zu lösen, da einerseits die unterrichtende Lehrperson zu wenig Einblick in die verschiedenen Konfliktsituationen hat und andererseits die 45 Minuten nicht ausreichend sind, um jeden Konflikt zu behandeln. Daher ist die Klassenstunde ein ideales Gefäss, um solche Konflikte zu behandeln, und soll laut Lehrplan auch als solches 88 Vgl. Studie zur Jugenddelinquenz im Kanton St. Gallen, Walser 2009, S. 22. 89 Vgl. Leitbild der Kantonsschule Glarus, Schulhauskultur. 45
  • 47.
    Demokratisierung der KantonsschuleGlarus 5. Interpretation der Gegenüberstellung genutzt werden. Es ist daher wichtig, dass die Klassenstunden regelmässig durchgeführt und Konflikte offen angesprochen werden. Weiter zu nennen ist die Präventions- und Konfliktbe- wältigungswoche auf der Unterstufe, in der basale Konfliktbewältigungskompetenzen vermit- telt werden sollen. Jedoch zeigt die Erfahrung, dass durch lediglich eine Woche oder nur ein paar Tage nicht wirklich eine Kompetenzvermittlung stattfinden kann. Es ist deshalb wichtig und auch empfehlenswert, mit Schulprojekten den Umgang mit Konflikten zu verbessern. Im Bereich der Konfliktbewältigung gibt es viele Angebote. So gibt es zum Beispiel Schulen, an denen die Schülerinnen und Schüler selbst zu sogenannten „Streitschlichtern“ ausgebildet werden. Als gutes Beispiel kann hier das „Peacemaker-Projekt“90 von NCBI (National Coaliti- on Building Institute) genannt werden, welches erfolgreich an zahlreichen Schulen durch- und zum Teil sogar langfristig eingeführt wurde. Bei Konflikten zwischen Lehrperson und einzelnen Lernenden sehen die Bestimmung hinge- gen einen anderen Umgang vor. Denn nach Art. 45 Abs. 2 des Bildungsgesetzes ist es die Lehrperson, die disziplinarische Anordnungen im Rahmen des Unterrichtsbetriebs treffen kann. Dies steht natürlich einem gleichberechtigtem Umgang mit Konflikten diametral entge- gen. Um eine Konfliktbewältigung auf „gleicher Augenhöhe“ zu ermöglichen, wie es auch an demokratischen Schulen vorgesehen ist, müsste die Schulorganisation wie auch der Unter- richt wie in den vorhergehenden Kapiteln dargestellt demokratisiert werden. 5.3.3 Gemeinschaft 5.3.3.1 Verantwortung Um dem Kriterium gerecht zu werden, dass alle Beteiligten zu gleichen Teilen verantwortlich sind für die Umsetzung und Einhaltung der getroffenen Entscheide, ist es notwendig, die schulorganisatorischen Hierarchien zu überwinden. Das im Kapitel 5.1.1 vorgestellte möglich demokratisch organisierte Schulsystem würde dies ermöglichen, da durch die Schulver- sammlung gewährleistet wäre, dass Regeln per demokratischem Mehrheitsentscheid be- schlossen würden. Da es sich somit um einen echten Gemeinschaftsentscheid handeln wür- de, wäre auch die gemeinsame Verantwortung für seine Einhaltung besser gewährleistet als bei „von oben“ dirigierten Regeln. Dies würde auch dem im Leitbild geforderten Grundsatz gerecht werden, dass getroffene Abmachungen einzuhalten sind. Dasselbe gilt natürlich auch bezüglich der Arbeits- und Lernatmosphäre. Damit sich die Ler- nenden umfassend an der Gestaltung und somit auch Förderung eines positiven Lernumfel- des beteiligen können, ist es notwendig, den Schülerinnen und Schülern die entsprechenden Freiräume zu gewähren. Diese werden im Kapitel 5.2.1 detailliert erläutert. Ausserdem ist hier anzuführen, dass die Schülerinnen und Schüler auch im Bereich der Schulhausgestal- tung miteinzubeziehen sind. 90 Vgl. Internet: NCBI. Programme. Peacemaker. 46
  • 48.
    Demokratisierung der KantonsschuleGlarus 5. Interpretation der Gegenüberstellung 5.3.3.2 Gemeinsame Aktivitäten Gemeinsame Aktivitäten und Anlässe fördern das Gemeinschaftsgefühl und tragen somit auch indirekt auch zu einem besseren Schulhausklima bei. Es ist deshalb wichtig, dass diese in dem sonst sehr hektischen Alltag nicht untergehen. Von vielen Lernenden wird jedoch eine Möglichkeit der Mitgestaltung oder Eigenplanung gewünscht91. Diese ist jedoch aktuell nur in sehr eingeschränktem Masse möglich, hauptsächlich durch die Zusammenarbeit mit der Schülerorganisation, da diese für die Planung und Durchführung von gemeinsamen Akti- vitäten zuständig ist. Leider hat die SO nur ein Jahresbudget von CHF 1000.- und kann somit kaum weitere kostenverursachende Projekte unterstützten. Jedoch gibt es die Möglichkeit, dass kulturelle Aktivitäten administrativ und finanziell von der „applaus“-Kommission unter- stütz werden. Es wäre jedoch sehr wünschenswert, wenn es weitere Möglichkeiten gäbe, die Ideen und Vorschläge der Lernenden zu verwirklichen. Vorstellbar wäre ein zusätzlicher, fest im Budgetplan der Schule verankerter Fonds, der von der Schülerschaft ausgewählte Projek- te von Lernenden unterstützt. Die administrative Arbeit könnte hier gut von der SO über- nommen werden. Abschliessend kann die Schwierigkeit der Einschätzung der zwischenmenschlichen Ebene bestätigt werden, da keine messbaren Kriterien vorliegen. Jedoch konnte festgestellt werden, dass auf der zwischenmenschlichen Ebene ein grosses Potential vorhanden ist und schon einiges, auch im Sinne demokratischer Bildung, umgesetzt wird. So weisen beispielsweise die Leitsätze des Leitbildes grosse Ähnlichkeit mit den Kriterien einer demokratischen Schule auf. 91 Dies zeigten die Ergebnisse des International Student’s Day. 47
  • 49.
    Demokratisierung der KantonsschuleGlarus 5. Interpretation der Gegenüberstellung 5.4 Abschliessende Betrachtung Nach abgeschlossener Betrachtung und Bearbeitung der verschiedenen Ebenen kann klar festgehalten werden, dass die drei Ebenen stark voneinander abhängen und sich gegensei- tig beeinflussen, so wiederholen sich beispielsweise gewisse Forderungen mehrmals, was allerdings wieder Aufschluss über deren Notwendigkeit gibt. Ebenfalls erkennbar ist, dass im Laufe der Interpretation der Gegenüberstellung der einzelnen Ebenen auf bereits gezogene Schlüsse der vorhergehenden Interpretation verwiesen werden kann und diese somit auch als geeignete Argumentationsgrundlage genutzt werden können. Wie etwa bei der zuletzt behandelten Ebene, der zwischenmenschlichen, bei deren Interpretation oft auf die Schul- ebene verwiesen wird. Hier wird deutlich, dass demokratische Schulstrukturen weitere Berei- che hinsichtlich der Demokratisierung begünstigen oder sogar erst diese ermöglicht. Das lässt darauf schliessen, dass eine demokratisch organisierte Schule als geeignete Grundlage betrachtet werden kann, den Schülerinnen und Schülern auch in lerntechnischen und zwi- schenmenschlichen Belangen mehr Mitsprache und somit auch Verantwortung zuzuspre- chen. Bei zwischenmenschlichen Angelegenheiten ist es sogar notwendig, dass die Schule gewisse demokratische Strukturen aufweist, da ansonsten kaum von gleichberechtigter Übernahme von Verantwortung gesprochen werden kann. Die Schulebene bietet somit einen geeigneten ersten Ansatzpunkt, die Schule zu demokrati- sieren. Dies schliesst aber nicht aus, dass auch auf anderen Ebenen Demokratisierungspro- zesse vorgenommen werden können. Dabei bietet sich vor allem die individuelle Ebene an, da sie durch ihre vielen und z.T. auch weitreichenden Freiräume ein grosses Demokratisie- rungspotential hat. Der Kontakt mit anderen Schulen, die bereits gewisse Freiräume zu nut- zen wissen, könnte hierbei sehr hilfreich sein. Die EDK bietet dazu auch eine gute Übersicht an geplanten oder bestehenden Projekten an, die auf folgender Website abgerufen werden kann92: http://www.edk.ch/dyn/13341.php Folglich muss der Aussage von Michael Sappir zu Beginn der Diskussion (siehe S. 13) ent- gegengehalten werden, dass Demokratie in der Schule durchaus durch Entwicklung dessen, was ist entstehen kann und zwar durch die von Daniel Hunziker erwähnten „emanzipierten Erwachsenen“, die mit bestehenden Freiräumen verantwortungsvoll umzugehen wissen und durch mutige Schülerinnen und Schüler, Lehrerinnen und Lehrer und Eltern, die aufge- schlossen genug sind, auch einmal unkonventionelle Vorschläge auszuprobieren. 92 Es handelt sich dabei um die EDK/IDES-Kantonsumfrage, die im Winter 2009/10 erhoben wurde. 48
  • 50.
    Demokratisierung der KantonsschuleGlarus 6. Bezug zur Kantonsschule Glarus 6. Bezug zur Kantonsschule Glarus Die in dieser Arbeit gezogenen Schlüsse stützten sich vorwiegend auf die Bestimmungen der Kantonsschule Glarus ab, die auch als Gegenstand des vorgestellten Demokratisierungspro- zesses behandelt wird. Deswegen soll hier spezifisch auf die Kantonsschule Glarus einge- gangen werden. Ein entscheidender Vorteil der Kantonsschule Glarus ist ihre vergleichsweise eher tiefe Schülerinnen- und Schüleranzahl, sodass sich eine Demokratisierung eher anbieten würde als an einer Schule mit über tausend Schülerinnen und Schüler. Denn durch die dadurch entstehende Flexibilität, von welcher die Kantonsschule Glarus profitiert und die sie auch oft schon zu nutzen wusste, können weitere Freiräume geschaffen werden, in denen eine stär- kere Mitbestimmung und auch eine grössere Berücksichtigung der Individualität möglich sind. Ein weiterer Vorteil der Kantonsschule Glarus liegt darin, dass sie das einzige Gymnasium im Kanton ist und somit eine grössere Autonomie besitzt als Gymnasien in grösseren Kanto- nen, die sich zusätzlich an kantonalen Mittelschulgesetzen orientieren müssen. Diese Auto- nomie gilt es zu nutzen. Und dabei zeigt die Kantonsschule Glarus immer wieder auch Mut zum Fortschritt. So war die Kantonsschule Glarus eine der ersten, welche das förderorien- tierte Qualitätsevaluationssystem (FQS) einführte. Zudem hat sie den Schülerinnen und Schülern schon früh ermöglicht, sich in einer Schüler- organisation zu engagieren. Was im damaligen Aufgabengebiet dieser lag, konnte im Rah- men dieser Arbeit jedoch nicht nachgegangen werden. Diese beiden Beispiele zeigen den Fortschrittswillen der Kantonsschule Glarus, welcher auch beim Projekt „Kanti 2010“ zum Ausdruck kommt. Diesbezüglich erfreulich ist, dass eini- ge oft erwähnte Wünsche der Schülerinnen und Schüler, die am International Student’s Day geäussert wurden, im Projekt „Kanti 2010“ vorgesehen sind. So kann festgehalten werden, dass die Kantonsschule Glarus auf einem guten Weg zu mehr Demokratie ist. 49
  • 51.
    Demokratisierung der KantonsschuleGlarus 7. Fazit 7. Fazit Schlussendlich wird auch die vorliegende Arbeit mit einer nichtssagenden Note bewertet werden und mit viel Glück den kommenden Generationen als Beispiel, sorgfältig versorgt in den Kästen der Mediothek, zur Verfügung stehen, um schlussendlich doch nicht gelesen zu werden. Ein Schicksal, dass zahlreiche Arbeiten vor dieser bereits erfahren mussten und auch dieser Arbeit widerfahren wird. In der Hoffnung aber, dass doch einige Gedanken die- ser Arbeit weitergetragen werden und vielleicht – sei hier dieser ungeheuerliche Gedanke erlaubt – einmal Eingang in die Überlegungen von irgendwelchen Schulaufsichtsbehörden oder sonstigen übergeordneten Gremien finden, soll hier dennoch an alle, die sich durchrin- gen konnten, bis hierhin zu lesen, appelliert werden „[sich seines] eigenen Verstandes zu bedienen“93 und der Demokratie die Türe zu öffnen, bevor sie diese eintritt. In diesem Sinne soll hier ein abschliessendes Fazit gezogen werden: Die Schule ist ständig Gegenstand irgendwelcher gesellschaftlicher Kritik und erhält zuse- hends mehr erzieherische Aufgaben. Es ist daher wenig erstaunlich, dass sie den einerseits ansteigenden pädagogischen Anforderungen aber auch den leistungsorientierten Anforde- rungen andererseits nicht länger gerecht werden kann. Denn in einem Zeitalter der Informa- tions- und Bürgergesellschaft werden Kompetenzen wie Selbständigkeit, Flexibilität, Verant- wortungsbewusstsein und zahlreiche soziale Kompetenzen gefordert wie in keinem zuvor. Unser Schulsystem hat sich aber seit Pestalozzi kaum verändert und kann somit nicht als zeitgemäss betrachtet werden. Reformen werden von sehr unterschiedlichen Positionen ge- fordert, jedoch wird an kleinen Veränderungen herumgedoktert und hier und da wieder etwas angepasst, um kurze Zeit später festzustellen, dass so die Probleme auch nicht gelöst wer- den können. Das Bildungssystem verlangt nach einer umfassenderen Reform. Ob sich dabei das Konzept der demokratischen Schulen anbietet oder nicht, kann und soll hier nicht be- antwortet werden, jedoch wurde in der vorliegenden Arbeit deutlich aufgezeigt, dass gewisse Eigenschaften demokratischer Schulen durchaus den heutigen Anforderungen gerecht wer- den. Eine grundlegende Reform kann nicht von einem einzigen Gymnasium ausgehen, je- doch kann ein einzelnes Gymnasium sich soweit wie möglich demokratisch organisieren. So kann anhand der vorliegenden Arbeit, insbesondere durch die Gegenüberstellung der beiden Strukturen und deren Interpretation, die anfänglich aufgestellte Hypothese nur teil- weise bestätigt werden. Um die Kantonsschule Glarus vollständig im Sinne demokratischer Bildung zu demokratisieren, bedürfte es eindeutig einer grundlegenden Revision des Bil- dungssystems. Jedoch existieren Bereiche, die sich teilweise demokratisieren liessen. Hier muss aber angemerkt werden, dass es sich dabei nicht mehr um eine demokratische Schule 93 Kant 1784. 50
  • 52.
    Demokratisierung der KantonsschuleGlarus 7. Fazit im eigentlichen Sinne handeln würde, da gewisse Bedingungen erfüllt sein müssen, um als eine solche gelten zu können (siehe S. 6). Zu Beginn war ich selber, wie auch radikale Verfechter demokratischer Schulen, der Ansicht, dass es sinnlos wäre, staatliche Schulen zu demokratisieren, da es sich nur um eine „Scheindemokratie“ handeln würde, solang es immer noch übergeordnete Gremien gibt, die ein Veto-Recht besitzen. Meine Meinung hat sich aber im Laufe dieser Arbeit grundlegend geändert. Es wäre ebenso unsinnig, die kleinen Schritte in Richtung demokratischer Mitbe- stimmung zu boykottieren, da sie zu wenig weitreichend scheinen, wie gar keine Verände- rung zu fordern. So schliesse ich mich David Gribble, einem der bedeutendsten Vertreter demokratischer Schulen, an, der auf die Frage, was er von einer Demokratisierung von Re- gelschulen halte, antwortete: „[…] Ich glaube, kleine Veränderungen summieren sich zu grossen Veränderungen.“94 Deshalb lässt sich für mich festhalten, dass es jede Veränderung, und möge sie noch so klein sein, zu unterstützen gilt. Schlussendlich geht es ja nicht darum, welches Schulsystem das Beste ist, sondern darum, zu ermöglichen, dass wir Schülerinnen und Schüler und auch unsere kommenden Generationen zu mündigen, verantwortungsbewussten und selbständi- gen Bürgerinnen und Bürger heranreifen können. Und dies gelingt meiner Meinung nach nur durch Vertrauen, welches wir unseren Kindern entgegenbringen. Vertrauen, dass sie selber in der Lage sind, sich auch ohne ständige Kontrolle zu entwickeln, zu bilden, zu lernen. Denn genau das machen sie ja bereits jahrelang, bevor sie eingeschult werden. Doch wir müssen den Kindern und Jugendlichen den nötigen Freiraum auch in der Schule bieten, damit sie aus eigener Neugier zu lernen beginnen. Solange wir ständig mit Lehrplänen, Beurteilungen und Sitzordnungen versuchen, Schülerinnen und Schüler zu erziehen, werden sie nie aus eigenem Antrieb lernen. Wir müssen passiv werden, damit unsere Kinder aktiv werden kön- nen. Somit möchte ich meine Arbeit mit folgendem afrikanischen Sprichwort abschliessen: „Das Gras wächst nicht schneller, wenn man daran zieht.“ 94 Gribble 2009. 51
  • 53.
    Demokratisierung der KantonsschuleGlarus Abkürzungsverzeichnis Abkürzungsverzeichnis BiG Gesetz über Schule und Bildung (Bildungsgesetz) BV Bundesverfassung der Schweizerischen Eidgenossenschaft FQS-Konzept Kantonsschule Glarus: Das förderorientierte Qualitätsevaluationssystem an der Kantonsschule Glarus. Orientierung z.H. des Bildungsdirektors Jacques Kamm. Glarus 2005. HO Hausordnung KRK Kinderrechtskonvention KV Verfassung des Kantons Glarus LB Leitbild der Kantonsschule Glarus LR Reglement über die Lernenden MAR KSG Reglement für die Maturitätsprüfungen an der Kantonsschule Glarus (Maturitätsreglement) PrNoK Prüfungs- und Notenkonvention PromR KS Promotionsreglement für die Unter-, Mittel- und Oberstufe des Gymnasi- ums der Kantonsschule RPflR SL, K, L Reglement über die Rechte und Pflichten der Schulleitung, der Konvente und der Lehrerschaft an der Kantonsschule Glarus SchO KS Schulordnung der Kantonsschule SchVR KS Reglement über die Behandlung der Schulversäumnisse an der Kan- tonsschule Statuten SO Statuten der Schülerorganisation (SO) der Kantonsschule Glarus VKL Verordnung über die Kommission für Lehrmittel VO MAR Verordnung des Bundesrates/Reglement der EDK über die Anerken- nung von gymnasialen Maturitätsausweisen (MAR) vom 15. Februar 1995 (SR 413.11). 52
  • 54.
    Demokratisierung der KantonsschuleGlarus Quellenverzeichnis Quellenverzeichnis Literaturverzeichnis BIEDERMANN, HORST u. a.: ICCS – International Civic And Citizenship Education Study. Staatsbür- gerinnen und Staatsbürger von morgen: Zur Wirksamkeit politischer Bildung in der Schweiz. Ein Vergleich mit 37 anderen Ländern. Universität Fribourg 2010. BIERI, PETER: Wie wäre es, gebildet zu sein?. Festrede von Prof. Dr. Peter Bieri. Pädagogische Hochschule Bern. 2005. BRÜGELMANN, HANS: Probleme der Forschung zur „demokratischen Schule“ und Perspektiven für ihre Evaluation. In: Brügelmann, Hans (Hrsg.): Demokratische Grundschule. Mitbestimmung von Kindern über ihre Leben und Lernen. Siegen 2008, S.182 – 187. DZELILI, AMET: Vom Mythos der Schulzensuren. Bildung und Noten – ein unmögliches Paar. Liz. Basel 2008. EUROPARAT: Europäische Charta für eine demokratische Schule ohne Gewalt. 2005. GREENBERG, DANIEL: Ein klarer Blick. Neue Erkenntnisse aus 30 Jahren Sudbury Valley School. Leipzig 2006. GRIBBLE, DAVID: “Ich hätte lieber so wenig Regeln wie möglich“. Interview mit David Gribble. In: unerzogen Nr.1, 2009, S. 10. HOBMAIR (Hrsg.): Pädagogik. 4. Auflage. Troisdorf 2008. HOBMAIR (Hrsg.): Psychologie. 3 Auflage. Troisdorf 2005. HUNZIKER, DANIEL: Selbstregulation und Demokratie in der Schule. Pädagogisches Konzept der imPuls Privatschule Wädenswil. Schindellegi 2008. HUNZIKER, DANIEL: Re: Maturaarbeit. E-Mail vom 22.10.2010. HUNZIKER, DANIEL: Interview vom 12.08.2010, Wädenswil. Siehe Anhang, S.III. INGENKAMP, KARLHEINZ (Hrsg.): Die Fragwürdigkeit der Zensurengebung. Texte und Untersu- chungsberichte. Weinheim 1972. JACHMANN, MICHAEL u.a.: Leistungsbeurteilungen und Leistungsrückmeldungen an Hamburger Schulen. Bericht über ein Forschungsprojekt. o.O. 2000. KANT, IMMANUEL: Beantwortung der Frage: Was ist Aufklärung?. In: Johann Erich, Biester / Fried- rich Gedike (Hrsg.): Berlinische Monatsschrift. Bd. 4. 1784, S. 481 – 494. KANTONSSCHULE GLARUS: Das förderorientierte Qualitätsevaluationssystem an der Kantonsschu- le Glarus. Orientierung z.H. des Bildungsdirektors Jacques Kamm. Glarus 2005. KANTONSSCHULE GLARUS: „Kanti 2010“. Mittel- und Oberstufe. Internes Dokument. Glarus 2010. KANTONSSCHULE GLARUS: Lehrplan für das Gymnasium. 3. – 6. Klassen. Glarus 1996. KANTONSSCHULE GLARUS: Leitbild der Kantonsschule Glarus. Glarus 2002. 53
  • 55.
    Demokratisierung der KantonsschuleGlarus Quellenverzeichnis RAMPILLON, UTE: Schüler beurteilen sich selbst. Ein Zugang zum selbstgesteuerten Lernen. In: Bambach, H. u.a. (Hrsg.): Prüfen und Beurteilen. Zwischen Fördern und Zensieren. Friedrich Jahreshefte. Seelze 1996, S. 38 – 39. SAPPIR, MICHAEL: Die demokratische Struktur einer Sudbury-Schule. In: Brügelmann, Hans (Hrsg.): Demokratische Grundschule. Mitbestimmung von Kindern über ihr Leben und Lernen. Siegen 2008, S. 301 – 312. SAPPIR, MICHAEL: Du sagst, du willst eine Revolution?. In: unerzogen Nr.1, 2009, S. 15. STAMPFLI, MICHAEL: AW: Maturaarbeit Statement. E-Mail vom 17.10.2010. STRITTMATTER, ANTON: Hausregeln für Leistungsbeurteilungen und Notengebung. In: Fischer, Doris / Strittmatter, Anton / Vögeli-Mantovani, Urs. (Hrsg.): Noten, was denn sonst?!. Leis- tungsbeurteilung und –bewertung. Villmergen 2009, S. 71. STRITTMATTER, ANTON: Landkarte schulischer Beurteilungen. Koordinaten für ein komplexes und dilemmatisches Geschäft. In: Fischer, Doris / Strittmatter, Anton / Vögeli-Mantovani, Urs. (Hrsg.): Noten, was denn sonst?!. Leistungsbeurteilung und –bewertung. Villmergen 2009, S. 11 – 17. SKBF│CSRE Schweizerische Koordinationsstelle für Bildungsforschung (Hrsg.): Bildungsbericht Schweiz 2010. Aarau 2010. USO-UCE-UCS: Positionspapier der USO zur Evaluation im schulischen Umfeld. Bern 2009. WALSER, SIMONE: Jugenddelinquenz im Kanton St. Gallen. Bericht zuhanden des Bildungsdepar- tements und des Sicherheits- und Justizdepartements des Kantons St. Gallen. Zürich. 2009. WILKE, MARTIN: Was sind „Demokratische Schulen“ – und: Kann es Demokratische Grundschulen wirklich geben?. In: Brügelmann, Hans (Hrsg.): Demokratische Grundschule. Mitbestimmung von Kindern über ihr Leben und Lernen. Siegen 2008, S. 294 – 300. 54
  • 56.
    Demokratisierung der KantonsschuleGlarus Quellenverzeichnis Internetquellen IDEC 2005 BERLIN: Dokumentation, Resolution der IDEC 2005. http://de.idec2005.org/documentation/resolution/ [Abrufdatum: 04.10.2010]. ALTERNATIVE EDUCATION RESOURCE ORGANIZATION: Democratic Education. http://www.educationrevolution.org/demschool.html [Abrufdatum: 13.10.2010]. DER SCHWEIZERISCHE BILDUNGSSERVER: Das schweizerische Bildungssystem. Maturitätsschu- len (Gymnasien). http://www.educa.ch/dyn/43930.asp [Abrufdatum: 19.10.2010]. KANTONSSCHULE GLARUS: Die Lehrkräfte der Kantonsschule Glarus. http://www.kantiglarus.ch/index.php?p=75|82|82&url/sekretariat/kontakte/lehrpersonen [Abruf- datum: 06.11.2010]. KANTONSSCHULE GLARUS: ICT. Intranet. http://www.kanti- glarus.ch/index.php?p=113|115|115&url=/intranet/intranet [Abrufdatum: 02.12.2010] MUSIK AN DER KANTI GLARUS: Musik an der Kanti Glarus. Aula. Aula Technik Team. http://www.musig.biz/aula/technikteam/aula_att.php [Abrufdatum: 02.12.2010]. KANTONSSCHULE GLARUS: Kontakte & Menschen. applaus. http://www.kanti- glarus.ch/index.php?p=75|76|76&url=/applaus [Abrufdatum: 03.12.2010]. NCBI: Programme. Peacemaker. http://www.ncbi.ch/de/programme/pm/ [Abrufdatum: 03.12.2010]. EDK | CDIP | CDPE | CDEP: Bildungssystem CH, Kantonsumfragen 2009/2010. http://www.edk.ch/dyn/13341.php [Abrufdatum: 06.12.2010]. 55
  • 57.
    Demokratisierung der KantonsschuleGlarus Quellenverzeichnis Gesetzesverzeichnis Bundesverfassung der Schweizerischen Eidgenossenschaft (BV) vom 18. April 1999 (SR 101). Übereinkommen über die Rechte des Kindes vom 26. März 1997 (SR 0.107). Verfassung des Kantons Glarus (KV) vom 01. Mai 1988 (GS I A/1/1). Verordnung des Bundesrates/Reglement der EDK über die Anerkennung von gymnasialen Maturität- sausweisen (MAR) vom 15. Februar 1995 (SR 413.11). Gesetz über Schule und Bildung (Bildungsgesetz) vom 6. Mai 2001 (GS IV B/1/3). Schulordnung der Kantonsschule vom 26. Juni 1996 (GS IV B/4/2). Reglement für die Maturitätsprüfungen an der Kantonsschule Glarus (Maturitätsreglement, MAR) vom 24. Januar 1996 (GS IV B/4/5). Promotionsreglement für die Unter-, Mittel- und Oberstufe des Gymnasiums der Kantonsschule vom 16. September 1996 (GS IV B/4/10). Reglement über die Behandlung der Schulversäumnisse an der Kantonsschule vom 06. Juni 2000 (GS IV B/4/7). Verordnung über die Kommission für Lehrmittel vom 04. Juni 2002 (GS IV B/32/3). Reglement über die Rechte und Pflichten der Schulleitung, der Konvente und der Lehrerschaft an der Kantonsschule Glarus vom 26. Juni 1997. Reglement über die Lernenden vom 27. August 2003. Prüfungs- und Notenkonvention vom 19. Februar 2010. Hausordnung vom 07.12.2007. Statuten der Schülerorganisation (SO) der Kantonsschule Glarus vom 04. Juni 2002. 56
  • 58.
    Demokratisierung der KantonsschuleGlarus Quellenverzeichnis Abbildungs- und Tabellenverzeichnis Abbildungen Titelblatt: Illustration – Raised Hands Quelle: http://www.natcom.org/CommCurrentsArticle.aspx?id=2147483785 Abbildung 1: Organigramm einer demokratischen Schulstruktur Quelle: Eigene Darstellung Abbildung 2: Selbstbestimmtes Lernen an einer demokratischen Schule Quelle: Eigene Darstellung Abbildung 3: Organigramm der Kantonsschule Glarus Quelle: Eigene Darstellung Abbildung 4: Organigramm: demokratische Kantonsschule Glarus Quelle: Eigene Darstellung Abbildung 5: Evaluationskreislauf Quelle: Eigene Darstellung; orientiert sich am FQS-Konzept 2005, Beilage 3 Tabellen Tabelle 1: Befürworter demokratischer Schulen im Vergleich Quelle: Eigene Darstellung; Inhalte: siehe Verweise. Tabelle 2: Kriterien auf der Schulebene Quelle: Eigene Darstellung Tabelle 3: Kriterien auf der individuellen Ebene Quelle: Eigene Darstellung Tabelle 4: Kriterien auf der zwischenmenschlichen Ebene Quelle: Eigene Darstellung Tabelle 5: Gegenüberstellung: Schulebene Quelle: Eigene Darstellung Tabelle 6: Gegenüberstellung: individuelle Ebene Quelle: Eigene Darstellung Tabelle 7: Gegenüberstellung: zwischenmenschliche Ebene Quelle: Eigene Darstellung Tabelle 8: Aufgaben der Komitees Quelle: Eigene Darstellung Tabelle 9: Beispiel zu Kompetenzraster Quelle: HUNZIKER, DANIEL: Selbstregulation und Demokratie in der Schule. Pädagogisches Konzept der imPuls Privatschule Wädenswil. Schindellegi. 2008, S. 34. Tabelle 10: Einbringungsmöglichkeiten an der Kantonsschule Glarus Quelle: Eigene Darstellung; Inhalte: siehe Verweise 57
  • 59.
    Demokratisierung der KantonsschuleGlarus Anhang Anhang I. Interviewbogen: Interview mit Daniel Hunziker II. Interview mit Daniel Hunziker – Ergebnisse III. Ergebnisse der Aktion zum International Student’s Day IV. Selbständigkeitserklärung I
  • 60.
    Demokratisierung der KantonsschuleGlarus Anhang V. Interviewbogen: Interview mit Daniel Hunziker Democratic Education - Wie sind Sie auf demokratische Bildung gestossen? - Weshalb haben Sie eine demokratische Schule gegründet? Warum haben Sie nicht versucht am bestehenden System etwas zu verändern? ImPuls Privatschule - Das Bildungsgesetz des Kantons Glarus setzt für Privatschulen voraus, dass diese einer Bewilligung des Regierungsrates bedürfen. Wie sieht das bei der imPuls Privat- schule aus? - Gab es vom Kanton Auflagen oder Einschränkungen in der Schulführung? - Inwieweit wird die Schule durch Auflagen/Regelungen eingeschränkt? - Müssen Sie „Rechenschaft“ gegenüber dem Kanton, bezüglich Leistungs-Standards ablegen? - Wie ist der Übertritt an andere Schulen geregelt? - Wäre es theoretisch möglich, dass die imPuls Schule eines Tages eine staatliche Schule wird? DemEdu und Staatliche Schulen - Halten Sie es grundsätzlich für sinnvoll und möglich Regelschulen zu demokratisie- ren? - Was für Erfahrungen haben Sie gemacht, wenn es darum ging Freiräume an staatli- chen Schulen zu nutzen? - Wie könnten, Ihrer Meinung nach, Freiräume an Gymnasien genutzt werden? II
  • 61.
    Demokratisierung der KantonsschuleGlarus Anhang VI. Interview mit Daniel Hunziker - Ergebnisse Datum: 12.08.2010 Person: Daniel Hunziker Zeit:15:00 Tel: 044/784 13 01 Ort: Wädenswil Mobile: Gespräch: E-Mail: daniel.hunziker@imPuls.ch Fragen Democratic Education Frage 1: Wie sind Sie auf demokratische Bildung gestossen? Frage 2: Weshalb haben Sie eine demokratische Schule gegründet? Warum haben Sie nicht versucht am bestehenden System etwas zu verändern? Die ImPuls Privatschule existiert schon seit 9 Jahren und wurde von Daniel Hunziker ge- gründet, bevor er sich mit demokratischer Bildung auseinandersetzte. Er vermisste die Wür- de und den Respekt gegenüber den Kindern an staatlichen Schulen. Seine Vorstellungen zum Umgang mit Kindern konnten sich nicht mit denen der staatlichen Schulen decken, auch wenn er immer wieder versuchte etwas zu verändern. Deshalb gründete er die ImPuls Schu- le um den Kindern mehr Würde zu geben und ihnen die Möglichkeit zu geben aus ihren ei- genen Impulsen zu lernen, und so den Zugang zu sich selber wieder zu finden und auch so zu leben und zu lernen. Vor zwei Jahren stiess er auf die „Alternative Education Resource Organization“ und so zu David Gribbe und dem IDEN. ImPuls Privatschule Frage 3: Das Bildungsgesetz des Kantons Glarus setzt für Privatschulen voraus, dass diese einer Bewilligung des Regierungsrates bedürfen. Wie sieht das bei der imPuls Privatschule aus? Frage 4: Gab es vom Kanton Auflagen oder Einschränkungen in der Schulführung? Frage 5: Inwieweit wird die Schule durch Auflagen/Regelungen eingeschränkt? Da die Schule vor erst kurzer Zeit (vor den Sommerferien) vom Kanton Schwyz, Schindellegi in den Kanton Zürich (Wädenswil) gewechselt hat, waren viele Fragen zu diesem Teil eigent- lich überflüssig, da im Moment noch nicht alles klar ist. Im Kanton Schwyz gab es nie Prob- leme mit Bewilligungen oder irgendwelchen Auflagen. Im Kanton Zürich ist es offenbar so geregelt, dass in regelmässigen Zeitabständen eine zuständige Person vorbeikommt um einen Eindruck zu gewinnen. Durch die Kompetenzraster ist der Lehrplan (des Kantons Zürich) sehr gut abgedeckt, und so ist auch ein Übertritt an andere Schulen gut möglich. Zu den Kompetenzrastern kommen monatliche Einzelgespräche und ein jährlicher Bericht dazu (darin wird festgehalten was das Kind gemacht hat, nicht mit Noten). Ausserdem existiert die Schule schon seit 9 Jahren, so dass sie auch eine gewisse Exis- tenzberechtigung geniesst. Der Schule liegt ebenfalls ein wissenschaftliches Konzept zu Grunde. III
  • 62.
    Demokratisierung der KantonsschuleGlarus Anhang Demokratische Bildung und Staatliche Schulen Frage 9: Halten Sie es grundsätzlich für sinnvoll und möglich Regelschulen zu demokratisieren? Frage 10: Was für Erfahrungen haben Sie gemacht, wenn es darum ging Freiräume an staatlichen Schulen zu nutzen? Frage 11: Wie könnten, Ihrer Meinung nach, Freiräume an Gymnasien genutzt werden? Im heutigen System sind solche Schulmodelle wie die ImPuls Privatschule vermutlich nicht massentauglich. Es wurden schon oft Projekte durchgeführt, die eine gewisse Freiheit den Lernenden zuliessen, diese wurden aber nie lange genug durchgeführt, da niemand mehr gelernt hat. Es ist aber normal, dass es eine gewisse Zeit geht, bis der Mensch wieder aus eigenen Antrieben und Interessen lernt. Dieser Prozess ist eine heikle Phase und wird bei Kindern die in eine Demokratische Schule übertreten oft auch zur Vertrauensprobe der El- tern gegenüber ihrem Kind. Es gibt leider viele Eltern die ihre Kindern in dieser Phase von der Schule nehmen mit der Begründung, dass dies nicht die richtige Schule sei. Deshalb ist es auch sehr schwer solche Freiräume umzusetzen. Es wäre nicht möglich von 0 auf 100 die ganzen Kompetenzen den Schülerinnen und Schülern zu überlassen. Eine Möglichkeit sieht Daniel Hunziker darin, den Schülerinnen und Schülern immer mehr Kompetenzen zu über- lassen. Ausserdem wären die Kompetenzraster in jeder Stufe denkbar. Sie liessen sich überall integ- rieren. Ergänzungen - Kompetenzraster - Schulversammlung - Gedankenexperiment mit Schülerinnen und Schüler: Was würde passieren, wenn sie alle Entscheidungen von heute auf morgen selber treffen könnten? Kein Zwang, keine Regeln, keine Erwartungen etc… IV
  • 63.
    Demokratisierung der KantonsschuleGlarus Anhang VII. Ergebnisse der Aktion zum International Student’s Day Forderungen Schulhaus Kaffeemaschine/Kaffeeautomat Raucherecken Lounge/Aufenthaltsraum für SchülerInnen (mit Sofas und Tischen) Sofas in der Eingangshalle Bessere/bequemere/mehr Sitzgelegenheit mehr und früher heizen Schulhausrenovierung & Neues Farbkonzept Musik in der Kanti Schule länger offen bleiben Billardtisch Teppichreinigung bequem/heimelig eingerichtetes Schulhaus Dachterrasse kein Schnupf und Rauchverbot Selecta-Automat in der Eingangshalle ein Briefkasten beim Sekretariat oder so, wo man Anregungen etc. für die Schule abgeben kann Essen in der Eigangshalle Essen im ganzen Schulhaus Absatzverbot WC Schönere WC bessere Frauen WC Besser beleuchtete WC OB Plastik-Tüten in den WC saubere, nicht immer verstopfte WC bessere WC Spülung mehr Handtücher bei den WC Abfalleimer auf jedem WC Besseres Hahnenwasser keine klemmenden Türen EDV neuere/bessere Computer mehr Computer Microsoft Word auf jedem PC bessere Bildschirme in den Glasräumen neue/aktuelle Betriebssysteme (Vista, Windows /) bessere W-LAN Verbindung W-LAN Einführung Musik hören & Chatten am PC erlauben V
  • 64.
    Demokratisierung der KantonsschuleGlarus Anhang bessere Digithek-Einführung Fächer schon in der 3ten Klasse SPF Freifach Theater ab 1. Klasse mehr Freistunden weniger Mathe Mehr Wahlfächer, weniger Pflichtfächer weniger Franz Abschaffung NPU Schulfächer selber auswählen Hauptfächer selber zusammenstellen Fächer ab der 4ten Klasse selber auswählen mehr Freifächer für 1. Klässler Hausaufgabenlektion wieder Profile/Typus statt SPF weniger Deutsch mehr Sprachen Latein als SPF „Moderne Sprachen“ als SPF Sport als SPF Freifach Philosophie Freifach Gaming Musik nur noch als Freifach Freifach Japanisch Freifach Chinesisch DELF-Kurs freiwilliger Einführungskurs in Word, Excel, Powerpoint etc. mehr Sportfreifächer mehr Freifächer BG Halbklassenunterricht Kochen als obligatorisches Fach in der 1. und 2. Klasse Mehr Lektionen für SPF Spezialwochen und Tage Wandertage nach Motivation & Leistung ganze Klasse macht einen Sprachaufenthalt mehr Spezialwochen mehr Projekttage Schlitteln am Sport und Skitag mehr Skitage Jedes Jahr ein Lager/mehr Lager Skilager Fachwoche im Ausland mehr Exkursionen VI
  • 65.
    Demokratisierung der KantonsschuleGlarus Anhang in der 3ten Klasse in Lager längere Wiwo Unterricht Keine Hausaufgaben Musik hören während der Lektionen Mitspracherecht bei Unterrichtsthemen bessere Erklärungen der Theorie weniger Frontalunterricht (vor allem in den mathematischen Fächern) selbständiges Lernen Lehrerbewertung mehr Experimente in Chemie und Physik mehr Praxisbezug im Unterricht weniger Literaturgeschichte Lektüre selber entscheiden Keine Franz-Voci Prüfungen über 25 Seiten Keine mündlichen Prüfungen von Chemielaborberichten Weniger Theorie Englischsprachiger Unterricht Labor selber wählen Sitzplatz selbst festlegen (in Klassenzimmer) Aufsätze am Computer verfassen Laptops im Unterricht erlauben und evtl. integrieren In Mathe vermehrt mit dem Computer arbeiten; programmieren; hacken Mehr Spass Keine „Religion“ im Deutsch-Unterricht Schweizerdeutscher Unterricht Neue Klaviere FRED weniger Botanik mehr Humanbiologie Regeln Kein langes abschreiben; sondern fotografieren Kaugummi in der Stunde Trinken in der Stunde Sport Turnen als Promotionsfach mit Schuhen in die Turnhalle mehr Sportfreifächer klassenübergreifende Sportmannschaften ein Wettbewerb „kreativstes Outfit“ an der Volleyballnacht mehr raus gehen im Sport Nicht getrenntes Turnen (Geschlechter) Paintball in der Turnhalle Abwechslungsreicheres Turnen BG Spray-Painting in BG VII
  • 66.
    Demokratisierung der KantonsschuleGlarus Anhang Musik hören während BG Schulorganisation Schulbeginn an Fahrplan anpassen Schulbeginn später beginnen längere Pausen Mittwochnachmittag keine Schule Schulbus gratis/Spezial Preis 3 freie Nachmittage langer Mittag Einheitliche Zeit für Klassenstunde Keine/weniger Prüfungen während der Maturaarbeit Grössere Pulte im H1 und H2 mehr Rabatt bei Schulbüchern Keine teure Schulbücher die nur selten gebraucht werden Gratis Schulmaterial auch ab der 4ten Klassen (Bücher nicht) neue Hausordnung Mitsprache und Mitentscheiden können (z. B Stundenplan) Planen dürfen von 2 und 3 Klässlern bessere Berufsberatung Partnerschule in Ausland Gebrauch von Lift auch für Schülerschaft zu jeder Zeit in die Aula können Games in der Mediothek gratis drucken Lehrpersonen pädagogisch ausgebildete Lehrer Selber über Lehrpersonal entscheiden Teacher of the year- Wahlen mehr Einfühlungsvermögen der Lehrer Technik – Kurs für Lehrer bessere Kommunikation zwischen Lehrer und Schüler Neue Lehrer sollen bleiben Verschiedene Lehrer, gleiche Chancen keine Diskriminierung schlechter Franzschüler obligatorische Auslandaufenthalte Mitsprache Mehr Respekt der Lehrer den Schülern gegenüber keine parteiischen Lehrer Absenzen mehr Absenzen, keine Sperrtage neues Reglement ab 4. Klasse Verspätungen erst ab 5- 10 Minuten, 1 min, halbe Verspätung keine Halbtagbelastung bei Krankheit oder Arztbesuch zusätzliche Halbtage für Unischnuppertage schneefrei VIII
  • 67.
    Demokratisierung der KantonsschuleGlarus Anhang 35 Freistunden, nicht 7 Halbtage mehr Halbtage kältefrei mehr Ferien Promotion Gewichtung der mündlichen Note selber festlegen können faire Bewertungen SPF zählt doppelt Ein Fach als Streichnote Wahl zwischen Musik und Sport als Promotionsfach Turnen als Promotionsfach Weniger musiklastiger weniger Prüfungen faire Notengebung keine Musik Note Spezialanlässe Turnhalle für den KABA mehr Anlässe (wie z. B. kaba) Mehr Sportveranstaltungen (fakultativ) Nachtschule Filmabende mehr Konzerte Wandbemal Woche 1x Alpamare im Jahr 1x Europapark im Jahr Bessere Kabas Sisha Ecke am KABA mehr Externe an den KABA einladen Bessere Bälle in der Mediothek Geldlimite für Wichtelgeschenke Spezialtage, Wandertage, Skitage nicht mehr teuer und obligatorisch, Auswahl an- bieten Mensa Besseres Mensaessen Mikrowellen Tiefere Preise besseres Mensakonzept mehrere Schlangen in der Mensa Grösseresg/abwechslungsreicheres Angebot Döner, Dürüm, Hotdog Schülerrabatt Glaceautomat Renovierung der Mensa IX
  • 68.
    Demokratisierung der KantonsschuleGlarus Anhang gesundes Essen grössere Mensa Mensa im Dachgeschoss billigere Schoggibrötchen Buffet am Mittag Staffelung der Essenszeiten Fleisch beim Nachschöpfen weniger Essen wegwerfen Alternative zur Mensa am Mittag selber kochen können Mehr Donuts Crépes Türe bei Mensa immer von innen offen Sonstige/utopische Wünsche schulfrei Bierschanke in der Mensa Sisha in der Eingangshalle Swimming Pool Rutschbahn von zu oberst bis zu unterst Haustiere mitnehmen X
  • 69.
    Demokratisierung der KantonsschuleGlarus Anhang Selbständigkeitserklärung Hiermit erkläre ich, dass ich die vorliegende Arbeit „Demokratisierung der Kantonsschule Glarus“ selbständig verfasst und keine anderen als die angegebenen Quellen benutzt habe. Alle Stellen, die wörtlich oder sinngemäss aus Quellen entnommen wurden, habe ich als solche gekennzeichnet. Ich nehme ausserdem zur Kenntnis, dass meine Arbeit zur Überprüfung der korrekten und vollständigen Angabe der Quellen einer Plagiatsprüfung unterzogen wird. Weiter bestätige ich, dass ich darüber in Kenntnis gesetzt wurde, dass zu meinem eigenen Schutz die Soft- ware ebenfalls dafür verwendet wird, später eingereichte Arbeiten mit meiner elektronisch zu vergleichen um damit Abschriften und eine Verletzung des Urheberrechts zu verhindern. Mit meiner Unterschrift bestätige ich die Richtigkeit dieser Angaben. Datum: 05.12.2010 Unterschrift: XI