Hochschule Bremen
      Fakultät für Elektrotechnik und Informatik
   Internationaler Studiengang Mikrosystemtechnik



                                Diplomarbeit




 Entwicklung und Erprobung eines Autopiloten mit
              inertialer Messeinheit




Eingereicht am:        08. April 2009
Verfasst von:          Andreas Dei




1. Prüfer: Prof. Dr.-Ing. Heinrich Warmers
2. Prüfer: Prof. Dr. phil. Sören Peik
1 Einleitung                                                                             2


Eidesstattliche Erklärung
Hiermit erkläre ich unter Eides statt, dass ich die vorliegende Diplomarbeit zum Thema
„Entwicklung und Erprobung eines Autopiloten mit inertialer Messeinheit“
selbstständig verfasst und keine weiteren als die aufgeführten Hilfsmittel verwendet
habe, dass Stellen der Arbeit, die wörtlich oder sinngemäß aus anderen Quellen
übernommen wurden, als solche gekennzeichnet sind und dass diese Arbeit in gleicher
oder ähnlicher Form noch keiner Prüfungsbehörde vorgelegt wurde.


Bremen, den 08. April 2009




_______________________
Andreas Dei
1 Einleitung                                                                         3


Danksagung
An dieser Stelle möchte ich mich bei den Personen bedanken, die mich bei der
Fertigstellung dieser Arbeit unterstützt haben.
Herrn Prof. Dr.-Ing. Heinrich Warmers für Aufgabenstellung, die Betreuung und die
Unterstützung während der Arbeit.
Herrn Prof. Dr. phil. Sören Peik für die Übername der Funktion des Zweitprüfers.
Herrn Oliver Riesener für die Unterstützung während der Arbeit in Hard- und
Softwarefragen.
Herrn Christoph Niemann für die Unterstützung bei Softwarefragen.
Herrn Henning Sauerland für das Korrekturlesen.
Meinen Eltern für die immerwährende Unterstützung während des Studiums und der
vorherigen Schulzeit.




Da wir in unser Projektarbeit ein autonomes Fluggerät mit dem Paparazzi System
realisieren konnten, welches die Urheber unter die GPL und so jedem zugänglich und
frei nutzbar gemacht haben, möchte ich den Gedanken an freie Soft- und Hardware
fördern und stelle diese Arbeit und die zugehörigen Programme und
Hardwarebeschreibungen ebenfalls unter die GPL.
1 Einleitung                                                                                                                        4


Inhaltsverzeichnis
1      Einleitung................................................................................................................. 9

2      Aufgabenstellung .................................................................................................. 10

3      Funktionsfestlegung.............................................................................................. 11

    3.1       Sensorplatine .................................................................................................. 12
    3.2      Rechnerplatine ................................................................................................ 13
       3.2.1     Rechnerplatine 1 (LPC2148) .................................................................. 14
       3.2.2     Rechnerplatine 2 (LPC2214 / LPC2294)................................................ 15
       3.2.3     Rechnerplatine 3 (TMS320F28335) ....................................................... 17
       3.2.4     Auswahl Rechnerplatine ......................................................................... 19
    3.3       Netzteil ............................................................................................................ 19
    3.4       Anordnung der Platinen.................................................................................. 19

4      Sensorauswahl....................................................................................................... 20

    4.1       Gyroskope ....................................................................................................... 20
    4.2       Beschleunigungssensoren ............................................................................... 21
    4.3       Luftdruck (statisch) ......................................................................................... 22
    4.4       Luftdruck (Differenz) ...................................................................................... 23
    4.5       Magnetometer ................................................................................................. 24
    4.6       Temperatur...................................................................................................... 25

5      Bauteilauswahl ...................................................................................................... 25

    5.1       Analog-Digital-Umsetzer................................................................................ 25
    5.2       Spannungsversorgung..................................................................................... 26

6      Blockschaltbild ...................................................................................................... 29

7      Schaltungsentwurf ................................................................................................ 31

    7.1       Mikrocontroller............................................................................................... 31
    7.2       Gyroskope ....................................................................................................... 31
    7.3       Beschleunigungssensoren ............................................................................... 34
    7.4       Kompass.......................................................................................................... 36
1 Einleitung                                                                                                                        5

     7.5       Luftdruck......................................................................................................... 36
     7.6       Staudruck ........................................................................................................ 37
     7.7       Temperatur...................................................................................................... 37
     7.8       Analog – Digital – Umsetzer .......................................................................... 38
     7.9      Spannungsversorgung..................................................................................... 38
        7.9.1     LT1761.................................................................................................... 38
        7.9.2     LM1117 .................................................................................................. 38
        7.9.3     PTH08080............................................................................................... 38
     7.10      Chipselect Decoder......................................................................................... 39
     7.11      Leistungsschalter / Kameraschalter ............................................................... 39
     7.12      I²C Levelshifter ............................................................................................... 39
     7.13      Servo/Zähler.................................................................................................... 40
     7.14 Steckleisten...................................................................................................... 40
        7.14.1 UART0 X109 (Funk).............................................................................. 40
        7.14.2 UART1 X110 (GPS)............................................................................... 41
        7.14.3 I²C0 X111 ............................................................................................... 41
        7.14.4 I²C1 X112 ............................................................................................... 41
        7.14.5 SPI1-1 X117 ........................................................................................... 42
        7.14.6 Analog X116........................................................................................... 43
        7.14.7 IR0 X107................................................................................................. 44
       7.14.8  RC PPM IN X113 ................................................................................... 44
       7.14.9  CAM X106 ............................................................................................. 45
       7.14.10    USB X108........................................................................................... 45

8       Bauteilpositionierung............................................................................................ 46

     8.1       IMU................................................................................................................. 46
     8.2       MCU................................................................................................................ 48

9       Das Routen............................................................................................................. 48

10          Prozess zum Löten von Bauteilen in BGA und QFN Gehäusen................... 50

     10.1      Bestehendes..................................................................................................... 50
     10.2      Parameterermittlung....................................................................................... 51
     10.3      Probelötungen von BGA Bausteinen .............................................................. 54
     10.4      Endgültiger Lötprozess ................................................................................... 58

11          Die Bestückung.................................................................................................. 62
1 Einleitung                                                                                                                     6

12          Zusatzmodule .................................................................................................... 67

     12.1      Motorsteller .................................................................................................... 67
     12.2      Das GPS-Modul .............................................................................................. 67
     12.3      Funkmodul ...................................................................................................... 68
     12.4      Programmieradapter ...................................................................................... 68

13          Inbetriebnahme................................................................................................. 69

     13.1      Kontrolle Versorgungsspannungen ................................................................ 69
     13.2      Analoge Signale der Sensoren ........................................................................ 70

14          Kabelpläne......................................................................................................... 72

     14.1      K-01 MCU – IMU ........................................................................................... 72
     14.2      K-02 MCU – Programmieradapter ................................................................ 72
     14.3      K-03 MCU – Motorsteller............................................................................... 73
     14.4      K-04 MCU – USB-Buchse .............................................................................. 73
     14.5      K-05 MCU – GPS ........................................................................................... 73
     14.6      K-06 MCU – RS Empfänger ........................................................................... 74
     14.7      K-07 MCU – MCU – Radiotronix................................................................... 74

15          Softwareanpassung ........................................................................................... 74

     15.1      Fernsteuerung ................................................................................................. 75
     15.2      Interne Analog-Digital-Converter .................................................................. 76
     15.3 SPI Treiber...................................................................................................... 77
       15.3.1  Die Funktion „spi_init“........................................................................... 77
       15.3.2  Die Funktion „spi_start“ ......................................................................... 80
       15.3.3  Die Funktion „spi_int“............................................................................ 80
       15.3.4  Die Funktion „sm_ctrl“........................................................................... 84
     15.4      Magnetometer ................................................................................................. 90
     15.5      Umrechnungsfunktionen ................................................................................. 92

16          Kalibrierung ...................................................................................................... 93

     16.1      Drehratensensoren.......................................................................................... 93
     16.2      Beschleunigungssensoren ............................................................................... 96
1 Einleitung                                                                                                                     7

17          Aufbau des Quadrokopters.............................................................................. 99

     17.1      Rahmenbau ..................................................................................................... 99

18          Erfahrungen bei der Inbetriebnahme und Integration............................... 103

     18.1 Layoutfehler .................................................................................................. 103
       18.1.1 Fehlerhafte Bauteile.............................................................................. 103
       18.1.2 Leiterbahnfehler.................................................................................... 103
     18.2 Schaltungsfehler............................................................................................ 103
       18.2.1 Verstärkerstufe Staudrucksensor .......................................................... 103
     18.3 Sonstige Fehler ............................................................................................. 105
       18.3.1 Schwingen mehrere Versorgungsspannungen ...................................... 105
       18.3.2 Einbrüche in der digitalen 5V Versorgung ........................................... 108
       18.3.3 Störungen auf dem I²C Bus................................................................... 108
       18.3.4 Motorstörungen..................................................................................... 108

19          Flugbetrieb ...................................................................................................... 111

     19.1      Inbetriebnahme für den Flugbetrieb............................................................. 111
     19.2      Flugbetrieb.................................................................................................... 112

20          Zusammenfassung .......................................................................................... 113

21          Anhang............................................................................................................. 114

     21.1 Referenzliste.................................................................................................. 114
       21.1.1  Literaturerzeichnis ................................................................................ 114
       21.1.2  Abkürzungsverzeichnis......................................................................... 115
       21.1.3  Abbildungsverzeichnis.......................................................................... 116
       21.1.4  Tabellenverzeichnis .............................................................................. 119
     21.2 Sensorauswahl .............................................................................................. 122
       21.2.1 Gyroskope............................................................................................. 122
       21.2.2 Beschleunigungssensoren ..................................................................... 123
     21.3 Schaltpläne.................................................................................................... 125
       21.3.1 MCU ..................................................................................................... 125
       21.3.2 IMU....................................................................................................... 127
       21.3.3 Sensorplatine ADXRS610 .................................................................... 129
       21.3.4 Sensorplatine LISY300Al..................................................................... 132
       21.3.5 Sensorplatine MLX90609-R2............................................................... 135
       21.3.6 Servoadapter ......................................................................................... 138
       21.3.7 Programmieradapter.............................................................................. 139
1 Einleitung                                                                                                                    8

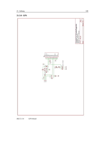
     21.3.8        GPS ....................................................................................................... 140
  21.4 Layouts.......................................................................................................... 141
    21.4.1 MCU ..................................................................................................... 141
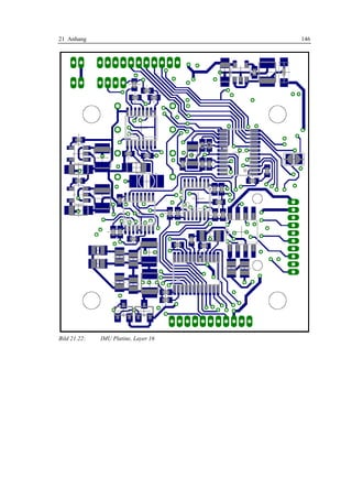
    21.4.2 IMU....................................................................................................... 144
    21.4.3 Sensorplatine ADXRS610 .................................................................... 147
    21.4.4 Sensorplatine LISY300AL ................................................................... 148
    21.4.5 Sensorplatine MLX90609-R2............................................................... 149
    21.4.6 Servoadapter ......................................................................................... 150
    21.4.7 Programmieradapter.............................................................................. 150
    21.4.8 GPS ....................................................................................................... 150
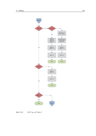
  21.5 Programmablaufpläne .................................................................................. 151
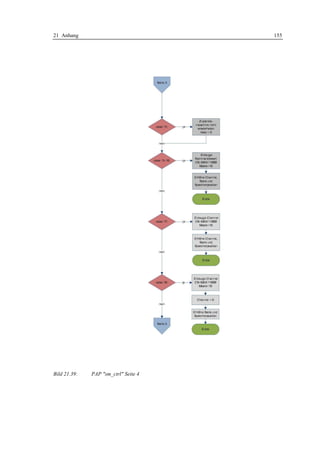
    21.5.1 PAP für „spi_int“ .................................................................................. 151
    21.5.2 PAP für „sm_ctrl“................................................................................. 152
  21.6 Kalibrierung.................................................................................................. 157
    21.6.1    Kalibrierkurzanleitung .......................................................................... 157
      21.6.1.1     Gyroskope..................................................................................... 157
      21.6.1.2     Beschleunigungssensoren ............................................................. 161
    21.6.2    Kalibriertabellen ................................................................................... 162
      21.6.2.1     Gyroskope..................................................................................... 162
      21.6.2.2     Beschleunigungssensoren ............................................................. 162
    21.6.3    Grafisch Darstellung der Kalibrierwerte............................................... 164
      21.6.3.1     Gyroskope..................................................................................... 164
      21.6.3.2     Beschleunigungssensoren ............................................................. 172
1 Einleitung                                                                        9




1     Einleitung
Diese Arbeit beschreibt die Entwicklung, Aufbau und Inbetriebnahme einer
miniaturisierten inertialen Messeinheit, kurz IMU (Inertial Measurement Unit), in
Verbindung mit einem Autopiloten für den Einsatz auf Miniatur Schwebe- und
Flächenfluggeräten.
Die Aufgabe einer IMU ist es, jederzeit ihre Lage und damit auch die Lage des
Fluggeräts im Raum bestimmen zu können. Um diese Aufgabe erfüllen zu können sind
mehrere verschiedene Sensorsysteme erforderlich, welche eine Reihe von
Informationen liefern.
Zu den für die Lageerkennung unerlässlichen Informationen gehören die
Drehgeschwindigkeit um alle drei Achsen des Fluggeräts, eine Erfassung der wirkenden
Beschleunigungskräfte, die unter anderem zur Berechnung der Neigungswinkel des
Fluggeräts verwendet werden. Die Erfassung der Drehgeschwindigkeiten erfolgt über
Gyroskope, welche inzwischen als MEMS (Mikro-Elektrisch-Mechanisches System)
erhältlich sind, was den Aufbau einer miniaturisierten IMU erst möglich macht. So
besitzen herkömmlich mechanische Gyroskope durchaus Abmessungen von
20x20x20cm, ein MEMS Gyroskop dagegen kommt mit 7x7x4mm aus. Auch zur
Messung von Beschleunigungen sind inzwischen MEMS Sensoren erhältlich, die die
Messung im miniaturisierten Maßstab ermöglichen. Eine alternative für Gyroskope und
Beschleunigungssensoren stellen mehrere Infrarotsensoren dar, welche die
Umgebungstemperatur rund um das Fluggerät messen. So stellt sich der Himmel als
sehr kalt, der Erdboden als warm dar. Aus diesen Temperaturdifferenzen zwischen
Himmel und Erdboden lässt sich die Lage berechnen. Die Lageerfassung über
Infrarotsensoren birgt jedoch eine Anzahl von Nachteilen, so funktionieren sie nur
außerhalb von Gebäuden und mit Abstand zu großen Flächen welche eine
Wärmestrahlung aufweisen. Ebenso verfälschen diesige Luft und auch nahe
Waldgebiete das Messergebnis. Dazu ist diese Art der Sensorik sehr langsam und daher
nur für Flächenfluggeräte geeignet, jedoch nicht für dynamisch fliegende
Schwebefluggeräte.
Ein elektronischer Kompass ermöglicht bei Schwebefluggeräten einen Ausgleich von
Rotationen um die Z-Achse, die sich durch Driftfehler der Gyroskope ergeben. In der Z-
Achse gibt es im Gegensatz zu der waagerechten Position, wo aus der
Erdbeschleunigung berechnete Winkel als Referenz dienen, keine Referenz. Diese
nötige Referenz bildet der Kompass.
Elektronische Kompasse bestehen aus hochempfindlichen, auf magnetische Felder
empfindliche, Sensoren, welche in allen drei Achsen das sie umgebende Magnetfeld
messen. Zwar würde für die Kompassfunktion ein zweiachsiges Sensorsystem
2 Aufgabenstellung                                                                 10

ausreichen, jedoch wäre dieses dann neigungsempfindlich, was bei Fluggeräten zu
vermeiden ist. Es erfolgt daher die Messung aller drei Achsen.
Für eine Positionsbestimmung ist ein GPS System die erste Wahl, lassen sich doch an
jedem Punkt der Erde innerhalb kurzer Zeit die Koordinaten ermitteln an denen man
sich befindet. Für Mikrofluggeräte ist jedoch die Genauigkeit ein Problem, denn ein
GPS System hat einen relativ großen Fehler von typisch 5m bei freier Fläche und bis zu
30m in Stadtgebieten, hinzu kommt ein Auswandern der Position. Ein Schweben an
einem festen Punkt ist daher schwierig. Abhilfe schafft hier ein Differenz-GPS, wo mit
Hilfe einen zweiten, ortsfesten GPS Empfängers die Genauigkeit und Stabilität um ein
vielfaches verbessert werden kann.
Das GPS System bietet auch die Möglichkeit Informationen über die aktuelle Höhe zu
erhalten, jedoch sind diese Informationen noch ungenauer als die Positionsdaten. Der
typische Fehler beträgt etwa 15m, so dass eine zuverlässige Höhenregelung, welche für
autonome Flüge, zwingend erforderlich ist, kaum möglich ist. Eine genauere und
schnellere Methode ist es hier den Luftdruck zu messen. Dieser sinkt mit zunehmender
Höhe ab. Heutige MEMS Luftdrucksensoren besitzen eine so hohe Auflösung, dass in
Verbindung mit hochauflösenden Analog-Digital-Umsetzern Höhenunterschiede von
wenigen Zentimetern erfasst werden können.
Der Autopilot ist die eigentliche Intelligenz des Systems, er beinhaltet den
Mikrocontroller, der die von der IMU gelieferten Daten erhält, sie verrechnet und die
Motoren bzw. Steuerelemente ansteuert.



2     Aufgabenstellung
Aufgabenstellung Diplomarbeit Herrn Andreas Dei Matr. Nummer 146792


Entwicklung und Erprobung eines Autopiloten mit inertialer Messeinheit


An der Hochschule Bremen wurden in den letzten Jahren Autopiloten aufgebaut und
erprobt um Mikrofluggeräte autonom zu betreiben, die mit einem Infrarot-
Lagemesssystem ausgestattet waren. Das leichteste Fluggerät hatte eine Abflugmasse
von 195g, eine Spannweite von 40cm und erreichte auf einem internationalen
Wettbewerb anlässlich der EMAV08 eine zweite Platzierung. Bei der Erprobung stellte
sich heraus, dass es in Norddeutschland oft Wetterlagen gibt, bei denen das
Lagemesssystem über Temperaturdifferenzmessungen nicht zuverlässig funktioniert.
Weiter wurden Prototypen von Autopiloten für Schwebefluggeräte entwickelt, die durch
Einsatz von mikroelektronischen Drehraten- und Beschleunigungssensoren eine
Lagebestimmung durchführen. Diese Prototypen sind für den Einsatz in
3 Funktionsfestlegung                                                               11

Mikrofluggeräten zu groß und zu schwer. Herr Dei erhält im Rahmen seiner
Diplomarbeit die Aufgabe einen universellen Autopiloten zu entwickeln und zu
erproben, der mit MEMS- Sensoren für die Lage- und Höhenerfassung bestückt ist.
Dieser soll sowohl für Mikroflächenflugzeuge als auch für Schwebefluggeräte geeignet
sein.


Im Einzelnen sind folgenden Aufgaben zu leisten:
    •   Marktanalyse und technische Bewertung verfügbarer MEMS-Sensoren
    •   Entwicklung einer Leiterplatte für Sensoren zur Realisierung einer universellen
        inertialen Messeinheit mit SPI-Schnittstelle
    •   Erarbeitung und Dokumentation einer Technologie, um im Laborbetrieb die
        verwendeten Sensoren zu verlöten
    •   Neuentwicklung einer universellen Rechnerleiterplatte mit 32-Bit ARM7
        Mikrocontroller zum Betrieb mit der neuentwickelten Sensorenleiterplatte als
        auch mit den bisher eingesetzten Infrarotsensoren
    •   Anpassung und Test von Treiberprogrammen
    •   Kalibrierung der Messeinheit
    •   Aufbau und Erprobung eines Quadrokopter, Integration der neuentwickelten
        Elektronik


Für die Durchführung dieser Arbeiten stehen Herrn Dei die folgenden Hilfsmittel zu
Verfügung:
    •   Regelungs-, Filter-    und     Steuerungsprogramme     eines   neuentwickelten
        Quadrokopters
    •   Hardware und Software des Paprazzi-Projektes des WS2006 in dessen Verlauf
        Herr Dei einen autonome Flug mit einem Flächenflugzeug durchführte.




Die Ergebnisse der Arbeit (Programme und Dokumentation) sind unter die GPL zu
stellen.



3       Funktionsfestlegung
Zu Beginn der Diplomarbeit wurden mit Prof. Dr. Warmers die Anforderungen und
Realisierungsmöglichkeiten festgelegt.
3 Funktionsfestlegung                                                                12

Hierbei wurde schnell deutlich, dass es sinnvoll ist die Sensoren mit den zugehörigen
Analog-Digital Umsetzern auf eine vom Mikrokontroller getrennte Platine zu setzen.
Die Sensorplatine, im folgenden nur IMU genannt, sollte mit einer Schnittstelle
ausgestattet werden, die es ermöglicht die IMU auch an bereits bestehende
Mikrocontrollerboards, hierbei insbesondere das Paparazzi Tiny, anzuschließen.
Während sich für die Auslegung der IMU schnell eine gute Lösung fand, gab es für das
Mikrocontrollerboard, im folgenden nur MCU genannt, mehrere Möglichkeiten.


3.1 Sensorplatine
Für den Entwurf der Sensorplatine standen eine Reihe verschiedener Sensoren und
Bauteile zur Auswahl, die zu Beginn des Projekts gesammelt und nachfolgend
aufgelistet werden. Aus diesen Möglichkeiten wurden später die tatsächlich
eingesetzten ausgewählt.
    •   ADC für Drucksensoren
            o 24-Bit 4-Kanal MAX11040, zu neu?
            o 24-Bit 1-Kanal LTC2400, zu langsam?
            o 24-Bit 1-Kanal LTC2440, Funktionsprinzip geeignet?
    •   ADC für Gyroskope und Beschleunigungssensoren
            o MAX1168, 16Bit, 2Stück?
    •   Gyroskope
            o ADXRS610, geeignet?, BGA lötbar?
            o Andere Gyroskope einsetzbar?
    •   Beschleunigungssensoren
            o Zwei verschiedene Sensoren mit unterschiedlichen Messbereichen?
    •   Schnittstellen
            o SPI, analoge Signale auf Stecker, freie analoge Eingänge auf Stecker
    •   Versorgungsspannung
            o Für fünf Lithium Polymer Zellen (im Extremfall = 21,5V), 2
              Stromversorgungsstecker vorhanden
    •   Temperatur
            o Wenn vorhanden über internen Sensor des Gyroskop, ansonsten externer
              Sensor.
    •   Druckmessung
            o Absolutdruck- und Staudrucksensor
3 Funktionsfestlegung                                                              13

    •   Kompass
            o Auf Sensorplatine integriert oder extern?
            o Wenn extern mit eigener Intelligenz?
    •   Kompatibilität
            o Sensorplatine muss an Paparazzi Tiny 13 [13] anschließbar sein.
    •   Platinenbreite 35mm, max 40mm, vier 3mm Befestigungsbohrungen in
        quadratischer Anordnung mit 30mm Abstand


Als Schnittstelle zwischen der IMU und der MCU wurde die SPI Schnittstelle gewählt.
Sie ist in der Lage die geforderten Datenmengen zu transportieren. Ebenso sind die im
ersten Gespräch favorisierten Analog-Digital-Umsetzern MAX1168 [D14] ebenfalls mit
einer SPI Schnittstelle ausgestattet, so dass es bei Verwendung der MAX1168 die
Verwendung der SPI obligatorisch wäre. Zusätzlich zu den eigentlichen Signalen der
SPI Schnittstelle müssen weiterhin Leitungen für die Chip-Select-Signale vorgesehen
werden. Am SPI Bus benötigt jeder angesteuerte Baustein zusätzlich zu den
Datenleitungen noch ein Chip-Select-Signal um den Baustein auszuwählen. Jedes
bislang verwendete Controllerboard verfügt über eine herausgeführte SPI Schnittstelle
sowie über genügend Datenleitungen, so dass die geforderte Kompatibilität gegeben ist.
Zusätzlich bestand der Wunsch, dass die analogen Signale der Sensoren auf Steckleisten
geführt werden, so dass von einem externen Controllerboard auch die analogen Signale
unabhängig von der SPI Schnittstelle ausgewertet werden könnten. Außerdem ist so ein
leichter Test der analogen Signale leichter möglich.
Im Fall der Beschleunigungssensoren und der Gyroskope war es erwünschenswert,
unterschiedliche Messbereiche auf allen Achsen und wenn möglich, auch auf den
verschiedenen Achsen verschiedenen Messbereiche zu ermöglichen. Im Fall der
Beschleunigungssensoren ist daher vermutlich eine Lösung mit 2 Sensoren vorzusehen.
Die Auswahl der Sensoren bedurfte noch einem genauen Vergleich der Eigenschaften
der auf dem Markt befindlichen Sensoren was in Kapitel 4 Sensorauswahl näher
erläutert wird.


3.2 Rechnerplatine
Die Auswahl des geeigneten Mikrocontrollers für die Rechnerplatine stellte einige
Probleme dar. In ersten Überlegungen wurden drei Mikrocontrollertypen favorisiert. In
die nähere Auswahl kamen dabei der bereits eingesetzte und bekannte LPC2148 von
NXP, die größeren Varianten des LPC2148, LPC2214 bzw. LPC2294 ebenfalls von
NXP, sowie der TMS320F28335 von Texas Instruments. Tabelle 3.1 zeigt in Kurzform
die Vor- und Nachteile, eine genauere Beschreibung erfolgt in Absatz 3.2.1 - 3.2.3.
3 Funktionsfestlegung                                                                      14

Tabelle 3.1: Vor- und Nachteile verwendbarer Mikrocontroller
Controllertyp                    Vorteile                        Nachteile
LPC2148                          Bekannte                        Wenig I/O Leitungen, mäßige
                                 Prozessorstrukturen,            Rechenleistung
                                 lauffähige Software und viele
                                 Treiber bereits vorhanden,
                                 weit erprobt
LPC2214 oder LPC 2294            Durch externen RAM und          Keine Steigerung der
                                 Flash genügend Speicher,        Rechenleistung gegenüber
                                 viele I/O Leitungen             dem LPC2148, Umstellung auf
                                                                 neuen Kontrollertyp
TMS320F28335                     Sehr viel Rechenleistung,       Teurer Compiler, neuer
                                 genügend I/O Leitungen          Prozessortyp, daher
                                                                 Einarbeitung in neue
                                                                 Umgebung erforderlich
                                                                 Zeitaufwändig, aufwändige
                                                                 Leiterplatte



Für alle Rechnerplatinen bestand die Forderung nach bestimmten Komponenten, welche
folgend aufgeführt sind.
    •   10 Servoausgänge
    •   RC Eingang
    •   Freie ADC auf Steckerleisten geführt
    •   2x UART
    •   2x I²C
    •   2x SPI
    •   Möglichkeit zum Anschluss eines SD-Kartenlesers
    •   Einige GPIO auf Stecker
    •   Eventuell USB Master
    •   Platinenbreite 35mm, max. 40mm

3.2.1 Rechnerplatine 1 (LPC2148)
Der bereits bekannte und oft eingesetzte LPC2148 stellt die konservative Lösung da.
Über ihn gibt es ausreichend Erfahrungen und bestehende Software. Das größte
Problem was gegen ihn sprach waren die zu wenigen I/O Leitungen, die schon in
vergangenen Projekten zu Problemen führten. Außerdem reicht die Rechenleistung
noch für aktuelle Anwendungen aus, jedoch besteht kaum Reserve für zukünftige,
rechenintensivere Erweiterungen. Bild 3.1 zeigt das Blockschaltbild des LPC2148.
3 Funktionsfestlegung                                                           15




Bild 3.1: Blockschaltbild LPC2148 [D7]



3.2.2 Rechnerplatine 2 (LPC2214 / LPC2294)
Der LPC2214/LPC2294 ist ein dem LPC2148 ähnlicher Prozessor, er besitzt jedoch
keinen internen RAM und Flash Speicher. RAM und Flash muss in externen Bausteinen
angegliedert werden. Somit ergibt sich der Vorteil von mehr als ausreichendem
Speicherplatz. Ebenso stehen durch mehr Pins des LPC2214 mehr I/O Leitungen zur
Verfügung, was wiederum dem Mangel an I/O Leitungen entgegen wirkt. Der LPC2214
und LPC2294 sind zueinander sehr ähnlich, als Hauptunterschied besitzt der LPC2294
3 Funktionsfestlegung                                                              16

einen integrierten CAN Controller. Problematisch ist hier jedoch auch der Umstieg auf
einen neuen, wenn auch ähnlichen Prozessortyp, der Probleme in der Zeitplanung der
Arbeit verursachen könnte. So bestehen keinerlei Erfahrungen über externe Speicher.
Der Umstieg auf diesen Prozessor wäre somit auch mit einem Risiko der Nichtfunktion
behaftet. Bild 3.2 zeigt das Blockschaltbild des LPC2294




Bild 3.2: Blockschaldbild LPC2294 [D9]
3 Funktionsfestlegung                                                               17

3.2.3 Rechnerplatine 3 (TMS320F28335)
Der TMS320F28335, ein Digital Signal Controller mit Gleitkommaeinheit, würde mehr
als genug Rechenleistung auch für zukünftige Projekte bieten. Ebenso verfügt er über
eine Vielzahl von bereits integrierten Schnittstellen und ausreichend I/O Pins, was das
bisher beim LPC2148 bestehende Problem von zu wenigen I/O Leitungen lösen würde.
Als kritisch wurde jedoch angesehen, dass es sich um einen völlig unbekannten
Prozessortyp handelte bei dem keinerlei Erfahrung vorhanden war. Zudem gibt es keine
freie Entwicklungsumgebung, der Compiler muss gekauft werden. Der Punkt, dass es
sich um einen neuen, unbekannten Prozessor handelt, schien es als unmöglich zu
erscheinen, im Zeitrahmen einer Diplomarbeit das Projekt erfolgreich abzuschließen.
Bild 3.3 zeigt das Blockschaltbild des TMS320F28335.
3 Funktionsfestlegung                          18




Bild 3.3: Blockschaltbild TMS320F28335 [D10]
3 Funktionsfestlegung                                                                19

3.2.4 Auswahl Rechnerplatine
Die Wahl fiel schließlich auf die konservative Variante mit dem LPC2148, da hier die
größten Chancen gesehen wurden, in der gegeben Zeit ein flugfähiges System zu
konstruieren. Das bestehende Problem der zu wenigen I/O-Leitungen wurde zuvor
durch eine Abschätzung der benötigten und vorhanden Leitungen überprüft um
sicherzustellen, dass genügend I/O Leitungen zur Verfügung stehen um das Projekt zu
realisieren. Das Ergebnis der Abschätzung zeigte, dass die Zahl ausreichen sollte. Die
fehlende Rechenleistung sollte durch die Möglichkeit ausgeglichen werden über die
zweite SPI Schnittstelle ein fertiges Rechnermodul, z.B. ein ARM9 Board, anschließen
zu können, das rechenintensive Aufgaben übernimmt und mit dem LPC2148
kommunizieren kann.


3.3 Netzteil
In der Funktionsfestlegung wurde ebenso festgelegt, dass das 5V Netzteil, welches mit
dem Schaltregler PTH08080 [D15] aufgebaut sein sollte, zusammen mit dem
Zählerbaustein zu Servosignaldekodierung so auf der MCU Platine anzuordnen, das es
auch von dieser getrennt betrieben werden kann, falls sich durch den Schaltregler
Störungen in der Sensorik ergeben sollten. Im Falle von Störungen kann somit der
Schaltregler weiter entfernt von der Sensorik montiert werden. Die Möglichkeit zu
Trennung sollte so konzipiert werden, dass beide Leiterplatten zusammen als eine
hergestellt werden können und auch eine elektrische Verbindung zwischen ihnen
besteht. Beide Leiterplatten sollen sich durch einen einfach Schnitt trennen lassen, die
elektrischen Verbindungen sollen dann über zwei Stecker per Kabel herstellbar sein


3.4 Anordnung der Platinen
Durch die Verwendung von zwei Leitplatten für IMU und MCU stellte sich die Frage
nach einer sinnvollen Anordnung dieser Leiterplatten. Nach ersten Überlegungen beide
Leiterplatten hintereinander zu reihen, was zu einer langen, schmalen Leiterplatte
geführt hätte, wurde die Variante, beide Leiterplatten zu stapeln, bevorzugt, da diese
Variante kompakter ist.
Erste Überlegungen, die MCU unten und die IMU oben anzuordnen, wurden schnell
verworfen, da sich eine ungünstige Kabelführung ergeben würde. Alle Kabel müssten
seitlich an die MCU angeschlossen werden, was den praktischen Platzbedarf in der
Breite erheblich vergrößert hätte. Die MCU oben zu platzieren würde den Vorteil
bringen, dass alle Kabel auf der Oberseite von oben gesteckt werden könnten. Die IMU
besitzt keine für den normalen Flugbetrieb nötigen Steckverbinder, somit ist es nicht
nachteilig sie unten zu positionieren. Außerdem kann der zwangsläufig bei einem Stapel
durch die Steckverbinder entstehende Zwischenraum durch die ebenfalls hohen
senkrechten Platinen genutzt werden, so dass der Raum optimal ausgenutzt werden
kann und sich keine großen Zwischenräume bilden.
4 Sensorauswahl                                                                       20


4       Sensorauswahl

4.1 Gyroskope
Für die Auswahl der Gyroskope wurden zunächst per Internetrecherche auf dem Markt
erhältliche MEMS Gyroskope erfasst.
Folgende Gyroskope sind derzeit auf dem Markt erhältlich (Typ, Hersteller):
    •   IDG-300 [D16], InvenSens
    •   ENC-03J [D17], Murata
    •   ADXRS150/300 [D18/19], Analog Devices
    •   ADXRS61X Series [D4], Analog Devices
    •   LISY300AL [D20], ST Microelectronics
    •   MLX90609-R2 [D21], Melexis
Um die Eigenschaften miteinander vergleichen zu können, wurden die wichtigsten
Kenndaten in Tabelle 21.1 (siehe Anhang) eingetragen. Besonders zu beachten sind
hierbei der Temperaturdrift, die Nichtlinearität, sowie die Rauschdichte, da diese bei zu
schlechten Werten die Funktion der IMU gegebenenfalls beeinträchtigen oder
verhindern.
Die Auswertung der Tabelle 21.1 kommt zu folgenden Ergebnissen für die einzelnen
Gyroskope:
    •   IDG-300, InvenSens
           o Vorteile: Günstig beschaffbar; 2-Achsig, zusammen mit einem Z-Gyro
             kann eine IMU ohne senkrecht aufgestellte Platinen realisiert werden;
             geringes Rauschen.
           o Nachteile: Sehr hoher Temperaturdrift, große Nichtlinearität.
    •   ENC-03J, Murata
           o Vorteile : leicht beschaffbar, viele Erfahrungen in der Verwendung für
             IMU’s vorhanden
           o Nachteile:   große       Bauform,    ungünstige          Achsenanordnung,
             schlagempfindlich, sehr hoher Temperaturdrift
    •   ADXRS150/300, Analog Devices
           o Vorteile : Sehr gute Werte
           o Nachteile: hoher Preis; schwer zu beschaffen; ADXRS300 ist bereits
             abgekündigt; BGA Gehäuse
4 Sensorauswahl                                                                      21

   •   ADXRS61X Series, Analog Devices
           o Vorteile : Sehr gute Werte, geringster Temperaturdrift und geringste
             Nichtlinearität aller untersuchten Sensoren; RatioMetric Eingang,
             ermöglicht Anpassung der Ausgangsspannung an die Referenzspannung
             des ADC; in gleicher Bauart mit unterschiedlichen Messbereichen
             erhältlich
           o Nachteile: hoher Preis; schwer zu beschaffen; BGA Gehäuse
   •   LISY300AL, ST Microelectronics
           o Vorteile: günstig und gut beschaffbar
           o Nachteile: geringe Oszillatorfrequenz, die in anderen Projekten schon zu
             Problemen durch Beeinflussen durch Motorvibrationen geführt hat [4].
   •   MLX90609-R2, Melexis
           o Vorteile: Preiswert, von Hand verlötbar
           o Nachteile: sehr große Bauform


Die Wahl viel schließlich trotz des hohen Preises und der schlechten Beschaffbarkeit
auf die ADXRS61X Serie. Begründet liegt dies in den sehr guten Werten, sowie in
guten Erfahrungen, die von anderen Projektgruppen mitgeteilt wurden [2, 5]. Für den
Prototypen konnte das Beschaffungsproblem dadurch verhindert werden, dass gesamt
acht Sample des ADXRS610 von Analog Devices erhalten werden konnten. Aufgrund
des BGA Gehäuses ist jedoch ein Prozess zu entwickeln, der es ermöglicht diese
Sensoren mit Hochschulmitteln zu verarbeiten.
Jedoch wurde während der Auswahl der Gyroskope beschlossen, eine Möglichkeit zu
schaffen, verschiedene Typen nutzen zu können. Dadurch, dass zwei der Sensoren auf
senkrecht gestellte Platinen montiert werden müssen, kann hier ein Austausch durch den
Tausch der gesamten senkrechten Platinen erfolgen.               Für den Z-Gyro, der
normalerweise direkt auf die Hauptplatine bestückt werden würde, wurde in diesem Zug
festgelegt, ihn auf eine kleinen Platine zu montieren, die wiederum auf die Hauptplatine
bestückt wird. Als Ersatz sollen daher ebenso die LISY300AL und die MLX90609-R2
verwendbar sein.


4.2 Beschleunigungssensoren
Die Auswahl der Beschleunigungssensoren erfolgte auf gleiche Art und Weise wie die
bei den Gyroskopen.
Von bekannten Herstellern wurden Sensoren herausgesucht und die wichtigsten Daten
in Tabelle 21.2 und Tabelle 21.3 (siehe Anhang) zusammengefasst. Besonderes
Augenmerk bei dem Vergleich lag hier bei dem Temperaturdrift, Nullpunktdrift,
4 Sensorauswahl                                                                    22

Nichtlinearität und Achsenübersprechen. Zur besseren Übersicht und Einschätzung der
Werte wurde eine farbliche Kennzeichnung vorgenommen, die einen Vergleich unter
allen Sensoren darstellt. So wurden die besten Werte grün, die schlechtesten Werte rot
eingefärbt. Werte im Zwischenbereich wurden gelb und orange eingefärbt.
Die Auswertung ergab, dass die Sensoren von Analog Devices den besten
Gesamteindruck vermittelten. Die Sensoren von ST Microeletronics vermittelten
insgesamt auch kein schlechtes Bild und hätten bei einigen Bausteinen eine einfach
Umschaltung des Messbereiches von 2 oder 6g ermöglicht. Insgesamt überzeugten die
Analog Devices Sensoren jedoch mehr. Hinzu kam noch das in einem Probeaufbau
einer IMU innerhalb des Labors der verwendetet ST Sensor einen massiven
Empfindlichkeitsfehler zeigte.
Die genauere Auswahl fiel schließlich auf eine Kombination des ADXL330 [D22],
ADXL320 [D23]und ADXL323 [D24]. Je nach Kombination können die Achsen somit
auch in unterschiedlichen Messbereichen vermessen werden. Die Art der Kombination
wurde im Design ermittelt.


4.3 Luftdruck (statisch)
Die Vorgaben für den statischen Luftdrucksensor waren durch einen Messbereich von 0
– 115kPa gegeben. Zusätzlich sollte aus Platzspargründen das kleinste erhältliche
Gehäuse zum Einsatz kommen.
Zur Auswahl standen hier einige Sensoren der Firma Freescale Semiconducters.
   •   MPX4100 Series
   •   MPX4115 Series
   •   MPXA / MPXH 6115 Series
Die elektrischen Daten der Sensoren unterscheiden sich untereinander nicht oder nur
minimal, so dass hier keine Unterscheidung nötig ist. Einzig verfügen die Sensoren der
4xxx Serie über einen Spannungsausgang, während die Sensoren der 6xxx Serie über
einen Stromausgang verfügen, aus dem erst mittels Widerstand eine Spannung erzeugt
werden muss.
Bei den Sensoren der 4115 Serie handelt es sich ausschließlich um konventionelle
bedrahtete Gehäuse mit großen mechanischen Abmessungen, daher scheidet dies Serie
aus.
Die 4100 Serie ist in bedrahten wie auch in SMD Gehäusen der Bauform SOP (Small
outline Package) erhältlich.
Sensoren der 6115 Serie mit dem Buchstabenkürzel MPXA sind in einem SOP Gehäuse
untergebracht während Sensoren mit dem Kürzel MPXH in einem SSOP (Super Small
Outline Package) untergebracht sind. Zusätzlich sind diese Sensoren in einer Version
4 Sensorauswahl                                                                    23

für erhöhte Luftfeuchtigkeitsanforderungen erhältlich, die durch den Zusatz Z an der
Buchstabenkombination gekennzeichnet sind.
Da die MPXH6115 [D25] Sensoren im kleinsten Gehäuse lieferbar sind wurden diese
ausgewählt. Für besondere klimatische Verhältnisse kann auch der MPXHZ6115
eingesetzt werden. Zusätzlich sind zwei unterschiedliche Gehäuseformen erhältlich, die
sich durch einen Stutzen zum Schlauchanschluss (MPXH6115AC6U/C6T1) und planer
Ausführung ohne Stutzen MPXH6115A6U/6T1 unterscheiden.


4.4 Luftdruck (Differenz)
Zur Fahrtmessung an Flächenfluggeräten sollte ein Differenzdrucksensor zur
Auswertung eines Staudruckrohrs vorgesehen werden, der so ausgelegt sein sollte um
Geschwindigkeiten bis ca. 20m/s messen zu können.
Hierzu war zuerst zu ermitteln, welche Drücke bei entsprechender Geschwindigkeit
auftreten um den Messbereich entsprechend auszuwählen. Über umgewandelte Form
der Bernoulli-Gleichung (4.1) [6] ist dies möglich.




                                       1
                                    p = * ρ * v2                               (4.1)
                                       2


Die Dichte von Luft wird mit 1,27kg/m³ angenommen, somit ergibt sich bei einer
maximalen Geschwindigkeit von 20m/s eingesetzt nach (4.2) ein maximaler Druck von
2,58mbar


                       1     kg       m2
                    P = *1,27 3 * 20 2 2 = 258 Pa = 2,58mbar                   (4.2)
                       2     m         s


Eine Recherche des Angebots der Differenzdrucksensoren von Freescale ergab, dass der
MPXV7002 [D26] mit 2kPa entsprechend 20mbar, den kleinsten Messbereich der
angebotenen Sensoren besitzt. Dies beträgt noch immer das 10-fache des zu
erwartenden Anwendungsmaximums. Eine Alternative bestand im Sensor
HCLA02X5EU von Sensortechnics mit einem Messbereich von 2,5mbar. Dieser Sensor
hatte jedoch einen sehr hohen Preis, so dass gegen ihn entschieden wurde und der
Messbereich des MPXV7002 durch nachfolgende Elektronik angepasst werden sollte.
In der Projektarbeit [7] wurde bereits die Fahrtmessung per Staudruckrohr und
Differenzdrucksensor untersucht. Dort wurde als Sensor ein MPX2010 mit 10kPa
Messbereich verwendet. Hier wurde ebenfalls auf den in diesem Fall noch
4 Sensorauswahl                                                                     24

ungünstigeren Messbereich hingewiesen. Durch die nachfolgende Verstärkerschaltung
konnte das gewünschte Signal aber einwandfrei erzeugt werden. In diesem Projekt
wurden ebenfalls Versuche zum erwartenden Druck durchgeführt, die im Bereich der
zur Dimensionierung verwendeten Berechnungen liegen.


4.5 Magnetometer
Als Magnetsensoren standen zum einen der MicroMag3 als fertiges Modul zur
Verfügung wie auch eine Schaltungsvariante mit drei KMZ51 Hall-Sensoren [D11],
entwickelt von Holger Buss [8], basierend auf einem Applikationsbereicht von NXP
[D12]
Der MicroMag3 ist ein fertiges Modul [D13], welches über die SPI Schnittstelle
angesprochen wird. Hier besteht jedoch der Nachteil, dass er ein sehr langsamer
Baustein ist, der in seiner Messzeit den SPI Bus nicht frei gibt, so dass keine sichere
Datenerfassung von den flugwichtigen Sensoren mehr möglich ist. Hier muss daher
überlegt werden den MicroMag3 an einen anderen SPI BUS als die Sensoren
anzuschließen oder den MicroMag3 mit einem eigenen kleinen Mikrokontroller zu
versehen, der den MicroMag3 über den SPI ansteuert und die Daten per I²C an die
MCU weitergibt. Die Montage des MicroMag3 direkt auf der IMU Platine scheidet
aufgrund seines großen Bauvolumens aus, so dass er auf jeden Fall als externes Modul
vorzusehen ist.
Die Variante mit den KMZ51 Sensoren ließe sich direkt mit auf die IMU integrieren.
Jedoch besteht hier die Gefahr, dass Magnetfelder oder magnetische Komponenten die
Sensoren beeinflussen. Um dies zu überprüfen wurden im Vorfeld Untersuchungen mit
einem fertigen Modul nach [8] durchgeführt. Hierzu wurden die analogen
Ausgangssignale der Sensoren gemessen und die Auswirkungen der verschiedenen
Bauteile untersucht. Als kritische Bauteile wurden vor allem die Luftdrucksensoren
(wegen einer Edelstahlplatte im Deckel) und der Schaltregler angesehen. Festgestellt
werden konnte, dass keiner von beiden Luftdrucksensoren eine Auswirkung auf die
Magnetsensoren hatte, der Schaltregler war jedoch in der Lage bei großer
Stromentnahme in unmittelbarer Nähe die Sensoren geringfügig zu beeinflussen. Da
jedoch der Regler ein vielfaches von der Entfernung, in der er Störungen verursacht,
entfernt ist, ist eine Verfälschung der Messergebnisse unwahrscheinlich.
Aufgrund der höheren Kompaktheit mit weniger externen Modulen und
entsprechendem Kabelaufwand erschien die Variante mit den KMZ51 direkt auf der
IMU als sinnvoller. Falls es jedoch wider erwarten zu Störungen kommen sollte, die
eine Auswertung der Magnetfeldlinien verhindern, sollte es möglich sein, sowohl den
MM3 als auch ein Modul mit den KMZ51 extern anzuschließen. Hierzu muss somit die
I²C und die zweite SPI Schnittstelle von außen nutzbar sein, sowie ein I/O Pin für
Steuerzwecke zur Verfügung stehen. Dieses wurde der Planung der Steckerleisten für
die Schnittstellen mitbedacht.
5 Bauteilauswahl                                                                   25

4.6 Temperatur
Für den Temperatursensor war ein Mindestmessbereich von –30°C - +60°C bei einer
Genauigkeit von < 1% bei 25°C vorgegeben. Da der Temperatursensor eine späte
Erweiterung darstellte, die erst nach Beendigung des Platinenlayouts geplant wurde,
kam nur ein analoger Sensor in einem möglichst kleinen Gehäuse in Frage, da kaum
Platz mehr zur Verfügung stand und ebenso der Platz für einen digitalen Bus nicht
gegeben war.
Die Auswahl eines geeigneten Temperatursensors erfolgte über die Digikey          [9]
Homepage und deren Produktkatalog nach folgender Strategie:
Produktkatalog → Sensoren, Transducer → Temperatur → Filter: Analog, Artikel auf
Lager.
Eine weitere Selektion erfolgte über das Gehäuse. Als Gehäusebauformen, die klein
genug waren um doch auf der Platine positioniert werden zu können, zeigten sich 4-
MicroSMD, SOT23-5, SOT23-6 sowie SC70-5.
Im 4-MicroSMD war der LM20 erhältlich, welcher aufgrund seiner nicht ausreichenden
Genauigkeit von 1,5% ausschied, zudem ist das 4-MicroSMD Gehäuse schwer zu
verarbeiten.
Der im SOT23-5 erhältliche MAX6608 schied durch die nicht ausreichende
Genauigkeit von 2% aus.
Der im SOT23-6 erhältliche MAX6611 ist nur in großen Stückzahlen lieferbar.
Von den unter SC70-5 aufgelisteten Bauteile erreichte schließlich nur der MAX6605
[D6] die geforderte Genauigkeit von unter 1%. Erste Wahl wäre somit der MAX6605,
da dieser jedoch recht teuer ist, wurde versucht eine preisgünstige Alternative zu
ermitteln. Hier fiel dann die Wahl auf den LM20 [D27], der bei bestimmtem Layout, als
Pinkompatibel angesehen werden kann.



5     Bauteilauswahl

5.1 Analog-Digital-Umsetzer
Als Analog-Digital-Umsetzer für die Signale der Beschleunigungs- und
Drehratensensoren, sowie die Signale der anderen Sensoren werden hochauflösende
Typen mit einer möglichst hohen Kanalanzahl benötigt. Die Wahl fiel hierbei auf den
MAX1168 [D14] von Maxim. Dieser ADC besitzt eine Auflösung von 16-Bit, 8-Kanäle
und ist durch sein Umsetzverfahren der sukzessiven Approximation schnell, das
Messergebnis steht sofort im Anschluss der Messanfrage zur Verfügung. Er wurde
5 Bauteilauswahl                                                                   26

bereits für vorausgegangene Projekte erfolgreich verwendet [1], ebenso existieren für
ihn bereits die nötigen Softwaretreiber.
Zur Auswertung des Absolutluftdrucks wird eine höhere Auflösung als 16-Bit benötigt,
um auch Höhenänderungen im cm-Bereich erfassen zu können. Der in früheren
Projekten verwendete einkanalige 24Bit Umsetzer LTC2400 [D2] von Linear
Technology erwies sich hierbei als sehr langsam. Als schnellerer 24Bit Umsetzer ist
ebenfalls bei Linear Technology der LTC2440 [D1] erhältlich. Im Gegensatz zum
LTC2400,      der    mit    einer    festen   Genauigkeit     und     damit     festen
Konvertierungsgeschwindigkeit arbeitet, kann der LTC2440 durch ein per SPI
gesendetes Kommandowort auf verschiedene Genauigkeiten und damit
Konvertierungsgeschwindigkeiten       umgestellt      werden.    Die      erreichbare
Konvertierungsgeschwindigkeit des LTC2440 ist abhängig von der Genauigkeit mit der
die Konvertierung erfolgen soll. Je weniger Zeit für einen Konvertierungsvorgang zur
Verfügung steht, je geringer ist die Genauigkeit. Die Geschwindigkeit ist jedoch im
Vergleich mit dem LTC2400 bei gleicher Genauigkeit von 24Bit erheblich höher
(~37ms LTC2440 [D1, S.14], ~133,3ms LTC2400 [D2. S.4]).


5.2 Spannungsversorgung
Als Vorgabe für die Spannungsversorgung war festegelegt, dass beide Platinen mit
einer einzigen Spannung versorgbar sind. Dabei sollte die Eingangsspannung möglichst
hoch sein, im Idealfall geeignet für fünf Lithium Polymer Zellen. Die Nennspannung
von Lithium-Polymer-Zellen beträgt 3,7V, kann jedoch bis 4,3V ansteigen. Auf 5
Zellen ergibt dies eine Nennspannung von 18,5V bzw. 21,5V [10]. Es sollte somit eine
maximale Eingangsspannung von 23V möglich sein.
Beide Platinen benötigen zum Betrieb eine analoge und digitale Spannungsversorgung
mit je 3,3V und 5V.
Zur Abschätzung des ungefähren Strombedarfs wurden die Verbraucher der IMU in
Tabelle 5.1 gelistet.
5 Bauteilauswahl                                                                                     27

Tabelle 5.1: Stromaufnahme der IMU Komponenten
Verbraucher        Digital 3,3V              Digital 5V                Analog 3,3V   Analog 5V
ADXRS610           -                         3x 5mA                    -             3x 3mA
ADXL320            -                         -                         0,48mA        -
ADXL330            -                         -                         0,32mA        -
MPXH6115           -                         -                         -             10mA
MPXV7002           -                         -                         -             10mA
TLC2262            -                         -                         -             0,5mA
LTC2440            -                         11mA                      -             1mA
MAX1168            1,5mA                     -                         -             4mA
TLC2264            -                         -                         -             0,5mA
KMZ51              -                         ca. 10mA                  -             ca. 10mA
74HC138            -                         0,08mA                    -             -
MAX6605            -                         -                         0,01mA        -
                   1,5mA                     36,08mA                   0,81mA        45mA



Als Spannungsregler für die analogen Spannungen sollten spezielle rauscharme
Spannungsregler zum Einsatz kommen. Die Suche nach geeigneten Reglern stellte sich
insofern als schwierig heraus, da alle für solche Anwendungen in Frage kommenden
Spannungsregler nicht den geforderten Eingangsspannungsbereich besitzen. In der
Regel sind diese Regler nur bis 16V, in seltenen Fällen bis 20V, konzipiert.
Ausführliche Recherche bei diversen Anbietern ergab, dass der LT1761 [D3] von
Linear Technology der Spannungsregler mit dem größten Eingangsspannungsbereich
ist. Dieser Regler ist für maximal 20V konzipiert und damit aber auch unter der
geforderten Spannung. Jedoch sind keine anderen Regler auf dem Markt. Aus diesem
Grund muss die zur Versorgung verwendete LiPo Zellenzahl von fünf auf vier gesenkt
werden. Sollen mehr als vier Zellen verwendet werden ist ein Vorsatz vorzuschalten,
der die Spannung reduziert. Die maximale Stromentnahme des LT1761 beträgt 100mA
was für die Anwendung ausreichend ist. Kritisch ist jedoch die auftretende
Verlustleistung bei der höchsten anzunehmenden Eingangsspannung, sie beträgt nach
553,5mW.


                       I out (max) * (Vin (max) − Vout ) + I GND *Vin (max)                      (5.3)


IGND wird aus einem Diagram [D3, S.9] bestimmt, dieses ist jedoch nur bis
Eingangsspannungen von 10V gültig, so dass IGND für 17,3V auf etwa 1mA
abgeschätzt werden musste. Somit ergibt sich den mit 45mA am stärksten belasteten
Analog 5V Regler nach (5.4) eine Verlustleistung von 566,2mW.
5 Bauteilauswahl                                                                  28




                   Pv = 45mA * (17,2V − 5V ) + 1mA *17,2V = 566,2mW           (5.4)


Das Datenblatt gibt eine maximale Sperrschichttemperatur von 125°C an, die laut
Datenblatt nach (5.5)(5.6) näherungsweise berechnet werden kann.


                                      TJ = Pv * Rth                           (5.5)




                                                  °C
                           TJ = 566,2mW *150         = 84,9°C                 (5.6)
                                                  W


Die maximale Sperrschichttemperatur berechnet sich aus der durch die Verlustleistung
erzeugten Temperatur + Umgebungstemperatur.


                                  TJ max = Tv + TUmgebung                     (5.7)


Somit ergibt sich nach (5.8) eine maximale Umgebungstemperatur von 40,1°C, über
der die Imu nicht mit der maximalen Eingangsspannung betrieben werden darf.




                    TUmgebung = TJ max − Tv = 125°C − 84,9°C = 40,1°C         (5.8)


Als Regler für die digitalen Spannungen sind keine besonders rauscharmen Regler
notwendig, jedoch ergab sich hier wiederum das Problem, dass die im Handel
verfügbaren Regler entsprechender Baugröße keine ausreichende Spannungsfestigkeit
besaßen bzw. teurer waren als die LT1761. Daher wurden für die digitalen
Versorgungen ebenfalls die gleichen Regler verwendet.


Die Stromaufnahme der MCU wird hauptsächlich durch die angeschlossene Peripherie
in Form von Servos, Kamera, Funkmodul und ähnlichem bestimmt. Die Stromaufnahme
der Servos wurde mit etwa 2A angenommen, somit wurde für den digitalen 5V Zweig
der MCU das fertige Schaltreglermodul PTH08080 [D15] verwendet, welches einen
maximalen Ausgangsstrom von 2A liefern kann. Mit einer maximalen
6 Blockschaltbild                                                                 29

Eingangsspannung in Höhe von 18V ist er noch mit vier Lithium-Polymer-Zellen
verwendbar. Die digitale 3,3V Versorgung kann zur Reduzierung der Verlustleistung
per LDO aus den 5V gewonnen werden. Die nötige Belastbarkeit wird hauptsächlich
von Mikrocontroller sowie angeschlossener Peripherie bestimmt. Um genügend
Reserven für Peripheriebaugruppen zu besitzen wurde die 3,3V Versorgung großzügig
dimensioniert und mit einem LM1117-3,3 [D28] ausgestattet, der in der Lage ist bis zu
800mA zu liefern. Um das Funkmodul vor Störungen andere Baugruppen zu schützen
wurde es mit einem eigenen Spannungsregler, ebenfalls vom Typ LM1117-3,3
ausgestattet. Durch die großzügige Dimensionierung können die anderen Bauteile in der
Auslegung unberücksichtigt bleiben, da sie nur einen geringen Strombedarf besitzen.
Die beiden analogen Versorgungsspannungen dienen nur zu Versorgung der
Mikrokontroller internen ADC sowie eventueller Peripherie, woraus nur ein geringer
Strombedarf in Höhe einiger mA resultiert. Es wurden daher die gleichen Regler wie
auf der IMU eingesetzt, da diese mit 100mA Belastbarkeit bereits die kleinsten
lieferbaren Regler waren.



6     Blockschaltbild
Bild 6.1 zeigt das Blockschaltbild des Autopiloten mit seinen wichtigsten
Komponenten. Auf der Seite links der grauen Strichpunktlinie sind die Komponenten
der IMU, wie Sensoren und Analog-Digital-Umsetzer dargestellt.
Rechts der grauen Strichpunktlinie befinden sich die Komponenten der MCU. Den Kern
bildet hier der Mikroprozessor, umgeben von den Peripheriebausteinen.
6 Blockschaltbild                           30




Bild 6.1: Blockschaltbild des Autopiloten
7 Schaltungsentwurf                                                                31


7     Schaltungsentwurf
Das Kapitel Schaltungsentwurf befasst sich mit der äußeren Beschaltung der Bausteine,
der Dimensionierung der Peripheriebausteine, sowie der Verschaltung der Bauteile
untereinander.
Die Schaltpläne sind im Anhang im Kapitel 21.3 aufgeführt.


7.1 Mikrocontroller
Der Mikrocontroller LPC2148 [D7] befindet sich in einer Standardschaltung. Alle
Versorgungsanschlüsse sind mit 100nF gegen Masse abgeblockt. Die Takterzeugung
erfolgt mittels einem 12MHz Quarz und den beiden zugehörigen 22pF Kondensatoren.
Die Erzeugung des Resetimpuls beim Einschalten wird über ein RC Glied bestehend
aus 10kΩ gegen 3,3V und 100nF gegen Masse erzeugt. Der Anschluss des USB Ports
erfolgte nach Angabe im Datenblatt (Seit 32 Fig. 10) mit den üblichen 33Ω
Serienwiderständen in den Signalleitungen sowie 18pF Kondensatoren von den
Signalleitungen gegen Masse. Die Connectschaltung wurde mit einem Transistor
durchgeführt dessen Typ aus den Paparazzi Entwürfen übernommen wurde. Die 5V des
USB Bus werden nicht direkt an den VBUS Pin des Controllers gelegt sondern zunächst
über einen Spannungsteiler auf 3,3V begrenzt.


7.2 Gyroskope
Die drei Gyroskope des Typs ADXRS610 sind nach den Herstellerangaben im
Datenblatt [D4] beschaltet.
Die Bauteile der die Gyroskope sind jeweils gleich nummeriert, jedoch unterscheidet
sich die erste Ziffer zur Unterscheidung der Achsen. Bauteile beginnend mit 5
bezeichnen die X-Achse, beginnend mit 6 die Y-Achse und beginnend mit 7 die Z-
Achse. Beschrieben wird hier nur die X-Achse.
Die analoge 5V und digitale 5V Spannungsversorgung für die Gyroskope sind getrennt
ausgeführt und am Baustein mit je 100nF / 10V abgeblockt (C505 und C506). Um die
für die Piezoresonatoren erforderliche Spannung von ca. 15V zu erzeugen, besitzen die
Gyroskope interne Ladungspumpen, die aus der 5V Versorgungsspannung ca. 15V
erzeugen. Die Ladungspumpen benötigen hierzu externe Kondensatoren, die im
Datenblatt mit 22nF angegeben sind (C502 und C503). Da die Kondensatoren mit den
erzeugten 15V belastet werden wurden hier Kondensatoren der Bauform 0603
verwendet, die eine Spannungsfestigkeit von 50V aufweisen. In Baugröße 0402 wären
maximal 16V möglich, und somit keinerlei Sicherheitsreserve, was auf Dauer zum
Ausfall der Kondensatoren führen könnte. Gleiches gilt für den Filterkondensator der
Ladungspumpen C501, er ist im Datenblatt mit 100nF angeben und in Bauform 0603
bei 50V Spannungsfestigkeit vorgesehen.
7 Schaltungsentwurf                                                                              32

Aus R501 und R502 ist ein Spannungsteiler aufgebaut, um eventuell die
Ausgangsspannung der Gyroskope an den Analog-Digital-Umsetzer anzupassen. Im
Normalbetrieb werden die Gyroskope vom ADC mit der Vratio Spannung in Form der
Referenzspannung des ADC versorgt, so dass eine optimale Anpassung zwischen
Gyroskopen und ADC erfolgt. In diesem Fall ist R501 mit 0Ω zu bestücken und R502
ist unbestückt zu lassen. Sollte die Vratio Spannung jedoch nicht durch den ADC,
sondern durch die Versorgungsspannung geliefert werden, ist eine Pegelanpassung
durch den Spannungsteiler notwendig.
R503 dient zum Abtrennen der Vratio Spannung. Dies ist nötig wenn Sensoren des Typs
ADXRS150 bzw. ADXRS300 bestückt werden sollten (s.u.).
Über C507 kann die maximale Bandbreite der Gyroskope eingestellt werden. Neben
C507 wird sie durch einen internen Widerstand mit 180kΩ bestimmt. Die Berechung
der Bandbreite erfolgt durch Formel (7.1), die auch im Datenblatt [D4, S.9] aufgeführt
ist. Als Standardwert sind für C507 2,2nF vorgesehen, was eine Bandbreite von ca.
400Hz ergibt. Mit diesem Wert wurden bisher gute Erfahrungen gemacht. Sollten
jedoch zukünftig Probleme auftreten oder Änderungen gewünscht sein, zeigt Tabelle
7.1 geläufige Bandbreitenwerte für C507.


                                                1
                             f out =                                                       (7.1)
                                       2 * π * Rout * C 507

Tabelle 7.1: Geläufige Werte für C507
                                                              Wert C507 nach   Resultierende
Bandbreite (Hz)             Wert C507 (nF)
                                                              Reihe (nF)       Bandbreite (Hz)
50                          17,684                            18               49,122
100                         8,842                             8,2              107,829
200                         4,421                             4,7              188,127
400                         2,210                             2,2              401,907
800                         1,105                             1,0              884,195


Durch die Lötjumper SJ501 und SJ502 können die Gyroskope in den Selbsttestmodus
versetzt werden, indem diese geschlossen werden. Die Konfiguration und die zu
erwartenden Ausgangsspannungswerte (in Ruhelage) sind in Tabelle 7.2 dargestellt. Die
Widerstände R504 und R505 sind Pulldownwiderstände um bei geöffneten Lötjumpern
einen Nullpegel zu garantieren.
7 Schaltungsentwurf                                                                33

Tabelle 7.2: Selbsttestmodi
                         SJ501              SJ502               RateOut (Ruhelage)
Normalbetrieb            geöffnet           geöffnet            0V
Test System 1            geöffnet           geschlossen         -0,5V
Test System 2            geschlossen        geöffnet            +0,5V
Test System 1&2          geschlossen        geschlossen         0V


Das Design der Schaltung ist auf Gyroskope der ADXRS61X Serie optimiert. Diese
Serie beinhaltet baugleiche und pinkompatible Sensoren mit unterschiedlicher
Auflösung. Die verschiedenen erhältlichen Typen mit den Drehraten zeigt Tabelle 7.3.

Tabelle 7.3: Erhältliche Gyroskope
Gyroskop                                    Maximale Drehrate
ADXRS610                                    ±300°
                                                /s
ADXRS612                                    ±250°
                                                /s
ADXRS613                                    ±150°
                                                /s
ADXRS614                                    ±50°
                                               /s


Es ist jedoch auch möglich die älteren Sensoren vom Typ ADXRS150 [D18] bzw.
ADXRS300 [D19] zu bestücken. Hierbei sind jedoch kleine Anpassungen im Vergleich
zur Originalbestückung durchzuführen.
    •   C501 ist anstatt mit 100nF mit 47nF zu bestücken
    •   R503 darf nicht bestückt werden, da der ADXRS150 bzw. ADXRS300 eine
        eigenen Referenzspannung erzeugt, die nicht in die Schaltung eingespeist
        werden darf. Eine Bestückung von R503 kann Schäden am Gyroskop oder am
        ADC zur Folge haben.
    •   Die Ausgangsspannung ist über den Spannungsteiler an den ADC anzupassen.


Im Vorlauf des Schaltungsdesigns um die ADXRS610 stellte sich die Frage ob die
Schaltkreise an dem Vratio Pin eine Spannung erwarten oder eine bereit stellen. Die
Erklärung zum Vratio Prinzip ist im Datenblatt recht kurz gehalten. Aus dem Text muss
man die Annahme ziehen, dass es sich um einen Eingang handelt, an dem der
Schaltkreis eine Spannung erwartet, während in einem Übersichtsschaltplan der Vratio
Pin als Ausgang gekennzeichnet ist.
Um kein Risiko einer nicht funktionstüchtigen Leiterplatte einzugehen wurde daher ein
Testaufbau hergestellt (Bild 7.1). Der ADXRS610 wurde dazu umgekehrt auf eine
Lochrasterplatine geklebt und die Anschlüsse über dünnen Kupferdraht auf die
Lochrasterplatine geführt, wo die Montage der restlichen Bauteile erfolgte.
7 Schaltungsentwurf                                                               34

Die erste Inbetriebnahme erfolgte ohne eine Spannungsquelle an Vratio. Eine Messung
der Spannung an Vratio ergab 0V, ebenso war das Drehraten- und das Temperatursignal
bei 0V. Daher wurde nun eine Spannung an Vratio angelegt. Hiernach war an dem
Drehratensignal die Hälfte der Betriebsspannung zu messen, wobei sich das Signal bei
Dreheinwirkung veränderte. Ebenso lag ein Temperatursignal vor, welches sich bei
Erwärmen des Sensors auch änderte.
Es konnte somit einwandfrei nachgewiesen werden, dass an dem Vratio Pin die
Referenzspannung des ADC anzulegen ist.




Bild 7.1: Versuchsaufbau für Gyroskop ADXRS610



7.3 Beschleunigungssensoren
Die IMU besitzt 2 Beschleunigungssensoren, die auf unterschiedliche Art und Weise
genutzt werden können.
In der Vollausstattung befindet sich auf der Hauptplatine ein 3-achsiger ADXL330
[D22] mit ±3g Messbereich und auf der senkrechten Y-Platine ein 2-Achsiger
ADXL320 [D23] mit ±5g Messbereich. Als weiterer verwendbarer Sensor ist der
ADXL323 [D24] mit 2 Achsen und einem Messbereich von ±5g erhältlich.
Je nach Anwenderwunsch können die Beschleunigungssensoren unterschiedlich
bestückt werden um unterschiedliche Messbereiche zu erhalten. Als einfachste Variante
7 Schaltungsentwurf                                                               35

ist es möglich den ADXL330 alleine zu betreiben, diese ist jedoch nur auf der
Hauptplatine bestückbar. Der Platz auf der Y-Platine bleibt dann unbestückt.
Des weiteren ist es möglich die IMU mit zwei 2-achsigen Sensoren vom Typ ADXL320
oder 323 zu betreiben. Wird einer der 2-achsigen Sensoren anstelle des ADXL330
bestückt so liegt anstelle der Z-Achse ein NC Pin am ADC. Der ADC Port 5 liefert
daher kein Signal und darf nicht ausgewertet werden. Die 2-achsigen Sensoren können
untereinander je nach Wunsch beliebig ausgetauscht werden, der Sensor auf der
Hauptplatine misst dabei die X- und Y-Achse, der Sensor auf der Y-Platine mit die X-
und Z-Achse.
Beschaltet sind die Beschleunigungssensoren nach Datenblattangaben. Die Beschaltung
unterscheidet sich dabei zwischen den beiden 2-achsigen Sensoren nicht und zwischen
den 2-achsigen und dem 3-achsigen Sensor nur durch die zusätzliche dritte Achse.
Die Versorgung der Sensoren erfolgt durch die analoge 3,3V Spannungsversorgung, die
direkt am Baustein durch 100nF abgeblockt ist.
Jeder analoge Ausgang besitzt einen Kondensator zu Bandbreitenbegrenzung. Das
Datenblatt gibt hierbei in einer Tabelle Wert für verschiedene Bandbreiten an.



Tabelle 7.4: Filterkondensatorauswahl
Bandbreite in Hz                                         Kondensator in µF
1                                                        4,7
10                                                       0,47
50                                                       0,1
100                                                      0,05
200                                                      0,027
500                                                      0,01



Für individuelle Bandbreiten können die Kondensatoren nach Formel (7.2) berechnet
werden


                                                       1
                          C( x , y , z ) =                                    (7.2)
                                             2 * π * 32kΩ * F−3dB


Aufgrund von guten Erfahrungen wurde eine Bandbreite von 100Hz gewählt welche
Werten für C343-C345 und C622-C623 von 50nF entsprechen würden. Da diese Wert
außerhalb der Standardreihen liegt wurde der nächstliegende Wert von 47nF gewählt,
die Bandbreite beträgt daher ca. 106Hz
7 Schaltungsentwurf                                                                36

7.4 Kompass
Die Schaltung für den Kompass ist einem Vorschlag des Applikationsberichtes
AN00022 [D12] von Philips Semiconductors angelehnt. Die Dimensionierung der
analogen Auswertelektronik wurde von dem MK3Mag Modul [8] übernommen, ebenso
wie das Hinzufügen der Kondensatorkette zur Erzeugung des Flip Impulses.


7.5 Luftdruck
Die Dimensionierung der Abblockkondensatoren des MPXH6115 ist aus dem
Datenblatt [D25] entnommen. Der Ausgang des Sensors ist mit einer Kombination von
2 Widerständen und einem Kondensator versehen, die es ermöglichen sowohl Sensoren
mit Strom- als auch mit Spannungsausgang zu nutzen. Für den Fall der Nutzung von
Sensoren mit Spannungsausgang ist R301 unbestückt zu lassen, R302 und C303 werden
nach Schaltplan bestückt. Für die Nutzung von Sensoren mit Stromausgang wird R301
nach Schaltplan bestückt, R302 mit 0Ω und C302 mit 47pF, dies entspricht der Angabe
im Datenblatt.
Der nachfolgende Impedanzwandler ist auf Empfehlung der AN1646 [D5] zu
Rauschreduzierung nachgeschaltet. Entgegen der Angabe im Datenblatt wird hier kein
MC33502, der nicht lieferbar ist, verwendet, sondern ein vergleichbarer Rail-to-Rail
Operationsverstärker TLC2262. Der Ausgang des Impedanzwandlers ist über einen
Spannungsteiler zur Pegelanpassung an den Eingang des 24-Bit ADC gelegt. Der
Spannungsteiler kann je nach Bedürfnis noch nachträglich angepasst werden. In der
vorgesehenen Version ist er mit je 3,3kΩ bestückt, was zur Folge hat, dass die
Ausgangsspannung des Impedanzwandlers halbiert wird, begründet dadurch, dass der
ADC einen Eingangsspannungsbereich von VREF/2 besitzt. Bei einer
Referenzspannung von 5V bedeutet dies, das Spannungen im Bereich von –2,5V - +
2,5V verarbeitet werden können. Spannungen über 2,5V liefern einen
Maximalausschlag. Die Ausgangsspannung des Luftdrucksensors beträgt maximal ca.
4,8V, die vom Impedanzwandler nicht verändert werden. Durch den Spannungsteiler
ergibt sich somit eine Spannung von etwa 2,4V am Eingang, was noch eine gewisse
Reserve zum maximalen Messbereich darstellt um so Überschreitungen des
Messbereichs durch etwaige Toleranzen zu vermeiden.
Die Beschaltung der Versorgungsspannung des LTC2440 mit Kondensatoren erfolgt
nach Datenblattempfehlung. Die Referenzspannung wird durch die analoge 5V
Versorgungsspannung gebildet, ist jedoch durch eine zusätzliche Induktivität von 10µH
und einen 100nF, zur Vermeidung von Störungen, entkoppelt.
In den sendenden I/O Leitungen des SPI Bus des LTC sind Spannungsteiler integriert
um den 5V Pegel des LTC2440 auf die 3,3V Pegel des LPC2148 herabzusetzen. Zwar
wird beim LPC2148 angegeben, das seine Eingänge 5V tolerant sind, jedoch hat es
dabei in der Vergangenheit bereits einige Probleme mit Zerstörung von I/O Pins
gegeben. Die Spannungsteiler sind daher als Sicherheitsmassnahme integriert worden.
7 Schaltungsentwurf                                                                37

Umgekehrt erkennt jedoch der LTC2440 die 3,3V Pegel des LPC2148 eindeutig als
High Pegel, so dass hier keine weiteren Maßnahmen erforderlich sind.


7.6 Staudruck
Der Differenzdrucksensor MPXV7002 [D26] verfügt über einen Messbereich von ±
20mbar bei einer Aussteuerung von 0,5V – 4,5V. Ohne einen Druckunterschied beträgt
die Ausgangsspannung 2,5V. Für die Staudruckmessung wird nur der positive
Messbereich, also von 2,5V – 4V verwendet. Durch den zu großen Messbereich des
Sensors werden bei einem erwarteten maximalen Druckunterschied von 2,58mbar nur
effektiv ca. 12,9% des Messbereichs genutzt, was einer Ausgangsspannung von 258mV
entspricht. Um den Bereich des ADC besser ausnutzen zu können muss die geringe
Ausgangsspannung verstärkt werden, wobei sich das Problem ergibt, dass der Nullpunkt
bei 2,5V liegt und so diese 2,5V immer mitverstärkt wurden. Aus diesem Grund wurde
die virtuelle Masse des nachfolgenden nicht invertierenden Verstärkers, in Form des
TLC2262, durch R309 und R311 auf 2,5V angehoben. Der Verstärker selbst sollte die
258mV auf ca. 3,8V verstärken. Die maximale Aussteuerung des ADC wird zwar erst
bei 4,096V erreicht, jedoch sind diverse Toleranzen zu berücksichtigen, so dass eine
Reserve eingeplant wurde um ein Übersteuern zu vermeiden. Für eine Verstärkung von
0,2V auf 3,8V ist eine Verstärkung von 14,7 notwendig woraus sich aus der
umgestellten Gleichung (7.3) zur Verstärkungsberechnung für nicht invertierende
Operationsverstärker ein Widerstandswert für R312 von 301,4kΩ ergibt. Der
nächstliegende Wert einer Reihe beträgt 300kΩ. Der Wert für R311 wurde bereit im
Zuge der Massehochlegung auf 22kΩ festgelegt.


                      R312 = (v − 1) * R311 = (14,7 − 1) * 22kΩ = 301,4kΩ      (7.3)


Der sich am Ausgang befindliche Spannungsteiler ist für individuelle Anpassung
vorgesehen, wird in der Standardversion jedoch nicht gebraucht. Daher ist R313 mit 0Ω
zu bestücken und R314 ist unbestückt zu lassen.


7.7 Temperatur
Die Beschaltung des Temperatursensors MAX6605 (IC351) entspricht der im
Datenblatt [D6] empfohlenen.
Durch R351 ist es möglich den Temperatursensor vom ADC zu trennen, falls der
Sensor nicht benötigt oder der ADC Kanal anderweitig benötigt wird.
7 Schaltungsentwurf                                                                38

7.8 Analog – Digital – Umsetzer
Die IMU verwendet zwei Analog Digital Umsetzer MAX1168 [D14] von Maxim zur
Digitalisierung der Sensordaten. Die Aufteilung der Sensoren auf beide ADC erfolgte
so, dass der erste ADC alle schnellen Signale, also die der Gyroskope und der
Beschleunigungssensoren verarbeitet und der zweite die langsameren Daten vom
Magnetsensor, Staudruck sowie Temperatur verarbeit.
Die ADC lassen sich in zwei verschieden Moden betreiben, wofür einer speziell für den
Einsatz zusammen mit einem DSP konzipiert ist, während der andere den normalen
Betrieb per SPI Schnittstelle darstellt. Durch die Widerstände R401 und R402 bzw.
R411 und R412 sind die ADC für den Betrieb mit der SPI Schnittstelle konfiguriert.
Die Beschaltung mit Kondensatoren erfolgte nach Datenblattempfehlungen [D14].
Bei ADC0 besteht die Besonderheit, das seine internen Referenzspannung über den 0Ω
Widerstand R403 zu den Gyroskopen geleitet wird, welche wiederum diese als Vratio
Spannung nutzen um ihren Messbereich auf diese Spannung anzugleichen.


7.9 Spannungsversorgung

7.9.1 LT1761
Alle in dem Projekt verwendeten LT1761 sind nach den Datenblattangaben [D3]
beschaltet. Der 2,2µF Eingangstantalkondensator ist aufgrund der hohen möglichen
Eingangsspannung als 25V Typ festgelegt. Der 10µF Ausgangstantalkondensator ist bei
der 3,3V Ausgangsspannungen als 6,3V Typ ausgelegt, bei den 5V Spannungen als 10V
Typ. Die analogen Regler sind am Eingang zusätzlich mit einer 0,47µH Induktivität
versehen.

7.9.2 LM1117
Beide sich im Projekt befindlichen LM1117 wurden in gleicher Art nach
Datenblattangaben [D28] beschaltet, dies sieht einen 10µF/10V Tantalkondensator am
Eingang vor, wenn sich der Schaltkreis in großer Entfernung zum
Ladeelektrolytkondensator befindet. Da kein Ladeelektrolytkondensator vorhanden ist,
ist dieser Kondensator somit vorzusehen. Weiter empfiehlt das Datenblatt einen 22µF
Tantalkondensator am Ausgang. Zusätzlich wurde dem Ausgangskondensator noch ein
keramischer 100nF Kondensator parallel geschaltet um hochfrequente Störspitzen zu
unterdrücken.

7.9.3 PTH08080
Die Beschaltung des PTH08080 erfolgte nach Datenblattempfehlungen [D15]. Dieses
sieht für den Eingang einen 100µF Kondensator vor, welcher einen niedrigen ESR
aufweist. Dies wurde in der Auswahl des Kondensator berücksichtigt. Die
7 Schaltungsentwurf                                                                39

Spannungsfestigkeit wurde mit 25V hoch gewählt, was jedoch aufgrund der hohen
möglichen Eingangsspannung mit zusätzlicher Reserve als sinnvoll erschien. Als Typ
wurde hier ein Aluminiumelektrolytkondensator verwendet, da laut Datenblatt bei
Tantalkondensatoren die Spannungsfestigkeit mindestens das Doppelte der zu
erwartenden Gleichspannungsbelastung betragen muss, was zu einem erheblich mehr an
Platzbedarf (mehrere Kondensatoren nötig) und zu deutlich höheren Kosten geführt
hätte. Bei Aluminiumelektrolytkondensatoren trifft dieser Fall nicht zu.
Als Ausgangskondensator wurde ein Tantalkondensator mit 150µF verwendet. Zwar
benötigt der PTH08080 nicht zwingend einen Ausgangskondensator, jedoch lässt sich
hiermit die durch den Schaltregler verursachte Restwelligkeit mindern.


7.10 Chipselect Decoder
Die Chipselectschaltung besteht aus zwei 74HC138, wovon jeweils einer auf der IMU
und einer auf der MCU bestückt ist. Die Versorgungsspannung ist nah am Schaltkreis
durch 100nF abgeblockt. Die Versorgung erfolgt mit 3,3V, somit besitzen alle
Chipselectsignale ebenso 3,3V Pegel. Die Eingangssignale vom Controller sind mit
4,7kΩ versehen um sofort nach dem Einschalten einen High Pegel zu erhalten falls der
Controller zu diesem Zeitpunk noch undefinierte Signale ausgibt.
Auf der IMU selektieren die ersten 3 Ausgänge die 3 ADC. Auf der MCU befindet sich
kein SPI Gerät, daher sind alles Chip Select Signale über SPI1-A (X117) herausgeführt.
Die bereits auf der IMU vergebenen Signale wurden auf Lötkontakte herausgeführt.


7.11 Leistungsschalter / Kameraschalter
Der Leistungsschalter TPS2015 für die Kamera ist nach Datenblattangaben [D29]
beschaltet, dieses sieht einen 100nF Kondensator am Eingang wie auch am Ausgang
vor. Zusätzlich ist am Ausgang ein 22µF Kondensator nahe der Last vorzusehen.
Der Überstromsignalausgang bleibt unausgewertet, die Steuerung erfolgt durch den
Mikrocontroller über den Enable-Anschluss.


7.12 I²C Levelshifter
Der I²C Levelshifter PCA9306 wurde nach Datenblattangaben [D30] beschaltet. Jedoch
wurden nicht die im Datenblatt empfohlenen Widerstandswerte für die Pullup-
Widerstände der Busleitungen verwendet, da es mit diesen Werten zu Fehlfunktionen
auf dem Bus kam. Die Pullup-Widerstände wurden daher mit 3,3kΩ bestückt, mit
welchen eine Versuchsschaltung, bei der die Widerstände aufgrund eines Listenfehlers
eigentlich falsch bestückt waren, bereits einwandfrei funktionierte.
7 Schaltungsentwurf                                                                40

7.13 Servo/Zähler
Der CMOS Zähler CD4017 benötigt als externe Beschaltung lediglich einen 100nF
Kondensator zum Abblocken der Versorgungsspannung. Die Versorgung erfolgt durch
die digitale 5V Versorgung.
Die Ausgangssignale werden auf Steckleisten geführt, wovon Kanal 1-6 auf 2,5mm
Stiftleisten geführt werden und Kanal 7-10 auf 3polige Molexstecker gelegt wurden.


7.14 Steckleisten
Die Anordnung der Signale auf den Steckerleisten erfolgt nach einem bestimmten
Prinzip, so ist Pin 1 immer Masse gefolgt von der analogen Masse. Weiterhin die
digitalen Spannungen mit ihrer Höhe abfallend gefolgt von den analogen Spannungen.
Zum Ende des Steckers folgen die Signalleitungen. Nicht auf jedem Stecker sind alle
Spannungen vorgesehen, in dem Fall erfolgt die Anordnung nacheinander nach oben
genannter Reihenfolge.
Eine Ausnahme bildet der Anschluss des USB Signals (X108), dieser ist nach dem
allgemeinen Standard des USB Steckers angeschlossen, d.h. auf Pin 1 5V und auf dem
letzten Pin GND.

7.14.1 UART0 X109 (Funk)
UART0 ist ein 8-poliger Molexstecker der die UART0 Schnittstelle nach außen zur
Verfügung stellt. Primär ist sie zum Anschluss des Funkmoduls gedacht. Zusätzlich
beherbergt sie einen I/O Pin des Controllers um eventuelle Zusatzsignale des
angeschlossenen Gerät bedienen zu können. Da UART0 ebenfalls zur Programmierung
des Controllers benötigt wird ist zusätzlich das Resetsignal P0.14, der zum aktivieren
des Programmiermodus benötigt wird, herausgeführt.

Tabelle 7.5: Belegung X109 UART0
          Pin                      Signal              Beschreibung
          1                        GND                 Masse
          2                        +5V_MCU             5V digital
          3                        +3V3_MCU            3,3V digital
          4                        TXD0                Transmit Data
          5                        RXD0                Receive Data
          6                        FUNK_IO             I/O Pin (P1.17)
          7                        /RESET              Reset
          8                        SDA_P0.14           Programmierung
7 Schaltungsentwurf                                                               41

7.14.2 UART1 X110 (GPS)
Analog zu UART0 ist UART1 ebenfalls ein 8-poliger Molexstecker mit gleichen
Signalen um Geräte ohne Steckerwechsel oder Adapter an beide seriellen Schnittstellen
anschließen zu können. Pin8 ist unbeschaltet da über UART1 keine Programmierung
möglich ist.

Tabelle 7.6: Pinbelegung X110 UART1
          Pin                        Signal           Beschreibung
          1                          GND              Masse
          2                          +5V_MCU          5V digital
          3                          +3V3_MCU         3,3V digital
          4                          TXD0             Transmit Data
          5                          RXD0             Receive Data
          6                          GPS_TIMEPULS     I/O Pin (P1.16)
          7                          /RESET           Reset
          8                          -                -




7.14.3 I²C0 X111
I²C0 ist auf einem 3-poligen Molexstecker herausgeführt und ist primär zum Anschluss
der Motorsteller gedacht. Die Schnittstelle hat 5V Pegel und ist durch einen
Levelshifter, der die Signalpegel zwischen 3,3V und 5V anpasst, an den
Mikrokontroller angepasst.

Tabelle 7.7: Pinbelegung X111 I²C0
          Pin                        Signal           Beschreibung
          1                          GND              Masse
          2                          SDA0             I²C Daten (5V)
          3                          SCL0             I²C Takt (5V)




7.14.4 I²C1 X112
I²C1 ist auf einem 6poligen Molexstecker herausgeführt und direkt mit dem
Mikrocontroller verbunden. Zum Schutz der Controllerpins sind in den Signalleitungen
100Ω Serienwiederstände (R192 & R193) eingefügt. An den Signalleitungen sind zwei
Gruppen von Pullup-Widerständen vorgesehen, die es ermöglichen den Bus entweder
mit 3,3V oder mit 5V Pegel zu betreiben. Es ist jedoch zu beachten, dass bei
Verwendung von 5V ein erhöhtes Risiko auf Beschädigung der Controllerpins besteht.
7 Schaltungsentwurf                                                                42

Für 3,3V Buspegel sind R188 & R189 zu bestücken während R190 und R191
unbestückt bleiben müssen.
Für 5V Buspegel sind R190 & R191 zu bestücken während R188 und R189 unbestückt
bleiben müssen.
Auf SDA1 liegt ebenso ein Programmiersignal, daher sollte während der
Programmierung nichts an I²C1 angeschlossen sein.
Da an I²C1 ebenfalls ein Magnetsensor angeschlossen werden kann, dies wurde
vorgesehen falls der auf der IMU integrierte Sensor durch Störfelder beeinflusst wird,
ist zusätzlich auf Pin 6 der für den Magnetsensor nötige I/O Pin herausgeführt.

Tabelle 7.8: Pinbelegung X112 I²C1
          Pin                        Signal            Beschreibung
          1                          GND               Masse
          2                          +5V_MCU           5V digital
          3                          +3V3_MCU          3,3V digital
          4                          SDA_P0.14         I²C Daten
          5                          SCL1              I²C Takt
          6                          MAG_IO            I/O Pin für Mag-Sens




7.14.5 SPI1-1 X117
Die SPI1 Schnittstelle ist über zwei Molexstecker herausgeführt. Während X117 alle
Signale besitzt sind auf X114 nur einige Signale herausgeführt. Die SPI1 ist zum
Anschluss eines weiteren Rechnerboards, einer SD-Karte oder eines Magnetsensors.
Auf X117 sind zusätzlich zu den 3 SPI Signalen und SSEL die beiden
Betriebsspannungen sowie alle noch freien Chip-Select-Leitungen des Chip-Select-
Decoders herausgeführt. Die freien Chip-Select-Leitungen reagieren dabei auf die
binären Bitkombinationen 3-6.
Auf X114 liegen nur 3,3V sowie nur die erste freie Chip-Select-Leitung.
7 Schaltungsentwurf                                                                43

Tabelle 7.9: Pinbelegung X117 SPI1-1
          Pin                       Signal            Beschreibung
          1                         GND               Masse
          2                         +5V_MCU           5V digital
          3                         +3V3_MCU          3,3V digital
          4                         SSEL1             SSEL1
          5                         MOSI1             MOSI1
          6                         MISO1             MISO1
          7                         SCK1              SCK1
          8                         CS_RES_1          Freier CS (CS#3)
          9                         CS_RES_2          Freier CS (CS#4)
          10                        CS_RES_3          Freier CS (CS#5)
          11                        CS_RES_4          Freier CS (CS#6)




Tabelle 7.10: Pinbelegung X114 SPI1-2
          Pin                       Signal            Beschreibung
          1                         GND               Masse
          2                         +3V3_MCU          3,3V digital
          3                         SSEL1             SSEL1
          4                         MOSI1             MOSI1
          5                         MISO1             MISO1
          6                         SCK1              SCK1
          7                         CS_RES_1          Freier CS (CS#4)


7.14.6 Analog X116
Der Analogsteckverbinder X116 ist ein 8-poliger Molexstecker auf dem analoge
Eingänge des LPC2148 nach außen geführt sind. Darunter auch der DAC des LPC2148,
der entweder als DAC oder ADC1 verwendet werden kann. ADC5 ist zusätzlich zu
einem Interruptpin umkonfigurierbar. Um auch höhere äußere Spannungen verarbeiten
zu können ist ADC5 mit einem Spannungsteiler ausgestattet, der je nach Bedarf
bestückt werden kann. In der Standardversion ist der Pin der Steckerleiste direkt mit
dem LPC2148 verbunden, dies bedeutet, dass R195 mit 0Ω bestückt ist während R196
unbestückt ist.
Zu beachten ist weiterhin, dass auf ADC4 und ADC5 über 0Ω Widerstände die
Statussignale von zwei ADC der IMU gelegt werden können. Ist dies der Fall dürfen
ADC4 und ADC5 nicht extern beschaltet werden.
7 Schaltungsentwurf                                                               44

Tabelle 7.11: Pinbelegung X116 Analog
          Pin                        Signal          Beschreibung
          1                          GNDA            Masse analog
          2                          +5V_A_MCU       5V analog
          3                          +3V3_A_MCU      3,3V analog
                                                     Analogausgang
          4                          DAC_ADC1        (AUOT) oder
                                                     Analogport (AD0.4)
          5                          ADC2            Analogport (AD1.2)
          6                          ADC3            Analogport (AD1.3)
          7                          ADC4            Analogport (AD1.4)
                                                     Analogport (AD1.5) o.
          8                          ADC5_INT
                                                     Interrupt (EINT2)




7.14.7 IR0 X107
IR0 ist ein 6-poliger Molexstecker, welcher drei analoge Eingänge des LPC2148 nach
außen führt und speziell zum Anschluss der Infrarotsensoren zur Lageerkennung dient.
Zusätzlich werden die analogen 3,3V sowie 5V mit der analogen Masse herausgeführt.

Tabelle 7.12: Pinbelegung X107 IR0
          Pin                        Signal          Beschreibung
          1                          GNDA            Masse analog
          2                          +5V_A_MCU       5V analog
          3                          +3V3_A_MCU      3,3V analog
                                                     Analogport für IR
          4                          IR1
                                                     Sensor (AD0.1)
                                                     Analogport für IR
          5                          IR2
                                                     Sensor (AD0.2)
                                                     Analogport für IR
          6                          IR3
                                                     Sensor (AD0.3)




7.14.8 RC PPM IN X113
RC_PPM ist ein 6-poliger Molexstecker zum Anschluss des Fernsteuerempfängers. Das
Summensignal wird zum Schutz des Controllpins über 100Ω an den Controller geleitet.
Zusätzlich sind auf dem Stecker noch die Signale SERVO_CLK und SERVO_RST
untergebracht, welche es ermöglichen hier auch extern einen Zählerbaustein für die
Servos anzuschließen, bzw. einen Empfänger soweit umzubauen um dessen internen
Zähler zu nutzen.
Die beiden zur Verfügung stehenden Betriebsspannungen sind zur Vermeidung von
Störungen mit je 100nF gegen Masse abgeblockt.
7 Schaltungsentwurf                                                                45

Tabelle 7.13: Pinbelegung X113 RC PPM IN
          Pin                        Signal            Beschreibung
          1                          GND               Masse digital
          2                          +5V_MCU           5V digital
          3                          +3V3_MCU          3,3V digital
                                                       Eingang Fernsteuer-
          4                          RC_PPM
                                                       summensignal
          5                          SERVO_RST         Zähler Reset
          6                          SERVO_CLK         Zähler Takt




7.14.9 CAM X106
CAM ist ein 7-poliger Molexstecker und dient zum Anschluss einer Kamera. Er stellt
durch ein L-R Glied gefiltert, die Batteriespannung , 5V und Masse des digitalen Zweig
zur Verfügung. Zusätzlich werden die Servokanäle S6-S8 herausgeführt, um Servos zur
Kamerapositionierung betreiben zu können. Ebenso wird eine vom Controller
schaltbare 5V/1A Versorgung bereitgestellt.

Tabelle 7.14: Pinbelegung X106 CAM
          Pin                        Signal            Beschreibung
          1                          GND               Masse
          2                          V+                Batteriespannung
          3                          +5V_MCU           5V digital
          4                          S6                Servosignal 6
          5                          S7                Servosignal 7
          6                          S8                Servosignal 8
          7                          PWR_SW            5V geschaltet




7.14.10 USB X108
USB ist als 4-poliger Molexstecker vorgesehen und dient zum Anschluss des USB
Signals an den Controller. Zu beachten ist, dass der Stecker im Gegensatz zu allen
anderen Steckverbindungen nicht mit Masse auf Pin1 beginnt, sondern nach
allgemeinem USB Standard beschaltet ist, die bedeutet, dass auf Pin1 5V des USB Bus
liegen auf Pin 2 D–, auf Pin 3 D+ und auf Pin 4 GND.
8 Bauteilpositionierung                                                               46

Tabelle 7.15: Pinbelegung X108 USB
          Pin                        Signal              Beschreibung
          1                          V+_USB              5V des USB Bus
          2                          USB-                USB Daten -
          3                          USB+                USB Daten -
          4                          GND                 Masse




8     Bauteilpositionierung

8.1 IMU
Als mechanische Vorgaben für die IMU waren vier 3mm Befestigungsbohren in
quadratischer Anordnung mit je 30mm Lochabstand vorgeschrieben. Die Abmessungen
der Platine waren so klein wie möglich zu halten. Die Schlauchanschlüsse des
Differenzdrucksensors durften nur nach vorne oder hinten zeigen und nicht über den
Platinenrand hinaus zeigen.
Beginnend wurde die Anordnung der senkrecht gestellten Sensorplatinen ermittelt.
Hierzu war maßgebend, dass der 2-achsige Beschleunigungssensor senkrecht zur
Platinenoberfläche und parallel zu Flugrichtung stehen muss um die X und Z Achse
messen zu können.
Von den Gyroskopen muss jeweils eins quer zur Flugrichtung und eins parallel zu
Flugrichtung aufgestellt werden. Zur Vermeidung von Winkelfehlern ist es sinnvoll
beide aufgestellten Platinen zu einem Winkel zu verbinden, so das sich ein Winkel in L-
Form ergibt, wobei der längere Steg parallel zur Flugrichtung liegt.
Der Winkel der Leiterplatten wurde nun als Eagle Symbol erstellt und konnte so
probeweise in dem zur Verfügung stehenden Platz positioniert werden. Hierbei stellte
sich schnell heraus, dass der Winkel in einem Quadrat von 40x40mm Grundfläche,
welches sich bei einem Bohrabstand von 30x30mm ergibt, nicht unterbringen lies. Der
Winkel hätte in diesem Fall mitten auf der Platine gelegen und so keinerlei Platz für den
Differenzdrucksensor und die Z-Gyroskopplatine ließ. Die Länge der Platine wurde
daher auf 45mm erhöht, so dass der Winkel um die obere linke Befestigungsbohrung
herum bis an den linken Rand der Trägerplatine gelegt werden konnte. Somit blieb
rechts der Winkelplatine genügend Platz für den Differenzdrucksensor. Der
Differenzdrucksensor muss zwingend auf der gleichen Seite wie die aufgestellten
Platinen montiert werden, da er sonst die Bauhöhe des gesamten Moduls unnötig
vergrößert hätte. Der Sensor hätte nun mit den Schlauanschlüssen nach oben oder unten
zeigend montiert werden können. Es zeigte sich, dass es durch den ADC, der auf der
Unterseite unter dem Winkel positioniert wurde um kurze Leitungslängen zu
8 Bauteilpositionierung                                                              47

ermöglichen, sinnvoll war, den Differenzdrucksensor noch unten zeigend zu
positionieren, da somit oben genügend Platz für die Steckleiste des ADC blieb. Zu
positionieren war noch der Magnetsensor für die Z-Achse, welcher ebenfalls senkrecht
aufgestellt werden musste. Ob dieser Sensor nun parallel oder quer zur Flugrichtung
vorgesehen wird, war jedoch aufgrund seiner Achsenausrichtung unerheblich. Da
jedoch die quer zur Flugrichtung ausgerichtet Platine nicht vergrößert werden konnte,
da sie ansonsten über den Rand der Trägerplatine hinausgeragt hätte bzw. mit einer
Steckerleiste kollidiert wäre, blieb nur die Verlängerung der parallel zur Flugrichtung
positionierten Platine. Dies war auch in der Hinsicht vorteilhaft, da an dieser Position
noch genügend Platz für den X- und Y-Magnetsensor war, so dass alle Magnetsensoren
räumlich im gleichen Gebiet untergebracht werden konnten. Da jedoch der Platz wegen
des Differenzdrucksensors begrenzt war, mussten die letzten 3 Kontaktflächen der
Sensorplatine so ausgelegt werden, dass sie nur von einer, anstatt von beiden Seiten, zu
verlöten waren um genügend Platz für den Differenzdrucksensor zu lassen.
Die restlichen Bauteile wurden in die noch vorhandenen Lücken so positioniert, das sich
möglichst kurze Leitungswege ergaben. Der als extra Platine ausgeführte Z-Gyroskop
wurde hierbei in zweiter Ebene über anderen Bauteilen positioniert.
Bild 8.1 zeigt die Anordnung der Achsen auf der Leiterplatte.




Bild 8.1: Achsenanordnung der Leiterplatte
9 Das Routen                                                                         48

8.2 MCU
Dadurch, dass die Steckverbinder, die IMU und die MCU miteinander verbinden,
bereits auf der IMU eine feste Position erhalten haben, war die Position auf der MCU
auch bereits festgelegt, da die Verbinder untereinander liegen müssen.
Bei der MCU stellte sich als größtes Problem heraus die Steckleisten auf der Platine
unterzubringen. Es war auf der gleichen Grundfläche wie der IMU zuwenig Platz.
Steckleisten in zwei Reihen hintereinander anzuordnen scheiterte, da dafür ebenfalls die
Grundfläche nicht ausreichte, sowie Leiterbahnen von Steckern der hinteren Reihe nicht
an der vorderen Reihe vorbei geführt werden konnten. Die Verwendung von SMD
Molexsteckern schied ebenso aus, da diese zwar durch die SMD Montage nicht die
untere und mittleren Lagen beeinflussen, jedoch einen sehr großen Flächenbedarf
besitzen, so dass die komplette Oberseite mit Steckern blockiert gewesen wäre und kein
Platz für andere Bauteile mehr bestanden hätte. Ein Versuch die Leiterplatte im gleichen
Maß wie die IMU zu routen scheiterte. Es war daher nötig die MCU Platine nach unten
um weitere 7mm zu vergrößern. Durch den entstanden Platz konnten mehrere
Steckleisten nebeneinander unter den Befestigungsbohrungen platziert werden, die
vorher zwischen den Bohrungen in mehreren Reihen hintereinander platziert werden
mussten. Durch die Vergrößerung der Grundfläche bestand nun ausreichend Platz, so
dass die restlichen Bauteile problemlos, unter Beachtung möglichst direkter
Leitungswege, positioniert werden konnten. Auf der Unterseite war jedoch zu beachten,
dass keine hohen Bauteile an Positionen platziert wurden an denen sich hohe Bauteile
auf der IMU Platine befinden, um ein Zusammenstoßen zu verhindern. Dies bedeutet,
dass an der Position, wo der Platinenwinkel mit den Sensoren sowie an der Stelle des
Differenzdrucksensors, keine hohen Bauteile platziert werden durften.



9    Das Routen
Das Routen erfolgte unter Beachtung üblicher Regeln. Allgemein wurden der obere und
untere Layer für kurze Wegstrecken, also die Verbindung von benachbarten Bauteilen,
genutzt. Über den oberen der beiden Mittellayer wurden Signale geführt welche lange
Wegstrecken auf der Platine zurücklegen. Der untere der Mittellayer war einer
Massefläche vorbehalten. Leitungen welche stark störende Signale führen (SPI) wurden
in Abstand und möglichst nicht parallel zu empfindlichen, analogen Leitungen verlegt.
Signalleitungen wurden mit einer Leiterbahnbreite von 6mil verlegt.
Stromversorgungsleitungen wurden mit dynamischer Breite verlegt. Endstücke, die nur
noch ein Bauteil versorgen, wurden ebenfalls mit 6mil verlegt. Bereiche mit höheren
Strömen besitzen breiten bis zu 16mil.
Das Routen erfolgte ausschließlich manuell per Hand um einen optimalen
Leiterbahnverlauf zu erreichen und die Packungsdichte möglichst hoch zu gestalten.
9 Das Routen                                                                      49

Spätere Versuche mit Autoroutern, um eventuell bessere Ergebnisse zu erreichen,
scheiterten. Weder der Eagle interne Autorouter noch der Autorouter Free Route waren
in der Lage, alle Leitungen zu verlegen, was per Hand bereits geschafft wurde.
Nach vollendeter Bauteilausrichtung und Routingvorgang wurde ein Pappmodell des
Autopiloten erstellt um zu kontrollieren ob die Baugruppen mechanisch zusammen
passten oder ob sich Bauteile gegeneinander behinderten. Mit Hilfe des Modells
konnten mechanische Konflikte ausgeschlossen werden und zugleich konnte ein
Eindruck gewonnen werden wie der neue Autopilot aussehen wird.




Bild 9.1: Pappmodell mit beiden übereinander gelegten Teilen
10 Prozess zum Löten von Bauteilen in BGA und QFN Gehäusen                         50




Bild 9.2: Pappmodell mit beiden einzelnen Teilen




10 Prozess zum Löten von Bauteilen in BGA und QFN
   Gehäusen

10.1 Bestehendes


Zum Löten der BGA und QFN Gehäuse ist es erforderlich einen Reflowlötprozess zu
benutzen. Hierzu stand aus einem früheren Projekt ein Pizzaofen mit externer Steuerung
durch eine Schaltung der Zeitschrift Elektor [11] zur Verfügung.
Der Ofen wurde von mir im Rahmen einer Aushilfstätigkeit nach dem Entwurf der
Elektor aufgebaut und in Betrieb genommen. Eine genaue Einstellung sowie Ermittlung
eines optimalen Temperaturverlaufs erfolgte jedoch noch nicht.
Ein Reflowprozess beinhaltet einen bestimmten Temperaturverlauf, der von der
Reflowanlage möglichst gut realisiert werden sollte. Als Anhaltswerte sind in manchen
Datenblättern von Bauteilen Reflowtemperaturverläufe vorgegeben.
Ein Reflowtemperaturverlauf gliedert sich in folgende Phasen:
10 Prozess zum Löten von Bauteilen in BGA und QFN Gehäusen                          51

   •   Phase 1: Vorheizen
   •   Phase 2: Halten
   •   Phase 3: Anheizen auf Reflowtemperatur
   •   Phase 4: Reflowphase
   •   Phase 5: Abkühlen


Nach Aufbau des Ofens wurden bereits einige Tests durchgeführt. Hierbei stellte sich
bei Verwendung der von Elektor in der Software angegeben Standardparameter heraus,
dass diese viel zu hoch eingestellt waren, was zu einem Verbrennen der Platine führte.
In weitern Versuchen wurden die Temperaturen weiter gesenkt, es traten jedoch immer
mal wieder leichte Bräunungen, vor allem an faserigen Schnittkanten, auf. Da bereits
die Temperaturen soweit gesenkt wurden, dass zu bezweifeln war ob noch eine saubere
Verlötung erzielt werden konnte, war die Überlegung ob direkte Infrarotstrahlung die
Platinenoberfläche mehr erhitzte als die Luft um den Temperatursensor. Um diesen
Effekt auszuschließen wurde unter den oberen Heizstab eine Abdeckung aus
Aluminiumfolie angebracht, der direkte Infrarotstrahlung abschirmen sollte. Ein
nennenswerten Erfolg brachte dies jedoch nicht. Dies war der Stand zu Beginn der
Diplomarbeit.


10.2 Parameterermittlung
Zur Ermittlung von Parametern, die eine erfolgreiche Verlötung ohne Beschädigung der
Platine ermöglichen wurden basierend auf den Erfahrungen weitere Tests durchgeführt.
Alle Testverläufe erfolgten mit Platinenreststücken und teilweise darauf angebrachten
SMD Widerständen zur Beurteilung der Lötstellen.
Zu Beginn wurden zunächst einige Testläufe mit den letzten Parametern (Tabelle 10.1)
der damaligen Inbetriebnahme durchgeführt.
Um die Vermutung, dass die Platine durch Infrarotstrahlung stärker erhitzt wird als die
Luft um den Temperatursensor, weiter zu untersuchen, wurde der Temperatursensor
zusätzlich nicht frei im Luftraum platziert, sondern im Inneren eines Stück
Platinenmaterials. Dazu wurde seitlich in ein Platinenstück ein Loch von 1,3mm
Durchmesser gebohrt und der Sensor dort hinein platziert. Bei einer Gesamtstärke des
Platinenmaterials von 1,5mm ergibt sich beidseitig eine Restdicke von 0,1mm, so dass
nahezu die Oberflächentemperatur gemessen werden kann.
Die Steuerung des Ofens verfügt über die Möglichkeit die Temperaturdaten im
Sekundentakt über eine serielle Schnittstelle auszugeben bzw. nach Aktivierung der
Log-Funktion die Daten im internen EEPROM zu speichern und später abzurufen. Für
den Testbetrieb ist es jedoch einfach die Daten direkt aufzuzeichnen, da die Log-
Funktion nach jedem Reflowvorgang neu aktiviert werden muss.
10 Prozess zum Löten von Bauteilen in BGA und QFN Gehäusen                             52

Tabelle 10.1: Parameter 1. Durchlauf
Prozessphase                                   Wert
Preheatslope                                   2°
                                                C/s
Preheattemp                                    140°
                                                  C
Soaktime                                       2:00min
Endtemp                                        155°
                                                  C
Reflowtime                                     25sek
Reflowtemp                                     210°
                                                  C



Die Testdurchläufe mit Parametern aus Tabelle 10.1 zeigten dabei folgendes Ergebnis:
    •   Leiterplattenoberfläche unverändert
    •   An faserigen Kanten leichte Braunfärbung
    •   Lötpaste einwandfrei geschmolzen


Um die thermischen Belastungen zu reduzieren wurde nun die Parameter nach Tabelle
10.2 abgeändert. Um bei der reduzierten Reflowtemperatur noch eine ausreichendes
Schmelzergebnis zu erreichen, wurde die Reflowzeit etwas erhöht und um eine
gleichmäßigere Durchwärmung zu erhalten, die Haltezeit erhöht. Im Ergebnis zeigte
sich:
    •   Leiterplattenoberfläche unverändert
    •   An faserigen Kanten leichte Braunfärbung
    •   Lötpaste einwandfrei aber erst spät geschmolzen
Die Tatsache, dass sich auch noch bei derart niedriger Reflowtemperaturer, die bereits
nahe am Schmelzpunkt der Lötpaste liegt, noch immer Verfärbungen ergeben, ließ das
gesamte Verfahren bereits als ungeeignet erscheinen. Für weitere Versuche wurden bei
gleichen Parametern erneute Durchläufe durchgeführt, bei denen der Sensor einmal in
einem Leiterplattenstück angebracht wurde und einmal bei dem der obere Heizstab
durch ein Schild aus Aluminiumfolie abgeschirmt wurde. Der untere Heizstab wird
durch eine Schale des Ofens standardmäßig immer abgeschirmt.
Die Ergebnisse zeigten keine Unterschiede zu Ergebnissen mit einem frei liegenden
Sensor. Allerdings nimmt die maximale Aufheizgeschwindigkeit stark ab, so dass der
Ofen eine deutlich längere Zeit benötigt um die Temperaturen zu erreichen, was anstatt
einer geringern Temperaturbelastung mehr zu einer höheren Belastung führt.
10 Prozess zum Löten von Bauteilen in BGA und QFN Gehäusen                       53

Tabelle 10.2: Parameter 2. Durchlauf
Prozessphase                                      Wert
Preheatslope                                      2°
                                                   C/s
Preheattemp                                       120°
                                                     C
Soaktime                                          2:30min
Endtemp                                           155°
                                                     C
Reflowtime                                        30sek
Reflowtemp                                        190°
                                                     C



Die Tatsache, dass die Lötpaste erst recht spät und träge schmilzt zeigt, dass die
Reflowtemperatur noch zu niedrig ist und für eine erfolgreiche Lötverbindung erhöht
werden muss. Als Vorlage für ein Profil wurde das empfohlene Profil für bleihaltige
Bauelemente im Datenblatt des ADXL330 verwendet. Tabelle 10.3 zeigt die Parameter
im Überblick.
Aus den empfohlenen Werten wurde nun das neue Profil in Tabelle 10.4 erstellt. Da
weiterhin davon ausgegangen werden musste, dass der Ofen heißer wird als angezeigt,
wurden die Werde etwas geringer gewählt .

Tabelle 10.3: Parametervorschlag aus Datenblatt des ADXL330
Prozessphase                                      Wert
Preheatslope                                      3°
                                                   C/s
Preheattemp                                       100°
                                                     C
Soaktime                                          60 – 120sec
Endtemp                                           150°
                                                     C
Reflowtime                                        10 – 30sek
Reflowtemp                                        240°
                                                     C



Tabelle 10.4: Erstellte Parameter aus Parametern des ADXL330 Datenblatts
Prozessphase                                      Wert
Preheatslope                                      2°
                                                   C/s
Preheattemp                                       120°
                                                     C
Soaktime                                          100sec
Endtemp                                           140°
                                                     C
Reflowtime                                        15sek
Reflowtemp                                        235°
                                                     C

Mit diesen Parametern erstellte Leiterplatten zeigten überraschenderweise keine
größeren Verfärbungen als Leiterplatten aus Versuchen mit Parametern aus Tabelle
10.2. Versuchsweise wurde auch mit diesen Parametern noch mal der Schirm
10 Prozess zum Löten von Bauteilen in BGA und QFN Gehäusen                          54

verwendet. Hier zeigte sich noch deutlicher die zu geringe Temperaturerhöhung und
den damit in die Länge gezogenen Lötvorgang.
Als letzte Anpassung wurde die Reflowtemperatur von 235°C auf 225°C gesenkt, dafür
aber die Reflowzeit von 15sek auf 20sek erhöht, da die Lötpaste deutlich unter 235°C
schmilzt und sich so ein ausgeglichener Temperaturverlauf ergibt.
Mit den in Tabelle 10.5 aufgeführten Parametern wurden nun erste Testverlötungen an
BGA Bausteinen durchgeführt.

Tabelle 10.5: Endgültige Parameter
Prozessphase                                   Wert
Preheatslope                                   2°
                                                C/s
Preheattemp                                    120°
                                                  C
Soaktime                                       100sec
Endtemp                                        140°
                                                  C
Reflowtime                                     20sek
Reflowtemp                                     225°
                                                  C




10.3 Probelötungen von BGA Bausteinen
Um das Positionieren und Verlöten von BGA Baussteinen zu üben, war es sinnvoll
Testbausteine zu beschaffen, um die teuren und schwer beschaffbaren
Drehratensensoren zu schonen.
Der Markt bietet hierfür Dummybauteile an, die äußerlich normalen Bausteinen
gleichen, jedoch keine Funktion besitzen. Für Testzwecke sind intern jedoch immer 2
Pins miteinander verbunden, so dass getestet werden kann ob alle Kontakte einwandfrei
verlötet wurden und ob Kurzschlüsse zwischen einzelnen Pins vorliegen.
Hierzu wurde bei zwei Distributoren nach Bauteilen im 49-BGA (entspricht von der
Größe den ADXRS Sensoren) angefragt. Jedoch scheiterte die Beschaffung an einer
Mindestabnahme im Bereich von 400-500 Stück und dem damit verbundenen hohen
Preis sowie an einer langen Lieferzeit von mehreren Wochen.
Als alternative wurde nun bei Maxim nach Bauteilen im 49-BGA Gehäuse gesucht, die
als Muster lieferbar sind. Hierbei viel die Wahl auf den DS2148, einen Line-
Transceiver. Die eigentliche Funktion ist für den Test jedoch völlig unerheblich da sie
nur mit großem Aufwand realisierbar gewesen wäre.
Als Testleiterplatte wurde eine einfach, einseitige Leiterplatte mit dem BGA Footprint
erstellt, bei dem jeweils die außenliegenden Pins zur Kontrolle von Kurzschlüssen nach
außen geführt wurden. Die innenliegenden Pins wurden nicht kontaktiert. Die
Testplatine wurde selbst hergestellt, verzinnt und zerschnitten (Bild 10.1).
10 Prozess zum Löten von Bauteilen in BGA und QFN Gehäusen                           55




Bild 10.1: Testplatine für BGA Lötversuche


Bei der verwendeten Lötpaste handelt es sich um Bleihaltige Lötpaste des Typs CR-44.
Bleihaltige Lötpaste hat den Vorteil eines geringeren Schmelzpunkts, sowie eine
gewisse Selbstpositionierwirkung durch die Oberflächenspannung des flüssigen Lots.
Sie ist daher bei nicht optimalen Bedingungen bleifreier Lötpaste vorzuziehen, soweit
sie zulässig ist. Für Forschungszwecke ist der Einsatz z.B. zulässig.
Lötpaste ist recht empfindlich gegenüber zu hohen Lagertemperaturen und
Überlagerung, da sie dabei ihre Konsistenz verliert und sich Flussmittel und Lotkugeln
entmischen. Das Problem der zu hohen Konsistenz und der Entmischung trat auch bei
der für dieses Projekt verfügbaren Lötpaste auf. Sie musste daher vor Verwendung erst
wieder aufbereitet werden. Die Aufbereitung erfolgte indem etwas Lötpaste in einen
alten Teelöffel gegeben wurde und mit einer Pipette ein Tropfen Isopropanol
hinzugefügt wurde. Durch vorsichtiges Verrühren ließ sich so eine geeignete Konsistenz
einstellen. Die Konsistenz muss so gewählt sein, dass sich auf den BGA Pads winzige
Tropfen bilden lassen ohne das die Lötpaste zerfließt (zu flüssig) oder nicht am Pad
haftet (zu zäh) (Bild 10.2). Aufgetragen wurde die Lötpaste mit einem 0,6mm dicken
Silberdraht, der mit der Spitze in die Lötpaste getaucht wurde und anschließend auf das
Pad getippt wurden (Bild 10.3). Da durch die Entmischung und Verdünnung der
Lötpaste eventuell nicht mehr genug Flussmittel enthalten ist, sollte die Platine vorher
mit einem dünnflüssigem Flussmittel benetzt werden (Schlieren auf der Platine in Bild
10.3), welches auch bei Wellenlötanlagen Verwendung findet.
10 Prozess zum Löten von Bauteilen in BGA und QFN Gehäusen   56




Bild 10.2: Aufbereitete Lötpaste




Bild 10.3: Testplatine mit aufgetragener Lötpaste
10 Prozess zum Löten von Bauteilen in BGA und QFN Gehäusen                             57

Die Positionierung der BGA Bausteine kann nur nach Augenmaß erfolgen, wobei man
auf möglichst gleichen Seitenabstand achten sollte. In dieser Arbeit wurden die Bauteile
mit einer Pinzette dicht über der Platine in Position gebracht und fallen gelassen.
Leichte Korrekturen sind aber später auch möglich.
Nach erfolgreichem Auftragen der Lötpaste und Positionieren der Bausteine wurde die
Platine im Ofen mit den ermittelten Parametern verlötet. Die Verlötung war
augenscheinlich gelungen, jedoch hatte sich die Platine deutlich verfärbt, die Ursache
hierfür ist nicht klar, da sich eine Platine aus der gleichen Mutterplatine unter gleichen
Parametern nicht verfärbte. Eventuell war eine zu dicke Flussmittelschicht
verantwortlich, die beim Lötprozess verbrannt ist. Zur genaueren Untersuchung der
Testplatine wurde diese in einem Isopropanolbad von Flussmittelresten gereinigt und
die nebeneinander liegenden Pins mit einem Durchgangsprüfer auf Kurzschlüsse
untersucht. Hierbei konnten jedoch keine Kurzschlüsse festgestellt werden. Eine
optische Prüfung ergab, dass man gegen das Licht gesehen aus jeder Richtung zwischen
den Pinreihen durchsehen konnte, so dass auch an den inneren Pins ein massiver
Kurzschluss ausgeschlossen werden konnte. Eine feine Verbindung konnte so jedoch
nicht ausgeschlossen werden.
Nach gleichem Prinzip wurde nun der Prozess mit einer weiteren Testplatine und einem
weiteren Test-IC wiederholt. Das Flussmittel wurde nun etwas dünner aufgetragen und
nach dem verlöten zeigten sich keinerlei Verfärbungen an der Platine. Auch an dieser
Platine zeigte der Durchgangsprüfer und die optische Kontrolle keine Kurzschlüsse. Für
eine genauer Untersuchung der Lötverbindung war es sinnvoll auch die inneren
Lötverbindungen untersuchen zu können. Um diese zu untersuchen wurde versucht, das
IC mechanisch von der Platine zu brechen. Hierbei brach idealerweise die Verbindung
zwischen den Balls und dem Gehäuse, so dass nun eine Platine mit den verlöteten Balls
und ein völlig ebenes IC vorlagen. Eine genaue Untersuchung der Platine mit den
verlöteten Balls ergab an allen Pins eine einwandfreie Verlötung ohne Kurzschlüsse
(Bild 10.4).
10 Prozess zum Löten von Bauteilen in BGA und QFN Gehäusen                        58




Bild 10.4: Nach verlöten wieder entferntes BGA IC



10.4 Endgültiger Lötprozess
Die erste Verlötung erfolgte mit einem LISY300AL auf der Z-Gyro Platine, da der
LISY300AL noch relativ einfach und günstig beschaffbar ist und die Gyro-Z Platine in
viel größere Stückzahl geliefert wurde als eigentlich benötigt. Sollten der
Reflowprozess eventuell doch Bauteile oder Platinen schädigen wäre der Schaden nicht
so gravierend.
Die Verarbeitung erfolgte, wie bereits beschrieben, beginnend mit dem Auftragen einer
dünnen Schicht Flussmittel und anschließend mit dem Auftragen der Lötpaste. Da die
Pads für den LISY300AL recht groß sind, bereitete dies ebenso wie die Positionierung
kaum Schwierigkeiten (Bild 10.5 oben). Nach Durchlauf durch den Ofen war der Gyro
augenscheinlich fest sauber verlötet (Bild 10.5 unten). Eine Durchgangsprüfung ergab
keine Kurzschlüsse. Nach Bestücken der restlichen Bauteile per Hand erfolgte ein
Anlegen der Betriebspannung unter Strombegrenzung. Eine Messung des
Ausgangssignal zeigte einwandfreie Funktion.
10 Prozess zum Löten von Bauteilen in BGA und QFN Gehäusen                                     59




Bild 10.5: LISY300Al, oben links: Paste aufgetragen, oben rechts: Platziert, unten: Verlötet


Im nächsten Schritt wurde ein ADXRS610 mit gleicher Vorgehensweise ebenso auf
einer Z-Platine bestückt. Das Auftragen der Lötpaste war hier aufgrund der geringen
Padgröße etwas schwieriger und erforderte etwas Übung. Nach Durchlauf durch den
Ofen, anschließender Bestückung der restlichen Bauteile per Hand und Inbetriebnahme
zeigte sich jedoch keinerlei Reaktion auf Drehbewegungen. Das Ausgangssignal befand
sich exakt auf VDD/2. Eine Kontrolle des Temperaturausganges zeigte jedoch eine
Reaktion auf eine Temperaturänderung, so dass die Grundfunktionalität des Gyros
gegeben sein musste. Eine Kontrolle der Signale mittels Oszilloskop an den
Kondensatoren der Ladungspumpen ergab jedoch nur ein Massepegel. Ein Vergleich
mit den entsprechenden Signalen auf der Testplatine ergab, dass hier eigentlich
Rechtecksignale anliegen müssten. Da ein Bestückungsfehler durch die Funktion des
Temperaturausgangs ausgeschlossen werden konnte, war eine fehlende Verbindung
eines BGA Pins die wahrscheinlichste Ursache. Hierbei spielte es eventuell eine Rolle,
dass die Gyroskope nur in bleifreier Ausführung vorlagen und durch das bleifreie Lot
die Temperatur eventuell nicht für eine saubere Verbindung aller Pins ausgereicht hat.
Zur Reparatur wurde daher ein zweiter Reflowdurchgang bei um 5°C erhöhter
Reflowtempratur vorgenommen. Um eine Verbindung zu erleichtern wurde neues
Flussmittel aufgetragen. Nach erneutem Durchlauf zeigte das Gyroskop schließlich
einwandfreie Funktion. Hieraus schließt sich, das bleihaltigen Bauteile bei 225°C
verlötet werden können, bleifreie Bauteile jedoch bei 230°C verlötet werden sollten.
10 Prozess zum Löten von Bauteilen in BGA und QFN Gehäusen                         60

Folgend wurde nun die X-Platine bestückt, bei der auch die Bauteile der Oberseite
bereits im Reflowverfahren mit verlötet werden sollten. Hierzu wurde auf die Pads ein
wenig Lötpaste aufgetragen und die Bauteile in die Lötpaste gedrückt. Nach dem
Verlöten und Handbestücken der Bauteile auf der Unterseite zeigte sich bei der
Inbetriebnahme einwandfreie Funktion.
Bei der Y-Platine war zusätzlich noch der Beschleunigungssensor ADXL320
mitzubestücken, der ebenfalls nach für die Gyroskope bekannten Prinzip bestückt
wurde. Die Bauteile der Oberseite wurden ebenfalls im Reflowprozess mitverlötet. Auf
Bild 10.6 und Bild 10.7 ist die Y-Sensorplatine mit bestückten Bauteilen und noch
unverlötet, sowie verlötet dargestellt. Auch diese Platine zeigte inklusive des
Beschleunigungssensors einwandfreie Funktion.
Bild 10.7 zeigt einen fertigen Satz an Sensorplatinen mit dem ADXRS610, sowei eine
Z-Platine mit dem LiSY300AL.




Bild 10.6: Y-Sensorplatine, bestückt noch nicht verlötet
10 Prozess zum Löten von Bauteilen in BGA und QFN Gehäusen   61




Bild 10.7: Y-Sensorplatine, verlötet




Bild 10.8: Fertig bestückter Sensorplatinensatz
11 Die Bestückung                                                                     62


11 Die Bestückung
Das Bestücken ist, abgesehen von den Bauteilen, die zwingend in einem Reflowprozess
gelötet werden müssen und der geringen Baugröße vieler Bauteile, relativ leicht
durchzuführen. Alle Bauteile, die auf der gleichen Seite liegen wie die Bauteile, die mit
Reflow verlötet werden müssen, können ebenso per Reflow verlötet werden. Dazu wird
eine geringe Menge Lötpaste auf die Pads aufgetragen, und die Bauteile in die frische
Lötpaste eingedrückt (Bild 11.1). Es ist nicht sinnvoll erst alle Pads mit Lötpaste zu
versehen und anschließend alle Bauteile einzudrücken, da die Lötpaste sehr schnell
austrocknet und die Bauteile dann nicht mehr durch ihre Klebewirkung festhält. Unter
Umständen kann es auch zu einem Abplatzen der Lötpaste kommen. Vor allem passive
Bauteile und auch die SMD Molexstecker lassen sich so schnell und sauber verlöten.
Auch integrierte Schaltkreise mit größerem Pinabstand sind kein Problem. Als Problem
stellte sich aber der LPC2148 mit einem Pitch von 0,5mm heraus, da es nicht möglich
war die Lötpaste vernünftig auf den sehr schmalen aber langen Pads aufzutragen. Mit
der „Drahtauftupfmethode“ kann die Paste lediglich rundlich aufgetragen werden, was
bei den geringen Pinabständen immer wieder zu Kontakt zwischen zwei Pins führte.
Während des Lötprozess bildeten sich so einige Lötbrücken (Bild 11.2). Einige davon
waren gut sichtbar und konnten entfernt werden. Andere bildeten sich jedoch auf der
Rückseite der Pins und waren so optisch von der Vorderseite kaum zu erkennen und
konnten nur durch Hinzufügen von frischem Lötzinn und anschließendem Absaugen
entfernt werden.




Bild 11.1: MCU Platine vor dem Reflowprozess
11 Die Bestückung                                                                    63




Bild 11.2: MCU Platine direkt nach dem Reflowprozess


Alle Bauteile auf der Unterseite müssen per hand bestückt werden. Für die kleinen 0402
Bauteile ist teilweise durch die Heißverzinnung des Leitplattenherstellers genügend
Zinn auf der Leiterplatte vorhanden, um die Bauteile, die mit Hilfe einer Pinzette
positioniert werden, einseitig zu fixieren. Die unverlötete Seite kann nun unter zur
Hilfenahme von sehr feinem Lötzinn (0,32mm) verlötet werden. Anschließend sollte
dies auch mit der vorher nur fixierten Seite passieren. Die Verwendung von Flussmittel
kann das Löten vereinfachen und die Qualität der Lötstellen erheblich erhöhen. Nach
Beendigung der Bestückung ist die Leiterplatte in wasserfreiem Isopropanol zu
waschen. Dabei ist zu beachten, dass nicht alle Bauteile gewaschen werden dürfen
(Luftdrucksensoren), diese Bauteile sind nach dem Waschprozess zu bestücken. Auf
Bild 11.3 - Bild 11.8 sind die fertig bestückten Platinen mit Ober und Unterseite, sowie
das zusammengesteckte Modul zu sehen.
11 Die Bestückung           64




Bild 11.3: Oberseite MCU




Bild 11.4: Unterseite MCU
11 Die Bestückung           65




Bild 11.5: Oberseite IMU




Bild 11.6: Unterseite IMU
11 Die Bestückung                 66




Bild 11.7: MCU und IMU gesteckt




Bild 11.8: MCU und IMU gesteckt
12 Zusatzmodule                                                                                 67


12 Zusatzmodule

12.1 Motorsteller
Bei den zu verwendeten Motorstellern handelt es sich um die Bruchlescontroller von
Holger Buss und Ingo Busker in der Version 1.2 [12].
Die Bestückung         erfolgte    nach     Anleitung     des    Herstellers      ohne   besondere
Vorkommnisse.
Nach Beendigung der Bestückung wurden die Motorsteller nach Anleitung des
Herstellers mit der Motortestsoftware programmiert und anschließend in Betrieb
genommen. Es zeigte sich hier bei allen vier Stellern einwandfreie Funktion, so dass im
Anschluss die Betriebsfirmware in der Version 0.41 einprogrammiert wurde.
Nach Anlöten der Kabel für Betriebsspannung und Motorphasen wurden die Platinen in
Schrumpfschlauch eingeschrumpft und montiert.




Bild 12.1: Bereits eingeschrumpfter und am Quadrokopter montierter Motorsteller



12.2 Das GPS-Modul
Für den aufzubauenden Quadrokopter sollte ein uBlox GPS Module vom Typ SAM-LS
verwendet werden. Bei dem Modul handelt es sich um eine Ausführung, die normal für
den Anschluss einen Folienkabels vorgesehen ist. Anstatt über Folienkabel ist jedoch
auch ein Anschluss über Adapterplatinen auf eine Trägerplatinen möglich (Bild 12.3).
Dieses Modul wurde bereits in einem früheren Projekt verwendet, so dass die in diesem
Projekt verwendete Adapterplatine lediglich auf neue Erkenntnisse abgewandelt wurde.
Hierzu gehört der Austausch der Lithiumbatterie, die nur eine geringen Lebensdauer
aufwies, gegen einen Gold Cap Kondensator mit zugehöriger Ladeschaltung (Bild 3.1).
12 Zusatzmodule                                                                     68

Der Aufbau erfolgte als 3,3V Variante, so dass ein Großteil der Bauteile, unter anderem
der Spannungsregler, nicht zu bestücken waren.




Bild 12.2: GPS-Modul




Bild 12.3: Verbindung GPS-Modul mit Trägerplatine



12.3 Funkmodul
Die Realisierung der Funkstrecke zur Telemetrieübertragung erfolgt mittels Radiotronix
Funkmodulen, die bereits fertig vorhanden waren. Hier erfolgte nur die Anfertigung
einen Adapterkabels zum Anschluss an den Autopilot sowie die Einstellung auf einen
eigenen Funkkanal. Als Kanal wurde 34 eingestellt.


12.4 Programmieradapter
Um den Mikrokontroller auf dem fertigen Autopiloten auch ohne Bootloader zu
programmieren bzw. um den Bootloader einspielen zu können, ist ein
Programmieradapter notwendig, der den Mikrocontroller über UART0 mit dem PC
verbindet. Des weiteren muss zum Einleiten des Programmiermodus der Pin P0.14 auf
13 Inbetriebnahme                                                                  69

Masse gezogen werden und hiernach ein Reset durchgeführt werden. Der
Programmieradapter bietet hierzu die Möglichkeit den Pin P0.14 per Schalter auf Masse
zu ziehen, sowie über einen Taster einen Reset durchzuführen.
Beide seriellen Steckverbinder ermöglichen mit dem selben Kabel den Anschluss des
Programmieradapters, so dass es auch im Normalbetrieb möglich ist, Daten über die
seriellen Schnittstellen an einen PC zu übertragen. Ein Reset ist dabei ein beiden
seriellen Steckern durchführbar, ein Programmieren jedoch nur über UART0. Die
Möglichkeit einen Reset über den Programmieradapter ist auch während des Flashens
des Mikrocontroller über USB hilfreich, da hier vor jedem Upload ein Reset ausgeführt
werden muss.
Aufgebaut ist der Programmieradapter mit dem bekannten Pegelwandlerbaustein
MAX232 und der bekannten, im Datenblatt angegebenen, Beschaltung, sowie dem
Schalter für den Programmierpin, dem Taster für den Resetimpuls, einer D-SUB Buchse
für den seriellen Anschluss und einem Molexstecker zur Verbindung mit dem
Autopiloten.




Bild 12.4: Programmieradapter




13 Inbetriebnahme

13.1 Kontrolle Versorgungsspannungen
Um im Falle von Designfehlern einen Schaden teurer Bauteile zu vermeiden erfolgte als
erstes die Bestückung der Spannungsregler und ihren Peripheriebauteilen.
13 Inbetriebnahme                                                                  70

Nach Bestückung erfolgte das Anlegen der Betriebsspannung unter Strombegrenzung
und Kontrolle der ausgangsseitigen Versorgungsspannungen, sowie aller Pads von
Schaltkreisen, die Versorgungsspannung führen mittels Multimeters.
Hierbei wurde kein Fehler festgestellt, alle Versorgungsspannungen lagen im erlaubten
Toleranzbereich.

Tabelle 13.1: Kontrolle der Versorgungsspannungen
Versorgungsspannung              Soll in V                Ist in V
MCU 3,3V analog                  3,3                      3,286
MCU 3,3V digital                 3,3                      3,3
MCU 5,0V analog                  5,0                      5,03
MCU 5,0V digital                 5,0                      5,04
IMU 3,3V analog                  3,3                      3,312
IMU 3,3V digital                 3,3                      3,323
IMU 5,0V analog                  5,0                      4,98
IMU 5,0V digital                 5,0                      5,02




13.2 Analoge Signale der Sensoren
Da die Beschleunigungs-, sowie Drehratensensoren in löttechnisch kritischen Gehäusen
untergebracht sind, erfolgte nach dem Bestücken dieser Sensoren umgehend ein
Funktionstest durch Ausmessen der analogen Ausgänge.
Hierzu wurden die für den Sensor benötigten Betriebsspannungen angelegt und bei den
Beschleunigungssensoren die Reaktion auf die Erdanziehung überprüft, sowie ob
gemessene Wert für 1g in etwa mit den Datenblattangaben übereinstimmte. Die
Drehratensensoren wurden für den Test per Hand einer Drehbewegung ausgesetzt und
überprüft ob hieraus eine Reaktion der Ausgangsspannung erfolgte. Da sämtliche
Drehratensensoren auf Zusatzplatinen montiert sind erfolgte diese Tests bereit mit den
Einzelplatinen und nicht erst im fertigen Modul.
13 Inbetriebnahme                       71




Bild 13.1: LISY300AL im Funktionstest




Bild 13.2: ADXRS610 im Funktionstest
14 Kabelpläne                                              72


14 Kabelpläne

14.1 K-01 MCU – IMU

Tabelle 14.1: Kabelplan K-01
Pin X105                 Signal   Farbe   Pin X404
1                        GND      br/ws   1
2                        GNDA     bl/ws   2
3                        V+       or/ws   3
4                        MOSI0    ws/bl   4
5                        MISO0    ws/gr   5
6                        SCK0     ws/vi   6
7                        CS_0     ws/ge   7
8                        CS_1     ws/or   8
9                        CS_2     ws/rs   9
10                       MAG_IO   vi/ws   10




14.2 K-02 MCU – Programmieradapter

Tabelle 14.2: Kabelplan K-02
Pin X109                 Signal   Farbe   Pin Programmer
1                        GND      br/ws   1
2                        +5V      ge/ws   2
3                        +3,3V    rs/ws   3
4                        TXD      ws/ge   4
5                        RXD      ws/or   5
6                        -        -       6
7                        Reset    ws/bl   7
8                        P0.14    ws/gn   8
14 Kabelpläne                                                 73

14.3 K-03 MCU – Motorsteller

Tabelle 14.3: Kabelplan K-03
Pin X111                 Signal   Farbe    Pin Motorsteller
1                        GND      ws/br    1
2                        SDA0     vi/ws    2
3                        SCL0     ws/vi    3




14.4 K-04 MCU – USB-Buchse

Tabelle 14.4: Kabelplan K-04
Pin X108                 Signal   Farbe    Pin USB Buchse
1                        V+_USB   gn/ws    1
2                        D-       hbr/ws   2
3                        D+       ws/hbr   3
4                        GND      br/ws    5




14.5 K-05 MCU – GPS

Tabelle 14.5: Kabelplan K-05
Pin X109                 Signal   Farbe    Pin GPS
1                        GND      br/ws    1
2                        +5V
3                        +3,3V    ge/ws    2
4                        TXD      ws/ge    4
5                        RXD      ws/or    3
6                        IO
7                        Reset
8                        P0.14
15 Softwareanpassung                                                                  74

14.6 K-06 MCU – RS Empfänger

Tabelle 14.6: Kabelplan K-06
Pin X113                 Signal              Farbe                 Pin RC_Empfänger
1                        GND                 br/ws                 1
2                        +5V                 ge/ws                 2
3                        +3,3V
4                        RC_PPM_IN           hbr/ws                3
5                        Servo_RST
6                        Servo_CLK




14.7 K-07 MCU – MCU – Radiotronix

Tabelle 14.7: Kabelplan K-07
Pin X109                 Signal              Farbe                 Pin GPS
1                        GND                 br/ws                 2
2                        +5V
3                        +3,3V               rs/ws                 1
4                        TXD                 ws/ge                 4
5                        RXD                 ws/or                 3
6                        IO                  ws/bl                 6
7                        Reset
8                        P0.14




15 Softwareanpassung
Die Steueralgorithmen für den Flugbetrieb eines Quadrokopters wurden als Hilfsmittel
für diese Arbeit bereits fertig zur Verfügung gestellt. Aufgabe war es jedoch noch die
Software an die Gegebenheiten der neuen Hardware anzupassen.
Die zur Verfügung gestellte Software wurde auf einer Testhardware, basierend auf dem
Paparazzi Tiny 13 erstellt. Zwar wurde beim Entwurf der neuen Hardware versucht,
möglichst viele Pins mit der gleichen Funktion zu belegen wie beim Tiny 13, jedoch
war dies teilweise nicht möglich, da Pins durch Schnittstellen belegt waren, die das Tiny
13 nicht verwendet, die aber bei der neuen Hardware gefordert waren.
15 Softwareanpassung                                                               75

 Als Hauptaufgabe galt das Schreiben der SPI Treiber um die Sensordaten im
Unterschied von der Tiny-Variante nicht über die Internen ADC’s zu lesen sondern über
externe ADC’s einzulesen, welche über den SPI Bus angesprochen werden.
Alle Softwareänderungen sind so durchzuführen, dass die Software durch Schalter
zwischen der Tiny (Tiny13) und der neuen Hardwarevariante (HBC) umstellbar ist und
so auf beiden Systemen gleichermaßen funktionstüchtig ist - vergleiche Programmtext
auf folgender Seite. So ist es möglich durch Setzen von #define TINY13 bzw. HBC
zwischen beiden Varianten umzuschalten ohne das weitere Programmtextänderungen
notwendig sind. Zukünfte Erweiterungen und Änderungen sollte diesem Schema folgen.


15.1 Fernsteuerung
Für die Anpassung der Fernsteuerung an die neue Hardware musste lediglich eine
Pinkonfiguration geändert werden, da es möglich war, den Fernsteuereingang ebenfalls
an einen CAP0.2 Pin zu legen. Der LPC2148 verfügt über gesamt 3 CAP0.2 Pins, die in
den PINSEL Registern ausgewählt werden können. Es darf immer nur einer der drei
Pins als CAP0.2 Pin konfiguriert sein. Sind mehre Pins als CAP0.2 konfiguriert, tritt
eine Priorisierung in Kraft und nur der am höchsten priorisierte Pin ist aktiv.
Das Tiny verwendete den Pin P0.6 als CAP0.2 Pin, die neue Hardware nutzt P0.16 als
CAP0.2 Port. Für die Anpassung war es daher nur notwendig, in der fc.c die
Konfiguration von P0.6 zu entfernen und die von P0.16 hinzuzufügen.
#ifdef TINY13



     // P0.6 as capture 0.2 for timer0

     PINSEL0 |= (1<<13);

     PINSEL0 &= ~(1<<12);

#endif //TINY13




#ifdef HBC



     // P0.16 as capture 0.2 for timer0

     PINSEL1 |= (1<<0)|(1<<1);



#endif //HBC
15 Softwareanpassung                                                              76

15.2 Interne Analog-Digital-Converter
Die internen Analog-Digital-Umsetzter wurden ähnlich zum Tiny verwendet und belegt,
um möglichst einheitliche Systeme zu erhalten. Lediglich 2 Ports konnten nicht
identisch belegt werden, so dass hier eine Anpassung der Steuersoftware erforderlich
war.
Alle Ports des ADC0 sind zwischen Tiny und neuem Autopiloten identisch, so dass hier
keine Anpassung erforderlich war. An ADC1 kam Port AD1.2 hinzu während Port
AD1.7 wegfiel. Dies erforderte die zusätzliche Konfiguration von Pin P0.10 im
PINSEL0 Register als ADC. Die Konfiguration von Pin P0.22 als ADC im PINSEL1
Register fiel dagegen weg.
Konfiguration der PINSEL Register für ADC1 Tiny:
     // switch pins for ADC1: ad1.2, ad1.3,ad1.4,ad1.5

     PINSEL0 |= (3<<20)|(3<<24)|(3<<26)|(3<<30);



     // switch pins for ADC1 an Pin: ad1.6;

     PINSEL1 |= (1<<11);

     PINSEL1 &= ~(1<<10);



Konfiguration der PINSEL Register für ADC1 HBC:
     // switch pins for ADC1: ad1.3,ad1.4,ad1.5

     PINSEL0 |= (3<<24)|(3<<26)|(3<<30);



     // switch pins for ADC1 an Pin: ad1.6,ad1.7;

     PINSEL1 |= (1<<11)|(1<<12);

     PINSEL1 &= ~((1<<10)|(1<<13));

Zusätzlich war eine Änderung im Register AD1CR notwendig, welches unter anderem
bestimmt, welche Kanäle einen Interrupt auslösen können. Die hier angegebene Maske
war so zu verändern, dass Kanal 7 zu entfernen war und Kanal 2 hinzu kam.
AD1CR neu:
AD1CR |= 0x7C; // channel 7 (6 5 4) (3 2) 1 0



AD1CR alt:
AD1CR |= 0xF8; // channel (7 6 5 4) (3) 2 1 0
15 Softwareanpassung                                                               77




Zu beachten ist, dass die Werte der internen ADC noch in die ursprüngliches Arrays
geschrieben werden, welche für das Tiny gebildet wurden. Verwendet werden diese
Werte jedoch im jetzigen Zustand nicht. Für eine Verwendung der internen ADC ist es
daher angebracht, die Arrays auf die neuen Gegebenheiten anzupassen.


15.3 SPI Treiber
Alle Sensoren sind durch insgesamt drei Analog-Digital-Umsetzer über den SPI Bus mit
dem Mikrocontroller verbunden. Die ADC’s müssen entsprechend ihrer Anforderungen
vom Mikrocontroller angesprochen und ausgelesen werden.
Um Rechenzeit einzusparen erfolgt die Steuerung des SPI Bus über einen
Hardwareinterrupt. Die standardmäßigen Routinen zum Senden und Empfangen von
Daten über den SPI Bus warten mittels einer while-Schleife bis die Datenübertragung
auf dem Bus abgeschlossen ist. Die Zeit, in der auf den Abschluss der Datenübertragung
gewartet wird, steht dabei nicht für andere Aufgaben zur Verfügung. Da Rechenzeit
nicht im Überfluss vorhanden ist und das Auslesen der ADC’s über den SPI Bus zeitlich
sehr oft geschieht, ist die Interrupt-Steuerung zwingend erforderlich.
Der die Kommunikation des SPI Bus durchführende Algorithmus setzt sich aus zwei
Zustandsautomaten zusammen, wobei der erste als Interruptservice-Routine aufgerufen
wird und das Lesen und Schreiben auf dem Bus kontrolliert. Der zweite
Zustandsautomat wird vom ersten aufgerufen und teilt dem ersten mit was gelesen und
geschrieben werden soll.

15.3.1 Die Funktion „spi_init“
Die Funktion spi_init übernimmt die Initalisierung der SPI Schnitstelle und setzt alle
Einstellungen. Sie wird in main.c im Initalisierungsbereich aufgerufen
Der Reihe nach werden in dieser Funktion die Pinkonfigurationen, die Einstellungen der
SPI Schnittstelle, sowie die Einstellungen für den Interrupt vorgenommen.


Konfiguration der ChipSelect Pins als Ausgänge [D8, S.84 Tab.68]
IO1DIR |= (1<<21)|(1<<22)|(1<<23); //CS pins as output



Konfiguration des Ausgang zur Ansteuerung der Entmagnetisierspulen als GPIO und
als Ausgang [D8, S.76 Tab.67].
//PIN for MAG_FLIP as GPIO / Direction = Output

PINSEL0 &= ~((1<<14)|(1<<15));
15 Softwareanpassung                                                                78


IO0DIR |= (1<<7);



Konfiguration der Pins für SPI0 als SPI [D8, S.76 Tab.60].
//Pins for SPI0

PINSEL0 |= (1<<8)|(1<<10)|(1<<12);

PINSEL0 &= ~((1<<9)|(1<<11)|(1<<13));



Konfiguration der SPI0 Taktgeschwindigkeit im S0SPCR Register. Begrenzend wirkt
sich hierbei die Spezifikation des MAX1168, der eine maximale SPI Frequenz von
4,8MHz erlaubt. Die Berechnung erfolgt durch einen festzulegenden Teiler aus dem
Kerntakt des Mikrocontrollers, der in diesem Fall auf 60MHz eingestellt ist. Für die
maximal erlaubte SPI Frequenz von 4,8MHz wäre ein Teiler von 12,5 erforderlich.
Nach [D8, S.178 Kap.12.4.4] muss der Teiler gleich oder größer 8, sowie eine ganze
und gerade Zahl sein. Der nächste mögliche Teiler ist somit 14, was einer SPI Frequenz
von 4,28MHz entspricht.
Der LTC2440 könnte mit einer maximalen Frequenz von 20MHz ausgelesen werden,
jedoch würde dies keinen Geschwindigkeitsvorteil bringen, das der LTC2440 im
Vergleich zu den beiden MAX1168 nur selten gelesen wird und eine individuelle
Umkonfiguration des SPI Bus mehr Zeit kosten würde als es bringen würde. Die
Einstellung des SPI Takts ist daher für alle drei Bausteine einheitlich eingestellt.
S0SPCCR = 0x000E; //SPI SCK divider (60MHz/14=4,28MHz)



Das S0SPCR Register enthält die grundlegende Konfiguration der SPI Schnittstelle [D8,
S.176f Tab.156]. Bit 0 und 1 sind reserviert und werden nicht behandelt.
Bit 2 legt die Anzahl der pro senden/empfangen übertragenen Bits fest. Eine 0 legt die
Anzahl fest auf 8 Bit, eine 1 ermöglicht die Einstellung der Anzahl über die Bits 11:8.
Da der MAX1168 seine Antwort in 16Bit schickt und der LTC2440 24 32Bit benötigt
soll die Übertragung in 16Bit Blöcken erfolgen um nicht zu viele kleine Datenblöcke
übertragen zu müssen. Somit ist Bit 2 auf 1 zu setzen und die Größe von 16Bit über die
Bits 11:8 einstellen.
Bit 3 und 4 legen die Phase und die Polarität des SPI Bus fest, wobei die Phase
beschreibt, ob die Daten bei der ersten Flanke (fallenden) (CPHA=0) oder bei der
zweiten (steigend) (CPHA=1) übernommen werden sollen. Die Polarität legt fest, ob der
SPI Takt im Ruhezustand low (CPOL=0) oder high (CPOL=1) sein soll. Die
Einstellung von CPHA und CPOL richtet sich nach dem angesprochenen Baustein und
kann durchaus von Baustein zu Baustein variieren. Der MAX1168 erfordert nach P26
CH „Serial Interfaces“ die Einstellung für CPHA=CPOL=0. Die nötige Konfiguration
15 Softwareanpassung                                                                  79

für den LTC 2440 ist aus seinem Datenblatt [D2, S.11 Fig.3] zu entnehmen. Aus dem
Timingdiagramm ist zu erkennen, dass der LTC2440 ebenso die Einstellung
CPHA=CPOL=0 benötigt. Somit kann die Einstellung von CPHA und CPOL in der init
Routine erfolgen und muss nicht individuell für jeden Baustein eingestellt werden.
Bit 5 legt fest ob der SPI0 Port im Slave- (=0) oder im Mastermode (=1) betrieben
werden soll. Für den benötigten Mastermode ist somit Bit 5 auf 1 zu setzen.
Bit 6 legt fest ob zuerst das MSB (=0) oder das LSB (=1) übertragen werden soll. Bei
dem MAX1168 ist in [D14, S.18 Abb.11] und bei dem LTC2440 [D2, S.11 Fig.3] zu
erkennen, dass das MSB zuerst übertragen werden muss. Bit 5 ist somit 0 zu setzen.
Bit 7 aktiviert (=1) oder inaktiviert (=0) einen Interrupt bei Ende der Datenübertragung.
Da ein Interrupt gewünscht ist, ist Bit 7 auf 1 zu setzen.
Bit 8-11 legen die Anzahl der zu übertragenden Bits fest. Aktivierung erfolgte über Bit
2. Für den gewünschten 16Bit Transfer sind Bit 8-11 auf 0 zu setzen.
Zur Erhöhung der Geschwindigkeit werden die Bits zunächst in eine Variable
geschrieben und am Ende in das Register übertragen.
     unsigned short int s0spcr_var = S0SPCR;

     //                  DataSizeSelBit, MasterMode. IRQ On

     s0spcr_var |= (1<<2)|(1<<5)|(1<<7);

     //                     CPHA=0, CPOL=0, MSB

     s0spcr_var &= ~((1<<3)|(1<<4)|(1<<6)|

                       // 16BitDataSize

                       ((1<<8)|(1<<9)|(1<<10)|(1<<11)) );

     S0SPCR = s0spcr_var;



Für die Konfiguration des Interupts ist es nötig die Funktion anzugeben, welche im
Falle des Interrupts aufgerufen werden soll (VIC_ADDR_SPI0).
Des weiteren ist es nötig in VIC_CTRL_SPI0 den Interruptvektor zu aktivieren und den
gewünschten Slot zuzuweisen. Der Slot ist Hardwaretechnisch festgelegt und ist in
diesem Fall 10. Über ein Define ist ihm die Bezeichnung VIC_Slot_SPI0 zugewiesen.
Über VICIntEnable wird der Interrupt selbst aktiviert.
     //set interrupt vector

     VIC_ADDR_SPI0 = (unsigned long) spi_int;

     // use it for SPI0 interrupt

     VIC_CTRL_SPI0 = VICVectCntl_ENABLE | VIC_Slot_SPI0;
15 Softwareanpassung                                                                  80


     //enable SPI0 interrupt

     VICIntEnable = (1<<VIC_Slot_SPI0);



Beim ersten Start ist es nötig den SPI anzustoßen, also einen ersten Interrupt auszulösen
um so die ISR aufzurufen. Dies erfolgt durch den Aufruf der Funktion spi_start.
     // start spi interrupt

     spi_start();


15.3.2 Die Funktion „spi_start“
Die Funktion spi_start wird innerhalb von spi_init einmal aufgerufen um die SPI
Routinen anzustoßen. Hierzu werden zunächst alle Bausteine deselektiert und dann ein
Dummybyte gesendet. Da kein Baustein selektiert wird, hat dieses keinen Einfluss. Es
löst jedoch einen Interrupt aus, der die ISR startet und so die SPI Kommunikation
startet.
     // unselect all spi devices

     CSSEL(UNSEL);



     // send dummy bytes to start spi interrupt

     SpiSend(0x0000);


15.3.3 Die Funktion „spi_int“
spi_int ist die Interrupt-Service-Routine, die bei jedem Interrupt aufgerufen wird und
die die eigentlichen Schreib- und Lesevorgänge auf dem SPI Bus koordiniert. Die
Steuerung der Schreib- und Lesevorgänge erfolgt über eine 3-stufige Zustandsmaschine.
Im Zustand 0 wird zunächst die zweite, steuernde Zustandsmaschine aufgerufen. Diese
liefert über die Variable chip_select die Information, welcher der drei Bausteine
ausgewählt werden muss. Über cmd_word wird mitgeteilt, welches Kommandowort an
den Baustein gesendet werden muss. Die Variable stor_lo beinhaltet die Position an
welcher das gelesene Ergebnis im Array, welches die Werte abspeichert, gespeichert
werden muss. Über die Variable mode wird mitgeteilt, ob im 16Bit (MAX1168) oder im
32 Bit (LTC2440) Mode gelesen werden muss. Hierüber erfolgt somit die
Unterscheidung zwischen MAX1168 und LTC2440.
Der entscheidende Unterschied zwischen der Ansteuerung des LTC2440 und den
beiden MAX1168 liegt darin, dass der LTC2440 zuerst zweimal mit je 16Bit gelesen
werden muss. Hiernach wird das neue Kommandowort geschickt. Es wird somit immer
das alte Ergebnis gelesen und danach das neue Kommandowort gesendet. Die
15 Softwareanpassung                                                               81

MAX1168 werden dagegen erst mit dem Kommandowort versorgt und danach kann
sofort das Ergebnis eingelesen werden.
Im Zustand 0 erfolgt eine Unterscheidung, ob im Mode 16 oder 32 zu arbeiten ist. Für
den Mode 32 wird ein Dummybyte übertragen, um die erste Hälfte des Ergebnisses des
LTC2440 übertragen zu können. Im 16 Bit Mode wird das Kommandowort an den
MAX1168 gesendet.
Anschließend wird state auf 1 gesetzt und durch das break die Zustandsmaschine
verlassen. Nach Rücksetzen das SPI0 InterruptBit und der Vector Interruptadresse wird
die InterruptServiceRoutine verlassen.
     case 0:

       sm_ctrl (&chip_select, &cmd_word, &stor_lo, &mode);

       CSSEL(chip_select);

       if (mode == 32) {

            //Send Dummy Word

            SpiSend (0x0000)

               }

       else {

            //Send CMD Word

            SpiSend (cmd_word);

       }

       h_state = 1;

       break;



Sobald die Datenübertragung, die in Zustand 0 ausgelöst wurde, beendet ist, wird ein
Interrupt ausgelöst und die ISR aufgerufen und in der Zustandmaschine der Zustand 1
ausgeführt.
In diesem wird im 32 Bit Mode der im SPI Datenregister vorhandene Wert, welcher die
obere Hälfte des Ergebnis des LTC2440 darstellt, um 16 Stellen nach links verschoben
in eine Variable geschrieben. Anschließend wird erneut ein Dummyword gesendet um
den zweiten Teils des Ergebnis zu übertragen.
Im 16 Bit Modus wird nur ein Dummyword gesendet um das Ergebnis zu übertragen.
Nach Setzen von state auf 2wird die ISR wie unter Zustand 1 verlassen.
     case 1:

       if (mode == 32) {
15 Softwareanpassung                                                                  82


            // mode 32 read first data

            ltc_tmp = S0SPDR<<16;

            //send 2nd dummy word

            SpiSend (0x0000);

       }

       else {

            //mode 16 send dummy word

            SpiSend (0x0000);

       }

       h_state = 2;

       break;



In Zustand 2 wird im 32 Bit Mode der zweite Teil des Konvertierungsergebnis gelesen
und in die unteren 16Bit der temporären Variable geschrieben.
Im folgenden wird überprüft ob das Ergebnis gültig ist. Hierzu wird getestet, ob Bit 31 0
oder 1 ist. Bei dem Bit 31 handelt es sich um das EOC Bit des ADC, dieses ist 1, wenn
die Konvertierung noch nicht abgeschlossen und das Ergebnis somit ungültig ist. Nur
wenn Bit 31 0 ist wurde zu einem Zeitpunkt gelesen, wo die Konvertierung
abgeschlossen war und das Ergebnis somit gültig ist. Ist das Ergebnis ungültig, werden
die gelesenen Werte verworfen und auch 0 gesetzt. Sind die eingelesenen Werte gültig,
so erfolgt eine Aufbereitung des Ergebnisses. Dieses ist nötig, da sich das eigentliche
gelesene Ergebnis als 24 Bit Wert in der Mitte der gelesenen 32 Bit befindet. Bit 28
stellt das MSB und Bit 5 das LSB dar. Durch eine Maskierung werden Bit 29-31
entfernt. Durch ein Schieben um 5 Stellen nach rechts werden die 5 unteren Bits
verworfen, so dass das Ergebnis nun rechtsbündig in der Variablen steht. Das Bit 29 ist
als SignBit beschrieben. Dies zeigt jedoch nur an, ob die Eingangsspannung am
Differenzeingang des ADC positiv oder negativ ist. Es ist kein echtes SignBit für das
Ergebnis. Da durch das Schaltungsdesign nur positive Spannungen am ADC Eingang
möglich sind, kann auf dieses Bit verzichtet werden.
Im 16 Bit Mode wird lediglich das eingelesene Ergebnis aus dem SPI Datenregister in
eine Variable geschrieben.
     case 2:

       if (mode == 32) {

            // mode 32 read second data

            ltc_tmp |= S0SPDR;
15 Softwareanpassung                                                               83


            if ( (ltc_tmp & (1<<31)) == 1 ) {

                // set error

                imu_value = 0;

            } else {

                //ignore first 4 Bits, !!! sign Bit canceled !!!

                // shift 5 pos. right make Bit 5 to LSB

                imu_value = ((ltc_tmp & 0x0FFFFFFF) >> 5);

            }

       }

       else {

            //mode 16 read data

            imu_value = S0SPDR;

       }




Ebenfalls in Zustand 2 erfolgt die Berechnung von Mittelwerten. Hierzu werden eine
bestimmte Zahl von Messwerten addiert und später durch die Anzahl geteilt. Es ergeben
sich stabilere Messwerte im Vergleich zu einzelnen Messwerten. Die Anzahl ist in der
Variabelendeklaration von imu_average_nb[] für jeden Sensor individuell einstellbar.
Nachdem nach der Mittelwertbildung der Zustand wieder auf 0 gesetzt wird, erfolgt
noch die Besonderheit, dass im 32 Bit Mode das neue Kommandowort an den LTC2440
gesendet wird. Dies kann erst nach der Mittelwertbildung geschehen, da die
Mittelwertbildung zeitlich länger dauert als eine Datenübertragung auf dem SPI Bus, es
würde somit einen Konflikt geben, welcher zur Blockade der SPI Kommunikation
führen würde. Nach Übertragung des Dummywords wird die Zustandmaschine und ISR
regulär verlassen.
Im Falle des 16Bit Mode erfolgt jedoch keine neue SPI Kommunikation die einen
Interrupt auslösen würde. Aus diesem Grund muss ohne ein break direkt bei dem
Zustand 0 fortgesetzt werden. Dies ist auch der Grund, das der Zustand 0 unter Zustand
2 angeordnet ist und nicht an oberster Stelle.
       // calculate average values

       imu_value_sum[stor_lo] +=       imu_value - imu_offset[stor_lo];

       if((imu_count[stor_lo]++) > imu_average_nb[stor_lo]) {

            // export value
15 Softwareanpassung                                                               84


           imu_average[stor_lo]=imu_value_sum[stor_lo]/imu_count[stor_lo];

              // cleanup

              imu_count[stor_lo] = 0;

              imu_value_sum[stor_lo] = 0;

              analogconversion();

       }

       h_state = 0;



       if (mode == 32) {

              //mode 32 send cmd word

              SpiSend (cmd_word);

              break;

       }

       /* if mode = 16 no break; */


15.3.4 Die Funktion „sm_ctrl“
Die Funktion sm_ctrl stellt die Informationen zur Verfügung, die, die Zustandmaschine,
welche die SPI Schreib- und Lesevorgänge kontrolliert (spi_int), benötigt. Dies
beinhaltet über die Variable cs welcher Baustein über das Chip Select Signal aktiviert
werden soll, über cmd_imu welches Kommandowort gesendet werden muss, über
stor_loc die Position an welcher Position des speichernden Arrays gespeichert werden
soll, sowie über mode_p in welchem Modus (16 oder 32 Bit ) gearbeitet werden muss.
Herzstück der Funktion ist eine Zustandsmaschine mit 20 Zuständen. Jeweils ein
Zustand entspricht einem Sensorwert. Besonderheiten sind jedoch bei den drei
Magnetsensoren und dem Absolutdrucksensor gegeben.
Die Magnetsensoren haben die Eigenschaft sich zu magnetisieren und müssen daher
durch eine integrierte Entmagnetisierspule entmagnetisiert werden. Die Spulen werden
abwechselnd mit einem positiven und negativen Impuls belegt und danach jeweils der
Sensorwert gelesen. Es ergeben sich somit pro Sensor zwei Werte, der erste nach einem
positiven Impulse, ein weiterer nach einem negativen Impuls. Durch eine spätere
Verrechnung dieser beiden Werte lassen sich Offsetfehler beheben. Für alle drei Achsen
ergeben sich somit nicht nur drei Werte, sondern sechs Werte und somit auch Zustände.
Zusätzlich sind Wartezeiten zwischen dem Auslesen einzuhalten, so darf nur alle 2ms
gelesen werden. Das Gleiche trifft auch auf den Absolutdrucksensor zu, der je nach
Einstellung eine bestimmte Zeit zur Konvertierung benötigt und nicht vor Beendigung
der Konvertierung gelesen werden darf.
15 Softwareanpassung                                                                 85




Zu Beginn erfolgt zunächst die Erstellung der Kommandowörter für die drei Bausteine
                              // ext clk | int. Ref. allways on | no scan

     unsigned short cmd_MAXA = (0<<8)|(0<<9)|(0<<10)|(0<<11)|(0<<12);



     // ext clk | int. Ref. allways on | no scan

     unsigned short cmd_MAXB = (0<<8)|(0<<9)|(0<<10)|(0<<11)|(0<<12);



     unsigned    short    cmd_LTC=   0x4000;    //27,5Hz     =   36,36ms   conversion
time, 375nV noise, 24Bit (DS p14)




Die ersten 5 Zustände sind identisch und daher zusammengefasst. Sie lesen die ersten 5
Kanäle des ersten MAX1168 ein, entsprechend den drei Gyro Achsen, sowie der x und
y Achse des 3g Beschleunigungssensor ADXL330.
Das Kommandowort wird aus dem am Anfang der Funktion gebildeten Rohform sowie
der Variablen channel zusammengesetzt. Channel gibt an welcher Kanal des MAX1168
gelesen werden soll. Diese Variable wird nach jedem Durchlauf um 1 erhöht´, ihr
Wertebereich erstreckt sich von 0-7. Für die Bildung des Kommandoworts wird channel
um 13 stellen nach links verschoben, um bei dem 16Bit Kommandowort die 3
höchstwertigen Bits zu belegen.
Die Variable sl bestimmt die Speicherposition und wird in jedem Zustand auf stor_loc
geschrieben und anschließend inkrementiert.
Die Funktion der do-while Schleife sowie der Variablen redo wird später erläutert.
       do {

       switch (state) {

       case 0:         //Gyro X,Y,Z, ACC X,Y

              redo = 0;

              /* kein break; */

       case 1:

       case 2:

       case 3:

       case 4:
15 Softwareanpassung                                                               86


            *cmd_imu = cmd_MAXA | (channel<<13);

            *cs = CS_MAX1168A;

            *mode_p=16;

            *stor_loc=sl;

            channel++;

            sl++;

            state++;

            break;



Die Zustände 5-7 sind identisch zu den Zuständen 0-4 aufgebaut, jedoch als
Einzelblöcke ausgeführt. Dies liegt darin begründet, dass je nach den verschieden
Möglichkeiten zur Bestückung verschiedener Beschleunigungsensoren diese Zustände
teilweise nicht benötigt werden und der Quellcode so leichter angepasst werden kann.
Im Zustand 7 ist aber noch zu beachten, dass die Variable channel nicht weiter erhöht
wird, sondern auf 0 zurückgesetzt wird, da alle Kanäle des ersten MAX1168 gelesen
wurden und nun folgend bei Kanal 0 des zweiten MAX1168 fortgesetzt wird.
       case 5:         //ACC Z

            *cmd_imu = cmd_MAXA | (channel<<13);

            *cs = CS_MAX1168A;

            *mode_p=16;

            *stor_loc=sl;

            channel++;

            sl++;

            state++;

            break;



       case 7: //ACCZ2

            *cmd_imu = cmd_MAXA | (channel<<13);

            *cs = CS_MAX1168A;

            *mode_p=16;

            *stor_loc=sl;

            channel=0;
15 Softwareanpassung                                                               87


            sl++;

            state++;

            break;



Die Zustände 8,9 und 10 lesen die Daten der drei Magnetsensoren nach einem positiven
Entmagnetisierimpuls (Flip) ein. Das Lesen der Magnetsensoren darf erst 2ms nach dem
Flipimpuls geschehen, somit erfolgt der Aufruf zeitgesteuert über einen 1ms timer,
sowie über die Variable flip_h_l. flip_h_l dient zur Unterscheidung ob gerade positiv
oder negativ entmagnetisiert wurde.
Für den Fall, dass eine Bedingung nicht zutrifft wird channel sicherheitshalber wieder
auf 0 gesetzt, sowie state und sl auf 11 um zum Zustand 11 zu springen. Da Zustand 9
und 10 nur mit Zustand 8 zusammen gelesen werden, werden sie somit mit
übersprungen. Die Variable redo, welche ebenso 1 gesetzt wird, bewirkt, dass die do-
while Schleife und somit die Zustandsmaschine erneut durchlaufen wird und so sofort
zu Zustand 11 übergegangen wird ohne den Funktionsaufruf von sm_ctrl zu beenden.
Würde der Funktionsaufruf direkt beendet werden, würde die spi_int Funktion falsche
Werte geliefert bekommen.
Die do-while Schleife führt somit die Zustandsmaschine solange immer wieder aus bis
redo wieder 0 gesetzt wurde. Das Rücksetzen von redo erfolgt in Zustand 11, 14 und 0.
Die Zustände 9 und 10 sind wieder nach bekanntem Prinzip aufgebaut, jedoch befindet
sich in Zustand 10 noch das Auslösen des negativen Entmagnetierimpulses mit FLIP_L
und das Setzen von flip_h_l auf 0 zur Kenntlichmachung, dass als nächstes die
negativen Werte eingelesen werden müssen.
Die Zustände 11-13 sind identisch zu den Zuständen 8-10 aufgebaut, lesen jedoch die
Sensoren nach einen negativen Entmagnetisierimpuls ein. Entsprechend wird in Zustand
13 nicht ein negativer sondern ein positiver Entmagnetisierimpuls ausgelöst und
flip_h_l 1 gesetzt.
       case 8: //MAG X,Y,Z

            if ( (timer1_cnt > magnet_cnt) && (flip_h_l == 1) ) {

               magnet_cnt = timer1_cnt+1;

               *cmd_imu = cmd_MAXB | (channel<<13);

               *cs = CS_MAX1168B;

               *mode_p=16;

               *stor_loc=sl;

               channel++;

               sl++;
15 Softwareanpassung                               88


                state++;

            } else {

                channel=0;

                state = 11;

                sl=11;

                redo = 1;

            }

            break;

       case 9:

            *cmd_imu = cmd_MAXB | (channel<<13);

            *cs = CS_MAX1168B;

            *mode_p=16;

            *stor_loc=sl;

            channel++;

            sl++;

            state++;

            break;



       case 10:

            *cmd_imu = cmd_MAXB | (channel<<13);

            *cs = CS_MAX1168B;

            *mode_p=16;

            *stor_loc=sl;

            channel=0;

            sl++;

            state++;

            flip_h_l=0;

            FLIP_L;

            break;
15 Softwareanpassung                                                               89

Die Zustände 14-18 sind wieder nach bekannter Weise aufgebaut und beinhalten keine
Besonderheiten. Lediglich in Zustand 14 befindet sich ein Setzen von redo auf 0 um
nach eventuell versuchtem Ausführen von Zustand 8 oder 11 keinen weiteren Durchlauf
der do-while Schleife zu erhalten.
In Zustand 19 erfolgt die Werteübergabe für das Einlesen des Luftdrucksensors. Die
Werteübergabe erfolgt nur alle 50ms, da eine gewisse Konvertierungszeit eingehalten
werden muss. Die derzeitige Einstellung erfordert eine Konvertierungszeit von ca.
37ms, es ist als noch eine Sicherheitsreserve von 13ms vorhanden, die bei Bedarf noch
verkürzt werden kann. Im Gegensatz zu allen vorherigen Zuständen wird nun mode_p
auf 32 gesetzt, und da es sich um den letzten Zustand handelt, werden state und sl
wieder auf ihren Startwert von 0 gesetzt.
Im Falle, dass die 50ms noch nicht vorüber sind, tritt der else-Fall in Kraft, wo
wiederum state und sl auf 0 gesetzt werden, redo jedoch 1. Durch die do-while Schleife
wird somit ein erneuter Durchlauf der Zustandsmaschine erreicht. Das Rücksetzen von
redo erfolgt unmitteilbar in Zustand 0.
       case 19:        //AP

            if (timer1_cnt > ltc_cnt) {

                ltc_cnt = timer1_cnt+49; //only every 50ms

                *cmd_imu = cmd_LTC;

                *cs = CS_LTC2440;

                *mode_p=32;

                *stor_loc=sl;

                sl=0;

                state=0;

                break;

            } else {

                state = 0; //wieder besser gleich bei 0 weitermachen

                redo = 1;

                sl=0;

            }

            break;
15 Softwareanpassung                                                               90

15.4 Magnetometer
Die Einbindung des Magnetometers erfolgte in die Datei mm3.c. Hierbei handelt es sich
um eine vorhandene Routine, welche speziell für den MicroMag3 geschrieben wurde.
Diese Routine musste nun soweit angepasst werden, dass sie mit dem auf den KMZ51
basierenden Magnetometer ebenso ein die Nordposition berechnet (Heading). Als
Ergebnis dieser Berechnung liegt die Ausrichtung als Winkel von 0-359° vor, wobei
sich bei 0° die Nordposition befindet
Die Routine arbeitet ursprünglich so, dass sie den MicoMag3 ausliest und dessen
Rohdaten in ein Struct schreibt. Die Änderung besteht nun darin, nicht die Daten des
MicroMag3 zu verarbeiten, sondern die der KMZ51 Sensoren. Die Daten der KMZ51
liegen im imu_average Array bereit, jedoch existieren pro Sensor zwei Werte. Ein Wert
nach einem positiven Flipimpuls, sowie ein Wert nach einem negativen Flip Impuls.
Durch Subtraktion dieser beiden Werte lassen sich Offsetfehler kompensieren.
Erste Versuche haben jedoch ergeben, dass mit den direkten Werten der KMZ51 kein
korrektes Heading errechnet werden konnte. Eine Analyse der Verarbeitungsroutine
ergab, dass diese nur in bestimmten Wertebereichen arbeitet und daher auf Rohdaten in
einem bestimmten Bereich angewiesen ist. Dieser Bereich ist auf die Rohdaten des
MicroMag3 abgestimmt. Zum Anpassen der Werte der KMZ51 an die des MicroMag3
wurde ein Faktor berechnet mit dem die Werte der KMZ51 geteilt werden. Der
Wertebereich des MicroMag3 liegt etwa bei 40-80, der der KMZ51 bei etwa 14000-
30000. Es hat sich gezeigt, dass der Algorithmus zur Berechnung des Headings mit
einem Faktor von 350 gute Ergebnisse liefert.
Bild 15.1 zeigt das berechnete Heading bei einer hin und zurück geführten 360°
Rotation. Bild 15.2 zeigt die Rohdaten der drei Magnetsensoren aus welchen das
Heading berechnet wird.


#ifdef HBC

    // copy values to struct

    MM3.x_axis=(imu_average[IMU_MAGXL]-imu_average[IMU_MAGXH])/350;

    MM3.y_axis=((-imu_average[IMU_MAGYL])-(-imu_average[IMU_MAGYH]))/350;

    MM3.z_axis=(imu_average[IMU_MAGZL]-imu_average[IMU_MAGZH])/350;

#endif //HBC
15 Softwareanpassung               91




Bild 15.1: Berechnetes Heading




Bild 15.2: Rohdaten der Sensoren
15 Softwareanpassung                                                              92

15.5 Umrechnungsfunktionen
In der Datei convert.c werden die Umrechnungen zwischen den Bitwerten der Analog-
Digital-Umsetzer und den physikalischen Einheiten vorgenommen. Hierzu wurden in
der gegebenen Datei die benötigten Codeblöcke dupliziert, in defines eingeschlossen
und die aus der Kalibrierung erhaltenen Werte eingetragen.
Ebenso erfolgt hier die Anpassung der Wirkrichtung.
Für zukünftige weitere Autopiloten wird es aufgrund der jeweils unterschiedlichen
Kalibrierwerte erforderlich sein weitere Unterscheidungen der Baugruppen zu tätigen.


#ifdef HBC

void accel2ms2( void ) {

       accel[ACC_X] = (float)(imu_average[IMU_ACCX])/5235*9.81;

       accel[ACC_Y] = (float)-(imu_average[IMU_ACCY])/5228*9.81;

       accel[ACC_Z] = (float)(imu_average[IMU_ACCZ])/5441*9.81;

}

#endif //HBC



Auf gleiche Weise erfolgt die Anpassung bei den Gyroskopdaten. Hier fiel jedoch auf,
dass in der Berechnungsfunktion ein Fehler vorliegt.
Korrekt müsste die Berechnung


             Bitwert
Konvwert =                                                                  (15.1)
            π * Faktor


Lauten und nicht wie in der Funktion angegeben.


                         π
Konvwert = Bitwert *                                                        (15.2)
                       Faktor


Da bei einer Korrektur des Fehlers in der convert.c alle nachfolgenden
Regelalgorithmen ebenso angepasst werden müssten, wurde der Fehler übernommen.
Bei Fortsetzung des Projekts sollte dieser Fehler umgehend behoben werden. Die
Ausgegebenen Werte befinden sich somit nicht in der gewollten Einheit rad/s.
16 Kalibrierung                                                                   93




#ifdef HBC

void gyro2rads( void ) {

     gyro[G_ROLL] = (float)-(imu_average[IMU_ROLL]);

     gyro[G_ROLL] *= PI / 1381 ;

     gyro[G_PITCH] = (float)-(imu_average[IMU_PITCH]);

     gyro[G_PITCH] *= PI / 1388 ;

     gyro[G_YAW] = (float)(imu_average[IMU_YAW]);

     gyro[G_YAW] *= PI / 1388 ;

}

#endif //HBC




16 Kalibrierung
Für einen späteren völlig autonomen Flugbetrieb eine Quadrokopters ist eine
Kalibrierung der Sensoren erforderlich.
Es werden hierzu den Sensoren definierte Bedingungen auferlegt und die Antworten der
Sensoren aufgezeichnet. Als Antworten werden die von den ADC’s gelieferten
Rohdaten ohne einen Offsetausgleich verwendet. Diese werden über die Debug-Routine
dbg_imu_full über die serielle Schnittstelle ausgegeben und per PC gelesenen und in
Dateien geschrieben. Hierbei hat es sich bewährt für jede neue Positionierung der IMU
eine eigenen Datei anzulegen. Wichtig ist auch noch einer Umpositionierung die Daten
erst mitzuschreiben, wenn sich die Lage der IMU stabilisiert hat. Die Daten werden
etwa 1 Minute mitgeschrieben, was ca. 1000 Messwerten entspricht. Aus diesen 1000
Messwerten wird der arithmetische Mittelwert gebildet, der wiederum zur Berechnung
der Faktoren verwendet wird, welche in die Konvertierungsroutine eingetragen werden.


16.1 Drehratensensoren


Für die Kalibrierung der Drehratensensoren muss eine konstante Drehbewegung mit
bekannter Drehgeschwindigkeit zur Verfügung gestellt werden.
Als einfache Methode bot sich hier ein Plattenspieler an. Das bereitgestellte Gerät
verfügt über 2 Geschwindigkeitsstufen von 33 1/3 U/min und 45 U/min, angetrieben
durch einen Gleichstrommotor. Als Problem stellte sich die Genauigkeit der Drehzahl
16 Kalibrierung                                                                     94

heraus. Zwar konnte über Feinregler die Drehzahl korrigiert, jedoch nicht auf einen
definierten Wert eingestellt werden.
Es war somit von Nöten eine Drehzahlmessung zu konstruieren. Die einfachste
Möglichkeit bestand hierbei in der Verwendung einer einfachen Lichtschranke. Die
Lichtschranke sollte bei jeder Umdrehung des Plattentellers einmal unterbrochen
werden und so zählbare Impulse erzeugen. Zur Auswertung der Impulse diente der im
Labor vorhandene Frequenzzähler, der eine hohe Genauigkeit und Auflösung bei
geringem Aufwand bot.
Die Lichtschranke wurde aus der vorhandenen Sendediode TSSS2600 und dem
zugehörigen Fototransistor TEST2600 aufgebaut. Die Sendediode wird im Gegensatz
zur üblichen Beschaltung nicht mit einem Rechteck impulsförmig gespeist, sondern mit
einem konstanten Gleichstrom von ca. 50mA, um so Beeinflussungen durch die Impulse
bei der späteren Signalauswertung zu verhindern. Aufgrund der geringen Entfernung
und der somit geringen erforderlichen Sendeleistung ist dies problemlos möglich.
Der maximal bei Beleuchtung durch den Fototransistor fließende Strom wird über einen
Widerstand von 4,7kΩ auf ca. 1mA begrenzt. Das Signal zwischen Fototransistor und
Widerstand ist somit bei unbestrahltem Transistor bei etwa 0V, bei Bestrahlung ergaben
Messungen etwa 1V. Das Signal wird von einem Operationsverstärker µA741 18-Fach
verstärkt. Der eigentlich unnötig hohe Verstärkungsfaktor bewirkt hier eine schnelle
und sichere Vollaussteuerung des OP um ein möglichst sauberes Signal zu erhalten.
Anschließend wurde das Signal einem Schmitt-Triger 74HC14 zugeführt um einen
Logikpegel zu erhalten. Dies war nötig, da der µA741 bei gewollten 0V etwa 1,2V und
bei gewollten 5V nur etwa 4V lieferte. Abhilfe hätte hier ein Rail-to-Rail OP oder eine
symmetrische Spannungsversorgung geschaffen. Ein Rail-to-Rail OP stand jedoch nicht
zur Verfügung und eine symmetrische Spannungsversorgung wäre zu aufwändig
gewesen. Somit erfolgte der Umweg über den 74HC14 an dessen Ausgang nun ein
sauberes Logiksignal zur Verfügung stand, welches problemlos vom Frequenzzähler
erkannt wurde.
Über die Feinregler des Plattenspielers kann nun die Drehzahl abgeglichen werden.
Eine Drehzahl von 33 1/3 U/min entspricht einer Frequenz von 555,556 mHz und bei 45
U/min einer Frequenz von 750 mHz. Bei den Versuchen hat sich ergeben, dass sich ab
der vierten Nachkommastelle Laufunruhen des Plattenspielers auswirken, diese
erreichbare Genauigkeit ist jedoch ausreichend. Zu beachten ist noch, dass der
Plattenspieler vor dem Abgleich etwa 10-15min zum Warmlaufen in Betrieb zu nehmen
ist. Tests haben gezeigt, dass die Drehgeschwindigkeit zu Beginn noch zunimmt, bis sie
sich nach genannter Zeit stabilisiert.
Zur Ausrichtung der IMU auf dem Plattenteller wurde eine Halterung konstruiert, mit
der es möglich ist die Gyroskope auf einfach Weise rechtwinklig und auf der
Rotationsachse Auszurichten. Die Halterung besteht aus mehreren Pertinaxplatinen,
welche rechtwinklig verlötet sind. Zur einfachen und genauen Positionierung sind in
Position der Gyroskopachsen Bohrungen eingebracht, in welche die Plattenspielerachse
16 Kalibrierung                                                                                 95

gesteckt werden kann. Für jede Achse befindet sich je Drehrichtung eine Bohrung. Es
ist somit möglich durch Drehung bzw. umgekehrter Montage der IMU alle drei Achsen
sowohl in positiver als auch in negativer Drehrichtung zu kalibrieren.
Der genaue Kalibriervorgang ist in Kapitel 21.6.1 beschrieben.
Für die Umrechnung der Sensorwerte in der Konvertierungsroutine von Bit zu rad/s ist
ein Faktor erforderlich, welcher aus den aufgenommenen Messdaten errechnet werden
muss. Hierzu wird die Drehzahl des Plattenspielers, gemessen durch die Impulse der
Lichtschranke und in mHz dargestellt, in rad/s umgerechnet. Von den aufgezeichneten
Bitwerten für die verschiedenen Drehgeschwindigkeiten wird die Differenz zum
Neutralwert gebildet. Der Neutralwert wurde während der Kalibrierung der
Beschleunigungssensoren für jede Achse mitgemessen, so das gesamt 6 Werte zur
Verfügung stehen, aus denen der arithmetische Mittelwert zur Berechnung verwendet
wird (Tabelle 16.4). Der benötigte Faktor ergibt sich aus der Division von der
Betragsdifferenz der Bitwerte mit der Drehgeschwindigkeit in rad/s. Die zur Verfügung
gestellte Konvertierungsroutine benötigt jedoch den Faktor geteilt durch π. Der
letztendlich in der Konvertierungsroutine eingesetzte Wert für den Faktor errechnet sich
aus den Mittelwerten aller vier Faktoren welche aus den vier verschiedenen
Geschwindigkeiten errechnet wurden. Die Berechnungen für die drei Gyroskope sind in
Tabelle 16.1 - Tabelle 16.3 aufgeführt.
Die für die Gyroskopkalibrierung aufgenommen Werte sind aufgrund Ihrer Vielzahl
nicht in dieser Arbeit aufgelistet, sondern nur als Datei im SVN abgelegt. Jedoch erfolgt
im Anhang in Kapitel 0 eine grafische Darstellung der Messwerte mit einem
zugehörigen Histogramm zur Darstellung der Häufigkeitsverteilung der Messwerte
(Bild 21.46 - Bild 21.60). Da es sich bei der Variation der Messwerte um einen
Zufälligen Prozess handelt, muss in dem Histogramm eine Glockenkurve erkennbar
sein. Ist dies nicht der Fall, ist die Integrität der Messwerte anzuzweifeln und diese zu
überprüfen.

Tabelle 16.1: Berechnung Umrechnungsfaktor X-Gyroskop
X-Achse
Dreh-     Frequenz     Dreh-        Dreh-
zahl      Platten-     geschwin-    geschwin-
soll in   spieler in   digkeit in   digkeit in   Messwert   Betrags-
U/min     mHz          °
                       /s           rad/s        in bit     differenz   Faktor * PI    Faktor
33        555,50       199,980      3,4903       47333      15040       4309           1372
45        749,65       269,874      4,7102       52657      20364       4323           1376
-33       555,30       199,908      3,4891       17059      15234       4366           1390
-45       750,12       270,043      4,7131       11745      20548       4360           1388
                                                                         Mittelwert:   1381
16 Kalibrierung                                                                                   96

Tabelle 16.2: Berechnung Umrechnungsfaktor Y-Gyroskop
Y-Achse
Dreh-     Frequenz      Dreh-        Dreh-
zahl      Platten-      geschwin-    geschwin-
soll in   spieler in    digkeit in   digkeit in Messwert      Betrags-
U/min     mHz           °
                        /s           rad/s      in bit        differenz   Faktor * PI    Faktor
33             555,50   199,980      3,4903           47518   15225       4362           1388
45             750,90   270,324      4,7180           52931   20638       4374           1392
-33            555,50   199,980      3,4903           16642   15651       4484           1427
-45            750,20   270,072      4,7136           11211   21082       4473           1424
                                                                           Mittelwert:   1408



Tabelle 16.3: Berechnung Umrechnungsfaktor Z-Gyroskop
X-Achse
Dreh-     Frequenz      Dreh-        Dreh-
zahl      Platten-      geschwin-    geschwin-
soll in   spieler in    digkeit in   digkeit in   Messwert    Betrags-
U/min     mHz           °
                        /s           rad/s        in bit      differenz   Faktor * PI    Faktor
33        555,00        199,800      3,4872       47390       15097       4329           1378
45        750,20        270,072      4,7136       52675       20382       4324           1376
-33       555,20        199,872      3,4884       17192       15101       4329           1378
-45       750,30        270,108      4,7143       11891       20402       4328           1378
                                                                           Mittelwert:   1377



Tabelle 16.4: Berechnung der Gyroskopneutralmittelwerte
          X-            Y-           Z-
          Gyroskop      Gyroskop     Gyroskop
          Ruhe in       Ruhe in      Ruhe in
Achse     bit           bit          bit
X1        32293         32209        32092
X2        32295         32221        32093
Y1        32292         32206        32087
Y2        32294         32216        32090
Z1        32298         32210        32088
Z2        32287         32208        32088
          32293         32212        32090




16.2 Beschleunigungssensoren
Die Kalibrierung der Beschleunigungssensoren gestaltet sich im Vergleich mit den
Gyroskopen als einfach, da als Referenz die Erdanziehungskraft genutzt werden kann.
Zur Kalibrierung wird die IMU wieder auf die Halterung montiert und für jede Achse
die positiven und negativen Messwerte sowie die Neutralposition aufgezeichnet.
Die genaue Durchführung der Kalibrierung ist dem Kapitel 21.6.1.2 zu entnehmen.
16 Kalibrierung                                                                   97

Die aus den bei der Kalibrierung aufgenommen Daten errechneten Mittelwerte sind im
Anhang in den Tabellen Tabelle 21.7 - Tabelle 21.12 aufgeführt. Die eigentlichen
Messwerte sind aufgrund ihrer hohen Anzahl nicht einzeln aufgeführt, diese sind im
SVN [14] abrufbar . Wie auch bei den Gyroskopen befindet sich im Anhang auch für
die Beschleunigungssensoren für jeden Sensor jeder Achse eine grafische Darstellung
der Messwerte sowie ein Histogramm zur Darstellung der Häufigkeitsverteilung der
Messwerte (Bild 21.65 - Bild 21.73) um die Integrität der Messwerte zu überprüfen.
In diesen Diagrammen sind bei einigen Sensoren Ausreißer zu erkennen, welche bereits
deutlich negative Auswirkungen auf die Form der Glockenkurve haben (Bild 21.63).
Einzelne geringe Ausreißer sind jedoch möglich und können toleriert werden.
Aus diesen Tabellen wurden für jede Achse von jedem Sensor bei +1g, -1g sowie 0g die
Daten in einer je Tabelle zusammengefasst (Tabelle 16.5 - Tabelle 16.9). Der Wert für
0g ist wiederum ein Mittelwert aus den vier Werten, welche bei der Messung der
anderen Achsen für X=0g gemessen wurden. Für die Berechnung des Korrekturfaktors,
welcher in der Konvertierungsroutine einzutragen ist, wurde jeweils zwischen +1g und
0g sowie zwischen –1g und 0g die Betragsdifferenz gebildet. Beide Werte sollten nahe
beieinander liegen und sich nur innerhalb des üblichen Sensorrauschens (+- 150Bit)
bewegen. Zur Bildung des Korrekturfaktors wird noch einmal der Mittelwert von
beiden Betragsdifferenzen gebildet.
Betrachtet man die aus den in der Kalibrierung gemessenen Werten errechneten
Differenzen so zeigen sich wirklich nur geringere Abweichungen. Dies bedeutet, dass
die Sensoren sowohl im positiven als auch in negativen Messbereich nahezu gleiche
Beträge liefern.
Der in der Planung erhoffte Vorteil gegenüber des LIS Sensoren von ST hat sich somit
bestätigt. Im Gegensatz zu den LIS Sensoren, welche in Versuchen unterschiedliche
Ergebnisse im positiven und negativen Messbereich lieferten (+1g/-0,8g), zeigen die
Analog Devices Sensoren sehr gute Ergebnisse.
16 Kalibrierung                                           98

                   Tabelle 16.5: Kalibrierwerte X-Achse
                  ACC X              Messwert in Bit
                  +1g                32210
                  0g                 26995
                  -1g                21740
                  |+1g – 0g|         5215
                  |-1g – 0g|         5255
                  Korrekturfaktor    5235


                   Tabelle 16.6: Kalibrierwerte Y-Achse
                  ACC Y              Messwert in Bit
                  +1g                30115
                  0g                 24775
                  -1g                19660
                  |+1g – 0g|         5340
                  |-1g – 0g|         5115
                  Korrekturfaktor    5227,5




                   Tabelle 16.7: Kalibrierwerte Z-Achse
                  ACC Z              Messwert in Bit
                  +1g                33657
                  0g                 28175
                  -1g                22775
                  |+1g – 0g|         5482
                  |-1g – 0g|         5400
                  Korrekturfaktor    5441




                  Tabelle 16.8: Kalibrierwerte X2-Achse
                  ACC X2             Messwert in Bit
                  +1g                29260
                  0g                 26259
                  -1g                23058
                  |+1g – 0g|         3001
                  |-1g – 0g|         3201
                  Korrekturfaktor    3101
17 Aufbau des Quadrokopters                                                         99




                              Tabelle 16.9: Kalibrierwerte Z2-Achse
                              ACC Z2             Messwert in Bit
                              +1g                29630
                              0g                 26487
                              -1g                23371
                              |+1g – 0g|         3143
                              |-1g – 0g|         3116
                              Korrekturfaktor    3129,5




17 Aufbau des Quadrokopters
Als Nachweis der Funktionstüchtigkeit der neuen Hardware sollte diese in einem
Quadrokopter eingesetzt werden. Ein Quadrokopter ist eine Schwebefluggerät mit 2
rechts bzw. 2 linksdrehenden Luftschrauben der ausschließlich durch
Drehzahlveränderung der elektrischen Antriebsmotoren gesteuert wird. Quadrokopter
sind von Hand nicht fernzusteuern und benötigen drei Drehratensensoren um einen
stabilen Flug zu ermöglichen. Es handelt sich um ein inhärent instabiles Flugsystem
welches durch die Basisregelung stabilisiert werden muss. Beschreibungen der
Algorithmen des Steuerverfahrens können den Arbeiten [2], [3] und [5] entnommen
werden.


17.1 Rahmenbau
Der Aufbau des Rahmen erfolgte aus Aluminiumprofilen mit quadratischem
Querschnitt und 10mm Kantenlänge. Der Abstand der Motorachsen wurde mit 400mm
gewählt. Zum Erreichen einer möglichst hohen Stabilität wurden die Profile jeweils
einseitig ausgeklinkt. Durch die so gebildete Verschachtelung ergibt sich in Verbindung
mit zwei Zentralen, jeweils unten und oben angeordneten Platten die größtmögliche
Stabilität. Bei den verwendeten zentralen Platten handelt es sich um 1,5mm starkes FR4
Platinenmaterial ohne Kupferauflage. Die Platten besitzen eine Kantenlänge von 75mm.
Überflüssiges Material in Zwischenräumen wurde zur Gewichtsreduzierung entfernt.
Zur Montage des Autopiloten sind zusätzliche Stege mit Befestigungsbohrungen mit
30mm Abstand parallel zu den Flugachsen vorgesehen worden, in denen die Elektronik
mit Abstandsbolzen montiert werden kann. Der Entwurf der Platten erfolgte mit Eagle.
Die Strukturen wurden anschließend wie bei einer normalen Leiterplattenherstellung
fotolithographisch auf das Kupfer übertragen, geätzt und die Platten anhand der
Kupferstrukturen ausgesägt. Dies Verfahren erwies sich als schneller und einfacher als
17 Aufbau des Quadrokopters                                                         100

die Platten herkömmlich anzuzeichnen, vor allem können so die Platten leicht
reproduziert werden.
Die Aluminiumprofile und Platten wurden mit Edelstahlschrauben V2A M3x16,
Unterlegscheiden und Muttern verschraubt. Da Edelstahl nicht magnetisch ist, ist bei
Verwendung von Edelstahlschrauben keine Beeinflussung der Magnetsensoren durch
parasitäre Magnetfelder zu befürchten. Eine zuerst erdachte zusätzliche Verklebung der
Profile und Platten erwies sich nach der ersten Probemontage als unnötig, da bereits nur
durch die Verschraubung eine mehr als ausreichende Stabilität erreicht wurde.
Während der ersten Flugerprobungen stellte sich heraus, dass Schwingungen der
Motoren auf die Sensoren einkoppelten, was zu Aufschwingen und unruhigem
Flugverhalten führte. Die Montage auf Abstandsbolzen direkt auf dem Rahmen wurde
daher wieder verworfen und die Elektronik mit Abstandsbolzen auf einer
Sperrholzplatte montiert, welche wiederum flächig auf Dämpfungsschaumstoff geklebt
wurde. Die Schaumstoffplatte kann nun wiederum auf den Rahmen aufgeklebt werden,
eventuell störende Schrauben sind vorher in dem Schaumstoff auszusparen. Durch diese
Maßnahme konnte das Einkoppeln der Schwingungen beseitigt werden.




Bild 17.1: Auf Quadrokopterrahmen Montierter Autopilot
17 Aufbau des Quadrokopters                                                      101




Bild 17.2: Auf Schaumstoff montierter Träger für die Elektronik


Das Landegestell, sowie der Überschlagsschutz bestehen aus Isolationsschaumstoff für
Wasserleitungen. Montiert wurden die Schaumstoffröhren an 8mm starke Rundhölzer,
welche durch Bohrungen an den Auslegerenden gesteckt und durch Klebstoff gegen
verrutschen gesichert wurden. Während nach unten der Schaumstoff über das Holz
überragt. stehen am oberen Ende die Holzstäbe über, auf deren Enden 50mm
Styroporkugeln aufgesteckt sind.
17 Aufbau des Quadrokopters                                           102




                   Bild 17.3:    Landegestell und Überschlagsschutz




Bild 17.4: Fertig aufgebauter Quadrokopter
18 Erfahrungen bei der Inbetriebnahme und Integration                               103


18 Erfahrungen bei der Inbetriebnahme und
   Integration

18.1 Layoutfehler

18.1.1 Fehlerhafte Bauteile
Beim Erstellen der Bauteile für den Platinenverbinder sowie für die
Beschleunigungssensoren wurde vergessen, die Kupferflächen, welche bei den
Platinenverbindern zur mechanischen Stabilisierung, sowie die Kupferfläche, welche
sich mittig unter den Sensoren befindet, von Lötstoplacklack auszusparen. Bei den
gelieferten Platinen war es somit von Nöten den Lack an den betreffenden Stellen
vorsichtig mechanisch mit einem Messer zu entfernen und die freigelegte Kupferfläche
anschließend zu verzinnen.
Der Fehler wurde in der Bauteilebibliothek behoben und ist somit auch in der alten
Platinenversion behoben.

18.1.2 Leiterbahnfehler
Die Leiterbahn V+ von X404 nach X405 ist zu dünn geroutet worden. Anstatt der
eigentlich notwenigen Breite von 16mil wurden nur 6mil verwendet. Da es sich hier nur
um ein kurzes Stück handelt und die Strombelastung nicht allzu groß ist sind keine
Maßnahmen erforderlich. Der Fehler ist als Schönheitsfehler anzusehen.
Der Fehler ist in Platinenversion 1.1 behoben.


18.2 Schaltungsfehler

18.2.1 Verstärkerstufe Staudrucksensor
Bei der Inbetriebnahme des Differenzdrucksensors zeigte sich eine Vollaussteuerung
des ADC. Eine Kontrolle des analogen Eingangssignals ebenfalls einen zu hohen Wert
und keine Veränderung bei Druckänderungen. Schon ohne Druckänderung wurde die
anliegende Eingangsspannung soweit erstärkt, das diese den maximalen Eingangspegel
des ADC überschritt.
Bei Kontrolle der Schaltung wurde festgestellt, dass ein Widerstand des
Differenzverstärkers vergessen wurde und so die Verstärkung so sehr hohe Werte
annahm. Der fehlende Widerstand konnte nachbestückt werden, indem er „huckepack“
auf C309 aufgelötet wurde. In der Platinenversion 1.1 ist der Zusätzliche Widerstand als
R310a eingefügt worden.
18 Erfahrungen bei der Inbetriebnahme und Integration                            104

Die Überprüfung und Korrektur der Widerstandswerte erfolgte durch eine Pspice
Simulation. Ziel war ein Ausgangsspannungsverlauf von möglichst 0V – 4V bei einer
Eingangsspannungsänderung von 2,5V – 2,75V, was einem Druckbereich von 0mbar-
2,5mbar entspricht.
Die Simulation zeigte zu Beginn einen guten jedoch nicht idealen Verlauf. Durch eine
Anpassung der Widerstandswerte konnte dieser auf ca. 0,8V – 3,9V eingestellt werden,
was als gut anzusehen ist. Die ermittelten Widerstände wurden bestückt und eine
Funktionsprüfung zeigte eine gute Reaktion auf Druckänderungen. Idealerweise sollte
noch ein Abgleich per Staudruckrohr im Windkanal oder in einer Druckkammer
erfolgen. Hierbei sollte auch auf eventuelle Nichtlinearitäten in der Verstärkung
geachtet werden. Aufgrund der Komplexität dieses Prozess wurde dies in dieser Arbeit
jedoch nicht weiter behandelt.




Bild 18.1: Simmulationsschaltung
18 Erfahrungen bei der Inbetriebnahme und Integration                            105




Bild 18.2: Ausgangsspannung zu Eingangsspannung



18.3 Sonstige Fehler

18.3.1 Schwingen mehrere Versorgungsspannungen
Bei den eingelesenen Werten des Differenzdrucksensors fiel eine starke Schwankung
der Werte zwischen annähernd 0 und annähernd Maximum auf, die erst einmal nicht zu
erklären waren. Eine Überprüfung des Eingangssignals am ADC per Oszilloskop ergab
einen rechteckförmigen Signalverlauf, welcher die Schwankung erklärte (Bild 18.3).
Die Werte die der ADC lieferte, waren somit scheinbar korrekt und ein Softwarefehler
unwahrscheinlich. Die Kontrolle des Eingangssignal am Operationsverstärkereingang
und des Ausgangssignals am Differenzdrucksensor zeigten einen sägezahnförmigen
Verlauf mit einer Frequenz von ca. 420Hz. Eine weitere Kontrolle der analogen 5V
Betriebsspannung zeigte einen überlagerten Sägezahn von 1,8V (Bild 18.4). Es lag nun
nahe, dass der Spannungsregler ein Schwingen verursachte. Eine Kontrolle der
Schaltung, des Layouts und des Datenblatts ergab jedoch keinen Fehler. Nach
Datenblattangaben [D3] war die Beschaltung so gewählt, dass sich der Regler in einem
absolut stabilen Bereich befindet. Auch die verwendeten Kondensatoren waren für
diesen Anwendungszweck geeignet. Linear Technology schreibt für die
Ausgangskondensator einen maximalen ESR von 3Ω vor. Die verwendeten
Kondensatoren haben einen ESR von 1,8Ω (10V) bzw. 1,5Ω (6,3V), und sind somit
geeignet.
18 Erfahrungen bei der Inbetriebnahme und Integration                            106

Da der stabile Bereich maßgeblich durch den Bypasskondensator bestimmt wird,
welcher im Normalfall das Restrauschen noch einmal signifikant verringern soll, und
mit größerem Wert die Instabilität laut Datenblatt zunimmt, wurde der
Bypasskondensator zunächst vollständig entfernt. Das Entfernen des Kondensator
behob das Schwingen, jedoch ist auch das extrem geringe Restrauschen, weshalb der
Regler ursprünglich eingesetzt wurde, so nicht zu erreichen.
Die Kontrolle der anderen fünf Regler des gleichen Typ ergab auch bei weiteren
Reglern ein deutliches Schwingen (Tabelle 18.1) in Sägezahnform, jedoch geringer als
bei den analogen 5V, während 3 Regler unterhalb der Rauschgrenze des Oszilloskop
blieben. Bei schwingenden und nicht schwingenden Reglern handelt es sich teilweise
um benachbarte Regler mit gleichem Layout, so dass ein grundlegendes Problem im
Layout für die Schwingungsursache unwahrscheinlich ist.
Die Ursache ist noch weiter zu erforschen. Sollte das Schwingen nicht unter Kontrolle
gebracht werden können, ist ein Austausch der Regler vom Typ LT1761 gegen
Pinkompatible Regler des Typs LP2992 zu erwägen.

Tabelle 18.1: Größe überlagerter Schwingung
Versorgungsspannung               Schwingung in mV
MCU 3,3V analog                   50
MCU 5,0V analog                   300
IMU 3,3V analog                   200
IMU 3,3V digital                  50
IMU 5,0V analog                   1850
IMU 5,0V digital                  50
18 Erfahrungen bei der Inbetriebnahme und Integration                    107




Bild 18.3: Rechteckförmiges Signal am Differenzdrucksensor




Bild 18.4: Sägezahnförmige Schwingungen auf der 5V Versorgungsspannung
18 Erfahrungen bei der Inbetriebnahme und Integration                             108

18.3.2 Einbrüche in der digitalen 5V Versorgung
Bei den Untersuchungen der Schwingungen auf den Versorgungsspannungen fiel auf,
dass auf der digitalen 5V Versorgung der IMU, nadelförmige Einbrüche der Spannung
auf ca. 4V vorhanden waren. Diese Einbrüche traten Zeitgleich mit dem Flip-Impuls der
Magnetsensoren auf. Die Spannungsversorgung war nicht in der Lage den Ladestrom
der Kondensatoren nach einem Flip-Impuls auszugleichen. Daher wurde die
Versorgung mit einem 150µF Tantalelektrolytkondensator gepuffert, was das Problem
nahezu behob.

18.3.3 Störungen auf dem I²C Bus
Während der ersten Inbetriebnahme und Tests der Motoransteuerung fiel ein Stottern
der Motoren auf. Während der Tests der Motorsteller war jedoch ein gleichmäßiger
Lauf der Motoren festgestellt worden.
Die Überprüfung des Signalverlaufs am I²C Bus ergab, dass der Signalpegel nicht
immer 0V erreichte sondern nur etwa 1V. Der Verdacht fiel hierbei auf die
ungewöhnlich niedrigen Pullup-Widerstände, welche im Datenblatt für den PCA9306
[31] vorgeschlagen wurden. Es war durchaus möglich, dass die auf den Motorstellern
verbauten ATMEGA8 Mikrocontroller nicht in der Lage waren, den Signalpegel
vollständig auf 0V zu ziehen.
Da bereits ein Prototyp des Pegelwandler mit eigentlich falsch bestückten PullUp
Widerständen einwandfrei funktionierte, wurde beschlossen, die funktionierenden
Werte von 3,3kΩ zu übernehmen.
Nach Austausch der Widerstände waren keine Störungen mehr messbar, die Funktion
somit einwandfrei.

18.3.4 Motorstörungen
Während der Inbetriebnahme für den Flugbetrieb stellten sich an den Motoren zeitweise
merkwürdige Störungen an den Motoren ein, welche sich darin äußerten, dass die
Motoren stotterten. Die Motoren liefen schlagartig kurzzeitig auf eine höhere Drehzahl
um danach sofort wieder in der Solldrehzahl zu arbeiten. Zwar hatten diese Störungen
keine oder nur geringe Auswirkungen auf die Flugeigenschaften, jedoch ist eine
Beseitigung obligatorisch. Problematisch stellte sich heraus, dass der Fehler nicht
dauerhaft vorhanden war, was die Fehlersuche erschwerte.
Für die Fehlersuche musste zunächst ermittelt werden, ob die Störungen durch
Sensorwerte oder durch die Fernbedienung oder durch die Hardware allgemein
verursacht wurden. Hierzu wurde zunächst die Einbindung der Sensordaten der
Beschleunigungssensoren und Gyroskope unterbunden, so dass nur noch Signale der
Fernsteuerung Einfluss nahmen. Im Ergebnis waren danach keine Störungen mehr
feststellbar. Auch nach Einbindung der Beschleunigungssensoren zeigte eine
einwandfreie Funktion. Sobald jedoch wieder die Gyroskope mit eingebunden wurden
18 Erfahrungen bei der Inbetriebnahme und Integration                             109

trat der Fehler wieder auf. Eine selektive Einkopplung der einzelnen Gyroskope ergab,
dass lediglich das X- und Y-Gyroskop die Motorstörungen verursachten, das Z-
Gyroskop hatte keinen negativen Einfluss.
Es folgte eine grafische Untersuchung der vom ADC ausgebenden Rohdaten, ob in
diesen bereits Ausreißer zu erkennen sind, welche die Störungen verursachen. Bild 18.5
zeigt die aufgenommen Rohdaten. Der Quadrokopter wurde zur Erzeugung von
Ausschlagen nacheinander auf jeder Achse gedreht. Zu erkennen sind lediglich sehr
wenige geringe Ausreißer, welche nicht die Motorstörungen, die in erheblich größerer
Anzahl auftraten, erklären.




Bild 18.5: Gyroskoprohdaten


Zum Ausschließen von Fehlern in den Umrechnungsfunktionen wurden nun die
Ergebnisse der Umrechnungsfunktionen grafisch dargestellt (Bild 18.6). Auch hier sind
keine Ausreißer zu beobachten. Zu beachten ist, dass Bild 18.5 und Bild 18.6 während
verschiedener Aufzeichnungen entstanden und daher nicht direkt miteinander
vergleichbar sind.
18 Erfahrungen bei der Inbetriebnahme und Integration                                110




Bild 18.6: Ergebnisse der Umrechnungsfunktionen


Bild 18.7 zeigt die Werte, welche an die Motorsteller gegeben werden. Erst hier sind
deutlich die Ausreißer zu sehen, welche für die Störungen der Motoren verantwortlich
sind.
Trotz ausgiebiger Fehlersuche konnte bis zum Ende der Arbeit keine eindeutige
Fehlerursache gefunden werden. Eine Möglichkeit besteht darin, dass es in den
Algorithmen des Mixers, welcher alle Information mischt, die an die Motoren geführt
werden, zu Fehlern kommt. Des weiteren ist ein Hardwarefehler, insbesondere eine
schlechte Lötstelle nicht auszuschließen, sind doch komplexe Bauteile mit
anspruchsvollen Gehäusen verbaut worden. Aufgrund des komplexen Aufbaus der IMU
wurde entschieden, diese für eine eventuelle Fehlersuche nicht zu zerlegen, sondern
vorerst auf die Fertigstellung der zweiten IMU zu warten, bei der zur Zeit noch einige
Sensoren fehlten, und vorerst zu untersuchen, ob derartige Fehler auch bei ihr auftreten.
19 Flugbetrieb                                                                    111




Bild 18.7: Motorstellerwerte mit Ausreißern




19 Flugbetrieb

19.1 Inbetriebnahme für den Flugbetrieb
Nach der elektrischen Inbetriebnahme erfolgte, wie beschrieben, das Anpassen der
Software und Schreiben der SPI Treiber zum Auswerten der Sensoren. Nachdem alle
Sensoren erfolgreich gelesen werden konnten, erfolgte die Integration des
Offsetabgleich sowie das Integrieren der Konvertierungsfunktion, um die als Bit-Wert
vorliegenden Sensordaten in physikalische Größen zu konvertieren, da die
Regelalgorithmen und der Kalmanfilter diese definierten, für jede Hardware
identischen, benötigen.
Vor dem ersten Testflug erfolgte die Kontrolle der Wirkrichtungen. Ist eine
Wirkrichtung nicht korrekt, so führt z.B. ein Signal von einem Gyroskop nicht zum
Gegensteuern gegen die Lageänderung sondern unterstützt noch die Lageänderung, was
sofort zu einem Absturz führen würde. Die einfachste Methode die Wirkrichtungen zu
testen ist hierbei den Quadrokopter bei geringen Propellerdrehzahlen, fest in der Hand
gehalten, Lageänderungen auszusetzen. Steuert er diesen gegen und ist er kaum aus
19 Flugbetrieb                                                                    112

seiner Lage zu bringen so ist die Wirkung korrekt. Kippt er dagegen sofort weg ist die
Wirkrichtung falsch. Die Gyroskope lassen sich hierbei durch schnelle Lageänderungen
testen, während die Beschleunigungssensoren auf langsame Bewegungen reagieren und
durch die Winkelbestimmung versuchen den Quadrokopter wieder aufzurichten. In
einigen Flugversuchen wurden die Reglerparameter noch optimiert.


19.2 Flugbetrieb
Zum Abschluss der Arbeit war es möglich, stabil und kontrolliert per Fernbedienung zu
fliegen. Die praktische Eignung der innerhalb dieser Arbeit entstanden Hard- und
Software ist somit nachgewiesen. Bild 19.1 zeigt den Quadrokopter im Schwebeflug im
Flur des Elektrotechnikhochhauses der Hochschule.
Ein Video des Erstflugs ist unter http://vimeo.com/3781642 abrufbar.




Bild 19.1: Quadrokopter im Flug
20 Zusammenfassung                                                             113


20 Zusammenfassung
Innerhalb dieser Arbeit konnte ein für alle Arten von Mikrofluggeräten geeigneter
Autopilot konzipiert, entwickelt und anhand eines neu aufgebauten Quadrokopters
praktisch erprobt werden.
Um die Entwicklungsziele zur erreichen wurde eine Marktanalyse von Drehraten-,
Beschleunigungs-, Luftdruck- Differenzdruck-, Magnet- und Temperatursensoren
durchgeführt und besonders geeignete Sensoren ausgewählt.                Bei den
Beschleunigenssensoren können unterschiedliche Sensoren bezügliche Achsenzahl und
Messbereich bestückt werden, um verschiedenen Anforderungen zu erfüllen.
Bei der Anordnung der Sensoren und des Mikrocontrollers wurde eine Realisierung auf
zwei getrennten Leiterplatten gewählt um die Funktionen Messen und Verarbeiten
räumlich zu trennen und durch Nutzung des SPI-Busses nur wenigen Verbindungen zu
benötigen. Durch die Verwendung von drei Analog-Digital-Umsetzern mit insgesamt
17 Eingängen konnten Anschlüsse des Mikrocontrollers LPC2148 für weitere
Aufgaben genutzt werden. So sind gegenüber der bisherigen Lösung zusätzliche JTAG-,
I2C- und SPI-Schnittstellen nutzbar.
Es wurden Treiberprogramme für die neue Hardware entwickelt und getestet, sowie die
bestehenden Steuer- und Regelprogramme für den ferngesteuerten Flug des aufgebauten
Quadrokopters angepasst.
Die neu entwickelte IMU läst sich universell auch für andere Mikrocontroller und
Rechnersysteme anwenden. So ist geplant, sie für das Forschungsvorhaben an der
Hochschule Bremen „Autonome Flächenflugzeuge für die Klimaforschung“ in
Verbindung mit einem LINUX-Rechner einzusetzen.
Hervorzuheben ist, das der neue Autopilot mit MEMS-Sensoren, gegenüber der bisher
verwendten Lösung mit thermooptischen Lagemessung, allwetterfähig ist und s o d i e
Einsatzmöglichkeiten deutlich erweitert sind.
21 Anhang                                                                      114


21 Anhang

21.1 Referenzliste

21.1.1 Literaturerzeichnis
[1] Studienarbeit, Henning Sauerland, Andreas Dei, SS2007, Hochschule Bremen
[2] Diplomarbeit, Andreas Kleinert, SS2008, Hochschule Bremen
[3] Bachelorthesis, Christoph Niemann, WS2008/2009, Hochschule Bremen
[4] Forum http://www.mikrokopter.de, http://forum.mikrokopter.de/topic-
post67563.html, Post 29ff, 19.03.09
[5] Waypoint Navigation, Stabilization and Sensor Drift Compensation of VTOL MAV,
Pfrof. Dr. Heinrich Warmers, Andreas Kleinert, Juli 2008
[6] Wikipedia, Strömung nach Bernoulli und Venturi,
http://de.wikipedia.org/wiki/Strömung_nach_Bernoulli_und_Venturi, 03.12.2008
[7] Semesterprojekt 8, WS2006/2007, http://www.isms.hs-
bremen.de/dokuwiki/doku.php?id=elem:projekte:projekt8:sensorgruppe:sensoren
[8] http://www.mikrokopter.de/ucwiki/MK3Mag, 15.12.2008
[9] Digikey, http://www.digikey.de, 08.12.2008
[10] Wikipedia, http://de.wikipedia.org/wiki/Lithium-Polymer-Akkumulator,
04.12.2008
[11] Elektor 1/2006, S. 32ff, SMD-Lötofen
[12] http://www.mikrokopter.de/ucwiki/BrushlessCtrl, 28.02.2009
[13] http://paparazzi.enac.fr/wiki/Tiny, 27.11.2008
[14] SVN, Akaflieg, Labor ELEM, Hochschule Bremen, https://www.akaflieg.hs-
bremen.de/trac/akaflieg/browser


[D1] Datenblatt, Linear Technology, LTC2440, Rev. C
[D2] Datenblatt, Linear Technology, LTC2400, Rev. A
[D3] Datenblatt, Linear Technology, LT1761, Rev. C
[D4] Datenblatt, Analog Devices, ADXRS610, Rev. 0
[D5] Applikationsbericht, Freescale Semiconductor, AN1646, Rev. 2
[D6] Datenblatt, Maxim, MAX6605, Rev. 2
[D7] Datenblatt, NXP, LPC2148, Rev. 01
21 Anhang                                                                115

[D8] Benutzerhandbuch, NXP, LPC2148, Rev. 02
[D9] Datenblatt, NXP, LPC2294, Rev. 7
[D10] Datenblatt, Texas Instruments, TMS320F28335, SPRS439E
[D11] Datenblatt, Philips Semiconductors, KMZ51, 13.06.2000
[D12] Applikationsbericht, Philips Semiconductors, AN00022, 30.03.2000
[D13] Datenblatt, PNI, MicroMag3, 04.2005
[D14] Datenblatt, Maxim, MAX1168, Rev. 0
[D15] Datenblatt, Texas Instruments, PTH08080, SLTS235C
[D16] Datenblatt, InvenSense, IDG-300, 14.08.07
[D17] Datenblatt, MuRata, ENC-03, 29.03.99
[D18] Datenblatt, Analog Devices, ADXRS150, Rev. B
[D19] Datenblatt, Analog Devices, ADXRS300, Rev. B
[D20] Datenblatt, STMicroelectronics, LISY300AL, Rev. 1
[D21] Datenblatt, Melexis, MLX90609-R2, Rev. 002
[D22] Datenblatt, Analog Devices, ADXL330, Rev. A
[D23] Datenblatt, Analog Devices, ADXL320, Rev. 0
[D24] Datenblatt, Analog Devices, ADXL323, Rev. 0
[D25] Datenblatt, Freescale Semiconductor, MPXH6115, Rev. 3
[D26] Datenblatt, Freescale Semiconductor, MPXV7002, Rev. 0
[D27] Datenblatt, National Semiconductor, LM20, 30.10.2008
[D28] Datenblatt, National Semiconductor, LM1117, 04.2006
[D29] Datenblatt, Texas Instruments, TPS2015, SLVS159B
[D30] Datenblatt, Texas Instruments, PCA9306, SCPS113I

21.1.2 Abkürzungsverzeichnis
ADC          Analog-Digital-Converter
DSP          Digitaler Signal Prozessor
GPS          Global Positioning System
I/O          Input/Output
I²C          Inter-Integrated Circuit
IMU          Inertial Messurement Unit
21 Anhang                                                                                                           116

ISR             Interrupt Service Routine
MEMS            Micro-Electro-Mechanical System
MM3             MicroMag3
SPI             Serial Peripheral Interface
USB             Universal Serial Bus

21.1.3 Abbildungsverzeichnis
Bild 3.1:    Blockschaltbild LPC2148 [D7] .................................................................. 15
Bild 3.2:    Blockschaldbild LPC2294 [D9] ................................................................. 16
Bild 3.3:    Blockschaltbild TMS320F28335 [D10]...................................................... 18
Bild 6.1:    Blockschaltbild des Autopiloten.................................................................. 30
Bild 7.1:    Versuchsaufbau für Gyroskop ADXRS610 ................................................. 34
Bild 8.1:    Achsenanordnung der Leiterplatte ............................................................. 47
Bild 9.1:    Pappmodell mit beiden übereinander gelegten Teilen ............................... 49
Bild 9.2:    Pappmodell mit beiden einzelnen Teilen .................................................... 50
Bild 10.1:     Testplatine für BGA Lötversuche............................................................ 55
Bild 10.2:     Aufbereitete Lötpaste .............................................................................. 56
Bild 10.3:     Testplatine mit aufgetragener Lötpaste .................................................. 56
Bild 10.4:     Nach verlöten wieder entferntes BGA IC ............................................... 58
Bild 10.5:     LISY300Al, oben links: Paste aufgetragen, oben rechts: Platziert, unten:
Verlötet       59
Bild 10.6:     Y-Sensorplatine, bestückt noch nicht verlötet......................................... 60
Bild 10.7:     Y-Sensorplatine, verlötet......................................................................... 61
Bild 10.8:     Fertig bestückter Sensorplatinensatz...................................................... 61
Bild 11.1:     MCU Platine vor dem Reflowprozess..................................................... 62
Bild 11.2:     MCU Platine direkt nach dem Reflowprozess ........................................ 63
Bild 11.3:     Oberseite MCU ....................................................................................... 64
Bild 11.4:     Unterseite MCU...................................................................................... 64
Bild 11.5:     Oberseite IMU ........................................................................................ 65
Bild 11.6:     Unterseite IMU ....................................................................................... 65
Bild 11.7:     MCU und IMU gesteckt .......................................................................... 66
Bild 11.8:     MCU und IMU gesteckt .......................................................................... 66
Bild 12.1:     Bereits eingeschrumpfter und am Quadrokopter montierter Motorsteller
               67
Bild 12.2:     GPS-Modul ............................................................................................. 68
Bild 12.3:     Verbindung GPS-Modul mit Trägerplatine ............................................ 68
Bild 12.4:     Programmieradapter .............................................................................. 69
Bild 13.1:     LISY300AL im Funktionstest .................................................................. 71
Bild 13.2:     ADXRS610 im Funktionstest................................................................... 71
Bild 15.1:     Berechnetes Heading .............................................................................. 91
Bild 15.2:     Rohdaten der Sensoren ........................................................................... 91
21 Anhang                                                                                                          117

Bild 17.1:    Auf Quadrokopterrahmen Montierter Autopilot................................... 100
Bild 17.2:    Auf Schaumstoff montierter Träger für die Elektronik ......................... 101
Bild 17.3:    Landegestell und Überschlagsschutz.................................................... 102
Bild 17.4:    Fertig aufgebauter Quadrokopter ........................................................ 102
Bild 18.1:    Simmulationsschaltung ......................................................................... 104
Bild 18.2:    Ausgangsspannung zu Eingangsspannung ........................................... 105
Bild 18.3:    Rechteckförmiges Signal am Differenzdrucksensor ............................. 107
Bild 18.4:    Sägezahnförmige Schwingungen auf der 5V Versorgungsspannung ... 107
Bild 18.5:    Gyroskoprohdaten ................................................................................ 109
Bild 18.6:    Ergebnisse der Umrechnungsfunktionen .............................................. 110
Bild 18.7:    Motorstellerwerte mit Ausreißern......................................................... 111
Bild 19.1:    Quadrokopter im Flug .......................................................................... 112
Bild 21.1:    Schaltplan MCU Teil 1 ......................................................................... 125
Bild 21.2:    Schaltplan MCU Teil 2 ......................................................................... 126
Bild 21.3:    Schaltplan IMU Teil 1........................................................................... 127
Bild 21.4:    Schaltplan IMU Teil 2........................................................................... 128
Bild 21.5:    ADXRS610 X-Sensorplatine ................................................................. 129
Bild 21.6:    ADXRS610 Y-Sensorplatine.................................................................. 130
Bild 21.7:    ADXRS610 Z-Sensorplatine.................................................................. 131
Bild 21.8:    LISY300AL X-Sensorplatine ................................................................. 132
Bild 21.9:    LISY300AL Y-Sensorplatine ................................................................. 133
Bild 21.10:   LISY300AL Z-Sensorplatine ................................................................. 134
Bild 21.11:   MLX90609-R2 X-Sensorplatine............................................................ 135
Bild 21.12:   MLX90609-R2 Y-Sensorplatine ............................................................ 136
Bild 21.13:   MLX90609-R2 Z-Sensorplatine ............................................................ 137
Bild 21.14:   Servoadapter ......................................................................................... 138
Bild 21.15:   Programmieradapter ............................................................................ 139
Bild 21.16:   GPS Modul............................................................................................ 140
Bild 21.17:   MCU Platine, Layer 1........................................................................... 141
Bild 21.18:   MCU Platine, Layer 2........................................................................... 142
Bild 21.19:   MCU Platine, Layer 16......................................................................... 143
Bild 21.20:   IMU Platine, Layer 1 ............................................................................ 144
Bild 21.21:   IMU Platine, Layer 2 ............................................................................ 145
Bild 21.22:   IMU Platine, Layer 16 .......................................................................... 146
Bild 21.23:   ADXRS610 X-Sensorplatine ................................................................. 147
Bild 21.24:   ADXRS610 Y-Sensorplatine.................................................................. 147
Bild 21.25:   ADXRS610 Z-Sensorplatine.................................................................. 147
Bild 21.26:   LISY300AL X-Sensorplatine ................................................................. 148
Bild 21.27:   LISY300AL Y-Sensorplatine ................................................................. 148
Bild 21.28:   LISY300AL Z-Sensorplatine ................................................................. 148
Bild 21.29:   MLX90609-R2 X-Sensorplatine............................................................ 149
Bild 21.30:   LISY300AL Y-Sensorplatine ................................................................. 149
Bild 21.31:   LISY300AL Z-Sensorplatine ................................................................. 149
21 Anhang                                                                                                                       118

Bild 21.32: Servoadapter ......................................................................................... 150
Bild 21.33: Programmieradapter ............................................................................ 150
Bild 21.34: GPS-Modul ........................................................................................... 150
Bild 21.35: Programablaufplan "spi_int" ............................................................... 151
Bild 21.36: PAP "sm_ctrl" Seite 1 ........................................................................... 152
Bild 21.37: PAP "sm_ctrl" Seite 2 ........................................................................... 153
Bild 21.38: PAP "sm_ctrl" Seite 3 ........................................................................... 154
Bild 21.39: PAP "sm_ctrl" Seite 4 ........................................................................... 155
Bild 21.40: PAP "sm_ctrl" Seite 5 ........................................................................... 156
Bild 21.41: Anschlüsse Lichtschrankenelektronik ................................................... 157
Bild 21.42: Position Holzunterbrecherscheibe........................................................ 158
Bild 21.43:        Montage der IMU auf Kalibrierhalterung (X-, Y-, Z-Gyroskop)......... 159
Bild 21.44: Montage der IMU auf Kalibrierhalterung für entgegengesetzte
Drehrichtung (X-, Y-Gyroskop) .................................................................................... 160
Bild 21.45: Montage der IMU auf Kalibrierhalterung für entgegengesetzte
Drehrichtung (Z-Gyroskop).......................................................................................... 161
Bild 21.46: Grafische Darstellung der Kalibriermesswerte mit Histogramm, X-Achse
0U/min .......................................................................................................................... 164
Bild 21.47: Grafische Darstellung der Kalibriermesswerte mit Histogramm, X-Achse
33U/min ........................................................................................................................ 165
Bild 21.48: Grafische Darstellung der Kalibriermesswerte mit Histogramm, X-Achse
45U/min ........................................................................................................................ 165
Bild 21.49: Grafische Darstellung der Kalibriermesswerte mit Histogramm, X-Achse -
33U/min ........................................................................................................................ 166
Bild 21.50: Grafische Darstellung der Kalibriermesswerte mit Histogramm, X-Achse -
45U/min ........................................................................................................................ 166
Bild 21.51: Grafische Darstellung der Kalibriermesswerte mit Histogramm, Y-Achse
0U/min .......................................................................................................................... 167
Bild 21.52: Grafische Darstellung der Kalibriermesswerte mit Histogramm, Y-Achse
33U/min ........................................................................................................................ 167
Bild 21.53: Grafische Darstellung der Kalibriermesswerte mit Histogramm, Y-Achse
45U/min ........................................................................................................................ 168
Bild 21.54: Grafische Darstellung der Kalibriermesswerte mit Histogramm, Y-Achse -
33U/min ........................................................................................................................ 168
Bild 21.55: Grafische Darstellung der Kalibriermesswerte mit Histogramm, Y-Achse -
45U/min ........................................................................................................................ 169
Bild 21.56: Grafische Darstellung der Kalibriermesswerte mit Histogramm, Z-Achse
0U/min .......................................................................................................................... 169
Bild 21.57: Grafische Darstellung der Kalibriermesswerte mit Histogramm, Z-Achse
33U/min ........................................................................................................................ 170
Bild 21.58: Grafische Darstellung der Kalibriermesswerte mit Histogramm, Z-Achse
45U/min ........................................................................................................................ 170
21 Anhang                                                                                                                            119

Bild 21.59: Grafische Darstellung der Kalibriermesswerte mit Histogramm, Z-Achse -
33U/min ........................................................................................................................ 171
Bild 21.60: Grafische Darstellung der Kalibriermesswerte mit Histogramm, Z-Achse -
45U/min ........................................................................................................................ 171
Bild 21.61: Grafische Darstellung der Kalibriermesswerte mit Histogramm, X-Achse 0g
...................................................................................................................................... 172
Bild 21.62: Grafische Darstellung der Kalibriermesswerte mit Histogramm, X-Achse
+1g................................................................................................................................ 172
Bild 21.63: Grafische Darstellung der Kalibriermesswerte mit Histogramm, X-Achse -
1g .................................................................................................................................. 173
Bild 21.64: Grafische Darstellung der Kalibriermesswerte mit Histogramm, Y-Achse 0g
...................................................................................................................................... 173
Bild 21.65: Grafische Darstellung der Kalibriermesswerte mit Histogramm, Y-Achse
+1g................................................................................................................................ 174
Bild 21.66: Grafische Darstellung der Kalibriermesswerte mit Histogramm, Y-Achse -
1g .................................................................................................................................. 174
Bild 21.67: Grafische Darstellung der Kalibriermesswerte mit Histogramm, Z-Achse 0g
...................................................................................................................................... 175
Bild 21.68: Grafische Darstellung der Kalibriermesswerte mit Histogramm, Z-Achse
+1g................................................................................................................................ 175
Bild 21.69: Grafische Darstellung der Kalibriermesswerte mit Histogramm, Z-Achse -
1g .................................................................................................................................. 176
Bild 21.70: Grafische Darstellung der Kalibriermesswerte mit Histogramm, X2-Achse
0g .................................................................................................................................. 176
Bild 21.71: Grafische Darstellung der Kalibriermesswerte mit Histogramm, X2-Achse
+1g................................................................................................................................ 177
Bild 21.72: Grafische Darstellung der Kalibriermesswerte mit Histogramm, X2-Achse -
1g .................................................................................................................................. 177
Bild 21.73: Grafische Darstellung der Kalibriermesswerte mit Histogramm, Z2-Achse
0g .................................................................................................................................. 178
Bild 21.74: Grafische Darstellung der Kalibriermesswerte mit Histogramm, Z2-Achse
+1g................................................................................................................................ 178
Bild 21.75: Grafische Darstellung der Kalibriermesswerte mit Histogramm, Z2-Achse -
1g .................................................................................................................................. 179



21.1.4 Tabellenverzeichnis
Tabelle 3.1:               Vor- und Nachteile verwendbarer Mikrocontroller............................ 14
Tabelle 5.1:               Stromaufnahme der IMU Komponenten ............................................. 27
Tabelle 7.1:               Geläufige Werte für C507................................................................... 32
Tabelle 7.2:               Selbsttestmodi ..................................................................................... 33
Tabelle 7.3:               Erhältliche Gyroskope ........................................................................ 33
21 Anhang                                                                                                      120

Tabelle 7.4:    Filterkondensatorauswahl .................................................................. 35
Tabelle 7.5:    Belegung X109 UART0 ....................................................................... 40
Tabelle 7.6:    Pinbelegung X110 UART1.................................................................. 41
Tabelle 7.7:    Pinbelegung X111 I²C0....................................................................... 41
Tabelle 7.8:    Pinbelegung X112 I²C1....................................................................... 42
Tabelle 7.9:    Pinbelegung X117 SPI1-1................................................................... 43
Tabelle 7.10:   Pinbelegung X114 SPI1-2................................................................... 43
Tabelle 7.11:   Pinbelegung X116 Analog .................................................................. 44
Tabelle 7.12:   Pinbelegung X107 IR0 ........................................................................ 44
Tabelle 7.13:   Pinbelegung X113 RC PPM IN .......................................................... 45
Tabelle 7.14:   Pinbelegung X106 CAM ..................................................................... 45
Tabelle 7.15:   Pinbelegung X108 USB ...................................................................... 46
Tabelle 10.1:   Parameter 1. Durchlauf ...................................................................... 52
Tabelle 10.2:   Parameter 2. Durchlauf ...................................................................... 53
Tabelle 10.3:   Parametervorschlag aus Datenblatt des ADXL330............................ 53
Tabelle 10.4:   Erstellte Parameter aus Parametern des ADXL330 Datenblatts ....... 53
Tabelle 10.5:   Endgültige Parameter......................................................................... 54
Tabelle 13.1:   Kontrolle der Versorgungsspannungen .............................................. 70
Tabelle 14.1:   Kabelplan K-01................................................................................... 72
Tabelle 14.2:   Kabelplan K-02................................................................................... 72
Tabelle 14.3:   Kabelplan K-03................................................................................... 73
Tabelle 14.4:   Kabelplan K-04................................................................................... 73
Tabelle 14.5:   Kabelplan K-05................................................................................... 73
Tabelle 14.6:   Kabelplan K-06................................................................................... 74
Tabelle 14.7:   Kabelplan K-07................................................................................... 74
Tabelle 16.1:   Berechnung Umrechnungsfaktor X-Gyroskop.................................... 95
Tabelle 16.2:   Berechnung Umrechnungsfaktor Y-Gyroskop .................................... 96
Tabelle 16.3:   Berechnung Umrechnungsfaktor Z-Gyroskop .................................... 96
Tabelle 16.4:   Berechnung der Gyroskopneutralmittelwerte..................................... 96
Tabelle 16.5:   Kalibrierwerte X-Achse ...................................................................... 98
Tabelle 16.6:   Kalibrierwerte Y-Achse....................................................................... 98
Tabelle 16.7:   Kalibrierwerte Z-Achse....................................................................... 98
Tabelle 16.8:   Kalibrierwerte X2-Achse .................................................................... 98
Tabelle 16.9:   Kalibrierwerte Z2-Achse..................................................................... 99
Tabelle 18.1:   Größe überlagerter Schwingung ...................................................... 106
Tabelle 21.1:   Gyroskope im Vergleich.................................................................... 122
Tabelle 21.2:   Beschleunigungssensoren im Vergleich1.......................................... 123
Tabelle 21.3:   Beschleunigungssensoren im Vergleich 2......................................... 124
Tabelle 21.4:   Mittelwerte für Kalibrierung X-Achse .............................................. 162
Tabelle 21.5:   Mittelwerte für Kalibrierung Y-Achse .............................................. 162
Tabelle 21.6:   Mittelwerte für Kalibrierung Z-Achse .............................................. 162
Tabelle 21.7:   Mittelwerte für Kalibrierung X-Achse +1g ...................................... 162
Tabelle 21.8:   Mittelwerte für Kalibrierung X-Achse -1g........................................ 163
21 Anhang                                                                                       121

Tabelle 21.9:    Mittelwerte für Kalibrierung Y-Achse +1g....................................... 163
Tabelle 21.10:     Mittelwerte für Kalibrierung Y-Achse -1g .................................... 163
Tabelle 21.11:     Mittelwerte für Kalibrierung Z-Achse +1g................................... 163
Tabelle 21.12:     Mittelwerte für Kalibrierung Z-Achse -1g .................................... 164
21 Anhang                              122

21.2 Sensorauswahl

21.2.1 Gyroskope

Tabelle 21.1: Gyroskope im Vergleich
21 Anhang                                             123

21.2.2 Beschleunigungssensoren

Tabelle 21.2: Beschleunigungssensoren im Vergleich1
21 Anhang                                              124

Tabelle 21.3: Beschleunigungssensoren im Vergleich 2
21.3 Schaltpläne

21.3.1 MCU




Bild 21.1: Schaltplan MCU Teil 1
21 Anhang                          126




Bild 21.2: Schaltplan MCU Teil 2
21 Anhang                          127

21.3.2 IMU




Bild 21.3: Schaltplan IMU Teil 1
21 Anhang                          128




Bild 21.4: Schaltplan IMU Teil 2
21.3.3 Sensorplatine ADXRS610




Bild 21.5: ADXRS610 X-Sensorplatine
21 Anhang                             130




Bild 21.6: ADXRS610 Y-Sensorplatine
21 Anhang                             131




Bild 21.7: ADXRS610 Z-Sensorplatine
21 Anhang                              132

21.3.4 Sensorplatine LISY300Al




Bild 21.8: LISY300AL X-Sensorplatine
21 Anhang                              133




Bild 21.9: LISY300AL Y-Sensorplatine
21 Anhang                                 134




Bild 21.10:   LISY300AL Z-Sensorplatine
21 Anhang                                   135

21.3.5 Sensorplatine MLX90609-R2




Bild 21.11:   MLX90609-R2 X-Sensorplatine
21 Anhang                                   136




Bild 21.12:   MLX90609-R2 Y-Sensorplatine
21 Anhang                                   137




Bild 21.13:   MLX90609-R2 Z-Sensorplatine
21 Anhang                    138

21.3.6 Servoadapter




Bild 21.14:   Servoadapter
21 Anhang                          139

21.3.7 Programmieradapter




Bild 21.15:   Programmieradapter
21 Anhang                 140

21.3.8 GPS




Bild 21.16:   GPS Modul
21 Anhang                            141

21.4 Layouts

21.4.1 MCU




Bild 21.17:   MCU Platine, Layer 1
21 Anhang                            142




Bild 21.18:   MCU Platine, Layer 2
21 Anhang                             143




Bild 21.19:   MCU Platine, Layer 16
21 Anhang                            144

21.4.2 IMU




Bild 21.20:   IMU Platine, Layer 1
21 Anhang                            145




Bild 21.21:   IMU Platine, Layer 2
21 Anhang                             146




Bild 21.22:   IMU Platine, Layer 16
21 Anhang                                147

21.4.3 Sensorplatine ADXRS610




Bild 21.23:   ADXRS610 X-Sensorplatine




Bild 21.24:   ADXRS610 Y-Sensorplatine




Bild 21.25:   ADXRS610 Z-Sensorplatine
21 Anhang                                 148

21.4.4 Sensorplatine LISY300AL




Bild 21.26:   LISY300AL X-Sensorplatine




Bild 21.27:   LISY300AL Y-Sensorplatine




Bild 21.28:   LISY300AL Z-Sensorplatine
21 Anhang                                   149

21.4.5 Sensorplatine MLX90609-R2




Bild 21.29:   MLX90609-R2 X-Sensorplatine




Bild 21.30:   LISY300AL Y-Sensorplatine




Bild 21.31:   LISY300AL Z-Sensorplatine
21 Anhang                          150

21.4.6 Servoadapter




Bild 21.32:   Servoadapter



21.4.7 Programmieradapter




Bild 21.33:   Programmieradapter



21.4.8 GPS




Bild 21.34:   GPS-Modul
21 Anhang                                   151

21.5 Programmablaufpläne

21.5.1 PAP für „spi_int“




Bild 21.35:   Programablaufplan "spi_int"
21 Anhang                             152

21.5.2 PAP für „sm_ctrl“




Bild 21.36:   PAP "sm_ctrl" Seite 1
21 Anhang                             153




Bild 21.37:   PAP "sm_ctrl" Seite 2
21 Anhang                             154




Bild 21.38:   PAP "sm_ctrl" Seite 3
21 Anhang                             155




Bild 21.39:   PAP "sm_ctrl" Seite 4
21 Anhang                             156




Bild 21.40:   PAP "sm_ctrl" Seite 5
21 Anhang                                                                             157

21.6 Kalibrierung

21.6.1 Kalibrierkurzanleitung

21.6.1.1 Gyroskope
    •   Aufbau Plattenspieler und Stromversorgung des Plattenspielers herstellen.
    •   Lichtschrankenelektronik mit Spannung versorgen (8-15V) und Verbindung
        zum Frequenzzähler herstellen (Tastkopf von Oszilloskop)




Bild 21.41:    Anschlüsse Lichtschrankenelektronik


    •   Holzunterbrecherscheibe so positionieren, dass der Strahl der Lichtschranke
        unterbrochen wird, sie aber nirgends anstößt.
21 Anhang                                                                              158




Bild 21.42:    Position Holzunterbrecherscheibe


    •   Plattenspieler auf 45U/min einstellen und warm laufen lassen (ca. 15min) bis
        sich die angezeigten Werte stabilisieren.
    •   Plattenspieler mit Feinjustierungen abgleichen. 45U/min ergeben eine Frequenz
        von 750mHz, 33U/min ergeben 555,556mHz.
    •   Offsetbildung in main.c abschalten (imu_offset_set)
    •   Debugroutine imu_dbg_full in main.c aktivieren.
    •   Funkstrecke betriebsbereit machen
    •   IMU auf Halter aufschrauben (X Gyroskop muss zur Seite mit den Löchern
        zeigen (Bild 21.43)).
    •   Das Aufzeichnen der Werte geschieht am Laborrechner über minicom. Die
        Aufzeichnung wird mit strg a + l gestartet und beendet.
21 Anhang                                                                                159




Bild 21.43:    Montage der IMU auf Kalibrierhalterung (X-, Y-, Z-Gyroskop)


    •   Zum Kalibrieren des X-Gyroskop Halter hochkant aufstellen, so dass die Achse
        des Plattenspielers in dem Loch steckt welches sich direkt unter dem X
        Gyroskop befindet.
    •   Plattenspieler auf 45U/min einschalten und warten bis die Drehzahl stabil ist.
        Anschließen die Werte 1 Minute aufzeichnen.
    •   Plattenspieler auf 33U/min einstellen und wiederum warten bis die Drehzahl
        stabil ist und die Werte 1 Minute aufzeichnen.
    •   Zum Kalibrieren des Y- und Z-Gyroskop den Halter mithilfe der Bohrungen so
        positionieren, dass sich der Y- bzw. Z-Gyroskop in der Achse des Plattenspieler
        befindet und anschließend die Werte wie beschrieben aufzeichnen.
    •   Zum Erzeugen einer entgegengesetzten Drehung ist die IMU um 180° verdreht
        auf dem Kalibrierhalter zu montieren (X-Gyroskop zeigt zur Seite ohne Löcher)
        (Bild 21.44), da der Plattenspieler nicht rückwärtsdrehen betrieben werden kann.
        X- und Y-Gyroskop können so wie beschrieben ausgemessen werden.
21 Anhang                                                                                          160




Bild 21.44:     Montage der IMU auf Kalibrierhalterung für entgegengesetzte Drehrichtung (X-, Y-
          Gyroskop)


    •   Für die Kalibrierung des Z-Gyroskop in entgegengesetzter Drehrichtung ist die
        Platine über Kopf zu montieren (Bild 21.45). Hierzu sind unter Umständen
        zusätzliche Abstandsbolzen nötig, da die IMU sonst auf der Halterung aufliegt .
        Die MCU ist nun nicht mehr direkt aufsteckbar, so dass beide Platinen mit
        Kabel K-01 zu verbinden sind.
21 Anhang                                                                                      161




Bild 21.45:     Montage der IMU auf Kalibrierhalterung für entgegengesetzte Drehrichtung (Z-
          Gyroskop)




21.6.1.2 Beschleunigungssensoren
    •   IMU auf Halter aufschrauben (X Gyroskop muss zur Seite mit den Löchern
        zeigen (Bild 21.43)).
    •   Werte in allen möglichen sechs Positionen 1 Minute aufzeichnen. Dabei für jede
        Position eine neue Datei erstellen und erst aufzeichnen, wenn die IMU in neuer
        Position steht. Nicht alle Positionen in eine Datei schreiben, da ein späteres
        Filtern der einzelnen Positionen aufwändiger ist als separate Dateien zu
        erstellen.
21 Anhang                                                                        162

21.6.2 Kalibriertabellen

21.6.2.1 Gyroskope

Tabelle 21.4: Mittelwerte für Kalibrierung X-Achse
Drehgeschwindigkeit soll in       Drehgeschwindigkeit ist in
                                                               Messwert in Bit
U/min                             °
                                  /s
33                                199,980                      47333
45                                269,874                      52657
-33                               199,908                      17059
-45                               270,043                      11745



Tabelle 21.5: Mittelwerte für Kalibrierung Y-Achse
Drehgeschwindigkeit soll in       Drehgeschwindigkeit ist in
                                                               Messwert in Bit
U/min                             °
                                  /s
33                                199,980                      47518
45                                270,324                      52931
-33                               199,980                      16642
-45                               270,072                      11211



Tabelle 21.6: Mittelwerte für Kalibrierung Z-Achse
Drehgeschwindigkeit soll in       Drehgeschwindigkeit ist in
                                                               Messwert in Bit
U/min                             °
                                  /s
33                                199,800                      47390
45                                270,072                      52675
-33                               199,872                      17192
-45                               270,108                      11891




21.6.2.2 Beschleunigungssensoren


Tabelle 21.7: Mittelwerte für Kalibrierung X-Achse +1g
Sensor                            Beschleunigung in g          Messwert in Bit
ACC X                             1                            32210
ACC Y                             0                            24809
ACC Z                             0                            28131
ACC X2                            1                            29260
ACC Z2                            0                            26534
21 Anhang                                                                     163

Tabelle 21.8: Mittelwerte für Kalibrierung X-Achse -1g
Sensor                            Beschleunigung in g       Messwert in Bit
ACC X                             -1                        21740
ACC Y                             0                         24951
ACC Z                             0                         28218
ACC X2                            -1                        23058
ACC Z2                            0                         26440

Tabelle 21.9: Mittelwerte für Kalibrierung Y-Achse +1g
Sensor                            Beschleunigung in g       Messwert in Bit
ACC X                             0                         27080
ACC Y                             1                         30115
ACC Z                             0                         28265
ACC X2                            0                         26223
ACC Z2                            0                         26516




Tabelle 21.10:   Mittelwerte für Kalibrierung Y-Achse -1g
Sensor                            Beschleunigung in g       Messwert in Bit
ACC X                             0                         26883
ACC Y                             -1                        19660
ACC Z                             0                         28048
ACC X2                            0                         26101
ACC Z2                            0                         26456




Tabelle 21.11:   Mittelwerte für Kalibrierung Z-Achse +1g
Sensor                            Beschleunigung in g       Messwert in Bit
ACC X                             0                         27012
ACC Y                             0                         24481
ACC Z                             1                         33657
ACC X2                            0                         26142
ACC Z2                            1                         29630
21 Anhang                                                                                 164

Tabelle 21.12:   Mittelwerte für Kalibrierung Z-Achse -1g
Sensor                            Beschleunigung in g              Messwert in Bit
ACC X                             0                                27006
ACC Y                             0                                24859
ACC Z                             -1                               22775
ACC X2                            0                                26216
ACC Z2                            -1                               23371




21.6.3 Grafisch Darstellung der Kalibrierwerte

21.6.3.1 Gyroskope




Bild 21.46: Grafische Darstellung der Kalibriermesswerte mit Histogramm, X-Achse 0U/min
21 Anhang                                                                                  165




Bild 21.47: Grafische Darstellung der Kalibriermesswerte mit Histogramm, X-Achse 33U/min




Bild 21.48: Grafische Darstellung der Kalibriermesswerte mit Histogramm, X-Achse 45U/min
21 Anhang                                                                                   166




Bild 21.49: Grafische Darstellung der Kalibriermesswerte mit Histogramm, X-Achse -33U/min




Bild 21.50: Grafische Darstellung der Kalibriermesswerte mit Histogramm, X-Achse -45U/min
21 Anhang                                                                                  167




Bild 21.51: Grafische Darstellung der Kalibriermesswerte mit Histogramm, Y-Achse 0U/min




Bild 21.52: Grafische Darstellung der Kalibriermesswerte mit Histogramm, Y-Achse 33U/min
21 Anhang                                                                                   168




Bild 21.53: Grafische Darstellung der Kalibriermesswerte mit Histogramm, Y-Achse 45U/min




Bild 21.54: Grafische Darstellung der Kalibriermesswerte mit Histogramm, Y-Achse -33U/min
21 Anhang                                                                                   169




Bild 21.55: Grafische Darstellung der Kalibriermesswerte mit Histogramm, Y-Achse -45U/min




Bild 21.56: Grafische Darstellung der Kalibriermesswerte mit Histogramm, Z-Achse 0U/min
21 Anhang                                                                                  170




Bild 21.57: Grafische Darstellung der Kalibriermesswerte mit Histogramm, Z-Achse 33U/min




Bild 21.58: Grafische Darstellung der Kalibriermesswerte mit Histogramm, Z-Achse 45U/min
21 Anhang                                                                                   171




Bild 21.59: Grafische Darstellung der Kalibriermesswerte mit Histogramm, Z-Achse -33U/min




Bild 21.60: Grafische Darstellung der Kalibriermesswerte mit Histogramm, Z-Achse -45U/min
21 Anhang                                                                              172

21.6.3.2 Beschleunigungssensoren




Bild 21.61: Grafische Darstellung der Kalibriermesswerte mit Histogramm, X-Achse 0g




Bild 21.62: Grafische Darstellung der Kalibriermesswerte mit Histogramm, X-Achse +1g
21 Anhang                                                                              173




Bild 21.63: Grafische Darstellung der Kalibriermesswerte mit Histogramm, X-Achse -1g




Bild 21.64: Grafische Darstellung der Kalibriermesswerte mit Histogramm, Y-Achse 0g
21 Anhang                                                                              174




Bild 21.65: Grafische Darstellung der Kalibriermesswerte mit Histogramm, Y-Achse +1g




Bild 21.66: Grafische Darstellung der Kalibriermesswerte mit Histogramm, Y-Achse -1g
21 Anhang                                                                              175




Bild 21.67: Grafische Darstellung der Kalibriermesswerte mit Histogramm, Z-Achse 0g




Bild 21.68: Grafische Darstellung der Kalibriermesswerte mit Histogramm, Z-Achse +1g
21 Anhang                                                                              176




Bild 21.69: Grafische Darstellung der Kalibriermesswerte mit Histogramm, Z-Achse -1g




Bild 21.70: Grafische Darstellung der Kalibriermesswerte mit Histogramm, X2-Achse 0g
21 Anhang                                                                               177




Bild 21.71: Grafische Darstellung der Kalibriermesswerte mit Histogramm, X2-Achse +1g




Bild 21.72: Grafische Darstellung der Kalibriermesswerte mit Histogramm, X2-Achse -1g
21 Anhang                                                                               178




Bild 21.73: Grafische Darstellung der Kalibriermesswerte mit Histogramm, Z2-Achse 0g




Bild 21.74: Grafische Darstellung der Kalibriermesswerte mit Histogramm, Z2-Achse +1g
21 Anhang                                                                               179




Bild 21.75: Grafische Darstellung der Kalibriermesswerte mit Histogramm, Z2-Achse -1g

Hb Autopilot

  • 1.
    Hochschule Bremen Fakultät für Elektrotechnik und Informatik Internationaler Studiengang Mikrosystemtechnik Diplomarbeit Entwicklung und Erprobung eines Autopiloten mit inertialer Messeinheit Eingereicht am: 08. April 2009 Verfasst von: Andreas Dei 1. Prüfer: Prof. Dr.-Ing. Heinrich Warmers 2. Prüfer: Prof. Dr. phil. Sören Peik
  • 2.
    1 Einleitung 2 Eidesstattliche Erklärung Hiermit erkläre ich unter Eides statt, dass ich die vorliegende Diplomarbeit zum Thema „Entwicklung und Erprobung eines Autopiloten mit inertialer Messeinheit“ selbstständig verfasst und keine weiteren als die aufgeführten Hilfsmittel verwendet habe, dass Stellen der Arbeit, die wörtlich oder sinngemäß aus anderen Quellen übernommen wurden, als solche gekennzeichnet sind und dass diese Arbeit in gleicher oder ähnlicher Form noch keiner Prüfungsbehörde vorgelegt wurde. Bremen, den 08. April 2009 _______________________ Andreas Dei
  • 3.
    1 Einleitung 3 Danksagung An dieser Stelle möchte ich mich bei den Personen bedanken, die mich bei der Fertigstellung dieser Arbeit unterstützt haben. Herrn Prof. Dr.-Ing. Heinrich Warmers für Aufgabenstellung, die Betreuung und die Unterstützung während der Arbeit. Herrn Prof. Dr. phil. Sören Peik für die Übername der Funktion des Zweitprüfers. Herrn Oliver Riesener für die Unterstützung während der Arbeit in Hard- und Softwarefragen. Herrn Christoph Niemann für die Unterstützung bei Softwarefragen. Herrn Henning Sauerland für das Korrekturlesen. Meinen Eltern für die immerwährende Unterstützung während des Studiums und der vorherigen Schulzeit. Da wir in unser Projektarbeit ein autonomes Fluggerät mit dem Paparazzi System realisieren konnten, welches die Urheber unter die GPL und so jedem zugänglich und frei nutzbar gemacht haben, möchte ich den Gedanken an freie Soft- und Hardware fördern und stelle diese Arbeit und die zugehörigen Programme und Hardwarebeschreibungen ebenfalls unter die GPL.
  • 4.
    1 Einleitung 4 Inhaltsverzeichnis 1 Einleitung................................................................................................................. 9 2 Aufgabenstellung .................................................................................................. 10 3 Funktionsfestlegung.............................................................................................. 11 3.1 Sensorplatine .................................................................................................. 12 3.2 Rechnerplatine ................................................................................................ 13 3.2.1 Rechnerplatine 1 (LPC2148) .................................................................. 14 3.2.2 Rechnerplatine 2 (LPC2214 / LPC2294)................................................ 15 3.2.3 Rechnerplatine 3 (TMS320F28335) ....................................................... 17 3.2.4 Auswahl Rechnerplatine ......................................................................... 19 3.3 Netzteil ............................................................................................................ 19 3.4 Anordnung der Platinen.................................................................................. 19 4 Sensorauswahl....................................................................................................... 20 4.1 Gyroskope ....................................................................................................... 20 4.2 Beschleunigungssensoren ............................................................................... 21 4.3 Luftdruck (statisch) ......................................................................................... 22 4.4 Luftdruck (Differenz) ...................................................................................... 23 4.5 Magnetometer ................................................................................................. 24 4.6 Temperatur...................................................................................................... 25 5 Bauteilauswahl ...................................................................................................... 25 5.1 Analog-Digital-Umsetzer................................................................................ 25 5.2 Spannungsversorgung..................................................................................... 26 6 Blockschaltbild ...................................................................................................... 29 7 Schaltungsentwurf ................................................................................................ 31 7.1 Mikrocontroller............................................................................................... 31 7.2 Gyroskope ....................................................................................................... 31 7.3 Beschleunigungssensoren ............................................................................... 34 7.4 Kompass.......................................................................................................... 36
  • 5.
    1 Einleitung 5 7.5 Luftdruck......................................................................................................... 36 7.6 Staudruck ........................................................................................................ 37 7.7 Temperatur...................................................................................................... 37 7.8 Analog – Digital – Umsetzer .......................................................................... 38 7.9 Spannungsversorgung..................................................................................... 38 7.9.1 LT1761.................................................................................................... 38 7.9.2 LM1117 .................................................................................................. 38 7.9.3 PTH08080............................................................................................... 38 7.10 Chipselect Decoder......................................................................................... 39 7.11 Leistungsschalter / Kameraschalter ............................................................... 39 7.12 I²C Levelshifter ............................................................................................... 39 7.13 Servo/Zähler.................................................................................................... 40 7.14 Steckleisten...................................................................................................... 40 7.14.1 UART0 X109 (Funk).............................................................................. 40 7.14.2 UART1 X110 (GPS)............................................................................... 41 7.14.3 I²C0 X111 ............................................................................................... 41 7.14.4 I²C1 X112 ............................................................................................... 41 7.14.5 SPI1-1 X117 ........................................................................................... 42 7.14.6 Analog X116........................................................................................... 43 7.14.7 IR0 X107................................................................................................. 44 7.14.8 RC PPM IN X113 ................................................................................... 44 7.14.9 CAM X106 ............................................................................................. 45 7.14.10 USB X108........................................................................................... 45 8 Bauteilpositionierung............................................................................................ 46 8.1 IMU................................................................................................................. 46 8.2 MCU................................................................................................................ 48 9 Das Routen............................................................................................................. 48 10 Prozess zum Löten von Bauteilen in BGA und QFN Gehäusen................... 50 10.1 Bestehendes..................................................................................................... 50 10.2 Parameterermittlung....................................................................................... 51 10.3 Probelötungen von BGA Bausteinen .............................................................. 54 10.4 Endgültiger Lötprozess ................................................................................... 58 11 Die Bestückung.................................................................................................. 62
  • 6.
    1 Einleitung 6 12 Zusatzmodule .................................................................................................... 67 12.1 Motorsteller .................................................................................................... 67 12.2 Das GPS-Modul .............................................................................................. 67 12.3 Funkmodul ...................................................................................................... 68 12.4 Programmieradapter ...................................................................................... 68 13 Inbetriebnahme................................................................................................. 69 13.1 Kontrolle Versorgungsspannungen ................................................................ 69 13.2 Analoge Signale der Sensoren ........................................................................ 70 14 Kabelpläne......................................................................................................... 72 14.1 K-01 MCU – IMU ........................................................................................... 72 14.2 K-02 MCU – Programmieradapter ................................................................ 72 14.3 K-03 MCU – Motorsteller............................................................................... 73 14.4 K-04 MCU – USB-Buchse .............................................................................. 73 14.5 K-05 MCU – GPS ........................................................................................... 73 14.6 K-06 MCU – RS Empfänger ........................................................................... 74 14.7 K-07 MCU – MCU – Radiotronix................................................................... 74 15 Softwareanpassung ........................................................................................... 74 15.1 Fernsteuerung ................................................................................................. 75 15.2 Interne Analog-Digital-Converter .................................................................. 76 15.3 SPI Treiber...................................................................................................... 77 15.3.1 Die Funktion „spi_init“........................................................................... 77 15.3.2 Die Funktion „spi_start“ ......................................................................... 80 15.3.3 Die Funktion „spi_int“............................................................................ 80 15.3.4 Die Funktion „sm_ctrl“........................................................................... 84 15.4 Magnetometer ................................................................................................. 90 15.5 Umrechnungsfunktionen ................................................................................. 92 16 Kalibrierung ...................................................................................................... 93 16.1 Drehratensensoren.......................................................................................... 93 16.2 Beschleunigungssensoren ............................................................................... 96
  • 7.
    1 Einleitung 7 17 Aufbau des Quadrokopters.............................................................................. 99 17.1 Rahmenbau ..................................................................................................... 99 18 Erfahrungen bei der Inbetriebnahme und Integration............................... 103 18.1 Layoutfehler .................................................................................................. 103 18.1.1 Fehlerhafte Bauteile.............................................................................. 103 18.1.2 Leiterbahnfehler.................................................................................... 103 18.2 Schaltungsfehler............................................................................................ 103 18.2.1 Verstärkerstufe Staudrucksensor .......................................................... 103 18.3 Sonstige Fehler ............................................................................................. 105 18.3.1 Schwingen mehrere Versorgungsspannungen ...................................... 105 18.3.2 Einbrüche in der digitalen 5V Versorgung ........................................... 108 18.3.3 Störungen auf dem I²C Bus................................................................... 108 18.3.4 Motorstörungen..................................................................................... 108 19 Flugbetrieb ...................................................................................................... 111 19.1 Inbetriebnahme für den Flugbetrieb............................................................. 111 19.2 Flugbetrieb.................................................................................................... 112 20 Zusammenfassung .......................................................................................... 113 21 Anhang............................................................................................................. 114 21.1 Referenzliste.................................................................................................. 114 21.1.1 Literaturerzeichnis ................................................................................ 114 21.1.2 Abkürzungsverzeichnis......................................................................... 115 21.1.3 Abbildungsverzeichnis.......................................................................... 116 21.1.4 Tabellenverzeichnis .............................................................................. 119 21.2 Sensorauswahl .............................................................................................. 122 21.2.1 Gyroskope............................................................................................. 122 21.2.2 Beschleunigungssensoren ..................................................................... 123 21.3 Schaltpläne.................................................................................................... 125 21.3.1 MCU ..................................................................................................... 125 21.3.2 IMU....................................................................................................... 127 21.3.3 Sensorplatine ADXRS610 .................................................................... 129 21.3.4 Sensorplatine LISY300Al..................................................................... 132 21.3.5 Sensorplatine MLX90609-R2............................................................... 135 21.3.6 Servoadapter ......................................................................................... 138 21.3.7 Programmieradapter.............................................................................. 139
  • 8.
    1 Einleitung 8 21.3.8 GPS ....................................................................................................... 140 21.4 Layouts.......................................................................................................... 141 21.4.1 MCU ..................................................................................................... 141 21.4.2 IMU....................................................................................................... 144 21.4.3 Sensorplatine ADXRS610 .................................................................... 147 21.4.4 Sensorplatine LISY300AL ................................................................... 148 21.4.5 Sensorplatine MLX90609-R2............................................................... 149 21.4.6 Servoadapter ......................................................................................... 150 21.4.7 Programmieradapter.............................................................................. 150 21.4.8 GPS ....................................................................................................... 150 21.5 Programmablaufpläne .................................................................................. 151 21.5.1 PAP für „spi_int“ .................................................................................. 151 21.5.2 PAP für „sm_ctrl“................................................................................. 152 21.6 Kalibrierung.................................................................................................. 157 21.6.1 Kalibrierkurzanleitung .......................................................................... 157 21.6.1.1 Gyroskope..................................................................................... 157 21.6.1.2 Beschleunigungssensoren ............................................................. 161 21.6.2 Kalibriertabellen ................................................................................... 162 21.6.2.1 Gyroskope..................................................................................... 162 21.6.2.2 Beschleunigungssensoren ............................................................. 162 21.6.3 Grafisch Darstellung der Kalibrierwerte............................................... 164 21.6.3.1 Gyroskope..................................................................................... 164 21.6.3.2 Beschleunigungssensoren ............................................................. 172
  • 9.
    1 Einleitung 9 1 Einleitung Diese Arbeit beschreibt die Entwicklung, Aufbau und Inbetriebnahme einer miniaturisierten inertialen Messeinheit, kurz IMU (Inertial Measurement Unit), in Verbindung mit einem Autopiloten für den Einsatz auf Miniatur Schwebe- und Flächenfluggeräten. Die Aufgabe einer IMU ist es, jederzeit ihre Lage und damit auch die Lage des Fluggeräts im Raum bestimmen zu können. Um diese Aufgabe erfüllen zu können sind mehrere verschiedene Sensorsysteme erforderlich, welche eine Reihe von Informationen liefern. Zu den für die Lageerkennung unerlässlichen Informationen gehören die Drehgeschwindigkeit um alle drei Achsen des Fluggeräts, eine Erfassung der wirkenden Beschleunigungskräfte, die unter anderem zur Berechnung der Neigungswinkel des Fluggeräts verwendet werden. Die Erfassung der Drehgeschwindigkeiten erfolgt über Gyroskope, welche inzwischen als MEMS (Mikro-Elektrisch-Mechanisches System) erhältlich sind, was den Aufbau einer miniaturisierten IMU erst möglich macht. So besitzen herkömmlich mechanische Gyroskope durchaus Abmessungen von 20x20x20cm, ein MEMS Gyroskop dagegen kommt mit 7x7x4mm aus. Auch zur Messung von Beschleunigungen sind inzwischen MEMS Sensoren erhältlich, die die Messung im miniaturisierten Maßstab ermöglichen. Eine alternative für Gyroskope und Beschleunigungssensoren stellen mehrere Infrarotsensoren dar, welche die Umgebungstemperatur rund um das Fluggerät messen. So stellt sich der Himmel als sehr kalt, der Erdboden als warm dar. Aus diesen Temperaturdifferenzen zwischen Himmel und Erdboden lässt sich die Lage berechnen. Die Lageerfassung über Infrarotsensoren birgt jedoch eine Anzahl von Nachteilen, so funktionieren sie nur außerhalb von Gebäuden und mit Abstand zu großen Flächen welche eine Wärmestrahlung aufweisen. Ebenso verfälschen diesige Luft und auch nahe Waldgebiete das Messergebnis. Dazu ist diese Art der Sensorik sehr langsam und daher nur für Flächenfluggeräte geeignet, jedoch nicht für dynamisch fliegende Schwebefluggeräte. Ein elektronischer Kompass ermöglicht bei Schwebefluggeräten einen Ausgleich von Rotationen um die Z-Achse, die sich durch Driftfehler der Gyroskope ergeben. In der Z- Achse gibt es im Gegensatz zu der waagerechten Position, wo aus der Erdbeschleunigung berechnete Winkel als Referenz dienen, keine Referenz. Diese nötige Referenz bildet der Kompass. Elektronische Kompasse bestehen aus hochempfindlichen, auf magnetische Felder empfindliche, Sensoren, welche in allen drei Achsen das sie umgebende Magnetfeld messen. Zwar würde für die Kompassfunktion ein zweiachsiges Sensorsystem
  • 10.
    2 Aufgabenstellung 10 ausreichen, jedoch wäre dieses dann neigungsempfindlich, was bei Fluggeräten zu vermeiden ist. Es erfolgt daher die Messung aller drei Achsen. Für eine Positionsbestimmung ist ein GPS System die erste Wahl, lassen sich doch an jedem Punkt der Erde innerhalb kurzer Zeit die Koordinaten ermitteln an denen man sich befindet. Für Mikrofluggeräte ist jedoch die Genauigkeit ein Problem, denn ein GPS System hat einen relativ großen Fehler von typisch 5m bei freier Fläche und bis zu 30m in Stadtgebieten, hinzu kommt ein Auswandern der Position. Ein Schweben an einem festen Punkt ist daher schwierig. Abhilfe schafft hier ein Differenz-GPS, wo mit Hilfe einen zweiten, ortsfesten GPS Empfängers die Genauigkeit und Stabilität um ein vielfaches verbessert werden kann. Das GPS System bietet auch die Möglichkeit Informationen über die aktuelle Höhe zu erhalten, jedoch sind diese Informationen noch ungenauer als die Positionsdaten. Der typische Fehler beträgt etwa 15m, so dass eine zuverlässige Höhenregelung, welche für autonome Flüge, zwingend erforderlich ist, kaum möglich ist. Eine genauere und schnellere Methode ist es hier den Luftdruck zu messen. Dieser sinkt mit zunehmender Höhe ab. Heutige MEMS Luftdrucksensoren besitzen eine so hohe Auflösung, dass in Verbindung mit hochauflösenden Analog-Digital-Umsetzern Höhenunterschiede von wenigen Zentimetern erfasst werden können. Der Autopilot ist die eigentliche Intelligenz des Systems, er beinhaltet den Mikrocontroller, der die von der IMU gelieferten Daten erhält, sie verrechnet und die Motoren bzw. Steuerelemente ansteuert. 2 Aufgabenstellung Aufgabenstellung Diplomarbeit Herrn Andreas Dei Matr. Nummer 146792 Entwicklung und Erprobung eines Autopiloten mit inertialer Messeinheit An der Hochschule Bremen wurden in den letzten Jahren Autopiloten aufgebaut und erprobt um Mikrofluggeräte autonom zu betreiben, die mit einem Infrarot- Lagemesssystem ausgestattet waren. Das leichteste Fluggerät hatte eine Abflugmasse von 195g, eine Spannweite von 40cm und erreichte auf einem internationalen Wettbewerb anlässlich der EMAV08 eine zweite Platzierung. Bei der Erprobung stellte sich heraus, dass es in Norddeutschland oft Wetterlagen gibt, bei denen das Lagemesssystem über Temperaturdifferenzmessungen nicht zuverlässig funktioniert. Weiter wurden Prototypen von Autopiloten für Schwebefluggeräte entwickelt, die durch Einsatz von mikroelektronischen Drehraten- und Beschleunigungssensoren eine Lagebestimmung durchführen. Diese Prototypen sind für den Einsatz in
  • 11.
    3 Funktionsfestlegung 11 Mikrofluggeräten zu groß und zu schwer. Herr Dei erhält im Rahmen seiner Diplomarbeit die Aufgabe einen universellen Autopiloten zu entwickeln und zu erproben, der mit MEMS- Sensoren für die Lage- und Höhenerfassung bestückt ist. Dieser soll sowohl für Mikroflächenflugzeuge als auch für Schwebefluggeräte geeignet sein. Im Einzelnen sind folgenden Aufgaben zu leisten: • Marktanalyse und technische Bewertung verfügbarer MEMS-Sensoren • Entwicklung einer Leiterplatte für Sensoren zur Realisierung einer universellen inertialen Messeinheit mit SPI-Schnittstelle • Erarbeitung und Dokumentation einer Technologie, um im Laborbetrieb die verwendeten Sensoren zu verlöten • Neuentwicklung einer universellen Rechnerleiterplatte mit 32-Bit ARM7 Mikrocontroller zum Betrieb mit der neuentwickelten Sensorenleiterplatte als auch mit den bisher eingesetzten Infrarotsensoren • Anpassung und Test von Treiberprogrammen • Kalibrierung der Messeinheit • Aufbau und Erprobung eines Quadrokopter, Integration der neuentwickelten Elektronik Für die Durchführung dieser Arbeiten stehen Herrn Dei die folgenden Hilfsmittel zu Verfügung: • Regelungs-, Filter- und Steuerungsprogramme eines neuentwickelten Quadrokopters • Hardware und Software des Paprazzi-Projektes des WS2006 in dessen Verlauf Herr Dei einen autonome Flug mit einem Flächenflugzeug durchführte. Die Ergebnisse der Arbeit (Programme und Dokumentation) sind unter die GPL zu stellen. 3 Funktionsfestlegung Zu Beginn der Diplomarbeit wurden mit Prof. Dr. Warmers die Anforderungen und Realisierungsmöglichkeiten festgelegt.
  • 12.
    3 Funktionsfestlegung 12 Hierbei wurde schnell deutlich, dass es sinnvoll ist die Sensoren mit den zugehörigen Analog-Digital Umsetzern auf eine vom Mikrokontroller getrennte Platine zu setzen. Die Sensorplatine, im folgenden nur IMU genannt, sollte mit einer Schnittstelle ausgestattet werden, die es ermöglicht die IMU auch an bereits bestehende Mikrocontrollerboards, hierbei insbesondere das Paparazzi Tiny, anzuschließen. Während sich für die Auslegung der IMU schnell eine gute Lösung fand, gab es für das Mikrocontrollerboard, im folgenden nur MCU genannt, mehrere Möglichkeiten. 3.1 Sensorplatine Für den Entwurf der Sensorplatine standen eine Reihe verschiedener Sensoren und Bauteile zur Auswahl, die zu Beginn des Projekts gesammelt und nachfolgend aufgelistet werden. Aus diesen Möglichkeiten wurden später die tatsächlich eingesetzten ausgewählt. • ADC für Drucksensoren o 24-Bit 4-Kanal MAX11040, zu neu? o 24-Bit 1-Kanal LTC2400, zu langsam? o 24-Bit 1-Kanal LTC2440, Funktionsprinzip geeignet? • ADC für Gyroskope und Beschleunigungssensoren o MAX1168, 16Bit, 2Stück? • Gyroskope o ADXRS610, geeignet?, BGA lötbar? o Andere Gyroskope einsetzbar? • Beschleunigungssensoren o Zwei verschiedene Sensoren mit unterschiedlichen Messbereichen? • Schnittstellen o SPI, analoge Signale auf Stecker, freie analoge Eingänge auf Stecker • Versorgungsspannung o Für fünf Lithium Polymer Zellen (im Extremfall = 21,5V), 2 Stromversorgungsstecker vorhanden • Temperatur o Wenn vorhanden über internen Sensor des Gyroskop, ansonsten externer Sensor. • Druckmessung o Absolutdruck- und Staudrucksensor
  • 13.
    3 Funktionsfestlegung 13 • Kompass o Auf Sensorplatine integriert oder extern? o Wenn extern mit eigener Intelligenz? • Kompatibilität o Sensorplatine muss an Paparazzi Tiny 13 [13] anschließbar sein. • Platinenbreite 35mm, max 40mm, vier 3mm Befestigungsbohrungen in quadratischer Anordnung mit 30mm Abstand Als Schnittstelle zwischen der IMU und der MCU wurde die SPI Schnittstelle gewählt. Sie ist in der Lage die geforderten Datenmengen zu transportieren. Ebenso sind die im ersten Gespräch favorisierten Analog-Digital-Umsetzern MAX1168 [D14] ebenfalls mit einer SPI Schnittstelle ausgestattet, so dass es bei Verwendung der MAX1168 die Verwendung der SPI obligatorisch wäre. Zusätzlich zu den eigentlichen Signalen der SPI Schnittstelle müssen weiterhin Leitungen für die Chip-Select-Signale vorgesehen werden. Am SPI Bus benötigt jeder angesteuerte Baustein zusätzlich zu den Datenleitungen noch ein Chip-Select-Signal um den Baustein auszuwählen. Jedes bislang verwendete Controllerboard verfügt über eine herausgeführte SPI Schnittstelle sowie über genügend Datenleitungen, so dass die geforderte Kompatibilität gegeben ist. Zusätzlich bestand der Wunsch, dass die analogen Signale der Sensoren auf Steckleisten geführt werden, so dass von einem externen Controllerboard auch die analogen Signale unabhängig von der SPI Schnittstelle ausgewertet werden könnten. Außerdem ist so ein leichter Test der analogen Signale leichter möglich. Im Fall der Beschleunigungssensoren und der Gyroskope war es erwünschenswert, unterschiedliche Messbereiche auf allen Achsen und wenn möglich, auch auf den verschiedenen Achsen verschiedenen Messbereiche zu ermöglichen. Im Fall der Beschleunigungssensoren ist daher vermutlich eine Lösung mit 2 Sensoren vorzusehen. Die Auswahl der Sensoren bedurfte noch einem genauen Vergleich der Eigenschaften der auf dem Markt befindlichen Sensoren was in Kapitel 4 Sensorauswahl näher erläutert wird. 3.2 Rechnerplatine Die Auswahl des geeigneten Mikrocontrollers für die Rechnerplatine stellte einige Probleme dar. In ersten Überlegungen wurden drei Mikrocontrollertypen favorisiert. In die nähere Auswahl kamen dabei der bereits eingesetzte und bekannte LPC2148 von NXP, die größeren Varianten des LPC2148, LPC2214 bzw. LPC2294 ebenfalls von NXP, sowie der TMS320F28335 von Texas Instruments. Tabelle 3.1 zeigt in Kurzform die Vor- und Nachteile, eine genauere Beschreibung erfolgt in Absatz 3.2.1 - 3.2.3.
  • 14.
    3 Funktionsfestlegung 14 Tabelle 3.1: Vor- und Nachteile verwendbarer Mikrocontroller Controllertyp Vorteile Nachteile LPC2148 Bekannte Wenig I/O Leitungen, mäßige Prozessorstrukturen, Rechenleistung lauffähige Software und viele Treiber bereits vorhanden, weit erprobt LPC2214 oder LPC 2294 Durch externen RAM und Keine Steigerung der Flash genügend Speicher, Rechenleistung gegenüber viele I/O Leitungen dem LPC2148, Umstellung auf neuen Kontrollertyp TMS320F28335 Sehr viel Rechenleistung, Teurer Compiler, neuer genügend I/O Leitungen Prozessortyp, daher Einarbeitung in neue Umgebung erforderlich Zeitaufwändig, aufwändige Leiterplatte Für alle Rechnerplatinen bestand die Forderung nach bestimmten Komponenten, welche folgend aufgeführt sind. • 10 Servoausgänge • RC Eingang • Freie ADC auf Steckerleisten geführt • 2x UART • 2x I²C • 2x SPI • Möglichkeit zum Anschluss eines SD-Kartenlesers • Einige GPIO auf Stecker • Eventuell USB Master • Platinenbreite 35mm, max. 40mm 3.2.1 Rechnerplatine 1 (LPC2148) Der bereits bekannte und oft eingesetzte LPC2148 stellt die konservative Lösung da. Über ihn gibt es ausreichend Erfahrungen und bestehende Software. Das größte Problem was gegen ihn sprach waren die zu wenigen I/O Leitungen, die schon in vergangenen Projekten zu Problemen führten. Außerdem reicht die Rechenleistung noch für aktuelle Anwendungen aus, jedoch besteht kaum Reserve für zukünftige, rechenintensivere Erweiterungen. Bild 3.1 zeigt das Blockschaltbild des LPC2148.
  • 15.
    3 Funktionsfestlegung 15 Bild 3.1: Blockschaltbild LPC2148 [D7] 3.2.2 Rechnerplatine 2 (LPC2214 / LPC2294) Der LPC2214/LPC2294 ist ein dem LPC2148 ähnlicher Prozessor, er besitzt jedoch keinen internen RAM und Flash Speicher. RAM und Flash muss in externen Bausteinen angegliedert werden. Somit ergibt sich der Vorteil von mehr als ausreichendem Speicherplatz. Ebenso stehen durch mehr Pins des LPC2214 mehr I/O Leitungen zur Verfügung, was wiederum dem Mangel an I/O Leitungen entgegen wirkt. Der LPC2214 und LPC2294 sind zueinander sehr ähnlich, als Hauptunterschied besitzt der LPC2294
  • 16.
    3 Funktionsfestlegung 16 einen integrierten CAN Controller. Problematisch ist hier jedoch auch der Umstieg auf einen neuen, wenn auch ähnlichen Prozessortyp, der Probleme in der Zeitplanung der Arbeit verursachen könnte. So bestehen keinerlei Erfahrungen über externe Speicher. Der Umstieg auf diesen Prozessor wäre somit auch mit einem Risiko der Nichtfunktion behaftet. Bild 3.2 zeigt das Blockschaltbild des LPC2294 Bild 3.2: Blockschaldbild LPC2294 [D9]
  • 17.
    3 Funktionsfestlegung 17 3.2.3 Rechnerplatine 3 (TMS320F28335) Der TMS320F28335, ein Digital Signal Controller mit Gleitkommaeinheit, würde mehr als genug Rechenleistung auch für zukünftige Projekte bieten. Ebenso verfügt er über eine Vielzahl von bereits integrierten Schnittstellen und ausreichend I/O Pins, was das bisher beim LPC2148 bestehende Problem von zu wenigen I/O Leitungen lösen würde. Als kritisch wurde jedoch angesehen, dass es sich um einen völlig unbekannten Prozessortyp handelte bei dem keinerlei Erfahrung vorhanden war. Zudem gibt es keine freie Entwicklungsumgebung, der Compiler muss gekauft werden. Der Punkt, dass es sich um einen neuen, unbekannten Prozessor handelt, schien es als unmöglich zu erscheinen, im Zeitrahmen einer Diplomarbeit das Projekt erfolgreich abzuschließen. Bild 3.3 zeigt das Blockschaltbild des TMS320F28335.
  • 18.
    3 Funktionsfestlegung 18 Bild 3.3: Blockschaltbild TMS320F28335 [D10]
  • 19.
    3 Funktionsfestlegung 19 3.2.4 Auswahl Rechnerplatine Die Wahl fiel schließlich auf die konservative Variante mit dem LPC2148, da hier die größten Chancen gesehen wurden, in der gegeben Zeit ein flugfähiges System zu konstruieren. Das bestehende Problem der zu wenigen I/O-Leitungen wurde zuvor durch eine Abschätzung der benötigten und vorhanden Leitungen überprüft um sicherzustellen, dass genügend I/O Leitungen zur Verfügung stehen um das Projekt zu realisieren. Das Ergebnis der Abschätzung zeigte, dass die Zahl ausreichen sollte. Die fehlende Rechenleistung sollte durch die Möglichkeit ausgeglichen werden über die zweite SPI Schnittstelle ein fertiges Rechnermodul, z.B. ein ARM9 Board, anschließen zu können, das rechenintensive Aufgaben übernimmt und mit dem LPC2148 kommunizieren kann. 3.3 Netzteil In der Funktionsfestlegung wurde ebenso festgelegt, dass das 5V Netzteil, welches mit dem Schaltregler PTH08080 [D15] aufgebaut sein sollte, zusammen mit dem Zählerbaustein zu Servosignaldekodierung so auf der MCU Platine anzuordnen, das es auch von dieser getrennt betrieben werden kann, falls sich durch den Schaltregler Störungen in der Sensorik ergeben sollten. Im Falle von Störungen kann somit der Schaltregler weiter entfernt von der Sensorik montiert werden. Die Möglichkeit zu Trennung sollte so konzipiert werden, dass beide Leiterplatten zusammen als eine hergestellt werden können und auch eine elektrische Verbindung zwischen ihnen besteht. Beide Leiterplatten sollen sich durch einen einfach Schnitt trennen lassen, die elektrischen Verbindungen sollen dann über zwei Stecker per Kabel herstellbar sein 3.4 Anordnung der Platinen Durch die Verwendung von zwei Leitplatten für IMU und MCU stellte sich die Frage nach einer sinnvollen Anordnung dieser Leiterplatten. Nach ersten Überlegungen beide Leiterplatten hintereinander zu reihen, was zu einer langen, schmalen Leiterplatte geführt hätte, wurde die Variante, beide Leiterplatten zu stapeln, bevorzugt, da diese Variante kompakter ist. Erste Überlegungen, die MCU unten und die IMU oben anzuordnen, wurden schnell verworfen, da sich eine ungünstige Kabelführung ergeben würde. Alle Kabel müssten seitlich an die MCU angeschlossen werden, was den praktischen Platzbedarf in der Breite erheblich vergrößert hätte. Die MCU oben zu platzieren würde den Vorteil bringen, dass alle Kabel auf der Oberseite von oben gesteckt werden könnten. Die IMU besitzt keine für den normalen Flugbetrieb nötigen Steckverbinder, somit ist es nicht nachteilig sie unten zu positionieren. Außerdem kann der zwangsläufig bei einem Stapel durch die Steckverbinder entstehende Zwischenraum durch die ebenfalls hohen senkrechten Platinen genutzt werden, so dass der Raum optimal ausgenutzt werden kann und sich keine großen Zwischenräume bilden.
  • 20.
    4 Sensorauswahl 20 4 Sensorauswahl 4.1 Gyroskope Für die Auswahl der Gyroskope wurden zunächst per Internetrecherche auf dem Markt erhältliche MEMS Gyroskope erfasst. Folgende Gyroskope sind derzeit auf dem Markt erhältlich (Typ, Hersteller): • IDG-300 [D16], InvenSens • ENC-03J [D17], Murata • ADXRS150/300 [D18/19], Analog Devices • ADXRS61X Series [D4], Analog Devices • LISY300AL [D20], ST Microelectronics • MLX90609-R2 [D21], Melexis Um die Eigenschaften miteinander vergleichen zu können, wurden die wichtigsten Kenndaten in Tabelle 21.1 (siehe Anhang) eingetragen. Besonders zu beachten sind hierbei der Temperaturdrift, die Nichtlinearität, sowie die Rauschdichte, da diese bei zu schlechten Werten die Funktion der IMU gegebenenfalls beeinträchtigen oder verhindern. Die Auswertung der Tabelle 21.1 kommt zu folgenden Ergebnissen für die einzelnen Gyroskope: • IDG-300, InvenSens o Vorteile: Günstig beschaffbar; 2-Achsig, zusammen mit einem Z-Gyro kann eine IMU ohne senkrecht aufgestellte Platinen realisiert werden; geringes Rauschen. o Nachteile: Sehr hoher Temperaturdrift, große Nichtlinearität. • ENC-03J, Murata o Vorteile : leicht beschaffbar, viele Erfahrungen in der Verwendung für IMU’s vorhanden o Nachteile: große Bauform, ungünstige Achsenanordnung, schlagempfindlich, sehr hoher Temperaturdrift • ADXRS150/300, Analog Devices o Vorteile : Sehr gute Werte o Nachteile: hoher Preis; schwer zu beschaffen; ADXRS300 ist bereits abgekündigt; BGA Gehäuse
  • 21.
    4 Sensorauswahl 21 • ADXRS61X Series, Analog Devices o Vorteile : Sehr gute Werte, geringster Temperaturdrift und geringste Nichtlinearität aller untersuchten Sensoren; RatioMetric Eingang, ermöglicht Anpassung der Ausgangsspannung an die Referenzspannung des ADC; in gleicher Bauart mit unterschiedlichen Messbereichen erhältlich o Nachteile: hoher Preis; schwer zu beschaffen; BGA Gehäuse • LISY300AL, ST Microelectronics o Vorteile: günstig und gut beschaffbar o Nachteile: geringe Oszillatorfrequenz, die in anderen Projekten schon zu Problemen durch Beeinflussen durch Motorvibrationen geführt hat [4]. • MLX90609-R2, Melexis o Vorteile: Preiswert, von Hand verlötbar o Nachteile: sehr große Bauform Die Wahl viel schließlich trotz des hohen Preises und der schlechten Beschaffbarkeit auf die ADXRS61X Serie. Begründet liegt dies in den sehr guten Werten, sowie in guten Erfahrungen, die von anderen Projektgruppen mitgeteilt wurden [2, 5]. Für den Prototypen konnte das Beschaffungsproblem dadurch verhindert werden, dass gesamt acht Sample des ADXRS610 von Analog Devices erhalten werden konnten. Aufgrund des BGA Gehäuses ist jedoch ein Prozess zu entwickeln, der es ermöglicht diese Sensoren mit Hochschulmitteln zu verarbeiten. Jedoch wurde während der Auswahl der Gyroskope beschlossen, eine Möglichkeit zu schaffen, verschiedene Typen nutzen zu können. Dadurch, dass zwei der Sensoren auf senkrecht gestellte Platinen montiert werden müssen, kann hier ein Austausch durch den Tausch der gesamten senkrechten Platinen erfolgen. Für den Z-Gyro, der normalerweise direkt auf die Hauptplatine bestückt werden würde, wurde in diesem Zug festgelegt, ihn auf eine kleinen Platine zu montieren, die wiederum auf die Hauptplatine bestückt wird. Als Ersatz sollen daher ebenso die LISY300AL und die MLX90609-R2 verwendbar sein. 4.2 Beschleunigungssensoren Die Auswahl der Beschleunigungssensoren erfolgte auf gleiche Art und Weise wie die bei den Gyroskopen. Von bekannten Herstellern wurden Sensoren herausgesucht und die wichtigsten Daten in Tabelle 21.2 und Tabelle 21.3 (siehe Anhang) zusammengefasst. Besonderes Augenmerk bei dem Vergleich lag hier bei dem Temperaturdrift, Nullpunktdrift,
  • 22.
    4 Sensorauswahl 22 Nichtlinearität und Achsenübersprechen. Zur besseren Übersicht und Einschätzung der Werte wurde eine farbliche Kennzeichnung vorgenommen, die einen Vergleich unter allen Sensoren darstellt. So wurden die besten Werte grün, die schlechtesten Werte rot eingefärbt. Werte im Zwischenbereich wurden gelb und orange eingefärbt. Die Auswertung ergab, dass die Sensoren von Analog Devices den besten Gesamteindruck vermittelten. Die Sensoren von ST Microeletronics vermittelten insgesamt auch kein schlechtes Bild und hätten bei einigen Bausteinen eine einfach Umschaltung des Messbereiches von 2 oder 6g ermöglicht. Insgesamt überzeugten die Analog Devices Sensoren jedoch mehr. Hinzu kam noch das in einem Probeaufbau einer IMU innerhalb des Labors der verwendetet ST Sensor einen massiven Empfindlichkeitsfehler zeigte. Die genauere Auswahl fiel schließlich auf eine Kombination des ADXL330 [D22], ADXL320 [D23]und ADXL323 [D24]. Je nach Kombination können die Achsen somit auch in unterschiedlichen Messbereichen vermessen werden. Die Art der Kombination wurde im Design ermittelt. 4.3 Luftdruck (statisch) Die Vorgaben für den statischen Luftdrucksensor waren durch einen Messbereich von 0 – 115kPa gegeben. Zusätzlich sollte aus Platzspargründen das kleinste erhältliche Gehäuse zum Einsatz kommen. Zur Auswahl standen hier einige Sensoren der Firma Freescale Semiconducters. • MPX4100 Series • MPX4115 Series • MPXA / MPXH 6115 Series Die elektrischen Daten der Sensoren unterscheiden sich untereinander nicht oder nur minimal, so dass hier keine Unterscheidung nötig ist. Einzig verfügen die Sensoren der 4xxx Serie über einen Spannungsausgang, während die Sensoren der 6xxx Serie über einen Stromausgang verfügen, aus dem erst mittels Widerstand eine Spannung erzeugt werden muss. Bei den Sensoren der 4115 Serie handelt es sich ausschließlich um konventionelle bedrahtete Gehäuse mit großen mechanischen Abmessungen, daher scheidet dies Serie aus. Die 4100 Serie ist in bedrahten wie auch in SMD Gehäusen der Bauform SOP (Small outline Package) erhältlich. Sensoren der 6115 Serie mit dem Buchstabenkürzel MPXA sind in einem SOP Gehäuse untergebracht während Sensoren mit dem Kürzel MPXH in einem SSOP (Super Small Outline Package) untergebracht sind. Zusätzlich sind diese Sensoren in einer Version
  • 23.
    4 Sensorauswahl 23 für erhöhte Luftfeuchtigkeitsanforderungen erhältlich, die durch den Zusatz Z an der Buchstabenkombination gekennzeichnet sind. Da die MPXH6115 [D25] Sensoren im kleinsten Gehäuse lieferbar sind wurden diese ausgewählt. Für besondere klimatische Verhältnisse kann auch der MPXHZ6115 eingesetzt werden. Zusätzlich sind zwei unterschiedliche Gehäuseformen erhältlich, die sich durch einen Stutzen zum Schlauchanschluss (MPXH6115AC6U/C6T1) und planer Ausführung ohne Stutzen MPXH6115A6U/6T1 unterscheiden. 4.4 Luftdruck (Differenz) Zur Fahrtmessung an Flächenfluggeräten sollte ein Differenzdrucksensor zur Auswertung eines Staudruckrohrs vorgesehen werden, der so ausgelegt sein sollte um Geschwindigkeiten bis ca. 20m/s messen zu können. Hierzu war zuerst zu ermitteln, welche Drücke bei entsprechender Geschwindigkeit auftreten um den Messbereich entsprechend auszuwählen. Über umgewandelte Form der Bernoulli-Gleichung (4.1) [6] ist dies möglich. 1 p = * ρ * v2 (4.1) 2 Die Dichte von Luft wird mit 1,27kg/m³ angenommen, somit ergibt sich bei einer maximalen Geschwindigkeit von 20m/s eingesetzt nach (4.2) ein maximaler Druck von 2,58mbar 1 kg m2 P = *1,27 3 * 20 2 2 = 258 Pa = 2,58mbar (4.2) 2 m s Eine Recherche des Angebots der Differenzdrucksensoren von Freescale ergab, dass der MPXV7002 [D26] mit 2kPa entsprechend 20mbar, den kleinsten Messbereich der angebotenen Sensoren besitzt. Dies beträgt noch immer das 10-fache des zu erwartenden Anwendungsmaximums. Eine Alternative bestand im Sensor HCLA02X5EU von Sensortechnics mit einem Messbereich von 2,5mbar. Dieser Sensor hatte jedoch einen sehr hohen Preis, so dass gegen ihn entschieden wurde und der Messbereich des MPXV7002 durch nachfolgende Elektronik angepasst werden sollte. In der Projektarbeit [7] wurde bereits die Fahrtmessung per Staudruckrohr und Differenzdrucksensor untersucht. Dort wurde als Sensor ein MPX2010 mit 10kPa Messbereich verwendet. Hier wurde ebenfalls auf den in diesem Fall noch
  • 24.
    4 Sensorauswahl 24 ungünstigeren Messbereich hingewiesen. Durch die nachfolgende Verstärkerschaltung konnte das gewünschte Signal aber einwandfrei erzeugt werden. In diesem Projekt wurden ebenfalls Versuche zum erwartenden Druck durchgeführt, die im Bereich der zur Dimensionierung verwendeten Berechnungen liegen. 4.5 Magnetometer Als Magnetsensoren standen zum einen der MicroMag3 als fertiges Modul zur Verfügung wie auch eine Schaltungsvariante mit drei KMZ51 Hall-Sensoren [D11], entwickelt von Holger Buss [8], basierend auf einem Applikationsbereicht von NXP [D12] Der MicroMag3 ist ein fertiges Modul [D13], welches über die SPI Schnittstelle angesprochen wird. Hier besteht jedoch der Nachteil, dass er ein sehr langsamer Baustein ist, der in seiner Messzeit den SPI Bus nicht frei gibt, so dass keine sichere Datenerfassung von den flugwichtigen Sensoren mehr möglich ist. Hier muss daher überlegt werden den MicroMag3 an einen anderen SPI BUS als die Sensoren anzuschließen oder den MicroMag3 mit einem eigenen kleinen Mikrokontroller zu versehen, der den MicroMag3 über den SPI ansteuert und die Daten per I²C an die MCU weitergibt. Die Montage des MicroMag3 direkt auf der IMU Platine scheidet aufgrund seines großen Bauvolumens aus, so dass er auf jeden Fall als externes Modul vorzusehen ist. Die Variante mit den KMZ51 Sensoren ließe sich direkt mit auf die IMU integrieren. Jedoch besteht hier die Gefahr, dass Magnetfelder oder magnetische Komponenten die Sensoren beeinflussen. Um dies zu überprüfen wurden im Vorfeld Untersuchungen mit einem fertigen Modul nach [8] durchgeführt. Hierzu wurden die analogen Ausgangssignale der Sensoren gemessen und die Auswirkungen der verschiedenen Bauteile untersucht. Als kritische Bauteile wurden vor allem die Luftdrucksensoren (wegen einer Edelstahlplatte im Deckel) und der Schaltregler angesehen. Festgestellt werden konnte, dass keiner von beiden Luftdrucksensoren eine Auswirkung auf die Magnetsensoren hatte, der Schaltregler war jedoch in der Lage bei großer Stromentnahme in unmittelbarer Nähe die Sensoren geringfügig zu beeinflussen. Da jedoch der Regler ein vielfaches von der Entfernung, in der er Störungen verursacht, entfernt ist, ist eine Verfälschung der Messergebnisse unwahrscheinlich. Aufgrund der höheren Kompaktheit mit weniger externen Modulen und entsprechendem Kabelaufwand erschien die Variante mit den KMZ51 direkt auf der IMU als sinnvoller. Falls es jedoch wider erwarten zu Störungen kommen sollte, die eine Auswertung der Magnetfeldlinien verhindern, sollte es möglich sein, sowohl den MM3 als auch ein Modul mit den KMZ51 extern anzuschließen. Hierzu muss somit die I²C und die zweite SPI Schnittstelle von außen nutzbar sein, sowie ein I/O Pin für Steuerzwecke zur Verfügung stehen. Dieses wurde der Planung der Steckerleisten für die Schnittstellen mitbedacht.
  • 25.
    5 Bauteilauswahl 25 4.6 Temperatur Für den Temperatursensor war ein Mindestmessbereich von –30°C - +60°C bei einer Genauigkeit von < 1% bei 25°C vorgegeben. Da der Temperatursensor eine späte Erweiterung darstellte, die erst nach Beendigung des Platinenlayouts geplant wurde, kam nur ein analoger Sensor in einem möglichst kleinen Gehäuse in Frage, da kaum Platz mehr zur Verfügung stand und ebenso der Platz für einen digitalen Bus nicht gegeben war. Die Auswahl eines geeigneten Temperatursensors erfolgte über die Digikey [9] Homepage und deren Produktkatalog nach folgender Strategie: Produktkatalog → Sensoren, Transducer → Temperatur → Filter: Analog, Artikel auf Lager. Eine weitere Selektion erfolgte über das Gehäuse. Als Gehäusebauformen, die klein genug waren um doch auf der Platine positioniert werden zu können, zeigten sich 4- MicroSMD, SOT23-5, SOT23-6 sowie SC70-5. Im 4-MicroSMD war der LM20 erhältlich, welcher aufgrund seiner nicht ausreichenden Genauigkeit von 1,5% ausschied, zudem ist das 4-MicroSMD Gehäuse schwer zu verarbeiten. Der im SOT23-5 erhältliche MAX6608 schied durch die nicht ausreichende Genauigkeit von 2% aus. Der im SOT23-6 erhältliche MAX6611 ist nur in großen Stückzahlen lieferbar. Von den unter SC70-5 aufgelisteten Bauteile erreichte schließlich nur der MAX6605 [D6] die geforderte Genauigkeit von unter 1%. Erste Wahl wäre somit der MAX6605, da dieser jedoch recht teuer ist, wurde versucht eine preisgünstige Alternative zu ermitteln. Hier fiel dann die Wahl auf den LM20 [D27], der bei bestimmtem Layout, als Pinkompatibel angesehen werden kann. 5 Bauteilauswahl 5.1 Analog-Digital-Umsetzer Als Analog-Digital-Umsetzer für die Signale der Beschleunigungs- und Drehratensensoren, sowie die Signale der anderen Sensoren werden hochauflösende Typen mit einer möglichst hohen Kanalanzahl benötigt. Die Wahl fiel hierbei auf den MAX1168 [D14] von Maxim. Dieser ADC besitzt eine Auflösung von 16-Bit, 8-Kanäle und ist durch sein Umsetzverfahren der sukzessiven Approximation schnell, das Messergebnis steht sofort im Anschluss der Messanfrage zur Verfügung. Er wurde
  • 26.
    5 Bauteilauswahl 26 bereits für vorausgegangene Projekte erfolgreich verwendet [1], ebenso existieren für ihn bereits die nötigen Softwaretreiber. Zur Auswertung des Absolutluftdrucks wird eine höhere Auflösung als 16-Bit benötigt, um auch Höhenänderungen im cm-Bereich erfassen zu können. Der in früheren Projekten verwendete einkanalige 24Bit Umsetzer LTC2400 [D2] von Linear Technology erwies sich hierbei als sehr langsam. Als schnellerer 24Bit Umsetzer ist ebenfalls bei Linear Technology der LTC2440 [D1] erhältlich. Im Gegensatz zum LTC2400, der mit einer festen Genauigkeit und damit festen Konvertierungsgeschwindigkeit arbeitet, kann der LTC2440 durch ein per SPI gesendetes Kommandowort auf verschiedene Genauigkeiten und damit Konvertierungsgeschwindigkeiten umgestellt werden. Die erreichbare Konvertierungsgeschwindigkeit des LTC2440 ist abhängig von der Genauigkeit mit der die Konvertierung erfolgen soll. Je weniger Zeit für einen Konvertierungsvorgang zur Verfügung steht, je geringer ist die Genauigkeit. Die Geschwindigkeit ist jedoch im Vergleich mit dem LTC2400 bei gleicher Genauigkeit von 24Bit erheblich höher (~37ms LTC2440 [D1, S.14], ~133,3ms LTC2400 [D2. S.4]). 5.2 Spannungsversorgung Als Vorgabe für die Spannungsversorgung war festegelegt, dass beide Platinen mit einer einzigen Spannung versorgbar sind. Dabei sollte die Eingangsspannung möglichst hoch sein, im Idealfall geeignet für fünf Lithium Polymer Zellen. Die Nennspannung von Lithium-Polymer-Zellen beträgt 3,7V, kann jedoch bis 4,3V ansteigen. Auf 5 Zellen ergibt dies eine Nennspannung von 18,5V bzw. 21,5V [10]. Es sollte somit eine maximale Eingangsspannung von 23V möglich sein. Beide Platinen benötigen zum Betrieb eine analoge und digitale Spannungsversorgung mit je 3,3V und 5V. Zur Abschätzung des ungefähren Strombedarfs wurden die Verbraucher der IMU in Tabelle 5.1 gelistet.
  • 27.
    5 Bauteilauswahl 27 Tabelle 5.1: Stromaufnahme der IMU Komponenten Verbraucher Digital 3,3V Digital 5V Analog 3,3V Analog 5V ADXRS610 - 3x 5mA - 3x 3mA ADXL320 - - 0,48mA - ADXL330 - - 0,32mA - MPXH6115 - - - 10mA MPXV7002 - - - 10mA TLC2262 - - - 0,5mA LTC2440 - 11mA - 1mA MAX1168 1,5mA - - 4mA TLC2264 - - - 0,5mA KMZ51 - ca. 10mA - ca. 10mA 74HC138 - 0,08mA - - MAX6605 - - 0,01mA - 1,5mA 36,08mA 0,81mA 45mA Als Spannungsregler für die analogen Spannungen sollten spezielle rauscharme Spannungsregler zum Einsatz kommen. Die Suche nach geeigneten Reglern stellte sich insofern als schwierig heraus, da alle für solche Anwendungen in Frage kommenden Spannungsregler nicht den geforderten Eingangsspannungsbereich besitzen. In der Regel sind diese Regler nur bis 16V, in seltenen Fällen bis 20V, konzipiert. Ausführliche Recherche bei diversen Anbietern ergab, dass der LT1761 [D3] von Linear Technology der Spannungsregler mit dem größten Eingangsspannungsbereich ist. Dieser Regler ist für maximal 20V konzipiert und damit aber auch unter der geforderten Spannung. Jedoch sind keine anderen Regler auf dem Markt. Aus diesem Grund muss die zur Versorgung verwendete LiPo Zellenzahl von fünf auf vier gesenkt werden. Sollen mehr als vier Zellen verwendet werden ist ein Vorsatz vorzuschalten, der die Spannung reduziert. Die maximale Stromentnahme des LT1761 beträgt 100mA was für die Anwendung ausreichend ist. Kritisch ist jedoch die auftretende Verlustleistung bei der höchsten anzunehmenden Eingangsspannung, sie beträgt nach 553,5mW. I out (max) * (Vin (max) − Vout ) + I GND *Vin (max) (5.3) IGND wird aus einem Diagram [D3, S.9] bestimmt, dieses ist jedoch nur bis Eingangsspannungen von 10V gültig, so dass IGND für 17,3V auf etwa 1mA abgeschätzt werden musste. Somit ergibt sich den mit 45mA am stärksten belasteten Analog 5V Regler nach (5.4) eine Verlustleistung von 566,2mW.
  • 28.
    5 Bauteilauswahl 28 Pv = 45mA * (17,2V − 5V ) + 1mA *17,2V = 566,2mW (5.4) Das Datenblatt gibt eine maximale Sperrschichttemperatur von 125°C an, die laut Datenblatt nach (5.5)(5.6) näherungsweise berechnet werden kann. TJ = Pv * Rth (5.5) °C TJ = 566,2mW *150 = 84,9°C (5.6) W Die maximale Sperrschichttemperatur berechnet sich aus der durch die Verlustleistung erzeugten Temperatur + Umgebungstemperatur. TJ max = Tv + TUmgebung (5.7) Somit ergibt sich nach (5.8) eine maximale Umgebungstemperatur von 40,1°C, über der die Imu nicht mit der maximalen Eingangsspannung betrieben werden darf. TUmgebung = TJ max − Tv = 125°C − 84,9°C = 40,1°C (5.8) Als Regler für die digitalen Spannungen sind keine besonders rauscharmen Regler notwendig, jedoch ergab sich hier wiederum das Problem, dass die im Handel verfügbaren Regler entsprechender Baugröße keine ausreichende Spannungsfestigkeit besaßen bzw. teurer waren als die LT1761. Daher wurden für die digitalen Versorgungen ebenfalls die gleichen Regler verwendet. Die Stromaufnahme der MCU wird hauptsächlich durch die angeschlossene Peripherie in Form von Servos, Kamera, Funkmodul und ähnlichem bestimmt. Die Stromaufnahme der Servos wurde mit etwa 2A angenommen, somit wurde für den digitalen 5V Zweig der MCU das fertige Schaltreglermodul PTH08080 [D15] verwendet, welches einen maximalen Ausgangsstrom von 2A liefern kann. Mit einer maximalen
  • 29.
    6 Blockschaltbild 29 Eingangsspannung in Höhe von 18V ist er noch mit vier Lithium-Polymer-Zellen verwendbar. Die digitale 3,3V Versorgung kann zur Reduzierung der Verlustleistung per LDO aus den 5V gewonnen werden. Die nötige Belastbarkeit wird hauptsächlich von Mikrocontroller sowie angeschlossener Peripherie bestimmt. Um genügend Reserven für Peripheriebaugruppen zu besitzen wurde die 3,3V Versorgung großzügig dimensioniert und mit einem LM1117-3,3 [D28] ausgestattet, der in der Lage ist bis zu 800mA zu liefern. Um das Funkmodul vor Störungen andere Baugruppen zu schützen wurde es mit einem eigenen Spannungsregler, ebenfalls vom Typ LM1117-3,3 ausgestattet. Durch die großzügige Dimensionierung können die anderen Bauteile in der Auslegung unberücksichtigt bleiben, da sie nur einen geringen Strombedarf besitzen. Die beiden analogen Versorgungsspannungen dienen nur zu Versorgung der Mikrokontroller internen ADC sowie eventueller Peripherie, woraus nur ein geringer Strombedarf in Höhe einiger mA resultiert. Es wurden daher die gleichen Regler wie auf der IMU eingesetzt, da diese mit 100mA Belastbarkeit bereits die kleinsten lieferbaren Regler waren. 6 Blockschaltbild Bild 6.1 zeigt das Blockschaltbild des Autopiloten mit seinen wichtigsten Komponenten. Auf der Seite links der grauen Strichpunktlinie sind die Komponenten der IMU, wie Sensoren und Analog-Digital-Umsetzer dargestellt. Rechts der grauen Strichpunktlinie befinden sich die Komponenten der MCU. Den Kern bildet hier der Mikroprozessor, umgeben von den Peripheriebausteinen.
  • 30.
    6 Blockschaltbild 30 Bild 6.1: Blockschaltbild des Autopiloten
  • 31.
    7 Schaltungsentwurf 31 7 Schaltungsentwurf Das Kapitel Schaltungsentwurf befasst sich mit der äußeren Beschaltung der Bausteine, der Dimensionierung der Peripheriebausteine, sowie der Verschaltung der Bauteile untereinander. Die Schaltpläne sind im Anhang im Kapitel 21.3 aufgeführt. 7.1 Mikrocontroller Der Mikrocontroller LPC2148 [D7] befindet sich in einer Standardschaltung. Alle Versorgungsanschlüsse sind mit 100nF gegen Masse abgeblockt. Die Takterzeugung erfolgt mittels einem 12MHz Quarz und den beiden zugehörigen 22pF Kondensatoren. Die Erzeugung des Resetimpuls beim Einschalten wird über ein RC Glied bestehend aus 10kΩ gegen 3,3V und 100nF gegen Masse erzeugt. Der Anschluss des USB Ports erfolgte nach Angabe im Datenblatt (Seit 32 Fig. 10) mit den üblichen 33Ω Serienwiderständen in den Signalleitungen sowie 18pF Kondensatoren von den Signalleitungen gegen Masse. Die Connectschaltung wurde mit einem Transistor durchgeführt dessen Typ aus den Paparazzi Entwürfen übernommen wurde. Die 5V des USB Bus werden nicht direkt an den VBUS Pin des Controllers gelegt sondern zunächst über einen Spannungsteiler auf 3,3V begrenzt. 7.2 Gyroskope Die drei Gyroskope des Typs ADXRS610 sind nach den Herstellerangaben im Datenblatt [D4] beschaltet. Die Bauteile der die Gyroskope sind jeweils gleich nummeriert, jedoch unterscheidet sich die erste Ziffer zur Unterscheidung der Achsen. Bauteile beginnend mit 5 bezeichnen die X-Achse, beginnend mit 6 die Y-Achse und beginnend mit 7 die Z- Achse. Beschrieben wird hier nur die X-Achse. Die analoge 5V und digitale 5V Spannungsversorgung für die Gyroskope sind getrennt ausgeführt und am Baustein mit je 100nF / 10V abgeblockt (C505 und C506). Um die für die Piezoresonatoren erforderliche Spannung von ca. 15V zu erzeugen, besitzen die Gyroskope interne Ladungspumpen, die aus der 5V Versorgungsspannung ca. 15V erzeugen. Die Ladungspumpen benötigen hierzu externe Kondensatoren, die im Datenblatt mit 22nF angegeben sind (C502 und C503). Da die Kondensatoren mit den erzeugten 15V belastet werden wurden hier Kondensatoren der Bauform 0603 verwendet, die eine Spannungsfestigkeit von 50V aufweisen. In Baugröße 0402 wären maximal 16V möglich, und somit keinerlei Sicherheitsreserve, was auf Dauer zum Ausfall der Kondensatoren führen könnte. Gleiches gilt für den Filterkondensator der Ladungspumpen C501, er ist im Datenblatt mit 100nF angeben und in Bauform 0603 bei 50V Spannungsfestigkeit vorgesehen.
  • 32.
    7 Schaltungsentwurf 32 Aus R501 und R502 ist ein Spannungsteiler aufgebaut, um eventuell die Ausgangsspannung der Gyroskope an den Analog-Digital-Umsetzer anzupassen. Im Normalbetrieb werden die Gyroskope vom ADC mit der Vratio Spannung in Form der Referenzspannung des ADC versorgt, so dass eine optimale Anpassung zwischen Gyroskopen und ADC erfolgt. In diesem Fall ist R501 mit 0Ω zu bestücken und R502 ist unbestückt zu lassen. Sollte die Vratio Spannung jedoch nicht durch den ADC, sondern durch die Versorgungsspannung geliefert werden, ist eine Pegelanpassung durch den Spannungsteiler notwendig. R503 dient zum Abtrennen der Vratio Spannung. Dies ist nötig wenn Sensoren des Typs ADXRS150 bzw. ADXRS300 bestückt werden sollten (s.u.). Über C507 kann die maximale Bandbreite der Gyroskope eingestellt werden. Neben C507 wird sie durch einen internen Widerstand mit 180kΩ bestimmt. Die Berechung der Bandbreite erfolgt durch Formel (7.1), die auch im Datenblatt [D4, S.9] aufgeführt ist. Als Standardwert sind für C507 2,2nF vorgesehen, was eine Bandbreite von ca. 400Hz ergibt. Mit diesem Wert wurden bisher gute Erfahrungen gemacht. Sollten jedoch zukünftig Probleme auftreten oder Änderungen gewünscht sein, zeigt Tabelle 7.1 geläufige Bandbreitenwerte für C507. 1 f out = (7.1) 2 * π * Rout * C 507 Tabelle 7.1: Geläufige Werte für C507 Wert C507 nach Resultierende Bandbreite (Hz) Wert C507 (nF) Reihe (nF) Bandbreite (Hz) 50 17,684 18 49,122 100 8,842 8,2 107,829 200 4,421 4,7 188,127 400 2,210 2,2 401,907 800 1,105 1,0 884,195 Durch die Lötjumper SJ501 und SJ502 können die Gyroskope in den Selbsttestmodus versetzt werden, indem diese geschlossen werden. Die Konfiguration und die zu erwartenden Ausgangsspannungswerte (in Ruhelage) sind in Tabelle 7.2 dargestellt. Die Widerstände R504 und R505 sind Pulldownwiderstände um bei geöffneten Lötjumpern einen Nullpegel zu garantieren.
  • 33.
    7 Schaltungsentwurf 33 Tabelle 7.2: Selbsttestmodi SJ501 SJ502 RateOut (Ruhelage) Normalbetrieb geöffnet geöffnet 0V Test System 1 geöffnet geschlossen -0,5V Test System 2 geschlossen geöffnet +0,5V Test System 1&2 geschlossen geschlossen 0V Das Design der Schaltung ist auf Gyroskope der ADXRS61X Serie optimiert. Diese Serie beinhaltet baugleiche und pinkompatible Sensoren mit unterschiedlicher Auflösung. Die verschiedenen erhältlichen Typen mit den Drehraten zeigt Tabelle 7.3. Tabelle 7.3: Erhältliche Gyroskope Gyroskop Maximale Drehrate ADXRS610 ±300° /s ADXRS612 ±250° /s ADXRS613 ±150° /s ADXRS614 ±50° /s Es ist jedoch auch möglich die älteren Sensoren vom Typ ADXRS150 [D18] bzw. ADXRS300 [D19] zu bestücken. Hierbei sind jedoch kleine Anpassungen im Vergleich zur Originalbestückung durchzuführen. • C501 ist anstatt mit 100nF mit 47nF zu bestücken • R503 darf nicht bestückt werden, da der ADXRS150 bzw. ADXRS300 eine eigenen Referenzspannung erzeugt, die nicht in die Schaltung eingespeist werden darf. Eine Bestückung von R503 kann Schäden am Gyroskop oder am ADC zur Folge haben. • Die Ausgangsspannung ist über den Spannungsteiler an den ADC anzupassen. Im Vorlauf des Schaltungsdesigns um die ADXRS610 stellte sich die Frage ob die Schaltkreise an dem Vratio Pin eine Spannung erwarten oder eine bereit stellen. Die Erklärung zum Vratio Prinzip ist im Datenblatt recht kurz gehalten. Aus dem Text muss man die Annahme ziehen, dass es sich um einen Eingang handelt, an dem der Schaltkreis eine Spannung erwartet, während in einem Übersichtsschaltplan der Vratio Pin als Ausgang gekennzeichnet ist. Um kein Risiko einer nicht funktionstüchtigen Leiterplatte einzugehen wurde daher ein Testaufbau hergestellt (Bild 7.1). Der ADXRS610 wurde dazu umgekehrt auf eine Lochrasterplatine geklebt und die Anschlüsse über dünnen Kupferdraht auf die Lochrasterplatine geführt, wo die Montage der restlichen Bauteile erfolgte.
  • 34.
    7 Schaltungsentwurf 34 Die erste Inbetriebnahme erfolgte ohne eine Spannungsquelle an Vratio. Eine Messung der Spannung an Vratio ergab 0V, ebenso war das Drehraten- und das Temperatursignal bei 0V. Daher wurde nun eine Spannung an Vratio angelegt. Hiernach war an dem Drehratensignal die Hälfte der Betriebsspannung zu messen, wobei sich das Signal bei Dreheinwirkung veränderte. Ebenso lag ein Temperatursignal vor, welches sich bei Erwärmen des Sensors auch änderte. Es konnte somit einwandfrei nachgewiesen werden, dass an dem Vratio Pin die Referenzspannung des ADC anzulegen ist. Bild 7.1: Versuchsaufbau für Gyroskop ADXRS610 7.3 Beschleunigungssensoren Die IMU besitzt 2 Beschleunigungssensoren, die auf unterschiedliche Art und Weise genutzt werden können. In der Vollausstattung befindet sich auf der Hauptplatine ein 3-achsiger ADXL330 [D22] mit ±3g Messbereich und auf der senkrechten Y-Platine ein 2-Achsiger ADXL320 [D23] mit ±5g Messbereich. Als weiterer verwendbarer Sensor ist der ADXL323 [D24] mit 2 Achsen und einem Messbereich von ±5g erhältlich. Je nach Anwenderwunsch können die Beschleunigungssensoren unterschiedlich bestückt werden um unterschiedliche Messbereiche zu erhalten. Als einfachste Variante
  • 35.
    7 Schaltungsentwurf 35 ist es möglich den ADXL330 alleine zu betreiben, diese ist jedoch nur auf der Hauptplatine bestückbar. Der Platz auf der Y-Platine bleibt dann unbestückt. Des weiteren ist es möglich die IMU mit zwei 2-achsigen Sensoren vom Typ ADXL320 oder 323 zu betreiben. Wird einer der 2-achsigen Sensoren anstelle des ADXL330 bestückt so liegt anstelle der Z-Achse ein NC Pin am ADC. Der ADC Port 5 liefert daher kein Signal und darf nicht ausgewertet werden. Die 2-achsigen Sensoren können untereinander je nach Wunsch beliebig ausgetauscht werden, der Sensor auf der Hauptplatine misst dabei die X- und Y-Achse, der Sensor auf der Y-Platine mit die X- und Z-Achse. Beschaltet sind die Beschleunigungssensoren nach Datenblattangaben. Die Beschaltung unterscheidet sich dabei zwischen den beiden 2-achsigen Sensoren nicht und zwischen den 2-achsigen und dem 3-achsigen Sensor nur durch die zusätzliche dritte Achse. Die Versorgung der Sensoren erfolgt durch die analoge 3,3V Spannungsversorgung, die direkt am Baustein durch 100nF abgeblockt ist. Jeder analoge Ausgang besitzt einen Kondensator zu Bandbreitenbegrenzung. Das Datenblatt gibt hierbei in einer Tabelle Wert für verschiedene Bandbreiten an. Tabelle 7.4: Filterkondensatorauswahl Bandbreite in Hz Kondensator in µF 1 4,7 10 0,47 50 0,1 100 0,05 200 0,027 500 0,01 Für individuelle Bandbreiten können die Kondensatoren nach Formel (7.2) berechnet werden 1 C( x , y , z ) = (7.2) 2 * π * 32kΩ * F−3dB Aufgrund von guten Erfahrungen wurde eine Bandbreite von 100Hz gewählt welche Werten für C343-C345 und C622-C623 von 50nF entsprechen würden. Da diese Wert außerhalb der Standardreihen liegt wurde der nächstliegende Wert von 47nF gewählt, die Bandbreite beträgt daher ca. 106Hz
  • 36.
    7 Schaltungsentwurf 36 7.4 Kompass Die Schaltung für den Kompass ist einem Vorschlag des Applikationsberichtes AN00022 [D12] von Philips Semiconductors angelehnt. Die Dimensionierung der analogen Auswertelektronik wurde von dem MK3Mag Modul [8] übernommen, ebenso wie das Hinzufügen der Kondensatorkette zur Erzeugung des Flip Impulses. 7.5 Luftdruck Die Dimensionierung der Abblockkondensatoren des MPXH6115 ist aus dem Datenblatt [D25] entnommen. Der Ausgang des Sensors ist mit einer Kombination von 2 Widerständen und einem Kondensator versehen, die es ermöglichen sowohl Sensoren mit Strom- als auch mit Spannungsausgang zu nutzen. Für den Fall der Nutzung von Sensoren mit Spannungsausgang ist R301 unbestückt zu lassen, R302 und C303 werden nach Schaltplan bestückt. Für die Nutzung von Sensoren mit Stromausgang wird R301 nach Schaltplan bestückt, R302 mit 0Ω und C302 mit 47pF, dies entspricht der Angabe im Datenblatt. Der nachfolgende Impedanzwandler ist auf Empfehlung der AN1646 [D5] zu Rauschreduzierung nachgeschaltet. Entgegen der Angabe im Datenblatt wird hier kein MC33502, der nicht lieferbar ist, verwendet, sondern ein vergleichbarer Rail-to-Rail Operationsverstärker TLC2262. Der Ausgang des Impedanzwandlers ist über einen Spannungsteiler zur Pegelanpassung an den Eingang des 24-Bit ADC gelegt. Der Spannungsteiler kann je nach Bedürfnis noch nachträglich angepasst werden. In der vorgesehenen Version ist er mit je 3,3kΩ bestückt, was zur Folge hat, dass die Ausgangsspannung des Impedanzwandlers halbiert wird, begründet dadurch, dass der ADC einen Eingangsspannungsbereich von VREF/2 besitzt. Bei einer Referenzspannung von 5V bedeutet dies, das Spannungen im Bereich von –2,5V - + 2,5V verarbeitet werden können. Spannungen über 2,5V liefern einen Maximalausschlag. Die Ausgangsspannung des Luftdrucksensors beträgt maximal ca. 4,8V, die vom Impedanzwandler nicht verändert werden. Durch den Spannungsteiler ergibt sich somit eine Spannung von etwa 2,4V am Eingang, was noch eine gewisse Reserve zum maximalen Messbereich darstellt um so Überschreitungen des Messbereichs durch etwaige Toleranzen zu vermeiden. Die Beschaltung der Versorgungsspannung des LTC2440 mit Kondensatoren erfolgt nach Datenblattempfehlung. Die Referenzspannung wird durch die analoge 5V Versorgungsspannung gebildet, ist jedoch durch eine zusätzliche Induktivität von 10µH und einen 100nF, zur Vermeidung von Störungen, entkoppelt. In den sendenden I/O Leitungen des SPI Bus des LTC sind Spannungsteiler integriert um den 5V Pegel des LTC2440 auf die 3,3V Pegel des LPC2148 herabzusetzen. Zwar wird beim LPC2148 angegeben, das seine Eingänge 5V tolerant sind, jedoch hat es dabei in der Vergangenheit bereits einige Probleme mit Zerstörung von I/O Pins gegeben. Die Spannungsteiler sind daher als Sicherheitsmassnahme integriert worden.
  • 37.
    7 Schaltungsentwurf 37 Umgekehrt erkennt jedoch der LTC2440 die 3,3V Pegel des LPC2148 eindeutig als High Pegel, so dass hier keine weiteren Maßnahmen erforderlich sind. 7.6 Staudruck Der Differenzdrucksensor MPXV7002 [D26] verfügt über einen Messbereich von ± 20mbar bei einer Aussteuerung von 0,5V – 4,5V. Ohne einen Druckunterschied beträgt die Ausgangsspannung 2,5V. Für die Staudruckmessung wird nur der positive Messbereich, also von 2,5V – 4V verwendet. Durch den zu großen Messbereich des Sensors werden bei einem erwarteten maximalen Druckunterschied von 2,58mbar nur effektiv ca. 12,9% des Messbereichs genutzt, was einer Ausgangsspannung von 258mV entspricht. Um den Bereich des ADC besser ausnutzen zu können muss die geringe Ausgangsspannung verstärkt werden, wobei sich das Problem ergibt, dass der Nullpunkt bei 2,5V liegt und so diese 2,5V immer mitverstärkt wurden. Aus diesem Grund wurde die virtuelle Masse des nachfolgenden nicht invertierenden Verstärkers, in Form des TLC2262, durch R309 und R311 auf 2,5V angehoben. Der Verstärker selbst sollte die 258mV auf ca. 3,8V verstärken. Die maximale Aussteuerung des ADC wird zwar erst bei 4,096V erreicht, jedoch sind diverse Toleranzen zu berücksichtigen, so dass eine Reserve eingeplant wurde um ein Übersteuern zu vermeiden. Für eine Verstärkung von 0,2V auf 3,8V ist eine Verstärkung von 14,7 notwendig woraus sich aus der umgestellten Gleichung (7.3) zur Verstärkungsberechnung für nicht invertierende Operationsverstärker ein Widerstandswert für R312 von 301,4kΩ ergibt. Der nächstliegende Wert einer Reihe beträgt 300kΩ. Der Wert für R311 wurde bereit im Zuge der Massehochlegung auf 22kΩ festgelegt. R312 = (v − 1) * R311 = (14,7 − 1) * 22kΩ = 301,4kΩ (7.3) Der sich am Ausgang befindliche Spannungsteiler ist für individuelle Anpassung vorgesehen, wird in der Standardversion jedoch nicht gebraucht. Daher ist R313 mit 0Ω zu bestücken und R314 ist unbestückt zu lassen. 7.7 Temperatur Die Beschaltung des Temperatursensors MAX6605 (IC351) entspricht der im Datenblatt [D6] empfohlenen. Durch R351 ist es möglich den Temperatursensor vom ADC zu trennen, falls der Sensor nicht benötigt oder der ADC Kanal anderweitig benötigt wird.
  • 38.
    7 Schaltungsentwurf 38 7.8 Analog – Digital – Umsetzer Die IMU verwendet zwei Analog Digital Umsetzer MAX1168 [D14] von Maxim zur Digitalisierung der Sensordaten. Die Aufteilung der Sensoren auf beide ADC erfolgte so, dass der erste ADC alle schnellen Signale, also die der Gyroskope und der Beschleunigungssensoren verarbeitet und der zweite die langsameren Daten vom Magnetsensor, Staudruck sowie Temperatur verarbeit. Die ADC lassen sich in zwei verschieden Moden betreiben, wofür einer speziell für den Einsatz zusammen mit einem DSP konzipiert ist, während der andere den normalen Betrieb per SPI Schnittstelle darstellt. Durch die Widerstände R401 und R402 bzw. R411 und R412 sind die ADC für den Betrieb mit der SPI Schnittstelle konfiguriert. Die Beschaltung mit Kondensatoren erfolgte nach Datenblattempfehlungen [D14]. Bei ADC0 besteht die Besonderheit, das seine internen Referenzspannung über den 0Ω Widerstand R403 zu den Gyroskopen geleitet wird, welche wiederum diese als Vratio Spannung nutzen um ihren Messbereich auf diese Spannung anzugleichen. 7.9 Spannungsversorgung 7.9.1 LT1761 Alle in dem Projekt verwendeten LT1761 sind nach den Datenblattangaben [D3] beschaltet. Der 2,2µF Eingangstantalkondensator ist aufgrund der hohen möglichen Eingangsspannung als 25V Typ festgelegt. Der 10µF Ausgangstantalkondensator ist bei der 3,3V Ausgangsspannungen als 6,3V Typ ausgelegt, bei den 5V Spannungen als 10V Typ. Die analogen Regler sind am Eingang zusätzlich mit einer 0,47µH Induktivität versehen. 7.9.2 LM1117 Beide sich im Projekt befindlichen LM1117 wurden in gleicher Art nach Datenblattangaben [D28] beschaltet, dies sieht einen 10µF/10V Tantalkondensator am Eingang vor, wenn sich der Schaltkreis in großer Entfernung zum Ladeelektrolytkondensator befindet. Da kein Ladeelektrolytkondensator vorhanden ist, ist dieser Kondensator somit vorzusehen. Weiter empfiehlt das Datenblatt einen 22µF Tantalkondensator am Ausgang. Zusätzlich wurde dem Ausgangskondensator noch ein keramischer 100nF Kondensator parallel geschaltet um hochfrequente Störspitzen zu unterdrücken. 7.9.3 PTH08080 Die Beschaltung des PTH08080 erfolgte nach Datenblattempfehlungen [D15]. Dieses sieht für den Eingang einen 100µF Kondensator vor, welcher einen niedrigen ESR aufweist. Dies wurde in der Auswahl des Kondensator berücksichtigt. Die
  • 39.
    7 Schaltungsentwurf 39 Spannungsfestigkeit wurde mit 25V hoch gewählt, was jedoch aufgrund der hohen möglichen Eingangsspannung mit zusätzlicher Reserve als sinnvoll erschien. Als Typ wurde hier ein Aluminiumelektrolytkondensator verwendet, da laut Datenblatt bei Tantalkondensatoren die Spannungsfestigkeit mindestens das Doppelte der zu erwartenden Gleichspannungsbelastung betragen muss, was zu einem erheblich mehr an Platzbedarf (mehrere Kondensatoren nötig) und zu deutlich höheren Kosten geführt hätte. Bei Aluminiumelektrolytkondensatoren trifft dieser Fall nicht zu. Als Ausgangskondensator wurde ein Tantalkondensator mit 150µF verwendet. Zwar benötigt der PTH08080 nicht zwingend einen Ausgangskondensator, jedoch lässt sich hiermit die durch den Schaltregler verursachte Restwelligkeit mindern. 7.10 Chipselect Decoder Die Chipselectschaltung besteht aus zwei 74HC138, wovon jeweils einer auf der IMU und einer auf der MCU bestückt ist. Die Versorgungsspannung ist nah am Schaltkreis durch 100nF abgeblockt. Die Versorgung erfolgt mit 3,3V, somit besitzen alle Chipselectsignale ebenso 3,3V Pegel. Die Eingangssignale vom Controller sind mit 4,7kΩ versehen um sofort nach dem Einschalten einen High Pegel zu erhalten falls der Controller zu diesem Zeitpunk noch undefinierte Signale ausgibt. Auf der IMU selektieren die ersten 3 Ausgänge die 3 ADC. Auf der MCU befindet sich kein SPI Gerät, daher sind alles Chip Select Signale über SPI1-A (X117) herausgeführt. Die bereits auf der IMU vergebenen Signale wurden auf Lötkontakte herausgeführt. 7.11 Leistungsschalter / Kameraschalter Der Leistungsschalter TPS2015 für die Kamera ist nach Datenblattangaben [D29] beschaltet, dieses sieht einen 100nF Kondensator am Eingang wie auch am Ausgang vor. Zusätzlich ist am Ausgang ein 22µF Kondensator nahe der Last vorzusehen. Der Überstromsignalausgang bleibt unausgewertet, die Steuerung erfolgt durch den Mikrocontroller über den Enable-Anschluss. 7.12 I²C Levelshifter Der I²C Levelshifter PCA9306 wurde nach Datenblattangaben [D30] beschaltet. Jedoch wurden nicht die im Datenblatt empfohlenen Widerstandswerte für die Pullup- Widerstände der Busleitungen verwendet, da es mit diesen Werten zu Fehlfunktionen auf dem Bus kam. Die Pullup-Widerstände wurden daher mit 3,3kΩ bestückt, mit welchen eine Versuchsschaltung, bei der die Widerstände aufgrund eines Listenfehlers eigentlich falsch bestückt waren, bereits einwandfrei funktionierte.
  • 40.
    7 Schaltungsentwurf 40 7.13 Servo/Zähler Der CMOS Zähler CD4017 benötigt als externe Beschaltung lediglich einen 100nF Kondensator zum Abblocken der Versorgungsspannung. Die Versorgung erfolgt durch die digitale 5V Versorgung. Die Ausgangssignale werden auf Steckleisten geführt, wovon Kanal 1-6 auf 2,5mm Stiftleisten geführt werden und Kanal 7-10 auf 3polige Molexstecker gelegt wurden. 7.14 Steckleisten Die Anordnung der Signale auf den Steckerleisten erfolgt nach einem bestimmten Prinzip, so ist Pin 1 immer Masse gefolgt von der analogen Masse. Weiterhin die digitalen Spannungen mit ihrer Höhe abfallend gefolgt von den analogen Spannungen. Zum Ende des Steckers folgen die Signalleitungen. Nicht auf jedem Stecker sind alle Spannungen vorgesehen, in dem Fall erfolgt die Anordnung nacheinander nach oben genannter Reihenfolge. Eine Ausnahme bildet der Anschluss des USB Signals (X108), dieser ist nach dem allgemeinen Standard des USB Steckers angeschlossen, d.h. auf Pin 1 5V und auf dem letzten Pin GND. 7.14.1 UART0 X109 (Funk) UART0 ist ein 8-poliger Molexstecker der die UART0 Schnittstelle nach außen zur Verfügung stellt. Primär ist sie zum Anschluss des Funkmoduls gedacht. Zusätzlich beherbergt sie einen I/O Pin des Controllers um eventuelle Zusatzsignale des angeschlossenen Gerät bedienen zu können. Da UART0 ebenfalls zur Programmierung des Controllers benötigt wird ist zusätzlich das Resetsignal P0.14, der zum aktivieren des Programmiermodus benötigt wird, herausgeführt. Tabelle 7.5: Belegung X109 UART0 Pin Signal Beschreibung 1 GND Masse 2 +5V_MCU 5V digital 3 +3V3_MCU 3,3V digital 4 TXD0 Transmit Data 5 RXD0 Receive Data 6 FUNK_IO I/O Pin (P1.17) 7 /RESET Reset 8 SDA_P0.14 Programmierung
  • 41.
    7 Schaltungsentwurf 41 7.14.2 UART1 X110 (GPS) Analog zu UART0 ist UART1 ebenfalls ein 8-poliger Molexstecker mit gleichen Signalen um Geräte ohne Steckerwechsel oder Adapter an beide seriellen Schnittstellen anschließen zu können. Pin8 ist unbeschaltet da über UART1 keine Programmierung möglich ist. Tabelle 7.6: Pinbelegung X110 UART1 Pin Signal Beschreibung 1 GND Masse 2 +5V_MCU 5V digital 3 +3V3_MCU 3,3V digital 4 TXD0 Transmit Data 5 RXD0 Receive Data 6 GPS_TIMEPULS I/O Pin (P1.16) 7 /RESET Reset 8 - - 7.14.3 I²C0 X111 I²C0 ist auf einem 3-poligen Molexstecker herausgeführt und ist primär zum Anschluss der Motorsteller gedacht. Die Schnittstelle hat 5V Pegel und ist durch einen Levelshifter, der die Signalpegel zwischen 3,3V und 5V anpasst, an den Mikrokontroller angepasst. Tabelle 7.7: Pinbelegung X111 I²C0 Pin Signal Beschreibung 1 GND Masse 2 SDA0 I²C Daten (5V) 3 SCL0 I²C Takt (5V) 7.14.4 I²C1 X112 I²C1 ist auf einem 6poligen Molexstecker herausgeführt und direkt mit dem Mikrocontroller verbunden. Zum Schutz der Controllerpins sind in den Signalleitungen 100Ω Serienwiederstände (R192 & R193) eingefügt. An den Signalleitungen sind zwei Gruppen von Pullup-Widerständen vorgesehen, die es ermöglichen den Bus entweder mit 3,3V oder mit 5V Pegel zu betreiben. Es ist jedoch zu beachten, dass bei Verwendung von 5V ein erhöhtes Risiko auf Beschädigung der Controllerpins besteht.
  • 42.
    7 Schaltungsentwurf 42 Für 3,3V Buspegel sind R188 & R189 zu bestücken während R190 und R191 unbestückt bleiben müssen. Für 5V Buspegel sind R190 & R191 zu bestücken während R188 und R189 unbestückt bleiben müssen. Auf SDA1 liegt ebenso ein Programmiersignal, daher sollte während der Programmierung nichts an I²C1 angeschlossen sein. Da an I²C1 ebenfalls ein Magnetsensor angeschlossen werden kann, dies wurde vorgesehen falls der auf der IMU integrierte Sensor durch Störfelder beeinflusst wird, ist zusätzlich auf Pin 6 der für den Magnetsensor nötige I/O Pin herausgeführt. Tabelle 7.8: Pinbelegung X112 I²C1 Pin Signal Beschreibung 1 GND Masse 2 +5V_MCU 5V digital 3 +3V3_MCU 3,3V digital 4 SDA_P0.14 I²C Daten 5 SCL1 I²C Takt 6 MAG_IO I/O Pin für Mag-Sens 7.14.5 SPI1-1 X117 Die SPI1 Schnittstelle ist über zwei Molexstecker herausgeführt. Während X117 alle Signale besitzt sind auf X114 nur einige Signale herausgeführt. Die SPI1 ist zum Anschluss eines weiteren Rechnerboards, einer SD-Karte oder eines Magnetsensors. Auf X117 sind zusätzlich zu den 3 SPI Signalen und SSEL die beiden Betriebsspannungen sowie alle noch freien Chip-Select-Leitungen des Chip-Select- Decoders herausgeführt. Die freien Chip-Select-Leitungen reagieren dabei auf die binären Bitkombinationen 3-6. Auf X114 liegen nur 3,3V sowie nur die erste freie Chip-Select-Leitung.
  • 43.
    7 Schaltungsentwurf 43 Tabelle 7.9: Pinbelegung X117 SPI1-1 Pin Signal Beschreibung 1 GND Masse 2 +5V_MCU 5V digital 3 +3V3_MCU 3,3V digital 4 SSEL1 SSEL1 5 MOSI1 MOSI1 6 MISO1 MISO1 7 SCK1 SCK1 8 CS_RES_1 Freier CS (CS#3) 9 CS_RES_2 Freier CS (CS#4) 10 CS_RES_3 Freier CS (CS#5) 11 CS_RES_4 Freier CS (CS#6) Tabelle 7.10: Pinbelegung X114 SPI1-2 Pin Signal Beschreibung 1 GND Masse 2 +3V3_MCU 3,3V digital 3 SSEL1 SSEL1 4 MOSI1 MOSI1 5 MISO1 MISO1 6 SCK1 SCK1 7 CS_RES_1 Freier CS (CS#4) 7.14.6 Analog X116 Der Analogsteckverbinder X116 ist ein 8-poliger Molexstecker auf dem analoge Eingänge des LPC2148 nach außen geführt sind. Darunter auch der DAC des LPC2148, der entweder als DAC oder ADC1 verwendet werden kann. ADC5 ist zusätzlich zu einem Interruptpin umkonfigurierbar. Um auch höhere äußere Spannungen verarbeiten zu können ist ADC5 mit einem Spannungsteiler ausgestattet, der je nach Bedarf bestückt werden kann. In der Standardversion ist der Pin der Steckerleiste direkt mit dem LPC2148 verbunden, dies bedeutet, dass R195 mit 0Ω bestückt ist während R196 unbestückt ist. Zu beachten ist weiterhin, dass auf ADC4 und ADC5 über 0Ω Widerstände die Statussignale von zwei ADC der IMU gelegt werden können. Ist dies der Fall dürfen ADC4 und ADC5 nicht extern beschaltet werden.
  • 44.
    7 Schaltungsentwurf 44 Tabelle 7.11: Pinbelegung X116 Analog Pin Signal Beschreibung 1 GNDA Masse analog 2 +5V_A_MCU 5V analog 3 +3V3_A_MCU 3,3V analog Analogausgang 4 DAC_ADC1 (AUOT) oder Analogport (AD0.4) 5 ADC2 Analogport (AD1.2) 6 ADC3 Analogport (AD1.3) 7 ADC4 Analogport (AD1.4) Analogport (AD1.5) o. 8 ADC5_INT Interrupt (EINT2) 7.14.7 IR0 X107 IR0 ist ein 6-poliger Molexstecker, welcher drei analoge Eingänge des LPC2148 nach außen führt und speziell zum Anschluss der Infrarotsensoren zur Lageerkennung dient. Zusätzlich werden die analogen 3,3V sowie 5V mit der analogen Masse herausgeführt. Tabelle 7.12: Pinbelegung X107 IR0 Pin Signal Beschreibung 1 GNDA Masse analog 2 +5V_A_MCU 5V analog 3 +3V3_A_MCU 3,3V analog Analogport für IR 4 IR1 Sensor (AD0.1) Analogport für IR 5 IR2 Sensor (AD0.2) Analogport für IR 6 IR3 Sensor (AD0.3) 7.14.8 RC PPM IN X113 RC_PPM ist ein 6-poliger Molexstecker zum Anschluss des Fernsteuerempfängers. Das Summensignal wird zum Schutz des Controllpins über 100Ω an den Controller geleitet. Zusätzlich sind auf dem Stecker noch die Signale SERVO_CLK und SERVO_RST untergebracht, welche es ermöglichen hier auch extern einen Zählerbaustein für die Servos anzuschließen, bzw. einen Empfänger soweit umzubauen um dessen internen Zähler zu nutzen. Die beiden zur Verfügung stehenden Betriebsspannungen sind zur Vermeidung von Störungen mit je 100nF gegen Masse abgeblockt.
  • 45.
    7 Schaltungsentwurf 45 Tabelle 7.13: Pinbelegung X113 RC PPM IN Pin Signal Beschreibung 1 GND Masse digital 2 +5V_MCU 5V digital 3 +3V3_MCU 3,3V digital Eingang Fernsteuer- 4 RC_PPM summensignal 5 SERVO_RST Zähler Reset 6 SERVO_CLK Zähler Takt 7.14.9 CAM X106 CAM ist ein 7-poliger Molexstecker und dient zum Anschluss einer Kamera. Er stellt durch ein L-R Glied gefiltert, die Batteriespannung , 5V und Masse des digitalen Zweig zur Verfügung. Zusätzlich werden die Servokanäle S6-S8 herausgeführt, um Servos zur Kamerapositionierung betreiben zu können. Ebenso wird eine vom Controller schaltbare 5V/1A Versorgung bereitgestellt. Tabelle 7.14: Pinbelegung X106 CAM Pin Signal Beschreibung 1 GND Masse 2 V+ Batteriespannung 3 +5V_MCU 5V digital 4 S6 Servosignal 6 5 S7 Servosignal 7 6 S8 Servosignal 8 7 PWR_SW 5V geschaltet 7.14.10 USB X108 USB ist als 4-poliger Molexstecker vorgesehen und dient zum Anschluss des USB Signals an den Controller. Zu beachten ist, dass der Stecker im Gegensatz zu allen anderen Steckverbindungen nicht mit Masse auf Pin1 beginnt, sondern nach allgemeinem USB Standard beschaltet ist, die bedeutet, dass auf Pin1 5V des USB Bus liegen auf Pin 2 D–, auf Pin 3 D+ und auf Pin 4 GND.
  • 46.
    8 Bauteilpositionierung 46 Tabelle 7.15: Pinbelegung X108 USB Pin Signal Beschreibung 1 V+_USB 5V des USB Bus 2 USB- USB Daten - 3 USB+ USB Daten - 4 GND Masse 8 Bauteilpositionierung 8.1 IMU Als mechanische Vorgaben für die IMU waren vier 3mm Befestigungsbohren in quadratischer Anordnung mit je 30mm Lochabstand vorgeschrieben. Die Abmessungen der Platine waren so klein wie möglich zu halten. Die Schlauchanschlüsse des Differenzdrucksensors durften nur nach vorne oder hinten zeigen und nicht über den Platinenrand hinaus zeigen. Beginnend wurde die Anordnung der senkrecht gestellten Sensorplatinen ermittelt. Hierzu war maßgebend, dass der 2-achsige Beschleunigungssensor senkrecht zur Platinenoberfläche und parallel zu Flugrichtung stehen muss um die X und Z Achse messen zu können. Von den Gyroskopen muss jeweils eins quer zur Flugrichtung und eins parallel zu Flugrichtung aufgestellt werden. Zur Vermeidung von Winkelfehlern ist es sinnvoll beide aufgestellten Platinen zu einem Winkel zu verbinden, so das sich ein Winkel in L- Form ergibt, wobei der längere Steg parallel zur Flugrichtung liegt. Der Winkel der Leiterplatten wurde nun als Eagle Symbol erstellt und konnte so probeweise in dem zur Verfügung stehenden Platz positioniert werden. Hierbei stellte sich schnell heraus, dass der Winkel in einem Quadrat von 40x40mm Grundfläche, welches sich bei einem Bohrabstand von 30x30mm ergibt, nicht unterbringen lies. Der Winkel hätte in diesem Fall mitten auf der Platine gelegen und so keinerlei Platz für den Differenzdrucksensor und die Z-Gyroskopplatine ließ. Die Länge der Platine wurde daher auf 45mm erhöht, so dass der Winkel um die obere linke Befestigungsbohrung herum bis an den linken Rand der Trägerplatine gelegt werden konnte. Somit blieb rechts der Winkelplatine genügend Platz für den Differenzdrucksensor. Der Differenzdrucksensor muss zwingend auf der gleichen Seite wie die aufgestellten Platinen montiert werden, da er sonst die Bauhöhe des gesamten Moduls unnötig vergrößert hätte. Der Sensor hätte nun mit den Schlauanschlüssen nach oben oder unten zeigend montiert werden können. Es zeigte sich, dass es durch den ADC, der auf der Unterseite unter dem Winkel positioniert wurde um kurze Leitungslängen zu
  • 47.
    8 Bauteilpositionierung 47 ermöglichen, sinnvoll war, den Differenzdrucksensor noch unten zeigend zu positionieren, da somit oben genügend Platz für die Steckleiste des ADC blieb. Zu positionieren war noch der Magnetsensor für die Z-Achse, welcher ebenfalls senkrecht aufgestellt werden musste. Ob dieser Sensor nun parallel oder quer zur Flugrichtung vorgesehen wird, war jedoch aufgrund seiner Achsenausrichtung unerheblich. Da jedoch die quer zur Flugrichtung ausgerichtet Platine nicht vergrößert werden konnte, da sie ansonsten über den Rand der Trägerplatine hinausgeragt hätte bzw. mit einer Steckerleiste kollidiert wäre, blieb nur die Verlängerung der parallel zur Flugrichtung positionierten Platine. Dies war auch in der Hinsicht vorteilhaft, da an dieser Position noch genügend Platz für den X- und Y-Magnetsensor war, so dass alle Magnetsensoren räumlich im gleichen Gebiet untergebracht werden konnten. Da jedoch der Platz wegen des Differenzdrucksensors begrenzt war, mussten die letzten 3 Kontaktflächen der Sensorplatine so ausgelegt werden, dass sie nur von einer, anstatt von beiden Seiten, zu verlöten waren um genügend Platz für den Differenzdrucksensor zu lassen. Die restlichen Bauteile wurden in die noch vorhandenen Lücken so positioniert, das sich möglichst kurze Leitungswege ergaben. Der als extra Platine ausgeführte Z-Gyroskop wurde hierbei in zweiter Ebene über anderen Bauteilen positioniert. Bild 8.1 zeigt die Anordnung der Achsen auf der Leiterplatte. Bild 8.1: Achsenanordnung der Leiterplatte
  • 48.
    9 Das Routen 48 8.2 MCU Dadurch, dass die Steckverbinder, die IMU und die MCU miteinander verbinden, bereits auf der IMU eine feste Position erhalten haben, war die Position auf der MCU auch bereits festgelegt, da die Verbinder untereinander liegen müssen. Bei der MCU stellte sich als größtes Problem heraus die Steckleisten auf der Platine unterzubringen. Es war auf der gleichen Grundfläche wie der IMU zuwenig Platz. Steckleisten in zwei Reihen hintereinander anzuordnen scheiterte, da dafür ebenfalls die Grundfläche nicht ausreichte, sowie Leiterbahnen von Steckern der hinteren Reihe nicht an der vorderen Reihe vorbei geführt werden konnten. Die Verwendung von SMD Molexsteckern schied ebenso aus, da diese zwar durch die SMD Montage nicht die untere und mittleren Lagen beeinflussen, jedoch einen sehr großen Flächenbedarf besitzen, so dass die komplette Oberseite mit Steckern blockiert gewesen wäre und kein Platz für andere Bauteile mehr bestanden hätte. Ein Versuch die Leiterplatte im gleichen Maß wie die IMU zu routen scheiterte. Es war daher nötig die MCU Platine nach unten um weitere 7mm zu vergrößern. Durch den entstanden Platz konnten mehrere Steckleisten nebeneinander unter den Befestigungsbohrungen platziert werden, die vorher zwischen den Bohrungen in mehreren Reihen hintereinander platziert werden mussten. Durch die Vergrößerung der Grundfläche bestand nun ausreichend Platz, so dass die restlichen Bauteile problemlos, unter Beachtung möglichst direkter Leitungswege, positioniert werden konnten. Auf der Unterseite war jedoch zu beachten, dass keine hohen Bauteile an Positionen platziert wurden an denen sich hohe Bauteile auf der IMU Platine befinden, um ein Zusammenstoßen zu verhindern. Dies bedeutet, dass an der Position, wo der Platinenwinkel mit den Sensoren sowie an der Stelle des Differenzdrucksensors, keine hohen Bauteile platziert werden durften. 9 Das Routen Das Routen erfolgte unter Beachtung üblicher Regeln. Allgemein wurden der obere und untere Layer für kurze Wegstrecken, also die Verbindung von benachbarten Bauteilen, genutzt. Über den oberen der beiden Mittellayer wurden Signale geführt welche lange Wegstrecken auf der Platine zurücklegen. Der untere der Mittellayer war einer Massefläche vorbehalten. Leitungen welche stark störende Signale führen (SPI) wurden in Abstand und möglichst nicht parallel zu empfindlichen, analogen Leitungen verlegt. Signalleitungen wurden mit einer Leiterbahnbreite von 6mil verlegt. Stromversorgungsleitungen wurden mit dynamischer Breite verlegt. Endstücke, die nur noch ein Bauteil versorgen, wurden ebenfalls mit 6mil verlegt. Bereiche mit höheren Strömen besitzen breiten bis zu 16mil. Das Routen erfolgte ausschließlich manuell per Hand um einen optimalen Leiterbahnverlauf zu erreichen und die Packungsdichte möglichst hoch zu gestalten.
  • 49.
    9 Das Routen 49 Spätere Versuche mit Autoroutern, um eventuell bessere Ergebnisse zu erreichen, scheiterten. Weder der Eagle interne Autorouter noch der Autorouter Free Route waren in der Lage, alle Leitungen zu verlegen, was per Hand bereits geschafft wurde. Nach vollendeter Bauteilausrichtung und Routingvorgang wurde ein Pappmodell des Autopiloten erstellt um zu kontrollieren ob die Baugruppen mechanisch zusammen passten oder ob sich Bauteile gegeneinander behinderten. Mit Hilfe des Modells konnten mechanische Konflikte ausgeschlossen werden und zugleich konnte ein Eindruck gewonnen werden wie der neue Autopilot aussehen wird. Bild 9.1: Pappmodell mit beiden übereinander gelegten Teilen
  • 50.
    10 Prozess zumLöten von Bauteilen in BGA und QFN Gehäusen 50 Bild 9.2: Pappmodell mit beiden einzelnen Teilen 10 Prozess zum Löten von Bauteilen in BGA und QFN Gehäusen 10.1 Bestehendes Zum Löten der BGA und QFN Gehäuse ist es erforderlich einen Reflowlötprozess zu benutzen. Hierzu stand aus einem früheren Projekt ein Pizzaofen mit externer Steuerung durch eine Schaltung der Zeitschrift Elektor [11] zur Verfügung. Der Ofen wurde von mir im Rahmen einer Aushilfstätigkeit nach dem Entwurf der Elektor aufgebaut und in Betrieb genommen. Eine genaue Einstellung sowie Ermittlung eines optimalen Temperaturverlaufs erfolgte jedoch noch nicht. Ein Reflowprozess beinhaltet einen bestimmten Temperaturverlauf, der von der Reflowanlage möglichst gut realisiert werden sollte. Als Anhaltswerte sind in manchen Datenblättern von Bauteilen Reflowtemperaturverläufe vorgegeben. Ein Reflowtemperaturverlauf gliedert sich in folgende Phasen:
  • 51.
    10 Prozess zumLöten von Bauteilen in BGA und QFN Gehäusen 51 • Phase 1: Vorheizen • Phase 2: Halten • Phase 3: Anheizen auf Reflowtemperatur • Phase 4: Reflowphase • Phase 5: Abkühlen Nach Aufbau des Ofens wurden bereits einige Tests durchgeführt. Hierbei stellte sich bei Verwendung der von Elektor in der Software angegeben Standardparameter heraus, dass diese viel zu hoch eingestellt waren, was zu einem Verbrennen der Platine führte. In weitern Versuchen wurden die Temperaturen weiter gesenkt, es traten jedoch immer mal wieder leichte Bräunungen, vor allem an faserigen Schnittkanten, auf. Da bereits die Temperaturen soweit gesenkt wurden, dass zu bezweifeln war ob noch eine saubere Verlötung erzielt werden konnte, war die Überlegung ob direkte Infrarotstrahlung die Platinenoberfläche mehr erhitzte als die Luft um den Temperatursensor. Um diesen Effekt auszuschließen wurde unter den oberen Heizstab eine Abdeckung aus Aluminiumfolie angebracht, der direkte Infrarotstrahlung abschirmen sollte. Ein nennenswerten Erfolg brachte dies jedoch nicht. Dies war der Stand zu Beginn der Diplomarbeit. 10.2 Parameterermittlung Zur Ermittlung von Parametern, die eine erfolgreiche Verlötung ohne Beschädigung der Platine ermöglichen wurden basierend auf den Erfahrungen weitere Tests durchgeführt. Alle Testverläufe erfolgten mit Platinenreststücken und teilweise darauf angebrachten SMD Widerständen zur Beurteilung der Lötstellen. Zu Beginn wurden zunächst einige Testläufe mit den letzten Parametern (Tabelle 10.1) der damaligen Inbetriebnahme durchgeführt. Um die Vermutung, dass die Platine durch Infrarotstrahlung stärker erhitzt wird als die Luft um den Temperatursensor, weiter zu untersuchen, wurde der Temperatursensor zusätzlich nicht frei im Luftraum platziert, sondern im Inneren eines Stück Platinenmaterials. Dazu wurde seitlich in ein Platinenstück ein Loch von 1,3mm Durchmesser gebohrt und der Sensor dort hinein platziert. Bei einer Gesamtstärke des Platinenmaterials von 1,5mm ergibt sich beidseitig eine Restdicke von 0,1mm, so dass nahezu die Oberflächentemperatur gemessen werden kann. Die Steuerung des Ofens verfügt über die Möglichkeit die Temperaturdaten im Sekundentakt über eine serielle Schnittstelle auszugeben bzw. nach Aktivierung der Log-Funktion die Daten im internen EEPROM zu speichern und später abzurufen. Für den Testbetrieb ist es jedoch einfach die Daten direkt aufzuzeichnen, da die Log- Funktion nach jedem Reflowvorgang neu aktiviert werden muss.
  • 52.
    10 Prozess zumLöten von Bauteilen in BGA und QFN Gehäusen 52 Tabelle 10.1: Parameter 1. Durchlauf Prozessphase Wert Preheatslope 2° C/s Preheattemp 140° C Soaktime 2:00min Endtemp 155° C Reflowtime 25sek Reflowtemp 210° C Die Testdurchläufe mit Parametern aus Tabelle 10.1 zeigten dabei folgendes Ergebnis: • Leiterplattenoberfläche unverändert • An faserigen Kanten leichte Braunfärbung • Lötpaste einwandfrei geschmolzen Um die thermischen Belastungen zu reduzieren wurde nun die Parameter nach Tabelle 10.2 abgeändert. Um bei der reduzierten Reflowtemperatur noch eine ausreichendes Schmelzergebnis zu erreichen, wurde die Reflowzeit etwas erhöht und um eine gleichmäßigere Durchwärmung zu erhalten, die Haltezeit erhöht. Im Ergebnis zeigte sich: • Leiterplattenoberfläche unverändert • An faserigen Kanten leichte Braunfärbung • Lötpaste einwandfrei aber erst spät geschmolzen Die Tatsache, dass sich auch noch bei derart niedriger Reflowtemperaturer, die bereits nahe am Schmelzpunkt der Lötpaste liegt, noch immer Verfärbungen ergeben, ließ das gesamte Verfahren bereits als ungeeignet erscheinen. Für weitere Versuche wurden bei gleichen Parametern erneute Durchläufe durchgeführt, bei denen der Sensor einmal in einem Leiterplattenstück angebracht wurde und einmal bei dem der obere Heizstab durch ein Schild aus Aluminiumfolie abgeschirmt wurde. Der untere Heizstab wird durch eine Schale des Ofens standardmäßig immer abgeschirmt. Die Ergebnisse zeigten keine Unterschiede zu Ergebnissen mit einem frei liegenden Sensor. Allerdings nimmt die maximale Aufheizgeschwindigkeit stark ab, so dass der Ofen eine deutlich längere Zeit benötigt um die Temperaturen zu erreichen, was anstatt einer geringern Temperaturbelastung mehr zu einer höheren Belastung führt.
  • 53.
    10 Prozess zumLöten von Bauteilen in BGA und QFN Gehäusen 53 Tabelle 10.2: Parameter 2. Durchlauf Prozessphase Wert Preheatslope 2° C/s Preheattemp 120° C Soaktime 2:30min Endtemp 155° C Reflowtime 30sek Reflowtemp 190° C Die Tatsache, dass die Lötpaste erst recht spät und träge schmilzt zeigt, dass die Reflowtemperatur noch zu niedrig ist und für eine erfolgreiche Lötverbindung erhöht werden muss. Als Vorlage für ein Profil wurde das empfohlene Profil für bleihaltige Bauelemente im Datenblatt des ADXL330 verwendet. Tabelle 10.3 zeigt die Parameter im Überblick. Aus den empfohlenen Werten wurde nun das neue Profil in Tabelle 10.4 erstellt. Da weiterhin davon ausgegangen werden musste, dass der Ofen heißer wird als angezeigt, wurden die Werde etwas geringer gewählt . Tabelle 10.3: Parametervorschlag aus Datenblatt des ADXL330 Prozessphase Wert Preheatslope 3° C/s Preheattemp 100° C Soaktime 60 – 120sec Endtemp 150° C Reflowtime 10 – 30sek Reflowtemp 240° C Tabelle 10.4: Erstellte Parameter aus Parametern des ADXL330 Datenblatts Prozessphase Wert Preheatslope 2° C/s Preheattemp 120° C Soaktime 100sec Endtemp 140° C Reflowtime 15sek Reflowtemp 235° C Mit diesen Parametern erstellte Leiterplatten zeigten überraschenderweise keine größeren Verfärbungen als Leiterplatten aus Versuchen mit Parametern aus Tabelle 10.2. Versuchsweise wurde auch mit diesen Parametern noch mal der Schirm
  • 54.
    10 Prozess zumLöten von Bauteilen in BGA und QFN Gehäusen 54 verwendet. Hier zeigte sich noch deutlicher die zu geringe Temperaturerhöhung und den damit in die Länge gezogenen Lötvorgang. Als letzte Anpassung wurde die Reflowtemperatur von 235°C auf 225°C gesenkt, dafür aber die Reflowzeit von 15sek auf 20sek erhöht, da die Lötpaste deutlich unter 235°C schmilzt und sich so ein ausgeglichener Temperaturverlauf ergibt. Mit den in Tabelle 10.5 aufgeführten Parametern wurden nun erste Testverlötungen an BGA Bausteinen durchgeführt. Tabelle 10.5: Endgültige Parameter Prozessphase Wert Preheatslope 2° C/s Preheattemp 120° C Soaktime 100sec Endtemp 140° C Reflowtime 20sek Reflowtemp 225° C 10.3 Probelötungen von BGA Bausteinen Um das Positionieren und Verlöten von BGA Baussteinen zu üben, war es sinnvoll Testbausteine zu beschaffen, um die teuren und schwer beschaffbaren Drehratensensoren zu schonen. Der Markt bietet hierfür Dummybauteile an, die äußerlich normalen Bausteinen gleichen, jedoch keine Funktion besitzen. Für Testzwecke sind intern jedoch immer 2 Pins miteinander verbunden, so dass getestet werden kann ob alle Kontakte einwandfrei verlötet wurden und ob Kurzschlüsse zwischen einzelnen Pins vorliegen. Hierzu wurde bei zwei Distributoren nach Bauteilen im 49-BGA (entspricht von der Größe den ADXRS Sensoren) angefragt. Jedoch scheiterte die Beschaffung an einer Mindestabnahme im Bereich von 400-500 Stück und dem damit verbundenen hohen Preis sowie an einer langen Lieferzeit von mehreren Wochen. Als alternative wurde nun bei Maxim nach Bauteilen im 49-BGA Gehäuse gesucht, die als Muster lieferbar sind. Hierbei viel die Wahl auf den DS2148, einen Line- Transceiver. Die eigentliche Funktion ist für den Test jedoch völlig unerheblich da sie nur mit großem Aufwand realisierbar gewesen wäre. Als Testleiterplatte wurde eine einfach, einseitige Leiterplatte mit dem BGA Footprint erstellt, bei dem jeweils die außenliegenden Pins zur Kontrolle von Kurzschlüssen nach außen geführt wurden. Die innenliegenden Pins wurden nicht kontaktiert. Die Testplatine wurde selbst hergestellt, verzinnt und zerschnitten (Bild 10.1).
  • 55.
    10 Prozess zumLöten von Bauteilen in BGA und QFN Gehäusen 55 Bild 10.1: Testplatine für BGA Lötversuche Bei der verwendeten Lötpaste handelt es sich um Bleihaltige Lötpaste des Typs CR-44. Bleihaltige Lötpaste hat den Vorteil eines geringeren Schmelzpunkts, sowie eine gewisse Selbstpositionierwirkung durch die Oberflächenspannung des flüssigen Lots. Sie ist daher bei nicht optimalen Bedingungen bleifreier Lötpaste vorzuziehen, soweit sie zulässig ist. Für Forschungszwecke ist der Einsatz z.B. zulässig. Lötpaste ist recht empfindlich gegenüber zu hohen Lagertemperaturen und Überlagerung, da sie dabei ihre Konsistenz verliert und sich Flussmittel und Lotkugeln entmischen. Das Problem der zu hohen Konsistenz und der Entmischung trat auch bei der für dieses Projekt verfügbaren Lötpaste auf. Sie musste daher vor Verwendung erst wieder aufbereitet werden. Die Aufbereitung erfolgte indem etwas Lötpaste in einen alten Teelöffel gegeben wurde und mit einer Pipette ein Tropfen Isopropanol hinzugefügt wurde. Durch vorsichtiges Verrühren ließ sich so eine geeignete Konsistenz einstellen. Die Konsistenz muss so gewählt sein, dass sich auf den BGA Pads winzige Tropfen bilden lassen ohne das die Lötpaste zerfließt (zu flüssig) oder nicht am Pad haftet (zu zäh) (Bild 10.2). Aufgetragen wurde die Lötpaste mit einem 0,6mm dicken Silberdraht, der mit der Spitze in die Lötpaste getaucht wurde und anschließend auf das Pad getippt wurden (Bild 10.3). Da durch die Entmischung und Verdünnung der Lötpaste eventuell nicht mehr genug Flussmittel enthalten ist, sollte die Platine vorher mit einem dünnflüssigem Flussmittel benetzt werden (Schlieren auf der Platine in Bild 10.3), welches auch bei Wellenlötanlagen Verwendung findet.
  • 56.
    10 Prozess zumLöten von Bauteilen in BGA und QFN Gehäusen 56 Bild 10.2: Aufbereitete Lötpaste Bild 10.3: Testplatine mit aufgetragener Lötpaste
  • 57.
    10 Prozess zumLöten von Bauteilen in BGA und QFN Gehäusen 57 Die Positionierung der BGA Bausteine kann nur nach Augenmaß erfolgen, wobei man auf möglichst gleichen Seitenabstand achten sollte. In dieser Arbeit wurden die Bauteile mit einer Pinzette dicht über der Platine in Position gebracht und fallen gelassen. Leichte Korrekturen sind aber später auch möglich. Nach erfolgreichem Auftragen der Lötpaste und Positionieren der Bausteine wurde die Platine im Ofen mit den ermittelten Parametern verlötet. Die Verlötung war augenscheinlich gelungen, jedoch hatte sich die Platine deutlich verfärbt, die Ursache hierfür ist nicht klar, da sich eine Platine aus der gleichen Mutterplatine unter gleichen Parametern nicht verfärbte. Eventuell war eine zu dicke Flussmittelschicht verantwortlich, die beim Lötprozess verbrannt ist. Zur genaueren Untersuchung der Testplatine wurde diese in einem Isopropanolbad von Flussmittelresten gereinigt und die nebeneinander liegenden Pins mit einem Durchgangsprüfer auf Kurzschlüsse untersucht. Hierbei konnten jedoch keine Kurzschlüsse festgestellt werden. Eine optische Prüfung ergab, dass man gegen das Licht gesehen aus jeder Richtung zwischen den Pinreihen durchsehen konnte, so dass auch an den inneren Pins ein massiver Kurzschluss ausgeschlossen werden konnte. Eine feine Verbindung konnte so jedoch nicht ausgeschlossen werden. Nach gleichem Prinzip wurde nun der Prozess mit einer weiteren Testplatine und einem weiteren Test-IC wiederholt. Das Flussmittel wurde nun etwas dünner aufgetragen und nach dem verlöten zeigten sich keinerlei Verfärbungen an der Platine. Auch an dieser Platine zeigte der Durchgangsprüfer und die optische Kontrolle keine Kurzschlüsse. Für eine genauer Untersuchung der Lötverbindung war es sinnvoll auch die inneren Lötverbindungen untersuchen zu können. Um diese zu untersuchen wurde versucht, das IC mechanisch von der Platine zu brechen. Hierbei brach idealerweise die Verbindung zwischen den Balls und dem Gehäuse, so dass nun eine Platine mit den verlöteten Balls und ein völlig ebenes IC vorlagen. Eine genaue Untersuchung der Platine mit den verlöteten Balls ergab an allen Pins eine einwandfreie Verlötung ohne Kurzschlüsse (Bild 10.4).
  • 58.
    10 Prozess zumLöten von Bauteilen in BGA und QFN Gehäusen 58 Bild 10.4: Nach verlöten wieder entferntes BGA IC 10.4 Endgültiger Lötprozess Die erste Verlötung erfolgte mit einem LISY300AL auf der Z-Gyro Platine, da der LISY300AL noch relativ einfach und günstig beschaffbar ist und die Gyro-Z Platine in viel größere Stückzahl geliefert wurde als eigentlich benötigt. Sollten der Reflowprozess eventuell doch Bauteile oder Platinen schädigen wäre der Schaden nicht so gravierend. Die Verarbeitung erfolgte, wie bereits beschrieben, beginnend mit dem Auftragen einer dünnen Schicht Flussmittel und anschließend mit dem Auftragen der Lötpaste. Da die Pads für den LISY300AL recht groß sind, bereitete dies ebenso wie die Positionierung kaum Schwierigkeiten (Bild 10.5 oben). Nach Durchlauf durch den Ofen war der Gyro augenscheinlich fest sauber verlötet (Bild 10.5 unten). Eine Durchgangsprüfung ergab keine Kurzschlüsse. Nach Bestücken der restlichen Bauteile per Hand erfolgte ein Anlegen der Betriebspannung unter Strombegrenzung. Eine Messung des Ausgangssignal zeigte einwandfreie Funktion.
  • 59.
    10 Prozess zumLöten von Bauteilen in BGA und QFN Gehäusen 59 Bild 10.5: LISY300Al, oben links: Paste aufgetragen, oben rechts: Platziert, unten: Verlötet Im nächsten Schritt wurde ein ADXRS610 mit gleicher Vorgehensweise ebenso auf einer Z-Platine bestückt. Das Auftragen der Lötpaste war hier aufgrund der geringen Padgröße etwas schwieriger und erforderte etwas Übung. Nach Durchlauf durch den Ofen, anschließender Bestückung der restlichen Bauteile per Hand und Inbetriebnahme zeigte sich jedoch keinerlei Reaktion auf Drehbewegungen. Das Ausgangssignal befand sich exakt auf VDD/2. Eine Kontrolle des Temperaturausganges zeigte jedoch eine Reaktion auf eine Temperaturänderung, so dass die Grundfunktionalität des Gyros gegeben sein musste. Eine Kontrolle der Signale mittels Oszilloskop an den Kondensatoren der Ladungspumpen ergab jedoch nur ein Massepegel. Ein Vergleich mit den entsprechenden Signalen auf der Testplatine ergab, dass hier eigentlich Rechtecksignale anliegen müssten. Da ein Bestückungsfehler durch die Funktion des Temperaturausgangs ausgeschlossen werden konnte, war eine fehlende Verbindung eines BGA Pins die wahrscheinlichste Ursache. Hierbei spielte es eventuell eine Rolle, dass die Gyroskope nur in bleifreier Ausführung vorlagen und durch das bleifreie Lot die Temperatur eventuell nicht für eine saubere Verbindung aller Pins ausgereicht hat. Zur Reparatur wurde daher ein zweiter Reflowdurchgang bei um 5°C erhöhter Reflowtempratur vorgenommen. Um eine Verbindung zu erleichtern wurde neues Flussmittel aufgetragen. Nach erneutem Durchlauf zeigte das Gyroskop schließlich einwandfreie Funktion. Hieraus schließt sich, das bleihaltigen Bauteile bei 225°C verlötet werden können, bleifreie Bauteile jedoch bei 230°C verlötet werden sollten.
  • 60.
    10 Prozess zumLöten von Bauteilen in BGA und QFN Gehäusen 60 Folgend wurde nun die X-Platine bestückt, bei der auch die Bauteile der Oberseite bereits im Reflowverfahren mit verlötet werden sollten. Hierzu wurde auf die Pads ein wenig Lötpaste aufgetragen und die Bauteile in die Lötpaste gedrückt. Nach dem Verlöten und Handbestücken der Bauteile auf der Unterseite zeigte sich bei der Inbetriebnahme einwandfreie Funktion. Bei der Y-Platine war zusätzlich noch der Beschleunigungssensor ADXL320 mitzubestücken, der ebenfalls nach für die Gyroskope bekannten Prinzip bestückt wurde. Die Bauteile der Oberseite wurden ebenfalls im Reflowprozess mitverlötet. Auf Bild 10.6 und Bild 10.7 ist die Y-Sensorplatine mit bestückten Bauteilen und noch unverlötet, sowie verlötet dargestellt. Auch diese Platine zeigte inklusive des Beschleunigungssensors einwandfreie Funktion. Bild 10.7 zeigt einen fertigen Satz an Sensorplatinen mit dem ADXRS610, sowei eine Z-Platine mit dem LiSY300AL. Bild 10.6: Y-Sensorplatine, bestückt noch nicht verlötet
  • 61.
    10 Prozess zumLöten von Bauteilen in BGA und QFN Gehäusen 61 Bild 10.7: Y-Sensorplatine, verlötet Bild 10.8: Fertig bestückter Sensorplatinensatz
  • 62.
    11 Die Bestückung 62 11 Die Bestückung Das Bestücken ist, abgesehen von den Bauteilen, die zwingend in einem Reflowprozess gelötet werden müssen und der geringen Baugröße vieler Bauteile, relativ leicht durchzuführen. Alle Bauteile, die auf der gleichen Seite liegen wie die Bauteile, die mit Reflow verlötet werden müssen, können ebenso per Reflow verlötet werden. Dazu wird eine geringe Menge Lötpaste auf die Pads aufgetragen, und die Bauteile in die frische Lötpaste eingedrückt (Bild 11.1). Es ist nicht sinnvoll erst alle Pads mit Lötpaste zu versehen und anschließend alle Bauteile einzudrücken, da die Lötpaste sehr schnell austrocknet und die Bauteile dann nicht mehr durch ihre Klebewirkung festhält. Unter Umständen kann es auch zu einem Abplatzen der Lötpaste kommen. Vor allem passive Bauteile und auch die SMD Molexstecker lassen sich so schnell und sauber verlöten. Auch integrierte Schaltkreise mit größerem Pinabstand sind kein Problem. Als Problem stellte sich aber der LPC2148 mit einem Pitch von 0,5mm heraus, da es nicht möglich war die Lötpaste vernünftig auf den sehr schmalen aber langen Pads aufzutragen. Mit der „Drahtauftupfmethode“ kann die Paste lediglich rundlich aufgetragen werden, was bei den geringen Pinabständen immer wieder zu Kontakt zwischen zwei Pins führte. Während des Lötprozess bildeten sich so einige Lötbrücken (Bild 11.2). Einige davon waren gut sichtbar und konnten entfernt werden. Andere bildeten sich jedoch auf der Rückseite der Pins und waren so optisch von der Vorderseite kaum zu erkennen und konnten nur durch Hinzufügen von frischem Lötzinn und anschließendem Absaugen entfernt werden. Bild 11.1: MCU Platine vor dem Reflowprozess
  • 63.
    11 Die Bestückung 63 Bild 11.2: MCU Platine direkt nach dem Reflowprozess Alle Bauteile auf der Unterseite müssen per hand bestückt werden. Für die kleinen 0402 Bauteile ist teilweise durch die Heißverzinnung des Leitplattenherstellers genügend Zinn auf der Leiterplatte vorhanden, um die Bauteile, die mit Hilfe einer Pinzette positioniert werden, einseitig zu fixieren. Die unverlötete Seite kann nun unter zur Hilfenahme von sehr feinem Lötzinn (0,32mm) verlötet werden. Anschließend sollte dies auch mit der vorher nur fixierten Seite passieren. Die Verwendung von Flussmittel kann das Löten vereinfachen und die Qualität der Lötstellen erheblich erhöhen. Nach Beendigung der Bestückung ist die Leiterplatte in wasserfreiem Isopropanol zu waschen. Dabei ist zu beachten, dass nicht alle Bauteile gewaschen werden dürfen (Luftdrucksensoren), diese Bauteile sind nach dem Waschprozess zu bestücken. Auf Bild 11.3 - Bild 11.8 sind die fertig bestückten Platinen mit Ober und Unterseite, sowie das zusammengesteckte Modul zu sehen.
  • 64.
    11 Die Bestückung 64 Bild 11.3: Oberseite MCU Bild 11.4: Unterseite MCU
  • 65.
    11 Die Bestückung 65 Bild 11.5: Oberseite IMU Bild 11.6: Unterseite IMU
  • 66.
    11 Die Bestückung 66 Bild 11.7: MCU und IMU gesteckt Bild 11.8: MCU und IMU gesteckt
  • 67.
    12 Zusatzmodule 67 12 Zusatzmodule 12.1 Motorsteller Bei den zu verwendeten Motorstellern handelt es sich um die Bruchlescontroller von Holger Buss und Ingo Busker in der Version 1.2 [12]. Die Bestückung erfolgte nach Anleitung des Herstellers ohne besondere Vorkommnisse. Nach Beendigung der Bestückung wurden die Motorsteller nach Anleitung des Herstellers mit der Motortestsoftware programmiert und anschließend in Betrieb genommen. Es zeigte sich hier bei allen vier Stellern einwandfreie Funktion, so dass im Anschluss die Betriebsfirmware in der Version 0.41 einprogrammiert wurde. Nach Anlöten der Kabel für Betriebsspannung und Motorphasen wurden die Platinen in Schrumpfschlauch eingeschrumpft und montiert. Bild 12.1: Bereits eingeschrumpfter und am Quadrokopter montierter Motorsteller 12.2 Das GPS-Modul Für den aufzubauenden Quadrokopter sollte ein uBlox GPS Module vom Typ SAM-LS verwendet werden. Bei dem Modul handelt es sich um eine Ausführung, die normal für den Anschluss einen Folienkabels vorgesehen ist. Anstatt über Folienkabel ist jedoch auch ein Anschluss über Adapterplatinen auf eine Trägerplatinen möglich (Bild 12.3). Dieses Modul wurde bereits in einem früheren Projekt verwendet, so dass die in diesem Projekt verwendete Adapterplatine lediglich auf neue Erkenntnisse abgewandelt wurde. Hierzu gehört der Austausch der Lithiumbatterie, die nur eine geringen Lebensdauer aufwies, gegen einen Gold Cap Kondensator mit zugehöriger Ladeschaltung (Bild 3.1).
  • 68.
    12 Zusatzmodule 68 Der Aufbau erfolgte als 3,3V Variante, so dass ein Großteil der Bauteile, unter anderem der Spannungsregler, nicht zu bestücken waren. Bild 12.2: GPS-Modul Bild 12.3: Verbindung GPS-Modul mit Trägerplatine 12.3 Funkmodul Die Realisierung der Funkstrecke zur Telemetrieübertragung erfolgt mittels Radiotronix Funkmodulen, die bereits fertig vorhanden waren. Hier erfolgte nur die Anfertigung einen Adapterkabels zum Anschluss an den Autopilot sowie die Einstellung auf einen eigenen Funkkanal. Als Kanal wurde 34 eingestellt. 12.4 Programmieradapter Um den Mikrokontroller auf dem fertigen Autopiloten auch ohne Bootloader zu programmieren bzw. um den Bootloader einspielen zu können, ist ein Programmieradapter notwendig, der den Mikrocontroller über UART0 mit dem PC verbindet. Des weiteren muss zum Einleiten des Programmiermodus der Pin P0.14 auf
  • 69.
    13 Inbetriebnahme 69 Masse gezogen werden und hiernach ein Reset durchgeführt werden. Der Programmieradapter bietet hierzu die Möglichkeit den Pin P0.14 per Schalter auf Masse zu ziehen, sowie über einen Taster einen Reset durchzuführen. Beide seriellen Steckverbinder ermöglichen mit dem selben Kabel den Anschluss des Programmieradapters, so dass es auch im Normalbetrieb möglich ist, Daten über die seriellen Schnittstellen an einen PC zu übertragen. Ein Reset ist dabei ein beiden seriellen Steckern durchführbar, ein Programmieren jedoch nur über UART0. Die Möglichkeit einen Reset über den Programmieradapter ist auch während des Flashens des Mikrocontroller über USB hilfreich, da hier vor jedem Upload ein Reset ausgeführt werden muss. Aufgebaut ist der Programmieradapter mit dem bekannten Pegelwandlerbaustein MAX232 und der bekannten, im Datenblatt angegebenen, Beschaltung, sowie dem Schalter für den Programmierpin, dem Taster für den Resetimpuls, einer D-SUB Buchse für den seriellen Anschluss und einem Molexstecker zur Verbindung mit dem Autopiloten. Bild 12.4: Programmieradapter 13 Inbetriebnahme 13.1 Kontrolle Versorgungsspannungen Um im Falle von Designfehlern einen Schaden teurer Bauteile zu vermeiden erfolgte als erstes die Bestückung der Spannungsregler und ihren Peripheriebauteilen.
  • 70.
    13 Inbetriebnahme 70 Nach Bestückung erfolgte das Anlegen der Betriebsspannung unter Strombegrenzung und Kontrolle der ausgangsseitigen Versorgungsspannungen, sowie aller Pads von Schaltkreisen, die Versorgungsspannung führen mittels Multimeters. Hierbei wurde kein Fehler festgestellt, alle Versorgungsspannungen lagen im erlaubten Toleranzbereich. Tabelle 13.1: Kontrolle der Versorgungsspannungen Versorgungsspannung Soll in V Ist in V MCU 3,3V analog 3,3 3,286 MCU 3,3V digital 3,3 3,3 MCU 5,0V analog 5,0 5,03 MCU 5,0V digital 5,0 5,04 IMU 3,3V analog 3,3 3,312 IMU 3,3V digital 3,3 3,323 IMU 5,0V analog 5,0 4,98 IMU 5,0V digital 5,0 5,02 13.2 Analoge Signale der Sensoren Da die Beschleunigungs-, sowie Drehratensensoren in löttechnisch kritischen Gehäusen untergebracht sind, erfolgte nach dem Bestücken dieser Sensoren umgehend ein Funktionstest durch Ausmessen der analogen Ausgänge. Hierzu wurden die für den Sensor benötigten Betriebsspannungen angelegt und bei den Beschleunigungssensoren die Reaktion auf die Erdanziehung überprüft, sowie ob gemessene Wert für 1g in etwa mit den Datenblattangaben übereinstimmte. Die Drehratensensoren wurden für den Test per Hand einer Drehbewegung ausgesetzt und überprüft ob hieraus eine Reaktion der Ausgangsspannung erfolgte. Da sämtliche Drehratensensoren auf Zusatzplatinen montiert sind erfolgte diese Tests bereit mit den Einzelplatinen und nicht erst im fertigen Modul.
  • 71.
    13 Inbetriebnahme 71 Bild 13.1: LISY300AL im Funktionstest Bild 13.2: ADXRS610 im Funktionstest
  • 72.
    14 Kabelpläne 72 14 Kabelpläne 14.1 K-01 MCU – IMU Tabelle 14.1: Kabelplan K-01 Pin X105 Signal Farbe Pin X404 1 GND br/ws 1 2 GNDA bl/ws 2 3 V+ or/ws 3 4 MOSI0 ws/bl 4 5 MISO0 ws/gr 5 6 SCK0 ws/vi 6 7 CS_0 ws/ge 7 8 CS_1 ws/or 8 9 CS_2 ws/rs 9 10 MAG_IO vi/ws 10 14.2 K-02 MCU – Programmieradapter Tabelle 14.2: Kabelplan K-02 Pin X109 Signal Farbe Pin Programmer 1 GND br/ws 1 2 +5V ge/ws 2 3 +3,3V rs/ws 3 4 TXD ws/ge 4 5 RXD ws/or 5 6 - - 6 7 Reset ws/bl 7 8 P0.14 ws/gn 8
  • 73.
    14 Kabelpläne 73 14.3 K-03 MCU – Motorsteller Tabelle 14.3: Kabelplan K-03 Pin X111 Signal Farbe Pin Motorsteller 1 GND ws/br 1 2 SDA0 vi/ws 2 3 SCL0 ws/vi 3 14.4 K-04 MCU – USB-Buchse Tabelle 14.4: Kabelplan K-04 Pin X108 Signal Farbe Pin USB Buchse 1 V+_USB gn/ws 1 2 D- hbr/ws 2 3 D+ ws/hbr 3 4 GND br/ws 5 14.5 K-05 MCU – GPS Tabelle 14.5: Kabelplan K-05 Pin X109 Signal Farbe Pin GPS 1 GND br/ws 1 2 +5V 3 +3,3V ge/ws 2 4 TXD ws/ge 4 5 RXD ws/or 3 6 IO 7 Reset 8 P0.14
  • 74.
    15 Softwareanpassung 74 14.6 K-06 MCU – RS Empfänger Tabelle 14.6: Kabelplan K-06 Pin X113 Signal Farbe Pin RC_Empfänger 1 GND br/ws 1 2 +5V ge/ws 2 3 +3,3V 4 RC_PPM_IN hbr/ws 3 5 Servo_RST 6 Servo_CLK 14.7 K-07 MCU – MCU – Radiotronix Tabelle 14.7: Kabelplan K-07 Pin X109 Signal Farbe Pin GPS 1 GND br/ws 2 2 +5V 3 +3,3V rs/ws 1 4 TXD ws/ge 4 5 RXD ws/or 3 6 IO ws/bl 6 7 Reset 8 P0.14 15 Softwareanpassung Die Steueralgorithmen für den Flugbetrieb eines Quadrokopters wurden als Hilfsmittel für diese Arbeit bereits fertig zur Verfügung gestellt. Aufgabe war es jedoch noch die Software an die Gegebenheiten der neuen Hardware anzupassen. Die zur Verfügung gestellte Software wurde auf einer Testhardware, basierend auf dem Paparazzi Tiny 13 erstellt. Zwar wurde beim Entwurf der neuen Hardware versucht, möglichst viele Pins mit der gleichen Funktion zu belegen wie beim Tiny 13, jedoch war dies teilweise nicht möglich, da Pins durch Schnittstellen belegt waren, die das Tiny 13 nicht verwendet, die aber bei der neuen Hardware gefordert waren.
  • 75.
    15 Softwareanpassung 75 Als Hauptaufgabe galt das Schreiben der SPI Treiber um die Sensordaten im Unterschied von der Tiny-Variante nicht über die Internen ADC’s zu lesen sondern über externe ADC’s einzulesen, welche über den SPI Bus angesprochen werden. Alle Softwareänderungen sind so durchzuführen, dass die Software durch Schalter zwischen der Tiny (Tiny13) und der neuen Hardwarevariante (HBC) umstellbar ist und so auf beiden Systemen gleichermaßen funktionstüchtig ist - vergleiche Programmtext auf folgender Seite. So ist es möglich durch Setzen von #define TINY13 bzw. HBC zwischen beiden Varianten umzuschalten ohne das weitere Programmtextänderungen notwendig sind. Zukünfte Erweiterungen und Änderungen sollte diesem Schema folgen. 15.1 Fernsteuerung Für die Anpassung der Fernsteuerung an die neue Hardware musste lediglich eine Pinkonfiguration geändert werden, da es möglich war, den Fernsteuereingang ebenfalls an einen CAP0.2 Pin zu legen. Der LPC2148 verfügt über gesamt 3 CAP0.2 Pins, die in den PINSEL Registern ausgewählt werden können. Es darf immer nur einer der drei Pins als CAP0.2 Pin konfiguriert sein. Sind mehre Pins als CAP0.2 konfiguriert, tritt eine Priorisierung in Kraft und nur der am höchsten priorisierte Pin ist aktiv. Das Tiny verwendete den Pin P0.6 als CAP0.2 Pin, die neue Hardware nutzt P0.16 als CAP0.2 Port. Für die Anpassung war es daher nur notwendig, in der fc.c die Konfiguration von P0.6 zu entfernen und die von P0.16 hinzuzufügen. #ifdef TINY13 // P0.6 as capture 0.2 for timer0 PINSEL0 |= (1<<13); PINSEL0 &= ~(1<<12); #endif //TINY13 #ifdef HBC // P0.16 as capture 0.2 for timer0 PINSEL1 |= (1<<0)|(1<<1); #endif //HBC
  • 76.
    15 Softwareanpassung 76 15.2 Interne Analog-Digital-Converter Die internen Analog-Digital-Umsetzter wurden ähnlich zum Tiny verwendet und belegt, um möglichst einheitliche Systeme zu erhalten. Lediglich 2 Ports konnten nicht identisch belegt werden, so dass hier eine Anpassung der Steuersoftware erforderlich war. Alle Ports des ADC0 sind zwischen Tiny und neuem Autopiloten identisch, so dass hier keine Anpassung erforderlich war. An ADC1 kam Port AD1.2 hinzu während Port AD1.7 wegfiel. Dies erforderte die zusätzliche Konfiguration von Pin P0.10 im PINSEL0 Register als ADC. Die Konfiguration von Pin P0.22 als ADC im PINSEL1 Register fiel dagegen weg. Konfiguration der PINSEL Register für ADC1 Tiny: // switch pins for ADC1: ad1.2, ad1.3,ad1.4,ad1.5 PINSEL0 |= (3<<20)|(3<<24)|(3<<26)|(3<<30); // switch pins for ADC1 an Pin: ad1.6; PINSEL1 |= (1<<11); PINSEL1 &= ~(1<<10); Konfiguration der PINSEL Register für ADC1 HBC: // switch pins for ADC1: ad1.3,ad1.4,ad1.5 PINSEL0 |= (3<<24)|(3<<26)|(3<<30); // switch pins for ADC1 an Pin: ad1.6,ad1.7; PINSEL1 |= (1<<11)|(1<<12); PINSEL1 &= ~((1<<10)|(1<<13)); Zusätzlich war eine Änderung im Register AD1CR notwendig, welches unter anderem bestimmt, welche Kanäle einen Interrupt auslösen können. Die hier angegebene Maske war so zu verändern, dass Kanal 7 zu entfernen war und Kanal 2 hinzu kam. AD1CR neu: AD1CR |= 0x7C; // channel 7 (6 5 4) (3 2) 1 0 AD1CR alt: AD1CR |= 0xF8; // channel (7 6 5 4) (3) 2 1 0
  • 77.
    15 Softwareanpassung 77 Zu beachten ist, dass die Werte der internen ADC noch in die ursprüngliches Arrays geschrieben werden, welche für das Tiny gebildet wurden. Verwendet werden diese Werte jedoch im jetzigen Zustand nicht. Für eine Verwendung der internen ADC ist es daher angebracht, die Arrays auf die neuen Gegebenheiten anzupassen. 15.3 SPI Treiber Alle Sensoren sind durch insgesamt drei Analog-Digital-Umsetzer über den SPI Bus mit dem Mikrocontroller verbunden. Die ADC’s müssen entsprechend ihrer Anforderungen vom Mikrocontroller angesprochen und ausgelesen werden. Um Rechenzeit einzusparen erfolgt die Steuerung des SPI Bus über einen Hardwareinterrupt. Die standardmäßigen Routinen zum Senden und Empfangen von Daten über den SPI Bus warten mittels einer while-Schleife bis die Datenübertragung auf dem Bus abgeschlossen ist. Die Zeit, in der auf den Abschluss der Datenübertragung gewartet wird, steht dabei nicht für andere Aufgaben zur Verfügung. Da Rechenzeit nicht im Überfluss vorhanden ist und das Auslesen der ADC’s über den SPI Bus zeitlich sehr oft geschieht, ist die Interrupt-Steuerung zwingend erforderlich. Der die Kommunikation des SPI Bus durchführende Algorithmus setzt sich aus zwei Zustandsautomaten zusammen, wobei der erste als Interruptservice-Routine aufgerufen wird und das Lesen und Schreiben auf dem Bus kontrolliert. Der zweite Zustandsautomat wird vom ersten aufgerufen und teilt dem ersten mit was gelesen und geschrieben werden soll. 15.3.1 Die Funktion „spi_init“ Die Funktion spi_init übernimmt die Initalisierung der SPI Schnitstelle und setzt alle Einstellungen. Sie wird in main.c im Initalisierungsbereich aufgerufen Der Reihe nach werden in dieser Funktion die Pinkonfigurationen, die Einstellungen der SPI Schnittstelle, sowie die Einstellungen für den Interrupt vorgenommen. Konfiguration der ChipSelect Pins als Ausgänge [D8, S.84 Tab.68] IO1DIR |= (1<<21)|(1<<22)|(1<<23); //CS pins as output Konfiguration des Ausgang zur Ansteuerung der Entmagnetisierspulen als GPIO und als Ausgang [D8, S.76 Tab.67]. //PIN for MAG_FLIP as GPIO / Direction = Output PINSEL0 &= ~((1<<14)|(1<<15));
  • 78.
    15 Softwareanpassung 78 IO0DIR |= (1<<7); Konfiguration der Pins für SPI0 als SPI [D8, S.76 Tab.60]. //Pins for SPI0 PINSEL0 |= (1<<8)|(1<<10)|(1<<12); PINSEL0 &= ~((1<<9)|(1<<11)|(1<<13)); Konfiguration der SPI0 Taktgeschwindigkeit im S0SPCR Register. Begrenzend wirkt sich hierbei die Spezifikation des MAX1168, der eine maximale SPI Frequenz von 4,8MHz erlaubt. Die Berechnung erfolgt durch einen festzulegenden Teiler aus dem Kerntakt des Mikrocontrollers, der in diesem Fall auf 60MHz eingestellt ist. Für die maximal erlaubte SPI Frequenz von 4,8MHz wäre ein Teiler von 12,5 erforderlich. Nach [D8, S.178 Kap.12.4.4] muss der Teiler gleich oder größer 8, sowie eine ganze und gerade Zahl sein. Der nächste mögliche Teiler ist somit 14, was einer SPI Frequenz von 4,28MHz entspricht. Der LTC2440 könnte mit einer maximalen Frequenz von 20MHz ausgelesen werden, jedoch würde dies keinen Geschwindigkeitsvorteil bringen, das der LTC2440 im Vergleich zu den beiden MAX1168 nur selten gelesen wird und eine individuelle Umkonfiguration des SPI Bus mehr Zeit kosten würde als es bringen würde. Die Einstellung des SPI Takts ist daher für alle drei Bausteine einheitlich eingestellt. S0SPCCR = 0x000E; //SPI SCK divider (60MHz/14=4,28MHz) Das S0SPCR Register enthält die grundlegende Konfiguration der SPI Schnittstelle [D8, S.176f Tab.156]. Bit 0 und 1 sind reserviert und werden nicht behandelt. Bit 2 legt die Anzahl der pro senden/empfangen übertragenen Bits fest. Eine 0 legt die Anzahl fest auf 8 Bit, eine 1 ermöglicht die Einstellung der Anzahl über die Bits 11:8. Da der MAX1168 seine Antwort in 16Bit schickt und der LTC2440 24 32Bit benötigt soll die Übertragung in 16Bit Blöcken erfolgen um nicht zu viele kleine Datenblöcke übertragen zu müssen. Somit ist Bit 2 auf 1 zu setzen und die Größe von 16Bit über die Bits 11:8 einstellen. Bit 3 und 4 legen die Phase und die Polarität des SPI Bus fest, wobei die Phase beschreibt, ob die Daten bei der ersten Flanke (fallenden) (CPHA=0) oder bei der zweiten (steigend) (CPHA=1) übernommen werden sollen. Die Polarität legt fest, ob der SPI Takt im Ruhezustand low (CPOL=0) oder high (CPOL=1) sein soll. Die Einstellung von CPHA und CPOL richtet sich nach dem angesprochenen Baustein und kann durchaus von Baustein zu Baustein variieren. Der MAX1168 erfordert nach P26 CH „Serial Interfaces“ die Einstellung für CPHA=CPOL=0. Die nötige Konfiguration
  • 79.
    15 Softwareanpassung 79 für den LTC 2440 ist aus seinem Datenblatt [D2, S.11 Fig.3] zu entnehmen. Aus dem Timingdiagramm ist zu erkennen, dass der LTC2440 ebenso die Einstellung CPHA=CPOL=0 benötigt. Somit kann die Einstellung von CPHA und CPOL in der init Routine erfolgen und muss nicht individuell für jeden Baustein eingestellt werden. Bit 5 legt fest ob der SPI0 Port im Slave- (=0) oder im Mastermode (=1) betrieben werden soll. Für den benötigten Mastermode ist somit Bit 5 auf 1 zu setzen. Bit 6 legt fest ob zuerst das MSB (=0) oder das LSB (=1) übertragen werden soll. Bei dem MAX1168 ist in [D14, S.18 Abb.11] und bei dem LTC2440 [D2, S.11 Fig.3] zu erkennen, dass das MSB zuerst übertragen werden muss. Bit 5 ist somit 0 zu setzen. Bit 7 aktiviert (=1) oder inaktiviert (=0) einen Interrupt bei Ende der Datenübertragung. Da ein Interrupt gewünscht ist, ist Bit 7 auf 1 zu setzen. Bit 8-11 legen die Anzahl der zu übertragenden Bits fest. Aktivierung erfolgte über Bit 2. Für den gewünschten 16Bit Transfer sind Bit 8-11 auf 0 zu setzen. Zur Erhöhung der Geschwindigkeit werden die Bits zunächst in eine Variable geschrieben und am Ende in das Register übertragen. unsigned short int s0spcr_var = S0SPCR; // DataSizeSelBit, MasterMode. IRQ On s0spcr_var |= (1<<2)|(1<<5)|(1<<7); // CPHA=0, CPOL=0, MSB s0spcr_var &= ~((1<<3)|(1<<4)|(1<<6)| // 16BitDataSize ((1<<8)|(1<<9)|(1<<10)|(1<<11)) ); S0SPCR = s0spcr_var; Für die Konfiguration des Interupts ist es nötig die Funktion anzugeben, welche im Falle des Interrupts aufgerufen werden soll (VIC_ADDR_SPI0). Des weiteren ist es nötig in VIC_CTRL_SPI0 den Interruptvektor zu aktivieren und den gewünschten Slot zuzuweisen. Der Slot ist Hardwaretechnisch festgelegt und ist in diesem Fall 10. Über ein Define ist ihm die Bezeichnung VIC_Slot_SPI0 zugewiesen. Über VICIntEnable wird der Interrupt selbst aktiviert. //set interrupt vector VIC_ADDR_SPI0 = (unsigned long) spi_int; // use it for SPI0 interrupt VIC_CTRL_SPI0 = VICVectCntl_ENABLE | VIC_Slot_SPI0;
  • 80.
    15 Softwareanpassung 80 //enable SPI0 interrupt VICIntEnable = (1<<VIC_Slot_SPI0); Beim ersten Start ist es nötig den SPI anzustoßen, also einen ersten Interrupt auszulösen um so die ISR aufzurufen. Dies erfolgt durch den Aufruf der Funktion spi_start. // start spi interrupt spi_start(); 15.3.2 Die Funktion „spi_start“ Die Funktion spi_start wird innerhalb von spi_init einmal aufgerufen um die SPI Routinen anzustoßen. Hierzu werden zunächst alle Bausteine deselektiert und dann ein Dummybyte gesendet. Da kein Baustein selektiert wird, hat dieses keinen Einfluss. Es löst jedoch einen Interrupt aus, der die ISR startet und so die SPI Kommunikation startet. // unselect all spi devices CSSEL(UNSEL); // send dummy bytes to start spi interrupt SpiSend(0x0000); 15.3.3 Die Funktion „spi_int“ spi_int ist die Interrupt-Service-Routine, die bei jedem Interrupt aufgerufen wird und die die eigentlichen Schreib- und Lesevorgänge auf dem SPI Bus koordiniert. Die Steuerung der Schreib- und Lesevorgänge erfolgt über eine 3-stufige Zustandsmaschine. Im Zustand 0 wird zunächst die zweite, steuernde Zustandsmaschine aufgerufen. Diese liefert über die Variable chip_select die Information, welcher der drei Bausteine ausgewählt werden muss. Über cmd_word wird mitgeteilt, welches Kommandowort an den Baustein gesendet werden muss. Die Variable stor_lo beinhaltet die Position an welcher das gelesene Ergebnis im Array, welches die Werte abspeichert, gespeichert werden muss. Über die Variable mode wird mitgeteilt, ob im 16Bit (MAX1168) oder im 32 Bit (LTC2440) Mode gelesen werden muss. Hierüber erfolgt somit die Unterscheidung zwischen MAX1168 und LTC2440. Der entscheidende Unterschied zwischen der Ansteuerung des LTC2440 und den beiden MAX1168 liegt darin, dass der LTC2440 zuerst zweimal mit je 16Bit gelesen werden muss. Hiernach wird das neue Kommandowort geschickt. Es wird somit immer das alte Ergebnis gelesen und danach das neue Kommandowort gesendet. Die
  • 81.
    15 Softwareanpassung 81 MAX1168 werden dagegen erst mit dem Kommandowort versorgt und danach kann sofort das Ergebnis eingelesen werden. Im Zustand 0 erfolgt eine Unterscheidung, ob im Mode 16 oder 32 zu arbeiten ist. Für den Mode 32 wird ein Dummybyte übertragen, um die erste Hälfte des Ergebnisses des LTC2440 übertragen zu können. Im 16 Bit Mode wird das Kommandowort an den MAX1168 gesendet. Anschließend wird state auf 1 gesetzt und durch das break die Zustandsmaschine verlassen. Nach Rücksetzen das SPI0 InterruptBit und der Vector Interruptadresse wird die InterruptServiceRoutine verlassen. case 0: sm_ctrl (&chip_select, &cmd_word, &stor_lo, &mode); CSSEL(chip_select); if (mode == 32) { //Send Dummy Word SpiSend (0x0000) } else { //Send CMD Word SpiSend (cmd_word); } h_state = 1; break; Sobald die Datenübertragung, die in Zustand 0 ausgelöst wurde, beendet ist, wird ein Interrupt ausgelöst und die ISR aufgerufen und in der Zustandmaschine der Zustand 1 ausgeführt. In diesem wird im 32 Bit Mode der im SPI Datenregister vorhandene Wert, welcher die obere Hälfte des Ergebnis des LTC2440 darstellt, um 16 Stellen nach links verschoben in eine Variable geschrieben. Anschließend wird erneut ein Dummyword gesendet um den zweiten Teils des Ergebnis zu übertragen. Im 16 Bit Modus wird nur ein Dummyword gesendet um das Ergebnis zu übertragen. Nach Setzen von state auf 2wird die ISR wie unter Zustand 1 verlassen. case 1: if (mode == 32) {
  • 82.
    15 Softwareanpassung 82 // mode 32 read first data ltc_tmp = S0SPDR<<16; //send 2nd dummy word SpiSend (0x0000); } else { //mode 16 send dummy word SpiSend (0x0000); } h_state = 2; break; In Zustand 2 wird im 32 Bit Mode der zweite Teil des Konvertierungsergebnis gelesen und in die unteren 16Bit der temporären Variable geschrieben. Im folgenden wird überprüft ob das Ergebnis gültig ist. Hierzu wird getestet, ob Bit 31 0 oder 1 ist. Bei dem Bit 31 handelt es sich um das EOC Bit des ADC, dieses ist 1, wenn die Konvertierung noch nicht abgeschlossen und das Ergebnis somit ungültig ist. Nur wenn Bit 31 0 ist wurde zu einem Zeitpunkt gelesen, wo die Konvertierung abgeschlossen war und das Ergebnis somit gültig ist. Ist das Ergebnis ungültig, werden die gelesenen Werte verworfen und auch 0 gesetzt. Sind die eingelesenen Werte gültig, so erfolgt eine Aufbereitung des Ergebnisses. Dieses ist nötig, da sich das eigentliche gelesene Ergebnis als 24 Bit Wert in der Mitte der gelesenen 32 Bit befindet. Bit 28 stellt das MSB und Bit 5 das LSB dar. Durch eine Maskierung werden Bit 29-31 entfernt. Durch ein Schieben um 5 Stellen nach rechts werden die 5 unteren Bits verworfen, so dass das Ergebnis nun rechtsbündig in der Variablen steht. Das Bit 29 ist als SignBit beschrieben. Dies zeigt jedoch nur an, ob die Eingangsspannung am Differenzeingang des ADC positiv oder negativ ist. Es ist kein echtes SignBit für das Ergebnis. Da durch das Schaltungsdesign nur positive Spannungen am ADC Eingang möglich sind, kann auf dieses Bit verzichtet werden. Im 16 Bit Mode wird lediglich das eingelesene Ergebnis aus dem SPI Datenregister in eine Variable geschrieben. case 2: if (mode == 32) { // mode 32 read second data ltc_tmp |= S0SPDR;
  • 83.
    15 Softwareanpassung 83 if ( (ltc_tmp & (1<<31)) == 1 ) { // set error imu_value = 0; } else { //ignore first 4 Bits, !!! sign Bit canceled !!! // shift 5 pos. right make Bit 5 to LSB imu_value = ((ltc_tmp & 0x0FFFFFFF) >> 5); } } else { //mode 16 read data imu_value = S0SPDR; } Ebenfalls in Zustand 2 erfolgt die Berechnung von Mittelwerten. Hierzu werden eine bestimmte Zahl von Messwerten addiert und später durch die Anzahl geteilt. Es ergeben sich stabilere Messwerte im Vergleich zu einzelnen Messwerten. Die Anzahl ist in der Variabelendeklaration von imu_average_nb[] für jeden Sensor individuell einstellbar. Nachdem nach der Mittelwertbildung der Zustand wieder auf 0 gesetzt wird, erfolgt noch die Besonderheit, dass im 32 Bit Mode das neue Kommandowort an den LTC2440 gesendet wird. Dies kann erst nach der Mittelwertbildung geschehen, da die Mittelwertbildung zeitlich länger dauert als eine Datenübertragung auf dem SPI Bus, es würde somit einen Konflikt geben, welcher zur Blockade der SPI Kommunikation führen würde. Nach Übertragung des Dummywords wird die Zustandmaschine und ISR regulär verlassen. Im Falle des 16Bit Mode erfolgt jedoch keine neue SPI Kommunikation die einen Interrupt auslösen würde. Aus diesem Grund muss ohne ein break direkt bei dem Zustand 0 fortgesetzt werden. Dies ist auch der Grund, das der Zustand 0 unter Zustand 2 angeordnet ist und nicht an oberster Stelle. // calculate average values imu_value_sum[stor_lo] += imu_value - imu_offset[stor_lo]; if((imu_count[stor_lo]++) > imu_average_nb[stor_lo]) { // export value
  • 84.
    15 Softwareanpassung 84 imu_average[stor_lo]=imu_value_sum[stor_lo]/imu_count[stor_lo]; // cleanup imu_count[stor_lo] = 0; imu_value_sum[stor_lo] = 0; analogconversion(); } h_state = 0; if (mode == 32) { //mode 32 send cmd word SpiSend (cmd_word); break; } /* if mode = 16 no break; */ 15.3.4 Die Funktion „sm_ctrl“ Die Funktion sm_ctrl stellt die Informationen zur Verfügung, die, die Zustandmaschine, welche die SPI Schreib- und Lesevorgänge kontrolliert (spi_int), benötigt. Dies beinhaltet über die Variable cs welcher Baustein über das Chip Select Signal aktiviert werden soll, über cmd_imu welches Kommandowort gesendet werden muss, über stor_loc die Position an welcher Position des speichernden Arrays gespeichert werden soll, sowie über mode_p in welchem Modus (16 oder 32 Bit ) gearbeitet werden muss. Herzstück der Funktion ist eine Zustandsmaschine mit 20 Zuständen. Jeweils ein Zustand entspricht einem Sensorwert. Besonderheiten sind jedoch bei den drei Magnetsensoren und dem Absolutdrucksensor gegeben. Die Magnetsensoren haben die Eigenschaft sich zu magnetisieren und müssen daher durch eine integrierte Entmagnetisierspule entmagnetisiert werden. Die Spulen werden abwechselnd mit einem positiven und negativen Impuls belegt und danach jeweils der Sensorwert gelesen. Es ergeben sich somit pro Sensor zwei Werte, der erste nach einem positiven Impulse, ein weiterer nach einem negativen Impuls. Durch eine spätere Verrechnung dieser beiden Werte lassen sich Offsetfehler beheben. Für alle drei Achsen ergeben sich somit nicht nur drei Werte, sondern sechs Werte und somit auch Zustände. Zusätzlich sind Wartezeiten zwischen dem Auslesen einzuhalten, so darf nur alle 2ms gelesen werden. Das Gleiche trifft auch auf den Absolutdrucksensor zu, der je nach Einstellung eine bestimmte Zeit zur Konvertierung benötigt und nicht vor Beendigung der Konvertierung gelesen werden darf.
  • 85.
    15 Softwareanpassung 85 Zu Beginn erfolgt zunächst die Erstellung der Kommandowörter für die drei Bausteine // ext clk | int. Ref. allways on | no scan unsigned short cmd_MAXA = (0<<8)|(0<<9)|(0<<10)|(0<<11)|(0<<12); // ext clk | int. Ref. allways on | no scan unsigned short cmd_MAXB = (0<<8)|(0<<9)|(0<<10)|(0<<11)|(0<<12); unsigned short cmd_LTC= 0x4000; //27,5Hz = 36,36ms conversion time, 375nV noise, 24Bit (DS p14) Die ersten 5 Zustände sind identisch und daher zusammengefasst. Sie lesen die ersten 5 Kanäle des ersten MAX1168 ein, entsprechend den drei Gyro Achsen, sowie der x und y Achse des 3g Beschleunigungssensor ADXL330. Das Kommandowort wird aus dem am Anfang der Funktion gebildeten Rohform sowie der Variablen channel zusammengesetzt. Channel gibt an welcher Kanal des MAX1168 gelesen werden soll. Diese Variable wird nach jedem Durchlauf um 1 erhöht´, ihr Wertebereich erstreckt sich von 0-7. Für die Bildung des Kommandoworts wird channel um 13 stellen nach links verschoben, um bei dem 16Bit Kommandowort die 3 höchstwertigen Bits zu belegen. Die Variable sl bestimmt die Speicherposition und wird in jedem Zustand auf stor_loc geschrieben und anschließend inkrementiert. Die Funktion der do-while Schleife sowie der Variablen redo wird später erläutert. do { switch (state) { case 0: //Gyro X,Y,Z, ACC X,Y redo = 0; /* kein break; */ case 1: case 2: case 3: case 4:
  • 86.
    15 Softwareanpassung 86 *cmd_imu = cmd_MAXA | (channel<<13); *cs = CS_MAX1168A; *mode_p=16; *stor_loc=sl; channel++; sl++; state++; break; Die Zustände 5-7 sind identisch zu den Zuständen 0-4 aufgebaut, jedoch als Einzelblöcke ausgeführt. Dies liegt darin begründet, dass je nach den verschieden Möglichkeiten zur Bestückung verschiedener Beschleunigungsensoren diese Zustände teilweise nicht benötigt werden und der Quellcode so leichter angepasst werden kann. Im Zustand 7 ist aber noch zu beachten, dass die Variable channel nicht weiter erhöht wird, sondern auf 0 zurückgesetzt wird, da alle Kanäle des ersten MAX1168 gelesen wurden und nun folgend bei Kanal 0 des zweiten MAX1168 fortgesetzt wird. case 5: //ACC Z *cmd_imu = cmd_MAXA | (channel<<13); *cs = CS_MAX1168A; *mode_p=16; *stor_loc=sl; channel++; sl++; state++; break; case 7: //ACCZ2 *cmd_imu = cmd_MAXA | (channel<<13); *cs = CS_MAX1168A; *mode_p=16; *stor_loc=sl; channel=0;
  • 87.
    15 Softwareanpassung 87 sl++; state++; break; Die Zustände 8,9 und 10 lesen die Daten der drei Magnetsensoren nach einem positiven Entmagnetisierimpuls (Flip) ein. Das Lesen der Magnetsensoren darf erst 2ms nach dem Flipimpuls geschehen, somit erfolgt der Aufruf zeitgesteuert über einen 1ms timer, sowie über die Variable flip_h_l. flip_h_l dient zur Unterscheidung ob gerade positiv oder negativ entmagnetisiert wurde. Für den Fall, dass eine Bedingung nicht zutrifft wird channel sicherheitshalber wieder auf 0 gesetzt, sowie state und sl auf 11 um zum Zustand 11 zu springen. Da Zustand 9 und 10 nur mit Zustand 8 zusammen gelesen werden, werden sie somit mit übersprungen. Die Variable redo, welche ebenso 1 gesetzt wird, bewirkt, dass die do- while Schleife und somit die Zustandsmaschine erneut durchlaufen wird und so sofort zu Zustand 11 übergegangen wird ohne den Funktionsaufruf von sm_ctrl zu beenden. Würde der Funktionsaufruf direkt beendet werden, würde die spi_int Funktion falsche Werte geliefert bekommen. Die do-while Schleife führt somit die Zustandsmaschine solange immer wieder aus bis redo wieder 0 gesetzt wurde. Das Rücksetzen von redo erfolgt in Zustand 11, 14 und 0. Die Zustände 9 und 10 sind wieder nach bekanntem Prinzip aufgebaut, jedoch befindet sich in Zustand 10 noch das Auslösen des negativen Entmagnetierimpulses mit FLIP_L und das Setzen von flip_h_l auf 0 zur Kenntlichmachung, dass als nächstes die negativen Werte eingelesen werden müssen. Die Zustände 11-13 sind identisch zu den Zuständen 8-10 aufgebaut, lesen jedoch die Sensoren nach einen negativen Entmagnetisierimpuls ein. Entsprechend wird in Zustand 13 nicht ein negativer sondern ein positiver Entmagnetisierimpuls ausgelöst und flip_h_l 1 gesetzt. case 8: //MAG X,Y,Z if ( (timer1_cnt > magnet_cnt) && (flip_h_l == 1) ) { magnet_cnt = timer1_cnt+1; *cmd_imu = cmd_MAXB | (channel<<13); *cs = CS_MAX1168B; *mode_p=16; *stor_loc=sl; channel++; sl++;
  • 88.
    15 Softwareanpassung 88 state++; } else { channel=0; state = 11; sl=11; redo = 1; } break; case 9: *cmd_imu = cmd_MAXB | (channel<<13); *cs = CS_MAX1168B; *mode_p=16; *stor_loc=sl; channel++; sl++; state++; break; case 10: *cmd_imu = cmd_MAXB | (channel<<13); *cs = CS_MAX1168B; *mode_p=16; *stor_loc=sl; channel=0; sl++; state++; flip_h_l=0; FLIP_L; break;
  • 89.
    15 Softwareanpassung 89 Die Zustände 14-18 sind wieder nach bekannter Weise aufgebaut und beinhalten keine Besonderheiten. Lediglich in Zustand 14 befindet sich ein Setzen von redo auf 0 um nach eventuell versuchtem Ausführen von Zustand 8 oder 11 keinen weiteren Durchlauf der do-while Schleife zu erhalten. In Zustand 19 erfolgt die Werteübergabe für das Einlesen des Luftdrucksensors. Die Werteübergabe erfolgt nur alle 50ms, da eine gewisse Konvertierungszeit eingehalten werden muss. Die derzeitige Einstellung erfordert eine Konvertierungszeit von ca. 37ms, es ist als noch eine Sicherheitsreserve von 13ms vorhanden, die bei Bedarf noch verkürzt werden kann. Im Gegensatz zu allen vorherigen Zuständen wird nun mode_p auf 32 gesetzt, und da es sich um den letzten Zustand handelt, werden state und sl wieder auf ihren Startwert von 0 gesetzt. Im Falle, dass die 50ms noch nicht vorüber sind, tritt der else-Fall in Kraft, wo wiederum state und sl auf 0 gesetzt werden, redo jedoch 1. Durch die do-while Schleife wird somit ein erneuter Durchlauf der Zustandsmaschine erreicht. Das Rücksetzen von redo erfolgt unmitteilbar in Zustand 0. case 19: //AP if (timer1_cnt > ltc_cnt) { ltc_cnt = timer1_cnt+49; //only every 50ms *cmd_imu = cmd_LTC; *cs = CS_LTC2440; *mode_p=32; *stor_loc=sl; sl=0; state=0; break; } else { state = 0; //wieder besser gleich bei 0 weitermachen redo = 1; sl=0; } break;
  • 90.
    15 Softwareanpassung 90 15.4 Magnetometer Die Einbindung des Magnetometers erfolgte in die Datei mm3.c. Hierbei handelt es sich um eine vorhandene Routine, welche speziell für den MicroMag3 geschrieben wurde. Diese Routine musste nun soweit angepasst werden, dass sie mit dem auf den KMZ51 basierenden Magnetometer ebenso ein die Nordposition berechnet (Heading). Als Ergebnis dieser Berechnung liegt die Ausrichtung als Winkel von 0-359° vor, wobei sich bei 0° die Nordposition befindet Die Routine arbeitet ursprünglich so, dass sie den MicoMag3 ausliest und dessen Rohdaten in ein Struct schreibt. Die Änderung besteht nun darin, nicht die Daten des MicroMag3 zu verarbeiten, sondern die der KMZ51 Sensoren. Die Daten der KMZ51 liegen im imu_average Array bereit, jedoch existieren pro Sensor zwei Werte. Ein Wert nach einem positiven Flipimpuls, sowie ein Wert nach einem negativen Flip Impuls. Durch Subtraktion dieser beiden Werte lassen sich Offsetfehler kompensieren. Erste Versuche haben jedoch ergeben, dass mit den direkten Werten der KMZ51 kein korrektes Heading errechnet werden konnte. Eine Analyse der Verarbeitungsroutine ergab, dass diese nur in bestimmten Wertebereichen arbeitet und daher auf Rohdaten in einem bestimmten Bereich angewiesen ist. Dieser Bereich ist auf die Rohdaten des MicroMag3 abgestimmt. Zum Anpassen der Werte der KMZ51 an die des MicroMag3 wurde ein Faktor berechnet mit dem die Werte der KMZ51 geteilt werden. Der Wertebereich des MicroMag3 liegt etwa bei 40-80, der der KMZ51 bei etwa 14000- 30000. Es hat sich gezeigt, dass der Algorithmus zur Berechnung des Headings mit einem Faktor von 350 gute Ergebnisse liefert. Bild 15.1 zeigt das berechnete Heading bei einer hin und zurück geführten 360° Rotation. Bild 15.2 zeigt die Rohdaten der drei Magnetsensoren aus welchen das Heading berechnet wird. #ifdef HBC // copy values to struct MM3.x_axis=(imu_average[IMU_MAGXL]-imu_average[IMU_MAGXH])/350; MM3.y_axis=((-imu_average[IMU_MAGYL])-(-imu_average[IMU_MAGYH]))/350; MM3.z_axis=(imu_average[IMU_MAGZL]-imu_average[IMU_MAGZH])/350; #endif //HBC
  • 91.
    15 Softwareanpassung 91 Bild 15.1: Berechnetes Heading Bild 15.2: Rohdaten der Sensoren
  • 92.
    15 Softwareanpassung 92 15.5 Umrechnungsfunktionen In der Datei convert.c werden die Umrechnungen zwischen den Bitwerten der Analog- Digital-Umsetzer und den physikalischen Einheiten vorgenommen. Hierzu wurden in der gegebenen Datei die benötigten Codeblöcke dupliziert, in defines eingeschlossen und die aus der Kalibrierung erhaltenen Werte eingetragen. Ebenso erfolgt hier die Anpassung der Wirkrichtung. Für zukünftige weitere Autopiloten wird es aufgrund der jeweils unterschiedlichen Kalibrierwerte erforderlich sein weitere Unterscheidungen der Baugruppen zu tätigen. #ifdef HBC void accel2ms2( void ) { accel[ACC_X] = (float)(imu_average[IMU_ACCX])/5235*9.81; accel[ACC_Y] = (float)-(imu_average[IMU_ACCY])/5228*9.81; accel[ACC_Z] = (float)(imu_average[IMU_ACCZ])/5441*9.81; } #endif //HBC Auf gleiche Weise erfolgt die Anpassung bei den Gyroskopdaten. Hier fiel jedoch auf, dass in der Berechnungsfunktion ein Fehler vorliegt. Korrekt müsste die Berechnung Bitwert Konvwert = (15.1) π * Faktor Lauten und nicht wie in der Funktion angegeben. π Konvwert = Bitwert * (15.2) Faktor Da bei einer Korrektur des Fehlers in der convert.c alle nachfolgenden Regelalgorithmen ebenso angepasst werden müssten, wurde der Fehler übernommen. Bei Fortsetzung des Projekts sollte dieser Fehler umgehend behoben werden. Die Ausgegebenen Werte befinden sich somit nicht in der gewollten Einheit rad/s.
  • 93.
    16 Kalibrierung 93 #ifdef HBC void gyro2rads( void ) { gyro[G_ROLL] = (float)-(imu_average[IMU_ROLL]); gyro[G_ROLL] *= PI / 1381 ; gyro[G_PITCH] = (float)-(imu_average[IMU_PITCH]); gyro[G_PITCH] *= PI / 1388 ; gyro[G_YAW] = (float)(imu_average[IMU_YAW]); gyro[G_YAW] *= PI / 1388 ; } #endif //HBC 16 Kalibrierung Für einen späteren völlig autonomen Flugbetrieb eine Quadrokopters ist eine Kalibrierung der Sensoren erforderlich. Es werden hierzu den Sensoren definierte Bedingungen auferlegt und die Antworten der Sensoren aufgezeichnet. Als Antworten werden die von den ADC’s gelieferten Rohdaten ohne einen Offsetausgleich verwendet. Diese werden über die Debug-Routine dbg_imu_full über die serielle Schnittstelle ausgegeben und per PC gelesenen und in Dateien geschrieben. Hierbei hat es sich bewährt für jede neue Positionierung der IMU eine eigenen Datei anzulegen. Wichtig ist auch noch einer Umpositionierung die Daten erst mitzuschreiben, wenn sich die Lage der IMU stabilisiert hat. Die Daten werden etwa 1 Minute mitgeschrieben, was ca. 1000 Messwerten entspricht. Aus diesen 1000 Messwerten wird der arithmetische Mittelwert gebildet, der wiederum zur Berechnung der Faktoren verwendet wird, welche in die Konvertierungsroutine eingetragen werden. 16.1 Drehratensensoren Für die Kalibrierung der Drehratensensoren muss eine konstante Drehbewegung mit bekannter Drehgeschwindigkeit zur Verfügung gestellt werden. Als einfache Methode bot sich hier ein Plattenspieler an. Das bereitgestellte Gerät verfügt über 2 Geschwindigkeitsstufen von 33 1/3 U/min und 45 U/min, angetrieben durch einen Gleichstrommotor. Als Problem stellte sich die Genauigkeit der Drehzahl
  • 94.
    16 Kalibrierung 94 heraus. Zwar konnte über Feinregler die Drehzahl korrigiert, jedoch nicht auf einen definierten Wert eingestellt werden. Es war somit von Nöten eine Drehzahlmessung zu konstruieren. Die einfachste Möglichkeit bestand hierbei in der Verwendung einer einfachen Lichtschranke. Die Lichtschranke sollte bei jeder Umdrehung des Plattentellers einmal unterbrochen werden und so zählbare Impulse erzeugen. Zur Auswertung der Impulse diente der im Labor vorhandene Frequenzzähler, der eine hohe Genauigkeit und Auflösung bei geringem Aufwand bot. Die Lichtschranke wurde aus der vorhandenen Sendediode TSSS2600 und dem zugehörigen Fototransistor TEST2600 aufgebaut. Die Sendediode wird im Gegensatz zur üblichen Beschaltung nicht mit einem Rechteck impulsförmig gespeist, sondern mit einem konstanten Gleichstrom von ca. 50mA, um so Beeinflussungen durch die Impulse bei der späteren Signalauswertung zu verhindern. Aufgrund der geringen Entfernung und der somit geringen erforderlichen Sendeleistung ist dies problemlos möglich. Der maximal bei Beleuchtung durch den Fototransistor fließende Strom wird über einen Widerstand von 4,7kΩ auf ca. 1mA begrenzt. Das Signal zwischen Fototransistor und Widerstand ist somit bei unbestrahltem Transistor bei etwa 0V, bei Bestrahlung ergaben Messungen etwa 1V. Das Signal wird von einem Operationsverstärker µA741 18-Fach verstärkt. Der eigentlich unnötig hohe Verstärkungsfaktor bewirkt hier eine schnelle und sichere Vollaussteuerung des OP um ein möglichst sauberes Signal zu erhalten. Anschließend wurde das Signal einem Schmitt-Triger 74HC14 zugeführt um einen Logikpegel zu erhalten. Dies war nötig, da der µA741 bei gewollten 0V etwa 1,2V und bei gewollten 5V nur etwa 4V lieferte. Abhilfe hätte hier ein Rail-to-Rail OP oder eine symmetrische Spannungsversorgung geschaffen. Ein Rail-to-Rail OP stand jedoch nicht zur Verfügung und eine symmetrische Spannungsversorgung wäre zu aufwändig gewesen. Somit erfolgte der Umweg über den 74HC14 an dessen Ausgang nun ein sauberes Logiksignal zur Verfügung stand, welches problemlos vom Frequenzzähler erkannt wurde. Über die Feinregler des Plattenspielers kann nun die Drehzahl abgeglichen werden. Eine Drehzahl von 33 1/3 U/min entspricht einer Frequenz von 555,556 mHz und bei 45 U/min einer Frequenz von 750 mHz. Bei den Versuchen hat sich ergeben, dass sich ab der vierten Nachkommastelle Laufunruhen des Plattenspielers auswirken, diese erreichbare Genauigkeit ist jedoch ausreichend. Zu beachten ist noch, dass der Plattenspieler vor dem Abgleich etwa 10-15min zum Warmlaufen in Betrieb zu nehmen ist. Tests haben gezeigt, dass die Drehgeschwindigkeit zu Beginn noch zunimmt, bis sie sich nach genannter Zeit stabilisiert. Zur Ausrichtung der IMU auf dem Plattenteller wurde eine Halterung konstruiert, mit der es möglich ist die Gyroskope auf einfach Weise rechtwinklig und auf der Rotationsachse Auszurichten. Die Halterung besteht aus mehreren Pertinaxplatinen, welche rechtwinklig verlötet sind. Zur einfachen und genauen Positionierung sind in Position der Gyroskopachsen Bohrungen eingebracht, in welche die Plattenspielerachse
  • 95.
    16 Kalibrierung 95 gesteckt werden kann. Für jede Achse befindet sich je Drehrichtung eine Bohrung. Es ist somit möglich durch Drehung bzw. umgekehrter Montage der IMU alle drei Achsen sowohl in positiver als auch in negativer Drehrichtung zu kalibrieren. Der genaue Kalibriervorgang ist in Kapitel 21.6.1 beschrieben. Für die Umrechnung der Sensorwerte in der Konvertierungsroutine von Bit zu rad/s ist ein Faktor erforderlich, welcher aus den aufgenommenen Messdaten errechnet werden muss. Hierzu wird die Drehzahl des Plattenspielers, gemessen durch die Impulse der Lichtschranke und in mHz dargestellt, in rad/s umgerechnet. Von den aufgezeichneten Bitwerten für die verschiedenen Drehgeschwindigkeiten wird die Differenz zum Neutralwert gebildet. Der Neutralwert wurde während der Kalibrierung der Beschleunigungssensoren für jede Achse mitgemessen, so das gesamt 6 Werte zur Verfügung stehen, aus denen der arithmetische Mittelwert zur Berechnung verwendet wird (Tabelle 16.4). Der benötigte Faktor ergibt sich aus der Division von der Betragsdifferenz der Bitwerte mit der Drehgeschwindigkeit in rad/s. Die zur Verfügung gestellte Konvertierungsroutine benötigt jedoch den Faktor geteilt durch π. Der letztendlich in der Konvertierungsroutine eingesetzte Wert für den Faktor errechnet sich aus den Mittelwerten aller vier Faktoren welche aus den vier verschiedenen Geschwindigkeiten errechnet wurden. Die Berechnungen für die drei Gyroskope sind in Tabelle 16.1 - Tabelle 16.3 aufgeführt. Die für die Gyroskopkalibrierung aufgenommen Werte sind aufgrund Ihrer Vielzahl nicht in dieser Arbeit aufgelistet, sondern nur als Datei im SVN abgelegt. Jedoch erfolgt im Anhang in Kapitel 0 eine grafische Darstellung der Messwerte mit einem zugehörigen Histogramm zur Darstellung der Häufigkeitsverteilung der Messwerte (Bild 21.46 - Bild 21.60). Da es sich bei der Variation der Messwerte um einen Zufälligen Prozess handelt, muss in dem Histogramm eine Glockenkurve erkennbar sein. Ist dies nicht der Fall, ist die Integrität der Messwerte anzuzweifeln und diese zu überprüfen. Tabelle 16.1: Berechnung Umrechnungsfaktor X-Gyroskop X-Achse Dreh- Frequenz Dreh- Dreh- zahl Platten- geschwin- geschwin- soll in spieler in digkeit in digkeit in Messwert Betrags- U/min mHz ° /s rad/s in bit differenz Faktor * PI Faktor 33 555,50 199,980 3,4903 47333 15040 4309 1372 45 749,65 269,874 4,7102 52657 20364 4323 1376 -33 555,30 199,908 3,4891 17059 15234 4366 1390 -45 750,12 270,043 4,7131 11745 20548 4360 1388 Mittelwert: 1381
  • 96.
    16 Kalibrierung 96 Tabelle 16.2: Berechnung Umrechnungsfaktor Y-Gyroskop Y-Achse Dreh- Frequenz Dreh- Dreh- zahl Platten- geschwin- geschwin- soll in spieler in digkeit in digkeit in Messwert Betrags- U/min mHz ° /s rad/s in bit differenz Faktor * PI Faktor 33 555,50 199,980 3,4903 47518 15225 4362 1388 45 750,90 270,324 4,7180 52931 20638 4374 1392 -33 555,50 199,980 3,4903 16642 15651 4484 1427 -45 750,20 270,072 4,7136 11211 21082 4473 1424 Mittelwert: 1408 Tabelle 16.3: Berechnung Umrechnungsfaktor Z-Gyroskop X-Achse Dreh- Frequenz Dreh- Dreh- zahl Platten- geschwin- geschwin- soll in spieler in digkeit in digkeit in Messwert Betrags- U/min mHz ° /s rad/s in bit differenz Faktor * PI Faktor 33 555,00 199,800 3,4872 47390 15097 4329 1378 45 750,20 270,072 4,7136 52675 20382 4324 1376 -33 555,20 199,872 3,4884 17192 15101 4329 1378 -45 750,30 270,108 4,7143 11891 20402 4328 1378 Mittelwert: 1377 Tabelle 16.4: Berechnung der Gyroskopneutralmittelwerte X- Y- Z- Gyroskop Gyroskop Gyroskop Ruhe in Ruhe in Ruhe in Achse bit bit bit X1 32293 32209 32092 X2 32295 32221 32093 Y1 32292 32206 32087 Y2 32294 32216 32090 Z1 32298 32210 32088 Z2 32287 32208 32088 32293 32212 32090 16.2 Beschleunigungssensoren Die Kalibrierung der Beschleunigungssensoren gestaltet sich im Vergleich mit den Gyroskopen als einfach, da als Referenz die Erdanziehungskraft genutzt werden kann. Zur Kalibrierung wird die IMU wieder auf die Halterung montiert und für jede Achse die positiven und negativen Messwerte sowie die Neutralposition aufgezeichnet. Die genaue Durchführung der Kalibrierung ist dem Kapitel 21.6.1.2 zu entnehmen.
  • 97.
    16 Kalibrierung 97 Die aus den bei der Kalibrierung aufgenommen Daten errechneten Mittelwerte sind im Anhang in den Tabellen Tabelle 21.7 - Tabelle 21.12 aufgeführt. Die eigentlichen Messwerte sind aufgrund ihrer hohen Anzahl nicht einzeln aufgeführt, diese sind im SVN [14] abrufbar . Wie auch bei den Gyroskopen befindet sich im Anhang auch für die Beschleunigungssensoren für jeden Sensor jeder Achse eine grafische Darstellung der Messwerte sowie ein Histogramm zur Darstellung der Häufigkeitsverteilung der Messwerte (Bild 21.65 - Bild 21.73) um die Integrität der Messwerte zu überprüfen. In diesen Diagrammen sind bei einigen Sensoren Ausreißer zu erkennen, welche bereits deutlich negative Auswirkungen auf die Form der Glockenkurve haben (Bild 21.63). Einzelne geringe Ausreißer sind jedoch möglich und können toleriert werden. Aus diesen Tabellen wurden für jede Achse von jedem Sensor bei +1g, -1g sowie 0g die Daten in einer je Tabelle zusammengefasst (Tabelle 16.5 - Tabelle 16.9). Der Wert für 0g ist wiederum ein Mittelwert aus den vier Werten, welche bei der Messung der anderen Achsen für X=0g gemessen wurden. Für die Berechnung des Korrekturfaktors, welcher in der Konvertierungsroutine einzutragen ist, wurde jeweils zwischen +1g und 0g sowie zwischen –1g und 0g die Betragsdifferenz gebildet. Beide Werte sollten nahe beieinander liegen und sich nur innerhalb des üblichen Sensorrauschens (+- 150Bit) bewegen. Zur Bildung des Korrekturfaktors wird noch einmal der Mittelwert von beiden Betragsdifferenzen gebildet. Betrachtet man die aus den in der Kalibrierung gemessenen Werten errechneten Differenzen so zeigen sich wirklich nur geringere Abweichungen. Dies bedeutet, dass die Sensoren sowohl im positiven als auch in negativen Messbereich nahezu gleiche Beträge liefern. Der in der Planung erhoffte Vorteil gegenüber des LIS Sensoren von ST hat sich somit bestätigt. Im Gegensatz zu den LIS Sensoren, welche in Versuchen unterschiedliche Ergebnisse im positiven und negativen Messbereich lieferten (+1g/-0,8g), zeigen die Analog Devices Sensoren sehr gute Ergebnisse.
  • 98.
    16 Kalibrierung 98 Tabelle 16.5: Kalibrierwerte X-Achse ACC X Messwert in Bit +1g 32210 0g 26995 -1g 21740 |+1g – 0g| 5215 |-1g – 0g| 5255 Korrekturfaktor 5235 Tabelle 16.6: Kalibrierwerte Y-Achse ACC Y Messwert in Bit +1g 30115 0g 24775 -1g 19660 |+1g – 0g| 5340 |-1g – 0g| 5115 Korrekturfaktor 5227,5 Tabelle 16.7: Kalibrierwerte Z-Achse ACC Z Messwert in Bit +1g 33657 0g 28175 -1g 22775 |+1g – 0g| 5482 |-1g – 0g| 5400 Korrekturfaktor 5441 Tabelle 16.8: Kalibrierwerte X2-Achse ACC X2 Messwert in Bit +1g 29260 0g 26259 -1g 23058 |+1g – 0g| 3001 |-1g – 0g| 3201 Korrekturfaktor 3101
  • 99.
    17 Aufbau desQuadrokopters 99 Tabelle 16.9: Kalibrierwerte Z2-Achse ACC Z2 Messwert in Bit +1g 29630 0g 26487 -1g 23371 |+1g – 0g| 3143 |-1g – 0g| 3116 Korrekturfaktor 3129,5 17 Aufbau des Quadrokopters Als Nachweis der Funktionstüchtigkeit der neuen Hardware sollte diese in einem Quadrokopter eingesetzt werden. Ein Quadrokopter ist eine Schwebefluggerät mit 2 rechts bzw. 2 linksdrehenden Luftschrauben der ausschließlich durch Drehzahlveränderung der elektrischen Antriebsmotoren gesteuert wird. Quadrokopter sind von Hand nicht fernzusteuern und benötigen drei Drehratensensoren um einen stabilen Flug zu ermöglichen. Es handelt sich um ein inhärent instabiles Flugsystem welches durch die Basisregelung stabilisiert werden muss. Beschreibungen der Algorithmen des Steuerverfahrens können den Arbeiten [2], [3] und [5] entnommen werden. 17.1 Rahmenbau Der Aufbau des Rahmen erfolgte aus Aluminiumprofilen mit quadratischem Querschnitt und 10mm Kantenlänge. Der Abstand der Motorachsen wurde mit 400mm gewählt. Zum Erreichen einer möglichst hohen Stabilität wurden die Profile jeweils einseitig ausgeklinkt. Durch die so gebildete Verschachtelung ergibt sich in Verbindung mit zwei Zentralen, jeweils unten und oben angeordneten Platten die größtmögliche Stabilität. Bei den verwendeten zentralen Platten handelt es sich um 1,5mm starkes FR4 Platinenmaterial ohne Kupferauflage. Die Platten besitzen eine Kantenlänge von 75mm. Überflüssiges Material in Zwischenräumen wurde zur Gewichtsreduzierung entfernt. Zur Montage des Autopiloten sind zusätzliche Stege mit Befestigungsbohrungen mit 30mm Abstand parallel zu den Flugachsen vorgesehen worden, in denen die Elektronik mit Abstandsbolzen montiert werden kann. Der Entwurf der Platten erfolgte mit Eagle. Die Strukturen wurden anschließend wie bei einer normalen Leiterplattenherstellung fotolithographisch auf das Kupfer übertragen, geätzt und die Platten anhand der Kupferstrukturen ausgesägt. Dies Verfahren erwies sich als schneller und einfacher als
  • 100.
    17 Aufbau desQuadrokopters 100 die Platten herkömmlich anzuzeichnen, vor allem können so die Platten leicht reproduziert werden. Die Aluminiumprofile und Platten wurden mit Edelstahlschrauben V2A M3x16, Unterlegscheiden und Muttern verschraubt. Da Edelstahl nicht magnetisch ist, ist bei Verwendung von Edelstahlschrauben keine Beeinflussung der Magnetsensoren durch parasitäre Magnetfelder zu befürchten. Eine zuerst erdachte zusätzliche Verklebung der Profile und Platten erwies sich nach der ersten Probemontage als unnötig, da bereits nur durch die Verschraubung eine mehr als ausreichende Stabilität erreicht wurde. Während der ersten Flugerprobungen stellte sich heraus, dass Schwingungen der Motoren auf die Sensoren einkoppelten, was zu Aufschwingen und unruhigem Flugverhalten führte. Die Montage auf Abstandsbolzen direkt auf dem Rahmen wurde daher wieder verworfen und die Elektronik mit Abstandsbolzen auf einer Sperrholzplatte montiert, welche wiederum flächig auf Dämpfungsschaumstoff geklebt wurde. Die Schaumstoffplatte kann nun wiederum auf den Rahmen aufgeklebt werden, eventuell störende Schrauben sind vorher in dem Schaumstoff auszusparen. Durch diese Maßnahme konnte das Einkoppeln der Schwingungen beseitigt werden. Bild 17.1: Auf Quadrokopterrahmen Montierter Autopilot
  • 101.
    17 Aufbau desQuadrokopters 101 Bild 17.2: Auf Schaumstoff montierter Träger für die Elektronik Das Landegestell, sowie der Überschlagsschutz bestehen aus Isolationsschaumstoff für Wasserleitungen. Montiert wurden die Schaumstoffröhren an 8mm starke Rundhölzer, welche durch Bohrungen an den Auslegerenden gesteckt und durch Klebstoff gegen verrutschen gesichert wurden. Während nach unten der Schaumstoff über das Holz überragt. stehen am oberen Ende die Holzstäbe über, auf deren Enden 50mm Styroporkugeln aufgesteckt sind.
  • 102.
    17 Aufbau desQuadrokopters 102 Bild 17.3: Landegestell und Überschlagsschutz Bild 17.4: Fertig aufgebauter Quadrokopter
  • 103.
    18 Erfahrungen beider Inbetriebnahme und Integration 103 18 Erfahrungen bei der Inbetriebnahme und Integration 18.1 Layoutfehler 18.1.1 Fehlerhafte Bauteile Beim Erstellen der Bauteile für den Platinenverbinder sowie für die Beschleunigungssensoren wurde vergessen, die Kupferflächen, welche bei den Platinenverbindern zur mechanischen Stabilisierung, sowie die Kupferfläche, welche sich mittig unter den Sensoren befindet, von Lötstoplacklack auszusparen. Bei den gelieferten Platinen war es somit von Nöten den Lack an den betreffenden Stellen vorsichtig mechanisch mit einem Messer zu entfernen und die freigelegte Kupferfläche anschließend zu verzinnen. Der Fehler wurde in der Bauteilebibliothek behoben und ist somit auch in der alten Platinenversion behoben. 18.1.2 Leiterbahnfehler Die Leiterbahn V+ von X404 nach X405 ist zu dünn geroutet worden. Anstatt der eigentlich notwenigen Breite von 16mil wurden nur 6mil verwendet. Da es sich hier nur um ein kurzes Stück handelt und die Strombelastung nicht allzu groß ist sind keine Maßnahmen erforderlich. Der Fehler ist als Schönheitsfehler anzusehen. Der Fehler ist in Platinenversion 1.1 behoben. 18.2 Schaltungsfehler 18.2.1 Verstärkerstufe Staudrucksensor Bei der Inbetriebnahme des Differenzdrucksensors zeigte sich eine Vollaussteuerung des ADC. Eine Kontrolle des analogen Eingangssignals ebenfalls einen zu hohen Wert und keine Veränderung bei Druckänderungen. Schon ohne Druckänderung wurde die anliegende Eingangsspannung soweit erstärkt, das diese den maximalen Eingangspegel des ADC überschritt. Bei Kontrolle der Schaltung wurde festgestellt, dass ein Widerstand des Differenzverstärkers vergessen wurde und so die Verstärkung so sehr hohe Werte annahm. Der fehlende Widerstand konnte nachbestückt werden, indem er „huckepack“ auf C309 aufgelötet wurde. In der Platinenversion 1.1 ist der Zusätzliche Widerstand als R310a eingefügt worden.
  • 104.
    18 Erfahrungen beider Inbetriebnahme und Integration 104 Die Überprüfung und Korrektur der Widerstandswerte erfolgte durch eine Pspice Simulation. Ziel war ein Ausgangsspannungsverlauf von möglichst 0V – 4V bei einer Eingangsspannungsänderung von 2,5V – 2,75V, was einem Druckbereich von 0mbar- 2,5mbar entspricht. Die Simulation zeigte zu Beginn einen guten jedoch nicht idealen Verlauf. Durch eine Anpassung der Widerstandswerte konnte dieser auf ca. 0,8V – 3,9V eingestellt werden, was als gut anzusehen ist. Die ermittelten Widerstände wurden bestückt und eine Funktionsprüfung zeigte eine gute Reaktion auf Druckänderungen. Idealerweise sollte noch ein Abgleich per Staudruckrohr im Windkanal oder in einer Druckkammer erfolgen. Hierbei sollte auch auf eventuelle Nichtlinearitäten in der Verstärkung geachtet werden. Aufgrund der Komplexität dieses Prozess wurde dies in dieser Arbeit jedoch nicht weiter behandelt. Bild 18.1: Simmulationsschaltung
  • 105.
    18 Erfahrungen beider Inbetriebnahme und Integration 105 Bild 18.2: Ausgangsspannung zu Eingangsspannung 18.3 Sonstige Fehler 18.3.1 Schwingen mehrere Versorgungsspannungen Bei den eingelesenen Werten des Differenzdrucksensors fiel eine starke Schwankung der Werte zwischen annähernd 0 und annähernd Maximum auf, die erst einmal nicht zu erklären waren. Eine Überprüfung des Eingangssignals am ADC per Oszilloskop ergab einen rechteckförmigen Signalverlauf, welcher die Schwankung erklärte (Bild 18.3). Die Werte die der ADC lieferte, waren somit scheinbar korrekt und ein Softwarefehler unwahrscheinlich. Die Kontrolle des Eingangssignal am Operationsverstärkereingang und des Ausgangssignals am Differenzdrucksensor zeigten einen sägezahnförmigen Verlauf mit einer Frequenz von ca. 420Hz. Eine weitere Kontrolle der analogen 5V Betriebsspannung zeigte einen überlagerten Sägezahn von 1,8V (Bild 18.4). Es lag nun nahe, dass der Spannungsregler ein Schwingen verursachte. Eine Kontrolle der Schaltung, des Layouts und des Datenblatts ergab jedoch keinen Fehler. Nach Datenblattangaben [D3] war die Beschaltung so gewählt, dass sich der Regler in einem absolut stabilen Bereich befindet. Auch die verwendeten Kondensatoren waren für diesen Anwendungszweck geeignet. Linear Technology schreibt für die Ausgangskondensator einen maximalen ESR von 3Ω vor. Die verwendeten Kondensatoren haben einen ESR von 1,8Ω (10V) bzw. 1,5Ω (6,3V), und sind somit geeignet.
  • 106.
    18 Erfahrungen beider Inbetriebnahme und Integration 106 Da der stabile Bereich maßgeblich durch den Bypasskondensator bestimmt wird, welcher im Normalfall das Restrauschen noch einmal signifikant verringern soll, und mit größerem Wert die Instabilität laut Datenblatt zunimmt, wurde der Bypasskondensator zunächst vollständig entfernt. Das Entfernen des Kondensator behob das Schwingen, jedoch ist auch das extrem geringe Restrauschen, weshalb der Regler ursprünglich eingesetzt wurde, so nicht zu erreichen. Die Kontrolle der anderen fünf Regler des gleichen Typ ergab auch bei weiteren Reglern ein deutliches Schwingen (Tabelle 18.1) in Sägezahnform, jedoch geringer als bei den analogen 5V, während 3 Regler unterhalb der Rauschgrenze des Oszilloskop blieben. Bei schwingenden und nicht schwingenden Reglern handelt es sich teilweise um benachbarte Regler mit gleichem Layout, so dass ein grundlegendes Problem im Layout für die Schwingungsursache unwahrscheinlich ist. Die Ursache ist noch weiter zu erforschen. Sollte das Schwingen nicht unter Kontrolle gebracht werden können, ist ein Austausch der Regler vom Typ LT1761 gegen Pinkompatible Regler des Typs LP2992 zu erwägen. Tabelle 18.1: Größe überlagerter Schwingung Versorgungsspannung Schwingung in mV MCU 3,3V analog 50 MCU 5,0V analog 300 IMU 3,3V analog 200 IMU 3,3V digital 50 IMU 5,0V analog 1850 IMU 5,0V digital 50
  • 107.
    18 Erfahrungen beider Inbetriebnahme und Integration 107 Bild 18.3: Rechteckförmiges Signal am Differenzdrucksensor Bild 18.4: Sägezahnförmige Schwingungen auf der 5V Versorgungsspannung
  • 108.
    18 Erfahrungen beider Inbetriebnahme und Integration 108 18.3.2 Einbrüche in der digitalen 5V Versorgung Bei den Untersuchungen der Schwingungen auf den Versorgungsspannungen fiel auf, dass auf der digitalen 5V Versorgung der IMU, nadelförmige Einbrüche der Spannung auf ca. 4V vorhanden waren. Diese Einbrüche traten Zeitgleich mit dem Flip-Impuls der Magnetsensoren auf. Die Spannungsversorgung war nicht in der Lage den Ladestrom der Kondensatoren nach einem Flip-Impuls auszugleichen. Daher wurde die Versorgung mit einem 150µF Tantalelektrolytkondensator gepuffert, was das Problem nahezu behob. 18.3.3 Störungen auf dem I²C Bus Während der ersten Inbetriebnahme und Tests der Motoransteuerung fiel ein Stottern der Motoren auf. Während der Tests der Motorsteller war jedoch ein gleichmäßiger Lauf der Motoren festgestellt worden. Die Überprüfung des Signalverlaufs am I²C Bus ergab, dass der Signalpegel nicht immer 0V erreichte sondern nur etwa 1V. Der Verdacht fiel hierbei auf die ungewöhnlich niedrigen Pullup-Widerstände, welche im Datenblatt für den PCA9306 [31] vorgeschlagen wurden. Es war durchaus möglich, dass die auf den Motorstellern verbauten ATMEGA8 Mikrocontroller nicht in der Lage waren, den Signalpegel vollständig auf 0V zu ziehen. Da bereits ein Prototyp des Pegelwandler mit eigentlich falsch bestückten PullUp Widerständen einwandfrei funktionierte, wurde beschlossen, die funktionierenden Werte von 3,3kΩ zu übernehmen. Nach Austausch der Widerstände waren keine Störungen mehr messbar, die Funktion somit einwandfrei. 18.3.4 Motorstörungen Während der Inbetriebnahme für den Flugbetrieb stellten sich an den Motoren zeitweise merkwürdige Störungen an den Motoren ein, welche sich darin äußerten, dass die Motoren stotterten. Die Motoren liefen schlagartig kurzzeitig auf eine höhere Drehzahl um danach sofort wieder in der Solldrehzahl zu arbeiten. Zwar hatten diese Störungen keine oder nur geringe Auswirkungen auf die Flugeigenschaften, jedoch ist eine Beseitigung obligatorisch. Problematisch stellte sich heraus, dass der Fehler nicht dauerhaft vorhanden war, was die Fehlersuche erschwerte. Für die Fehlersuche musste zunächst ermittelt werden, ob die Störungen durch Sensorwerte oder durch die Fernbedienung oder durch die Hardware allgemein verursacht wurden. Hierzu wurde zunächst die Einbindung der Sensordaten der Beschleunigungssensoren und Gyroskope unterbunden, so dass nur noch Signale der Fernsteuerung Einfluss nahmen. Im Ergebnis waren danach keine Störungen mehr feststellbar. Auch nach Einbindung der Beschleunigungssensoren zeigte eine einwandfreie Funktion. Sobald jedoch wieder die Gyroskope mit eingebunden wurden
  • 109.
    18 Erfahrungen beider Inbetriebnahme und Integration 109 trat der Fehler wieder auf. Eine selektive Einkopplung der einzelnen Gyroskope ergab, dass lediglich das X- und Y-Gyroskop die Motorstörungen verursachten, das Z- Gyroskop hatte keinen negativen Einfluss. Es folgte eine grafische Untersuchung der vom ADC ausgebenden Rohdaten, ob in diesen bereits Ausreißer zu erkennen sind, welche die Störungen verursachen. Bild 18.5 zeigt die aufgenommen Rohdaten. Der Quadrokopter wurde zur Erzeugung von Ausschlagen nacheinander auf jeder Achse gedreht. Zu erkennen sind lediglich sehr wenige geringe Ausreißer, welche nicht die Motorstörungen, die in erheblich größerer Anzahl auftraten, erklären. Bild 18.5: Gyroskoprohdaten Zum Ausschließen von Fehlern in den Umrechnungsfunktionen wurden nun die Ergebnisse der Umrechnungsfunktionen grafisch dargestellt (Bild 18.6). Auch hier sind keine Ausreißer zu beobachten. Zu beachten ist, dass Bild 18.5 und Bild 18.6 während verschiedener Aufzeichnungen entstanden und daher nicht direkt miteinander vergleichbar sind.
  • 110.
    18 Erfahrungen beider Inbetriebnahme und Integration 110 Bild 18.6: Ergebnisse der Umrechnungsfunktionen Bild 18.7 zeigt die Werte, welche an die Motorsteller gegeben werden. Erst hier sind deutlich die Ausreißer zu sehen, welche für die Störungen der Motoren verantwortlich sind. Trotz ausgiebiger Fehlersuche konnte bis zum Ende der Arbeit keine eindeutige Fehlerursache gefunden werden. Eine Möglichkeit besteht darin, dass es in den Algorithmen des Mixers, welcher alle Information mischt, die an die Motoren geführt werden, zu Fehlern kommt. Des weiteren ist ein Hardwarefehler, insbesondere eine schlechte Lötstelle nicht auszuschließen, sind doch komplexe Bauteile mit anspruchsvollen Gehäusen verbaut worden. Aufgrund des komplexen Aufbaus der IMU wurde entschieden, diese für eine eventuelle Fehlersuche nicht zu zerlegen, sondern vorerst auf die Fertigstellung der zweiten IMU zu warten, bei der zur Zeit noch einige Sensoren fehlten, und vorerst zu untersuchen, ob derartige Fehler auch bei ihr auftreten.
  • 111.
    19 Flugbetrieb 111 Bild 18.7: Motorstellerwerte mit Ausreißern 19 Flugbetrieb 19.1 Inbetriebnahme für den Flugbetrieb Nach der elektrischen Inbetriebnahme erfolgte, wie beschrieben, das Anpassen der Software und Schreiben der SPI Treiber zum Auswerten der Sensoren. Nachdem alle Sensoren erfolgreich gelesen werden konnten, erfolgte die Integration des Offsetabgleich sowie das Integrieren der Konvertierungsfunktion, um die als Bit-Wert vorliegenden Sensordaten in physikalische Größen zu konvertieren, da die Regelalgorithmen und der Kalmanfilter diese definierten, für jede Hardware identischen, benötigen. Vor dem ersten Testflug erfolgte die Kontrolle der Wirkrichtungen. Ist eine Wirkrichtung nicht korrekt, so führt z.B. ein Signal von einem Gyroskop nicht zum Gegensteuern gegen die Lageänderung sondern unterstützt noch die Lageänderung, was sofort zu einem Absturz führen würde. Die einfachste Methode die Wirkrichtungen zu testen ist hierbei den Quadrokopter bei geringen Propellerdrehzahlen, fest in der Hand gehalten, Lageänderungen auszusetzen. Steuert er diesen gegen und ist er kaum aus
  • 112.
    19 Flugbetrieb 112 seiner Lage zu bringen so ist die Wirkung korrekt. Kippt er dagegen sofort weg ist die Wirkrichtung falsch. Die Gyroskope lassen sich hierbei durch schnelle Lageänderungen testen, während die Beschleunigungssensoren auf langsame Bewegungen reagieren und durch die Winkelbestimmung versuchen den Quadrokopter wieder aufzurichten. In einigen Flugversuchen wurden die Reglerparameter noch optimiert. 19.2 Flugbetrieb Zum Abschluss der Arbeit war es möglich, stabil und kontrolliert per Fernbedienung zu fliegen. Die praktische Eignung der innerhalb dieser Arbeit entstanden Hard- und Software ist somit nachgewiesen. Bild 19.1 zeigt den Quadrokopter im Schwebeflug im Flur des Elektrotechnikhochhauses der Hochschule. Ein Video des Erstflugs ist unter http://vimeo.com/3781642 abrufbar. Bild 19.1: Quadrokopter im Flug
  • 113.
    20 Zusammenfassung 113 20 Zusammenfassung Innerhalb dieser Arbeit konnte ein für alle Arten von Mikrofluggeräten geeigneter Autopilot konzipiert, entwickelt und anhand eines neu aufgebauten Quadrokopters praktisch erprobt werden. Um die Entwicklungsziele zur erreichen wurde eine Marktanalyse von Drehraten-, Beschleunigungs-, Luftdruck- Differenzdruck-, Magnet- und Temperatursensoren durchgeführt und besonders geeignete Sensoren ausgewählt. Bei den Beschleunigenssensoren können unterschiedliche Sensoren bezügliche Achsenzahl und Messbereich bestückt werden, um verschiedenen Anforderungen zu erfüllen. Bei der Anordnung der Sensoren und des Mikrocontrollers wurde eine Realisierung auf zwei getrennten Leiterplatten gewählt um die Funktionen Messen und Verarbeiten räumlich zu trennen und durch Nutzung des SPI-Busses nur wenigen Verbindungen zu benötigen. Durch die Verwendung von drei Analog-Digital-Umsetzern mit insgesamt 17 Eingängen konnten Anschlüsse des Mikrocontrollers LPC2148 für weitere Aufgaben genutzt werden. So sind gegenüber der bisherigen Lösung zusätzliche JTAG-, I2C- und SPI-Schnittstellen nutzbar. Es wurden Treiberprogramme für die neue Hardware entwickelt und getestet, sowie die bestehenden Steuer- und Regelprogramme für den ferngesteuerten Flug des aufgebauten Quadrokopters angepasst. Die neu entwickelte IMU läst sich universell auch für andere Mikrocontroller und Rechnersysteme anwenden. So ist geplant, sie für das Forschungsvorhaben an der Hochschule Bremen „Autonome Flächenflugzeuge für die Klimaforschung“ in Verbindung mit einem LINUX-Rechner einzusetzen. Hervorzuheben ist, das der neue Autopilot mit MEMS-Sensoren, gegenüber der bisher verwendten Lösung mit thermooptischen Lagemessung, allwetterfähig ist und s o d i e Einsatzmöglichkeiten deutlich erweitert sind.
  • 114.
    21 Anhang 114 21 Anhang 21.1 Referenzliste 21.1.1 Literaturerzeichnis [1] Studienarbeit, Henning Sauerland, Andreas Dei, SS2007, Hochschule Bremen [2] Diplomarbeit, Andreas Kleinert, SS2008, Hochschule Bremen [3] Bachelorthesis, Christoph Niemann, WS2008/2009, Hochschule Bremen [4] Forum http://www.mikrokopter.de, http://forum.mikrokopter.de/topic- post67563.html, Post 29ff, 19.03.09 [5] Waypoint Navigation, Stabilization and Sensor Drift Compensation of VTOL MAV, Pfrof. Dr. Heinrich Warmers, Andreas Kleinert, Juli 2008 [6] Wikipedia, Strömung nach Bernoulli und Venturi, http://de.wikipedia.org/wiki/Strömung_nach_Bernoulli_und_Venturi, 03.12.2008 [7] Semesterprojekt 8, WS2006/2007, http://www.isms.hs- bremen.de/dokuwiki/doku.php?id=elem:projekte:projekt8:sensorgruppe:sensoren [8] http://www.mikrokopter.de/ucwiki/MK3Mag, 15.12.2008 [9] Digikey, http://www.digikey.de, 08.12.2008 [10] Wikipedia, http://de.wikipedia.org/wiki/Lithium-Polymer-Akkumulator, 04.12.2008 [11] Elektor 1/2006, S. 32ff, SMD-Lötofen [12] http://www.mikrokopter.de/ucwiki/BrushlessCtrl, 28.02.2009 [13] http://paparazzi.enac.fr/wiki/Tiny, 27.11.2008 [14] SVN, Akaflieg, Labor ELEM, Hochschule Bremen, https://www.akaflieg.hs- bremen.de/trac/akaflieg/browser [D1] Datenblatt, Linear Technology, LTC2440, Rev. C [D2] Datenblatt, Linear Technology, LTC2400, Rev. A [D3] Datenblatt, Linear Technology, LT1761, Rev. C [D4] Datenblatt, Analog Devices, ADXRS610, Rev. 0 [D5] Applikationsbericht, Freescale Semiconductor, AN1646, Rev. 2 [D6] Datenblatt, Maxim, MAX6605, Rev. 2 [D7] Datenblatt, NXP, LPC2148, Rev. 01
  • 115.
    21 Anhang 115 [D8] Benutzerhandbuch, NXP, LPC2148, Rev. 02 [D9] Datenblatt, NXP, LPC2294, Rev. 7 [D10] Datenblatt, Texas Instruments, TMS320F28335, SPRS439E [D11] Datenblatt, Philips Semiconductors, KMZ51, 13.06.2000 [D12] Applikationsbericht, Philips Semiconductors, AN00022, 30.03.2000 [D13] Datenblatt, PNI, MicroMag3, 04.2005 [D14] Datenblatt, Maxim, MAX1168, Rev. 0 [D15] Datenblatt, Texas Instruments, PTH08080, SLTS235C [D16] Datenblatt, InvenSense, IDG-300, 14.08.07 [D17] Datenblatt, MuRata, ENC-03, 29.03.99 [D18] Datenblatt, Analog Devices, ADXRS150, Rev. B [D19] Datenblatt, Analog Devices, ADXRS300, Rev. B [D20] Datenblatt, STMicroelectronics, LISY300AL, Rev. 1 [D21] Datenblatt, Melexis, MLX90609-R2, Rev. 002 [D22] Datenblatt, Analog Devices, ADXL330, Rev. A [D23] Datenblatt, Analog Devices, ADXL320, Rev. 0 [D24] Datenblatt, Analog Devices, ADXL323, Rev. 0 [D25] Datenblatt, Freescale Semiconductor, MPXH6115, Rev. 3 [D26] Datenblatt, Freescale Semiconductor, MPXV7002, Rev. 0 [D27] Datenblatt, National Semiconductor, LM20, 30.10.2008 [D28] Datenblatt, National Semiconductor, LM1117, 04.2006 [D29] Datenblatt, Texas Instruments, TPS2015, SLVS159B [D30] Datenblatt, Texas Instruments, PCA9306, SCPS113I 21.1.2 Abkürzungsverzeichnis ADC Analog-Digital-Converter DSP Digitaler Signal Prozessor GPS Global Positioning System I/O Input/Output I²C Inter-Integrated Circuit IMU Inertial Messurement Unit
  • 116.
    21 Anhang 116 ISR Interrupt Service Routine MEMS Micro-Electro-Mechanical System MM3 MicroMag3 SPI Serial Peripheral Interface USB Universal Serial Bus 21.1.3 Abbildungsverzeichnis Bild 3.1: Blockschaltbild LPC2148 [D7] .................................................................. 15 Bild 3.2: Blockschaldbild LPC2294 [D9] ................................................................. 16 Bild 3.3: Blockschaltbild TMS320F28335 [D10]...................................................... 18 Bild 6.1: Blockschaltbild des Autopiloten.................................................................. 30 Bild 7.1: Versuchsaufbau für Gyroskop ADXRS610 ................................................. 34 Bild 8.1: Achsenanordnung der Leiterplatte ............................................................. 47 Bild 9.1: Pappmodell mit beiden übereinander gelegten Teilen ............................... 49 Bild 9.2: Pappmodell mit beiden einzelnen Teilen .................................................... 50 Bild 10.1: Testplatine für BGA Lötversuche............................................................ 55 Bild 10.2: Aufbereitete Lötpaste .............................................................................. 56 Bild 10.3: Testplatine mit aufgetragener Lötpaste .................................................. 56 Bild 10.4: Nach verlöten wieder entferntes BGA IC ............................................... 58 Bild 10.5: LISY300Al, oben links: Paste aufgetragen, oben rechts: Platziert, unten: Verlötet 59 Bild 10.6: Y-Sensorplatine, bestückt noch nicht verlötet......................................... 60 Bild 10.7: Y-Sensorplatine, verlötet......................................................................... 61 Bild 10.8: Fertig bestückter Sensorplatinensatz...................................................... 61 Bild 11.1: MCU Platine vor dem Reflowprozess..................................................... 62 Bild 11.2: MCU Platine direkt nach dem Reflowprozess ........................................ 63 Bild 11.3: Oberseite MCU ....................................................................................... 64 Bild 11.4: Unterseite MCU...................................................................................... 64 Bild 11.5: Oberseite IMU ........................................................................................ 65 Bild 11.6: Unterseite IMU ....................................................................................... 65 Bild 11.7: MCU und IMU gesteckt .......................................................................... 66 Bild 11.8: MCU und IMU gesteckt .......................................................................... 66 Bild 12.1: Bereits eingeschrumpfter und am Quadrokopter montierter Motorsteller 67 Bild 12.2: GPS-Modul ............................................................................................. 68 Bild 12.3: Verbindung GPS-Modul mit Trägerplatine ............................................ 68 Bild 12.4: Programmieradapter .............................................................................. 69 Bild 13.1: LISY300AL im Funktionstest .................................................................. 71 Bild 13.2: ADXRS610 im Funktionstest................................................................... 71 Bild 15.1: Berechnetes Heading .............................................................................. 91 Bild 15.2: Rohdaten der Sensoren ........................................................................... 91
  • 117.
    21 Anhang 117 Bild 17.1: Auf Quadrokopterrahmen Montierter Autopilot................................... 100 Bild 17.2: Auf Schaumstoff montierter Träger für die Elektronik ......................... 101 Bild 17.3: Landegestell und Überschlagsschutz.................................................... 102 Bild 17.4: Fertig aufgebauter Quadrokopter ........................................................ 102 Bild 18.1: Simmulationsschaltung ......................................................................... 104 Bild 18.2: Ausgangsspannung zu Eingangsspannung ........................................... 105 Bild 18.3: Rechteckförmiges Signal am Differenzdrucksensor ............................. 107 Bild 18.4: Sägezahnförmige Schwingungen auf der 5V Versorgungsspannung ... 107 Bild 18.5: Gyroskoprohdaten ................................................................................ 109 Bild 18.6: Ergebnisse der Umrechnungsfunktionen .............................................. 110 Bild 18.7: Motorstellerwerte mit Ausreißern......................................................... 111 Bild 19.1: Quadrokopter im Flug .......................................................................... 112 Bild 21.1: Schaltplan MCU Teil 1 ......................................................................... 125 Bild 21.2: Schaltplan MCU Teil 2 ......................................................................... 126 Bild 21.3: Schaltplan IMU Teil 1........................................................................... 127 Bild 21.4: Schaltplan IMU Teil 2........................................................................... 128 Bild 21.5: ADXRS610 X-Sensorplatine ................................................................. 129 Bild 21.6: ADXRS610 Y-Sensorplatine.................................................................. 130 Bild 21.7: ADXRS610 Z-Sensorplatine.................................................................. 131 Bild 21.8: LISY300AL X-Sensorplatine ................................................................. 132 Bild 21.9: LISY300AL Y-Sensorplatine ................................................................. 133 Bild 21.10: LISY300AL Z-Sensorplatine ................................................................. 134 Bild 21.11: MLX90609-R2 X-Sensorplatine............................................................ 135 Bild 21.12: MLX90609-R2 Y-Sensorplatine ............................................................ 136 Bild 21.13: MLX90609-R2 Z-Sensorplatine ............................................................ 137 Bild 21.14: Servoadapter ......................................................................................... 138 Bild 21.15: Programmieradapter ............................................................................ 139 Bild 21.16: GPS Modul............................................................................................ 140 Bild 21.17: MCU Platine, Layer 1........................................................................... 141 Bild 21.18: MCU Platine, Layer 2........................................................................... 142 Bild 21.19: MCU Platine, Layer 16......................................................................... 143 Bild 21.20: IMU Platine, Layer 1 ............................................................................ 144 Bild 21.21: IMU Platine, Layer 2 ............................................................................ 145 Bild 21.22: IMU Platine, Layer 16 .......................................................................... 146 Bild 21.23: ADXRS610 X-Sensorplatine ................................................................. 147 Bild 21.24: ADXRS610 Y-Sensorplatine.................................................................. 147 Bild 21.25: ADXRS610 Z-Sensorplatine.................................................................. 147 Bild 21.26: LISY300AL X-Sensorplatine ................................................................. 148 Bild 21.27: LISY300AL Y-Sensorplatine ................................................................. 148 Bild 21.28: LISY300AL Z-Sensorplatine ................................................................. 148 Bild 21.29: MLX90609-R2 X-Sensorplatine............................................................ 149 Bild 21.30: LISY300AL Y-Sensorplatine ................................................................. 149 Bild 21.31: LISY300AL Z-Sensorplatine ................................................................. 149
  • 118.
    21 Anhang 118 Bild 21.32: Servoadapter ......................................................................................... 150 Bild 21.33: Programmieradapter ............................................................................ 150 Bild 21.34: GPS-Modul ........................................................................................... 150 Bild 21.35: Programablaufplan "spi_int" ............................................................... 151 Bild 21.36: PAP "sm_ctrl" Seite 1 ........................................................................... 152 Bild 21.37: PAP "sm_ctrl" Seite 2 ........................................................................... 153 Bild 21.38: PAP "sm_ctrl" Seite 3 ........................................................................... 154 Bild 21.39: PAP "sm_ctrl" Seite 4 ........................................................................... 155 Bild 21.40: PAP "sm_ctrl" Seite 5 ........................................................................... 156 Bild 21.41: Anschlüsse Lichtschrankenelektronik ................................................... 157 Bild 21.42: Position Holzunterbrecherscheibe........................................................ 158 Bild 21.43: Montage der IMU auf Kalibrierhalterung (X-, Y-, Z-Gyroskop)......... 159 Bild 21.44: Montage der IMU auf Kalibrierhalterung für entgegengesetzte Drehrichtung (X-, Y-Gyroskop) .................................................................................... 160 Bild 21.45: Montage der IMU auf Kalibrierhalterung für entgegengesetzte Drehrichtung (Z-Gyroskop).......................................................................................... 161 Bild 21.46: Grafische Darstellung der Kalibriermesswerte mit Histogramm, X-Achse 0U/min .......................................................................................................................... 164 Bild 21.47: Grafische Darstellung der Kalibriermesswerte mit Histogramm, X-Achse 33U/min ........................................................................................................................ 165 Bild 21.48: Grafische Darstellung der Kalibriermesswerte mit Histogramm, X-Achse 45U/min ........................................................................................................................ 165 Bild 21.49: Grafische Darstellung der Kalibriermesswerte mit Histogramm, X-Achse - 33U/min ........................................................................................................................ 166 Bild 21.50: Grafische Darstellung der Kalibriermesswerte mit Histogramm, X-Achse - 45U/min ........................................................................................................................ 166 Bild 21.51: Grafische Darstellung der Kalibriermesswerte mit Histogramm, Y-Achse 0U/min .......................................................................................................................... 167 Bild 21.52: Grafische Darstellung der Kalibriermesswerte mit Histogramm, Y-Achse 33U/min ........................................................................................................................ 167 Bild 21.53: Grafische Darstellung der Kalibriermesswerte mit Histogramm, Y-Achse 45U/min ........................................................................................................................ 168 Bild 21.54: Grafische Darstellung der Kalibriermesswerte mit Histogramm, Y-Achse - 33U/min ........................................................................................................................ 168 Bild 21.55: Grafische Darstellung der Kalibriermesswerte mit Histogramm, Y-Achse - 45U/min ........................................................................................................................ 169 Bild 21.56: Grafische Darstellung der Kalibriermesswerte mit Histogramm, Z-Achse 0U/min .......................................................................................................................... 169 Bild 21.57: Grafische Darstellung der Kalibriermesswerte mit Histogramm, Z-Achse 33U/min ........................................................................................................................ 170 Bild 21.58: Grafische Darstellung der Kalibriermesswerte mit Histogramm, Z-Achse 45U/min ........................................................................................................................ 170
  • 119.
    21 Anhang 119 Bild 21.59: Grafische Darstellung der Kalibriermesswerte mit Histogramm, Z-Achse - 33U/min ........................................................................................................................ 171 Bild 21.60: Grafische Darstellung der Kalibriermesswerte mit Histogramm, Z-Achse - 45U/min ........................................................................................................................ 171 Bild 21.61: Grafische Darstellung der Kalibriermesswerte mit Histogramm, X-Achse 0g ...................................................................................................................................... 172 Bild 21.62: Grafische Darstellung der Kalibriermesswerte mit Histogramm, X-Achse +1g................................................................................................................................ 172 Bild 21.63: Grafische Darstellung der Kalibriermesswerte mit Histogramm, X-Achse - 1g .................................................................................................................................. 173 Bild 21.64: Grafische Darstellung der Kalibriermesswerte mit Histogramm, Y-Achse 0g ...................................................................................................................................... 173 Bild 21.65: Grafische Darstellung der Kalibriermesswerte mit Histogramm, Y-Achse +1g................................................................................................................................ 174 Bild 21.66: Grafische Darstellung der Kalibriermesswerte mit Histogramm, Y-Achse - 1g .................................................................................................................................. 174 Bild 21.67: Grafische Darstellung der Kalibriermesswerte mit Histogramm, Z-Achse 0g ...................................................................................................................................... 175 Bild 21.68: Grafische Darstellung der Kalibriermesswerte mit Histogramm, Z-Achse +1g................................................................................................................................ 175 Bild 21.69: Grafische Darstellung der Kalibriermesswerte mit Histogramm, Z-Achse - 1g .................................................................................................................................. 176 Bild 21.70: Grafische Darstellung der Kalibriermesswerte mit Histogramm, X2-Achse 0g .................................................................................................................................. 176 Bild 21.71: Grafische Darstellung der Kalibriermesswerte mit Histogramm, X2-Achse +1g................................................................................................................................ 177 Bild 21.72: Grafische Darstellung der Kalibriermesswerte mit Histogramm, X2-Achse - 1g .................................................................................................................................. 177 Bild 21.73: Grafische Darstellung der Kalibriermesswerte mit Histogramm, Z2-Achse 0g .................................................................................................................................. 178 Bild 21.74: Grafische Darstellung der Kalibriermesswerte mit Histogramm, Z2-Achse +1g................................................................................................................................ 178 Bild 21.75: Grafische Darstellung der Kalibriermesswerte mit Histogramm, Z2-Achse - 1g .................................................................................................................................. 179 21.1.4 Tabellenverzeichnis Tabelle 3.1: Vor- und Nachteile verwendbarer Mikrocontroller............................ 14 Tabelle 5.1: Stromaufnahme der IMU Komponenten ............................................. 27 Tabelle 7.1: Geläufige Werte für C507................................................................... 32 Tabelle 7.2: Selbsttestmodi ..................................................................................... 33 Tabelle 7.3: Erhältliche Gyroskope ........................................................................ 33
  • 120.
    21 Anhang 120 Tabelle 7.4: Filterkondensatorauswahl .................................................................. 35 Tabelle 7.5: Belegung X109 UART0 ....................................................................... 40 Tabelle 7.6: Pinbelegung X110 UART1.................................................................. 41 Tabelle 7.7: Pinbelegung X111 I²C0....................................................................... 41 Tabelle 7.8: Pinbelegung X112 I²C1....................................................................... 42 Tabelle 7.9: Pinbelegung X117 SPI1-1................................................................... 43 Tabelle 7.10: Pinbelegung X114 SPI1-2................................................................... 43 Tabelle 7.11: Pinbelegung X116 Analog .................................................................. 44 Tabelle 7.12: Pinbelegung X107 IR0 ........................................................................ 44 Tabelle 7.13: Pinbelegung X113 RC PPM IN .......................................................... 45 Tabelle 7.14: Pinbelegung X106 CAM ..................................................................... 45 Tabelle 7.15: Pinbelegung X108 USB ...................................................................... 46 Tabelle 10.1: Parameter 1. Durchlauf ...................................................................... 52 Tabelle 10.2: Parameter 2. Durchlauf ...................................................................... 53 Tabelle 10.3: Parametervorschlag aus Datenblatt des ADXL330............................ 53 Tabelle 10.4: Erstellte Parameter aus Parametern des ADXL330 Datenblatts ....... 53 Tabelle 10.5: Endgültige Parameter......................................................................... 54 Tabelle 13.1: Kontrolle der Versorgungsspannungen .............................................. 70 Tabelle 14.1: Kabelplan K-01................................................................................... 72 Tabelle 14.2: Kabelplan K-02................................................................................... 72 Tabelle 14.3: Kabelplan K-03................................................................................... 73 Tabelle 14.4: Kabelplan K-04................................................................................... 73 Tabelle 14.5: Kabelplan K-05................................................................................... 73 Tabelle 14.6: Kabelplan K-06................................................................................... 74 Tabelle 14.7: Kabelplan K-07................................................................................... 74 Tabelle 16.1: Berechnung Umrechnungsfaktor X-Gyroskop.................................... 95 Tabelle 16.2: Berechnung Umrechnungsfaktor Y-Gyroskop .................................... 96 Tabelle 16.3: Berechnung Umrechnungsfaktor Z-Gyroskop .................................... 96 Tabelle 16.4: Berechnung der Gyroskopneutralmittelwerte..................................... 96 Tabelle 16.5: Kalibrierwerte X-Achse ...................................................................... 98 Tabelle 16.6: Kalibrierwerte Y-Achse....................................................................... 98 Tabelle 16.7: Kalibrierwerte Z-Achse....................................................................... 98 Tabelle 16.8: Kalibrierwerte X2-Achse .................................................................... 98 Tabelle 16.9: Kalibrierwerte Z2-Achse..................................................................... 99 Tabelle 18.1: Größe überlagerter Schwingung ...................................................... 106 Tabelle 21.1: Gyroskope im Vergleich.................................................................... 122 Tabelle 21.2: Beschleunigungssensoren im Vergleich1.......................................... 123 Tabelle 21.3: Beschleunigungssensoren im Vergleich 2......................................... 124 Tabelle 21.4: Mittelwerte für Kalibrierung X-Achse .............................................. 162 Tabelle 21.5: Mittelwerte für Kalibrierung Y-Achse .............................................. 162 Tabelle 21.6: Mittelwerte für Kalibrierung Z-Achse .............................................. 162 Tabelle 21.7: Mittelwerte für Kalibrierung X-Achse +1g ...................................... 162 Tabelle 21.8: Mittelwerte für Kalibrierung X-Achse -1g........................................ 163
  • 121.
    21 Anhang 121 Tabelle 21.9: Mittelwerte für Kalibrierung Y-Achse +1g....................................... 163 Tabelle 21.10: Mittelwerte für Kalibrierung Y-Achse -1g .................................... 163 Tabelle 21.11: Mittelwerte für Kalibrierung Z-Achse +1g................................... 163 Tabelle 21.12: Mittelwerte für Kalibrierung Z-Achse -1g .................................... 164
  • 122.
    21 Anhang 122 21.2 Sensorauswahl 21.2.1 Gyroskope Tabelle 21.1: Gyroskope im Vergleich
  • 123.
    21 Anhang 123 21.2.2 Beschleunigungssensoren Tabelle 21.2: Beschleunigungssensoren im Vergleich1
  • 124.
    21 Anhang 124 Tabelle 21.3: Beschleunigungssensoren im Vergleich 2
  • 125.
    21.3 Schaltpläne 21.3.1 MCU Bild21.1: Schaltplan MCU Teil 1
  • 126.
    21 Anhang 126 Bild 21.2: Schaltplan MCU Teil 2
  • 127.
    21 Anhang 127 21.3.2 IMU Bild 21.3: Schaltplan IMU Teil 1
  • 128.
    21 Anhang 128 Bild 21.4: Schaltplan IMU Teil 2
  • 129.
    21.3.3 Sensorplatine ADXRS610 Bild21.5: ADXRS610 X-Sensorplatine
  • 130.
    21 Anhang 130 Bild 21.6: ADXRS610 Y-Sensorplatine
  • 131.
    21 Anhang 131 Bild 21.7: ADXRS610 Z-Sensorplatine
  • 132.
    21 Anhang 132 21.3.4 Sensorplatine LISY300Al Bild 21.8: LISY300AL X-Sensorplatine
  • 133.
    21 Anhang 133 Bild 21.9: LISY300AL Y-Sensorplatine
  • 134.
    21 Anhang 134 Bild 21.10: LISY300AL Z-Sensorplatine
  • 135.
    21 Anhang 135 21.3.5 Sensorplatine MLX90609-R2 Bild 21.11: MLX90609-R2 X-Sensorplatine
  • 136.
    21 Anhang 136 Bild 21.12: MLX90609-R2 Y-Sensorplatine
  • 137.
    21 Anhang 137 Bild 21.13: MLX90609-R2 Z-Sensorplatine
  • 138.
    21 Anhang 138 21.3.6 Servoadapter Bild 21.14: Servoadapter
  • 139.
    21 Anhang 139 21.3.7 Programmieradapter Bild 21.15: Programmieradapter
  • 140.
    21 Anhang 140 21.3.8 GPS Bild 21.16: GPS Modul
  • 141.
    21 Anhang 141 21.4 Layouts 21.4.1 MCU Bild 21.17: MCU Platine, Layer 1
  • 142.
    21 Anhang 142 Bild 21.18: MCU Platine, Layer 2
  • 143.
    21 Anhang 143 Bild 21.19: MCU Platine, Layer 16
  • 144.
    21 Anhang 144 21.4.2 IMU Bild 21.20: IMU Platine, Layer 1
  • 145.
    21 Anhang 145 Bild 21.21: IMU Platine, Layer 2
  • 146.
    21 Anhang 146 Bild 21.22: IMU Platine, Layer 16
  • 147.
    21 Anhang 147 21.4.3 Sensorplatine ADXRS610 Bild 21.23: ADXRS610 X-Sensorplatine Bild 21.24: ADXRS610 Y-Sensorplatine Bild 21.25: ADXRS610 Z-Sensorplatine
  • 148.
    21 Anhang 148 21.4.4 Sensorplatine LISY300AL Bild 21.26: LISY300AL X-Sensorplatine Bild 21.27: LISY300AL Y-Sensorplatine Bild 21.28: LISY300AL Z-Sensorplatine
  • 149.
    21 Anhang 149 21.4.5 Sensorplatine MLX90609-R2 Bild 21.29: MLX90609-R2 X-Sensorplatine Bild 21.30: LISY300AL Y-Sensorplatine Bild 21.31: LISY300AL Z-Sensorplatine
  • 150.
    21 Anhang 150 21.4.6 Servoadapter Bild 21.32: Servoadapter 21.4.7 Programmieradapter Bild 21.33: Programmieradapter 21.4.8 GPS Bild 21.34: GPS-Modul
  • 151.
    21 Anhang 151 21.5 Programmablaufpläne 21.5.1 PAP für „spi_int“ Bild 21.35: Programablaufplan "spi_int"
  • 152.
    21 Anhang 152 21.5.2 PAP für „sm_ctrl“ Bild 21.36: PAP "sm_ctrl" Seite 1
  • 153.
    21 Anhang 153 Bild 21.37: PAP "sm_ctrl" Seite 2
  • 154.
    21 Anhang 154 Bild 21.38: PAP "sm_ctrl" Seite 3
  • 155.
    21 Anhang 155 Bild 21.39: PAP "sm_ctrl" Seite 4
  • 156.
    21 Anhang 156 Bild 21.40: PAP "sm_ctrl" Seite 5
  • 157.
    21 Anhang 157 21.6 Kalibrierung 21.6.1 Kalibrierkurzanleitung 21.6.1.1 Gyroskope • Aufbau Plattenspieler und Stromversorgung des Plattenspielers herstellen. • Lichtschrankenelektronik mit Spannung versorgen (8-15V) und Verbindung zum Frequenzzähler herstellen (Tastkopf von Oszilloskop) Bild 21.41: Anschlüsse Lichtschrankenelektronik • Holzunterbrecherscheibe so positionieren, dass der Strahl der Lichtschranke unterbrochen wird, sie aber nirgends anstößt.
  • 158.
    21 Anhang 158 Bild 21.42: Position Holzunterbrecherscheibe • Plattenspieler auf 45U/min einstellen und warm laufen lassen (ca. 15min) bis sich die angezeigten Werte stabilisieren. • Plattenspieler mit Feinjustierungen abgleichen. 45U/min ergeben eine Frequenz von 750mHz, 33U/min ergeben 555,556mHz. • Offsetbildung in main.c abschalten (imu_offset_set) • Debugroutine imu_dbg_full in main.c aktivieren. • Funkstrecke betriebsbereit machen • IMU auf Halter aufschrauben (X Gyroskop muss zur Seite mit den Löchern zeigen (Bild 21.43)). • Das Aufzeichnen der Werte geschieht am Laborrechner über minicom. Die Aufzeichnung wird mit strg a + l gestartet und beendet.
  • 159.
    21 Anhang 159 Bild 21.43: Montage der IMU auf Kalibrierhalterung (X-, Y-, Z-Gyroskop) • Zum Kalibrieren des X-Gyroskop Halter hochkant aufstellen, so dass die Achse des Plattenspielers in dem Loch steckt welches sich direkt unter dem X Gyroskop befindet. • Plattenspieler auf 45U/min einschalten und warten bis die Drehzahl stabil ist. Anschließen die Werte 1 Minute aufzeichnen. • Plattenspieler auf 33U/min einstellen und wiederum warten bis die Drehzahl stabil ist und die Werte 1 Minute aufzeichnen. • Zum Kalibrieren des Y- und Z-Gyroskop den Halter mithilfe der Bohrungen so positionieren, dass sich der Y- bzw. Z-Gyroskop in der Achse des Plattenspieler befindet und anschließend die Werte wie beschrieben aufzeichnen. • Zum Erzeugen einer entgegengesetzten Drehung ist die IMU um 180° verdreht auf dem Kalibrierhalter zu montieren (X-Gyroskop zeigt zur Seite ohne Löcher) (Bild 21.44), da der Plattenspieler nicht rückwärtsdrehen betrieben werden kann. X- und Y-Gyroskop können so wie beschrieben ausgemessen werden.
  • 160.
    21 Anhang 160 Bild 21.44: Montage der IMU auf Kalibrierhalterung für entgegengesetzte Drehrichtung (X-, Y- Gyroskop) • Für die Kalibrierung des Z-Gyroskop in entgegengesetzter Drehrichtung ist die Platine über Kopf zu montieren (Bild 21.45). Hierzu sind unter Umständen zusätzliche Abstandsbolzen nötig, da die IMU sonst auf der Halterung aufliegt . Die MCU ist nun nicht mehr direkt aufsteckbar, so dass beide Platinen mit Kabel K-01 zu verbinden sind.
  • 161.
    21 Anhang 161 Bild 21.45: Montage der IMU auf Kalibrierhalterung für entgegengesetzte Drehrichtung (Z- Gyroskop) 21.6.1.2 Beschleunigungssensoren • IMU auf Halter aufschrauben (X Gyroskop muss zur Seite mit den Löchern zeigen (Bild 21.43)). • Werte in allen möglichen sechs Positionen 1 Minute aufzeichnen. Dabei für jede Position eine neue Datei erstellen und erst aufzeichnen, wenn die IMU in neuer Position steht. Nicht alle Positionen in eine Datei schreiben, da ein späteres Filtern der einzelnen Positionen aufwändiger ist als separate Dateien zu erstellen.
  • 162.
    21 Anhang 162 21.6.2 Kalibriertabellen 21.6.2.1 Gyroskope Tabelle 21.4: Mittelwerte für Kalibrierung X-Achse Drehgeschwindigkeit soll in Drehgeschwindigkeit ist in Messwert in Bit U/min ° /s 33 199,980 47333 45 269,874 52657 -33 199,908 17059 -45 270,043 11745 Tabelle 21.5: Mittelwerte für Kalibrierung Y-Achse Drehgeschwindigkeit soll in Drehgeschwindigkeit ist in Messwert in Bit U/min ° /s 33 199,980 47518 45 270,324 52931 -33 199,980 16642 -45 270,072 11211 Tabelle 21.6: Mittelwerte für Kalibrierung Z-Achse Drehgeschwindigkeit soll in Drehgeschwindigkeit ist in Messwert in Bit U/min ° /s 33 199,800 47390 45 270,072 52675 -33 199,872 17192 -45 270,108 11891 21.6.2.2 Beschleunigungssensoren Tabelle 21.7: Mittelwerte für Kalibrierung X-Achse +1g Sensor Beschleunigung in g Messwert in Bit ACC X 1 32210 ACC Y 0 24809 ACC Z 0 28131 ACC X2 1 29260 ACC Z2 0 26534
  • 163.
    21 Anhang 163 Tabelle 21.8: Mittelwerte für Kalibrierung X-Achse -1g Sensor Beschleunigung in g Messwert in Bit ACC X -1 21740 ACC Y 0 24951 ACC Z 0 28218 ACC X2 -1 23058 ACC Z2 0 26440 Tabelle 21.9: Mittelwerte für Kalibrierung Y-Achse +1g Sensor Beschleunigung in g Messwert in Bit ACC X 0 27080 ACC Y 1 30115 ACC Z 0 28265 ACC X2 0 26223 ACC Z2 0 26516 Tabelle 21.10: Mittelwerte für Kalibrierung Y-Achse -1g Sensor Beschleunigung in g Messwert in Bit ACC X 0 26883 ACC Y -1 19660 ACC Z 0 28048 ACC X2 0 26101 ACC Z2 0 26456 Tabelle 21.11: Mittelwerte für Kalibrierung Z-Achse +1g Sensor Beschleunigung in g Messwert in Bit ACC X 0 27012 ACC Y 0 24481 ACC Z 1 33657 ACC X2 0 26142 ACC Z2 1 29630
  • 164.
    21 Anhang 164 Tabelle 21.12: Mittelwerte für Kalibrierung Z-Achse -1g Sensor Beschleunigung in g Messwert in Bit ACC X 0 27006 ACC Y 0 24859 ACC Z -1 22775 ACC X2 0 26216 ACC Z2 -1 23371 21.6.3 Grafisch Darstellung der Kalibrierwerte 21.6.3.1 Gyroskope Bild 21.46: Grafische Darstellung der Kalibriermesswerte mit Histogramm, X-Achse 0U/min
  • 165.
    21 Anhang 165 Bild 21.47: Grafische Darstellung der Kalibriermesswerte mit Histogramm, X-Achse 33U/min Bild 21.48: Grafische Darstellung der Kalibriermesswerte mit Histogramm, X-Achse 45U/min
  • 166.
    21 Anhang 166 Bild 21.49: Grafische Darstellung der Kalibriermesswerte mit Histogramm, X-Achse -33U/min Bild 21.50: Grafische Darstellung der Kalibriermesswerte mit Histogramm, X-Achse -45U/min
  • 167.
    21 Anhang 167 Bild 21.51: Grafische Darstellung der Kalibriermesswerte mit Histogramm, Y-Achse 0U/min Bild 21.52: Grafische Darstellung der Kalibriermesswerte mit Histogramm, Y-Achse 33U/min
  • 168.
    21 Anhang 168 Bild 21.53: Grafische Darstellung der Kalibriermesswerte mit Histogramm, Y-Achse 45U/min Bild 21.54: Grafische Darstellung der Kalibriermesswerte mit Histogramm, Y-Achse -33U/min
  • 169.
    21 Anhang 169 Bild 21.55: Grafische Darstellung der Kalibriermesswerte mit Histogramm, Y-Achse -45U/min Bild 21.56: Grafische Darstellung der Kalibriermesswerte mit Histogramm, Z-Achse 0U/min
  • 170.
    21 Anhang 170 Bild 21.57: Grafische Darstellung der Kalibriermesswerte mit Histogramm, Z-Achse 33U/min Bild 21.58: Grafische Darstellung der Kalibriermesswerte mit Histogramm, Z-Achse 45U/min
  • 171.
    21 Anhang 171 Bild 21.59: Grafische Darstellung der Kalibriermesswerte mit Histogramm, Z-Achse -33U/min Bild 21.60: Grafische Darstellung der Kalibriermesswerte mit Histogramm, Z-Achse -45U/min
  • 172.
    21 Anhang 172 21.6.3.2 Beschleunigungssensoren Bild 21.61: Grafische Darstellung der Kalibriermesswerte mit Histogramm, X-Achse 0g Bild 21.62: Grafische Darstellung der Kalibriermesswerte mit Histogramm, X-Achse +1g
  • 173.
    21 Anhang 173 Bild 21.63: Grafische Darstellung der Kalibriermesswerte mit Histogramm, X-Achse -1g Bild 21.64: Grafische Darstellung der Kalibriermesswerte mit Histogramm, Y-Achse 0g
  • 174.
    21 Anhang 174 Bild 21.65: Grafische Darstellung der Kalibriermesswerte mit Histogramm, Y-Achse +1g Bild 21.66: Grafische Darstellung der Kalibriermesswerte mit Histogramm, Y-Achse -1g
  • 175.
    21 Anhang 175 Bild 21.67: Grafische Darstellung der Kalibriermesswerte mit Histogramm, Z-Achse 0g Bild 21.68: Grafische Darstellung der Kalibriermesswerte mit Histogramm, Z-Achse +1g
  • 176.
    21 Anhang 176 Bild 21.69: Grafische Darstellung der Kalibriermesswerte mit Histogramm, Z-Achse -1g Bild 21.70: Grafische Darstellung der Kalibriermesswerte mit Histogramm, X2-Achse 0g
  • 177.
    21 Anhang 177 Bild 21.71: Grafische Darstellung der Kalibriermesswerte mit Histogramm, X2-Achse +1g Bild 21.72: Grafische Darstellung der Kalibriermesswerte mit Histogramm, X2-Achse -1g
  • 178.
    21 Anhang 178 Bild 21.73: Grafische Darstellung der Kalibriermesswerte mit Histogramm, Z2-Achse 0g Bild 21.74: Grafische Darstellung der Kalibriermesswerte mit Histogramm, Z2-Achse +1g
  • 179.
    21 Anhang 179 Bild 21.75: Grafische Darstellung der Kalibriermesswerte mit Histogramm, Z2-Achse -1g