Inhalt         2


Inhalt

Inhalt........................................................................................................................................... 2
1.     Einführung ........................................................................................................................... 4
     1.1.     Basic Game Concept .................................................................................................... 4
     1.2.     Target Platform ............................................................................................................ 4
     1.3.     Target Group................................................................................................................ 4
     1.4.     Umfang & Spieldauer................................................................................................... 4
     1.5.     Key Features ................................................................................................................ 4
     1.6.     Basic Gameplay Description ........................................................................................ 4
     1.7.     Technology................................................................................................................... 5
2.     Story .................................................................................................................................... 5
     2.1.     Backgroundstory .......................................................................................................... 5
     2.2.     Setting .......................................................................................................................... 5
3.     Gameplay ............................................................................................................................ 5
     3.1.     Aktionen....................................................................................................................... 5
     3.1.1.      Jump ......................................................................................................................... 5
     3.1.2.      Landen ...................................................................................................................... 6
     3.1.3.      Die ............................................................................................................................ 6
     3.1.4.      Idle-Mode ................................................................................................................. 6
     3.1.5.      Level-Endzone erreicht ............................................................................................ 6
     3.1.6.      Teleport .................................................................................................................... 6
     3.1.7.      Ritalin-Modus ........................................................................................................... 6
     3.1.8.      Adrenalin-Modus ..................................................................................................... 7
     3.1.9.      Die Combo ................................................................................................................ 7
     3.1.10.         Bingowings ........................................................................................................... 7
     3.2.     Bewegungsverhalten der Fahrzeuge ........................................................................... 7
     3.3.     Kamerabewegung ........................................................................................................ 7
4.     Character- & Leveldesign .................................................................................................... 8
     4.1.     Oma ............................................................................................................................. 8
     4.1.1.      Animation ................................................................................................................. 8
     4.2.     Autos ............................................................................................................................ 8
     4.2.1.      Peel........................................................................................................................... 9
     4.2.2.      Peel Polizeiauto ........................................................................................................ 9
     4.2.3.      Taxi ........................................................................................................................... 9
     4.2.4.      8-Ball Wagen ............................................................................................................ 9
Inhalt         3


     4.2.5.      Linienbus .................................................................................................................. 9
     4.2.6.      Mülltransporter........................................................................................................ 9
     4.3.     Gebäude..................................................................................................................... 10
     4.4.     Ritalin-Pille ................................................................................................................. 10
     4.5.     Adrenalin-Pille ........................................................................................................... 10
     4.6.     Smog .......................................................................................................................... 10
5.     Interfacedesign ................................................................................................................. 10
     5.1.     Menüs ........................................................................................................................ 10
     5.1.1.      Main Menü ............................................................................................................. 10
     5.1.2.      Play Menü .............................................................................................................. 11
     5.1.3.      Credits .................................................................................................................... 11
     5.1.4.      Highscore ............................................................................................................... 11
     5.1.5.      Optionen ................................................................................................................ 11
     5.2.     Life Bar ....................................................................................................................... 11
     5.3.     Sprungradius .............................................................................................................. 12
     5.4.     Combocounter ........................................................................................................... 12
     5.5.     Buttons....................................................................................................................... 12
     5.5.1.      Ritalin ..................................................................................................................... 12
     5.5.2.      Adrenalin ................................................................................................................ 12
     5.5.3.      Teleporter .............................................................................................................. 12
     5.5.4.      Return .................................................................................................................... 12
     5.6.     Ladebildschirm........................................................................................................... 13
     5.7.     Avatar......................................................................................................................... 13
6.     Sounddesign ...................................................................................................................... 13
     6.1.     Soundeffekte ............................................................................................................. 13
     6.2.     Musik ......................................................................................................................... 13
7.     Appendix ........................................................................................................................... 14
     7.1.     Aktionsdiagramm....................................................................................................... 14
     7.2.     Anhang A: Gameplay Erweiterungen ........................................................................ 15
     7.3.     Anhang B: iPad Portierung......................................................................................... 19
Einführung     4


   1. Einführung
Dies ist das Game Design Document von „Pogomania – The Grey Escape“.



   1.1. Basic Game Concept
„Pogomania“ ist ein Jump&Run Spiel mit kniffligem Gameplay, welches Reaktion und
Intuition erfordert. Man springt in die Rolle von „Mrs. Wicked“, ehemalige Weltmeisterin in
den Kategorien Pogostab Weitsprung und im Kunstpogen. Nach Jahren findet sie heraus,
dass ihre verloren geglaubte Liebe Opa Wicked noch lebt. Also schnappt sie sich ihren
modifizierten Pogostab und macht sich in bester Frogger Manier auf den Weg ihn zu finden.

   1.2. Target Platform
„Pogomania“ wird für iPhone/IPod Touch entwickelt. Eine Konvertierung auf das von Apple
vorgestellte iPad wäre denkbar und würde durchaus Sinn machen, da der
Portierungsaufwand geringer wäre, als für andere Plattformen. Außerdem würde die
Nutzung des iPad‘s Erweiterungen am Gameplay zulassen. Eine Konvertierung auf andere
Plattformen wie Nintendo DS oder Wii wäre auch möglich. Da allerdings das Gameplay auf
die Haptik des iPhones abgestimmt wurde, wird von einer Umsetzung auf diese Plattformen
abgesehen.

   1.3. Target Group
Das Spiel wird ohne Altersbeschränkung erscheinen. Es soll vor allem Spieler ansprechen die
nach einer kurzen Beschäftigung suchen. Ob an der Bushaltestelle oder beim Arzt, ob Casual-
oder Hardcore Gamer, „Pogomania“ ist genau das richtige um mal eben 5 Minuten
verstreichen zu lassen.

   1.4. Umfang & Spieldauer
Das Spiel ist in zwei Level unterteilt. Ein leichteres Einstiegslevel und ein schwierigeres Level
für Fortgeschrittene. Die Spieldauer eines Levels beträgt ca. 2-4 Minuten. Der
Wiederspielwert wird dabei durch ein Highscore-System erhöht.

   1.5. Key Features
   -   Intuitive Touchscreensteuerung
   -   Schnelles, Forderndes Gameplay
   -   Power Up Pillen

   1.6. Basic Gameplay Description
Der Spieler bewegt die Oma mit Hilfe des Touchscreens durch die Levels. Er muss über
bewegende Fahrzeuge hüpfen, indem er diese auf dem Screen berührt. Außerdem hat der
Spieler die Möglichkeit verschiedene Power Up’s einzusetzen, die ihm das vorankommen
erleichtern. Die Ritalin-Pille z.B. lässt die Oma in einen Tranceähnlichen Zustand fallen, der
ihr eine unheimliche Reaktion ermöglicht.
Story   5


   1.7. Technology
Folgende Software wurde benutzt.
Art: Adobe Photoshop CS 3, Adobe Illustrator CS 2, 3D Studio Max 2010, Mudbox 2010,
Adobe After Effects CS 2, Ifran View, Avid Media Composer 3.5
Production: Mind Manager 8, Microsoft Office 2007 (Word, Excel, PowerPoint),
Tortoise SVN, iPhone SDK, Unity iPhone Basic, Apple QuickTime Professional 7
Audio: Mixcraft 3, Sony Soundforge 10

   2. Story
   2.1. Backgroundstory
Im Spiel übernehmt ihr die Rolle von Mrs. Wicked, eine in die Jahre gekommene Rentnerin.
In ihrer Jugend war sie aktive Profi-Pogospringerin und gewann mehrere Goldmedaillen,
sowohl in den Kategorien Kunstpogen, als auch Weitpogen. Dort lernte sie auch die Liebe
ihres Lebens, Mr. Wicked, kennen. Mit ihrem Karrierehoch und seinem Einzug ins Militär
verloren sich die beiden unfreiwillig, gaben sich aber Versprechen.
So fristet sie ihr Dasein im Altenheim damit aus dem Fenster zu sehen und über den
winkenden Opa am Horizont zu rätseln. Als ihr klar wird, dass ihre Sinne und Kräfte
schwinden, greift sie zu ihren Tabletten und Pogostick. Die Reise zum Horizont beginnt.

   2.2. Setting
Pogomania spielt in einem futuristischen Setting. Die ganze Welt ist in einem leicht
schmutzigen 50er Jahre Stil gehalten. Es gibt fliegende Autos, Motoräder und Transporter.
Die Stadt ist geprägt von Hochhäusern. Die so groß sind, das man den Boden kaum noch
sehen kann wenn man auf der Spitze steht.

   3. Gameplay
   3.1. Aktionen
Im folgenden werden alle Aktionen aufgelistet, die der Spieler ausführen kann.

       3.1.1.    Jump
Der Jump ist die Hauptaktion des Spielers. Man löst einen Sprung aus indem man mit dem
Finger auf das Sprungziel drückt. Nach dem drücken springt die Oma zum Sprungziel. Im
Sprung gibt es für den Spieler nicht mehr die Möglichkeit das Sprungziel zu verändern.
Begrenzt ist der Jump durch einen Sprungradius. Weiteres dazu im Kapitel 5.3
Sprungradius (S.12).
Der Spieler kann auf folgende Objekte Springen:
    1. Auto
    2. Endzone
    3. Power Up
Springt der Spieler auf ein anderes Objekt, stirbt er (die Aktion Die wird ausgelöst, siehe
Kapitel 3.1.3 S.6).
Der Jump löst eine Animation aus, mehr dazu im Kapitel 4.1.1 Animation (S.8).
Der Jump Löst einen Soundeffekt aus, mehr dazu im Kapitel 6.1 Soundeffekte (S.13).
Gameplay       6


       3.1.2.    Landen
Das Landen passiert wenn der Spieler einen jump auf ein Auto ausgeführt hat. Man landet
immer in der Mitte des angesprungenen Fahrzeugs.
Der Spieler kann im Anschluss an diese Aktion einen weiteren Sprung ausführen. Tut er dies
nicht wird der Idle-Mode gestartet.
Das Landen löst einen Soundeffekt aus (siehe Kapitel 6.1 Soundeffekte S.13).

       3.1.3.    Die
Die Aktion „Die“ (sterben) wird entweder ausgelöst wenn der Spieler nach einem Jump nicht
auf einem Auto/der Level-Endzone Landet oder wenn der Spieler den unteren Rand des
Bildschirms erreicht (siehe Kapitel 3.3 Kamerabewegung, S.7).
Wenn der Spieler stirbt, verliert er ein Leben. Dies wird in der Life-Bar (Kapitel 5.2, S.11)
dargestellt.
Das Sterben löst eine Animation (Kapitel 4.1.1, S.8) und einen Soundeffekt (Kapitel 6.1, S.13)
aus.

       3.1.4.    Idle-Mode
Der Idle-Mode ist aktiv solange der Spieler keine Eingaben macht und keine andere Aktion
ausgeführt wird. Der Idle-Mode wird abgebrochen sobald der Spieler eine der folgenden
Aktionen ausführt: Jump, Teleport, Power-Up Use.
Der Idle-Mode hat eine Animation (siehe S.8) und löst einen Soundeffekt (siehe S.13) aus.

       3.1.5.    Level-Endzone erreicht
Erreicht der Spieler die Level-Endzone ist der Level beendet. Es wird ein Schriftzug
eingeblendet „Level *Zahl+ Beendet“. Nach dem Level Ende wird vom Spielgeschehen
weggeblendet und es werden Storyartworks in einem Video eingeblendet.

       3.1.6.    Teleport
Der Spieler hat die Möglichkeit sich an eine beliebige Stelle innerhalb des Bildschirms zu
teleportieren. Ausgelöst wird der Teleport indem der Spieler erst auf das Teleportersymbol
am unteren Bildschirmrand drückt und anschließend auf das Teleportationsziel. Nach
drücken des Teleportknopfes wird kurz die Zeit angehalten um dem Spieler die Möglichkeit
geben zu reagieren.
Der Teleport hat einen Cooldown, er kann nach Nutzung für 15 Sekunden nicht eingesetzt
werden. Ist der Teleporter im Cooldown-Modus kann der Spieler das Teleportersymbol nicht
drücken.
Der Teleporter löst eine Animation (siehe S.8) und einen Soundeffekt (siehe S.13) aus.


       3.1.7.    Ritalin-Modus
In den Ritalin-Modus gelangt man durch Nutzen einer Ritalin-Pille. Natürlich kann man eine
Ritalin-Pille erst dann benutzen wenn man auch eine eingesammelt hat. Außerdem kann der
Spieler nur eine Ritalin-Pille tragen. Der Ritalin-Modus hat eine Wirkungsdauer von 10
Sekunden. Endet der Ritalin-Modus befindet man sich wieder im normalen Modus (Idle-
Mode).
Gameplay       7


Ritalin führt dazu das die gesamte Spielwelt um 33% verlangsamt ist. Im Ritalin-Modus ist die
gesamte Spielwelt in einem leichten blau eingefärbt. Außerdem werden sämtliche
Soundeffekte auf eine niedrigere Geschwindigkeit gepitcht.

       3.1.8.    Adrenalin-Modus
In den Adrenalin-Modus gelangt man durch Nutzen einer Adrenalin-Pille. Eine solche Pille
muss auch erst eingesammelt werden. Außerdem kann der Spieler nur eine Adrenalin-Pille
tragen. Der Adrenalin-Modus hat eine Wirkungsdauer von 10 Sekunden. Endet der
Adrenalin-Modus ist man wieder im normalen Modus (Idle-Mode).
Durch Adrenalin wird der Sprungradius erhöht.
Ist man im Adrenalin-Modus wird die gesamte Spielwelt rot eingefärbt. Außerdem wird im
Adrenalin-Modus die Musik anders (siehe S.13) abgespielt.

       3.1.9.    Die Combo
Der Spieler hat die Möglichkeit eine Combo aufzubauen, indem er möglichst viele Sprünge in
einem guten Timing absolviert. Um solche Sprünge zu absolvieren darf sich der Spieler nicht
zu viel Zeit zwischen den Sprüngen lassen, sonst ist die Combo beendet und der
Combocounter wird auf Null zurück gesetzt. Hat der Spieler eine Combo mit 20 Sprüngen
absolviert werden Bingowings aktiviert (siehe Bingowings).
Mehr zum Aussehen im Kapitel 5.4 Combocounter (S.12).

       3.1.10. Bingowings
Die Bingowings sind die Belohnung für eine erfolgreiche
Combo. Hat ein Spieler eine Combo von 20 Sprüngen
absolviert, aktivieren sich automatisch die Bingowings. Die
Oma springt in die Höhe, breitet ihre Arme aus und fliegt zur
Level-Endzone.
Während die Bingowings aktiv sind, kann der Spieler keine
weitere Aktion machen und muss warten bis die Bingowings
vorbei sind.
Die Bingowings lösen eine Animation (S.8) und einen
Soundeffekt (S.13) aus.

   3.2. Bewegungsverhalten der Fahrzeuge
Die Autos in einem Level fahren auf 3 Spuren und bewegen
sich vom oberen Bildschirmrand zum unteren. Die 3 Spuren sind unterschiedlich schnell,
Links: langsam, Mitte: Schnell, Rechts: Durchschnittlich.
Die Autos werden, je nach Level, in einer vorgegebenen Reihenfolge generiert, die sich
immer wiederholt.
Die Autos besitzen keine eigene Bewegungsanimation, es wird lediglich das Modell bewegt.

   3.3. Kamerabewegung
Die Kamera bewegt sich stetig nach oben. Der Spieler verliert ein Leben sobald er an den
unteren Bildschirmrand gelangt. Daher muss der Spieler versuchen schneller voran zu
kommen als die Kamera.
Character- & Leveldesign      8



    4. Character- & Leveldesign
Im Folgenden wird das optische Design von „Pogomania“
dokumentiert.

    4.1. Oma
Der Spieler übernimmt die Kontrolle über Mrs. Wicked.
Sie ist bereits sehr alt, trägt Hut und eine riesige Brille.
Sie ist farblich in Fliederfarben und hellem Türkis
gehalten. Innerlich ist sie jung geblieben und bereit für
ihr letztes Abenteuer.




       4.1.1.     Animation
Im Folgenden werden die einzelnen Animationen beschrieben in denen sich die Oma
befinden kann.
Sprung: Die Oma hüpft hoch, bewegt sich in Richtung des Sprungziels und fällt dabei wieder
nach unten.
Idle-Animation: Die Oma hüpft leicht auf und ab, sie bewegt sich dabei nicht von der Stelle.
Die-Animation: Die Oma fällt nach unten und dreht sich dabei um die eigene Achse.
Teleport: Nach drücken des Knopfes wird die Spielwelt kurzzeitig gestoppt, dann löst sich die
Oma in einer Art rauschen auf und wird in umgekehrter Animation am Zielort wieder
zusammengesetzt.
Bingowings: Als erstes erscheint auf dem Bildschirm ein Artwork auf dem der Schriftzug
„Bingo!“ zu sehen ist. Danach sieht man die Oma wie sie mit ausgebreiteten Armen über das
Level fliegt. Im Anschluss erscheint wieder ein Artwork und es wird auf die Oma
übergeblendet wie sie in Idle-Animation an der Level-Endzone steht.

    4.2. Autos
Um durch ein Level zu gelangen muss der Spieler von Auto zu Auto springen. Die Autos
haben ein Bewegungsverhalten (S.7).
Generell sind die Autos im 50er Jahre Look gehalten. Sie haben Düsen anstatt von Rädern. Es
gibt verschiedene Autogrößen, im Folgenden wird die Größe in Längeneinheiten angegeben
die sich an der Größe der kleinsten Autos misst.
Character- & Leveldesign   9




       4.2.1.    Peel                            4.2.2.     Peel Polizeiauto
Kleiner Wagen im Stil eines Peel Autos.   Kleines Peel Polizeiauto.
Größe: 1 Längeneinheit.                   Größe: 1 Längeneinheit.




   4.2.3. Taxi                                   4.2.4.     8-Ball Wagen
Mittelgroßes Yellow Cab.                  Mittelgroßes Auto im 8-Ball Design.
Größe: 2 Längeneinheiten.                 Größe: 2 Längeneinheiten.




   4.2.5. Linienbus                              4.2.6.     Mülltransporter
Großer Bus, Blaues Design.                Großer Mülltransporter.
Größe: 3 Längeneinheiten.                 Größe: 3 Längeneinheiten.
Interfacedesign     10



   4.3. Gebäude
Die Gebäude haben keinen Einfluss aufs
Gameplay. Sie stellen lediglich den linken und
rechten Rand des Spielfelds dar. Gebäude
unterscheiden sich optisch voneinander und
sind in fester Reihenfolge angeordnet.




   4.4. Ritalin-Pille
                 In der Welt sind Ritalin-Pillen verteilt die vom Spieler eingesammelt werden
                 können. Ritalin-Pillen sind Blaue Runde Tabletten mit einem hellblauen „R“
                 darauf. Die Pillen sind überdimensional groß und drehen sich um die eigene
                 Achse.


   4.5. Adrenalin-Pille
In der Welt sind Adrenalin-Pillen verteilt die vom Spieler
eingesammelt werden können. Adrenalin-Pillen sind Kapseln die
halb rot und weiß. Die Pillen sind überdimensional groß und drehen
sich um die eigene Achse.

   4.6. Smog
Der Hintergrund im Spiel wird durch Smog verdeckt. Es ist ein leichter Dunsteffekt der
teilweise durchsichtig ist.

   5. Interfacedesign
   5.1. Menüs
Im Folgenden werden die einzelnen Menüs des Spiels
dokumentiert.

       5.1.1.    Main Menü
Das Main Menü enthält vier Buttons: Play, Highscore,
Credits und Options. Über „Play“ erreicht man das Play
Menü. „Highscore“ führt zu den Highscores, „Credits“ zu
den Credits und „Options“ zum Optionsbildschirm. Im
Hintergrund sieht man ein Artwork mit der Oma auf
ihrem Pogostab.
Interfacedesign   11



                                         5.1.2. Play Menü
                                  Das Play Menü erscheint wenn man im Main Menü auf
                                  den „Play Menü“ Button drückt. Es hat den selben
                                  Hintergrund wie das Main Menü. Das Play Menü hat 3
                                  Buttons: New, Load und Back. „New“ startet ein Neues
                                  Spiel. „Load“ lässt den Spieler das letzte gespielte Spiel
                                  fortsetzen. Der „Back“ Button führt zurück ins
                                  Hauptmenü.




                                         5.1.3. Credits
Ins Credits Menü gelangt man über das Main Menü. Es hat den selben Hintergrund wie das
Main Menü. In den Credits werden alle Personen aufgeführt die an Pogomania mitgearbeitet
haben. Es gibt nur den Back Button der zurück ins Hauptmenü führt.


       5.1.4.    Highscore
Ins Highscore Menü gelangt man durchs Main Menü. Es hat
den selben Hintergrund wie das Main Menü. Es zeigt die je
drei besten Highscores der zwei Levels. Es gibt nur den Back
Button, der ins Hauptmenü zurück führt.




       5.1.5.    Optionen
In die Optionen gelangt man durchs Hauptmenü. Es hat den
selben Hintergrund wie das Main Menü. Im den Optionen
kann man die Lautstärke von Musik und Soundeffekten
einstellen. Über den Back Button gelangt man zurück ins Hauptmenü.


                        5.2.       Life Bar
                    Die Life Bar gibt an wie viele Leben der Spieler noch hat. Die Life bar
                    wird am oberen linken Rand des Bildschirms angezeigt. Dargestellt ist
                    die Life Bar durch ein Gebiss, das je nach Anzahl der Leben mit mehr
                    oder weniger Zähnen gefüllt ist.
Interfacedesign    12


   5.3. Sprungradius
Der Sprungradius gibt die maximale Sprungreichweite an. Der Sprungradius kann durch
Adrenalin vergrößert werden. Dargestellt wird der Radius durch einen Kreisausschnitt.

                     5.4.       Combocounter
                 Der Combocounter zeigt wie hoch die aktuelle Combo ist. Er wird erst ab
                 einer Combohöhe von 5 angezeigt. Dargestellt wird der Combocounter
                 rechts neben der Oma. Die Combo wird durch Bingo Zahlen angezeigt. Ab
                 einer Höhe von 20 werden automatisch die Bingowings gestartet.



   5.5. Buttons
Im Folgenden werden die In „Pogomania“ eingesetzten Buttons
dokumentiert.

       5.5.1.    Ritalin
Am unteren rechten Rand des Spielbildschirms ist der Ritalin Button.
Solange der Spieler keine Ritalin-Pille besitzt wird ein Blank Button
dargestellt. Hat der Spieler eine Ritalin-Pille eingesammelt wird auf
dem Button eine Ritalin-Pille angezeigt. Drückt der Spieler auf den
Ritalin Button wird der Ritalin-Modus aktiviert.

       5.5.2.    Adrenalin
                Am unteren linken Rand des Spielbildschirms ist der Adrenalin Button.
                Solange der Spieler keine Adrenalin-Pille besitzt wird ein Blank Button
                dargestellt. Hat der Spieler eine Adrenalin-Pille eingesammelt wird auf dem
                Button eine solche Pille angezeigt. Drückt der Spieler auf den Adrenalin
                Button wird der Adrenalin-Modus aktiviert.

                       5.5.3. Teleporter
Der Teleporter Button aktiviert den Teleporter. Er ist am unteren
mittleren Bildschirmrand dargestellt. Der Button hat zwei Zustände.
Im „Idle“ Zustand kann der Teleporter eingesetzt werden. Auf dem
Button ist das Griffstück des Pogostabs mit einem Knopf darauf zu
sehen.
Hat man den Teleporter eingesetzt, gibt es einen kurzen Cooldown.
Während des Cooldowns kann der Button nicht gedrückt werden. Im
Cooldown Zustand zeigt der Button das eingeklappte Griffstück des
Pogostabs.

       5.5.4.    Return
                 Mit dem Return Button kommt der Spieler vom Spiel zurück ins
                 Hauptmenü. Der Button ist in der oberen Mitte des Spielbildschirms.
                 Dargestellt ist der Button durch einen orangen gedrehten Pfeil.
Sounddesign    13




   5.6. Ladebildschirm
Der Ladebildschirm hat den selben Hintergrund
wie die Menüs.




                   5.7.       Avatar
                Der Avatar ist das Symbol das im iPhone Menü angezeigt wird um das Spiel
                zu starten. Der Avatar sieht aus wie der Teleporter Button.


                   6. Sounddesign
Im Folgenden wird in kurzer Form dokumentiert in welchen Situationen Soundeffekte
abgespielt werden. Außerdem wird im Spiel enthaltene Musik dokumentiert.

   6.1. Soundeffekte
Folgende Aktionen lösen einen Soundeffekt aus:
Jump: Löst eine Art „Bounce“ aus.
Landen: Slam Sound.
Sterben: Man hört wie die Oma „Ahh“ ruft.
Idle: Jump Sounds wenn die Oma aufkommt.
Teleport: Eine Art Summen.
Bingowings: Mehrere Personen sagen „Bingo“.
Aufnehmen eines Power Up‘s: Ein kurzes „Bing“.
Benutzen von Adrenalin: Kurzes Schmatz Geräusch gefolgt von einem „Uhh“ der Oma.
Benutzen von Ritalin: Kurzes Schmatz Geräusch, gefolgt von einem „Ahh“ der Oma.

   6.2. Musik
Im Spiel gibt es für folgende Situationen Musikstücke:
Standardmusik: Musik die im Spiel gespielt wird solange keine andere Aktion eine Musik
auslöst.
Adrenalin-Modus: Im Adrenalin-Modus wird die Orginalmusik auf eine höhere
Geschwindigkeit gepitcht.
Ritalin-Modus: Im Ritalin-Modus wird die Musik langsamer abgespielt.
Menümusik: Im Menü wird Musik abgespielt, vom Klang ähnlich der Standardmusik.
Appendix   14


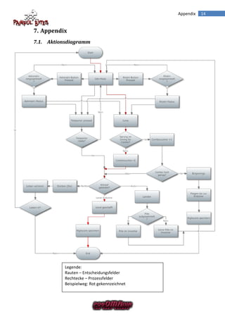
7. Appendix
7.1. Aktionsdiagramm




           Legende:
           Rauten – Entscheidungsfelder
           Rechtecke – Prozessfelder
           Beispielweg: Rot gekennzeichnet
Appendix     15


   7.2. Anhang A: Gameplay Erweiterungen

   Level Varianten

Mehr Schwierigkeitsgrade braucht das Volk:
Ist das Spiel zu schwer? Oder suchst du nach der wahrhaftigen Herausforderung? Alles kein
Problem mit den drei neuen Schwierigkeitsgraden. Einfach für den Anfänger, Schwer für den
Hardcore Gamer und Medium für alle Anderen. Bei vielen Levels gibt es nun die Möglichkeit
zwischen den verschiedenen Modi zu wechseln, um so die individuellen Anforderungen
anzupassen.

Oh mein Gott das wird ja immer schneller, der Endloslevel:
Diesen Level kann man nicht beenden. Es gibt nur einen Schwierigkeitsgrad. Aber der hat es
in sich.
Das Ziel ist einfach, überlebe so lang du kannst. Hört sich einfach an, ist es aber nicht. Denn
das Spiel wird immer schneller und die Autos immer weniger.
Versuche also eine möglichst hohe Zeit auf die Stoppuhr zu bringen, dann knackst du auch
den Highscore.

Der eisige Winterlevel:
In der Welt von Pogomania ist der Winter eingekehrt. Es ist frostig kalt, überall liegt Schnee
und selbst die Dächer der Autos sind gefroren. Für Oma Wicked ist das Pogospringen
unheimlich schwer geworden. Egal worauf sie springt, sie kann nicht anhalten.
Im einfachen Schwierigkeitsgrad rutscht sie nur ein bisschen. Auf dem mittleren ist das
schon schwerer.
Und im schweren ist da noch das Problem mit dem Schnee. Es fällt so viel Schnee das man
kaum noch den Pogostab zwischen ihren Beinen erkennen kann.

Sudden Death Level, beeil dich oder du fällst:
Der Sudden Death Level beschränkt sich auf den schweren Schwierigkeitsgrad. Mrs. Wickeds
Pogostab ist härter als sonst. Jedes Auto auf das sie springt wird bereits nach kurzer Zeit
zerstört. Also muss man wesentlich schneller reagieren als in den anderen Levels.

Na, alles gut gemerkt? Der Memory Level:
Auch der Memory Level hebt den Schwierigkeitsgrad nochmal an. Alle Autos fahren
wesentlich langsamer als sonst. Denn das Level spielt in der Nacht und es herrscht ein
starkes Gewitter. Es ist so dunkel das der Spieler die Autos nur richtig sehen kann wenn es
blitzt. Um also erfolgreich zu sein muss man versuchen sich die Positionen der Fahrzeuge zu
merken oder man springt ins Leere.
Appendix      16


Diese vertrackten Puzzle Level:
Das Level startet, doch wo sind all die Autos hin?
Die muss der Spieler erst einsetzen. In den Puzzel Levels hat der Spieler zwei Aufgaben.
Neben dem schon bekannten Springen über fahrende Autos, muss der Spieler nun selbst
sagen wo einige der Autos sind.
In der Ausgangssituation ist es nicht möglich ein Level zu beenden. Also muss der
Protagonist, bevor er anfängt durchs Level zu hüpfen, erst ein paar Autos setzen. Doch
Vorsicht, man hat nur eine begrenzte Anzahl an Fahrzeugen zur Verfügung.
Im einfachen Schwierigkeitsgrad ist das kein Problem, da man mehr Fahrzeuge hat als
eigentlich benötigt. Im mittleren ist dies schon schwerer, da die zur Verfügung stehenden
Autos meist kleiner sind. Im Hardcore Modus schließlich gibt es nur noch eine Kombination
die das Bestehen des Levels erlaubt. Eine weitere Herausforderung besteht darin die Autos
so zu platzieren, dass man eine möglichst gute Zeit erreicht.

Aufbruch in ein neues Setting:
Mrs. Wicked hat mehr zu tun, als den ganzen Tag nur auf irgendwelchen Autos herum zu
springen, denn es gibt noch viel mehr das noch nicht besprungen wurde. Sie hüpfte bereits
über Pflegeroboter im Altersheim, noch bevor sie sich in die Abenteuer von „Pogomania –
The Grey Escape“ stürzte. Und sicher wird sie auf der neuerlich gebuchten Kreuzfahrt auch
ihren Pogostab dabei haben. Es gibt also noch viele Orte zu entdecken in der Welt von
Pogomania.
Und Fehlt da nicht noch irgendetwas. Ach ja, das Easteregg Level. Es gibt Gerüchte über eine
skurrile Parallelwelt, in der Autos über Rentner springen. Wie man allerdings dorthin
gelangt, ist noch unbekannt.


   Variationen in der Spielmechanik

Achtung, die gehen ja kaputt! Der Zerstörungsgrad:
Autos sind nicht unsterblich. Jedes Auto hat einen Zerstörungsgrad, der sich erhöht wenn die
Oma auf einem Auto herum springt. Was bedeutet, dass der Spieler sich nicht für
unbegrenzte Zeit auf einem Fahrzeug aufhalten kann. Tut er es doch, so stürzt er mit dem
kaputten Wagen in die Tiefe.
Verschiedene Autos, verschiedene Zerstörungsverhalten. Autos haben je nach Größe ein
unterschiedliches Zerstörungsverhalten. Einige gehen schneller, manche langsamer kaputt.
So kommt mehr Dynamik in die Level und der Spieler muss anders reagieren als zuvor.

Wo kommen denn all die Schilder und Mauern her? Die Hindernisse:
Es gibt zwei verschiedene Arten von Hindernissen. Zum einen wären da diese verdammt
nervigen Straßenschilder, die von links und rechts in die Fahrbahn ragen. Mrs. Wicked sollte
aufpassen sie nicht zu berühren, denn sonst ist‘s schnell aus mit der Pogo Springerei. Um
den Schildern auszuweichen sollte man also rechtzeitig die Fahrbahn wechseln oder sich auf
einen zwei Kilometer Sturz vorbereiten.
Außerdem sind da noch diese fiesen Mauern. Keiner weiß, wer auf die Idee gekommen ist
Mauern zwischen die Fahrbahnen zu bauen. Doch zum Glück sind viele von ihnen schon
eingestürzt. Aber einige stehen noch und behindern unsere Oma dabei die Spur zu wechseln.
Hindernisse sind ein einfaches, aber geniales Feature um noch differenziertere Levels zu
bauen.
Appendix      17



Das grauen von Mrs. Wicked, das Pflegerauto:
Es gibt nur eine Sache vor der sich Mrs. Wicked fürchtet und das sind die Autos der
Pflegeanstalt, aus der sie geflohen ist. Die Pfleger kennen sie und ihren Pogostab nämlich
ganz genau und wissen auch wie man sie einfängt. Sollte es also passieren dass man auf ein
solches Auto springt, dann kann man sich schon darauf vorbereiten wieder ins Pflegeheim
gebracht zu werden. Als Spieler muss man also größere Vorsicht walten lassen, wenn man
sein nächstes Sprungziel anpeilt. Denn nicht alle Autos sind deine Freunde.

Immer nur geradeaus fahren ist langweilig, der Fahrspurwechsel:
Kein Auto fährt nur geradeaus. So auch nicht in „Pogomania“. Autos wechseln jetzt die
Fahrspuren und somit auch ihre Geschwindigkeit. Achte gut auf die Blinker der Wagen, denn
es wäre fatal wenn du versuchst auf ein Auto zu springen, das gerade die Spur wechselt.

Highscore noch nicht hoch genug, dann benutz doch die Time Pille:
Auf der Jagd nach Highscores beschäftigt einen immer die Frage, wie man noch schneller
durchs Level kommen kann. Doch es geht nicht mehr nur darum so schnell wie man kann
von A nach B zu gelangen. Sondern auch um das einsammeln möglichst vieler Time Pillen auf
dem Weg.
Time Pillen sind Power Ups die nach dem Aufsammeln automatisch eingesetzt werden. Sie
stoppen für kurze Zeit die Uhr, die später den Highscore anzeigt. So wird man durch diese
Pillen dazu gebracht auch riskante Sprünge zu absolvieren, die man sonst umgehen würde.

Verrückte Wissenschaftler spielen gerne mit der Zeit herum. Die Wissenschaftskolonne:
Es gibt Wissenschaftler die versuchen mit Experimenten im Straßenverkehr die Zeit zu
manipulieren. So wundert es nicht, dass man des Öfteren unbemannte Autos durch die
Straßen fahren sieht. Diese fahren in bestimmten Formationen die für die Experimente
notwendig sind. Wenn es Mrs. Wicked gelingt über eine solche Kolonne zu springen, ohne
dabei ein Fahrzeug zu verpassen oder zwischendurch auf einem Fahrzeug das nicht zur
Kolonne gehört zu landen, wird der Highscore Timer um ein paar Sekunden zurück gedreht.




   Multiplayer Varianten

King of the Pill:
Ein Rentner kann nie genügend Pillen schlucken. Und genau darum geht es im Multiplayer
Modus King of the Pill.
Die Levels sind in endlos Schleifen angelegt und es fahren spezielle Fahrzeuge verschiedener
Arzneimittelkonzerne herum. Zerstört ein Spieler so ein Fahrzeug, kommt er in den
Swallow-Modus und muss versuchen möglichst viele Pillen aufzusammeln. Da immer nur ein
Spieler in diesem Modus sein kann, liegt es nun an den anderen Spielern ihm das Leben
schwer zu machen. Durch geschicktes Zerstören der Fahrzeuge sollte man den Spieler im
Swallow-Modus zum Absturz bringen. Denn wenn der Spieler stirbt, ist der Swallow-Modus
vorbei und es fahren wieder Arzneimittelfahrzeuge durchs Level.
Gewonnen hat am Ende derjenige, der die meisten Pillen eingesammelt hat.
Appendix      18


Last Granny on the Pogostick
Willkommen zum epischen Kampf um den Titel „Master of the Pogostick“. Mehrere
Granny’s, ein endlos Level, mit der Zeit immer weniger Autos und eine stetig ansteigende
Spielgeschwindigkeit. Das sind die Zutaten des „Last Granny on the Pogostick“ Modus. Jeder
Spieler hat zu Matchbeginn eine festgelegte Anzahl an Leben. Hat man alle verbraucht ist
das Spiel vorbei. Es gewinnt die Oma die als letztes noch auf ihrem Pogostick ist.

Not without my Heartpills:
Die Omas sind krank, schwer krank und haben nur noch wenige Sekunden zu leben. Die
Situation wäre aussichtslos, gäbe es nicht die neuen Zooloft Herztabletten. Eine solche
Tablette kann das Leben einer Oma entscheidend verlängern.
Im Level sind viele dieser Pillen verteilt. Jeder Spieler hat nur wenige Sekunden zu leben und
muss versuchen Herztabletten einzusammeln um seine Lebenszeit zu verlängern. Das
Problem ist nur, im Spielverlauf gibt es immer weniger Herztabletten.
Gewonnen hat der Spieler, der als letztes steht.
Appendix   19


   7.3. Anhang B: iPad Portierung
Im Zuge der Veröffentlichung des Apple iPads ist eine Portierung des Spiels mit angepasstem
Gameplay durchaus denkbar.

Die Auflösung des iPads, 1024 zu 768 Pixel und 132 dpi erlauben nicht nur schärfere und
schönere Grafik, sondern die 9,7 Inch des Pad bieten ebenfalls neue Ansatzweisen für Spiele.

So wäre es möglich das iPad mit seiner 1,3 cm Dicke flach auf den Tisch zu legen und
klassisch zwei Spieler gegenüber voneinander spielen zu lassen.

Der Spielbildschirm kann in der Mitte des iPads getrennt werden, so dass jeder Spieler
seinen eigenen Bildschirm hat.
Ebenfalls möglich ist das Spielen auf einem gemeinsamen Bildschirm.

Die Steuerung bleibt bei der intuitiven Toucheingabe, die man schon von iPhone und iPod
Touch kennt und ebenfalls das Gerüst für unser Spiel, Pogomania bietet.

So ergeben sich mehrere Möglichkeiten das Spiel dort hingehend zu verändern.


   Kooperativer Spielmodus

Auf getrenntem oder gemeinsamen Bildschirm möglich.
Hier müssen sich die Spieler gegenseitig helfen und das Spiel gemeinsam meistern.

Granny Invaders

Für Spieler 1 bleibt das Grundspiel erhalten.
Zusätzlich erscheinen vom unteren Bildschirmrand (also hinter der Oma) kleine Gegner, die
vom zweiten Spieler bekämpft werden müssen und deren Schüsse der erste Spieler
zusätzlich ausweichen muss.

Die Eingabe bleibt ebenfalls bei der Touchsteuerung, wobei das Gameplay für Spieler 2 sich
an Hau den Lukas und ähnlichen iPhone Spielen anlehnt.

Zusätzlich kann Spieler 1 Power Ups einsammeln, die z.B. die Rollen der Spieler vertauschen.

Greytris

Das Grundspiel bleibt erhalten. Hierbei sinkt der Sprungradius der Oma stetig, sodass die
taktische Planung, wie man kleine, mittlere und große Autos platziert, in den Vordergrund
rückt.

Spieler 1 steuert das Original Pogomania Spiel.
Spieler 2 platziert, à la Tetris, die Autos auf die Spieler 1 springen kann. Für ihn wird der
Spielbildschirm 180° gedreht und eine Tetrisähnliche Oberfläche eingeblendet, welche
anzeigt, welches Auto er in den nächsten Zügen platzieren kann.
Appendix   20




   Spieler gegen Spieler

Wird auf getrennten Bildschirmen gespielt.
Hierbei spielen beide Parteien gegeneinander.


King of the Pill (siehe Gameplayvariationen)


Catch the Granny

Das Grundspiel bleibt erhalten.
Spieler 1 startet mit 2-3 Sprüngen Vorsprung und Spieler 2 muss versuchen ihn einzuholen
und zu fangen.


Granny versenken

Das Spielprinzip ist an Memory angelehnt. Jeder Spieler hat 3 Leben; gespielt wird, bis ein
Spieler keine Leben mehr hat.

Abwechselnd werden, in rundenbasierter Form, vom ersten Spieler Autos in einem Muster
angeordnet. Etwa die Hälfte der Autos werden mit Fallen versehen.
Diese Autos werden dem zweiten Spieler kurzzeitig angezeigt und er muss sich anschließend
den richtigen Weg merken und die mit Fallen versehenen Autos meiden.

Das Prinzip kann durch kleine Checkpoints erweitert werden, an denen der passive Spieler
die mit Fallen versehenen Autos tauscht, mischt, etc.

Game Design Document - Pogomania

  • 2.
    Inhalt 2 Inhalt Inhalt........................................................................................................................................... 2 1. Einführung ........................................................................................................................... 4 1.1. Basic Game Concept .................................................................................................... 4 1.2. Target Platform ............................................................................................................ 4 1.3. Target Group................................................................................................................ 4 1.4. Umfang & Spieldauer................................................................................................... 4 1.5. Key Features ................................................................................................................ 4 1.6. Basic Gameplay Description ........................................................................................ 4 1.7. Technology................................................................................................................... 5 2. Story .................................................................................................................................... 5 2.1. Backgroundstory .......................................................................................................... 5 2.2. Setting .......................................................................................................................... 5 3. Gameplay ............................................................................................................................ 5 3.1. Aktionen....................................................................................................................... 5 3.1.1. Jump ......................................................................................................................... 5 3.1.2. Landen ...................................................................................................................... 6 3.1.3. Die ............................................................................................................................ 6 3.1.4. Idle-Mode ................................................................................................................. 6 3.1.5. Level-Endzone erreicht ............................................................................................ 6 3.1.6. Teleport .................................................................................................................... 6 3.1.7. Ritalin-Modus ........................................................................................................... 6 3.1.8. Adrenalin-Modus ..................................................................................................... 7 3.1.9. Die Combo ................................................................................................................ 7 3.1.10. Bingowings ........................................................................................................... 7 3.2. Bewegungsverhalten der Fahrzeuge ........................................................................... 7 3.3. Kamerabewegung ........................................................................................................ 7 4. Character- & Leveldesign .................................................................................................... 8 4.1. Oma ............................................................................................................................. 8 4.1.1. Animation ................................................................................................................. 8 4.2. Autos ............................................................................................................................ 8 4.2.1. Peel........................................................................................................................... 9 4.2.2. Peel Polizeiauto ........................................................................................................ 9 4.2.3. Taxi ........................................................................................................................... 9 4.2.4. 8-Ball Wagen ............................................................................................................ 9
  • 3.
    Inhalt 3 4.2.5. Linienbus .................................................................................................................. 9 4.2.6. Mülltransporter........................................................................................................ 9 4.3. Gebäude..................................................................................................................... 10 4.4. Ritalin-Pille ................................................................................................................. 10 4.5. Adrenalin-Pille ........................................................................................................... 10 4.6. Smog .......................................................................................................................... 10 5. Interfacedesign ................................................................................................................. 10 5.1. Menüs ........................................................................................................................ 10 5.1.1. Main Menü ............................................................................................................. 10 5.1.2. Play Menü .............................................................................................................. 11 5.1.3. Credits .................................................................................................................... 11 5.1.4. Highscore ............................................................................................................... 11 5.1.5. Optionen ................................................................................................................ 11 5.2. Life Bar ....................................................................................................................... 11 5.3. Sprungradius .............................................................................................................. 12 5.4. Combocounter ........................................................................................................... 12 5.5. Buttons....................................................................................................................... 12 5.5.1. Ritalin ..................................................................................................................... 12 5.5.2. Adrenalin ................................................................................................................ 12 5.5.3. Teleporter .............................................................................................................. 12 5.5.4. Return .................................................................................................................... 12 5.6. Ladebildschirm........................................................................................................... 13 5.7. Avatar......................................................................................................................... 13 6. Sounddesign ...................................................................................................................... 13 6.1. Soundeffekte ............................................................................................................. 13 6.2. Musik ......................................................................................................................... 13 7. Appendix ........................................................................................................................... 14 7.1. Aktionsdiagramm....................................................................................................... 14 7.2. Anhang A: Gameplay Erweiterungen ........................................................................ 15 7.3. Anhang B: iPad Portierung......................................................................................... 19
  • 4.
    Einführung 4 1. Einführung Dies ist das Game Design Document von „Pogomania – The Grey Escape“. 1.1. Basic Game Concept „Pogomania“ ist ein Jump&Run Spiel mit kniffligem Gameplay, welches Reaktion und Intuition erfordert. Man springt in die Rolle von „Mrs. Wicked“, ehemalige Weltmeisterin in den Kategorien Pogostab Weitsprung und im Kunstpogen. Nach Jahren findet sie heraus, dass ihre verloren geglaubte Liebe Opa Wicked noch lebt. Also schnappt sie sich ihren modifizierten Pogostab und macht sich in bester Frogger Manier auf den Weg ihn zu finden. 1.2. Target Platform „Pogomania“ wird für iPhone/IPod Touch entwickelt. Eine Konvertierung auf das von Apple vorgestellte iPad wäre denkbar und würde durchaus Sinn machen, da der Portierungsaufwand geringer wäre, als für andere Plattformen. Außerdem würde die Nutzung des iPad‘s Erweiterungen am Gameplay zulassen. Eine Konvertierung auf andere Plattformen wie Nintendo DS oder Wii wäre auch möglich. Da allerdings das Gameplay auf die Haptik des iPhones abgestimmt wurde, wird von einer Umsetzung auf diese Plattformen abgesehen. 1.3. Target Group Das Spiel wird ohne Altersbeschränkung erscheinen. Es soll vor allem Spieler ansprechen die nach einer kurzen Beschäftigung suchen. Ob an der Bushaltestelle oder beim Arzt, ob Casual- oder Hardcore Gamer, „Pogomania“ ist genau das richtige um mal eben 5 Minuten verstreichen zu lassen. 1.4. Umfang & Spieldauer Das Spiel ist in zwei Level unterteilt. Ein leichteres Einstiegslevel und ein schwierigeres Level für Fortgeschrittene. Die Spieldauer eines Levels beträgt ca. 2-4 Minuten. Der Wiederspielwert wird dabei durch ein Highscore-System erhöht. 1.5. Key Features - Intuitive Touchscreensteuerung - Schnelles, Forderndes Gameplay - Power Up Pillen 1.6. Basic Gameplay Description Der Spieler bewegt die Oma mit Hilfe des Touchscreens durch die Levels. Er muss über bewegende Fahrzeuge hüpfen, indem er diese auf dem Screen berührt. Außerdem hat der Spieler die Möglichkeit verschiedene Power Up’s einzusetzen, die ihm das vorankommen erleichtern. Die Ritalin-Pille z.B. lässt die Oma in einen Tranceähnlichen Zustand fallen, der ihr eine unheimliche Reaktion ermöglicht.
  • 5.
    Story 5 1.7. Technology Folgende Software wurde benutzt. Art: Adobe Photoshop CS 3, Adobe Illustrator CS 2, 3D Studio Max 2010, Mudbox 2010, Adobe After Effects CS 2, Ifran View, Avid Media Composer 3.5 Production: Mind Manager 8, Microsoft Office 2007 (Word, Excel, PowerPoint), Tortoise SVN, iPhone SDK, Unity iPhone Basic, Apple QuickTime Professional 7 Audio: Mixcraft 3, Sony Soundforge 10 2. Story 2.1. Backgroundstory Im Spiel übernehmt ihr die Rolle von Mrs. Wicked, eine in die Jahre gekommene Rentnerin. In ihrer Jugend war sie aktive Profi-Pogospringerin und gewann mehrere Goldmedaillen, sowohl in den Kategorien Kunstpogen, als auch Weitpogen. Dort lernte sie auch die Liebe ihres Lebens, Mr. Wicked, kennen. Mit ihrem Karrierehoch und seinem Einzug ins Militär verloren sich die beiden unfreiwillig, gaben sich aber Versprechen. So fristet sie ihr Dasein im Altenheim damit aus dem Fenster zu sehen und über den winkenden Opa am Horizont zu rätseln. Als ihr klar wird, dass ihre Sinne und Kräfte schwinden, greift sie zu ihren Tabletten und Pogostick. Die Reise zum Horizont beginnt. 2.2. Setting Pogomania spielt in einem futuristischen Setting. Die ganze Welt ist in einem leicht schmutzigen 50er Jahre Stil gehalten. Es gibt fliegende Autos, Motoräder und Transporter. Die Stadt ist geprägt von Hochhäusern. Die so groß sind, das man den Boden kaum noch sehen kann wenn man auf der Spitze steht. 3. Gameplay 3.1. Aktionen Im folgenden werden alle Aktionen aufgelistet, die der Spieler ausführen kann. 3.1.1. Jump Der Jump ist die Hauptaktion des Spielers. Man löst einen Sprung aus indem man mit dem Finger auf das Sprungziel drückt. Nach dem drücken springt die Oma zum Sprungziel. Im Sprung gibt es für den Spieler nicht mehr die Möglichkeit das Sprungziel zu verändern. Begrenzt ist der Jump durch einen Sprungradius. Weiteres dazu im Kapitel 5.3 Sprungradius (S.12). Der Spieler kann auf folgende Objekte Springen: 1. Auto 2. Endzone 3. Power Up Springt der Spieler auf ein anderes Objekt, stirbt er (die Aktion Die wird ausgelöst, siehe Kapitel 3.1.3 S.6). Der Jump löst eine Animation aus, mehr dazu im Kapitel 4.1.1 Animation (S.8). Der Jump Löst einen Soundeffekt aus, mehr dazu im Kapitel 6.1 Soundeffekte (S.13).
  • 6.
    Gameplay 6 3.1.2. Landen Das Landen passiert wenn der Spieler einen jump auf ein Auto ausgeführt hat. Man landet immer in der Mitte des angesprungenen Fahrzeugs. Der Spieler kann im Anschluss an diese Aktion einen weiteren Sprung ausführen. Tut er dies nicht wird der Idle-Mode gestartet. Das Landen löst einen Soundeffekt aus (siehe Kapitel 6.1 Soundeffekte S.13). 3.1.3. Die Die Aktion „Die“ (sterben) wird entweder ausgelöst wenn der Spieler nach einem Jump nicht auf einem Auto/der Level-Endzone Landet oder wenn der Spieler den unteren Rand des Bildschirms erreicht (siehe Kapitel 3.3 Kamerabewegung, S.7). Wenn der Spieler stirbt, verliert er ein Leben. Dies wird in der Life-Bar (Kapitel 5.2, S.11) dargestellt. Das Sterben löst eine Animation (Kapitel 4.1.1, S.8) und einen Soundeffekt (Kapitel 6.1, S.13) aus. 3.1.4. Idle-Mode Der Idle-Mode ist aktiv solange der Spieler keine Eingaben macht und keine andere Aktion ausgeführt wird. Der Idle-Mode wird abgebrochen sobald der Spieler eine der folgenden Aktionen ausführt: Jump, Teleport, Power-Up Use. Der Idle-Mode hat eine Animation (siehe S.8) und löst einen Soundeffekt (siehe S.13) aus. 3.1.5. Level-Endzone erreicht Erreicht der Spieler die Level-Endzone ist der Level beendet. Es wird ein Schriftzug eingeblendet „Level *Zahl+ Beendet“. Nach dem Level Ende wird vom Spielgeschehen weggeblendet und es werden Storyartworks in einem Video eingeblendet. 3.1.6. Teleport Der Spieler hat die Möglichkeit sich an eine beliebige Stelle innerhalb des Bildschirms zu teleportieren. Ausgelöst wird der Teleport indem der Spieler erst auf das Teleportersymbol am unteren Bildschirmrand drückt und anschließend auf das Teleportationsziel. Nach drücken des Teleportknopfes wird kurz die Zeit angehalten um dem Spieler die Möglichkeit geben zu reagieren. Der Teleport hat einen Cooldown, er kann nach Nutzung für 15 Sekunden nicht eingesetzt werden. Ist der Teleporter im Cooldown-Modus kann der Spieler das Teleportersymbol nicht drücken. Der Teleporter löst eine Animation (siehe S.8) und einen Soundeffekt (siehe S.13) aus. 3.1.7. Ritalin-Modus In den Ritalin-Modus gelangt man durch Nutzen einer Ritalin-Pille. Natürlich kann man eine Ritalin-Pille erst dann benutzen wenn man auch eine eingesammelt hat. Außerdem kann der Spieler nur eine Ritalin-Pille tragen. Der Ritalin-Modus hat eine Wirkungsdauer von 10 Sekunden. Endet der Ritalin-Modus befindet man sich wieder im normalen Modus (Idle- Mode).
  • 7.
    Gameplay 7 Ritalin führt dazu das die gesamte Spielwelt um 33% verlangsamt ist. Im Ritalin-Modus ist die gesamte Spielwelt in einem leichten blau eingefärbt. Außerdem werden sämtliche Soundeffekte auf eine niedrigere Geschwindigkeit gepitcht. 3.1.8. Adrenalin-Modus In den Adrenalin-Modus gelangt man durch Nutzen einer Adrenalin-Pille. Eine solche Pille muss auch erst eingesammelt werden. Außerdem kann der Spieler nur eine Adrenalin-Pille tragen. Der Adrenalin-Modus hat eine Wirkungsdauer von 10 Sekunden. Endet der Adrenalin-Modus ist man wieder im normalen Modus (Idle-Mode). Durch Adrenalin wird der Sprungradius erhöht. Ist man im Adrenalin-Modus wird die gesamte Spielwelt rot eingefärbt. Außerdem wird im Adrenalin-Modus die Musik anders (siehe S.13) abgespielt. 3.1.9. Die Combo Der Spieler hat die Möglichkeit eine Combo aufzubauen, indem er möglichst viele Sprünge in einem guten Timing absolviert. Um solche Sprünge zu absolvieren darf sich der Spieler nicht zu viel Zeit zwischen den Sprüngen lassen, sonst ist die Combo beendet und der Combocounter wird auf Null zurück gesetzt. Hat der Spieler eine Combo mit 20 Sprüngen absolviert werden Bingowings aktiviert (siehe Bingowings). Mehr zum Aussehen im Kapitel 5.4 Combocounter (S.12). 3.1.10. Bingowings Die Bingowings sind die Belohnung für eine erfolgreiche Combo. Hat ein Spieler eine Combo von 20 Sprüngen absolviert, aktivieren sich automatisch die Bingowings. Die Oma springt in die Höhe, breitet ihre Arme aus und fliegt zur Level-Endzone. Während die Bingowings aktiv sind, kann der Spieler keine weitere Aktion machen und muss warten bis die Bingowings vorbei sind. Die Bingowings lösen eine Animation (S.8) und einen Soundeffekt (S.13) aus. 3.2. Bewegungsverhalten der Fahrzeuge Die Autos in einem Level fahren auf 3 Spuren und bewegen sich vom oberen Bildschirmrand zum unteren. Die 3 Spuren sind unterschiedlich schnell, Links: langsam, Mitte: Schnell, Rechts: Durchschnittlich. Die Autos werden, je nach Level, in einer vorgegebenen Reihenfolge generiert, die sich immer wiederholt. Die Autos besitzen keine eigene Bewegungsanimation, es wird lediglich das Modell bewegt. 3.3. Kamerabewegung Die Kamera bewegt sich stetig nach oben. Der Spieler verliert ein Leben sobald er an den unteren Bildschirmrand gelangt. Daher muss der Spieler versuchen schneller voran zu kommen als die Kamera.
  • 8.
    Character- & Leveldesign 8 4. Character- & Leveldesign Im Folgenden wird das optische Design von „Pogomania“ dokumentiert. 4.1. Oma Der Spieler übernimmt die Kontrolle über Mrs. Wicked. Sie ist bereits sehr alt, trägt Hut und eine riesige Brille. Sie ist farblich in Fliederfarben und hellem Türkis gehalten. Innerlich ist sie jung geblieben und bereit für ihr letztes Abenteuer. 4.1.1. Animation Im Folgenden werden die einzelnen Animationen beschrieben in denen sich die Oma befinden kann. Sprung: Die Oma hüpft hoch, bewegt sich in Richtung des Sprungziels und fällt dabei wieder nach unten. Idle-Animation: Die Oma hüpft leicht auf und ab, sie bewegt sich dabei nicht von der Stelle. Die-Animation: Die Oma fällt nach unten und dreht sich dabei um die eigene Achse. Teleport: Nach drücken des Knopfes wird die Spielwelt kurzzeitig gestoppt, dann löst sich die Oma in einer Art rauschen auf und wird in umgekehrter Animation am Zielort wieder zusammengesetzt. Bingowings: Als erstes erscheint auf dem Bildschirm ein Artwork auf dem der Schriftzug „Bingo!“ zu sehen ist. Danach sieht man die Oma wie sie mit ausgebreiteten Armen über das Level fliegt. Im Anschluss erscheint wieder ein Artwork und es wird auf die Oma übergeblendet wie sie in Idle-Animation an der Level-Endzone steht. 4.2. Autos Um durch ein Level zu gelangen muss der Spieler von Auto zu Auto springen. Die Autos haben ein Bewegungsverhalten (S.7). Generell sind die Autos im 50er Jahre Look gehalten. Sie haben Düsen anstatt von Rädern. Es gibt verschiedene Autogrößen, im Folgenden wird die Größe in Längeneinheiten angegeben die sich an der Größe der kleinsten Autos misst.
  • 9.
    Character- & Leveldesign 9 4.2.1. Peel 4.2.2. Peel Polizeiauto Kleiner Wagen im Stil eines Peel Autos. Kleines Peel Polizeiauto. Größe: 1 Längeneinheit. Größe: 1 Längeneinheit. 4.2.3. Taxi 4.2.4. 8-Ball Wagen Mittelgroßes Yellow Cab. Mittelgroßes Auto im 8-Ball Design. Größe: 2 Längeneinheiten. Größe: 2 Längeneinheiten. 4.2.5. Linienbus 4.2.6. Mülltransporter Großer Bus, Blaues Design. Großer Mülltransporter. Größe: 3 Längeneinheiten. Größe: 3 Längeneinheiten.
  • 10.
    Interfacedesign 10 4.3. Gebäude Die Gebäude haben keinen Einfluss aufs Gameplay. Sie stellen lediglich den linken und rechten Rand des Spielfelds dar. Gebäude unterscheiden sich optisch voneinander und sind in fester Reihenfolge angeordnet. 4.4. Ritalin-Pille In der Welt sind Ritalin-Pillen verteilt die vom Spieler eingesammelt werden können. Ritalin-Pillen sind Blaue Runde Tabletten mit einem hellblauen „R“ darauf. Die Pillen sind überdimensional groß und drehen sich um die eigene Achse. 4.5. Adrenalin-Pille In der Welt sind Adrenalin-Pillen verteilt die vom Spieler eingesammelt werden können. Adrenalin-Pillen sind Kapseln die halb rot und weiß. Die Pillen sind überdimensional groß und drehen sich um die eigene Achse. 4.6. Smog Der Hintergrund im Spiel wird durch Smog verdeckt. Es ist ein leichter Dunsteffekt der teilweise durchsichtig ist. 5. Interfacedesign 5.1. Menüs Im Folgenden werden die einzelnen Menüs des Spiels dokumentiert. 5.1.1. Main Menü Das Main Menü enthält vier Buttons: Play, Highscore, Credits und Options. Über „Play“ erreicht man das Play Menü. „Highscore“ führt zu den Highscores, „Credits“ zu den Credits und „Options“ zum Optionsbildschirm. Im Hintergrund sieht man ein Artwork mit der Oma auf ihrem Pogostab.
  • 11.
    Interfacedesign 11 5.1.2. Play Menü Das Play Menü erscheint wenn man im Main Menü auf den „Play Menü“ Button drückt. Es hat den selben Hintergrund wie das Main Menü. Das Play Menü hat 3 Buttons: New, Load und Back. „New“ startet ein Neues Spiel. „Load“ lässt den Spieler das letzte gespielte Spiel fortsetzen. Der „Back“ Button führt zurück ins Hauptmenü. 5.1.3. Credits Ins Credits Menü gelangt man über das Main Menü. Es hat den selben Hintergrund wie das Main Menü. In den Credits werden alle Personen aufgeführt die an Pogomania mitgearbeitet haben. Es gibt nur den Back Button der zurück ins Hauptmenü führt. 5.1.4. Highscore Ins Highscore Menü gelangt man durchs Main Menü. Es hat den selben Hintergrund wie das Main Menü. Es zeigt die je drei besten Highscores der zwei Levels. Es gibt nur den Back Button, der ins Hauptmenü zurück führt. 5.1.5. Optionen In die Optionen gelangt man durchs Hauptmenü. Es hat den selben Hintergrund wie das Main Menü. Im den Optionen kann man die Lautstärke von Musik und Soundeffekten einstellen. Über den Back Button gelangt man zurück ins Hauptmenü. 5.2. Life Bar Die Life Bar gibt an wie viele Leben der Spieler noch hat. Die Life bar wird am oberen linken Rand des Bildschirms angezeigt. Dargestellt ist die Life Bar durch ein Gebiss, das je nach Anzahl der Leben mit mehr oder weniger Zähnen gefüllt ist.
  • 12.
    Interfacedesign 12 5.3. Sprungradius Der Sprungradius gibt die maximale Sprungreichweite an. Der Sprungradius kann durch Adrenalin vergrößert werden. Dargestellt wird der Radius durch einen Kreisausschnitt. 5.4. Combocounter Der Combocounter zeigt wie hoch die aktuelle Combo ist. Er wird erst ab einer Combohöhe von 5 angezeigt. Dargestellt wird der Combocounter rechts neben der Oma. Die Combo wird durch Bingo Zahlen angezeigt. Ab einer Höhe von 20 werden automatisch die Bingowings gestartet. 5.5. Buttons Im Folgenden werden die In „Pogomania“ eingesetzten Buttons dokumentiert. 5.5.1. Ritalin Am unteren rechten Rand des Spielbildschirms ist der Ritalin Button. Solange der Spieler keine Ritalin-Pille besitzt wird ein Blank Button dargestellt. Hat der Spieler eine Ritalin-Pille eingesammelt wird auf dem Button eine Ritalin-Pille angezeigt. Drückt der Spieler auf den Ritalin Button wird der Ritalin-Modus aktiviert. 5.5.2. Adrenalin Am unteren linken Rand des Spielbildschirms ist der Adrenalin Button. Solange der Spieler keine Adrenalin-Pille besitzt wird ein Blank Button dargestellt. Hat der Spieler eine Adrenalin-Pille eingesammelt wird auf dem Button eine solche Pille angezeigt. Drückt der Spieler auf den Adrenalin Button wird der Adrenalin-Modus aktiviert. 5.5.3. Teleporter Der Teleporter Button aktiviert den Teleporter. Er ist am unteren mittleren Bildschirmrand dargestellt. Der Button hat zwei Zustände. Im „Idle“ Zustand kann der Teleporter eingesetzt werden. Auf dem Button ist das Griffstück des Pogostabs mit einem Knopf darauf zu sehen. Hat man den Teleporter eingesetzt, gibt es einen kurzen Cooldown. Während des Cooldowns kann der Button nicht gedrückt werden. Im Cooldown Zustand zeigt der Button das eingeklappte Griffstück des Pogostabs. 5.5.4. Return Mit dem Return Button kommt der Spieler vom Spiel zurück ins Hauptmenü. Der Button ist in der oberen Mitte des Spielbildschirms. Dargestellt ist der Button durch einen orangen gedrehten Pfeil.
  • 13.
    Sounddesign 13 5.6. Ladebildschirm Der Ladebildschirm hat den selben Hintergrund wie die Menüs. 5.7. Avatar Der Avatar ist das Symbol das im iPhone Menü angezeigt wird um das Spiel zu starten. Der Avatar sieht aus wie der Teleporter Button. 6. Sounddesign Im Folgenden wird in kurzer Form dokumentiert in welchen Situationen Soundeffekte abgespielt werden. Außerdem wird im Spiel enthaltene Musik dokumentiert. 6.1. Soundeffekte Folgende Aktionen lösen einen Soundeffekt aus: Jump: Löst eine Art „Bounce“ aus. Landen: Slam Sound. Sterben: Man hört wie die Oma „Ahh“ ruft. Idle: Jump Sounds wenn die Oma aufkommt. Teleport: Eine Art Summen. Bingowings: Mehrere Personen sagen „Bingo“. Aufnehmen eines Power Up‘s: Ein kurzes „Bing“. Benutzen von Adrenalin: Kurzes Schmatz Geräusch gefolgt von einem „Uhh“ der Oma. Benutzen von Ritalin: Kurzes Schmatz Geräusch, gefolgt von einem „Ahh“ der Oma. 6.2. Musik Im Spiel gibt es für folgende Situationen Musikstücke: Standardmusik: Musik die im Spiel gespielt wird solange keine andere Aktion eine Musik auslöst. Adrenalin-Modus: Im Adrenalin-Modus wird die Orginalmusik auf eine höhere Geschwindigkeit gepitcht. Ritalin-Modus: Im Ritalin-Modus wird die Musik langsamer abgespielt. Menümusik: Im Menü wird Musik abgespielt, vom Klang ähnlich der Standardmusik.
  • 14.
    Appendix 14 7. Appendix 7.1. Aktionsdiagramm Legende: Rauten – Entscheidungsfelder Rechtecke – Prozessfelder Beispielweg: Rot gekennzeichnet
  • 15.
    Appendix 15 7.2. Anhang A: Gameplay Erweiterungen Level Varianten Mehr Schwierigkeitsgrade braucht das Volk: Ist das Spiel zu schwer? Oder suchst du nach der wahrhaftigen Herausforderung? Alles kein Problem mit den drei neuen Schwierigkeitsgraden. Einfach für den Anfänger, Schwer für den Hardcore Gamer und Medium für alle Anderen. Bei vielen Levels gibt es nun die Möglichkeit zwischen den verschiedenen Modi zu wechseln, um so die individuellen Anforderungen anzupassen. Oh mein Gott das wird ja immer schneller, der Endloslevel: Diesen Level kann man nicht beenden. Es gibt nur einen Schwierigkeitsgrad. Aber der hat es in sich. Das Ziel ist einfach, überlebe so lang du kannst. Hört sich einfach an, ist es aber nicht. Denn das Spiel wird immer schneller und die Autos immer weniger. Versuche also eine möglichst hohe Zeit auf die Stoppuhr zu bringen, dann knackst du auch den Highscore. Der eisige Winterlevel: In der Welt von Pogomania ist der Winter eingekehrt. Es ist frostig kalt, überall liegt Schnee und selbst die Dächer der Autos sind gefroren. Für Oma Wicked ist das Pogospringen unheimlich schwer geworden. Egal worauf sie springt, sie kann nicht anhalten. Im einfachen Schwierigkeitsgrad rutscht sie nur ein bisschen. Auf dem mittleren ist das schon schwerer. Und im schweren ist da noch das Problem mit dem Schnee. Es fällt so viel Schnee das man kaum noch den Pogostab zwischen ihren Beinen erkennen kann. Sudden Death Level, beeil dich oder du fällst: Der Sudden Death Level beschränkt sich auf den schweren Schwierigkeitsgrad. Mrs. Wickeds Pogostab ist härter als sonst. Jedes Auto auf das sie springt wird bereits nach kurzer Zeit zerstört. Also muss man wesentlich schneller reagieren als in den anderen Levels. Na, alles gut gemerkt? Der Memory Level: Auch der Memory Level hebt den Schwierigkeitsgrad nochmal an. Alle Autos fahren wesentlich langsamer als sonst. Denn das Level spielt in der Nacht und es herrscht ein starkes Gewitter. Es ist so dunkel das der Spieler die Autos nur richtig sehen kann wenn es blitzt. Um also erfolgreich zu sein muss man versuchen sich die Positionen der Fahrzeuge zu merken oder man springt ins Leere.
  • 16.
    Appendix 16 Diese vertrackten Puzzle Level: Das Level startet, doch wo sind all die Autos hin? Die muss der Spieler erst einsetzen. In den Puzzel Levels hat der Spieler zwei Aufgaben. Neben dem schon bekannten Springen über fahrende Autos, muss der Spieler nun selbst sagen wo einige der Autos sind. In der Ausgangssituation ist es nicht möglich ein Level zu beenden. Also muss der Protagonist, bevor er anfängt durchs Level zu hüpfen, erst ein paar Autos setzen. Doch Vorsicht, man hat nur eine begrenzte Anzahl an Fahrzeugen zur Verfügung. Im einfachen Schwierigkeitsgrad ist das kein Problem, da man mehr Fahrzeuge hat als eigentlich benötigt. Im mittleren ist dies schon schwerer, da die zur Verfügung stehenden Autos meist kleiner sind. Im Hardcore Modus schließlich gibt es nur noch eine Kombination die das Bestehen des Levels erlaubt. Eine weitere Herausforderung besteht darin die Autos so zu platzieren, dass man eine möglichst gute Zeit erreicht. Aufbruch in ein neues Setting: Mrs. Wicked hat mehr zu tun, als den ganzen Tag nur auf irgendwelchen Autos herum zu springen, denn es gibt noch viel mehr das noch nicht besprungen wurde. Sie hüpfte bereits über Pflegeroboter im Altersheim, noch bevor sie sich in die Abenteuer von „Pogomania – The Grey Escape“ stürzte. Und sicher wird sie auf der neuerlich gebuchten Kreuzfahrt auch ihren Pogostab dabei haben. Es gibt also noch viele Orte zu entdecken in der Welt von Pogomania. Und Fehlt da nicht noch irgendetwas. Ach ja, das Easteregg Level. Es gibt Gerüchte über eine skurrile Parallelwelt, in der Autos über Rentner springen. Wie man allerdings dorthin gelangt, ist noch unbekannt. Variationen in der Spielmechanik Achtung, die gehen ja kaputt! Der Zerstörungsgrad: Autos sind nicht unsterblich. Jedes Auto hat einen Zerstörungsgrad, der sich erhöht wenn die Oma auf einem Auto herum springt. Was bedeutet, dass der Spieler sich nicht für unbegrenzte Zeit auf einem Fahrzeug aufhalten kann. Tut er es doch, so stürzt er mit dem kaputten Wagen in die Tiefe. Verschiedene Autos, verschiedene Zerstörungsverhalten. Autos haben je nach Größe ein unterschiedliches Zerstörungsverhalten. Einige gehen schneller, manche langsamer kaputt. So kommt mehr Dynamik in die Level und der Spieler muss anders reagieren als zuvor. Wo kommen denn all die Schilder und Mauern her? Die Hindernisse: Es gibt zwei verschiedene Arten von Hindernissen. Zum einen wären da diese verdammt nervigen Straßenschilder, die von links und rechts in die Fahrbahn ragen. Mrs. Wicked sollte aufpassen sie nicht zu berühren, denn sonst ist‘s schnell aus mit der Pogo Springerei. Um den Schildern auszuweichen sollte man also rechtzeitig die Fahrbahn wechseln oder sich auf einen zwei Kilometer Sturz vorbereiten. Außerdem sind da noch diese fiesen Mauern. Keiner weiß, wer auf die Idee gekommen ist Mauern zwischen die Fahrbahnen zu bauen. Doch zum Glück sind viele von ihnen schon eingestürzt. Aber einige stehen noch und behindern unsere Oma dabei die Spur zu wechseln. Hindernisse sind ein einfaches, aber geniales Feature um noch differenziertere Levels zu bauen.
  • 17.
    Appendix 17 Das grauen von Mrs. Wicked, das Pflegerauto: Es gibt nur eine Sache vor der sich Mrs. Wicked fürchtet und das sind die Autos der Pflegeanstalt, aus der sie geflohen ist. Die Pfleger kennen sie und ihren Pogostab nämlich ganz genau und wissen auch wie man sie einfängt. Sollte es also passieren dass man auf ein solches Auto springt, dann kann man sich schon darauf vorbereiten wieder ins Pflegeheim gebracht zu werden. Als Spieler muss man also größere Vorsicht walten lassen, wenn man sein nächstes Sprungziel anpeilt. Denn nicht alle Autos sind deine Freunde. Immer nur geradeaus fahren ist langweilig, der Fahrspurwechsel: Kein Auto fährt nur geradeaus. So auch nicht in „Pogomania“. Autos wechseln jetzt die Fahrspuren und somit auch ihre Geschwindigkeit. Achte gut auf die Blinker der Wagen, denn es wäre fatal wenn du versuchst auf ein Auto zu springen, das gerade die Spur wechselt. Highscore noch nicht hoch genug, dann benutz doch die Time Pille: Auf der Jagd nach Highscores beschäftigt einen immer die Frage, wie man noch schneller durchs Level kommen kann. Doch es geht nicht mehr nur darum so schnell wie man kann von A nach B zu gelangen. Sondern auch um das einsammeln möglichst vieler Time Pillen auf dem Weg. Time Pillen sind Power Ups die nach dem Aufsammeln automatisch eingesetzt werden. Sie stoppen für kurze Zeit die Uhr, die später den Highscore anzeigt. So wird man durch diese Pillen dazu gebracht auch riskante Sprünge zu absolvieren, die man sonst umgehen würde. Verrückte Wissenschaftler spielen gerne mit der Zeit herum. Die Wissenschaftskolonne: Es gibt Wissenschaftler die versuchen mit Experimenten im Straßenverkehr die Zeit zu manipulieren. So wundert es nicht, dass man des Öfteren unbemannte Autos durch die Straßen fahren sieht. Diese fahren in bestimmten Formationen die für die Experimente notwendig sind. Wenn es Mrs. Wicked gelingt über eine solche Kolonne zu springen, ohne dabei ein Fahrzeug zu verpassen oder zwischendurch auf einem Fahrzeug das nicht zur Kolonne gehört zu landen, wird der Highscore Timer um ein paar Sekunden zurück gedreht. Multiplayer Varianten King of the Pill: Ein Rentner kann nie genügend Pillen schlucken. Und genau darum geht es im Multiplayer Modus King of the Pill. Die Levels sind in endlos Schleifen angelegt und es fahren spezielle Fahrzeuge verschiedener Arzneimittelkonzerne herum. Zerstört ein Spieler so ein Fahrzeug, kommt er in den Swallow-Modus und muss versuchen möglichst viele Pillen aufzusammeln. Da immer nur ein Spieler in diesem Modus sein kann, liegt es nun an den anderen Spielern ihm das Leben schwer zu machen. Durch geschicktes Zerstören der Fahrzeuge sollte man den Spieler im Swallow-Modus zum Absturz bringen. Denn wenn der Spieler stirbt, ist der Swallow-Modus vorbei und es fahren wieder Arzneimittelfahrzeuge durchs Level. Gewonnen hat am Ende derjenige, der die meisten Pillen eingesammelt hat.
  • 18.
    Appendix 18 Last Granny on the Pogostick Willkommen zum epischen Kampf um den Titel „Master of the Pogostick“. Mehrere Granny’s, ein endlos Level, mit der Zeit immer weniger Autos und eine stetig ansteigende Spielgeschwindigkeit. Das sind die Zutaten des „Last Granny on the Pogostick“ Modus. Jeder Spieler hat zu Matchbeginn eine festgelegte Anzahl an Leben. Hat man alle verbraucht ist das Spiel vorbei. Es gewinnt die Oma die als letztes noch auf ihrem Pogostick ist. Not without my Heartpills: Die Omas sind krank, schwer krank und haben nur noch wenige Sekunden zu leben. Die Situation wäre aussichtslos, gäbe es nicht die neuen Zooloft Herztabletten. Eine solche Tablette kann das Leben einer Oma entscheidend verlängern. Im Level sind viele dieser Pillen verteilt. Jeder Spieler hat nur wenige Sekunden zu leben und muss versuchen Herztabletten einzusammeln um seine Lebenszeit zu verlängern. Das Problem ist nur, im Spielverlauf gibt es immer weniger Herztabletten. Gewonnen hat der Spieler, der als letztes steht.
  • 19.
    Appendix 19 7.3. Anhang B: iPad Portierung Im Zuge der Veröffentlichung des Apple iPads ist eine Portierung des Spiels mit angepasstem Gameplay durchaus denkbar. Die Auflösung des iPads, 1024 zu 768 Pixel und 132 dpi erlauben nicht nur schärfere und schönere Grafik, sondern die 9,7 Inch des Pad bieten ebenfalls neue Ansatzweisen für Spiele. So wäre es möglich das iPad mit seiner 1,3 cm Dicke flach auf den Tisch zu legen und klassisch zwei Spieler gegenüber voneinander spielen zu lassen. Der Spielbildschirm kann in der Mitte des iPads getrennt werden, so dass jeder Spieler seinen eigenen Bildschirm hat. Ebenfalls möglich ist das Spielen auf einem gemeinsamen Bildschirm. Die Steuerung bleibt bei der intuitiven Toucheingabe, die man schon von iPhone und iPod Touch kennt und ebenfalls das Gerüst für unser Spiel, Pogomania bietet. So ergeben sich mehrere Möglichkeiten das Spiel dort hingehend zu verändern. Kooperativer Spielmodus Auf getrenntem oder gemeinsamen Bildschirm möglich. Hier müssen sich die Spieler gegenseitig helfen und das Spiel gemeinsam meistern. Granny Invaders Für Spieler 1 bleibt das Grundspiel erhalten. Zusätzlich erscheinen vom unteren Bildschirmrand (also hinter der Oma) kleine Gegner, die vom zweiten Spieler bekämpft werden müssen und deren Schüsse der erste Spieler zusätzlich ausweichen muss. Die Eingabe bleibt ebenfalls bei der Touchsteuerung, wobei das Gameplay für Spieler 2 sich an Hau den Lukas und ähnlichen iPhone Spielen anlehnt. Zusätzlich kann Spieler 1 Power Ups einsammeln, die z.B. die Rollen der Spieler vertauschen. Greytris Das Grundspiel bleibt erhalten. Hierbei sinkt der Sprungradius der Oma stetig, sodass die taktische Planung, wie man kleine, mittlere und große Autos platziert, in den Vordergrund rückt. Spieler 1 steuert das Original Pogomania Spiel. Spieler 2 platziert, à la Tetris, die Autos auf die Spieler 1 springen kann. Für ihn wird der Spielbildschirm 180° gedreht und eine Tetrisähnliche Oberfläche eingeblendet, welche anzeigt, welches Auto er in den nächsten Zügen platzieren kann.
  • 20.
    Appendix 20 Spieler gegen Spieler Wird auf getrennten Bildschirmen gespielt. Hierbei spielen beide Parteien gegeneinander. King of the Pill (siehe Gameplayvariationen) Catch the Granny Das Grundspiel bleibt erhalten. Spieler 1 startet mit 2-3 Sprüngen Vorsprung und Spieler 2 muss versuchen ihn einzuholen und zu fangen. Granny versenken Das Spielprinzip ist an Memory angelehnt. Jeder Spieler hat 3 Leben; gespielt wird, bis ein Spieler keine Leben mehr hat. Abwechselnd werden, in rundenbasierter Form, vom ersten Spieler Autos in einem Muster angeordnet. Etwa die Hälfte der Autos werden mit Fallen versehen. Diese Autos werden dem zweiten Spieler kurzzeitig angezeigt und er muss sich anschließend den richtigen Weg merken und die mit Fallen versehenen Autos meiden. Das Prinzip kann durch kleine Checkpoints erweitert werden, an denen der passive Spieler die mit Fallen versehenen Autos tauscht, mischt, etc.