NETNODE AG
www.netnode.ch / info@netnode.ch / 041 450 10 66
Was niemand über Design Thinking sagt.
www.netnode.ch
Lukas Fischer
CEO NETNODE AG
Senior Digital Consultant
lukas.fischer@netnode.ch
Direkt: 076 413 43 43
Hauptnummer: 041 450 10 66
— Digitale Transformation
Digital Mindset, Strategie, Prozesse, Kultur
— Technologie
Open Source, Webstack, Big Data, Analytics
NETNODE AG
Digital Agentur in Luzern
10+ Menschen
@lukasfischer
Agenda
— Warum Design Thinking?
— Design Thinking Frameworks
— Herausforderungen und Stolpersteine
— Design Thinking bei NETNODE
— 11 Take Aways
Warum Design Thinking?
Buzzword “Design Thinking”
https://trends.google.com/trends/explore?date=all&q=design%20thinking
Warum Design Thinking?
Design Thinking
Human Centered Design
User Experience
Digitale Transformation
Process Innovation
Service Design
Warum Design Thinking?
Warum Design Thinking?
- Käufer: Sehr gut informiert.
- Buyer Journey: Zufällig
- Käufer: Uninformiert
- Buyer Journey: Linear
Prä-Internet Heute
Warum Design Thinking?
Warum Design Thinking?
Warum Design Thinking?
— Digitalisierung verändert die Welt
— Komplexität ist stark gestiegen
Design Thinking ist das Rezept dazu, diese
Komplexität zu bewältigen.
Ok. Verstanden.
Dann machen wir
mal Design Thinking…
https://www.google.ch/search?q=design+thinking
Design Thinking ist Kochen.
Design Thinking ist
eine Fähigkeit.
Herausforderungen und
Stolpersteine.
Stolperstein: Office Layout
Impact Hub Zürich
Stolperstein: Arbeitstools
E-Mail Chat
Dokument
Wiki
Stolperstein: Fehlerkultur
Stolperstein: Retrospektive
Stolperstein: Hierarchie und Gruppendynamik
Ad Hoc
Digital Maturity.
Opportunistisch
Wiederholbar
Strukturiert
Integriert/Optimiert
Verhalten
Verhalten
Verhalten
Verhalten
Verhalten
Einfache Website
Infrastruktur
Keine
KPIs
Digital Resister
Digital Explorer
Digital Player
Digital Transformer
Digital Disrupter
Responsive Website, Services/
Produkte, Formulare
Infrastruktur
Responsive Website, Services/
Produkte, Formulare
Infrastruktur
Traffic basiert
KPIs
An strategische Ziele gebunden
KPIs
Gebunden mit Cross-Channel-
Zielen, integriert mit
Kundendatenbanken,
Messgewinne, Umsatz und Verlust
KPIs
Responsive Website, Services/
Produkte, Lead Formulare,
Content Hub, Marketing
Automation
Infrastruktur
Responsive Website, Services/
Produkte, Lead Formulare,
Content Hub, Marketing
Automation, Digital Storytelling,
Integrierte Online/Offline
Kommunikation, Content-API, Chat
Infrastruktur
Post, Telefon, E-Mail
Kundendialog
Telefon, E-Mail, Newsletter
Kundendialog
Telefon, E-Mail, Newsletter
Kundendialog
Telefon, E-Mail, Newsletter,
Kundenportal
Kundendialog
Telefon, E-Mail, Newsletter,
Kundenportal, Chat
Kundendialog
Cross Channel Goals, Eng an den
Umsatz gebunden und zukünftige
Einnahmen voraussagend
KPIs
Keine Collaboration Tools
Collaboration
Vereinzelte Nutzung von
Collaboration Tools
Collaboration
Verbreitete Nutzung von
Collaboration Tools
Collaboration
Online Collaboration als
Arbeitsweise
Collaboration
Nahtlose Nutzung von Online
Collaboration Tools (intern und
extern)
Collaboration
Keine strategische Ausrichtung
Strategische Ausrichtung Schwache strategische
Ausrichtung
Strategische Ausrichtung
Fortgeschrittene strategische
Ausrichtung
Strategische Ausrichtung
Umfassende strategische
Ausrichtung
Strategische Ausrichtung
Integrierte strategische
Ausrichtung
Strategische Ausrichtung
www.netnode.ch
Herausforderungen und Stolpersteine
Schaffen Sie ein Umfeld, in welchem sich die
Fähigkeit Design Thinking erlernt, gelebt und
entfalten kann.
Design Thinking bei NETNODE.
DISCOVER DEFINE DESIGN DELIVER DISTRIBUTE
MEASURE
GROW
MAINTAIN
Ziel
- Zielsetzung klären
- Zielgruppe definieren
- Benutzerbedürfnis verstehen
- Lösungskomponenten finden
- Ist Analyse
Ergebnis
- “Discover Report” (Präsentation)
Werkzeuge
- Vision “On The Cover”
- Projekt Ziel
- Business Ziel Analyse
- Marktanalyse
- Konkurrenzanalyse
- Risikoanalyse
- Marketing Opportunity
- Stakeholder Analyse
- Personas
- Customer Journey
- Nutzer Interviews
- Stakeholder Interview
- Surveys
- Observations
- Task analysis
- Anforderungsklärung
- Mengengerüst
- Systemarchitektur
- Scribbles/Mockups
DISCOVER
Strategische Beratung
Ziel
- Prototyping
- Testing
- Lösung definieren
Ergebnis
- Detailkonzept/Prototyp
- Kosten
- Grobplanung der Umsetzung
Werkzeuge/Aktivitäten
- User Stories
- Komponenten Beschreibung
- Sitemap
- Content Modellierung
- Prototype Design
- Mockup
- Wireframe
- Screendesign
- Visual Style Guide
- Design language
- Prototype Testing/User Testing
- Nutzerinterviews
- Klickbare Prototypen
- A/B Testing
- Starbuck Testing
DEFINE
Konzeptionelle Beratung/Detailkonzept
Ziel
- Design umsetzen
- Design testen (User Testing)
Ergebnis
- Screendesign
- Web Style Guide
Werkzeuge/Aktivitäten
- Interaktive Prototypen
- Detaillierte Designs
- Sketch
- Invision
- User Testing
DESIGN
Konzeptionelle Beratung/Umsetzung
Ziel
- Umsetzung
- Programmierung
Ergebnis
- Webseite/App
- Kampagnen Setup
Werkzeuge/Aktivitäten
- Entwicklungsserver (domain.ch.netnode.me)
- Status Update Sitzungen
- Jira (Ticketing System)
- Agile Softwareentwicklung nach Scrum oder Knaben
DELIVER
Umsetzung
Ziel
- Projektabschluss / Go Live
- Learnings festhalten
Ergebnis
- Innovationssprung
Werkzeuge
- Retrospektive
- Qualitätssicherung
- Schulung
- Checklisten
- Systemtest
- Migrationsskript
DISTRIBUTE
Go-Live/Einführung
Ziel
- Messen und Verbessern
- KPI basierte Digital Strategie
Werkzeuge
- Google Analytics
- Custom KPI’s
- Potentialcheck
- Online Marketing
- Hotjar
- Usability Test, User Experience Check
- SEO
- Hubspot
- OpenInbound.com
MEASURE & GROW
Digitales Marketing
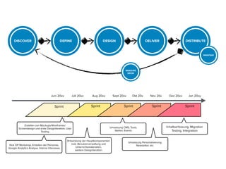
Juni 20xx Juli 20xx Aug 20xx Sept 20xx Okt 20x Nov 20x Dez 20xx Jan 20xy
DISCOVER DEFINE DESIGN DELIVER DISTRIBUTE
MEASURE
GROW
MAINTAIN
Sprint Sprint Sprint Sprint Sprint
Erstellen von Mockups/Wireframes/
Screendesign und erste Designiteration, User
Testing
Entwicklung der Hauptkomponenten
insb. Benutzerverwaltung und
Unterrichtsmaterialien,
weitere Designiteration
Umsetzung CMS, Tools,
Stellen, Events
Umsetzung Personalisierung,
Newsletter, etc.
Inhaltserfassung, Migration
Testing, Integration
Kick Off Workshop, Erstellen der Personas,
Google Analytics Analyse, Interne Interviews
Take Aways
Es gibt keine “Secret Sauce”.
Alle kochen mit Wasser.
Take Aways
Design Thinking
braucht Leadership.
Kein Projekt ohne Unterstützung aus dem Management!
Take Aways
Definieren Sie das Business Ziel.
Take Aways
Design Thinking funktioniert am
besten mit interdisziplinären Teams.
Design Thinking ist keine Abteilung.
Take Aways
Arbeiten Sie visuell.
Paper & Pencil ab sofort in jedem Sitzungszimmer.
Take Aways
Aktualisieren Sie ihre
Kollaborationstools
Slack, Google Docs, Jira, Confluence, Asana, …
Take Aways
Buyer Persona
Wer ist Ihr Kunde?
Was sind seine Ziele?
Was sine seine Pain Points?
Was können wir anbieten?
Take Aways
Persona Package:
https://www.netnode.ch/blog/arbeiten-mit-personas
Nicht jede Aufgabe braucht
Design Thinking.
Wenn die Lösung für eine Aufgabe bekannt ist, und
keine Innovation nötig ist, müssen Sie nichts neues
erfinden.
Take Aways
Retrospektive
Feedback Kultur etablieren
Take Aways
Take Aways
Iteratives Vorgehen
Verkaufen Sie das Produkt
Testen, Testen, Testen
5 Testnutzer genügen
Take Aways
Nielsen Norman Group: https://www.nngroup.com/articles/why-you-only-need-to-test-with-5-users/
Design Thinking…
- ist wichtig, weil die Welt komplexer geworden ist
- ist eine Fähigkeit, die erlernt werden muss
- ist eine ganzheitliche Sicht (Design, Business,
Technologie)
- gelingt nur, wenn die Voraussetzungen erfüllt sind
Fazit
Verankern Sie "Design Thinking”
in Ihrer Unternehmenskultur.
Die Innovationen werden folgen!
Mein Aufruf
Lesen Sie mehr in unserem Blog:
www.netnode.ch/blog
Fragen und Antworten
NETNODE AG
www.netnode.ch / info@netnode.ch / 041 450 10 66
www.netnode.ch

Design Thinking - Was niemand über Design Thinking sagt!

  • 1.
    NETNODE AG www.netnode.ch /info@netnode.ch / 041 450 10 66 Was niemand über Design Thinking sagt. www.netnode.ch Lukas Fischer CEO NETNODE AG Senior Digital Consultant lukas.fischer@netnode.ch Direkt: 076 413 43 43 Hauptnummer: 041 450 10 66
  • 2.
    — Digitale Transformation DigitalMindset, Strategie, Prozesse, Kultur — Technologie Open Source, Webstack, Big Data, Analytics NETNODE AG Digital Agentur in Luzern 10+ Menschen @lukasfischer
  • 3.
    Agenda — Warum DesignThinking? — Design Thinking Frameworks — Herausforderungen und Stolpersteine — Design Thinking bei NETNODE — 11 Take Aways
  • 4.
  • 5.
  • 6.
    Design Thinking Human CenteredDesign User Experience Digitale Transformation Process Innovation Service Design Warum Design Thinking?
  • 7.
  • 8.
    - Käufer: Sehrgut informiert. - Buyer Journey: Zufällig - Käufer: Uninformiert - Buyer Journey: Linear Prä-Internet Heute Warum Design Thinking?
  • 9.
  • 10.
    Warum Design Thinking? —Digitalisierung verändert die Welt — Komplexität ist stark gestiegen Design Thinking ist das Rezept dazu, diese Komplexität zu bewältigen.
  • 11.
    Ok. Verstanden. Dann machenwir mal Design Thinking…
  • 12.
  • 13.
  • 14.
  • 15.
  • 16.
  • 17.
  • 18.
  • 19.
  • 20.
  • 22.
    Ad Hoc Digital Maturity. Opportunistisch Wiederholbar Strukturiert Integriert/Optimiert Verhalten Verhalten Verhalten Verhalten Verhalten EinfacheWebsite Infrastruktur Keine KPIs Digital Resister Digital Explorer Digital Player Digital Transformer Digital Disrupter Responsive Website, Services/ Produkte, Formulare Infrastruktur Responsive Website, Services/ Produkte, Formulare Infrastruktur Traffic basiert KPIs An strategische Ziele gebunden KPIs Gebunden mit Cross-Channel- Zielen, integriert mit Kundendatenbanken, Messgewinne, Umsatz und Verlust KPIs Responsive Website, Services/ Produkte, Lead Formulare, Content Hub, Marketing Automation Infrastruktur Responsive Website, Services/ Produkte, Lead Formulare, Content Hub, Marketing Automation, Digital Storytelling, Integrierte Online/Offline Kommunikation, Content-API, Chat Infrastruktur Post, Telefon, E-Mail Kundendialog Telefon, E-Mail, Newsletter Kundendialog Telefon, E-Mail, Newsletter Kundendialog Telefon, E-Mail, Newsletter, Kundenportal Kundendialog Telefon, E-Mail, Newsletter, Kundenportal, Chat Kundendialog Cross Channel Goals, Eng an den Umsatz gebunden und zukünftige Einnahmen voraussagend KPIs Keine Collaboration Tools Collaboration Vereinzelte Nutzung von Collaboration Tools Collaboration Verbreitete Nutzung von Collaboration Tools Collaboration Online Collaboration als Arbeitsweise Collaboration Nahtlose Nutzung von Online Collaboration Tools (intern und extern) Collaboration Keine strategische Ausrichtung Strategische Ausrichtung Schwache strategische Ausrichtung Strategische Ausrichtung Fortgeschrittene strategische Ausrichtung Strategische Ausrichtung Umfassende strategische Ausrichtung Strategische Ausrichtung Integrierte strategische Ausrichtung Strategische Ausrichtung www.netnode.ch
  • 23.
    Herausforderungen und Stolpersteine SchaffenSie ein Umfeld, in welchem sich die Fähigkeit Design Thinking erlernt, gelebt und entfalten kann.
  • 24.
  • 25.
    DISCOVER DEFINE DESIGNDELIVER DISTRIBUTE MEASURE GROW MAINTAIN
  • 26.
    Ziel - Zielsetzung klären -Zielgruppe definieren - Benutzerbedürfnis verstehen - Lösungskomponenten finden - Ist Analyse Ergebnis - “Discover Report” (Präsentation) Werkzeuge - Vision “On The Cover” - Projekt Ziel - Business Ziel Analyse - Marktanalyse - Konkurrenzanalyse - Risikoanalyse - Marketing Opportunity - Stakeholder Analyse - Personas - Customer Journey - Nutzer Interviews - Stakeholder Interview - Surveys - Observations - Task analysis - Anforderungsklärung - Mengengerüst - Systemarchitektur - Scribbles/Mockups DISCOVER Strategische Beratung
  • 27.
    Ziel - Prototyping - Testing -Lösung definieren Ergebnis - Detailkonzept/Prototyp - Kosten - Grobplanung der Umsetzung Werkzeuge/Aktivitäten - User Stories - Komponenten Beschreibung - Sitemap - Content Modellierung - Prototype Design - Mockup - Wireframe - Screendesign - Visual Style Guide - Design language - Prototype Testing/User Testing - Nutzerinterviews - Klickbare Prototypen - A/B Testing - Starbuck Testing DEFINE Konzeptionelle Beratung/Detailkonzept
  • 28.
    Ziel - Design umsetzen -Design testen (User Testing) Ergebnis - Screendesign - Web Style Guide Werkzeuge/Aktivitäten - Interaktive Prototypen - Detaillierte Designs - Sketch - Invision - User Testing DESIGN Konzeptionelle Beratung/Umsetzung
  • 29.
    Ziel - Umsetzung - Programmierung Ergebnis -Webseite/App - Kampagnen Setup Werkzeuge/Aktivitäten - Entwicklungsserver (domain.ch.netnode.me) - Status Update Sitzungen - Jira (Ticketing System) - Agile Softwareentwicklung nach Scrum oder Knaben DELIVER Umsetzung
  • 30.
    Ziel - Projektabschluss /Go Live - Learnings festhalten Ergebnis - Innovationssprung Werkzeuge - Retrospektive - Qualitätssicherung - Schulung - Checklisten - Systemtest - Migrationsskript DISTRIBUTE Go-Live/Einführung
  • 31.
    Ziel - Messen undVerbessern - KPI basierte Digital Strategie Werkzeuge - Google Analytics - Custom KPI’s - Potentialcheck - Online Marketing - Hotjar - Usability Test, User Experience Check - SEO - Hubspot - OpenInbound.com MEASURE & GROW Digitales Marketing
  • 32.
    Juni 20xx Juli20xx Aug 20xx Sept 20xx Okt 20x Nov 20x Dez 20xx Jan 20xy DISCOVER DEFINE DESIGN DELIVER DISTRIBUTE MEASURE GROW MAINTAIN Sprint Sprint Sprint Sprint Sprint Erstellen von Mockups/Wireframes/ Screendesign und erste Designiteration, User Testing Entwicklung der Hauptkomponenten insb. Benutzerverwaltung und Unterrichtsmaterialien, weitere Designiteration Umsetzung CMS, Tools, Stellen, Events Umsetzung Personalisierung, Newsletter, etc. Inhaltserfassung, Migration Testing, Integration Kick Off Workshop, Erstellen der Personas, Google Analytics Analyse, Interne Interviews
  • 33.
  • 34.
    Es gibt keine“Secret Sauce”. Alle kochen mit Wasser. Take Aways
  • 35.
    Design Thinking braucht Leadership. KeinProjekt ohne Unterstützung aus dem Management! Take Aways
  • 36.
    Definieren Sie dasBusiness Ziel. Take Aways
  • 37.
    Design Thinking funktioniertam besten mit interdisziplinären Teams. Design Thinking ist keine Abteilung. Take Aways
  • 38.
    Arbeiten Sie visuell. Paper& Pencil ab sofort in jedem Sitzungszimmer. Take Aways
  • 39.
    Aktualisieren Sie ihre Kollaborationstools Slack,Google Docs, Jira, Confluence, Asana, … Take Aways
  • 40.
    Buyer Persona Wer istIhr Kunde? Was sind seine Ziele? Was sine seine Pain Points? Was können wir anbieten? Take Aways Persona Package: https://www.netnode.ch/blog/arbeiten-mit-personas
  • 41.
    Nicht jede Aufgabebraucht Design Thinking. Wenn die Lösung für eine Aufgabe bekannt ist, und keine Innovation nötig ist, müssen Sie nichts neues erfinden. Take Aways
  • 42.
  • 43.
  • 44.
    Testen, Testen, Testen 5Testnutzer genügen Take Aways Nielsen Norman Group: https://www.nngroup.com/articles/why-you-only-need-to-test-with-5-users/
  • 45.
    Design Thinking… - istwichtig, weil die Welt komplexer geworden ist - ist eine Fähigkeit, die erlernt werden muss - ist eine ganzheitliche Sicht (Design, Business, Technologie) - gelingt nur, wenn die Voraussetzungen erfüllt sind Fazit
  • 46.
    Verankern Sie "DesignThinking” in Ihrer Unternehmenskultur. Die Innovationen werden folgen! Mein Aufruf
  • 47.
    Lesen Sie mehrin unserem Blog: www.netnode.ch/blog Fragen und Antworten NETNODE AG www.netnode.ch / info@netnode.ch / 041 450 10 66 www.netnode.ch