SEO Patente
   Malte Landwehr
       25.10.2012
Online Marketing, SEO &
Online Reputation Management
• seit 2003
• seoFactory GmbH 2008 – 2010




Wissenschaft @ WWU Münster
• Social Network Analysis
• Social Media Analytics
Obligatorische Angeber
& Namedropping-Folie
Warum Patente?
1)   Aktuelle Forschung      Produkt der Zukunft
2)   Google hat Großes vor
• Algo
                    SEO         • Algo Update
                                                       SEO
             • Reverse                          • Reverse
               Engineering                        Engineering
               des Status Quo                     des Status Quo

    Google                          Google
• Algo
                    SEO         • Algo Update
                                                       SEO
             • Reverse                          • Reverse
               Engineering                        Engineering
               des Status Quo                     des Status Quo

    Google                          Google
• Algo
                    SEO         • Algo Update
                                                      SEO+
             • Reverse                          • Hellsehen
               Engineering
               des Status Quo

    Google                          Google
Patente, Paper,
                                                   Firmenkäufe
                                                (Aquihire), gesunder
                                                 Menschenverstand



• Algo
                    SEO         • Algo Update
                                                        SEO+
             • Reverse                            • Hellsehen
               Engineering
               des Status Quo

    Google                          Google
SEO+
SEO   SEO+
Selbstlenkende Autos
Project Glass (VR)
Cloud-Robotics mit
  Google Goggles
         http://queue.ieor.berkeley.edu/~goldberg/pubs/Grasping-with-Google-Goggles-icra-2013.pdf
Thesen
   KÖNNEN eintreffen
    müssen aber nicht
Beispiel I
             Glaskugel
Längere Snippets
   seit 2009
text
Beispiel II
        Sinnvolles von
   Unsinnigem trennen
text
text
Bukowsy18, CC BY-SA 2.0, http://www.flickr.com/photos/24917549@N04/2545418697/
Inhalt
1.   Trend 1: Klassisches SEO
2.   Trend 2: Social & Personalisierung
3.   Trend 3: Local & Mobile
4.   Trend 4: Structured Data
5.   Anti SPAM
6.   Patent auf SEO?
Trend 1: Klassisches SEO
        User Behaviour usw.
Time-2-Awnser
       Guter Content = schnelle Antwort
  Nebeneffekt: Tod dem SEO-Füll-Content
Google kann
nicht
erkennen,
wie schnell
der Content
die Frage des
Suchenden
beantwortet.
Wie soll
Google an
die initiale
Datenbasis
kommen?
WDF*P*IDF
!!!
Baut
navigierbare
Seiten,
passend zum
Bedürfnis
des
Suchenden!
Baut
navigierbare
Seiten,
passend zum
Bedürfnis
des
Suchenden!
Google Bot = Chrome?
         Crowd-Crawling
Wowd Patente (Oktober 2011)
• Suchmaschine ohne Crawler
• System for User Driven Ranking of Web Pages
• System and Method for Recommendation of Interesting Web
   Pages Based on User Browsing Actions
• DHT-based distributed file system for simultaneous use by
   millions of frequently disconnected, world-wide users
• Nutzerverhalten

• Linkgewichtung
    • PageRank
    • ClickRank

• Contentgewichtung
   • Above the fold, h1, strong
   • Lesezeit/Aufmerksamkeit

• Indexing
    • DOM, CSS, JavaScript
    • Dynamische Inhalte, AJAX,
      Flash, PDF, Formulare,
      Silverlight, Quicktime
Antwort auf Hot-Query Problematik
• „Tornado New York“
   • QDF erkennen: einfach
   • Passende Inhalte indexieren: manchmal
      sehr schwer
       • Nischen?
Reasonable Surfer
  Besser als Random Surfer
               (=PageRank)
PageRank (1996)
 Random Surfer
  Surft zufällig
  Klickt   auf zufälligen Link


            Jeder ausgehende Link zählt
            für den PageRank gleich viel.
Reasonable Surfer
 Patentantrag aus   2004
    Ranking documents based on user behavior
     and/or feature data (7,716,225)
 Surft vernünftig
 Klickt bewusst auf Links


           Oft geklickte Links zählen
           mehr?
Trend 2: Social & Personalisierung

          RANKING = WHO WROTE * WHO SHARED
• users reluctant to provide
  explicit feedback

• desirable to have implicit
  information about the user's
  interests
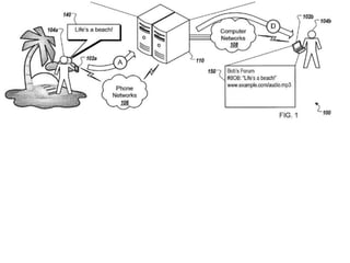
Speech 2 Tweet
Connecting People
2012 von deCarta gekauft
2012 von deCarta gekauft
Crowdsourcing
 Ein kleines Digg/Reddit mit Google+
Social wird mehr als Freunde
Nur direkte Kontakte werden
namentlich erwähnt.
Zukunft:
•Arbeitgeber
•Schule
•Universität
•Wohnort
Social beyond SNS
        Foren, Q&A
Fragen bewerten
• Relevanz zum Foren-Thema
• Passende Sprache
• Originalität zu anderen Fragen
Antworten bewerten
•   Relevanz zur Frage
•   Passende Sprache
•   Genauigkeit
•   Originalität zu anderen Antworten
•   Geschwindigkeit
Credential Score (CS) aufbauen
• + HQ-Antwort auf HQ-Frage
• + HQ-Antwort auf Frage von HCS-User
• + Frage stellen und HQ-Antworten von
  HCS-Uern bekommen

• - LQ-Antwort
Trend 3: Local & Mobile
OCR
OCR
Local based Events
2012 von deCarta gekauft
Sie sind in der Nähe des
      Kölner Doms.
  Hier klicken für eine
  Führung zum halben
          Preis.


             2012 von deCarta gekauft
Proxim-Patente
 Juli 2012
                         58 Patente
 WLAN
 Wi-Fi Mesh
 Point-to-Point backhaul
                                http://www.proxim.com/
Last-mile connectivity



Enterprise WLAN


                        http://www.proxim.com/
Google Fiber
• Kansas
• Missouri


         SF Municipal W-Lan
Ortsangaben aus Suchanfragen

 So könnte Apple die iOS6 Maps retten…
Trend 4: Structured Data
Anti SPAM
Don‘t do what Spammers do

  Auch wenn es kein Spam ist!
99,827% aller URLs   0,173% aller URLs
The vast majority
                       of these URLs
                       appear to be
                           spam.




99,827% aller URLs     0,173% aller URLs
It is very common to see domain
names that include a single hyphen,
but when two, three, or more
hyphens are present, this is often an
indication that these domain names
are associated with companies that
are attempting to trick search engines
into ranking their web pages more
highly.
Transition Rank
    Wie Google Spammern das
         Leben schwer macht
Keyword-Abstrafung, Black-Hat Linkaufbau, Blog-Spam
http://www.klickfreundlich.de/blog/google-penalty-keyword-abstrafung
1. Aktion: Keyword in Title
2. Beobachtung: Ranking steigt
3. Erkenntnis: Funktioniert
1. Aktion: Keyword 5 mal in Title
2. Beobachtung: Ranking fällt
3. Erkenntnis: Funktioniert nicht
1.
2. Beobachtung: Ranking ändert sich
3. Erkenntnis
1.
2. Beobachtung: Ranking ändert sich
3. Erkenntnis
Ranking   T0
   1      A
   2      B
   3      C
   4      D
   5       E
Ranking   T0         T1
   1      A          A
   2      B          C
   3      C          D
   4      D           E
   5       E         B



          Änderung X
          durchgeführt
Ranking   T0         T1        T2
   1      A          A         A
   2      B          C         B
   3      C          D         C
   4      D           E        D
   5       E         B          E
                     Änderung X
                     rückgängig gemacht
          Änderung X
          durchgeführt
Änderung zeigt sofort Wirkung
Änderung zeigt langsam Wirkung
Änderung zeigt zunächst
umgekehrte Wirkung
Patent auf SEO?
Vielen Dank
    für Eure
Aufmerksamkeit
http://www.lorm.de/+


http://twitter.com/maltelandwehr


https://www.facebook.com/landwehr


https://www.xing.com/profile/Malte_Landwehr


http://www.linkedin.com/in/landwehr




                           Fotograf: Tobias Potthoff

SEO Patente