Wirtschaftsstrategie 2025
Wirtschaftsstrategie 2025




                       Impressum
                       Wirtschaftsstrategie 2025 des Kantons Bern

                       Antrag: RRB Nr. 1063 vom 22. Juni 2011
                       Kenntnisnahme durch den Grossen Rat: 24. November 2011
                       Planungserklärungen eingearbeitet: RRB Nr. 0383 vom 14. März 2012

                       verfügbar unter
                       www.be.ch/wirtschaftsstrategie

                       Kontakt
                       beco Berner Wirtschaft
                       Münsterplatz 3
                       3011 Bern
                       031 633 45 34
                       info.beco@vol.be.ch

                       © Volkswirtschaftsdirektion des Kantons Bern
                       Abdruck mit Quellenangaben erlaubt


                       Fotonachweis
                       Titelbild:	   Meyer Burger Technology AG, Thun & CSL Behring, Bern
                       Seite 4:	     beco Berner Wirtschaft & Staatskanzlei des Kantons Bern
                       Seite 6:	     Juvent SA, Mont Croisin & fotolia.de
                       Seite 10:	    Staatskanzlei des Kantons Bern
                       Seite 14:	    fotolia.de & puracon Schweiz GmbH, Biel
                       Seite 18.	    KVA Thun & Jenni Energietechnik AG, Oberburg b.B.
                       Seite 22:	    fotolia.de
                       Seite 28:	    Neue Brünnen AG, Bern & beco Berner Wirtschaft
                       Seite 37:	    beco Berner Wirtschaft & fotolia.de
                       Seite 59:	    beco Berner Wirtschaft
2                      Seite 63:	    Berner Fachhochschule & fotolia.de
Inhaltsverzeichnis


1.	Vorwort	                                                    5
2.	Zusammenfassung	                                            7
2.1.	Allgemeines	                                              7
2.2.	   Strategisches Ziel, Grundsätze und Handlungsachsen	    8
2.3.	   Zusammenfassung Umfeld	                                8
2.4.	   Zusammenfassung Analyse	                               9

3.	     Zur Wirtschaftsstrategie 2025	                        11
3.1.	Erarbeitung	                                             11
3.2.	Aufbau	                                                  11
3.3.	Zusammenhänge	                                           12
3.4.	Nachhaltigkeitsbeurteilung	                              12
3.5.	   Weiteres Vorgehen	                                    13

4.	     Strategisches Ziel und Grundsätze	                    15
4.1.	   Strategisches Ziel	                                   15
4.2.	Grundsätze	                                              15

5.	     Strategische Handlungsachsen	                         19
5.1.	   Innovation und Schonung der Ressourcen	               19
5.2.	   Anreize richtig setzen	                               20
5.3.	   Verständlich und bürgernah handeln	                   21

6.	Umfeld	                                                    23
6.1.	   Längerfristige weltweite Entwicklung	                 23
6.2.	   Wirtschaftspolitik des Bundes und der Kantone	        26

7.	Analyse	                                                   29
7.1.	   Volkswirtschaftliche Zusammenhänge	                   29
7.2.	   Wirtschaftspolitische Einflussmöglichkeiten	          32
7.3.	   Volkswirtschaftliche Struktur des Kantons	            34
7.4.	   Analyse der Regionen	                                 48
7.5.	   Historische Zeitreihen	                               52
7.6.	Image	                                                   54
7.7.	   Staatliche Leistungen und Strukturen	                 56

8.	Anhang	                                                    71
8.1.	   Laufende wirtschaftspolitische Massnahmen	            71
8.2.	   Berichte und Strategien	                              73
8.3.	   Verwendete Unterlagen	                                80




                                                                   3
Wirtschaftsstrategie 2025




4
Vorwort



1.	    Vorwort

«Woher kommen wir  wohin wollen wir 
                      –                   –    vor allem auf Massnahmen in einem über-
wie kann der Kanton Bern in einer globa-       schaubaren Zeitraum fokussiert sind. Auf
lisierten Welt sein Wirtschaftswachstum        der Basis einer eingehenden strukturellen
beeinflussen?»  das waren die zentralen
                –                              Analyse sowie der Beleuchtung des Um-
Fragen bei der Erarbeitung der Wirtschafts-    feldes wird eine Strategie für die nächsten
strategie 2025.                                fünfzehn Jahre formuliert  dies vor dem
                                                                             – 
                                               Hintergrund eines klaren Wertesystems.
Unsere heutige Kommunikationswelt ver-         Der Regierungsrat gibt mit dieser Strate-
langt nach schwarzweissen Rezepten      –      gie vor, wohin er den Kanton Bern in den
aber: Unser Kanton lebt von den diffe-         nächsten fünfzehn Jahren wirtschaftspo-
renzierten Grautönen, gerade in der Wirt-      litisch führen will: Er will die Stärken des
schaftspolitik.                                Kantons Berns weiter entwickeln und die
                                               vorhandenen Schwächen bekämpfen. Er
Der gesellschaftliche Trend geht zur Ta-       will, dass der Kanton auf die nächste gros-
gesaktualität  aber: wir können nicht in
               –                               se Herausforderung, nämlich die Frage des
kurzer Zeit Strukturen verändern, die sich     Umgangs mit den nicht unbeschränkt zur
über viele Jahrzehnte gebildet haben. Eine     Verfügung stehenden natürlichen Ressour-
erfolgreiche Wirtschaftspolitik kann nicht     cen vorbereitet ist. Er will, dass von dieser
kurzfristig orientiert sein.                   Strategie alle Regionen des Kantons, alle
                                               Bernerinnen und Berner profitieren  wie – 
Der öffentliche Diskurs lebt von den Kli-      es zum gesellschaftlichen Grundkonsens
schees wie dem Vorurteil, dass der Kanton      dieses Flächenkantons gehört.
Bern rückständig und langsam sei – aber:
Der Kanton Bern hat sich in den letzten        Mit der Vorlage dieser umfassenden Stra-
Jahren modernisiert und ist wirtschaftlich     tegie hat der Regierungsrat den ersten
besser als sein Ruf.                           Schritt gemacht und in der November-
                                               session 2011 mit dem Grossen Rat einen
Mit der Wirtschaftsstrategie 2025 legt der     konstruktiven Dialog geführt. Aufgrund die-
Regierungsrat ein neues strategisches Füh-     ses Dialoges werden wir die notwendigen
rungsinstrument vor: Es schürft wesentlich     Massnahmen entwickeln und umsetzen.
tiefer als andere Wirtschaftsstrategien, die




                                               Regierungsrat
                                               Andreas Rickenbacher,
                                               Volkswirtschaftsdirektor




                                                                                                     5
Wirtschaftsstrategie 2025




6
Zusammenfassung



2.	     Zusammenfassung

2.1.	   Allgemeines

Grundlage der Wirtschaftsstrategie 2025           Für den eiligen Leser empfiehlt es sich, ne-
bildet eine eingehende Analyse der Aus-           ben der Zusammenfassung die Kapitel 3
gangslage. Diese befasst sich mit den             bis 5 zu lesen (Seiten 11 bis 21).
langfristigen Entwicklungen sowie dem
internationalen und nationalen Umfeld             Der Grosse Rat hat die Wirtschaftsstra-
(Kapitel 6), den volkswirtschaftlichen Ei-        tegie 2025 in der Novembersession zur
genheiten des Kantons Bern sowie den              Kenntnis genommen und dazu Planungs-
staatlichen Leistungen und Strukturen             erklärungen abgegeben. Die Haltung des
(Kapitel 7). Zusammen mit der Analyse             Regierungsrats zu diesen Erklärungen ist
wurde bei den einzelnen Themen geprüft,           in die vorliegende Fassung des Berichts
wie weit der Kanton auf die Entwicklung           eingearbeitet.
Einfluss nehmen kann. Gestützt auf die
Analyse werden ein strategisches Ziel mit
Grundsätzen entwickelt (Abschnitt 3.5),
und drei Strategische Handlungsachsen
mit Bereichszielen bestimmt (Kapitel 5).


                                                                                                 Die Wirtschaftsstrategie
                                                                                                 auf einen Blick




                                  Strategisches
                                       Ziel
                            se




                                                                 Ha
                      gs e




                                                                 Str lung
                   lun gisch




                                        Handlungsachse
                        ach




                                                                    nd
                                                                    ate sa
                                                                       gis chs
                                        Strategische
              Ha trate




                                                                          ch e
                nd
                 S




                                                                            e




                                   Grundsätze

                                      Analyse




                                                                                                                       7
Wirtschaftsstrategie 2025



                       2.2.	   Strategisches Ziel, Grundsätze und Handlungsachsen

                       Die Wirtschaftsstrategie 2025 setzt sich folgendes strategisches Ziel:

                       Bis ins Jahr 2025 steht der Kanton Bern bei allen drei Dimensionen der Nachhal-
                       tigen Entwicklung (Wirtschaft, Umwelt und Gesellschaft) besser da als im Jahr
                       2011. Für die Dimension Wirtschaft bedeutet dies, dass der Wohlstand der Ber-
                       nerinnen und Berner über den Schweizer Durchschnitt ansteigt und dass sich der
                       Kanton Bern bei der Wirtschaftskraft in der Rangliste der Kantone verbessert.



                       Die Grundsätze beschreiben das grundlegende Wertesystem der Wirtschaftsstrategie 2025:

                       ƒƒ Die Wirtschaftsstrategie 2025 stärkt         ƒƒ Die Wirtschaftsstrategie 2025 setzt auf
                          die Nachhaltige Entwicklung.                    die vorhandenen Stärken. Sie ist eine
                                                                          Strategie für den ganzen Kanton und
                       ƒƒ Die Wirtschaftsstrategie 2025 gibt              alle Bernerinnen und Berner.
                          Impulse für eine zukunftsfähige, dyna-
                          mische Entwicklung der Berner Wirt-          ƒƒ Die Wirtschaftsstrategie 2025 ist auf
                          schaft.                                         die Wirtschaftsstrategie des Bundes
                                                                          abgestimmt und bildet mit anderen
                                                                          kantonalen Strategien ein kohärentes
                                                                          System.


                       Entlang von drei Strategischen Handlungsachsen werden Bereichsziele definiert.
                       Diese drei Handlungsachsen sind:

                       ƒƒ Der Kanton setzt auf Innovation und          ƒƒ Der Kanton handelt verständlich und
                          Schonung der natürlichen Ressourcen.            bürgernah. Sein Handeln verursacht
                                                                          bei der Wirtschaft sowie den Bürge-
                       ƒƒ Der Kanton setzt Anreize richtig und            rinnen und Bürgern keine unnötigen
                          baut bestehende Fehlanreize ab.                 Kosten.




                       2.3.	   Zusammenfassung Umfeld

                       Die Entwicklung im Kanton Bern wird stark       In den nächsten fünfzehn Jahren wird
                       von weltweiten Entwicklungen beeinflusst.       neben Globalisierung und technischem
                       Die Globalisierung und der technische           Fortschritt auch der Umgang mit den na-
                       Fortschritt sowie die Entwicklung zur Wis-      türlichen Ressourcen zu einem Megatrend
                       sensgesellschaft prägten und prägen auch        werden, der unsere Wirtschaft und Gesell-
                       die Schweiz und den Kanton Bern. Im in-         schaft tiefgreifend beeinflussen wird. Damit
                       ternationalen Vergleich gehören sowohl die      wir bei dieser Entwicklung zu den Gewin-
                       Schweiz als auch der Kanton Bern zu den         nern zählen, müssen wir die Weichen jetzt
                       Globalisierungsgewinnern. Obwohl der            richtig stellen.
                       Kanton Bern – wie später beschrieben –
                       im schweizerischen Vergleich Schwächen          Der Kanton Bern führt mit der vorliegen-
                       aufweist, ist er im internationalen Vergleich   den Wirtschaftsstrategie seine aktive Wirt-
                       ein sehr wettbewerbsfähiger Standort.           schaftspolitik fort. Auch die Eidgenossen-
                                                                       schaft verfolgt eine Wachstumspolitik. Die
                                                                       vorliegende kantonale Strategie ist deshalb
                                                                       auf die entsprechenden Arbeiten des Bun-
8                                                                      des abgestimmt.
Zusammenfassung



2.4.	   Zusammenfassung Analyse

Der Kanton Bern hat sich in der Vergan-       exportorientierte Produktions- und Dienst-
genheit im Vergleich zu anderen Kantonen      leistungsbetriebe im Kanton Bern eher un-
weniger dynamisch entwickelt und liegt bei    tervertreten. Insgesamt ist die Wirtschafts-
wichtigen Kennzahlen zurück. Das Brutto-      kraft des Kantons Bern eher tief. Gemessen
inlandprodukt pro Kopf der Bevölkerung        am Ressourcenindex 2011 (vgl. Abschnitt
wie auch pro Erwerbstätigem liegt unter       7.7.1) belegt der Kanton Bern Rang 16 von
dem Wert der Schweiz. Dies hängt mit der      26 Kantonen.
Heterogenität des Kantons zusammen:
Nebst sehr dynamischen Regionen gibt          Die Steuerbelastung für juristische Perso-
es – vor allem geografisch bedingt – auch     nen liegt im hinteren Mittelfeld, diejenige für
strukturschwache Gebiete (vgl. Abschnitt      natürliche Personen über dem schweize-
7.4). Das Bevölkerungswachstum war            rischen Schnitt. In den vergangenen zehn
deutlich unterdurchschnittlich. Auch die      Jahren schloss die Staatsrechnung des
Zahl der Erwerbstätigen und der Arbeits-      Kantons jeweils positiv ab. Dennoch bleibt
plätze nahm weniger stark zu als in der       die Verschuldung im nationalen Vergleich
Schweiz insgesamt. Diese Entwicklung ist      hoch.
eine der zentralen Ursachen für die unter-
durchschnittliche Dynamik. Das frei ver-      Der Kanton Bern ist ein Flächenkanton mit
fügbare Einkommen der Bernerinnen und         entsprechend grossen Anforderungen an
Berner liegt dagegen im Schweizer Durch-      Infrastruktur und öffentliche Leistungen.
schnitt. Die Arbeitslosigkeit ist im Kanton   Das Verkehrsangebot ist gut ausgebaut.
unter dem schweizerischen Mittel und die      Ebenso das Bildungsangebot und die Ge-
Erwerbsquote ist hoch.                        sundheitsversorgung.

In der Branchenstruktur überdurchschnitt-     Bauland ist im Kanton Bern ausreichend
lich vertreten sind Information und Kom-      vorhanden, aber oft an Standorten, die für
munikation (vor allem Swisscom und Post).     die wirtschaftliche Entwicklung ungünstig
Aufgrund der Hauptstadtfunktion liegt die     sind. Einzonungen an attraktiven Standor-
öffentliche Verwaltung ebenfalls deutlich     ten sind verschiedentlich gescheitert.
über dem schweizerischen Mittel. Bemer-
kenswert ist: In keinem anderen Kanton ar-    Mit der Schaffung von fünf Verwaltungs-
beiten in absoluten Zahlen mehr Personen      regionen und dem Aufbau der Regional-
in der Industrie.                             konferenzen hat der Kanton Bern seine
                                              Strukturen in den letzten Jahren stark
Zusammen mit Wallis und Graubünden ist        modernisiert. Bei den Gemeinden haben
Bern einer der drei grossen Tourismus-        sich jedoch noch keine grossen Verände-
kantone. Eine weitere wichtige Branche        rungen ergeben. Die Zahl der erfolgreichen
ist mit rund 70’000 Arbeitsplätzen das        Gemeindefusionen entspricht nicht den Er-
Gesundheitswesen. Dagegen sind grosse,        wartungen.




                                                                                                              9
Wirtschaftsstrategie 2025




10
Zur Wirtschaftsstrategie 2025



3.	       Zur Wirtschaftsstrategie 2025

3.1.	     Erarbeitung

Der Kanton Bern hat mit einem Control-                        den klassischen Elementen der Strategie-
lingbericht die Berichterstattung zur Um-                     entwicklung ein grosses Gewicht beige-
setzung der «wachstumsstrategie version                       messen:
2007», der «Wachstumsstrategie 2004»
und der «Strategie für eine differenzierte                    Die Wirtschaftsstrategie 2025 beruht auf
Stärkung des ländlichen Raums» abge-                          einer eingehenden Analyse der Ausgangs-
schlossen1. Das Formulieren von strate-                       lage (vgl. Kapitel 6 und 7). Neben zahlrei-
gischen Leitlinien für die wirtschaftliche                    chen bestehenden Berichten und Studien
Entwicklung gehört zu den Daueraufgaben                       wurden die Anliegen der verschiedenen
des Kantons. Aus diesem Grund wurde für                       Anspruchsgruppen ausgewertet (vgl. die
das Jahr 2011 die Formulierung einer neu-                     Auflistung im Anhang, Abschnitt 8.3). An
en Strategie in Aussicht gestellt. Mit der                    der Erarbeitung der Strategie haben mit
vorliegenden Wirtschaftsstrategie 2025                        Jean-Daniel Gerber (ab April 2011), Ru-
wird dieses Versprechen eingelöst.                            dolf Strahm und Professor Dr. Thomas
                                                              Straubhaar national und international aus-
Die Wirtschaftsstrategie 2025 wurde be-                       gewiesene Experten mitgearbeitet2. Zu
wusst unter Verzicht auf neue Studien und                     einzelnen Fragen haben zudem Prof. Dr.
ohne kostspielige Drittaufträge erarbeitet.                   Gunter Stephan, Bern, und Prof. Dr. Rolf
Im Vergleich zu den vorangegangenen                           Wüstenhagen, St. Gallen, Stellung ge-
Wirtschaftsstrategien des Kantons Bern                        nommen3 und es wurden weitere Fach-
wurden neue Wege beschritten: Die Wirt-                       personen in der Verwaltung konsultiert.
schaftsstrategie 2025 befasst sich aus-                       Der Entwurf der Strategie wurde auch mit
schliesslich mit den langfristigen und somit                  Vertreterinnen und Vertretern der Wirt-
strategischen Elementen. Deshalb wurde                        schaft diskutiert.


3.2.	     Aufbau

Grundlage der Wirtschaftsstrategie 2025                       bei diesen Themen geprüft, wie weit der
bildet die Analyse der langfristigen Ent-                     Kanton auf die Entwicklung Einfluss neh-
wicklungen sowie des internationalen und                      men kann. Gestützt auf die Analyse wer-
nationalen Umfelds (Kapitel 6), der volks-                    den ein strategisches Ziel mit Grundsätzen
wirtschaftlichen Eigenheiten des Kantons                      entwickelt (Kapitel 4), und drei Strategi-
Bern sowie der staatlichen Leistungen und                     sche Handlungsachsen mit Bereichszielen
Strukturen (Kapitel 7). Gleichzeitig wurde                    bestimmt (Kapitel 5).




1	    RRB 0039 vom 13. Januar 2010
2	    Jean-Daniel Gerber leitete bis Ende März 2011 das Staatssekretariat für Wirtschaft SECO. Seither ist er beratend
      tätig. Rudolf Strahm ist Autor zahlreicher Publikationen zu den Themen Wirtschaft, Wirtschaftspolitik und Bildung.
      Er war von 2004 bis 2008 Eidgenössischer Preisüberwacher und vorher Nationalrat. Prof. Dr. Thomas Straubaar
      studierte und promovierte an der Universität Bern. Seit 2005 ist er Direktor des Hamburgischen WeltWirtschaftsIn-
      stitutes (HWWI) an der Universität Hamburg.
3	    Prof. Dr. Gunter Stephan ist Professor für Mikroökonomie an der Universität Bern. Er ist Vizerektor Lehre der
      Universität Bern, Deputy Director des NCCR Climate Forschungszentrums und Mitglied des Board of Directors
      des Oeschger Center for Climate Change Research. Prof. Dr. Rolf Wüstenhagen ist Professor für Management
      Erneuerbarer Energien am Institut für Wirtschaft und Ökologie der Universität St. Gallen.                                              11
Wirtschaftsstrategie 2025



                        3.3.	    Zusammenhänge

                        Wirtschaftspolitik ist eine Querschnitts-                  Optik an andere Politikfelder. Sie werden
                        aufgabe. Zahlreiche Faktoren wie die Bil-                  in den entsprechenden Strategien weiter
                        dung oder die Infrastrukturen beeinflussen                 zu entwickeln sein. Dabei kann vielfach auf
                        die wirtschaftliche Entwicklung. Die Wirt-                 Bestehendem aufgebaut werden, wie die
                        schaftsstrategie 2025 formuliert deshalb                   folgenden Beispiele zeigen:
                        Anliegen aus der wirtschaftspolitischen


                        ƒƒ Die Bildungsstrategie formuliert als                    ƒƒ Der kantonale Richtplan legt eine Zen-
                           bildungspolitische Herausforderung:                        tralitätsstruktur für die wirtschaftpoliti-
                           «Die Bildungsinstitutionen leisten einen                   sche Steuerung fest5.
                           wichtigen Beitrag zur Innovationskraft
                           der Gesellschaft und zur wirtschaftli-                  ƒƒ Die Gesamtmobilitätstrategie bestimmt
                           chen Entwicklung des Kantons4.»                            die Grundsätze für die langfristige Aus-
                                                                                      richtung der Mobilitätspolitik im Kanton
                                                                                      Bern6.


                        Im Anhang (Abschnitt 8.2) findet sich eine                 Abschnitt 8.2.18). Unter den zahlreichen
                        Übersicht über die wichtigsten Berichte                    laufenden Massnahmen sind neben der Ar-
                        und Strategien.                                            beit der Wirtschaftsförderung besonders zu
                                                                                   erwähnen das Projekt «Hauptstadtregion
                        Die Wirtschaftsstrategie 2025 beginnt nicht                Schweiz», die Abklärungen für einen Inno-
                        bei null, der Kanton Bern ist seit langem                  vationspark in Biel und die Weiterentwick-
                        wirtschaftspolitisch aktiv. Mit dem Control-               lung der Marktbearbeitung im Tourismus
                        lingbericht zur wachstumsstrategie version                 in Richtung eines integrierten Destinations-
                        20077 hat der Regierungsrat Bilanz über                    und Innovationsmarketings (vgl. die Zusam-
                        die bisherigen Massnahmen gezogen (vgl.                    menstellung im Anhang, Abschnitt 8.1).


                        3.4.	    Nachhaltigkeitsbeurteilung

                        Bei wichtigen strategischen Planungen                      positiven und negativen Wirkungen auf die
                        und Projekten verlangt der Regierungsrat                   Nachhaltige Entwicklung auf. Sie dient da-
                        des Kantons Bern eine Nachhaltigkeits-                     mit als Informationsgrundlage für Entschei-
                        beurteilung8. Als Wirkungsbeurteilung ei-                  dungsträgerinnen und -träger.
                        ner Strategie zeigt sie die zu erwartenden




                        4	   Bildungsstrategie 2009, Bildungspolitische Herausforderungen S. 6
                        5	   Richtplan des Kantons Bern, Massnahme C_01 Zentralitätsstruktur
                        6	   RRB 1337 vom 13. August 2008
                        7	   RRB 0039 vom 13. Januar 2010
12                      8	   RRB 1872 vom 22. Dezember 2010
Zur Wirtschaftsstrategie 2025



Aus der Nachhaltigkeitsbeurteilung der Wirtschaftsstrategie 2025 kann folgendes Fazit
gezogen werden:

ƒƒ Umwelt: Die Wirtschaftsstrategie 2025                        Arbeitsplätze in wertschöpfungsstar-
   zielt auf ein Wachstum von Wirtschaft                        ken Branchen im Kanton Bern. Die
   und Bevölkerung ab. Damit verbunden                          Auswirkungen sind insbesondere in
   sind ein grösserer Ressourcenver-                            den Zielbereichen Einkommen, Arbeits-
   brauch (Energie, Boden, Natur, Land-                         markt, Ressourceneffizienz, Innovation
   schaft) und höhere Emissionen. Diese                         und Know-how positiv. Längerfristig
   in der Tendenz negativen Auswirkun-                          werden ebenfalls positive Auswirkun-
   gen auf die Umwelt werden längerfris-                        gen auf den öffentlichen Haushalt bzw.
   tig vermindert durch die Fokussierung                        die Steuerbelastung erwartet.
   auf Cleantech-Unternehmen, eine
   gezielte Raumentwicklung und die                         ƒƒ Gesellschaft: Die Wirtschaftsstrategie
   Beseitigung von Fehlanreizen.                               2025 hat positive Auswirkungen auf
                                                               den Zielbereich Bildung. Die übrigen
ƒƒ Wirtschaft: Die Wirtschaftsstrategie                        Zielbereiche sind nicht massgeblich
   2025 will mehr Unternehmen und mehr                         tangiert.

Gesamthaft gesehen hat die Wirtschafts-                     Zielkonflikte der Wirtschaftsstrategie 2025
strategie 2025 klar positive Auswirkungen                   mit der Dimension Umwelt bei der späte-
auf die Wirtschaft und tendenziell positive                 ren Umsetzung von konkreten Massnah-
Auswirkungen auf die Gesellschaft. Bei                      men zu berücksichtigen und so weit wie
den Auswirkungen auf die Umwelt sind die                    möglich abzubauen.


3.5.	    Weiteres Vorgehen

Als strategisches Führungsinstrument hat                    tung von Gesetzen oder der Behandlung
die Wirtschaftsstrategie 2025 langfristigen                 von Kreditgeschäften. Zudem kann er mit
Charakter und greift über den überschau-                    parlamentarischen Vorstössen Entwicklun-
baren Zeitraum einer Legislatur hinaus. Sie                 gen anstossen. Der Stand der Umsetzung
dient der Daueraufgabe des Staates, güns-                   der Wirtschaftsstrategie 2025 soll regel-
tige Rahmenbedingungen für ein nachhalti-                   mässig mit der Oberaufsichtskommission
ges wirtschaftliches Wachstum zu schaffen.                  des Grossen Rates diskutiert werden. So
                                                            kann ein kontinuierliches Controlling sicher-
Der Grosse Rat hat in der Novemberses-                      gestellt werden.
sion 2011 von der Strategie Kenntnis ge-
nommen und acht Planungserklärungen                         Über die Entwicklung anhand der verschie-
verabschiedet. Der Regierungsrat hat am                     denen volkswirtschaftlichen Kennzahlen
14. März 2012 seine Haltung zu den Erklä-                   gibt der Bericht zur Wirtschaftslage Aus-
rungen bestimmt und in den vorliegenden                     kunft. Das beco Berner Wirtschaft gibt
Bericht eingearbeitet. Er wird periodisch                   diesen Bericht alle zwei Jahre heraus9. Der
festlegen, welche Massnahmen zur Umset-                     Bericht bildet die Grundlage, den Stand
zung der Wirtschaftsstrategie 2025 an die                   der Umsetzung und die Wirkungen mit der
Hand genommen werden.                                       Oberaufsichtskommission zu erörtern. Die
                                                            Kennzahlen werden allerdings in einer offe-
Über die einzelnen Massnahmen wird der                      nen Volkswirtschaft nur zum Teil von den
Grosse Rat im Rahmen seiner Kompeten-                       Massnahmen dieser Wirtschaftsstrategie
zen befinden, beispielsweise bei der Bera-                  beeinflusst.




9	   Aktuell Bericht zur Wirtschaftslage 2011, verfügbar unter www.be.ch/wirtschaftsdaten                                      13
Wirtschaftsstrategie 2025




14
Strategisches Ziel und Grundsätze



4.	      Strategisches Ziel und Grundsätze

4.1.	    Strategisches Ziel

Bis ins Jahr 2025 steht der Kanton Bern bei allen drei Dimensionen der Nachhal-
tigen Entwicklung (Wirtschaft, Umwelt und Gesellschaft) besser da als im Jahr
201110. Für die Dimension Wirtschaft bedeutet dies, dass der Wohlstand der Ber-
nerinnen und Berner über den Schweizer Durchschnitt11 ansteigt und dass sich der
Kanton Bern bei der Wirtschaftskraft12 in der Rangliste der Kantone verbessert.

Das strategische Ziel stützt sich auf eine                 mit Bereichszielen konkretisiert. Diese
eingehende Analyse des Umfelds, der                        wurden entlang von drei strategischen
volkswirtschaftlichen Eigenheiten des                      Handlungsachsen entwickelt. Für alle
Kantons sowie der staatlichen Leistun-                     Handlungsachsen und Ziele bilden die
gen und Strukturen. Das strategische Ziel                  folgenden Grundsätze ein gemeinsames
wird in den einzelnen Feldern der Politik                  Wertesystem.


4.2.	    Grundsätze

4.2.1.	 Nachhaltige Entwicklung

Die Wirtschaftsstrategie stärkt die Nachhaltige Entwicklung.

Die Wirtschaftsstrategie ist eingebettet in                flussen. Das Wirtschaftswachstum trägt
die langfristige Politik des Regierungsrates.              zur Lebensqualität aller bei.
Diese basiert auf der Grundmaxime der
Stärkung der Nachhaltigen Entwicklung13.                   Die wirtschaftliche Entwicklung soll aus
«Nachhaltige Entwicklung ist eine Entwick-                 ökonomischen und ökologischen Gründen
lung, welche weltweit die heutigen Bedürf-                 mit einem deutlich sinkenden Ressour-
nisse zu decken vermag, ohne für künftige                  cenverbrauch einhergehen. Deshalb muss
Generationen die Möglichkeit zu schmä-                     sich die Wirtschaft in Richtung «Cleantech»
lern, ihre eigenen Bedürfnisse zu decken14».               weiter entwickeln. Damit nimmt der Kan-
                                                           ton Bern den Megatrend der Frage des
Dadurch bildet die Wirtschaftsstrategie                    Umgangs mit natürlichen Ressourcen auf.
eine Grundlage für die Wohlfahrt künftiger                 Dabei können die Schweiz und der Kanton
Generationen. Die Strategie will die Wirt-                 Bern davon profitieren, dass sie in diesem
schaftsentwicklung im ganzen Kanton und                    Bereich über eine jahrzehntelange Erfah-
für die ganze Gesellschaft positiv beein-                  rung verfügen.




10	 Messen lässt sich die Nachhaltige Entwicklung anhand der vom Cercle Indicateurs entwickelten Indikatoren.
11	 Der Wohlstand wird anhand des frei verfügbaren Einkommens gemessen, dem Betrag, der vom Bruttoeinkommen
    verbleibt, nachdem Steuern, Sozialabgaben, BVG, Krankenkasse und Wohnkosten abgezogen sind. Heute liegt
    der Kanton Bern im Schweizer Durchschnitt (vgl. Abschnitt 7.3.1).
12	 Die Wirtschaftskraft bemisst sich aufgrund des Resssourcenpotenzials. Dieses vergleicht die wirtschaftliche
    Leistungsfähigkeit mit dem schweizerischen Durchschnitt und ist deshalb nicht konjunkturabhängig. Heute ist der
    Kanton Bern auf Rang 16 (vgl. Abschnitt 7.7.1).
13	 Grundmaxime der Richtlinien der Regierungspolitik 2011–2014
14	 Definition gemäss dem Bericht der UNO «Unsere gemeinsame Zukunft» aus dem Jahr 1987 (Brundtland-Kommission)                      15
Wirtschaftsstrategie 2025



                        4.2.2.	 Impulse für mehr Dynamik

                        Die Wirtschaftsstrategie gibt Impulse für eine zukunftsfähige, dynamischere Ent-
                        wicklung der Berner Wirtschaft.

                        Die Analyse zeigt: Stillstand bedeutet                     Ressourcenverbrauch. Sie will die Export-
                        Rückschritt. Allein mit der Bewahrung des                  orientierung der Berner Wirtschaft stärken.
                        Bestehenden kann der Wohlstand für die                     Exportiert werden können nicht nur Güter,
                        Zukunft nicht gesichert werden. Der Kan-                   sondern auch Dienstleistungen und Wissen.
                        ton Bern muss für neue Unternehmen und
                        neue Projekte bestehender Unternehmen                      Die eigenen Leistungen des Kantons sind
                        attraktiver werden.                                        ebenfalls den veränderten Ansprüchen
                                                                                   anzupassen. Wie die Wirtschaft nutzt der
                        Die Wirtschaftsstrategie 2025 setzt ei-                    Kanton künftig zeitgemässe Führungsin-
                        nen Schwerpunkt bei dynamischen, zu-                       strumente und den technologischen Fort-
                        kunftsträchtigen Branchen mit einer hohen                  schritt, um die von der Gesellschaft verlang-
                        Wertschöpfung und möglichst geringem                       ten Leistungen kostengünstig zu erbringen.


                        4.2.3.	 Auf Stärken setzen

                        Die Wirtschaftsstrategie 2025 setzt auf die vorhandenen Stärken. Sie ist eine
                        Strategie für den ganzen Kanton und alle Bernerinnen und Berner.

                        Die Wirtschaftsstrategie 2025 nutzt die                    und Umwelttechnologie sowie der Tou-
                        vorhandenen Stärken des Kantons und                        rismus. Bei den Dienstleistungen sind
                        entwickelt diese weiter. Je nach Stärken                   Bundesverwaltung sowie Verbände und
                        der einzelnen Regionen sind differenzierte                 Nichtregierungsorganisationen (NGO) von
                        Massnahmen nötig. Gemeinsamer Nenner                       grosser Bedeutung, wie auch die Firmen
                        ist die Stärkung der Wirtschaftskraft. Direkt              des Consulting Clusters.
                        oder indirekt profitieren daher alle Berne-
                        rinnen und Berner von den auf Basis der                    Zu den Stärken des Kantons gehören
                        mit dem Parlament abgeschlossenen Stra-                    die tiefe Arbeitslosigkeit und die hohe
                        tegie zu entwickelnden Massnahmen.                         Erwerbsquote. Die Wirtschaftsstrategie
                                                                                   2025 trägt zur Schaffung und zum länger-
                        Für die räumliche Ausrichtung von Mass-                    fristigen Erhalt von Arbeitsplätzen bei.
                        nahmen ist der kantonale Richtplan mass-
                        gebend. Dieser legt in der Zentralitätsstruk-              Die Wirtschaft des Kantons Bern ist wie
                        tur die räumlichen Schwerpunkte fest15.                    die Schweizer Unternehmenslandschaft
                                                                                   klein strukturiert (vgl. Abschnitt 7.3.2). Mit
                        Wichtige Branchen im Fokus der Wirt-                       der Wirtschaftsstrategie setzt sich der Re-
                        schaftsstrategie 2025 sind die Informa-                    gierungsrat dafür ein, die Rahmenbedin-
                        tions- und Kommunikationstechnologie,                      gungen für alle Betriebe zu verbessern16.
                        die Präzisionsindustrie, Medizinaltechnik




                        1516


                        15	 Punkt 4 der Planungserklärung der BDP: Die Agglomerationen Burgdorf und Langenthal sind in die strategischen
                            Überlegungen einzubeziehen. Diese sind für die wirtschaftspolitische Steuerung Teil der Zentralitätsstruktur ge-
                            mäss Richtplan.
                        16	 Punkt 2 der Planungserklärung der BDP: Es sind strategische Aussagen über die Zukunft und die Förderung der
                            Gewerbebetriebe und KMU zu machen.
                            Punkt 1 der Planungserklärung der SVP: Der Regierungsrat setzt sich dafür ein, dass sämtliche Branchen inklusive
                            der Landwirtschaft mit deren vor- und nachgelagerten Betrieben wirtschaftlich gestärkt werden und ihre Wert-
16                          schöpfung steigern können.
Strategisches Ziel und Grundsätze



4.2.4.	 Kohärentes System

Die Wirtschaftsstrategie des Kantons ist auf die Wirtschaftsstrategie des Bundes
abgestimmt und bildet mit anderen kantonalen Strategien ein kohärentes System.

Der Kanton Bern hat in den letzten Jahren      entwickeln soll. Sie beeinflussen sich ge-
in verschiedenen Bereichen Strategien ent-     genseitig, weshalb in der Entwicklung und
wickelt oder erneuert (vgl. die Zusammen-      Umsetzung der verschiedenen Strategien
stellung in Abschnitt 8.2). Diese Strategien   immer wieder ein Abgleich erfolgen muss
geben zusammen vor, wie sich der Kanton        (Regelkreis).




                                                                                                              17
Wirtschaftsstrategie 2025




18
Strategische Handlungsachsen



5.	      Strategische Handlungsachsen

Die Wirtschaftsstrategie 2025 setzt bei                    Die drei Strategischen Handlungsachsen
denjenigen Faktoren an, die einen starken                  beinhalten jeweils verschiedene Bereichs-
Einfluss auf die Wirtschaftskraft haben und                ziele. Diese konkretisieren das strategische
die vom Kanton Bern effektiv beeinflusst                   Ziel in den einzelnen Feldern der Politik.
werden können.

5.1.	    Innovation und Schonung der Ressourcen

Der Kanton setzt auf Innovation und auf Schonung der natürlichen Ressourcen.

Die wirtschaftliche Entwicklung im Kanton                  Die Schweiz verbraucht doppelt so viele
Bern beruht darauf, dass die Unterneh-                     Ressourcen wie noch vor fünfzig Jahren.
men national und international konkur-                     Die weltweite Entwicklung verschärft die
renzfähig sind. Dazu benötigen sie gute                    Ressourcenknappheit zusätzlich. Nicht
Rahmenbedingungen, unter anderem ei-                       erneuerbare Ressourcen gehen aufgrund
nen ausgebauten und gut funktionieren-                     der ständig steigenden Nachfrage zu
den Wissenstransfer. Zusammen mit der                      Ende und einige erneuerbare Ressour-
Innovationsförderung ermöglicht er es, die                 cen werden schneller verbraucht als sie
Erkenntnisse der Forschung rasch in die                    sich erneuern. Deshalb muss die wirt-
Berner Wirtschaft umzusetzen.                              schaftliche Entwicklung die vorhandenen
                                                           Ressourcen schonend einsetzen. Der
Eine wichtige Rahmenbedingung sind gut                     wichtigste Ansatz dazu wird unter dem
qualifizierte Mitarbeiterinnen und Mitarbei-               Begriff «Cleantech18» zusammengefasst.
ter. Deshalb ist die Aus- und Weiterbildung                Die Entwicklung in Richtung Cleantech
mit den Bedürfnissen des Arbeitsmarkts                     erfordert die Verbreitung von Umweltwis-
abzustimmen. Die Vereinbarkeit von Beruf                   sen und eine entsprechende Ausbildung
und Familie ist weiter zu fördern, damit das               der Arbeitnehmerinnen und Arbeitnehmer.
erworbene Wissen im Interesse der Ge-                      Weniger Ressourcenverbrauch bedeu-
sellschaft dauerhaft genutzt werden kann.                  tet – nicht nur im Kontext von Cleantech
Dazu braucht es verstärkt die Möglichkeit                  – auch sparsamer Energieverbrauch und
von Teilzeitstellen (auch in Führungspositi-               haushälterischer Umgang mit dem Boden.
onen) und ein gut ausgebautes Kinderbe-                    Damit ist das Prinzip «Cleantech» für alle
treuungsangebot. Dieses kann nicht nur                     drei Dimensionen der Nachhaltigen Ent-
von der öffentlichen Hand, sondern auch                    wicklung (Gesellschaft, Umwelt und Wirt-
von privaten Einrichtungen bereitgestellt                  schaft) von grosser Bedeutung.
werden17. Der Kanton stellt den Unterneh-
men im Portal zur Vereinbarkeit von Beruf
und Familie Informationen zur Verfügung.

Bereichsziele
ƒƒ Die Unternehmen im Kanton Bern nutzen die Chancen von Cleantech und set-
   zen auf Energieeffizienz.
ƒƒ Die Branchenstruktur entwickelt sich verstärkt in Richtung wertschöpfungsstar-
   ker Branchen, vor allem in den nach wirtschaftspolitischen Kriterien definierten
   Clustern.
ƒƒ Im Kanton Bern werden die Erkenntnisse der Forschung rasch in die Praxis
   umgesetzt.
ƒƒ Die Ausbildung der Arbeitnehmerinnen und Arbeitnehmer ist aktuell und auf die
   Bedürfnisse der Wirtschaft und des Arbeitsmarkts abgestimmt.


17	 Punkt 5 der Planungserklärung der BDP: Der Kanton soll Grundlagen und Anreize zur Förderung privater Einrich-
    tungen zur besseren Vereinbarung von Beruf und Familie schaffen.
18	 Vgl. Abschnitt 6.1.2                                                                                                            19
Wirtschaftsstrategie 2025



                        5.2.	    Anreize richtig setzen

                        Der Kanton setzt Anreize richtig und baut bestehende Fehlanreize ab.

                        Die wirtschaftliche Entwicklung lässt sich                Das schweizerische Steuersystem stellt
                        positiv beeinflussen, wenn die Anreize rich-              auf den Wohnsitz ab. Dies wird der heu-
                        tig gesetzt werden. Zu den zentralen Staats-              tigen Wirklichkeit mit dem grossen Anteil
                        aufgaben gehört es zudem, die nötigen                     an Pendlerinnen und Pendlern nicht mehr
                        Infrastrukturen bereit zu stellen. In der Infor-          gerecht. Den zentralen Arbeitsorten feh-
                        mations- und Kommunikationsgesellschaft                   len dadurch Mittel, die sie für die Erfüllung
                        werden die entsprechenden Mittel gegen-                   ihrer Zentrumsaufgaben benötigen. Mit
                        über Bauwerken an Bedeutung gewinnen.                     einer Anpassung des Steuersystems auf
                                                                                  Bundesebene können komplizierte Aus-
                        Bei den staatlichen Strukturen und Leistun-               gleichsmechanismen vereinfacht werden.
                        gen sowie bei der Raumentwicklung sind                    Aufgrund von Punkt 6 der Planungserklä-
                        die kleinräumigen Strukturen des Kantons                  rung der BDP wird auf eine Weiterbearbei-
                        einerseits ein Kostenfaktor. Anderseits be-               tung des Themas verzichtet19.
                        steht die Gefahr, dass die gemeinsamen,
                        übergeordneten Interessen gegenüber                       Der Kanton Bern befindet sich mit den
                        den Einzelinteressen zu kurz kommen. Die                  anderen Kantonen der Schweiz in einem
                        Rolle des Kantons ist deshalb von einer ko-               intensiven Steuerwettbewerb. Als grosser
                        ordinierenden zu einer gestaltenden Rolle                 Flächenkanton mit einem um-fassenden
                        weiter zu entwickeln. Der Kanton wird da-                 Angebot in der Gesundheitsversorgung,
                        rauf achten, dass die Vorteile von klein-                 der Infrastruktur und der Bildung hat der
                        räumigen Strukturen, wie die Bürgernähe,                  Kanton Bern einen schweren Stand gegen-
                        nicht verloren gehen.                                     über kleinen Kantonen, die diese Leistun-
                                                                                  gen nicht selber anbieten müssen. In den
                        Eine der folgenreichsten Schwächen des                    vergangenen Jahren hat der Kanton insbe-
                        Kantons ist die stark unterdurchschnitt-                  sondere seine gute Position im Bereich der
                        liche Bevölkerungsentwicklung. Damit                      Steuern für juristische Personen aufgrund
                        mehr Leute im Kanton Bern wohnen, müs-                    von Steuersenkungen anderer Kantone
                        sen genügend Wohnraum und Arbeits-                        verloren. Zudem will er sich den nötigen
                        möglichkeiten vorhanden sein. Zusätzliche                 finanzpolitischen Handlungsspielraum er-
                        Arbeitsplätze sind für die Stärkung der                   arbeiten, um auch die Steuerbelastung der
                        Wirtschaftskraft unverzichtbar. Mit Umnut-                natürlichen Personen zu senken. Diese ist
                        zungen und verdichtetem Bauen an zent-                    ein wichtiges Element für die Attraktivität
                        ralen Lagen ist dabei sicherzustellen, dass               eines Wirtschaftsstandorts und beeinflusst
                        der Boden haushälterisch genutzt wird.                    die Zuwanderung. Dagegen erachtet er es
                        Zusätzlich gilt es, für die ansässige Wohn-               als nicht realistisch, die Belastung unter
                        bevölkerung gute Arbeitsmöglichkeiten zu                  das schweizerische Mittel zu senken. Des-
                        bieten, unter anderem durch die Förderung                 halb lehnt er die Umsetzung der entspre-
                        der Vereinbarkeit von Beruf und Familie.                  chenden Planungserklärung ab20.




                        1920




                        19	 Punkt 6 der Planungserklärung der BDP: Auf die Ausdehnung des steuerlichen Ausgleichs zwischen Arbeits- und
                            Wohngemeinden ist zu verzichten.
                        20	 Punkt 7 der Planungserklärung der BDP: Der Kanton Bern verbessert sich im Bezug auf die Höhe der öffentlichen
20                          Abgaben unter das schweizerische Mittel.
Strategische Handlungsachsen



Bereichsziele
ƒƒ Der Kanton übernimmt bei der Raumplanung eine weiter reichende Verantwor-
   tung als heute.
ƒƒ Der Kanton schafft die räumlichen Voraussetzungen für eine Arbeitsplatz- und
   Bevölkerungsentwicklung im Schweizer Durchschnitt.
ƒƒ Die Gemeinden Bern, Biel und Thun umfassen ihr ganzes Kerngebiet.
ƒƒ Im interkantonalen Steuerwettbewerb verbessert sich der Kanton Bern in der
   Rangliste der Kantone21.
ƒƒ Der Kanton Bern verfügt über für die Wirtschaft attraktive Infrastrukturen und
   nutzt die Möglichkeiten der Informationstechnologie.
ƒƒ Die Wirtschaft stellt Arbeitsplätze zur Verfügung, die die Vereinbarkeit von Beruf
   und Familie ermöglichen. Der Kanton schafft die dazu erforderlichen Rahmenbe-
   dingungen.



5.3.	    Verständlich und bürgernah handeln

Der Kanton handelt lösungsorientiert, verständlich und bürgernah. Sein Handeln
verursacht bei der Wirtschaft sowie den Bürgerinnen und Bürgern ein Minimum
an Kosten.

Der Kanton vollzieht seine Vorschriften und                das Image eines Standorts von grosser Be-
das Bundesrecht mit Augenmass. Dafür                       deutung. Dieses lässt sich nicht durch eine
ist zentral, dass in der täglichen Arbeit der              aufgesetzte Kommunikation verbessern,
Blick für die übergeordneten Zusammen-                     sondern nur durch Leistungen, die von den
hänge nicht verloren geht. Der Kanton führt                Bürgerinnen und Bürgern verstanden und
und schult seine Mitarbeitenden, damit ihr                 akzeptiert werden. Dazu gehören der Ein-
Handeln als lösungsorientiert und part-                    satz moderner Kommunikationsmittel und
nerschaftlich wahrgenommen wird. Dazu                      kurze Fristen. Der Art und Weise der Kom-
gehört, die Anliegen der Unternehmen so-                   munikation kommt ebenfalls eine grosse
wie der Bürgerinnen und Bürger ernst zu                    Bedeutung zu. Es ist zentral, nicht zuletzt
nehmen und im Rahmen der gesetzlichen                      angesichts der knappen Kantonsfinanzen,
Vorgaben nach Lösungen und nicht nach                      dass der Kanton Bern seine Leistungen
Stolpersteinen zu suchen. In einer Wis-                    effizient erbringt, beispielsweise durch den
sens- und Kommunikationsgesellschaft ist                   Einsatz von e-Governement.


Bereichsziele
ƒƒ Der Kanton Bern wird als moderner und attraktiver Wirtschaftsstandort wahrge-
   nommen.
ƒƒ Der Kanton Bern strebt Lösungen für die Anliegen der Bürgerinnen und Bürger
   an. Vorschriften werden zielorientiert umgesetzt und sind kein Selbstzweck.
ƒƒ Die Dienstleistungen des Kantons werden bürgernah, rasch und preisgünstig
   erbracht.



21




21	 Der Grosse Rat lehnte es ab, die Verbesserung im Internationalen Steuerwettbewerb auf die Unternehmenssteuern
    zu fokussieren:
	   Punkt 2 der Planungserklärung der vorberatenden Kommission: Im interkantonalen Steuerwettbewerb verbessert
    sich der Kanton Bern in der Rangliste der Kantone in allen Bereichen und nicht nur bei den Unternehmenssteuern.
	   Punkt 3 der Planungserklärung der SVP: Im interkantonalen Steuerwettbewerb verbessert sich der Kanton Bern in
    der Rangliste der Kantone.                                                                                                      21
Wirtschaftsstrategie 2025




22
Umfeld



6.	      Umfeld

Die wirtschaftliche Entwicklung des Kan-                   Auf kantonaler Ebene ist die Wirtschafts-
tons Bern wird zu einem grossen Teil von                   strategie 2025 mit den Richtlinien der
längerfristigen, weltweiten Entwicklungen                  Regierungspolitik 2011 bis 201422 und
in Wirtschaft und Gesellschaft geprägt. Auf                anderen Strategien abzustimmen, bei-
diese Entwicklungen kann eine kantonale                    spielsweise in der Bildung oder der Raum-
Wirtschaftsstrategie keinen Einfluss neh-                  planung (eine Zusammenfassung befindet
men. Innenpolitisch fallen viele wirtschafts-              sich im Anhang 9.2).
politische Entscheide zudem auf Bundes-
ebene.                                                     Von der längerfristig angelegten Wirt-
                                                           schaftspolitik sind kurzfristige, operative
Die kantonale Wirtschaftsstrategie hat des-                Massnahmen zu unterscheiden, die auf-
halb den nationalen und globalen Rahmen-                   grund der konjunkturellen Entwicklung nö-
bedingungen Rechnung zu tragen. Sie ist                    tig werden.
auf die Wirtschaftspolitik des Bundes ab-
zustimmen (zu den Handlungsfeldern von                     Im Folgenden werden zuerst die län-
Bund und Kantonen vgl. Abschnitt 7.2).                     gerfristigen Entwicklungen dargestellt
Die Frage steht im Vordergrund: Was kann                   (Abschnitt 6.1), anschliessend die Wirt-
und soll mit der kantonalen Wirtschaftspo-                 schaftspolitik des Bundes und der Kan-
litik bewirkt werden?                                      tone (Abschnitt 6.2).

Wir wollen aktiv das beeinflussen, was in
unserem Einflussbereich liegt und die Wirt-
schaftskraft des Kantons effektiv stärkt.


6.1.	    Längerfristige weltweite Entwicklung

6.1.1.	 Globalisierung

Die Entwicklung der Transportmöglichkei-                   gleichzeitig Beschäftigungsmöglichkeiten
ten und der Kommunikation führten in den                   über die Landesgrenzen hinweg. Neue,
letzten Jahrzehnten zu einer beschleu-                     starke Wirtschaftsmächte wie China, In-
nigten Globalisierung nicht nur der Wirt-                  dien, Russland oder Brasilien sind Kon-
schaft, sondern in beschränkterem Aus-                     kurrenten im Standortwettbewerb, gleich-
mass auch der Politik. Seit dem zweiten                    zeitig aber auch grosse Märkte für Güter
Weltkrieg wurden weltweit Schranken des                    und Dienstleistungen. Sie ergänzen die
Waren- und Personenverkehrs abgebaut.                      bedeutenden Wirtschaftsbeziehungen der
Der technologische Fortschritt hat die Ge-                 Schweiz zu den Nachbarländern in der
schwindigkeit erhöht und die Kosten des                    Europäischen Union.
Verkehrs gesenkt. Daraus entstanden
neue Möglichkeiten, durch Verlagerungen                    Nationale Regulierungen und damit die
von Produktion sowie durch Dienstleistun-                  nationale Politik werden zunehmend
gen von unterschiedlichen Lohnniveaus                      durch internationale Entwicklungen be-
und Kosten zu profitieren.                                 einflusst (zur aussenwirtschaftspolitischen
                                                           Agenda des Bundes vgl. Abschnitt 6.2.1).
Wissen und Kompetenzen werden welt-                        Die Schweiz und mit ihr der Kanton Bern
weit verfügbar. Wertschöpfungsketten der                   ist eine kleine, offene Volkswirtschaft. Ihre
Wirtschaft umspannen die ganze Welt,                       wirtschaftliche Entwicklung ist eng mit
Unternehmen sind international präsent,                    dem Weltmarkt verflochten. Die Konjunk-
Dienstleistungen werden international an-                  tur in wichtigen Absatzmärkten beeinflusst
geboten, nationale Arbeitsmärkte stehen                    deshalb unmittelbar die Wirtschaft im Kan-
in internationaler Konkurrenz und bieten                   ton Bern.
22	 Grundmaxime: Die Politik des Regierungsrates orientiert sich in allen Bereichen an den Grundsätzen der Nachhal-
    tigen Entwicklung. Schwerpunkt Wirtschaft: Der Kanton Bern bietet der Wirtschaft attraktive Rahmenbedingungen
    und fördert Innovation und Wettbewerbsfähigkeit.                                                                       23
Wirtschaftsstrategie 2025



                        6.1.2.	 Ressourcenknappheit

                        Die steigende Belastung der Umwelt, die         Ressourcen aufgrund der ständig stei-
                        Verknappung der natürlichen Ressourcen          genden Nachfrage mittel- bis langfristig
                        und der Klimawandel fordern ein grund-          zu Ende gehen und ein Teil der erneuer-
                        sätzliches Umdenken in der wirtschaftli-        baren Ressourcen schneller verbraucht
                        chen Entwicklung. Raum, Luft, Wasser,           wird, als er sich erneuert. Ressourcen-
                        Rohstoffe und Energie stehen nicht unbe-        knappheit führt zu höheren Preisen, die
                        schränkt zur Verfügung.                         kurzfristig die wirtschaftliche Entwicklung
                                                                        eher hemmen. Längerfristig eröffnen sich
                        Die weltweite Entwicklung führt zu Res-         aber neue Chancen und Entwicklungs-
                        sourcenknappheit, weil nicht erneuerbare        möglichkeiten.


                        6.1.3.	 Technologischer Fortschritt

                        Der technologische Fortschritt führt zu         Produktionsprozessen zu steigern. Damit
                        neuartigen Produkten und Dienstleistun-         sich die Investitionen in Forschung und
                        gen. Er ermöglicht es, bei gleich bleiben-      Entwicklung lohnen, muss der Erfolg des
                        dem oder tieferem Ressourceneinsatz die         technologischen Vorsprungs durch geeig-
                        Quantität und Qualität von Produkten und        nete Regulierungen geschützt werden.


                        6.1.4.	 Wissensgesellschaft

                        Erzeugung, Nutzung und Organisation             Standardisierte Güter können in Ländern
                        von Wissen sind zentrale Quellen von            mit einem tiefen Preisniveau kostengüns-
                        Produktivität und Wachstum. Für zahlrei-        tiger produziert werden. In entwickelten
                        che Unternehmen bildet die Nutzung oder         Volkswirtschaften sind deshalb Bildung
                        Generierung von Wissen die Grundlage            sowie Forschung und Entwicklung zentral,
                        für ihre Dienstleistung. Die Erarbeitung        weil diese Volkswirtschaften nur dank In-
                        von Grundkompetenzen, die Weiterent-            novationen konkurrenzfähig bleiben. Dies
                        wicklung von Fähigkeiten und die lebens-        trifft für die Schweiz als rohstoffarmem
                        lange Lernbereitschaft der Bevölkerung          Land in besonderem Masse zu.
                        sind wesentliche Einflussfaktoren für eine
                        erfolgreiche Ausrichtung auf die Wissens-       Ein weiterer Faktor ist die rasche Weiter-
                        gesellschaft. Immer wichtiger wird dabei        entwicklung des Wissens. Aufgrund des
                        das Management von Wissen. Altes und            technologischen Fortschritts veraltet ein
                        neues Wissen muss bewahrt und den               grosser Teil des Wissens in unserer heu-
                        richtigen Stellen zur richtigen Zeit zur Ver-   tigen Gesellschaft sehr rasch. Deshalb ist
                        fügung stehen.                                  eine permanente Aus- und Weiterbildung
                                                                        ein zentraler Erfolgsfaktor.




24
Umfeld



6.1.5.	 Demographische Entwicklung

Die demographische Entwicklung der In-                       Prognosen sind in diesem Bereich schwie-
dustrieländer zeigt seit 1960 einen Rück-                    rig: Die Bevölkerungszahlen sind in den
gang der Geburtenzahlen. Die industria-                      letzten Jahren sowohl in der Schweiz als
lisierten Gesellschaften sind zunehmend                      auch im Kanton Bern stärker gestiegen
überaltert, der Anteil der aktiven Bevölke-                  als Anfang des Jahrtausends erwartet23.
rung geht daher zurück. Diese Entwicklung                    Die Zunahme basiert hauptsächlich auf
trifft auch auf die Schweiz und den Kanton                   der Zuwanderung von Arbeitskräften –
Bern zu. Der demografische Wandel hat                        nicht zuletzt aufgrund der Einführung des
tiefgreifende Auswirkungen auf die Wirt-                     freien Personenverkehrs mit der Europäi-
schaft und den Arbeitsmarkt, aber auch                       schen Union. Der freie Personenverkehr
auf das Bildungssystem, die Gesundheits-                     hat in dieser von Hochkonjunktur gepräg-
versorgung und die Sozialversicherungen.                     ten Phase vor allem zur Einwanderung gut
                                                             qualifizierter Personen geführt.


6.1.6.	 Wertewandel

Nicht nur die Bevölkerungszahl und die Al-                   und Konflikten übernehmen. Erschwerend
tersstruktur ändern sich, sondern auch die                   kommt dazu, dass die Finanzierung dieser
grundlegenden Werte der Gesellschaft.                        neuen staatlichen Aufgaben politisch häu-
                                                             fig in Frage gestellt wird.
Die heutige Gesellschaft ist durch eine
zunehmende Individualisierung geprägt.                       Der Wertewandel wirkt sich auch auf die
Familienstrukturen und Versorgungszu-                        Wahl der Ausbildung und die beruflichen
sammenhänge haben an Bedeutung ver-                          Karriere aus. Die unterschiedlichen Wer-
loren. Traditionelle Sicherheiten im Hin-                    te und Erwartungen erschweren es, die
blick auf Handlungswissen, Glauben und                       Nachfrage nach Ausbildungen und Karrie-
leitende Normen sind verloren gegangen.                      ren in eine bestimmte Richtung zu lenken.
Heute stehen verschiedene Wertesysteme
gleichwertig nebeneinander. Einen Kon-                       Der Wertewandel führt weiterhin dazu, dass
sens über nötige Massnahmen zu errei-                        die Möglichkeiten und die Bereitschaft für
chen wird deshalb schwieriger. Gleichzeitig                  gemeinnützige Arbeiten abnehmen. Unter
soll der Staat in vielen Bereichen die Ver-                  anderem wird es dadurch in vielen Ge-
antwortung für die Lösung von Problemen                      meinden schwierig, Ämter zu besetzen.




23	 Bundesamt für Statistik (BFS): Aktualisierung der Bevölkerungsszenarien 2005 nach Kantonen. Neuenburg, April 2008.
    Statistikkonferenz des Kantons Bern: Regionalisierte Bevölkerungsprojektionen für den Kanton Bern bis zum Jahr
    2030 (Ausgabe 2008). Bern, Dezember 2008.                                                                                 25
Wirtschaftsstrategie 2025



                        6.2.	    Wirtschaftspolitik des Bundes und der Kantone

                        6.2.1.	 Wirtschaftspolitik des Bundes

                        Die Schweiz gilt mit ihrem international                  immer mehr ausserhalb des staatlichen
                        hervorragenden Leistungsausweis als eine                  Einflusses agierenden Unternehmen mit
                        der leistungsfähigsten Volkswirtschaften,                 berücksichtigen.
                        sowohl bezüglich Produktivität als auch
                        bezüglich Innovationsfähigkeit. Die Ar-                   Die Wirtschafts- bzw. Wachstumspolitik
                        beitsproduktivität entwickelt sich aber un-               für die Schweiz24 umfasst Massnahmen,
                        terdurchschnittlich. Andere Länder holen                  welche der Bundesrat in eigener Verant-
                        in Bereichen auf, die traditionelle Stärken               wortung dem Parlament vorlegen kann
                        der Schweiz ausmachen. Deshalb hat eine                   («Agenda des Bundes»), die internatio-
                        langfristig ausgerichtete Wachstumspolitik                nalen Verhandlungen im Wirtschaftsbe-
                        weiterhin eine hohe Bedeutung. Wenn es                    reich («Aussenwirtschaftpolitische Agen-
                        um die Sicherung der globalen Wettbe-                     da»), sowie die kantonalen Massnahmen
                        werbsfähigkeit geht, muss die staatliche                  («Agenda der Kantone»).
                        Wirtschaftpolitik zudem die Strategien der


                        Die «Agenda des Bundes» verfolgt drei Stossrichtungen:

                        ƒƒ Hohes Kostenniveau senken: Mass-                           des Fiskalklimas und zur Schaffung
                           nahmen, die darauf abzielen, den                           eines unternehmensfreundlichen
                           Wettbewerb im Binnenmarkt zu stär-                         Rechtsrahmens.
                           ken, u.a. durch vermehrte Importkon-
                           kurrenz.                                               ƒƒ Lohnende Erwerbsbeteiligung gewähr-
                                                                                     leisten: Massnahmen, dank denen das
                        ƒƒ Unternehmensstandort aufwerten:                           nationale und internationale Arbeits-
                           Massnahmen zur Sicherung des                              kräftepotential genutzt werden kann
                           Marktzugangs im Ausland, zu einem                         und mit denen die individuellen beruf-
                           guten Preis-/Leistungsverhältnis bei                      lichen Fähigkeiten, das Humankapital,
                           den Infrastrukturen, zur Verbesserung                     gefördert werden.


                        In den Bereichen Bildung, Forschung und                   der Weiterentwicklung des Freihandels
                        Innovation legt der Bundesrat die strate-                 (Doha Runde).
                        gischen Ziele in der entsprechenden Bot-
                        schaft an das Parlament fest. Sie ergänzen                Im Hinblick auf die weitere Entwicklung
                        die drei Stossrichtungen der Agenda des                   hat der Bund den Bericht «Perspektiven
                        Bundes.                                                   2025»25 erarbeitet, den der Bundesrat am
                                                                                  7. April 2011 zur Kenntnis genommen hat.
                        Mit der aussenwirtschaftspolitischen
                        Agenda will der Bund der Schweizer                        Der Bund erarbeitet zurzeit einen Master-
                        Wirtschaft den Marktzugang im Aus-                        plan Cleantech Schweiz26. Cleantech ist ein
                        land garantieren. Dazu will er einerseits                 Ansatz, der es der Schweiz ermöglicht, ihre
                        das Netz von Freihandelsabkommen mit                      Wirtschaft zu erneuern und den Verbrauch
                        Partnern ausserhalb der EU ausbauen.                      natürlicher Ressourcen deutlich zu ver-
                        Anderseits beteiligt er sich im Rahmen                    mindern. Cleantech ist der Oberbegriff für
                        der World Trade Organisation (WTO) an                     alle Technologien, Industrien und Dienst-


                        24	 Quelle: Der Bundesrat: Wachstumspolitik 2008–2011: Massnahmen zur weiteren Stärkung des Schweizer Wirt-
                            schaftswachstums. Bericht in Erfüllung der Motion 01.3089: «Wachstumspolitik. Sieben Massnahmen«. Bern, 2008.
                        25	 Perspektivstab der Bundesverwaltung: Perspektiven 2025: Lage- und Umfeldanalyse sowie Herausforderungen für
                            die Bundespolitik. Bern, 2011.
                        26	 Masterplan Cleantech Schweiz; Eidgenössisches Volkswirtschaftsdepartement EVD und Eidgenössisches Depar-
26                          tement für Umwelt, Verkehr und Kommunikation UVEK, Bern, Oktober 2010
Umfeld



leistungen, die zu einem schonenderen                   Generationen intakte und gut funktio-
und effizienteren Einsatz der natürlichen               nierende Lebens- und Wirtschaftsräume
Ressourcen beitragen. Cleantech umfasst                 hinterlassen werden können und bildet
sämtliche Glieder der Wertschöpfungsket-                die politische Grundlage für eine besser
te, von der Forschung und Entwicklung                   koordinierte, nachhaltige Raumentwick-
über die Produktion bis zum Verkauf und                 lungspolitik. Nach Abschluss der Konsul-
Export von Gütern. Dabei steht nicht die                tation Ende Juni 2011 wird das Raum-
Frage «was wird produziert?» sondern                    konzept aufgrund der eingegangenen
«wie wird produziert?» im Vordergrund. Ein              Stellungnahmen angepasst. Anschlies-
schonender Umgang mit Ressourcen wird                   send soll es von den Partnern aller drei
künftig nicht nur ökologisch sondern auch               Staatsebenen politisch verabschiedet
ökonomisch von grösster Bedeutung sein.                 werden.

Das Raumkonzept Schweiz27 enthält                       Aber auch die Kantone sind bei einer akti-
Strategien zur zukünftigen räumlichen                   ven Wirtschaftspolitik gefordert.
Entwicklung. Es zeigt auf, wie künftigen


6.2.2.	 Wirtschaftspolitik der Kantone

Die kantonale Wirtschaftspolitik («Agenda               Neben dem Kanton Bern haben 18 weitere
der Kantone») ergänzt die Massnahmen                    Kantone in den vergangenen Jahren ihre
des Bundes. Im Zentrum steht die Ver-                   wirtschaftspolitischen Strategien als Teil
besserung der Rahmenbedingungen, um                     der Legislaturziele oder als eigenständige
die regionale Wirtschaft zu stärken und                 Berichte erarbeitet. Die Kantone setzen mit
das Wachstum zu erhöhen. Wichtig sind                   jeweils individuellen Prioritäten bei den Ver-
Massnahmen zur Innovationsförderung,                    kehrsinfrastrukturen, bei der Bildung und
Bildungs- und Forschungs- sowie Steuer-                 Innovation sowie bei der Raumplanung
politik.                                                an. Massnahmen umfassen auch Steuern,
                                                        Standortpromotion,        Dienstleistungsori-
                                                        entierung der Verwaltung sowie effiziente
                                                        Verfahren und Vorschriften.




27	 Raumkonzept Schweiz (Entwurf); Schweizerische Eidgenossenschaft, Konferenz der Kantonsregierungen, Schwei-
    zerische Bau-, Planungs- und Umweltdirektoren-Konferenz, Schweizerischer Städteverband, Schweizerischer
    Gemeindeverband, Bern, Januar 2011                                                                                27
Wirtschaftsstrategie 2025




28
Analyse



7.	      Analyse

7.1.	    Volkswirtschaftliche Zusammenhänge

Grundlage jeder Volkswirtschaft bilden die                  men (Quantität). Diese werden vor allem
klassischen Produktionsfaktoren Boden,                      dadurch beeinflusst, welches Angebot an
Arbeit und Kapital. In entwickelten Volks-                  Wohnraum und Arbeitsflächen vorhanden
wirtschaften sind diese Faktoren weiter                     ist. Über die Instrumente der Raumentwick-
ausdifferenziert. Neben dem verfügbaren                     lung kann die Quantität beeinflusst werden.
Boden beeinflussen raumplanerische und                      Ohne Angebot an zusätzlichem Wohnraum
baurechtliche Vorschriften (z.B. Zonen-                     kann zum Beispiel nicht erwartet werden,
pläne, Ausnützungsziffern) das Angebot                      dass die Bevölkerungszahl zunimmt.
an Wohn- und Arbeitsflächen. Der Faktor
Arbeit bestimmt sich nicht nur anhand der                   Andererseits ist die Wirtschaftskraft von der
geleisteten Arbeitsstunden, sondern auch                    Qualifikation der Beschäftigten und dem
anhand der Ausbildung und der Qualifika-                    Know-how (Technologie) der Unterneh-
tion der Erwerbstätigen (Wissen bzw. «Hu-                   men abhängig (Qualität). Eine gute Bildung
mankapital»). Beim Kapital unterscheidet                    führt zu höher qualifizierten Arbeitskräften.
sich das Finanzkapital (Geld, Kredite) vom                  Dadurch werden Innovationen möglich und
Realkapital (z.B. Verkehrs- und Energiein-                  die Produktivität kann gesteigert werden,
frastrukturen). Zudem wird auch das Re-                     die Wertschöpfung steigt an. Ändert sich
alkapital «Natur» zunehmend als zentraler                   die Branchenstruktur hin zu wertschöp-
und limitierender Produktionsfaktor aner-                   fungsstarken Unternehmen, steigt die Wirt-
kannt28.                                                    schaftskraft ebenfalls an.

Die Wirtschaftskraft ist die zentrale Grös-                 Der Kanton selber trägt ebenfalls zur Wirt-
se für die Beurteilung einer Volkswirtschaft.               schaftskraft bei: Er ist ein wichtiger Arbeit-
Sie steht deshalb im Zentrum der Wirt-                      geber und ein wichtiger Auftraggeber mit
schaftsstrategie 2025. Allerdings lässt sich                seinen Investitionen im Infrastrukturbereich.
die Wirtschaftskraft nicht direkt steuern,
sondern nur über einen längeren Zeitraum                    Unternehmen bzw. Arbeitsplätze und Be-
entwickeln, indem auf Grössen Einfluss                      völkerungszahl sind voneinander abhängig.
genommen wird, die ihrerseits die Wirt-                     Grundsätzlich steigt die Wirtschaftskraft
schaftskraft beeinflussen.                                  bei steigender Bevölkerungszahl nur, wenn
                                                            auch zusätzliche Arbeitsplätze geschaffen
Die Wirtschaftskraft ist einerseits abhän-                  werden. In der Wirklichkeit wird der Zusam-
gig von der Bevölkerungszahl, den Ar-                       menhang durch Pendlerbewegungen über
beitskräften und der Anzahl Unterneh-                       die Kantonsgrenzen hinaus abgeschwächt.




28	 Siehe zum Beispiel das Kapitalstockmodell, wie es bei der Weltbank von einer Gruppe um Ismail Serageldin
    entwickelt wurde (Mauch Consulting AG, Infras, Basler und Partner AG, Zürich April 2001: Politik der nachhaltigen
    Entwicklung in der Schweiz: Standortbestimmung und Perspektiven, S. 65 ff.).                                              29
Wirtschaftsstrategie 2025



                        Die Entwicklung eines Wirtschaftsstandorts wird von weiteren Standortfaktoren be-
                        einflusst:

                        ƒƒ Für einen Standort sind gute Infra-        ƒƒ Das Thema Sicherheit umfasst die
                           strukturen nötig, beispielsweise für          öffentliche Sicherheit, ein zuverlässi-
                           den Verkehr, die Energieversorgung            ges Rechtssystem sowie die soziale
                           oder die Kommunikation. Auf dem               Sicherheit. Im internationalen Stand-
                           Schienen- und Strassennetz müssen             ortwettbewerb ist Sicherheit bzw. die
                           für die Wirtschaft und die Bevölkerung        Stabilität eines Landes ein wichtiger
                           ausreichend Kapazitäten zur Verfü-            Faktor. Innerhalb der Schweiz sind die
                           gung stehen.                                  Unterschiede gering. Viele Elemente
                                                                         sind in der Zuständigkeit des Bundes.
                        ƒƒ Nicht nur die Bildung, sondern auch           Die Gewährung der öffentlichen Si-
                           die Forschung und der Wissenstrans-           cherheit gehört hingegen zu den kan-
                           fer tragen zur Qualität von Unterneh-         tonalen Aufgaben. Vor allem in grossen
                           men und Arbeitsplätzen und damit zur          Kantonen steigen die Anforderungen
                           Wertschöpfung bei.                            an die Polizei, weil nicht mehr tolerier-
                                                                         bare Gefährdungen der öffentlichen
                        ƒƒ Die Branchenstruktur beeinflusst              Sicherheit zunehmen.
                           einerseits direkt die Wirtschaftskraft.
                           Anderseits ist sie auch ein Element der    ƒƒ Die Steuern sind Grundlage der
                           Attraktivität eines Standorts. Gibt es        öffentlichen Finanzen, die wiederum
                           bereits viele Unternehmen einer be-           das Angebot der staatlichen Leistun-
                           stimmten Branche, kann dies weitere           gen bestimmen. Gleichzeitig sind die
                           Unternehmen anziehen (Cluster).               Steuern ein Standortfaktor, der in die
                                                                         Entscheide von Unternehmen und
                        ƒƒ Effiziente und bürgerfreundliche              Privatpersonen einfliesst, wo sie sich
                           Verfahren und Vorschriften erlauben           niederlassen. So beeinflussen Steuern
                           es, neue Vorhaben rasch umzusetzen            längerfristig wiederum die Wirtschafts-
                           und tragen zu tieferen Gebühren und           kraft.
                           Abgaben bei.
                                                                      ƒƒ Nicht zu unterschätzen sind nicht
                        ƒƒ Eine gute Gesundheitsversorgung               messbare, weiche Faktoren, die zu
                           ist wichtig für das Wohlbefinden              einer guten Lebensqualität und damit
                           der Bevölkerung. Ist die Versorgung           zu einem attraktiven Standort beitra-
                           kostengünstig, steigt das verfügbare          gen (z.B. Kultur- und Freizeitangebote,
                           Einkommen an. Der Gesundheitssek-             familienexterne Kinderbetreuung, Natur
                           tor ist zudem ein wichtiger Arbeitgeber.      und Umgebung usw.).
                           Im Kanton Bern bildet die Medizinal-
                           technik einer der Cluster in der Stand-
                           ortpromotion (vgl. Abschnitt 7.3.2).


                        Die Wirtschaftskraft ist Basis der öffent-    der Leistung gesenkt werden. Ohne Er-
                        lichen Finanzen, d.h. der Steuereinnah-       höhung der Wirtschaftskraft lassen sich
                        men und damit der staatlichen Leistun-        umgekehrt zusätzliche staatliche Leistun-
                        gen. Steigt die Wirtschaftskraft, stehen      gen nur über eine höhere Abschöpfung
                        mehr Mittel für die Erfüllung der öffentli-   finanzieren bzw. eine tiefere Abschöpfung
                        chen Aufgaben zur Verfügung oder die          bleibt nicht ohne Einfluss auf die staatli-
                        Steuerbelastung kann bei gleichbleiben-       chen Leistungen.




30
Analyse



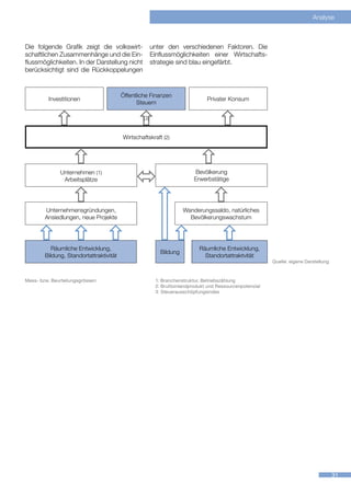
Die folgende Grafik zeigt die volkswirt-               unter den verschiedenen Faktoren. Die
schaftlichen Zusammenhänge und die Ein-                Einflussmöglichkeiten einer Wirtschafts-
flussmöglichkeiten. In der Darstellung nicht           strategie sind blau eingefärbt.
berücksichtigt sind die Rückkoppelungen


                                         Öffentliche Finanzen
          Investitionen                                                       Privater Konsum
                                               Steuern

                                                 (3)


                                         Wirtschaftskraft (2)




               Unternehmen (1)                                          Bevölkerung
                Arbeitsplätze                                           Erwerbstätige




        Unternehmensgründungen,                                     Wanderungssaldo, natürliches
        Ansiedlungen, neue Projekte                                   Bevölkerungswachstum




           Räumliche Entwicklung,                                          Räumliche Entwicklung,
                                                          Bildung
        Bildung, Standortattraktivität                                       Standortattraktvität
                                                                                                         Quelle: eigene Darstellung



Mess- bzw. Beurteilungsgrössen: 	                       1: Branchenstruktur, Betriebszählung
	                                                       2: Bruttoinlandprodukt und Ressourcenpotenzial
	                                                       3: Steuerausschöpfungsindex




                                                                                                                                      31
Wirtschaftsstrategie 2025



                             7.2.	    Wirtschaftspolitische Einflussmöglichkeiten

                             Der föderalistische Staatsaufbau bringt        gelt der Bund mit dem Raumplanungs-
                             es mit sich, dass es neben Bundes- und         gesetz Zuständigkeiten und Aufgaben. In
                             Kantonsaufgaben auch Aufgaben gibt,            der konkreten Ausgestaltung bleibt aber
                             bei denen sowohl der Bund als auch die         den Kantonen und Gemeinden ein gros-
                             Kantone eigenständig handeln können            ser Spielraum. In der Arbeitslosenversi-
                             (beispielsweise bei den Steuern). Viele Auf-   cherung, die Teil des Arbeitsmarkts ist,
                             gaben können nicht entweder dem Bund           vollziehen die Kantone Bundesrecht ohne
                             oder den Kantonen zugeordnet werden.           eigenen Gestaltungsspielraum.
                             Bei der Raumplanung beispielsweise re-



                                      Bund                         Bund und Kanton                           Kanton

                                Geld, Währung

                                 Wettbewerb

                               Aussenwirtschaft

                                                                                      Raumplanung

                                                    Arbeitsmarkt
                                                                                                        Kantonal-,
                               Nationalstrassen,
                                                                                     Regionalverkehr Kommunalstrassen,
                                 Fernverkehr
                                                                                                        Ortsverkehr
                                  Technische                        Berufsbildung,
                                                                                       Mittelschulen      Volksschulen
                                 Hochschulen                        Hochschulen
                                     Steuern                                                                 Steuern

                                                                                 Gesundheitswesen

                                                                                      Regionalpolitik

                              Standortpromotion                                                         Standortpromotion
                              Wirtschaftspolizei-                                                       Wirtschaftspolizei-
                              liche Vorschriften                                                        liche Vorschriften
                                     Verfahren                                                              Verfahren

Quelle: eigene Darstellung




32
Analyse



7.2.1.	 Vorbemerkungen zu den folgenden Abschnitten

Der Kanton Bern ist der zweitgrösste Kan-     wird Bern jeweils mit der Schweiz und den
ton der Schweiz in Bezug auf Fläche, Be-      Kantonen Aargau, St. Gallen, Waadt und
völkerung, Anzahl Arbeitsplätze und Betrie-   Zürich verglichen (Referenzkantone).
be. Sein Anteil an gesamtschweizerischen
Kennzahlen beträgt jeweils zwischen zehn      Aussagen zum Wert je Kopf der Bevölke-
und fünfzehn Prozent. In den folgenden        rung sind aussagekräftiger, weil Vergleiche
Abschnitten werden in erster Linie Kenn-      zwischen unterschiedlich grossen Einheiten
zahlen kommentiert, die davon deutlich        möglich werden. Bei einer Zeitreihe misst
abweichen.                                    die Veränderung des absoluten Werts zu-
                                              dem oft vor allem die Entwicklung der Be-
Referenz für den Kanton Bern sind, neben      völkerungszahl (eine Erhöhung des Brutto-
der Schweiz, diejenigen Kantone, welche       inlandprodukts zum Beispiel ist nur dann
in Bezug auf Grösse, Bevölkerungszahl         eine Verbesserung, wenn sie grösser ist
und Arbeitsplätze vergleichbar sind, nicht    als das Bevölkerungswachstum). Deshalb
aber Stadtkantone oder flächen- und be-       stehen in der folgenden Analyse die Werte
völkerungsmässig kleine Kantone. Deshalb      pro Kopf der Bevölkerung im Vordergrund.


Die Abschitte sind folgendermassen aufgebaut:

ƒƒ Die Kernaussagen fassen die wichtigs-         Einschätzungen. Die einzelnen Grafi-
   ten Erkenntnisse aus der Analyse zu-          ken weisen die Bedeutung der Kern-
   sammen. Zusammen mit der Analyse              aussagen pro Bereich aus. Ein direkter
   wird jeweils dargestellt, wie der Kanton      Vergleich zwischen den verschiedenen
   Bern die Entwicklung beeinflussen             Grafiken ist dagegen nicht möglich.
   kann.
                                              ƒƒ Unter «Hintergrund» werden die wich-
ƒƒ Die Grafik gewichtet die volkswirt-           tigsten Kennzahlen dargestellt, die den
   schaftliche Bedeutung und vergleicht          Kernaussagen zu Grunde liegen. Diese
   den Kanton Bern mit der Schweiz. Die          Zahlen sind jeweils gerundet. Wo sinn-
   Gewichtung stützt sich auf statistische       voll, wird auch ein Vergleich mit den
   Daten, ergänzt mit plausibilisierten          Referenzkantonen erstellt.


Ausführlichere Angaben zu volkswirt-          schnitte 7.3.1 bis 7.3.4). Diese wird zu-
schaftlichen Kennzahlen finden sich im Be-    sätzlich nach regionalen Gesichtspunkten
richt zur Wirtschaftslage 2011 oder unter     betrachtet (Abschnitt 7.4). In Abschnitt 7.6
www.be.ch/wirtschaftsdaten.                   wird das Image des Kantons dargestellt.
                                              Anschliessend werden wichtige staatliche
Die Analyse geht zuerst auf die volkswirt-    Leistungen und die Strukturen analysiert
schaftliche Struktur des Kantons ein (Ab-     (Abschnitte 7.7.1 bis 7.7.5).




                                                                                                   33
Wirtschaftsstrategie 2025



7.3.	   Volkswirtschaftliche Struktur des Kantons

7.3.1.	 Bruttoinlandprodukt und verfügbares Einkommen


Kernaussagen                       Das Bruttoinlandprodukt (BIP) pro Kopf bzw. pro Beschäftigtem ist unterdurchschnittlich.

                                   Die Entwicklung des BIP pro Kopf bzw. pro Beschäftigtem ist überdurchschnittlich.

                                   Das Wachstum des absoluten BIP ist unterdurchschnittlich.

                                   Das frei verfügbare Einkommen29 liegt im Durchschnitt.




Kernaussagen im
Vergleich                      +




                           CH




                               -
                                       klein                   Volkswirtschaftliche Bedeutung                                 gross

                                   Handlungsbedarf	 Einflussmöglichkeiten
                                   	                      klein	mittel	gross	                                        klein	 gross



Einflussmöglichkeiten     Die Entwicklung des Bruttoinlandprodukts lässt sich nur indirekt beeinflussen. Die
                          Einflussmöglichkeiten werden bei den entsprechenden Faktoren dargestellt.




                          29	 Das frei verfügbare Einkommen berücksichtigt neben der Steuerbelastung die Wohnkosten, die Sozialversiche-
 34                           rungsabgaben und die Krankenkassenprämien. Weitere Ausführungen am Ende dieses Abschnitts.
Analyse



Das Bruttoinlandprodukt (BIP)30 des Kan-                      misch reagiert als die Schweiz. Das Wachs-                    Hintergrund
tons Bern belief sich im Jahr 2010 auf 57                     tum der Berner Wirtschaft ist im konjunkturel-
Milliarden Franken. Beim BIP pro Kopf31                       len Aufschwung geringer als der Schweizer
der Bevölkerung liegt der Kanton Bern mit                     Durchschnitt. In Krisensituationen reagiert
58’100 Franken unter dem Schweizer Mittel                     die Berner Wirtschaft meist etwas verzö-
von 62’900 Franken. Von den Referenzkan-                      gert, aber nicht grundsätzlich anders als die
tonen liegt einzig Zürich vor Bern – sowohl                   Schweiz. Über einen gesamten Konjunktur-
absolut als auch pro Kopf.                                    zyklus hinweg resultiert deshalb ein geringe-
                                                              res Wachstum als im Schweizer Durchschnitt.
Ein Vergleich des jährlichen Wachstums                        Ein wichtiger Grund für diese Entwicklung
zeigt, dass der Kanton Bern weniger dyna-                     liegt in der Branchenstruktur des Kantons.


                                                                                                                            BIP-Wachstum
    4%
                                                              CH
    3%

    2%
                                                                               BE
    1%

    0%

   -1 %

   -2 %
        2000      2001       2002      2003      2004       2005      2006      2007      2008       2009      2010
                                                                                                                            Quelle: BAKBASEL




Das durchschnittliche jährliche Wachs-                        Gallen wuchs gleich wie der Kanton Bern,
tum zwischen 2000 und 2010 lag mit 1.4                        die Waadt lag im Schweizer Durchschnitt,
Prozent unter demjenigen der Schweiz                          Aargau und Zürich lagen darüber (1.7 %).
(1.6 %). Die Kantone Waadt und Aargau
lagen über dem bernischen Wert, St. Gal-                      Das durchschnittliche Wachstum pro
len und Zürich darunter. Zürich litt stark un-                Kopf der Bevölkerung lag 2000 bis 2010
ter der Wirtschaftskrise 2001-2003 sowie                      mit 1.0 Prozent deutlich über dem der
unter der Finanzkrise 2008/2009. Eine Be-                     Schweiz (0.7 %) und der Referenzkantone.
trachtung des durchschnittlichen Wachs-                       Dies ist jedoch nicht auf ein überdurch-
tums über die vergangenen 30 Jahre                            schnittliches Wachstum des BIP zurückzu-
zeigt ähnliche Resultate. Der Kanton Bern                     führen, sondern eine Folge des unterdurch-
wuchs um 1.5 Prozent (CH: 1.6 %). St.                         schnittlichen Bevölkerungswachstums.




30	 Bei den in der Wirtschaftsstrategie ausgewiesenen Grössen handelt es sich jeweils um reale (d.h. inflationsberei-
    nigte) Grössen.
31	 Grössere Aussagekraft erlangt das BIP, wenn es ins Verhältnis zur Bevölkerung gesetzt wird. Das BIP pro Kopf der
    Bevölkerung ist ein Mass für die wirtschaftliche Leistungsfähigkeit und die Attraktivität eines Wirtschaftsstandorts.
    Es wächst, wenn die Zahl der Erwerbstätigen stärker zunimmt als die Gesamtbevölkerung oder wenn pro Er-
    werbstätigem eine höhere Wertschöpfung generiert wird, das heisst die vorhandene Arbeit produktiver eingesetzt
    wird.                                                                                                                                        35
Wirtschaftsstrategie 2025



                             Das BIP pro Erwerbstätigem32 im Kanton                         kantonen liegt nur St. Gallen leicht hinter
                             Bern ist mit 98’500 Franken geringer als im                    dem Kanton Bern. Die Entwicklung in den
                             schweizerischen Durchschnitt (CH: 109’100                      vergangenen zehn Jahren zeigt aber, dass
                             Franken). Das ist ein Hinweis auf eine eher                    der Strukturwandel hin zu wertschöpfungs-
                             wertschöpfungsschwache Branchenstruk-                          stärkeren Aktivitäten im Kanton Bern ausge-
                             tur im Kanton Bern. Von den Referenz-                          prägter war als im Schweizer Durchschnitt.


Entwicklung BIP pro
                                1.0 %
Erwerbstätigem

                                0.8 %


                                0.6 %
                                                                                                                                              CH

                                0.4 %


                                0.2 %


                                0.0 %
                                                  BE                     AG                  VD                   SG                ZH
Quelle: BAKBASEL


                             Für die Beurteilung des Wohlstands ist das                     sind deutlich überdurchschnittlich, dage-
                             frei verfügbare Einkommen33 von Bedeu-                         gen fallen die Fixkosten unterdurchschnitt-
                             tung. Dieses berücksichtigt nicht nur die                      lich aus. Beim frei verfügbaren Einkommen
                             Steuerbelastung, sondern alle gebundenen                       schneiden Stadtkantone und Kantone mit
                             Ausgaben. Das frei verfügbare Einkommen                        starker Zentrumsfunktion schlechter ab als
                             im Kanton Bern entspricht dem Schweizer                        die übrigen Kantone. Zürich und Waadt lie-
                             Durchschnitt. Die obligatorischen Abgaben                      gen hinter, St. Gallen und Aargau vor Bern.


Verfügbares Einkommen         tiefe oblig. Abgaben                                          Fixkosten                        hohe oblig. Abgaben
nach Ausgabenkompo-           hohe Fixkosten                                                                       GE             hohe Fixkosten
nenten, 2011




                                 ZG                                                                          BS
                                                                     ZH
                                      SZ                                                                                VD
                                             NW                                             CH          BL                        oblig. Abgaben
                                                               GR         LU           TI
                                                       OW                       AG
                                                                                                                  BE
                                                                    AI    SG                                 FR
                                               UR                              TG                                                        NE
                                                                                            SO      VS
                                                                         GL         AR SH
Quelle: Credit Suisse Eco-
nomic Research, eigene        tiefe oblig. Abgaben                                                                           hohe oblig. Abgaben
Darstellung                   tiefe Fixkosten                                                                           JU         tiefe Fixkosten
                             Obligatorische Abgaben: Einkommens- und Vermögenssteuern, Sozialabgaben, Krankenversicherungsprämien
                             Fixkosten: Wohnkosten, Nebenkosten, Gebühren für Wasser, Abwasser und Abfall


                             32	 Das BIP pro Erwerbstätigem ist ein Indikator für die Produktivität. Eine gesamtwirtschaftliche Betrachtung ermög-
                                 licht Rückschlüsse auf die Wertschöpfungsstärke bzw. Produktivität der Branchenstruktur. Aussagen zu Produkti-
                                 vitätsunterschieden innerhalb bestimmter Branchen sind nicht möglich.
                             33	 Frei verfügbares Einkommen nach der Definition von Credit Suisse: Bruttoeinkommen abzüglich Steuern, Sozialab-
36                               gaben, BVG, Krankenkasse, Wohnkosten inkl. Nebenkosten und Pendlerkosten.
Analyse




      37
Wirtschaftsstrategie 2025



7.3.2.	 Unternehmens- und Wirtschaftsstruktur




                                  Der Kanton Bern ist bezüglich Unternehmensgründungen weniger dynamisch
Kernaussagen
                                  als die Schweiz.
                                  Die Grössenstruktur der Unternehmen entspricht derjenigen der Schweiz.

                                  Kapitalgesellschaften sind unterdurchschnittlich vertreten.

                                  Die Branchenstruktur ist insgesamt eher wertschöpfungsschwach.




Kernaussagen im
Vergleich                     +




                          CH




                              -
                                      klein              Volkswirtschaftliche Bedeutung                 gross

                                  Handlungsbedarf	 Einflussmöglichkeiten
                                  	                  klein	mittel	gross	                        klein



Einflussmöglichkeiten    Die Anzahl Unternehmen ist davon abhängig, ob der erforderliche Raum zur Verfü-
                         gung steht und ob der Wirtschaftsstandort attraktiv ist.
                         Die Branchenstruktur kann nur längerfristig beeinflusst werden, indem für wertschöp-
                         fungsstarke Branchen gute Rahmenbedingungen geschaffen werden.
                         Ein ausgebautes Bildungsangebot, Wissenstransfer und Innovationsförderung sowie
                         die Standortpromotion beeinflussen die Standortwahl der Unternehmen.




 38
Analyse



2008 hatten 35’133 Unternehmen des 2.                     gesellschaften sind demgegenüber we-                   Hintergrund
und 3. Sektors ihren Sitz im Kanton Bern34.               niger vertreten. 29 Prozent sind Aktien-
Zwischen 2001 und 2008 verringerte sich                   gesellschaften (CH: 35 %).Der Anteil der
ihre Anzahl um rund 1’800 bzw. 5 Prozent,                 Gesellschaften mit beschränkter Haftung
wobei der stärkste Rückgang in der ersten                 (GmbH) ist ebenfalls leicht niedriger als in
Hälfte des Jahrzehnts erfolgte, gleich wie                der Schweiz. Diese Struktur ist ein Indiz für
in der Schweiz und den Referenzkantonen.                  eine binnenorientierte Ausrichtung vieler
Während zwischen 2005 und 2008 die An-                    Berner Unternehmen, die weniger Wachs-
zahl der Unternehmen in der Schweiz und                   tumspotenzial aufweist als eine Exportori-
in den Referenzkantonen wieder zunahm,                    entierung.
stagnierte sie im Kanton Bern. Dies ist ein
Indiz für die unterdurchschnittliche Dyna-                Die Sektoralstruktur der Berner Wirtschaft
mik der Unternehmensentwicklung.                          unterscheidet sich – mit Ausnahme der
                                                          überdurchschnittlich vertretenen Landwirt-
Die Grössenstruktur der Unternehmen                       schaft – kaum von derjenigen der Schweiz.
(gemessen an der Anzahl Beschäftigten)
ist im Kanton Bern nahezu identisch mit                   20 Prozent aller Beschäftigten in der
der schweizerischen Struktur. Im interna-                 Schweizer Landwirtschaft arbeiten im
tionalen Vergleich ist die Schweizer Un-                  Kanton Bern. Der Strukturwandel in der
ternehmenslandschaft klein strukturiert.                  Landwirtschaft hat seit 2001 zu einem –
Es gibt nur sehr wenig sehr grosse Pro-                   unterdurchschnittlichen – Rückgang der
duktions- und Dienstleistungsstandorte.                   Beschäftigten um 14.9 Prozent auf 36’700
99.6 Prozent der Unternehmen gehören                      geführt (CH: -17.4 %). Auch die Nutzfläche
zur Kategorie der Klein- und Mittelunter-                 pro Betrieb ist unterdurchschnittlich.
nehmen (KMU). 86 Prozent der Unterneh-
men im Kanton Bern fallen in die Kategorie                Im Industriesektor sind 133’300 Perso-
Mikrounternehmen mit weniger als zehn                     nen tätig. Der Kanton Bern hat in abso-
Vollzeitstellen. Grosse, exportorientierte                luten Zahlen die meisten Beschäftigten in
Produktions- und Dienstleistungsunter-                    der industriellen Produktion aller Kantone
nehmen mit internationaler Ausstrahlung                   (89’000 Personen). Die Zunahme der Be-
sind im Kanton Bern untervertreten.                       schäftigung seit 2001 betrug 2.8 Prozent,
                                                          deutlich weniger als in der Schweiz (4.9 %).
Bei der Rechtsform der Unternehmen
unterscheidet sich der Kanton Bern deut-                  Der Dienstleistungssektor beschäftigt
lich von der Schweiz. Personenbezogene                    372’300 Personen. Der Zuwachs war mit
Unternehmen35 machen 43 Prozent aller                     7.0 Prozent seit 2001 geringer als in der
Unternehmen aus (CH: 34 %). Kapital-                      Schweiz (10.6 %).




34	 Bundesamt für Statistik, Eidgenössische Betriebszählung 2008
35	 Personenbezogene Rechtsformen: Einzelfirma, Genossenschaft und Kollektivgesellschaft. (Vereine werden hier
    nicht berücksichtigt, da sie meist keine wirtschaftlichen Zwecke verfolgen.)
    Kapitalbezogene Rechtsform: Aktiengesellschaft.
    Die Gesellschaft mit beschränkter Haftung (GmbH) ist eine Mischform.                                                             39
Wirtschaftsstrategie 2025



Beschäftigtenanteile in
den drei Wirtschaftssek-        100 %
toren
                                 80 %
                                                                                                                       CH

                                 60 %


                                 40 %
                                                                                              CH
                                 20 %
                                                                  CH
                                  0%
                                          BE




                                                                                   BE




                                                                                                             BE
                                                SG




                                                           AG




                                                                        SG

                                                                             AG




                                                                                                                  AG

                                                                                                                       SG
                                                                 ZH




                                                                                             ZH

                                                                                                   ZH
                                                     VD




                                                                                        VD




                                                                                                        VD
Quelle: BFS Betriebszählung                       1. Sektor                   2. Sektor                  3. Sektor
2008 (Stand: 29.3.2010)



                              Die Betrachtung einzelner Branchen über             Gesundheits- und Sozialwesen (sowohl in
                              die vergangenen Jahre zeigt konjunkturel-           der Schweiz als auch im Kanton Bern). Ins-
                              le und strukturelle Entwicklungen auf. Das          gesamt ist aus den Zahlen eine Entwick-
                              grösste Beschäftigungswachstum zwi-                 lung in Richtung wertschöpfungsstärkerer
                              schen 2001 und 2008 verzeichnete das                Branchen festzustellen.

Beschäftigung einzelner
Branchen                                                              0	 20'000 40'000 60'000 80'000 100'000
                                                                      0   20’000	40’000	60’000	80’000	  100’000

  2008
                                                          Industrie
  2005
  2001                                         Handel und Verkauf

                                  Gesundheits- und Sozialwesen

                                  Unternehmensdienstleistungen

                                                     Baugewerbe

                                           Öffentliche Verwaltung

                                            Landwirtschaftssektor

                                                     Gastgewerbe

                                           Verkehr und Transport

                                         Erziehung und Unterricht

                                        Sonstige Dienstleistungen

                                  Information und Kommunikation

                                          Finanzdienstleistungen

                                                  übrige Branchen
Quelle: BFS Betriebszählung
2008 (Stand: 29.3.2010)

40
Analyse



Die Branchenstruktur lässt sich an-                         wie «Erziehung und Unterricht» weisen
hand des Standortquotienten36 besser                        einen klar unterdurchschnittlichen Stand-
beurteilen als nur anhand der absoluten                     ortquotienten auf.
Beschäftigungszahlen. Im Kanton Bern
deutlich übervertreten sind die «Öffent-                    Innerhalb der in der folgenden Abbildung
liche Verwaltung» (wegen der Bundes-                        ausgewiesenen Branchen gibt es Teilbran-
verwaltung), die Landwirtschaft mit ihren                   chen mit überdurchschnittlichen («Ma-
vor- und nachgelagerten Branchen und                        schinenbau», «Metallindustrie») bzw. un-
der Bereich «Information und Kommuni-                       terdurchschnittlichen Anteilen («Chemie/
kation» (hier spielen die Hauptsitze der                    Pharmazie», «Grosshandel», «Elektronik/
Post und Swisscom eine wesentliche                          Optik/Uhren» und «Beratung/Ingenieurwe-
Rolle). Die «Finanzdienstleistungen» so-                    sen/F+E/Werbung»).


                                                                                                                      Arbeitsproduktivität und
                                                                     Arbeitsproduktivität                             Standortquotient einzel-
                                              0	         75’000	 150’000	225’000	 300’000                             ner Branchen

                Finanzdienstleistungen

     Information und Kommunikation

                                  Industrie

      Unternehmensdienstleistungen

                    Handel und Verkauf

                 Verkehr und Transport

                            Baugewerbe

            Sonstige Dienstleistungen

      Gesundheits- und Sozialwesen

                            Gastgewerbe

              Erziehung und Unterricht

                  Landwirtschaftssektor

                        übrige Branchen

             Öffentliche Verwaltung (1)
                                    

                                              0.0	0.5	1.0	1.5	2.0
                                                      Standortquotient (CH = 1)                                       Quelle: BFS Betriebszählung
                                                                                                                      2008 (Stand: 29.3.2010)
Arbeitsproduktivität: in Franken pro Vollzeitstelle
 Die Arbeitsproduktivität der öffentlichen Verwaltung ist statistisch schwierig zu erheben, da keine Marktpreise
für die staatlichen Leistungen existieren. Das BFS weist deshalb keine Werte aus. Aufgrund der grossen Bedeu-
tung der öffentlichen Verwaltung für den Kanton Bern, ist die Höhe der gesamten durchschnittlichen Produktivi-
tät stark von der Schätzung der Produktivität der öffentlichen Verwaltung abhängig.




36	 Der Standortquotient weist die Konzentration einer Branche im Kanton Bern im Vergleich zur Schweiz aus. Dazu
    werden die jeweiligen Anteile der Branche an der Gesamtaktivität berechnet. Der Quotient der beiden Grössen ist
    der Standortquotient. Ein Wert kleiner als 1 gibt an, dass die Branche unterproportional vertreten ist.                                    41
Wirtschaftsstrategie 2025



                              Die Branchenstruktur, die einen hohen                      jährlich insgesamt 4.9 Millionen Übernach-
                              Anteil an konjunkturunabhängigen Bran-                     tungen in Hotel- und Kurbetrieben. Ge-
                              chen wie der öffentlichen Verwaltung, der                  messen an diesen Übernachtungen steht
                              Landwirtschaft und dem Gesundheits-                        er an zweiter Stelle mit einem Anteil von 14
                              und Sozialwesen aufweist, führt im Kan-                    Prozent an den gesamtschweizerischen
                              ton Bern zu einer weniger dynamischen                      Übernachtungen (Graubünden 16 %, Wal-
                              Wirtschaftsentwicklung als in der Schweiz.                 lis 12 %). 75 Prozent der Übernachtungen
                              Die mit diesen Branchen verbundene Sta-                    entfallen auf das Berner Oberland.
                              bilität hat aber den Vorteil einer geringe-
                              ren Arbeitslosigkeit (vgl. Abschnitt 7.3.4).               Die Hauptstadtfunktion von Bern begrün-
                              In der Branchenstruktur liegt ebenfalls                    det die starke Bedeutung der öffentlichen
                              der Hauptgrund für die insgesamt tiefere                   Verwaltung. 64 Prozent aller Beschäftig-
                              durchschnittliche Wertschöpfung bzw. Ar-                   ten in der Bundesverwaltung arbeiten im
                              beitsproduktivität im Vergleich zur Schweiz.               Kanton Bern. Die öffentliche Verwaltung ist
                              Branchen mit einer hohen Wertschöpfung                     eine wichtige Auftraggeberin, insbesondere
                              (Arbeitsproduktivität) – insbesondere die                  für Dienstleistungsunternehmen. Die Nähe
                              Finanzdienstleistungen und produktive                      zum politischen Entscheidungszentrum
                              Industrien wie die Chemie – sind deutlich                  zieht weitere Unternehmen, Verbände und
                              untervertreten. Demgegenüber sind die                      Nichtregierungsorganisationen (NGO) an.
                              Landwirtschaft und das Gesundheits- und
                              Sozialwesen sehr beschäftigungsintensiv,                   Der Kanton Bern konzentriert sich mit sei-
                              weisen jedoch eine unterdurchschnittliche                  ner Wirtschaftsförderung auf wertschöp-
                              Arbeitsproduktivität auf. In der Tourismus-                fungsstarke Branchen. Im Rahmen der
                              region Oberland ist das Gastgewerbe, das                   Standortpromotion fördert er seit 1998 vor
                              ebenfalls eine geringe Arbeitsproduktivität                allem folgende Cluster37.
                              aufweist, überdurchschnittlich stark ver-
                              treten. Die einzelnen Branchen im Kanton                   26 Prozent der Berner Unternehmen sind
                              Bern unterscheiden sich dagegen bezüg-                     einem der Cluster «Medizinalbranche»
                              lich der Arbeitsproduktivität grundsätzlich                (inkl. «Medizintechnik» und «Gesundheits-
                              nicht von der Schweiz.                                     und Sozialwesen»), «Präzisionsindustrie»,
                                                                                         «Informations- und Kommunikationstech-
                               Der Kanton Bern ist ein bedeutender Tou-                  nologie (ICT)» und «Wirtschaftsberatung»
                              rismuskanton zusammen mit den Kanto-                       zuzuordnen. 2008 arbeiteten 33 Prozent
                              nen Graubünden und Wallis. Er verzeichnet                  der Beschäftigten in den vier Clustern.


Beschäftigte in den                                                                                                Anteil an der
Clustern                       Cluster                                                  Beschäftigte
                                                                                                               Gesamtbeschäftigung
                               Medizinalbranche (Medizintechnik, Pharma,
                                                                                              75’000                       13.8 %
                               Gesundheits-/Sozialwesen)
                                   Medizintechnik                                              3’300                        0.6 %
                               Präzisionsindustrie                                            52’000                        9.6 %
                               Informations- und Kommunikationstechno-
                                                                                              24’000                        4.5 %
                               logie (ICT)
                               Wirtschaftsberatung                                            36’000                        6.6 %
                               Total (bei Zuordnung zu mehreren Clustern
Quelle: BFS Betriebszählung                                                                 178’000                        32.8 %
2008 (Stand: 29.3.2010)
                               nur einmal gezählt)




                              37	 Informations- und Kommunikationstechnologie, Medizinalbranche, Präzisionsindustrie, Dienstleistungen, Design
                                  und Umwelttechnologie. Die beiden letzten definieren sich funktional und nicht nach Branchenzughörigkeit gemäss
42                                NOGA-Klassifikation. Deshalb können auf der Basis der Betriebszählung zu ihnen keine Aussagen gemacht werden.
Analyse



Von den Referenzkantonen weisen Waadt                        unter den Kantonen. Sein Anteil an den ge-
in der «Medizinalbranche», Aargau und                        samten schweizerischen Exporten beträgt
St. Gallen in der «Präzisionsindustrie» und                  6 Prozent38. 54 Prozent der bernischen
Zürich in den «ICT» und der «Wirtschafts-                    Exporte gehen in die EU, allein 25 Prozent
beratung» höhere Beschäftigtenanteile auf                    nach Deutschland.
als Bern.
                                                             In der Exportstatistik nicht erfasst ist der
Bei den Exporten belegt der Kanton Bern                      Tourismus, der seine Dienstleistungen an
mit 12.2 Milliarden Franken den 5. Rang                      ausländische Gäste «exportiert».


                                                                                                                        Exporte 2010
 Warengruppen                                                                       BE                   CH
 Maschinen, Apparate, Elektronik                                                 32.0 %               17.9 %
 Präzisionsinstrumente, Uhren und Bijouterie                                     27.6 %               18.2 %
 Chemikalien und verwandte Erzeugnisse                                           14.2 %               37.3 %
 Metalle                                                                          7.0 %                 6.3 %
 Land- und forstwirtschaftliche Produkte, Fischerei                               5.9 %                 4.2 %
 übrige Warengruppen                                                             13.3 %               16.1 %            Quelle: Eidgenössische
                                                                                                                        Zollverwaltung
Provisorische Zahlen




38	 Die Exportstatistik knüpft nicht an den Produktionsort, sondern an den Versandort an. Die Exporte des Kantons
    Bern dürften in der Wirklichkeit höher sein, weil verschiedene grosse exportorientierte Firmen nicht aus dem Kan-
    ton Bern versenden.                                                                                                                          43
Wirtschaftsstrategie 2025



7.3.3.	 Bevölkerung




Kernaussagen39                    Das Bevölkerungswachstum ist stark unterdurchschnittlich.

                                  Der Kanton Bern weist einen negativen interkantonalen Wanderungssaldo und
                                  eine geringe Zuwanderung erwerbstätiger Personen auf. Deshalb ist der Anteil
                                  der über 64-jährigen Personen an der Gesamtbevölkerung hoch.




Kernaussagen im
Vergleich                     +




                          CH




                              -
                                      klein                    Volkswirtschaftliche Bedeutung                                gross

                                  Handlungsbedarf	 Einflussmöglichkeiten
                                  	                       klein	mittel	gross	                                         klein	 gross



Einflussmöglichkeiten    Die demografische Entwicklung lässt sich nur mittelfristig und nur über die Zuwan-
                         derung beeinflussen. Die Zuwanderung ist abhängig vom Arbeits- und Wohnungs-
                         angebot.




 44                      39	 Aussagen zur Qualifikation der Bevölkerung finden sich in den Abschnitten 7.3.4 und 7.7.2.
Analyse



Der Kanton Bern wies Ende 2010 eine          sonen auf. Gleichzeitig ist der Anteil der über   Hintergrund
ständige Wohnbevölkerung von 979’400         65-jährigen Personen überdurchschnittlich.
Personen auf. Der Kanton Bern weist im       Der Anteil der ausländischen Bevölkerung
schweizerischen Vergleich einen unter-       von 13.4 Prozent liegt deutlich unter dem
durchschnittlichen Anteil an jüngeren Per-   Schweizer Durchschnitt von 22.5 Prozent.


                                                                                               Altersstruktur der
        0%          20 %          40 %            60 %            80 %            100 %        Bevölkerung 2010

   BE                                                                                            0-19 Jahre
                                                                                                 20-39 Jahre
   CH                                                                                            40-64 Jahre
                                                                                                 65 und mehr Jahre
   AG

   SG

   VD

   ZH

                                                                                               Quelle: BFS STATPOP




Das Bevölkerungswachstum über die            Durchschnitt. Dagegen war der interkan-
vergangenen zehn Jahre lag mit 3.8 Pro-      tonale Wanderungssaldo negativ und der
zent deutlich unter dem schweizerischen      Kanton Bern verzeichnete insgesamt einen
Durchschnitt von 9.2 Prozent. Einzig die     Sterbeüberschuss. Von den Referenzkan-
internationale Zuwanderung war im Kanton     tonen wies einzig St. Gallen ein leicht unter-
Bern positiv, lag aber unter dem Schweizer   durchschnittliches Wachstum auf (6.6 %).




                                                                                                                     45
Wirtschaftsstrategie 2025



7.3.4.	 Arbeitsmarkt




Kernaussagen                      Die Zahl der Erwerbstätigen und die Anzahl Arbeitsplätze wachsen unterdurchschnittlich

                                  Die Arbeitslosenquote ist tief.

                                  Die Erwerbsquote ist leicht über dem hohen Schweizer Durchschnitt.

                                  Der Bildungsstand der Bevölkerung liegt im Schweizer Durchschnitt.




Kernaussagen im
Vergleich                     +




                          CH




                              -
                                      klein               Volkswirtschaftliche Bedeutung               gross

                                  Handlungsbedarf	 Einflussmöglichkeiten
                                  	                  klein	mittel	gross	                        klein	 gross



Einflussmöglichkeiten    Die Zahl der Erwerbstätigen ist abhängig von der Bevölkerungsentwicklung, die An-
                         zahl Arbeitsplätze von der Entwicklung der Unternehmen. Die Qualifikation der Er-
                         werbstätigen wird durch Aus- und Weiterbildung beeinflusst.




 46
Analyse



Im Jahr 2010 betrug die Zahl der Erwerbs-                Trotz der tiefen Arbeitslosenquote im Kan-                 Hintergrund
tätigen im Kanton Bern 581’500 Perso-                    ton Bern gibt es nach wie vor viele Men-
nen. In den letzten zehn Jahren ist ihre Zahl            schen, die nur teilweise oder nicht am
um 6.3 Prozent oder 34’400 Personen ge-                  Erwerbsleben teilnehmen können. Ihre Si-
wachsen. In der Schweiz (+11.4 %) und                    tuation wird in den regelmässig veröffentli-
den Referenzkantonen war die Zunahme                     chen Sozialberichten eingehend analysiert
höher. In Relation zur Bevölkerungsent-                  (vgl. Abschnitt 8.2.12).
wicklung weist der Kanton Bern die höchs-
te Zuwachsrate der Referenzkantone auf.                  Die Erwerbsquote beträgt 80.8 Prozent40
                                                         und liegt damit über dem Schweizer
Die Arbeitslosenquote im Kanton Bern                     Durchschnitt. Nur der Kanton Zürich weist
ist im Vergleich zur Schweiz und zu den                  eine höhere Quote aus, die anderen Refe-
Referenzkantonen tief. Sie liegt jeweils zwi-            renzkantone liegen unter diesem Wert.
schen 0.8 und 1.2 Prozentpunkten unter
der schweizerischen Quote. Im Jahres-                    Das (Aus-)Bildungsniveau im Kanton Bern
durchschnitt 2010 betrug sie 2.8 Prozent                 unterscheidet sich nicht von dem in der
(CH 3.9 %). Die öffentliche Verwaltung, das              ganzen Schweiz. Nicht gedeckt werden
Gesundheitswesen und die Landwirtschaft                  kann der Bedarf an spezialisierten Fach-
haben einen stabilisierenden Einfluss, da                kräften (insbesondere in technischen Be-
die Beschäftigung in diesen Branchen                     reichen). Weitere Aussagen zum Bildungs-
kaum auf konjunkturelle Schwankungen                     niveau finden sich im Abschnitt 7.7.2.
reagiert. Ähnliches gilt für die öffentlichen
Unternehmen im Kanton Bern.




40	 Nettoerwerbsquote: Anteil der Erwerbspersonen an der 15- bis 64-jährigen Wohnbevölkerung (Volkszählung 2000).                       47
Wirtschaftsstrategie 2025



                         7.4.	    Analyse der Regionen

                         Die verschiedenen Regionen des Kantons                       nen Sinn, Kernaussagen und Einflussmög-
                         Bern unterscheiden sich stark voneinander.                   lichkeiten regional zu differenzieren. Seit der
                         Eine Analyse des Kantons wäre deshalb un-                    Umsetzung der Bezirksreform wird für die
                         vollständig ohne einen differenzierten Blick                 regionale Betrachtung der Volkswirtschaft
                         auf die Regionen. Dagegen macht es kei-                      auf die Verwaltungsregionen abgestellt.


Die fünf Verwaltungs-
regionen des Kantons
Bern
                                        Jura bernois



                                                  Seeland             Emmental-
                                                                      Oberaargau

                                                         Bern-Mittelland




                                                                           Oberland




Quelle: Kanton Bern




                         Wie die Kantone Waadt und Graubünden                         grafie. Der Kanton Bern hat eine grosse
                         sind die Strukturen des Kantons Bern sehr                    Fläche mit vielen Geländekammern, die
                         heterogen. Dies zeigt sich unter anderem                     einzeln erschlossen werden müssen. Ein
                         in der Studie der Credit Suisse, die eine                    Indikator dafür (und den damit verbunde-
                         kleinräumige Analyse der Standortquali-                      nen Aufwand) ist das Strassennetz, das im
                         tät vorgenommen hat41. Ein wesentlicher                      Kanton Bern deutlich grösser ist als in an-
                         Grund für die Unterschiede ist die Geo-                      deren Kantonen:


Länge des
                                                               BE            CH            AG            SG             VD            ZH
Strassennetzes
Quelle: BFS               Strassenlänge (km)                11’922         71’454         5’593         2’969         7’698         7’377
(Stand: November 2010)
                         National-, Kantons- und Gemeindestrassen per Ende 2009




48                       41	 Quelle: Credit Suisse Economic Research: Standortqualität 2011: Im Zeichen der Stabilität. Zürich, April 2011
Analyse



Die Bevölkerungsentwicklung ist regional                  unter42. Keine Region ist im Vergleich mit
unterschiedlich. Die Verwaltungsregionen                  der Schweiz überdurchschnittlich.
Seeland (5.7 %) und Oberland (4.0 %)
wiesen ein Wachstum über dem kanto-                       Anhand der Branchenstruktur und dem
nalen Durchschnitt auf, Bern-Mittelland                   regionalen BIP lassen sich die fünf Regi-
(2.8 %), Emmental-Oberaargau (1.9 %)                      onen folgendermassen charakterisieren:
und der Jura bernois (1.1 %) liegen dar-


                                                                                                                  Charakterisierung der
                                                   Industrie
                                                                                                                  fünf Verwaltungs-
                                             Jura                                                                 regionen
                                            bernois
                            Emmental-
                                                      Seeland
                            Oberaargau


                                                                  Bern-Mittelland           Dienstleistungen
Landwirtschaft
                                                                                                 Verwaltung

                                    Oberland




                                                                                                                  Quelle: BAKBASEL
                                                  Tourismus                                                       (Stand: Februar 2011)
                                                                                                                  Eigene Darstellung
Die Kreisfläche entspricht dem BIP.
Die Positionierung basiert auf den entsprechenden Standortquotienten.




42	 Die aktuellsten Bevölkerungszahlen der Verwaltungsregionen beziehen sich auf das Jahr 2009. Die Entwicklung
    bezieht sich auf die Periode 1999–2009.                                                                                               49
Wirtschaftsstrategie 2025



                             Die Verwaltungsregion Bern-Mittelland         32 Prozent der Erwerbstätigen sind im
                             ist mit 49 Prozent der Arbeitsplätze im       sekundären Sektor tätig, insbesondere in
                             Kanton Bern das eigentliche Arbeits- und      der Investitionsgüterindustrie. 11 Prozent
                             Wirtschaftszentrum. Branchen aus dem          arbeiten in der Land- und Forstwirtschaft.
                             Dienstleistungssektor dominieren, insbe-
                             sondere das Gesundheits- und Sozialwe-        Die Verwaltungsregion Seeland ist durch
                             sen, die öffentliche Verwaltung sowie un-     eine starke Präsenz der Präzisionsindustrie
                             ternehmensbezogene Dienstleistungen.          (inkl. Uhren) gekennzeichnet. Es ist die ex-
                                                                           portstärkste Region im Kanton, 34 Prozent
                             Die Verwaltungsregion Oberland ist ge-        der kantonalen Exporte, d.h. 4.2 Milliarden
                             prägt vom Tourismus. 12 Prozent aller         Franken, stammen aus dieser Region.
                             Beschäftigen arbeiten im Gastgewerbe
                             (Kanton Bern: 6 %). 76 Prozent der Lo-        Die Verwaltungsregion Jura bernois um-
                             giernächte entfallen auf diese Region. Aber   fasst gut 5 Prozent der Bevölkerung und
                             auch im Baugewerbe und in der Land- und       4 Prozent der Erwerbstätigen. Der Berner
                             Forstwirtschaft arbeiten im kantonalen Ver-   Jura ist wie keine andere Region vom se-
                             gleich überdurchschnittlich viele Personen.   kundären Sektor geprägt. Vor allem die
                                                                           Uhrenindustrie und die Metallindustrie sind
                             Die Verwaltungsregion Emmental-Ober-          deutlich überdurchschnittlich vertreten. Zu-
                             aargau ist einerseits Industriestandort       sammen mit dem Jura-Südfuss ist der Ber-
                             und andererseits Landwirtschaftsregion.       ner Jura eine bedeutende Industrieregion.


Anteile der fünf Verwal-
tungsregionen am Total        60 %
des Kantons Bern
                              50 %

     Bern-Mittelland          40 %
     Oberland
     Emmental-Oberaargau      30 %
     Seeland
     Jura bernois             20 %

                              10 %
Quellen: BFS (Bevölkerung
2009, Beschäftigte: 2008),
BAKBASEL (BIP: 2010p),
                               0%
Eidg. Zollverwaltung                     Bevölkerung        Beschäftigte            BIP               Exporte
(Exporte: 2010p)




50
Analyse



Einen differenzierten Blick auf die Regionen                lach/Seeland (52). Das Beispiel der Region
erlauben auch die Berechnungen der Cre-                     Bern zeigt, dass der Kanton Bern als Wirt-
dit Suisse zur Standortattraktivität. Diese                 schaftsstandort durchaus konkurrenzfähig
wird kleinräumig auf der Ebene der 110 MS-                  ist: Mit Rang 19 befindet sich die Region
Regionen43 der Schweiz vorgenommen44.                       Bern unter den besten 20 Prozent sämt-
Drei Regionen des Kantons Bern liegen                       licher Wirtschaftsregionen der Schweiz.
dabei über dem Schweizer Durchschnitt:                      Sie ist damit vergleichbar mit Regionen im
Bern (Rang 19), Biel/Seeland (47) und Er-                   Raum Basel und dem Bassin Lémanique.


Standortqualität der Schweizer Wirtschaftsregionen 2011                                                                 Standortqualität 2011
Synthetischer Index, CH = 0




        1.4 - 2.4
        1.0 - 1.4
        0.6 - 1.0
        0.3 - 0.6
        0.0 - 0.3
        -0.3 - 0.0
        -0.6 - -0.3
        -1.0 - -0.6
        -1.4 - -1.0
        -2.4 - -1.4




                                                                                                                        Quelle: Credit Suisse Econo-
                                                                                                                        mic Research




43	 Die MS-Regionen (MS: mobilité spatiale) zeichnen sich durch eine gewisse räumliche Homogenität aus und gehor-
    chen dem Prinzip von Kleinarbeitsmarktgebieten mit funktionaler Orientierung auf Zentren. Einzelne MS-Regionen
    sind kantonsübergreifend. (Quelle: BFS)
44	 Die Credit Suisse berechnet anhand von fünf messbaren Erfolgsfaktoren den Standortqualitätsindikator (SQI).
    Berücksichtigt werden dabei die Steuerbelastung der natürlichen und juristischen Personen, der allgemeine Ausbil-
    dungsstand der Bevölkerung, die Verfügbarkeit von hochqualifizierten Arbeitskräften sowie die verkehrstechnische
    Erreichbarkeit.                                                                                                                              51
Wirtschaftsstrategie 2025



                             7.5.	       Historische Zeitreihen

                             Nicht für alle volkswirtschaftlichen Indika-    Schluss ziehen, dass die Grundlagen für
                             toren liegen langfristige Vergleichszahlen      die heutige Branchenstruktur schon sehr
                             vor. Die Bevölkerungsentwicklung kann           früh gelegt wurden: Die Uhrenindustrie
                             bis Mitte des 19. Jahrhunderts zurück-          kam mit der französischen Revolution in die
                             verfolgt werden, Betriebe und Beschäf-          Schweiz. Die chemische Industrie begann
                             tigte bis Anfang des 20. Jahrhunderts.          sich in der Mitte des 18. Jahrhunderts in
                             Die Zahlenreihen zeigen, dass die unter-        Basel anzusiedeln. Die Grundlagen für die
                             durchschnittliche wirtschaftliche Entwick-      Maschinenindustrie und den Finanzplatz
                             lung des Kantons Bern kein neues Phä-           Zürich wurden zu Beginn des 19. Jahrhun-
                             nomen ist.                                      derts gelegt. Die Jungfraubahn wurde vor
                                                                             100 Jahren von einem Zürcher Industriel-
                             Angaben zur Wirtschaftskraft sind schwie-       len gebaut, das Kirchenfeldquartier in Bern
                             riger zu machen. Aufgrund des Volksein-         von der englisch dominierten Berne Land
                             kommens und der verfügbaren Angaben             Company entwickelt.
                             zur Wehrsteuer kann gesagt werden, dass
                             die Wirtschaftskraft des Kantons Bern im        Die folgenden Grafiken lassen den Schluss
                             Vergleich zur Schweiz ungefähr auf dem          zu, dass Entscheide im späten 19. Jahr-
                             gleichen Niveau liegt wie in den sechziger      hundert stark zur Entwicklung in der
                             Jahren des vergangenen Jahrhunderts.            Schweiz und im Kanton Bern beigetragen
                                                                             haben. Einen weiteren „Bruch“ scheint es
                             Aufgrund der historischen Wurzeln wich-         in den 50er und 60er Jahren des 20. Jahr-
                             tiger Industrien lässt sich ebenfalls der       hunderts gegeben zu haben.


Bevölkerungsentwick-
lung 1850–2010                   600

                                 500

        BE *                     400
        CH
        ZH                       300

        VD
                                 200
        SG
        AG
                                 100

                                     0
                                     1850       1870    1890      1910      1930    1950     1970      1990     2010
Quelle: BFS Volkszählungen
                             indexiert, 1850 = 100
                             * heutiges Kantonsgebiet




52
Analyse



                                                                                   Betriebe im 2. und 3.
    250                                                                            Sektor 1905–2008


    200
                                                                                           BE *
    150                                                                                    CH
                                                                                           ZH
    100                                                                                    VD
                                                                                           SG
     50                                                                                    AG


       0
        1905      1929     1939   1955   1965   1975   1985   1995   2005   2008
                                                                                   Quelle: BFS Betriebszählungen
indexiert, 1905 = 100
* heutiges Kantonsgebiet



                                                                                   Beschäftigte im 2. und
    600                                                                            3. Sektor 1905–2008

    500
                                                                                           BE *
    400
                                                                                           CH
                                                                                           ZH
    300
                                                                                           VD
    200                                                                                    SG
                                                                                           AG
    100

       0
        1905      1929     1939   1955   1965   1975   1985   1995   2005   2008
                                                                                   Quelle: BFS Betriebszählungen
indexiert, 1905 = 100
* heutiges Kantonsgebiet




                                                                                                           53
Wirtschaftsstrategie 2025



7.6.	   Image




Kernaussagen                       Der Kanton Bern wird nicht als besonders attraktiver Wirtschaftsstandort eingeschätzt.

                                   Der Kanton Bern ist ein beliebter Wohnkanton.

                                   Der Kanton Bern wird als Ferienregion sehr positiv wahrgenommen.




Kernaussagen im
Vergleich                      +




                           CH




                               -
                                       klein             Volkswirtschaftliche Bedeutung                   gross

                                   Handlungsbedarf	 Einflussmöglichkeiten
                                   	                 klein	mittel	gross		                                 gross



Einflussmöglichkeiten     Das Image des Kantons Bern wird von zahlreichen Faktoren geprägt. Geschichte,
                          Strukturen und Kultur ändern sich nur sehr langfristig. Beeinflussen lässt sich das
                          Image durch die staatlichen Leistungen und die Art wie diese erbracht werden sowie
                          über die Kommunikation.




 54
Analyse



Im Rahmen der «wachstumsstrategie                        mengefasst zeigt es sich, dass Kommu-                     Hintergrund
version 2007» hat der Kanton Bern un-                    nikationsdefizite bestehen. Der Kanton
tersucht, wie er von den verschiedenen                   Bern ist «besser als sein Ruf».
Kreisen wahrgenommen wird45. Zusam-


                                                                                                                   Attraktivität des
                         0%             20 %           40 %            60 %            80 %          100 %         Kantons Bern



   Wirtschaftsstandort                                                                                                 sehr unattraktiv




           Wohnregion
                                                                                                                       sehr attraktiv


          Ferienregion
                                                                                                                   Quelle: Imageanalyse zum
                                                                                                                   Kanton Bern, IMU Universität
                                                                                                                   Bern, LINK Institut, 2008




Die Ergebnisse einer repräsentativen Be-                 landschaftliche Schönheit, die Mentalität
fragung von 1’500 Personen zeigen für                    der Berner und die Vielseitigkeit des Kan-
den Kanton Bern grundsätzlich positive                   tons (sowohl kulturell wie auch landschaft-
Werte und einen hohen Sympathiewert46.                   lich) werden erwähnt. Kurz, der Kanton
Drei Viertel der befragten Personen äus-                 Bern bietet eine hohe Lebensqualität.
serten sich positiv oder sehr positiv zum
Image des Kantons. Sehr gute Noten er-                   Der Kanton Bern wird bei der Bevölkerung
hält der Kanton Bern bezüglich der hohen                 als etwas weniger innovativ, zukunftsori-
Lebensqualität und der sympathischen,                    entiert, weltoffen und erfolgreich wahrge-
bescheidenen und freundlichen Bevölke-                   nommen. Verbesserungspotenzial sieht
rung. 80 Prozent schätzen Bern als Feri-                 die Imageanalyse z.B. in einer stärkeren
enregion und 68 Prozent als Wohnheimat.                  internationalen Ausrichtung und einer hö-
Die Studie ortet aber auch Handlungsbe-                  heren Wirtschaftsfreundlichkeit.
darf, damit der Kanton Bern seine Position
im Standortwettbewerb verbessern kann.                   Unternehmen und Meinungsführer sehen
Der Kanton Bern wird eher als Tourismus-,                die Vielseitigkeit des Kantons sowie sei-
Verwaltungs- und Landwirtschaftskanton                   ne Brückenfunktion zwischen West- und
und weniger als Wirtschafts- und Indust-                 Deutschschweiz als Stärke und weisen
riestandort wahrgenommen.                                auf ein gewisses Understatement hin. So
                                                         wird der Kanton Bern weniger als Wirt-
Aus der Imageanalyse lassen sich die zent-               schaftsstandort wahrgenommen, obwohl
ralen Stärken des Kantons Bern ableiten. So              die Wirtschaft gut positioniert ist und es in-
wird der Kanton Bern als sehr naturverbun-               ternational sehr erfolgreiche Unternehmen
den, freundlich, verantwortungsbewusst                   gibt. Die Wirtschaft ist zudem im Rahmen
und ehrlich wahrgenommen. Vor allem die                  der Clusterpolitik gut vernetzt.


45	 Imageanalyse des Instituts für Marketing und Unternehmensführung der Universität Bern (IMU, Prof. Dr. Harley
    Krohmer) 2008.
46	 In die Befragung mittels Fragebogen einbezogen wurden Privatpersonen sowie Unternehmen und Meinungsführer.
    Bei den Privatpersonen wurde u.a. unterschieden nach der Bevölkerung im Kanton Bern, Wegpendler/-innen,
    Zupendler/-innen, Wegzügler/-innen, Expats und Studierenden. Die Unternehmen hatten Sitz im Kanton Bern oder
    ausserhalb des Kantons Bern. «Meinungsführer» waren Personen aus Politik, Verbänden, NGO, Medien sowie
    Wirtschaftsprüfer, Steuerberater und Rechtsanwälte. Unternehmen und Meinungsführer äussern sich über einen
    qualitativen Ansatz im Rahmen von Diskussionsgruppen.                                                                                   55
Wirtschaftsstrategie 2025



7.7.	   Staatliche Leistungen und Strukturen

7.7.1.	 Finanzen und Steuern

                                   Die Rechnungsabschlüsse waren in den vergangenen zehn Jahren positiv. Ab
Kernaussagen
                                   2012 führen – wie in anderen Kantonen auch – verschiedene Faktoren zu einer
                                   wesentlichen Verschlechterung.
                                   Die Verschuldung ist trotz Schuldenabbau seit 2003 nach wie vor hoch.
                                   Die öffentlichen Ausgaben von Kanton und Gemeinden pro Kopf sind unter-
                                   durchschnittlich.
                                   Die Steuerbelastung für natürliche Personen liegt bei mittleren und hohen Ein-
                                   kommen über dem Schweizer Durchschnitt, bei tiefen Einkommen darunter.
                                   Die Steuerbelastung für juristische Personen liegt im hinteren Mittelfeld.

Kernaussagen im
Vergleich                      +




                           CH




                               -
                                       klein              Volkswirtschaftliche Bedeutung                    gross

                                   Handlungsbedarf	 Einflussmöglichkeiten
                                   	                  klein	mittel	gross		                                  gross



Einflussmöglichkeiten     Die Wirtschaftskraft und der Umfang der Steuerabschöpfung bestimmen die Steu-
                          ereinnahmen. Diese sind entscheidend dafür, welche Mittel zur Erfüllung öffentlicher
                          Aufgaben zur Verfügung stehen.
                          Bei unveränderter Abschöpfung und Wirtschaftskraft können Steuern ohne Aufgaben-
                          verzicht verschoben, aber nicht gesenkt werden.




 56
Analyse



Von 1998 bis 2010 schloss die laufende                      konnten Schulden im Umfang von 2.2 Mil-                    Hintergrund
Rechnung mit einem Überschuss ab. Im                        liarden Franken abgebaut werden. Zusätz-
Durchschnitt betrug der Überschuss 170                      lich wurde 2005 der Anteil des Kantons
Millionen Franken oder 2 Prozent der Bi-                    aus dem Goldverkauf der Nationalbank
lanzsumme. Der Selbstfinanzierungsgrad                      ebenfalls zum Schuldenabbau verwendet
der Investitionsrechnung lag seit 1999 je-                  (CHF 2.4 Mrd.). Mit 5’680 Franken liegt
weils über 100 Prozent.                                     der Kanton Bern bei der Verschuldung pro
                                                            Kopf unter dem Schweizer Durchschnitt.
Der Kanton Bern weist mit 5.6 Milliarden                    Die Referenzkantone St. Gallen, Aargau
Franken absolut betrachtet die vierthöchste                 und Zürich stehen aber deutlich besser da.
Verschuldung (Bruttoschuld I47) aller Kan-                  Nur die Waadt weist einen noch höheren
tone auf (2009). Zwischen 2003 und 2010                     Wert auf.


                                                                                                                       Verschuldung 2009
                                   BE           CH*             AG            SG             VD            ZH
 absolut (Mio. CHF)              5’564        52’556          2’435          1’207         6’085          6’407
                                                                                                                       Quellen: Eidgenössische
 pro Kopf (CHF)                  5’680          6’737         4’081          2’544         8’632          4’687        Finanzverwaltung (EFV), BFS
                                                                                                                       ESPOP
* Summe der Kantone ohne Bund


Insbesondere aufgrund der KVG-Revisi-                       sind die Prognosen düster. Der Kanton
on, der Senkung der Motorfahrzeugsteuer                     Bern rechnet mit einem erneuten Anstieg
und den voraussichtlich deutlich gerin-                     der Verschuldung ab 2012.
geren Ausschüttungen der Nationalbank


Die öffentlichen Ausgaben pro Kopf (Kan-                    beim Einbezug der Bundesverwaltung, weil
ton und Gemeinden) liegen im Kanton Bern                    sich diese in der Agglomeration Bern kon-
mit 12’600 Franken unter dem Schweizer                      zentriert. Der hohe Anteil der Verwaltung
Durchschnitt (CHF 13’700). Einzig St. Gal-                  an der Beschäftigung insgesamt zeigt so-
len weist von den Referenzkantonen einen                    mit die volkswirtschaftliche Bedeutung des
geringeren Wert aus. Bei der Anzahl der                     öffentlichen Sektors für den Kanton Bern,
Beschäftigten in der Verwaltung ist Bern im                 nicht aber einen überdurchschnittlich gros-
Durchschnitt. Ein anderes Bild ergibt sich                  sen kantonalen Verwaltungsapparat.


                                                                                                                       Beschäftigte in der
                                   BE            CH             AG            SG             VD            ZH          Verwaltung
 Kanton                          18’706      168’145           6’407          7’483        22’173        15’667

 Bezirk                               43         1’422            334              9              0          180

 Gemeinde                        21’301      151’588          13’977        10’651          9’240        35’244

 Total                           40’050      321’155          20’718        18’143         31’413        51’091

 pro 1’000 Einwohner                  41             42            35             39            45             38

 Bund                            24’643        38’349             999           676         2’122          2’052

 Total (inkl. Bund)              64’693      359’504          21’717        18’819         33’535        53’143
                                                                                                                       Quellen: BFS Betriebszählung
 pro 1’000 Einwohner                  66             47            37             40            49             39      2008 (Stand: 29.3.2010), BFS
                                                                                                                       ESPOP




47	 Die Bruttoschuld I oder reale Verschuldung umfasst die laufenden Verpflichtungen (v. a. Kreditoren und Kontokor-
    rente), die kurz-, mittel- und langfristigen Schulden sowie die Verpflichtungen für Sonderrechnungen.                                       57
Wirtschaftsstrategie 2025



                         Der Ressourcenindex48 für den Kanton                       senken und sich damit im kantonalen Ver-
                         Bern beträgt für das Jahr 201149 74.9                      gleich zwei Ränge verbessern konnte (von
                         Punkte (CH = 100), was dem 16. Rang al-                    Rang 23 auf Rang 21)51. Alle Referenzkan-
                         ler Kantone entspricht. Von den Referenz-                  tone sind besser als der Kanton Bern und
                         kantonen hat nur St. Gallen einen gerin-                   weisen teilweise einen deutlich geringeren
                         geren Ressourcenindex. 2008 betrug der                     Steuerbelastungsindex auf.
                         Ressourcenindex des Kantons Bern noch
                         77.1 Punkte. In dieser Zeit hat sich der                   Bei der Steuerbelastung der juristischen
                         Kanton Waadt stark, Zürich leicht verbes-                  Personen liegt der Kanton Bern im hinte-
                         sert. Aargau und St. Gallen wiesen einen                   ren Mittelfeld. Er hat seinen früheren gu-
                         noch stärkeren Rückgang auf als Bern.                      ten Platz eingebüsst, weil andere Kantone
                                                                                    im interkantonalen Steuerwettbewerb ihre
                         Der Steuerbelastungsindex50 nahm zwi-                      Unternehmenssteuern deutlich gesenkt
                         schen 2008 und 2011 von 114.8 auf 118.7                    haben. Bei den natürlichen Personen ist
                         Punkte zu (CH = 100). Dies obwohl der                      die Belastung für mittlere und höhere Ein-
                         Kanton Bern die Steuerbelastung leicht                     kommen deutlich überdurchschnittlich.


Ressourcen- und
                             140
Steuerbelastungsindex
2011                         120
                                                                      100 = CH-Durchschnitt
                             100

                             80

                             60

                             40

                             20

                               0
                                      ZH        VD         AG        BE        SG        ZH        AG         VD        SG        BE

Quelle: Eidgenössische                            Ressourcenindex                                 Steuerbelastungsindex
Finanzverwaltung




                         48	 Der Ressourcenindex dient seit 2008 als Grundlage für den Ressourcenausgleich. Er bildet das Ressourcenpo-
                             tenzial der Kantone ab, d.h. die finanziellen Ressourcen, die besteuert werden können. Der Ressourcenindex gibt
                             Aufschluss über die wirtschaftliche Leistungsfähigkeit eines Kantons im Vergleich zum Schweizer Durchschnitt.
                             Je höher der Ressourcenindex, desto grösser die Leistungsfähigkeit. Die Berechnung erfolgt über die Summe der
                             steuerbaren Einkommen und Vermögen der natürlichen Personen sowie die Summe der Gewinne der juristischen
                             Personen.
                         49	 Das Ressourcenpotenzial 2011 basiert auf den Bemessungsjahren 2005–2007 und widerspiegelt somit die dama-
                             lige wirtschaftliche Situation der Kantone.
                         50	 Der Steuerbelastungsindex ist ein Mischindex für juristische und natürliche Personen und wird seit 2008 anhand
                             des Ressourcenpotenzials bemessen. Die Bemessungsjahre entsprechen denjenigen des Ressourcenindex.
                         51	 Je höher der Steuerbelastungsindex, desto höher ist die Steuerausschöpfung des Ressourcenpotenzials, d.h.
58                           desto höher ist der durchschnittliche Steuersatz.
Analyse




      59
Wirtschaftsstrategie 2025



7.7.2.	 Bildung




                                  Der Kanton Bern verfügt über ein breites, dezentrales Angebot auf der Sekun-
Kernaussagen
                                  darstufe II (Berufsbildung, Mittelschulen).
                                  Der Kanton Bern weist eine überdurchschnittlich hohe Abschlussquote auf der
                                  Sekundarstufe II auf.
                                  Im Kanton Bern existiert ein gut ausgebautes Angebot in der höheren Berufs-
                                  bildung.
                                  Neben Zürich ist Bern der einzige Kanton mit eigener Universität, Fachhoch-
                                  schule und Pädagogischer Hochschule.
                                  Der Kanton Bern ist nicht Standort einer technischen Hochschule (ETH), aber
                                  die beiden ETH in Zürich und Lausanne sind gut erreichbar.
                                  Bildung und Arbeitsmarkt sind besser aufeinander abzustimmen.

Kernaussagen im
Vergleich                     +




                          CH




                              -
                                      klein             Volkswirtschaftliche Bedeutung                 gross
                                  Handlungsbedarf	 Einflussmöglichkeiten
                                  	                 klein	mittel	gross	                         klein	 gross




Einflussmöglichkeiten    Im Bildungsbereich gibt es Vorgaben des Bundes und interkantonale Vereinbarun-
                         gen. Innerhalb dieses Rahmens gestaltet der Kanton Bern sein Bildungsangebot.




 60
Analyse



Das Bildungsangebot ist im Kanton Bern                      Sowohl für die Ausbildung von Fachkräften                   Hintergrund
gut ausgebaut. Die Volksschule und die                      als auch für die Integration in den Arbeits-
Sekundarstufen I und II sind dezentral or-                  markt ist das schweizerische Duale Sys-
ganisiert. Kindergarten und Volksschule                     tem (Berufslehre) von grosser Bedeutung.
haben Blockzeiten, Tagesschulangebo-                        Dieses System muss auf die künftigen be-
te sind vorhanden oder im Aufbau. Das                       ruflichen Anforderungen ausgerichtet wer-
Bildungsniveau liegt im dem Schweizer                       den. Die Organisationen der Arbeitswelt52
Durchschnitt.                                               bestimmen das Ausbildungsangebot. Der
                                                            Kanton kann nur durch Rahmenbedingun-
Die Berufswahl wird von zahlreichen Fak-                    gen Anreize setzen, weshalb seine Einfluss-
toren beeinflusst. Nicht immer stimmen die                  möglichkeiten gering sind. Die Organisatio-
individuelle Wahl und die Anforderungen                     nen der Arbeitswelt können insbesondere
des Arbeitsmarkts überein, es besteht bei-                  bei der Weiterbildung auf die Integration in
spielsweise ein Mangel an Fachkräften in                    den Arbeitsmarkt Einfluss nehmen, indem
naturwissenschaftlichen und technischen                     sie bei einer Änderung der Wirtschaftssitu-
Berufen (vgl. auch Abschnitt 6.1.6)                         ation Personen in Berufe umschulen, bei
                                                            denen ein Fachkräftemangel besteht.


                                                                                                                        Abschlussquoten
                                             BE           CH           AG          SG           VD           ZH         2009
 Abschluss
                                             95 %       89.7 %        k. A.       k. A.        k. A.        k. A.
 Sekundarstufe II*
 Berufsmaturitätsquote                     14.1 %       12.0 %      12.5 %       13.3 %        7.4 %       12.1 %
 Gymnasiale
                                           19.0 %       19.4 %      13.6 %       14.0 %       24.2 %       17.3 %
 Maturitätsquote
 Fachhochschule /
                                           12.5 %       12.8 %      10.6 %       13.7 %       12.9 %        9.8 %
 Pädagogische Hochschule
 Universitätsabschluss                     13.1 %       15.0 %      10.4 %       10.4 %       18.0 %       10.2 %
                                                                                                                        Quelle: BFS
* Berufsbildung (ohne Berufsmaturität), Berufsmaturität, Allgemeinbildung


Die Universität Bern hat acht Fakultäten und                ge, 19 Masterstudiengänge sowie zahl-
rund 160 Institute. Mit 14’500 Studierenden                 reiche Weiterbildungsangebote an. Einige
gehört sie zu den mittelgrossen Schweizer                   Studiengänge sind in der Deutschschweiz
Universitäten. Die Universität Bern beteiligt               einzigartig, beispielsweise Sport, Agrono-
sich an zahlreichen nationalen53, und inter-                mie, Holztechnik, Automobiltechnik.
nationalen Forschungsprojekten, unter an-
derem in der Klimaforschung und der Welt-                   Die höhere Berufsbildung (Tertiär B) um-
raumforschung. 2009 hat die Universität                     fasst die höheren Fachschulen, die Be-
472 Forschungskooperationen mit privaten                    rufsprüfung und die höhere Fachprüfung
Unternehmen durchgeführt. Die Medizini-                     (Meisterprüfung). Sie versorgt die Wirt-
sche Fakultät nimmt zusammen mit dem                        schaft mit praxisnah ausgebildeten Fach-
Inselspital in verschiedenen Fachbereichen                  kräften. Im Schuljahr 2009/2010 wurden
eine Spitzenposition ein.                                   im Kanton Bern insgesamt 148 Bildungs-
                                                            gänge angeboten. 2009 betrug die Zahl
Die Berner Fachhochschule bietet in sechs                   der Abschlüsse 27’500 (nur Zahlen für die
Departementen54 27 Bachelorstudiengän-                      Schweiz verfügbar).


52	 Zu den Organisationen der Arbeitswelt zählen die Sozialpartner, die Verbände sowie öffentliche und private Anbie-
    ter von Lehrstellen und anderen Bildungsangeboten.
53	 Die Universität Bern ist Standort der vier Nationalen Forschungsschwerpunkte (NFS) «Klima», «Nord-Süd», «Trade
    Regulation» und «TransCure» (Membranbiologie). Zusätzlich teilt sie sich mit der ETH Zürich den NFS «MUST»
    (Experimentalphysik).
54	 Technik und Informatik; Architektur, Holz und Bau; Wirtschaft und Verwaltung, Gesundheit, Soziale Arbeit; Hoch-
    schule der Künste Bern; Schweiz. Hochschule für Landwirtschaft (SHL); Eidg. Hochschule für Sport Magglingen
    (EHSM).                                                                                                                                 61
Wirtschaftsstrategie 2025



                          Die Hochschulen (Tertiär A: Universitäten,                 Der grösste Teil der Absolventinnen und
                          Fachhochschulen, Pädagogische Hoch-                        Absolventen findet eine passende Arbeits-
                          schulen) verzeichneten insgesamt 35’800                    stelle. Die ausgewiesenen Ergebnisse zur
                          Abschlüsse.                                                Erwerbstätigkeit hängen jedoch stark von
                                                                                     der konjunkturellen Lage ab. Bei der Be-
                          Seit 1998 unterstützte die Kommission für                  fragung 2007 gab es bei den Berner Fach-
                          Technologie und Innovation (KTI)55 über                    hochschulabsolventinnen und -absolven-
                          330 Kooperationen von Unternehmen mit                      ten praktisch keine Erwerbslosigkeit, 2009
                          Hochschulen im Kanton Bern. Damit be-                      war der entsprechende Wert überdurch-
                          legt Bern den zweiten Rang hinter Zürich.                  schnittlich.

                          Die Erwerbssituation der Hochschulab-                      Die Gründe für den Verzicht auf eine Er-
                          solventinnen und -absolventen ist gut.                     werbstätigkeit sind nicht erfasst.


Hochschulabsolventen:
Erwerbsstatus fünf Jah-
                                                                      erwerbstätig             erwerbslos            erwerbsverzicht
re nach Abschluss, 2009    Total Universitäten CH*                         95.9 %                   2.3 %                    1.8 %

                           Universität Bern*                               96.1 %                   1.5 %                    2.4 %

                           Total Fachhochschulen CH                        97.4 %                   1.2 %                    1.4 %

                           Berner Fachhochschule                           96.2 %                   2.7 %                    1.1 %
Quelle: BFS
                          Master, Lizenziat, Diplom




                          55	 Die Kommission für Technologie und Innovation (KTI) ist die Förderagentur für Innovation des Bundes. Sie unter-
                              stützt die marktorientierte Forschung und Entwicklung sowie die Gründung und den Aufbau von Jungunterneh-
                              men. Mit thematischen und regionalen Netzwerken und Plattformen hilft sie, den Wissens- und Technologietrans-
62                            fer (WTT) zu optimieren.
Analyse




      63
Wirtschaftsstrategie 2025



7.7.3.	 Infrastruktur




                                   Der Kanton Bern verfügt über eine sehr gute Verkehrsinfrastruktur (Strasse und
Kernaussagen
                                   Schiene). Diese stösst aber an Kapazitätsgrenzen.

                                   Das ÖV-Angebot ist gut ausgebaut.

                                   Die Flughäfen Zürich, Genf und Basel sind im internationalen Vergleich sehr gut
                                   erreichbar. Der Flugplatz Bern-Belp hat ein Grundangebot an Verbindungen in
                                   europäische Zentren.
                                   Die Versorgung mit Telekommunikationsdienstleistungen (Breitband, Mobilnetz)
                                   ist gut.


Kernaussagen im
Vergleich                      +




                           CH




                               -
                                       klein             Volkswirtschaftliche Bedeutung                   gross

                                   Handlungsbedarf	 Einflussmöglichkeiten
                                   	                 klein	mittel	gross	                           klein	 gross



Einflussmöglichkeiten     Über die Abstimmung von Verkehrs- und Siedlungsentwicklung beeinflusst der Kan-
                          ton die Nachfrage nach Verkehrsleistungen. Er erstellt und unterhält Kantonsstrassen
                          und ist Besteller im Regionalverkehr. Gegenüber dem Bund nimmt er Einfluss auf den
                          Bau von Nationalstrassen und Eisenbahninfrastrukturen.




 64
Analyse



Die Verkehrsinfrastruktur ist gut ausge-        Linienverbindungen zu wichtigen europäi-       Hintergrund
baut. Die Erreichbarkeit auf Strasse und        schen Zentren ist vorhanden. Für weltwei-
Schiene ist sowohl national wie auch in-        te Verbindungen profitiert der Kanton Bern
ternational im Kanton Bern überdurch-           dank seiner zentrale Lage vom Angebot
schnittlich. In den nächsten Jahren besteht     aller Landesflughäfen. Im internationalen
die Gefahr, dass für die Weiterentwicklung      Vergleich ist die Reisezeit zu den Flughäfen
dieser Infrastrukturen die finanziellen Mit-    Zürich, Basel und Genf nicht länger als die
tel nicht mehr im benötigten Ausmass zur        Reisezeit innerhalb einer Metropole.
Verfügung stehen was sich negativ auf die
Standortattraktivität auswirken würde.          Die Preise für Elektrizität sind von Gemein-
                                                de zu Gemeinde unterschiedlich, insge-
Der Bahnhof Bern ist mit einer Tagesfre-        samt liegen sie im Kanton Bern sowohl
quenz von 245’000 Personen der zweit-           für Haushalte als auch für Gewerbe- und
grösste Bahnhof der Schweiz und spielt          Industriebetriebe über dem Schweizer
eine bedeutende Rolle auf der West-Ost-         Durchschnitt. Die Versorgungssicherheit
sowie der Nord-Süd-Achse. Bern ist an drei      ist – wie in der ganzen Schweiz – hoch.
internationale HGV-Netze angeschlossen
(TGV, ICE und Eurocity). Das ÖV-Angebot         Die Erschliessung mit Telekommunikati-
ist gut ausgebaut. Mehrere grosse Pro-          onsdiensten ist im Kanton Bern – genauso
jekte im Agglomerationsverkehr werden in        wie in der Schweiz – äusserst gut. Aktuell
den kommenden Jahren fertiggestellt oder        liegt die Herausforderung im Ausbau der
angegangen.                                     hochleistungsfähigen Glasfaserverbindun-
                                                gen. Die unterschiedlich hohen Investiti-
Der Flugplatz Bern-Belp leistet ebenfalls ei-   onskosten je nach Topografie und Sied-
nen Beitrag zur Erschliessung des Kantons       lungsdichte führen voraussichtlich dazu,
Bern, insbesondere für den Tourismus, die       dass weniger dicht besiedelte Regionen
Bundesverwaltung und international täti-        erst langfristig erschlossen oder höhere
ge Unternehmen. Ein Grundangebot an             Nutzungskosten zu tragen haben werden.




                                                                                                                   65
Wirtschaftsstrategie 2025



7.7.4.	 Gesundheitsversorgung




                                  Die Spitalversorgung mit zahlreichen öffentlichen und privaten Anbietern mit
Kernaussagen
                                  dezentralen Standorten ist gut ausgebaut.
                                  Das Inselspital ist das zweitgrösste (Universitäts-)Spital der Schweiz und ein
                                  Zentrum der Spitzenmedizin.
                                  Die Kosten für Gesundheitsversorgung sind sowohl für den Kanton wie für die
                                  Prämienzahlenden hoch.




Kernaussagen im
Vergleich                     +




                          CH




                              -
                                      klein              Volkswirtschaftliche Bedeutung                  gross

                                  Handlungsbedarf	 Einflussmöglichkeiten
                                  	                 klein	mittel	gross	                           klein	 gross



Einflussmöglichkeiten    Die Regulierung der sozialen Krankenversicherung ist Bundesaufgabe. Die Kantone
                         haben den Auftrag, die Gesundheitsversorgung sicher zu stellen und das Gesund-
                         heitswesen zu organisieren. Die Kosten der Gesundheitsversorgung kann der Kanton
                         Bern nur beschränkt steuern.
                         Die Stellung des Inselspitals ist für den Wirtschaftsstandort von grosser Bedeutung
                         und kann vom Kanton beeinflusst, aber nicht umfassend gesteuert werden.




 66
Analyse



Gemessen an der Einwohnerzahl liegt die      tenzzentrum der Spitzenmedizin. Jährlich       Hintergrund
Anzahl der Spitäler im Kanton Bern unter     werden über 220’000 Patientinnen und
dem Schweizer Durchschnitt, vergleichbar     Patienten behandelt. Das Inselspital ist mit
mit Aargau, St. Gallen und Zürich. Mit 33    7’000 Mitarbeitenden einer der grössten
öffentlichen und privaten Spitälern (2009)   Arbeitgeber im Kanton und ein bedeuten-
weist der Kanton Bern gemeinsam mit          der Wirtschaftsfaktor.
dem Kanton Waadt die zweitgrösste An-
zahl auf – hinter Zürich (48). Gemessen      Die Krankenkassenprämien im Kanton
an der Einwohnerzahl liegt die Anzahl der    Bern sind schweizweit die dritthöchsten.
Spitalbetten im Kanton Bern (5.3 pro 1’000   Die Revision des Krankenversicherungs-
Einwohner) über dem Schweizer Durch-         gesetzes und die Neuordnung der Pfle-
schnitt (5.1 pro 1’000 Einwohner) und über   gefinanzierung (beides Entscheide auf
allen Referenzkantonen.                      Bundesebene) belasten die Rechnung des
                                             Kantons Bern ab 2012 voraussichtlich mit
In der Gesundheitsversorgung arbeiten        300 Millionen Franken pro Jahr.
62’000 Personen (Berner Spitäler: 25’000,
Heime: 24’000, Arztpraxen, Spitex etc.:      In den nächsten fünfzehn Jahren wird der
13’000). Die Gesundheitsversorgung hat       Anteil alter Menschen an der Gesamtbe-
deshalb einen bedeutenden Einfluss auf       völkerung stark zunehmen, weshalb die
den Arbeitsmarkt                             Nachfrage nach Leistungen der Gesund-
                                             heitsversorgung steigen wird. Dies wird zu
Das Inselspital ist eines der fünf Schwei-   einem Mangel an Fachkräften führen und
zer Universitätsspitäler, ein überkantona-   neue Anforderungen an die Aus- und Wei-
les Zentrum für medizinische Leistungen,     terbildung stellen.
ein Forschungszentrum und ein Kompe-




                                                                                                                67
Wirtschaftsstrategie 2025



7.7.5.	 Raumplanung und Gemeindestrukturen




                                  Baulandreserven befinden sich teilweise an den falschen Standorten und sind
Kernaussagen
                                  nur begrenzt verfügbar.
                                  Die kleinräumige Struktur und die hohe Autonomie der Gemeinden in der Nut-
                                  zungsplanung erschweren eine übergeordnete Abstimmung.

                                  Die kleinräumige Struktur führt zu Fehlanreizen bei den Steuern.




Kernaussagen im
Vergleich                     +




                          CH




                              -
                                      klein             Volkswirtschaftliche Bedeutung                 gross

                                  Handlungsbedarf	 Einflussmöglichkeiten
                                  	                 klein	mittel	gross		                               gross



Einflussmöglichkeiten    Seine Strukturen und die Raumplanung kann der Kanton Bern selber gestalten, wobei
                         er sich in der Raumplanung an die Vorgaben des eidgenössischen Raumplanungs-
                         rechts halten muss. Die öffentliche Hand kann zudem als Eigentümerin von Grundstü-
                         cken die Entwicklung beeinflussen.




 68
Analyse



Der Raumplanungsbericht '1056 zeigt auf,                ansiedeln. Deshalb hat er das Programm                  Hintergrund
dass es im Kanton Bern insgesamt zwar                   der wirtschaftlichen Entwicklungsschwer-
genügend unbebaute Bauzonen gibt. Die-                  punkte (ESP Programm) gestartet. Damit
se liegen jedoch teilweise am falschen Ort              werden der Wirtschaft attraktive Flächen
und es stehen zu wenig zusammenhän-                     bereitgestellt, die optimal mit allen Ver-
gende grosse Flächen zur Verfügung. Zwi-                kehrsmitteln erreichbar sind.
schen 2005 und 2009 haben verfügbare
Bauzonen an zentralen, gut erschlossenen                Der Kanton Bern ist trotz einzelner Ge-
Lagen abgenommen. Neueinzonungen                        meindefusionen nach wie vor sehr klein-
fanden und finden oft politisch keine Mehr-             räumig strukturiert. Bern ist die viertgröss-
heit gerade in zentralen und strategisch                te Stadt der Schweiz, Biel und Thun liegen
wichtigen Lagen.                                        auf den Rängen 10 und 11.

Die öffentliche Hand und die öffentliche                Grössere Gemeinden können Aufgaben
Unternehmen sind bedeutende Grund-                      grundsätzlich kostengünstiger und pro-
eigentümer im Kanton Bern. An strate-                   fessioneller erfüllen. In grösseren Räumen
gisch wichtigen Standorten, die für die                 lässt sich der Interessensausgleich besser
wirtschaftliche Entwicklung gut geeignet                verwirklichen. Gemeindegrenzen können
sind, sind die SBB, die Post oder das VBS               die wirtschaftliche Entwicklung hemmen
oft Eigentümer von grossen, unbebauten                  und in der Raumplanung wie auch bei
oder wenig genutzten Flächen.                           der Standortwahl zu Fehlanreizen führen.
                                                        Deshalb haben die Strukturen nicht zu
Der Kanton Bern will Arbeitsplätze kon-                 unterschätzende Auswirkungen auf die
zentriert an ausgesuchten Standorten                    Volkswirtschaft.


                    Einwohner                                            Gemeinden                              Anzahl Gemeinden nach
                                                                                                                Einwohnerzahl
                       < 500                                                   117
                    500 – 2’000                                                149
                   2’000 – 5’000                                                84
                  5’000 – 10’000                                                19
                 10’000 – 20’000                                                10
                 20’000 – 100’000                                               3
                     > 100’000                                                  1                               Quelle: BFS, AGR
                                                                                                                (Gemeinden: 1.1.2011,
                        Total                                                  383                              Einwohnerzahl: 31.12.2009)



Der Kanton Bern fördert seit 2005 Ge-                   ist. Andere Kantone haben in dieser Be-
meindefusionen. In den vergangenen                      ziehung mehr erreicht (z.B. Glarus, Stadt
Jahren waren verschiedene Projekte er-                  Luzern, Tessin mit Lugano). Der Kanton
folgreich – mehrheitlich zwischen klei-                 Bern will deshalb seine Instrumente zur
neren Gemeinden. Eine Evaluation57 des                  Förderung von Gemeindefusionen stär-
Gemeindefusionsgesetzes zeigt auf, dass                 ken, eine entsprechende Vorlage wird der
Fusionen vermehrt angegangen werden,                    Grosse Rat voraussichtlich in der Novem-
aber keine grosse Dynamik entstanden                    bersession 2011 behandeln.




56	 Regierungsrat des Kantons Bern: Raumplanungsbericht '10. August 2010
57	 Evaluation Gemeindefusionsgesetz; Schlussbericht im Auftrag des Amtes für Gemeinden und Raumordnung (AGR)
    des Kantons Bern, 18. Februar 2009                                                                                                   69
Wirtschaftsstrategie 2025



                        Anfang 2010 ist die Reform der dezent-      wichtigen regionalen Fragen (insbeson-
                        ralen kantonalen Verwaltung in Kraft ge-    dere Verkehr, Raumplanung und Kultur)
                        treten. An die Stelle der 26 Amtsbezirke    vereinfachen sowie verbindlicher und de-
                        traten fünf Verwaltungsregionen (mit ins-   mokratischer ausgestalten. Ziel ist es, die
                        gesamt 10 Verwaltungskreisen): Bern Mit-    Agglomerationen als Wachstumsmotoren
                        telland, Emmental-Oberaargau (Emmental      zu stärken, ohne den ländlichen Raum zu
                        und Oberaargau), Jura bernois, Oberland     vernachlässigen. Die vorgesehenen sechs
                        (Thun, Obersimmental-Saanen, Frutigen-      Regionalkonferenzen stellen sicher, dass
                        Niedersimmental und Interlaken-Oberhasli)   die Gemeinden in wichtigen regionalen
                        und Seeland (Biel-Bienne und Seeland).      Fragen gemeinsam, rasch und verbind-
                                                                    lich entscheiden können. Bis Ende 2010
                        Ein weiteres Element im Zusammenhang        haben bereits zwei Regionalkonferenzen
                        mit der strukturellen Erneuerung sind die   ihre Arbeit aufgenommen. In weiteren Ge-
                        Regionalkonferenzen. Der Kanton will        bieten sind die Vorbereitungen stark fort-
                        die Zusammenarbeit der Gemeinden in         geschritten.




70
Anhang



8.	      Anhang

8.1.	    Laufende wirtschaftspolitische Massnahmen

8.1.1.	 Clusterpolitik der Wirtschaftsförderung und Förderung von KTI-Projekten


 Direktion        Volkswirtschaftsdirektion (VOL)
 Stand            Daueraufgabe
                  Im Jahr 2010 hat die Wirtschaftsförderung Kanton Bern (WFB) ins-
                  gesamt 58 Projekte in der einen oder anderen Form unterstützt;
                  darunter sind 39 Projekte bestehender Unternehmen, 6 Neugrün-
                  dungen und 13 Ansiedlungen. Diese Projekte werden gemäss den
                  Angaben der Unternehmen voraussichtlich 1’340 neue Arbeitsplätze
                  generieren und 622 Millionen Franken Investitionen auslösen. Ge-
                  mäss der politischen Vorgabe der Volkswirtschaftsdirektion standen
                  innovative Projekte in den Clustern im Fokus der Unterstützung. Ins-
 Beschreibung
                  gesamt wurden 51 Projekte in den folgenden Clustern unterstützt:
                  Präzisionsindustrie (22), Medizintechnik (12), ICT (8), Design/Luxus-
                  güter (5), Energie- und Umwelttechnik (3) sowie Dienstleistungen (1).
                  Die WFB hat zudem 12 Berner Unternehmen, die ein Projekt mit der
                  Förderagentur für Innovation des Bundes (KTI) realisiert haben, mit
                  einem Innovationsbeitrag unterstützt.

                  Weitere Informationen: www.berneinvest.com


8.1.2.	 Innovationspark in Biel/Bienne


 Direktion        Volkswirtschaftsdirektion (VOL), Erziehungsdirektion (ERZ)
                  Machbarkeitsstudie liegt vor; Totalrevision des Forschungs- und In-
 Stand
                  novationsförderungsgesetz (FIFG) auf Bundesebene läuft
                  Der Verein Machbarkeit Stiftung Forschung Schweiz beabsichtigt die
                  Schaffung eines nationalen Innovationsparks an mehreren Stand-
                  orten, darunter in Biel/Bienne. In unmittelbarer Nähe zum Bahnhof
                  sollen eine Kernzone und mehrere verschieden grosse Werkzonen
                  mit unterschiedlichen Entwicklungshorizonten entstehen, die über
                  das ganze Stadtgebiet verteilt sind. Der nationale Innovationspark
                  in Biel/Bienne würde eine Plattform schaffen für gemeinsame For-
                  schungs- und Innovationsaktivitäten von Schweizer und internatio-
 Beschreibung     nalen Unternehmen sowie Universitäten und Fachhochschulen. Er
                  würde insbesondere nicht nur Angebote für Jungunternehmer bie-
                  ten, sondern auch Angebote für KMU der Region sowie nationale
                  und internationale Grossunternehmen. Dazu gehören Innovations-
                  zellen, also die Infrastruktur für Projektgruppen aus mittleren und
                  grösseren Unternehmen, die für einen spezifischen Projektauftrag
                  temporär zusammengestellt werden.

                  Weitere Informationen: www.stiftung-forschung-schweiz.ch




                                                                                               71
Wirtschaftsstrategie 2025



                        8.1.3.	 Hauptstadtregion Schweiz


                         Direktion       Volkswirtschaftsdirektion (VOL)
                         Stand           Daueraufgabe
                                         Die Vertreter der fünf Kantone Bern, Freiburg, Neuenburg, Solothurn
                                         und Wallis sowie 17 Gemeinden und 3 regionalen Organisationen
                                         haben an der 2. Hauptstadtkonferenz vom 2. Dezember 2010 den
                                         Verein «Hauptstadtregion Schweiz» gegründet. Mit der Gründung
                                         des Vereins ist die Aufbauphase des im Juli 2009 von Stadt und
                                         Kanton Bern initiierten Vorhabens abgeschlossen. Mit gemeinsa-
                         Beschreibung    men Projekten in den Bereichen Verkehr, Wirtschaft, Gesundheit,
                                         Hauptstadtfunktion und Bildung will der Verein dazu beitragen, dass
                                         die Hauptstadtregion Schweiz ihre Zusammengehörigkeit stärkt,
                                         das wirtschaftliche Profil schärft und sich auf Bundesebene durch
                                         die Vernetzung besser verankert.

                                         Weitere Informationen: www.hauptstadtregion.ch.


                        8.1.4.	 Marktbearbeitung im Tourismus stärken und in Richtung eins integrier-
                                ten Destinations- und Innovationsmarketings weiter entwickeln


                         Direktion       Volkswirtschaftsdirektion (VOL)
                                         Änderung des Tourismusentwicklungsgesetzes gemeinsamer An-
                         Stand           trag des Regierungsrat und der vorberatenden Kommission zuhan-
                                         den des Grossen Rats verabschiedet
                                         Mit einer gemeinsamen Aktiengesellschaft der touristischen Desti-
                                         nationen und des Kantons soll das Tourismusmarketing im Kanton
                                         Bern gestärkt werden. Dabei soll sie eng mit Schweiz Tourismus
                                         zusammenarbeiten. Für diese Aufgabe sind zusätzliche Mittel nö-
                         Beschreibung
                                         tig, sowohl aus allgemeinen Steuermitteln als auch von der Bran-
                                         che über die Beherbergungsabgabe. Zudem wird sich der Kanton
                                         vermehrt um touristische Veranstaltungen mit einer internationalen
                                         Ausstrahlung bemühen.


                        8.1.5.	 Überprüfung von Vorlagen auf ihre Auswirkungen auf die Wirtschaft


                         Direktion       alle
                         Stand           Daueraufgabe
                                         Seit 1997 werden Vorlagen des Grossen Rats und die wichtigen
                                         Vorlagen des Regierungsrats auf ihre Auswirkungen auf die Wirt-
                                         schaft geprüft (Beschäftigungswirkung, administrativer Zusatzauf-
                         Beschreibung
                                         wand etc.). Damit werden die Kostenfolgen für die Wirtschaft trans-
                                         parent gemacht und können im politischen Entscheidungsprozess
                                         berücksichtigt werden.




72
Anhang



8.2.	   Berichte und Strategien

8.2.1.	 Richtlinien der Regierungspolitik 2011–2014

Ende August 2010 hat der Regierungs-           nächsten vier Jahren. Für die wirtschaftli-
rat seine Richtlinien der Regierungspolitik    che Entwicklung besonders relevant sind
2010-2014 (Richtlinienbericht 2010) pu-        die Schwerpunkte «Innovation und Wett-
bliziert (RRB 1144/2010 vom 18. August         bewerbsfähigkeit stärken», «stabile Fi-
2010). Die Stärkung der Nachhaltigen Ent-      nanzpolitik fortsetzen», «Bildung und Kul-
wicklung bildet die Grundmaxime für die        tur stärken» sowie «Verkehr optimieren /
Regierungsarbeit. Der Regierungsrat will       Raumordnung fördern».
in der neuen Legislatur positive Impulse
geben für die wirtschaftliche Leistungs-       Der Grosse Rat hat die Richtlinien der Re-
fähigkeit, die gesellschaftliche Solidarität   gierungspolitik am 22. November 2010
und den Schutz der natürlichen Lebens-         zur Kenntnis genommen. Ein neuer Richt-
grundlagen. Acht Schwerpunkte bilden die       linienbericht wird im Jahr 2014 in Angriff
Leitlinie für das politische Handeln in den    genommen.


8.2.2.	 Alterspolitik

Im April 2005 hat der Grosse Rat den Be-       Der Grosse Rat wird voraussichtlich in der
richt zur Umsetzung der Alterspolitik im       September-Session 2011 den Altersbe-
Kanton Bern zustimmend zur Kenntnis            richt 2011 beraten.
genommen. Dieser bildet die konsequente
Weiterführung des bereits 1993 erarbeite-      Die Bildungsstrategie 2009 gibt die Leit-
ten Leitbildes «Alterspolitik 2005».           linien vor für die Entwicklung in den Be-
                                               reichen Kindergarten und Volksschule,
Der Zwischenbericht vom April 2007 be-         Mittelschule/Berufsbildung/Weiterbildung,
fasste sich mit der demografischen Ent-        Hochschulen und Kultur. Die wichtigsten
wicklung und deren Auswirkungen. Die           Inhalte werden laufend umgesetzt und die
zwei grossen Herausforderungen in der          notwendigen Anpassungen in den Rechts-
Alterspolitik sind, ein ausreichendes und      grundlagen vorgenommen.
qualitativ gutes Angebot an stationären
Pflegeplätzen zu gewährleisten und den         Der Grosse Rat hat die Bildungsstrategie
Nachwuchs im Bereich des Pflegeperso-          2009 am 26. November 2009 zur Kennt-
nals zu sichern, obwohl es mehr Pflegebe-      nis genommen. Die nächste Aktualisierung
dürftige gibt und die Zahl der Schulabgän-     erfolgt im Jahr 2013.
gerinnen und Schulabgänger rückläufig ist.


8.2.3.	 Bildungsstrategie

Die Bildungsstrategie definiert die strategischen Leitlinien der Bildungspolitik. Kernaus-
sagen sind:

ƒƒ Der Kanton Bern sichert seine Zukunft          und für den Kanton im wirtschaftlichen
   als Bildungskanton mit einem leis-             Wettbewerb eine Spitzenposition zu
   tungsfähigen Bildungssystem.                   erlangen.

ƒƒ Er schafft ein zukunftsweisendes Bil-       ƒƒ Dazu setzt er auf eigenverantwortlich
   dungsangebot von hoher Qualität, um            geführte Bildungsinstitutionen mit gut
   allen Bürgerinnen und Bürgern per-             ausgebildeten und motivierten Lehr-
   sönliche Entwicklungsperspektiven in           personen.
   Arbeitswelt und Gesellschaft zu bieten

                                                                                                  73
Wirtschaftsstrategie 2025



                        ƒƒ Er arbeitet mit diesen zusammen,           ƒƒ Er berücksichtigt die unterschiedlichen
                           kooperiert mit der Arbeitswelt, den Ge-       Gegebenheiten und Interessen der
                           meinden, den Kantonen und Sprach-             Sprachregionen und von Stadt und
                           regionen, dem Bund und im tertiären           Land.
                           Bereich auch mit anderen Ländern.

                        Die Bildungsstrategie 2009 gibt die Leitli-   Der Grosse Rat hat die Bildungsstrategie
                        nien vor für die Entwicklung in den Berei-    2009 am 26. November 2009 zur Kennt-
                        chen Kindergarten und Volksschule, Mit-       nis genommen. Die nächste Aktualisierung
                        telschule/Berufsbildung/Weiter-bildung,       erfolgt im Jahr 2013.
                        Hochschulen und Kultur. Die wichtigsten
                        Inhalte werden laufend umgesetzt und die
                        notwendigen Anpassungen in den Rechts-
                        grundlagen vorgenommen.


                        8.2.4.	 Energiestrategie

                        Die Energiestrategie 2006 des Kantons         acht strategische Ziele definiert. Sie zeigen,
                        Bern (RRB 1400 vom 5. Juli 2006) zeigt die    was bis im Jahr 2035 erreicht werden soll.
                        langfristige Ausrichtung der Energiepolitik   Damit die Ziele erreicht werden können,
                        im Kanton Bern. Sie fokussiert sich auf die   werden unter Berücksichtigung der heu-
                        Erzeugung von Energie auf Kantonsgebiet       tigen Situation sieben Bereichsstrategien
                        und auf die stationäre Energienutzung.        definiert.

                        Auf dem Weg zur Verwirklichung der            Der Grosse Rat hat die Energiestrategie
                        2’000-Watt-Gesellschaft strebt der Kanton     2006 des Kantons Bern am 22. November
                        Bern bis ins Jahr 2035 die 4’000-Watt-Ge-     2006 zur Kenntnis genommen. Der Re-
                        sellschaft an. Beim Umsetzen der Energie-     gierungsrat wird dem Grossen Rat in der
                        strategie lässt sich der Regierungsrat von    Novembersession 2011 einen Bericht zum
                        sieben Grundsätzen leiten: Ausgehend von      Umsetzungsstand vorlegen.
                        der Vision und den Grundsätzen werden


                        8.2.5.	 E-Governmentstrategie 2010

                        Der Regierungsrat hat der Finanzdirektion     samen, interkantonal koordinierten und
                        den Auftrag erteilt, unter Einbezug der Di-   daher kostengünstigen E-Government-
                        rektionen und der Staatskanzlei einen Ent-    Lösungen Rechnung zu tragen (RRB 1609
                        wurf für eine neue E-Government-Strategie     vom 16. September 2009).
                        zu erarbeiten. Dabei hat sie insbesondere
                        der E-Government-Strategie und -Rah-          Die E-Governmentstrategie 2010 ist noch
                        menvereinbarung des Bundes sowie der          nicht verabschiedet.
                        gestiegenen Nachfrage nach breitenwirk-




74
Anhang



8.2.6.	 Gesamtmobilitätsstrategie

Mit der Gesamtmobilitätsstrategie des Kan-         turausbauten priorisieren – robuste und
tons Bern hat der Regierungsrat im Jahr            wirksame Massnahmen bevorzugen.
2008 (RRB 1337/2008 vom 13. August
2008) die Grundsätze für die langfristige          Die Gesamtmobilitätsstrategie ist Grundla-
Ausrichtung der Mobilitätspolitik im Kan-          ge für die Tätigkeit der zuständigen Fach-
ton Bern festgelegt. Die Strategie ist für alle    stellen und deren Planungen. Die Umset-
Planungen auf kantonaler Ebene verbind-            zung erfolgt im Rahmen der ordentlichen
lich und zeigt die wichtigsten Trends und          Tätigkeit der zuständigen Fachstellen,
Herausforderungen in der Mobilitätspolitik         insbesondere mit dem ordentlichen Pla-
auf. Sie ist auch Bestandteil der Vorgaben         nungs- und Finanzierungsinstrumentarium.
für die Regionalen Gesamtverkehrs- und             Verantwortlich für die Koordination, die
Siedlungskonzepte (RGSK). In der Gesamt-           periodische Überprüfung und die Über-
mobilitätsstrategie sind die wichtigsten ver-      arbeitung der Strategie ist die Fachstelle
kehrsplanerischen Lösungsansätze defi-             Gesamtmobilität im Generalsekretariat der
niert, nämlich Verkehr vermeiden, verlagern        BVE. Sie prüft alle vier Jahre deren Umset-
und verträglich gestalten. Weiter gelten die       zung.
zwei folgenden Punkte als Handlungs-
maxime bei der Prüfung von Ausbauten:              Der Regierungsrat hat die Strategie im Jahr
Nachfragebeeinflussung und Verkehrsma-             2008 verabschiedet, Die Überprüfung er-
nagement vor Neubauten sowie Infrastruk-           folgt voraussichtlich 2012.


8.2.7.	 Gesundheitsbericht

Seit 1996 veröffentlicht die Gesundheits-          Gesundheit der Berner Bevölkerung aus-
und Fürsorgedirektion periodisch den               wirken. Der Bericht stellt fest, dass auch im
Berner Gesundheitsbericht, der jeweils             Kanton Bern sind die Gesundheitschancen
auf einer systematischen Auswertung von            in der Bevölkerung nach sozialer Lage und
statistischen Grundlagen basiert. Der vier-        Status klar unterschiedlich verteilt. Dies
te Berner Gesundheitsbericht 2010 ist der          zeigt sich deutlich bei den Gesundheitsin-
Frage nachgegangen, wie stark sich sozi-           dikatoren, bei wichtigen Gesundheitsver-
ale Determinanten wie Bildungsabschluss,           haltensweisen und auch bei der Sterblich-
Wohlstand und berufliche Stellung auf die          keit.


8.2.8.	 Kulturstrategie

Die Kulturstrategie des Regierungsrates            Wirtschaftsstandorte. Die Kulturstrategie
bestimmt die Eckpunkte für die kantona-            definiert die kulturpolitischen Ziele des Re-
le Kulturpolitik. Sie zielt auf eine Stärkung      gierungsrates, beschreibt die Akzente und
Berns als Kulturkanton ab. Das zentrale            Instrumente der kantonalen Kulturförde-
Ziel der Regierungsrichtlinien, die nachhal-       rung sowie ein neues Modell zur Steuerung
tige Entwicklung des Kantons Bern, setzt           und Finanzierung der kulturellen Institutio-
kulturelle Identität, Vielfalt, innovative Kraft   nen.
und Selbstbewusstsein voraus. Ein gu-
tes Kulturangebot trägt entscheidend zur           Der Grosse Rat hat die Kulturstrategie am
Attraktvität des Kantons Bern bei und ist          9. April 2009 zur Kenntnis genommen und
ein zentraler Faktor im Wettbewerb der             durch Planungserklärungen ergänzt.




                                                                                                        75
Wirtschaftsstrategie 2025



                        8.2.9.	 LANAT-Strategie

                        Die wichtigsten künftigen Herausforderun-       kommt der anhaltende Landverbrauch be-
                        gen in den Bereichen Landwirtschaft und         dingt durch das Wachstum der Siedlungen
                        Natur sind für alle Beteiligten anspruchs-      und den Ausbau der Infrastrukturen.
                        voll. In der Landwirtschaft wird die Mark-
                        töffnung, die auf Bundesebene Schritt für       Der Kanton Bern hat wird diese Politik mit
                        Schritt erfolgen soll, das bestimmende          verschiedenen Massnahmen entlang fol-
                        Thema sein. Die weiter sinkenden Pro-           gender zwei Oberziele konkretisiert:
                        duktpreise, etwa bei der Milch oder beim
                        Getreide, führen zu spürbaren Einkom-           ƒƒ Förderung einer produzierenden, kon-
                        mensverlusten. Gleichzeitig bereitet der           kurrenzfähigen, nachhaltigen Landwirt-
                        Bund eine Neugestaltung der Direktzah-             schaft
                        lungen vor. Damit werden in den kommen-
                        den Jahren die beiden wichtigsten Säulen        ƒƒ Sicherstellen der nachhaltigen Nut-
                        der Landwirtschaftspolitik grundsätzlich           zung der natürlichen Ressourcen und
                        überprüft. Im Bereich der Natur hält der           Förderung der Biodiversität
                        zivilisatorische Druck auf die ökologischen
                        Ressourcen unvermindert an, trotz wach-         Die LANAT-Strategie 2014 wurde von der
                        sendem Bewusstsein für das fragile Sys-         Volkswirtschaftsdirektion im Dezember
                        tem Natur. Stichworte sind die steigen-         2009 beschlossen. Eine Überarbeitung ist
                        den Freizeitbedürfnisse und die intensive       2014 geplant.
                        landwirtschaftliche Bodennutzung. Hinzu


                        8.2.10.	Öffentlicher Verkehr

                        Bund, Kantone und Gemeinden finanzie-           titionsrahmenkredit. Aus dem Investitions-
                        ren die ungedeckten Kosten des öffentli-        rahmenkredit werden primär Infrastruktur-
                        chen Verkehrs. Sie legen deshalb das An-        projekte unterstützt.
                        gebot fest und finanzieren die Infrastruktur.
                        Die Regionalen Verkehrskonferenzen bzw.         Der Grosse Rat hat den Beschluss über
                        Regionalkonferenzen, in denen die Ge-           das Angebot im öffentlichen Verkehr für die
                        meinden vertreten sind, wirken bei der          Fahrplanperiode 2010-2012 (Angebotsbe-
                        Planung des Angebots mit. Auf der Basis         schluss, RRB 2098 vom 10. Dezember
                        der regionalen Angebotskonzepte erarbei-        2008) und den Rahmenkredit (Investiti-
                        tet das Amt für öffentlichen Verkehr (AöV)      onsbeiträge an den öffentlichen Verkehr,
                        den Entwurf des kantonalen Angebots-            Rahmenkredit 2010-2014, RRB 2099 vom
                        konzepts. Das AöV setzt die Prioritäten         10. Dezember 2008) am 1. April 2009 ge-
                        aufgrund kantonaler Planungen und über-         nehmigt.
                        geordneter Vorgaben. Das kantonale An-
                        gebotskonzept dient als Grundlage für den       Der Angebotsbeschluss und der Investiti-
                        Angebotsbeschluss des Grossen Rates.            onsrahmenkredit werden für die Fahrplan-
                        Gleichzeitig mit dem Angebotsbeschluss          periode 2014-2017 dem Grossen Rat neu
                        verabschiedet der Grossen Rat den Inves-        vorgelegt.


                        8.2.11.	Personalleitbild

                        Das Personalleitbild Kanton Bern (RRB           als Arbeitgeber grossen Wert legt, wofür
                        2245/2006 vom 20. Dezember 2006) bil-           die Mitarbeitenden einstehen und was die
                        det die Richtschnur für die Personalpoli-       Führungskräfte auszeichnet.
                        tik. Es hält fest, worauf der Kanton Bern



76
Anhang



8.2.12.	Sozialbericht

Die Sozialberichterstattung des Kantons       über ihren Alltag, der geprägt ist von pre-
Bern vermittelt ein ganzheitliches Bild der   kären finanziellen Möglichkeiten, erzählen.
Themen Armut, Existenzsicherung und           In ihren unterschiedlichen Ansätzen setzen
Sozialhilfe im Kanton Bern. Im ersten Band    sich beide Bände zu einem Gesamtbild
wird jeweils anhand von Fakten, Zahlen        zusammen, das eine Annäherung an die
und Analysen zum einen die wirtschaftliche    soziale Realität des Kantons Bern erlaubt
Situation der Berner Kantonsbevölkerung       und aufzeigt, dass Existenzsicherungspo-
beschrieben und zum anderen die insti-        litik ein Querschnittsthema ist, welches mit
tutionelle Ausgestaltung des Systems der      anderen Politikbereichen wie Wirtschafts-,
sozialen Sicherheit aufgezeigt und analy-     Bildungs-, Familien-, Gesundheits-, Migra-
siert. Im zweiten Band stehen armutsbe-       tions- oder Steuerpolitik verknüpft ist.
troffene Menschen im Vordergrund, die


8.2.13.	Richtplan, Raumplanungsbericht

Der kantonale Richtplan ist eines der Füh-    geln, Grundsätze) als Abstimmungsanwei-
rungsinstrumente der Regierung. Mit ihm       sungen (räumlich konkrete Aussagen). Er
wird die räumliche Dimension in die strate-   setzt bei denjenigen Massnahmen Prio-
gischen Entscheide der Regierung einge-       ritäten, bei denen Handlungsspielräume
bracht. Er wird abgestimmt mit der politi-    bestehen und die grosse Wirkung erzielen
schen Gesamtplanung, den Richtlinien der      können.
Regierungspolitik und der Finanzplanung.
                                              Die Umsetzung der Massnahmen im kan-
Der Richtplan ist ein selbständiges Inst-     tonalen Richtplan wird alle zwei Jahre
rument. Er setzt den Rahmen für konsoli-      mit einem Leistungscontrolling überprüft.
dierte Sachplanungen, Leitbilder und Kon-     Alle vier Jahre erfolgt ein Wirkungscont-
zepte des Kantons, ersetzt diese jedoch       rolling auf der Ebene der Strategien und
nicht. Wo solche mit dem Bund und den         Hauptziele. Dessen Ergebnisse werden im
Nachbarkantonen abgestimmt werden             Raumplanungsbericht des Regierungsra-
müssen, werden die abstimmungsbe-             tes an den Grossen Rat festgehalten. Der
dürftigen Inhalte im Richtplan dargestellt.   Regierungsrat hat am 25. August 2010
Wegen des strategischen Charakters des        den Raumplanungsbericht '10 verab-
Instruments ist der Richtplan nicht the-      schiedet (RRB 1229/2010). Das nächs-
men- und flächendeckend. Er enthält mehr      te Leistungscontrolling erfolgt 2012, das
richtungsweisende Festlegungen (Spielre-      nächste Wirkungscontrolling 2014.


8.2.14.	Strategie für Agglomerationen und Regionale Zusammenarbeit (SARZ)

Das Regionalkonferenzmodell ist das           die Gemeinden in wichtigen regionalen
Kernstück der Strategie für Agglomera-        Fragen gemeinsam, rasch und verbind-
tionen und Regionale Zusammenarbeit           lich entscheiden können. Bis Ende 2010
(SARZ). Mit der Umsetzung der Strategie       haben zwei Regionalkonferenzen ihre Ar-
will der Kanton die Zusammenarbeit der        beit aufgenommen: Oberland-Ost und
Gemeinden in wichtigen regionalen Fragen      Bern-Mittelland. Die Einführung der Regi-
(insbesondere Verkehr, Raumplanung und        onalkonferenz Thun Oberland-West wurde
Kultur) vereinfachen, verbindlicher und de-   Mitte 2010 in einer regionalen Volksab-
mokratischer ausgestalten. Ziel ist es, die   stimmung abgelehnt. Die Gründung der
Agglomerationen als Wachstumsmotoren          übrigen Regionalkonferenzen (Biel/Bienne-
zu stärken, ohne den ländlichen Raum zu       Seeland-Jura, Emmental, Oberaargau) ist
vernachlässigen. Die vorgesehenen sechs       im Gange.
Regionalkonferenzen stellen sicher, dass

                                                                                                  77
Wirtschaftsstrategie 2025



                        8.2.15.	Strassenbauprogramm / Strassennetzplan

                        Der Regierungsrat legte bisher dem Gros-          rer Koordination mit der Siedlungsentwick-
                        sen Rat alle zwei Jahre ein Vierjahrespro-        lung vorgenommen wird.
                        gramm mit den geplanten Strassenbauvor-
                        haben zur Kenntnisnahme vor. In Zukunft           Im August 2010 wurde das letzte Strassen-
                        wird die Strassenplanung auf Basis des            bauprogramm 2011-2013 beschlossen
                        Strassenetzplans und von Investitionsrah-         (RRB 1216/2010) und vom Grossen Rat in
                        menkrediten erfolgen. Mit dem neuen In-           der Novembersession 2010 zur Kenntnis
                        strumentarium ist sichergestellt, dass die        genommen. Der erste Strassennetzplan
                        Strassenplanung mit langfristigerer Optik,        wird Ende 2012 durch den Grossen Rat
                        verkehrsträgerübergreifend und in besse-          zur Kenntnis genommen werden.


                        8.2.16.	Versorgungsplanung gemäss Spitalgesetz

                        Die Versorgungsplanung ist für den Kan-           sorgung der bernischen Bevölkerung fest
                        ton das zentrale Steuerungsinstrument in          und stellt Trends dar. Sie bestimmt indes-
                        der Spitalversorgung und im Rettungswe-           sen nicht, wo welche Leistungen erbracht
                        sen. Sie wird alle vier Jahre erstellt, aktuell   werden sollen. Dies ist Aufgabe der Spi-
                        für 2011-2014. Ihr Hauptanliegen ist die          talliste. Die Versorgungsplanung äussert
                        Gewährleistung einer qualitativ guten, be-        sich zur somatischen Akutversorgung, zur
                        darfsgerechten, allgemein zugänglichen            Rehabilitation und Psychiatrie, zum Ret-
                        und wirtschaftlich tragbaren Versorgung           tungswesen sowie zu den Gesundheits-
                        mit stationären Spitalleistungen für die          berufen.
                        Bevölkerung.
                                                                          Der Regierungsrat wird im Laufe des Jah-
                        Die Versorgungsplanung stellt den Bedarf          res 2011 die Spitalliste erlassen, ebenso
                        an Leistungen für die medizinische Ver-           die Versorgungsplanung 2011 bis 2014.


                        8.2.17.	Wasserstrategie

                        Der Kanton Bern hat eine einheitliche Stra-       wo der Schutz Vorrang hat. Die kantonale
                        tegie für alle Fragen erarbeitet, die mit der     Wasserstrategie gliedert sich in drei Teile,
                        Nutzung des Wassers durch den Men-                die sich mit der Wasserversorgung, der
                        schen zusammenhängen (Wasserstrategie             Wassernutzung und der Siedlungsentwäs-
                        des Kantons Bern, RRB 1811/2010 vom               serung befassen. Sie bezeichnet die stra-
                        15. Dezember 2010).                               tegischen Ziele, die Stossrichtungen und
                                                                          die Massnahmen für die Umsetzung.
                        Die Strategie hat zum Ziel, die verschie-
                        denen Ansprüche, die an das Wasser                Der Grosse Rat hat die Wasserstrategie in
                        gestellt werden, bestmöglich aufeinander          der März-Session 2011 zur Kenntnis ge-
                        abzustimmen. Sie zeigt auf, wo sinn- und          nommen. Eine Aktualisierung ist für 2015
                        massvolle Nutzungen möglich sind und              geplant.




78
Anhang



8.2.18.	wachstumsstrategie version 2007

Der Kanton Bern hat mit der «wachstums-         die Grundlagen geschaffen worden für die
strategie version 2007» ein umfassendes         notwendige Abstimmung von Siedlungs-
Massnahmenprogramm zur Stärkung der             entwicklung und Mobilität. Die vom Re-
Berner Wirtschaft umgesetzt. In den vier        gierungsrat verabschiedete Gesamtmobili-
Handlungsfeldern wurde Folgendes er-            tätsstrategie definiert die Leitplanken für ein
reicht:                                         gut funktionierendes, umweltverträgliches
                                                Mobilitätssystem. Grosse Infrastrukturvor-
Bildung, Innovation und Wirtschaft: Der         haben wurden realisiert oder befinden sich
Kanton Bern hat sein Bildungsangebot            im Bau. Im Rahmen der Umsetzung des
auf allen Stufen konsequent auf die Be-         neuen Strassengesetzes wird das Stras-
dürfnisse von Gesellschaft und Wirtschaft       senbauprogramm durch den neuen Stras-
ausgerichtet. Die Integration in der Schule     sennetzplan abgelöst. Das neue langfristi-
und im Arbeitsmarkt wird unterstützt und        ge Planungsinstrument wird eine bessere
gefördert. Mit dem deutlichen Ausbau der        auf die Raumentwicklung abgestimmte
familienexternen Kinderbetreuung wird           Planung der Strasseninfrastruktur ermögli-
die Vereinbarkeit von Beruf und Familie         chen. Mit den neuen Regionalkonferenzen
erleichtert. Weitergeführt und ausgebaut        wurden Strukturen geschaffen, um inter-
wird ebenfalls der Wissens- und Techno-         kommunale Aufgaben künftig gemeinsam
logietransfer.                                  und verbindlich zu lösen.

Finanzen und Leistungen: Positive Rech-         «Marke Kanton Bern»: Die Bernerinnen
nungsabschlüsse in den Jahren 2004 bis          und Berner stellen ihre Stärken nicht gerne
2008, ein substanzieller Schuldenabbau          in den Vordergrund. Grosse Veranstaltun-
und Steuerentlastungen für Familien und         gen wie die EURO 08, aber auch gezielte
den Mittelstand prägten die Finanz- und         Aktivitäten zur Positionierung des Wirt-
Steuerpolitik der vergangenen Jahre. Trotz      schafts-, Wohn- und Kulturstandorts Kan-
der raschen Verschlechterung der Fi-            ton Bern leisteten einen Beitrag für eine
nanzlage im Jahr 2009 als Folge der Wirt-       bessere Profilierung.
schafts- und Finanzkrise wird die erhöhte
Investitionstätigkeit, soweit finanzpolitisch   Der Grosse Rat hat vom Controllingbe-
möglich, weitergeführt.                         richt in der März-Session 2010 Kenntnis
                                                genommen. Damit wurden die bisherigen
Raumentwicklung und Gesamtmobilität:            Strategien abgeschlossen.
Mit den Agglomerationsprogrammen sind




                                                                                                       79
Wirtschaftsstrategie 2025



                        8.3.	   Verwendete Unterlagen


                         ƒƒ avenir suisse: Globalisierung: Wie die Schweiz gewinnt. Die Chancen und Risiken
                            der weltweiten Zusammenarbeit in Wirtschaft und Politik. Zürich, 2008.

                         ƒƒ avenir suisse: Kantonsmonitoring: Raumplanung zwischen Vorgabe und Vollzug.
                            Inventar der kantonalen Instrumente zur Siedlungsentwicklung. Zürich, Juni 2010.

                         ƒƒ avenir suisse: Die Zukunft der Lehre. Die Berufsbildung in einer neuen Wirklich-
                            keit. Zürich, 2010.

                         ƒƒ BAKBASEL: International Benchmarking Report 2009. Basel, 2009.

                         ƒƒ BAKBASEL: CH-Plus. Analysen und Prognosen für die Schweizer Wirtschaft.
                            Diverse Ausgaben.

                         ƒƒ Berenberg Bank, Hamburgisches WeltWirtschaftsInstitut (HWWI):
                            Strategie 2030 – Wissen. Hamburg, Dezember 2007.

                         ƒƒ Berenberg Bank, Hamburgisches WeltWirtschaftsInstitut (HWWI):
                         ƒƒ Strategie 2030 – Mobilität. Hamburg, November 2009.

                         ƒƒ Berner KMU, Wirtschaftsprogramm 2010-2014 vom 28. April 2010

                         ƒƒ Credit Suisse Economic Research: Megatrends – Chancen und Risiken für KMU.
                            Studie 2010: Forum Zukunft KMU 2007. Zürich, Juni 2007.

                         ƒƒ Credit Suisse Economic Research: Megatrends – Chancen und Risiken für KMU.
                            Studie 2010: Forum Zukunft KMU 2009. Zürich, April 2009.

                         ƒƒ Credit Suisse Economic Research: Megatrends – Chancen und Risiken für KMU.
                            Studie 2010: Schwerpunkt Globalisierung. Zürich, Mai 2010.

                         ƒƒ Credit Suisse Economic Research: Wo lebt sich’s am günstigsten? Das verfügba-
                            re Einkommen in der Schweiz. Zürich, 2008.

                         ƒƒ Credit Suisse Economic Research: Standortqualität 2011: Im Zeichen der Stabili-
                            tät. Zürich, April 2011.

                         ƒƒ Credit Suisse Economic Research: Swiss Issues Regionen: Standortqualität: Wel-
                            che Region ist die attraktivste? Zürich, August 2009.

                         ƒƒ Credit Suisse Economic Research: Swiss Issues Branchen. Die Struktur der
                            Schweizer Wirtschaft 1998-2020. Zürich, Juli 2010.

                         ƒƒ Deloitte: Wirtschaftsstandort Schweiz: Was bringt die Zukunft? 18 Initiativen für
                            mehr Wachstum. Zürich, 2009.

                         ƒƒ Der Wirtschaftsrat: Zukunftsstrategien für den Kanton Bern. Analyse, Beurteilung
                            und Gestaltungsempfehlungen für Finanzhaushalt, Bildungspolitik und Kommuni-
                            kation. Bern, September 2001.

                         ƒƒ Economiesuisse: Wirtschaftspolitik in der Schweiz 2005. Zürich, 2005.


80
Anhang



ƒƒ Eidgenössisches Volkswirtschaftsdepartement, Wachstumspolitik 2008-2011,
   Massnahmen zur weiteren Stärkung des Schweizer Wirtschaftswachstums, Be-
   richt des Bundesrates vom 2. April 2008

ƒƒ Eidgenössisches Volkswirtschaftsdepartement, Eidgenössisches Departement
   des Innern: Wissens- und Technologietransfer verbessern. Bericht des Bundes-
   rates in Erfüllung des Postulates Loepfe 07.3832 vom 20. Dezember 2007. Bern,
   Juni 2010.

ƒƒ Eidgenössisches Volkswirtschaftsdepartement, Eidgenössisches Departe-
   ment für Umwelt, Verkehr, Energie und Kommunikation: Masterplan Cleantech
   Schweiz. Bern, Oktober 2010

ƒƒ Gewerkschaftsbund Kanton Bern: Wahlplattform vom 8. März 2010

ƒƒ Handels- und Industrieverein (HIV) des Kantons Bern: Wahlplattform und Halb-
   zeitbilanz 2009 betreffend politische Schwerpunkte für den Kanton Bern 2006 bis
   2012 vom 13. Mai 2009

ƒƒ ICTSwitzerland und Economiesuisse: Digitale Agenda 2020: Auf dem Weg an die
   Weltspitze. Zürich, März 2011.

ƒƒ IMD Lausanne: World Competitiveness Yearbook 2011

ƒƒ KOF Konjunkturforschungsstelle, ETH Zürich: KOF Analysen. Diverse Ausgaben.

ƒƒ Lou Hagbarth (Hrsg.): Structural Change in Europe 6. Innovative City and Busi-
   ness Regions. Bollschweil, September 2009.

ƒƒ Mauch Consulting AG, Infras, Ernst Basler+Partner AG: Politik der nachhaltigen
   Entwicklung in der Schweiz: Standortbestimmung und Perspektiven. Zürich, April
   2001.

ƒƒ Masterplan Cleantech Schweiz; Eidgenössisches Volkswirtschaftsdepartement
   EVD und Eidgenössisches Departement für Umwelt, Verkehr und Kommunikation
   UVEK, Bern, Oktober 2010

ƒƒ OECD: OECD Reviews of Innovation Policy: Switzerland. 2006.

ƒƒ OECD: OECD Economic Surveys: Switzerland. 2006.

ƒƒ Perspektivstab der Bundesverwaltung: Herausforderungen 2007-2011. Trendent-
   wicklungen und mögliche Zukunftsthemen für die Bundespolitik. Bern 2007.

ƒƒ Perspektivstab der Bundesverwaltung: Perspektiven 2025: Lage- und Umfeld-
   analyse sowie Herausforderungen für die Bundespolitik. Bern, 2011

ƒƒ Raumkonzept Schweiz (Entwurf); Schweizerische Eidgenossenschaft, Konferenz
   der Kantonsregierungen, Schweizerische Bau-, Planungs- und Umweltdirektoren-
   Konferenz, Schweizerischer Städteverband, Schweizerischer Gemeindeverband,
   Bern, Januar 2011

ƒƒ Regiosuisse: Die regionalwirtschaftliche Entwicklung in der Schweiz. Monitoring-
   bericht 2009. Bern, 2010.


                                                                                           81
Wirtschaftsstrategie 2025



                         ƒƒ Schweizerischer Bundesrat: Wachstumsstrategie für den Tourismusstandort
                            Schweiz: Bericht des Bundesrates vom 18. Juni 2010 in Erfüllung des Postulates
                            08.3969, Darbellay vom 19. Dezember 2008. Bern, Juni 2010.

                         ƒƒ Schweizerische Eidgenossenschaft, Konferenz der Kantonsregierungen, Schwei-
                            zerische Bau-, Planungs- und Umweltdirektorenkonferenz, Schweizerischer Städ-
                            teverband, Schweizerischer Gemeindeverband: Raumkonzept Schweiz: für eine
                            gemeinsame Vision der Raumentwicklung. Bern, Januar 2011

                         ƒƒ Staatssekretariat für Wirtschaft (SECO) und BAK Basel Economics AG: Internati-
                            onal Benchmark Report Arc jurassien Suisse. Basel, Mai 2007

                         ƒƒ Stephan, Gunter et al.: Vom Kosten- zum Standort- zum Wirtschaftsfaktor. Tertiä-
                            re Bildung im Kanton Bern. Bern, Oktober 2002.

                         ƒƒ Stocker, Paul und Risch, Paul: Einkommenslage und Wirtschaftsstruktur des
                            Kantons Bern. Wachstumspolitische Lageanalyse und Skizze eines Förderungs-
                            programms. Bern, 1968.

                         ƒƒ Strahm, Rudolf: Warum wir so reich sind. Wirtschaftsbuch Schweiz. Bern, 2008.

                         ƒƒ Tripartite Agglomerationskonferenz (TAK): Stärkung der internationalen Wettbe-
                            werbsfähigkeit der Schweiz: Ansätze einer Metroplitanpolitik, Bericht und Emp-
                            fehlungn der TAK vom 25. Juni 2010

                         ƒƒ Volkswirtschaftskommission des Kantons Bern VWK, Legislaturprogramm 2010-
                            2013, Version vom 9. März 2010



                        Statistische Grundlagen: BAK Basel Economics AG (BAKBASEL), Bundesamt für Sta-
                        tistik (BFS), Credit Suisse, Eidgenössisches Amt für das Handelsregister (EHRA), Eid-
                        genössisches Finanzdepartement (EFD), Eidgenössische Finanzverwaltung (EFV), Eid-
                        genössische Zollverwaltung, Fondation interjurassienne pour la statistique, Forum de
                        l’Observatoire statistique transfrontalier de l’Arc jurassien (OSTAJ), Kanton Bern, Staats-
                        sekretariat für Wirtschaft (SECO)

                        Zudem laufende Auswertung der wirtschaftspolitischen Aussagen der im Grossen Rat
                        vertretenen Parteien und der wirtschaftspolitischen Strategien anderer Kantone.




82

Wirtschaftsstrategie des Kantons Bern 2025

  • 1.
  • 2.
    Wirtschaftsstrategie 2025 Impressum Wirtschaftsstrategie 2025 des Kantons Bern Antrag: RRB Nr. 1063 vom 22. Juni 2011 Kenntnisnahme durch den Grossen Rat: 24. November 2011 Planungserklärungen eingearbeitet: RRB Nr. 0383 vom 14. März 2012 verfügbar unter www.be.ch/wirtschaftsstrategie Kontakt beco Berner Wirtschaft Münsterplatz 3 3011 Bern 031 633 45 34 info.beco@vol.be.ch © Volkswirtschaftsdirektion des Kantons Bern Abdruck mit Quellenangaben erlaubt Fotonachweis Titelbild: Meyer Burger Technology AG, Thun & CSL Behring, Bern Seite 4: beco Berner Wirtschaft & Staatskanzlei des Kantons Bern Seite 6: Juvent SA, Mont Croisin & fotolia.de Seite 10: Staatskanzlei des Kantons Bern Seite 14: fotolia.de & puracon Schweiz GmbH, Biel Seite 18. KVA Thun & Jenni Energietechnik AG, Oberburg b.B. Seite 22: fotolia.de Seite 28: Neue Brünnen AG, Bern & beco Berner Wirtschaft Seite 37: beco Berner Wirtschaft & fotolia.de Seite 59: beco Berner Wirtschaft 2 Seite 63: Berner Fachhochschule & fotolia.de
  • 3.
    Inhaltsverzeichnis 1. Vorwort 5 2. Zusammenfassung 7 2.1. Allgemeines 7 2.2. Strategisches Ziel, Grundsätze und Handlungsachsen 8 2.3. Zusammenfassung Umfeld 8 2.4. Zusammenfassung Analyse 9 3. Zur Wirtschaftsstrategie 2025 11 3.1. Erarbeitung 11 3.2. Aufbau 11 3.3. Zusammenhänge 12 3.4. Nachhaltigkeitsbeurteilung 12 3.5. Weiteres Vorgehen 13 4. Strategisches Ziel und Grundsätze 15 4.1. Strategisches Ziel 15 4.2. Grundsätze 15 5. Strategische Handlungsachsen 19 5.1. Innovation und Schonung der Ressourcen 19 5.2. Anreize richtig setzen 20 5.3. Verständlich und bürgernah handeln 21 6. Umfeld 23 6.1. Längerfristige weltweite Entwicklung 23 6.2. Wirtschaftspolitik des Bundes und der Kantone 26 7. Analyse 29 7.1. Volkswirtschaftliche Zusammenhänge 29 7.2. Wirtschaftspolitische Einflussmöglichkeiten 32 7.3. Volkswirtschaftliche Struktur des Kantons 34 7.4. Analyse der Regionen 48 7.5. Historische Zeitreihen 52 7.6. Image 54 7.7. Staatliche Leistungen und Strukturen 56 8. Anhang 71 8.1. Laufende wirtschaftspolitische Massnahmen 71 8.2. Berichte und Strategien 73 8.3. Verwendete Unterlagen 80 3
  • 4.
  • 5.
    Vorwort 1. Vorwort «Woher kommen wir  wohin wollen wir  –  – vor allem auf Massnahmen in einem über- wie kann der Kanton Bern in einer globa- schaubaren Zeitraum fokussiert sind. Auf lisierten Welt sein Wirtschaftswachstum der Basis einer eingehenden strukturellen beeinflussen?»  das waren die zentralen –  Analyse sowie der Beleuchtung des Um- Fragen bei der Erarbeitung der Wirtschafts- feldes wird eine Strategie für die nächsten strategie 2025. fünfzehn Jahre formuliert  dies vor dem –  Hintergrund eines klaren Wertesystems. Unsere heutige Kommunikationswelt ver- Der Regierungsrat gibt mit dieser Strate- langt nach schwarzweissen Rezepten  – gie vor, wohin er den Kanton Bern in den aber: Unser Kanton lebt von den diffe- nächsten fünfzehn Jahren wirtschaftspo- renzierten Grautönen, gerade in der Wirt- litisch führen will: Er will die Stärken des schaftspolitik. Kantons Berns weiter entwickeln und die vorhandenen Schwächen bekämpfen. Er Der gesellschaftliche Trend geht zur Ta- will, dass der Kanton auf die nächste gros- gesaktualität  aber: wir können nicht in –  se Herausforderung, nämlich die Frage des kurzer Zeit Strukturen verändern, die sich Umgangs mit den nicht unbeschränkt zur über viele Jahrzehnte gebildet haben. Eine Verfügung stehenden natürlichen Ressour- erfolgreiche Wirtschaftspolitik kann nicht cen vorbereitet ist. Er will, dass von dieser kurzfristig orientiert sein. Strategie alle Regionen des Kantons, alle Bernerinnen und Berner profitieren  wie –  Der öffentliche Diskurs lebt von den Kli- es zum gesellschaftlichen Grundkonsens schees wie dem Vorurteil, dass der Kanton dieses Flächenkantons gehört. Bern rückständig und langsam sei – aber: Der Kanton Bern hat sich in den letzten Mit der Vorlage dieser umfassenden Stra- Jahren modernisiert und ist wirtschaftlich tegie hat der Regierungsrat den ersten besser als sein Ruf. Schritt gemacht und in der November- session 2011 mit dem Grossen Rat einen Mit der Wirtschaftsstrategie 2025 legt der konstruktiven Dialog geführt. Aufgrund die- Regierungsrat ein neues strategisches Füh- ses Dialoges werden wir die notwendigen rungsinstrument vor: Es schürft wesentlich Massnahmen entwickeln und umsetzen. tiefer als andere Wirtschaftsstrategien, die Regierungsrat Andreas Rickenbacher, Volkswirtschaftsdirektor 5
  • 6.
  • 7.
    Zusammenfassung 2. Zusammenfassung 2.1. Allgemeines Grundlage der Wirtschaftsstrategie 2025 Für den eiligen Leser empfiehlt es sich, ne- bildet eine eingehende Analyse der Aus- ben der Zusammenfassung die Kapitel 3 gangslage. Diese befasst sich mit den bis 5 zu lesen (Seiten 11 bis 21). langfristigen Entwicklungen sowie dem internationalen und nationalen Umfeld Der Grosse Rat hat die Wirtschaftsstra- (Kapitel 6), den volkswirtschaftlichen Ei- tegie 2025 in der Novembersession zur genheiten des Kantons Bern sowie den Kenntnis genommen und dazu Planungs- staatlichen Leistungen und Strukturen erklärungen abgegeben. Die Haltung des (Kapitel 7). Zusammen mit der Analyse Regierungsrats zu diesen Erklärungen ist wurde bei den einzelnen Themen geprüft, in die vorliegende Fassung des Berichts wie weit der Kanton auf die Entwicklung eingearbeitet. Einfluss nehmen kann. Gestützt auf die Analyse werden ein strategisches Ziel mit Grundsätzen entwickelt (Abschnitt 3.5), und drei Strategische Handlungsachsen mit Bereichszielen bestimmt (Kapitel 5). Die Wirtschaftsstrategie auf einen Blick Strategisches Ziel se Ha gs e Str lung lun gisch Handlungsachse ach nd ate sa gis chs Strategische Ha trate ch e nd S e Grundsätze Analyse 7
  • 8.
    Wirtschaftsstrategie 2025 2.2. Strategisches Ziel, Grundsätze und Handlungsachsen Die Wirtschaftsstrategie 2025 setzt sich folgendes strategisches Ziel: Bis ins Jahr 2025 steht der Kanton Bern bei allen drei Dimensionen der Nachhal- tigen Entwicklung (Wirtschaft, Umwelt und Gesellschaft) besser da als im Jahr 2011. Für die Dimension Wirtschaft bedeutet dies, dass der Wohlstand der Ber- nerinnen und Berner über den Schweizer Durchschnitt ansteigt und dass sich der Kanton Bern bei der Wirtschaftskraft in der Rangliste der Kantone verbessert. Die Grundsätze beschreiben das grundlegende Wertesystem der Wirtschaftsstrategie 2025: ƒƒ Die Wirtschaftsstrategie 2025 stärkt ƒƒ Die Wirtschaftsstrategie 2025 setzt auf die Nachhaltige Entwicklung. die vorhandenen Stärken. Sie ist eine Strategie für den ganzen Kanton und ƒƒ Die Wirtschaftsstrategie 2025 gibt alle Bernerinnen und Berner. Impulse für eine zukunftsfähige, dyna- mische Entwicklung der Berner Wirt- ƒƒ Die Wirtschaftsstrategie 2025 ist auf schaft. die Wirtschaftsstrategie des Bundes abgestimmt und bildet mit anderen kantonalen Strategien ein kohärentes System. Entlang von drei Strategischen Handlungsachsen werden Bereichsziele definiert. Diese drei Handlungsachsen sind: ƒƒ Der Kanton setzt auf Innovation und ƒƒ Der Kanton handelt verständlich und Schonung der natürlichen Ressourcen. bürgernah. Sein Handeln verursacht bei der Wirtschaft sowie den Bürge- ƒƒ Der Kanton setzt Anreize richtig und rinnen und Bürgern keine unnötigen baut bestehende Fehlanreize ab. Kosten. 2.3. Zusammenfassung Umfeld Die Entwicklung im Kanton Bern wird stark In den nächsten fünfzehn Jahren wird von weltweiten Entwicklungen beeinflusst. neben Globalisierung und technischem Die Globalisierung und der technische Fortschritt auch der Umgang mit den na- Fortschritt sowie die Entwicklung zur Wis- türlichen Ressourcen zu einem Megatrend sensgesellschaft prägten und prägen auch werden, der unsere Wirtschaft und Gesell- die Schweiz und den Kanton Bern. Im in- schaft tiefgreifend beeinflussen wird. Damit ternationalen Vergleich gehören sowohl die wir bei dieser Entwicklung zu den Gewin- Schweiz als auch der Kanton Bern zu den nern zählen, müssen wir die Weichen jetzt Globalisierungsgewinnern. Obwohl der richtig stellen. Kanton Bern – wie später beschrieben – im schweizerischen Vergleich Schwächen Der Kanton Bern führt mit der vorliegen- aufweist, ist er im internationalen Vergleich den Wirtschaftsstrategie seine aktive Wirt- ein sehr wettbewerbsfähiger Standort. schaftspolitik fort. Auch die Eidgenossen- schaft verfolgt eine Wachstumspolitik. Die vorliegende kantonale Strategie ist deshalb auf die entsprechenden Arbeiten des Bun- 8 des abgestimmt.
  • 9.
    Zusammenfassung 2.4. Zusammenfassung Analyse Der Kanton Bern hat sich in der Vergan- exportorientierte Produktions- und Dienst- genheit im Vergleich zu anderen Kantonen leistungsbetriebe im Kanton Bern eher un- weniger dynamisch entwickelt und liegt bei tervertreten. Insgesamt ist die Wirtschafts- wichtigen Kennzahlen zurück. Das Brutto- kraft des Kantons Bern eher tief. Gemessen inlandprodukt pro Kopf der Bevölkerung am Ressourcenindex 2011 (vgl. Abschnitt wie auch pro Erwerbstätigem liegt unter 7.7.1) belegt der Kanton Bern Rang 16 von dem Wert der Schweiz. Dies hängt mit der 26 Kantonen. Heterogenität des Kantons zusammen: Nebst sehr dynamischen Regionen gibt Die Steuerbelastung für juristische Perso- es – vor allem geografisch bedingt – auch nen liegt im hinteren Mittelfeld, diejenige für strukturschwache Gebiete (vgl. Abschnitt natürliche Personen über dem schweize- 7.4). Das Bevölkerungswachstum war rischen Schnitt. In den vergangenen zehn deutlich unterdurchschnittlich. Auch die Jahren schloss die Staatsrechnung des Zahl der Erwerbstätigen und der Arbeits- Kantons jeweils positiv ab. Dennoch bleibt plätze nahm weniger stark zu als in der die Verschuldung im nationalen Vergleich Schweiz insgesamt. Diese Entwicklung ist hoch. eine der zentralen Ursachen für die unter- durchschnittliche Dynamik. Das frei ver- Der Kanton Bern ist ein Flächenkanton mit fügbare Einkommen der Bernerinnen und entsprechend grossen Anforderungen an Berner liegt dagegen im Schweizer Durch- Infrastruktur und öffentliche Leistungen. schnitt. Die Arbeitslosigkeit ist im Kanton Das Verkehrsangebot ist gut ausgebaut. unter dem schweizerischen Mittel und die Ebenso das Bildungsangebot und die Ge- Erwerbsquote ist hoch. sundheitsversorgung. In der Branchenstruktur überdurchschnitt- Bauland ist im Kanton Bern ausreichend lich vertreten sind Information und Kom- vorhanden, aber oft an Standorten, die für munikation (vor allem Swisscom und Post). die wirtschaftliche Entwicklung ungünstig Aufgrund der Hauptstadtfunktion liegt die sind. Einzonungen an attraktiven Standor- öffentliche Verwaltung ebenfalls deutlich ten sind verschiedentlich gescheitert. über dem schweizerischen Mittel. Bemer- kenswert ist: In keinem anderen Kanton ar- Mit der Schaffung von fünf Verwaltungs- beiten in absoluten Zahlen mehr Personen regionen und dem Aufbau der Regional- in der Industrie. konferenzen hat der Kanton Bern seine Strukturen in den letzten Jahren stark Zusammen mit Wallis und Graubünden ist modernisiert. Bei den Gemeinden haben Bern einer der drei grossen Tourismus- sich jedoch noch keine grossen Verände- kantone. Eine weitere wichtige Branche rungen ergeben. Die Zahl der erfolgreichen ist mit rund 70’000 Arbeitsplätzen das Gemeindefusionen entspricht nicht den Er- Gesundheitswesen. Dagegen sind grosse, wartungen. 9
  • 10.
  • 11.
    Zur Wirtschaftsstrategie 2025 3. Zur Wirtschaftsstrategie 2025 3.1. Erarbeitung Der Kanton Bern hat mit einem Control- den klassischen Elementen der Strategie- lingbericht die Berichterstattung zur Um- entwicklung ein grosses Gewicht beige- setzung der «wachstumsstrategie version messen: 2007», der «Wachstumsstrategie 2004» und der «Strategie für eine differenzierte Die Wirtschaftsstrategie 2025 beruht auf Stärkung des ländlichen Raums» abge- einer eingehenden Analyse der Ausgangs- schlossen1. Das Formulieren von strate- lage (vgl. Kapitel 6 und 7). Neben zahlrei- gischen Leitlinien für die wirtschaftliche chen bestehenden Berichten und Studien Entwicklung gehört zu den Daueraufgaben wurden die Anliegen der verschiedenen des Kantons. Aus diesem Grund wurde für Anspruchsgruppen ausgewertet (vgl. die das Jahr 2011 die Formulierung einer neu- Auflistung im Anhang, Abschnitt 8.3). An en Strategie in Aussicht gestellt. Mit der der Erarbeitung der Strategie haben mit vorliegenden Wirtschaftsstrategie 2025 Jean-Daniel Gerber (ab April 2011), Ru- wird dieses Versprechen eingelöst. dolf Strahm und Professor Dr. Thomas Straubhaar national und international aus- Die Wirtschaftsstrategie 2025 wurde be- gewiesene Experten mitgearbeitet2. Zu wusst unter Verzicht auf neue Studien und einzelnen Fragen haben zudem Prof. Dr. ohne kostspielige Drittaufträge erarbeitet. Gunter Stephan, Bern, und Prof. Dr. Rolf Im Vergleich zu den vorangegangenen Wüstenhagen, St. Gallen, Stellung ge- Wirtschaftsstrategien des Kantons Bern nommen3 und es wurden weitere Fach- wurden neue Wege beschritten: Die Wirt- personen in der Verwaltung konsultiert. schaftsstrategie 2025 befasst sich aus- Der Entwurf der Strategie wurde auch mit schliesslich mit den langfristigen und somit Vertreterinnen und Vertretern der Wirt- strategischen Elementen. Deshalb wurde schaft diskutiert. 3.2. Aufbau Grundlage der Wirtschaftsstrategie 2025 bei diesen Themen geprüft, wie weit der bildet die Analyse der langfristigen Ent- Kanton auf die Entwicklung Einfluss neh- wicklungen sowie des internationalen und men kann. Gestützt auf die Analyse wer- nationalen Umfelds (Kapitel 6), der volks- den ein strategisches Ziel mit Grundsätzen wirtschaftlichen Eigenheiten des Kantons entwickelt (Kapitel 4), und drei Strategi- Bern sowie der staatlichen Leistungen und sche Handlungsachsen mit Bereichszielen Strukturen (Kapitel 7). Gleichzeitig wurde bestimmt (Kapitel 5). 1 RRB 0039 vom 13. Januar 2010 2 Jean-Daniel Gerber leitete bis Ende März 2011 das Staatssekretariat für Wirtschaft SECO. Seither ist er beratend tätig. Rudolf Strahm ist Autor zahlreicher Publikationen zu den Themen Wirtschaft, Wirtschaftspolitik und Bildung. Er war von 2004 bis 2008 Eidgenössischer Preisüberwacher und vorher Nationalrat. Prof. Dr. Thomas Straubaar studierte und promovierte an der Universität Bern. Seit 2005 ist er Direktor des Hamburgischen WeltWirtschaftsIn- stitutes (HWWI) an der Universität Hamburg. 3 Prof. Dr. Gunter Stephan ist Professor für Mikroökonomie an der Universität Bern. Er ist Vizerektor Lehre der Universität Bern, Deputy Director des NCCR Climate Forschungszentrums und Mitglied des Board of Directors des Oeschger Center for Climate Change Research. Prof. Dr. Rolf Wüstenhagen ist Professor für Management Erneuerbarer Energien am Institut für Wirtschaft und Ökologie der Universität St. Gallen. 11
  • 12.
    Wirtschaftsstrategie 2025 3.3. Zusammenhänge Wirtschaftspolitik ist eine Querschnitts- Optik an andere Politikfelder. Sie werden aufgabe. Zahlreiche Faktoren wie die Bil- in den entsprechenden Strategien weiter dung oder die Infrastrukturen beeinflussen zu entwickeln sein. Dabei kann vielfach auf die wirtschaftliche Entwicklung. Die Wirt- Bestehendem aufgebaut werden, wie die schaftsstrategie 2025 formuliert deshalb folgenden Beispiele zeigen: Anliegen aus der wirtschaftspolitischen ƒƒ Die Bildungsstrategie formuliert als ƒƒ Der kantonale Richtplan legt eine Zen- bildungspolitische Herausforderung: tralitätsstruktur für die wirtschaftpoliti- «Die Bildungsinstitutionen leisten einen sche Steuerung fest5. wichtigen Beitrag zur Innovationskraft der Gesellschaft und zur wirtschaftli- ƒƒ Die Gesamtmobilitätstrategie bestimmt chen Entwicklung des Kantons4.» die Grundsätze für die langfristige Aus- richtung der Mobilitätspolitik im Kanton Bern6. Im Anhang (Abschnitt 8.2) findet sich eine Abschnitt 8.2.18). Unter den zahlreichen Übersicht über die wichtigsten Berichte laufenden Massnahmen sind neben der Ar- und Strategien. beit der Wirtschaftsförderung besonders zu erwähnen das Projekt «Hauptstadtregion Die Wirtschaftsstrategie 2025 beginnt nicht Schweiz», die Abklärungen für einen Inno- bei null, der Kanton Bern ist seit langem vationspark in Biel und die Weiterentwick- wirtschaftspolitisch aktiv. Mit dem Control- lung der Marktbearbeitung im Tourismus lingbericht zur wachstumsstrategie version in Richtung eines integrierten Destinations- 20077 hat der Regierungsrat Bilanz über und Innovationsmarketings (vgl. die Zusam- die bisherigen Massnahmen gezogen (vgl. menstellung im Anhang, Abschnitt 8.1). 3.4. Nachhaltigkeitsbeurteilung Bei wichtigen strategischen Planungen positiven und negativen Wirkungen auf die und Projekten verlangt der Regierungsrat Nachhaltige Entwicklung auf. Sie dient da- des Kantons Bern eine Nachhaltigkeits- mit als Informationsgrundlage für Entschei- beurteilung8. Als Wirkungsbeurteilung ei- dungsträgerinnen und -träger. ner Strategie zeigt sie die zu erwartenden 4 Bildungsstrategie 2009, Bildungspolitische Herausforderungen S. 6 5 Richtplan des Kantons Bern, Massnahme C_01 Zentralitätsstruktur 6 RRB 1337 vom 13. August 2008 7 RRB 0039 vom 13. Januar 2010 12 8 RRB 1872 vom 22. Dezember 2010
  • 13.
    Zur Wirtschaftsstrategie 2025 Ausder Nachhaltigkeitsbeurteilung der Wirtschaftsstrategie 2025 kann folgendes Fazit gezogen werden: ƒƒ Umwelt: Die Wirtschaftsstrategie 2025 Arbeitsplätze in wertschöpfungsstar- zielt auf ein Wachstum von Wirtschaft ken Branchen im Kanton Bern. Die und Bevölkerung ab. Damit verbunden Auswirkungen sind insbesondere in sind ein grösserer Ressourcenver- den Zielbereichen Einkommen, Arbeits- brauch (Energie, Boden, Natur, Land- markt, Ressourceneffizienz, Innovation schaft) und höhere Emissionen. Diese und Know-how positiv. Längerfristig in der Tendenz negativen Auswirkun- werden ebenfalls positive Auswirkun- gen auf die Umwelt werden längerfris- gen auf den öffentlichen Haushalt bzw. tig vermindert durch die Fokussierung die Steuerbelastung erwartet. auf Cleantech-Unternehmen, eine gezielte Raumentwicklung und die ƒƒ Gesellschaft: Die Wirtschaftsstrategie Beseitigung von Fehlanreizen. 2025 hat positive Auswirkungen auf den Zielbereich Bildung. Die übrigen ƒƒ Wirtschaft: Die Wirtschaftsstrategie Zielbereiche sind nicht massgeblich 2025 will mehr Unternehmen und mehr tangiert. Gesamthaft gesehen hat die Wirtschafts- Zielkonflikte der Wirtschaftsstrategie 2025 strategie 2025 klar positive Auswirkungen mit der Dimension Umwelt bei der späte- auf die Wirtschaft und tendenziell positive ren Umsetzung von konkreten Massnah- Auswirkungen auf die Gesellschaft. Bei men zu berücksichtigen und so weit wie den Auswirkungen auf die Umwelt sind die möglich abzubauen. 3.5. Weiteres Vorgehen Als strategisches Führungsinstrument hat tung von Gesetzen oder der Behandlung die Wirtschaftsstrategie 2025 langfristigen von Kreditgeschäften. Zudem kann er mit Charakter und greift über den überschau- parlamentarischen Vorstössen Entwicklun- baren Zeitraum einer Legislatur hinaus. Sie gen anstossen. Der Stand der Umsetzung dient der Daueraufgabe des Staates, güns- der Wirtschaftsstrategie 2025 soll regel- tige Rahmenbedingungen für ein nachhalti- mässig mit der Oberaufsichtskommission ges wirtschaftliches Wachstum zu schaffen. des Grossen Rates diskutiert werden. So kann ein kontinuierliches Controlling sicher- Der Grosse Rat hat in der Novemberses- gestellt werden. sion 2011 von der Strategie Kenntnis ge- nommen und acht Planungserklärungen Über die Entwicklung anhand der verschie- verabschiedet. Der Regierungsrat hat am denen volkswirtschaftlichen Kennzahlen 14. März 2012 seine Haltung zu den Erklä- gibt der Bericht zur Wirtschaftslage Aus- rungen bestimmt und in den vorliegenden kunft. Das beco Berner Wirtschaft gibt Bericht eingearbeitet. Er wird periodisch diesen Bericht alle zwei Jahre heraus9. Der festlegen, welche Massnahmen zur Umset- Bericht bildet die Grundlage, den Stand zung der Wirtschaftsstrategie 2025 an die der Umsetzung und die Wirkungen mit der Hand genommen werden. Oberaufsichtskommission zu erörtern. Die Kennzahlen werden allerdings in einer offe- Über die einzelnen Massnahmen wird der nen Volkswirtschaft nur zum Teil von den Grosse Rat im Rahmen seiner Kompeten- Massnahmen dieser Wirtschaftsstrategie zen befinden, beispielsweise bei der Bera- beeinflusst. 9 Aktuell Bericht zur Wirtschaftslage 2011, verfügbar unter www.be.ch/wirtschaftsdaten 13
  • 14.
  • 15.
    Strategisches Ziel undGrundsätze 4. Strategisches Ziel und Grundsätze 4.1. Strategisches Ziel Bis ins Jahr 2025 steht der Kanton Bern bei allen drei Dimensionen der Nachhal- tigen Entwicklung (Wirtschaft, Umwelt und Gesellschaft) besser da als im Jahr 201110. Für die Dimension Wirtschaft bedeutet dies, dass der Wohlstand der Ber- nerinnen und Berner über den Schweizer Durchschnitt11 ansteigt und dass sich der Kanton Bern bei der Wirtschaftskraft12 in der Rangliste der Kantone verbessert. Das strategische Ziel stützt sich auf eine mit Bereichszielen konkretisiert. Diese eingehende Analyse des Umfelds, der wurden entlang von drei strategischen volkswirtschaftlichen Eigenheiten des Handlungsachsen entwickelt. Für alle Kantons sowie der staatlichen Leistun- Handlungsachsen und Ziele bilden die gen und Strukturen. Das strategische Ziel folgenden Grundsätze ein gemeinsames wird in den einzelnen Feldern der Politik Wertesystem. 4.2. Grundsätze 4.2.1. Nachhaltige Entwicklung Die Wirtschaftsstrategie stärkt die Nachhaltige Entwicklung. Die Wirtschaftsstrategie ist eingebettet in flussen. Das Wirtschaftswachstum trägt die langfristige Politik des Regierungsrates. zur Lebensqualität aller bei. Diese basiert auf der Grundmaxime der Stärkung der Nachhaltigen Entwicklung13. Die wirtschaftliche Entwicklung soll aus «Nachhaltige Entwicklung ist eine Entwick- ökonomischen und ökologischen Gründen lung, welche weltweit die heutigen Bedürf- mit einem deutlich sinkenden Ressour- nisse zu decken vermag, ohne für künftige cenverbrauch einhergehen. Deshalb muss Generationen die Möglichkeit zu schmä- sich die Wirtschaft in Richtung «Cleantech» lern, ihre eigenen Bedürfnisse zu decken14». weiter entwickeln. Damit nimmt der Kan- ton Bern den Megatrend der Frage des Dadurch bildet die Wirtschaftsstrategie Umgangs mit natürlichen Ressourcen auf. eine Grundlage für die Wohlfahrt künftiger Dabei können die Schweiz und der Kanton Generationen. Die Strategie will die Wirt- Bern davon profitieren, dass sie in diesem schaftsentwicklung im ganzen Kanton und Bereich über eine jahrzehntelange Erfah- für die ganze Gesellschaft positiv beein- rung verfügen. 10 Messen lässt sich die Nachhaltige Entwicklung anhand der vom Cercle Indicateurs entwickelten Indikatoren. 11 Der Wohlstand wird anhand des frei verfügbaren Einkommens gemessen, dem Betrag, der vom Bruttoeinkommen verbleibt, nachdem Steuern, Sozialabgaben, BVG, Krankenkasse und Wohnkosten abgezogen sind. Heute liegt der Kanton Bern im Schweizer Durchschnitt (vgl. Abschnitt 7.3.1). 12 Die Wirtschaftskraft bemisst sich aufgrund des Resssourcenpotenzials. Dieses vergleicht die wirtschaftliche Leistungsfähigkeit mit dem schweizerischen Durchschnitt und ist deshalb nicht konjunkturabhängig. Heute ist der Kanton Bern auf Rang 16 (vgl. Abschnitt 7.7.1). 13 Grundmaxime der Richtlinien der Regierungspolitik 2011–2014 14 Definition gemäss dem Bericht der UNO «Unsere gemeinsame Zukunft» aus dem Jahr 1987 (Brundtland-Kommission) 15
  • 16.
    Wirtschaftsstrategie 2025 4.2.2. Impulse für mehr Dynamik Die Wirtschaftsstrategie gibt Impulse für eine zukunftsfähige, dynamischere Ent- wicklung der Berner Wirtschaft. Die Analyse zeigt: Stillstand bedeutet Ressourcenverbrauch. Sie will die Export- Rückschritt. Allein mit der Bewahrung des orientierung der Berner Wirtschaft stärken. Bestehenden kann der Wohlstand für die Exportiert werden können nicht nur Güter, Zukunft nicht gesichert werden. Der Kan- sondern auch Dienstleistungen und Wissen. ton Bern muss für neue Unternehmen und neue Projekte bestehender Unternehmen Die eigenen Leistungen des Kantons sind attraktiver werden. ebenfalls den veränderten Ansprüchen anzupassen. Wie die Wirtschaft nutzt der Die Wirtschaftsstrategie 2025 setzt ei- Kanton künftig zeitgemässe Führungsin- nen Schwerpunkt bei dynamischen, zu- strumente und den technologischen Fort- kunftsträchtigen Branchen mit einer hohen schritt, um die von der Gesellschaft verlang- Wertschöpfung und möglichst geringem ten Leistungen kostengünstig zu erbringen. 4.2.3. Auf Stärken setzen Die Wirtschaftsstrategie 2025 setzt auf die vorhandenen Stärken. Sie ist eine Strategie für den ganzen Kanton und alle Bernerinnen und Berner. Die Wirtschaftsstrategie 2025 nutzt die und Umwelttechnologie sowie der Tou- vorhandenen Stärken des Kantons und rismus. Bei den Dienstleistungen sind entwickelt diese weiter. Je nach Stärken Bundesverwaltung sowie Verbände und der einzelnen Regionen sind differenzierte Nichtregierungsorganisationen (NGO) von Massnahmen nötig. Gemeinsamer Nenner grosser Bedeutung, wie auch die Firmen ist die Stärkung der Wirtschaftskraft. Direkt des Consulting Clusters. oder indirekt profitieren daher alle Berne- rinnen und Berner von den auf Basis der Zu den Stärken des Kantons gehören mit dem Parlament abgeschlossenen Stra- die tiefe Arbeitslosigkeit und die hohe tegie zu entwickelnden Massnahmen. Erwerbsquote. Die Wirtschaftsstrategie 2025 trägt zur Schaffung und zum länger- Für die räumliche Ausrichtung von Mass- fristigen Erhalt von Arbeitsplätzen bei. nahmen ist der kantonale Richtplan mass- gebend. Dieser legt in der Zentralitätsstruk- Die Wirtschaft des Kantons Bern ist wie tur die räumlichen Schwerpunkte fest15. die Schweizer Unternehmenslandschaft klein strukturiert (vgl. Abschnitt 7.3.2). Mit Wichtige Branchen im Fokus der Wirt- der Wirtschaftsstrategie setzt sich der Re- schaftsstrategie 2025 sind die Informa- gierungsrat dafür ein, die Rahmenbedin- tions- und Kommunikationstechnologie, gungen für alle Betriebe zu verbessern16. die Präzisionsindustrie, Medizinaltechnik 1516 15 Punkt 4 der Planungserklärung der BDP: Die Agglomerationen Burgdorf und Langenthal sind in die strategischen Überlegungen einzubeziehen. Diese sind für die wirtschaftspolitische Steuerung Teil der Zentralitätsstruktur ge- mäss Richtplan. 16 Punkt 2 der Planungserklärung der BDP: Es sind strategische Aussagen über die Zukunft und die Förderung der Gewerbebetriebe und KMU zu machen. Punkt 1 der Planungserklärung der SVP: Der Regierungsrat setzt sich dafür ein, dass sämtliche Branchen inklusive der Landwirtschaft mit deren vor- und nachgelagerten Betrieben wirtschaftlich gestärkt werden und ihre Wert- 16 schöpfung steigern können.
  • 17.
    Strategisches Ziel undGrundsätze 4.2.4. Kohärentes System Die Wirtschaftsstrategie des Kantons ist auf die Wirtschaftsstrategie des Bundes abgestimmt und bildet mit anderen kantonalen Strategien ein kohärentes System. Der Kanton Bern hat in den letzten Jahren entwickeln soll. Sie beeinflussen sich ge- in verschiedenen Bereichen Strategien ent- genseitig, weshalb in der Entwicklung und wickelt oder erneuert (vgl. die Zusammen- Umsetzung der verschiedenen Strategien stellung in Abschnitt 8.2). Diese Strategien immer wieder ein Abgleich erfolgen muss geben zusammen vor, wie sich der Kanton (Regelkreis). 17
  • 18.
  • 19.
    Strategische Handlungsachsen 5. Strategische Handlungsachsen Die Wirtschaftsstrategie 2025 setzt bei Die drei Strategischen Handlungsachsen denjenigen Faktoren an, die einen starken beinhalten jeweils verschiedene Bereichs- Einfluss auf die Wirtschaftskraft haben und ziele. Diese konkretisieren das strategische die vom Kanton Bern effektiv beeinflusst Ziel in den einzelnen Feldern der Politik. werden können. 5.1. Innovation und Schonung der Ressourcen Der Kanton setzt auf Innovation und auf Schonung der natürlichen Ressourcen. Die wirtschaftliche Entwicklung im Kanton Die Schweiz verbraucht doppelt so viele Bern beruht darauf, dass die Unterneh- Ressourcen wie noch vor fünfzig Jahren. men national und international konkur- Die weltweite Entwicklung verschärft die renzfähig sind. Dazu benötigen sie gute Ressourcenknappheit zusätzlich. Nicht Rahmenbedingungen, unter anderem ei- erneuerbare Ressourcen gehen aufgrund nen ausgebauten und gut funktionieren- der ständig steigenden Nachfrage zu den Wissenstransfer. Zusammen mit der Ende und einige erneuerbare Ressour- Innovationsförderung ermöglicht er es, die cen werden schneller verbraucht als sie Erkenntnisse der Forschung rasch in die sich erneuern. Deshalb muss die wirt- Berner Wirtschaft umzusetzen. schaftliche Entwicklung die vorhandenen Ressourcen schonend einsetzen. Der Eine wichtige Rahmenbedingung sind gut wichtigste Ansatz dazu wird unter dem qualifizierte Mitarbeiterinnen und Mitarbei- Begriff «Cleantech18» zusammengefasst. ter. Deshalb ist die Aus- und Weiterbildung Die Entwicklung in Richtung Cleantech mit den Bedürfnissen des Arbeitsmarkts erfordert die Verbreitung von Umweltwis- abzustimmen. Die Vereinbarkeit von Beruf sen und eine entsprechende Ausbildung und Familie ist weiter zu fördern, damit das der Arbeitnehmerinnen und Arbeitnehmer. erworbene Wissen im Interesse der Ge- Weniger Ressourcenverbrauch bedeu- sellschaft dauerhaft genutzt werden kann. tet – nicht nur im Kontext von Cleantech Dazu braucht es verstärkt die Möglichkeit – auch sparsamer Energieverbrauch und von Teilzeitstellen (auch in Führungspositi- haushälterischer Umgang mit dem Boden. onen) und ein gut ausgebautes Kinderbe- Damit ist das Prinzip «Cleantech» für alle treuungsangebot. Dieses kann nicht nur drei Dimensionen der Nachhaltigen Ent- von der öffentlichen Hand, sondern auch wicklung (Gesellschaft, Umwelt und Wirt- von privaten Einrichtungen bereitgestellt schaft) von grosser Bedeutung. werden17. Der Kanton stellt den Unterneh- men im Portal zur Vereinbarkeit von Beruf und Familie Informationen zur Verfügung. Bereichsziele ƒƒ Die Unternehmen im Kanton Bern nutzen die Chancen von Cleantech und set- zen auf Energieeffizienz. ƒƒ Die Branchenstruktur entwickelt sich verstärkt in Richtung wertschöpfungsstar- ker Branchen, vor allem in den nach wirtschaftspolitischen Kriterien definierten Clustern. ƒƒ Im Kanton Bern werden die Erkenntnisse der Forschung rasch in die Praxis umgesetzt. ƒƒ Die Ausbildung der Arbeitnehmerinnen und Arbeitnehmer ist aktuell und auf die Bedürfnisse der Wirtschaft und des Arbeitsmarkts abgestimmt. 17 Punkt 5 der Planungserklärung der BDP: Der Kanton soll Grundlagen und Anreize zur Förderung privater Einrich- tungen zur besseren Vereinbarung von Beruf und Familie schaffen. 18 Vgl. Abschnitt 6.1.2 19
  • 20.
    Wirtschaftsstrategie 2025 5.2. Anreize richtig setzen Der Kanton setzt Anreize richtig und baut bestehende Fehlanreize ab. Die wirtschaftliche Entwicklung lässt sich Das schweizerische Steuersystem stellt positiv beeinflussen, wenn die Anreize rich- auf den Wohnsitz ab. Dies wird der heu- tig gesetzt werden. Zu den zentralen Staats- tigen Wirklichkeit mit dem grossen Anteil aufgaben gehört es zudem, die nötigen an Pendlerinnen und Pendlern nicht mehr Infrastrukturen bereit zu stellen. In der Infor- gerecht. Den zentralen Arbeitsorten feh- mations- und Kommunikationsgesellschaft len dadurch Mittel, die sie für die Erfüllung werden die entsprechenden Mittel gegen- ihrer Zentrumsaufgaben benötigen. Mit über Bauwerken an Bedeutung gewinnen. einer Anpassung des Steuersystems auf Bundesebene können komplizierte Aus- Bei den staatlichen Strukturen und Leistun- gleichsmechanismen vereinfacht werden. gen sowie bei der Raumentwicklung sind Aufgrund von Punkt 6 der Planungserklä- die kleinräumigen Strukturen des Kantons rung der BDP wird auf eine Weiterbearbei- einerseits ein Kostenfaktor. Anderseits be- tung des Themas verzichtet19. steht die Gefahr, dass die gemeinsamen, übergeordneten Interessen gegenüber Der Kanton Bern befindet sich mit den den Einzelinteressen zu kurz kommen. Die anderen Kantonen der Schweiz in einem Rolle des Kantons ist deshalb von einer ko- intensiven Steuerwettbewerb. Als grosser ordinierenden zu einer gestaltenden Rolle Flächenkanton mit einem um-fassenden weiter zu entwickeln. Der Kanton wird da- Angebot in der Gesundheitsversorgung, rauf achten, dass die Vorteile von klein- der Infrastruktur und der Bildung hat der räumigen Strukturen, wie die Bürgernähe, Kanton Bern einen schweren Stand gegen- nicht verloren gehen. über kleinen Kantonen, die diese Leistun- gen nicht selber anbieten müssen. In den Eine der folgenreichsten Schwächen des vergangenen Jahren hat der Kanton insbe- Kantons ist die stark unterdurchschnitt- sondere seine gute Position im Bereich der liche Bevölkerungsentwicklung. Damit Steuern für juristische Personen aufgrund mehr Leute im Kanton Bern wohnen, müs- von Steuersenkungen anderer Kantone sen genügend Wohnraum und Arbeits- verloren. Zudem will er sich den nötigen möglichkeiten vorhanden sein. Zusätzliche finanzpolitischen Handlungsspielraum er- Arbeitsplätze sind für die Stärkung der arbeiten, um auch die Steuerbelastung der Wirtschaftskraft unverzichtbar. Mit Umnut- natürlichen Personen zu senken. Diese ist zungen und verdichtetem Bauen an zent- ein wichtiges Element für die Attraktivität ralen Lagen ist dabei sicherzustellen, dass eines Wirtschaftsstandorts und beeinflusst der Boden haushälterisch genutzt wird. die Zuwanderung. Dagegen erachtet er es Zusätzlich gilt es, für die ansässige Wohn- als nicht realistisch, die Belastung unter bevölkerung gute Arbeitsmöglichkeiten zu das schweizerische Mittel zu senken. Des- bieten, unter anderem durch die Förderung halb lehnt er die Umsetzung der entspre- der Vereinbarkeit von Beruf und Familie. chenden Planungserklärung ab20. 1920 19 Punkt 6 der Planungserklärung der BDP: Auf die Ausdehnung des steuerlichen Ausgleichs zwischen Arbeits- und Wohngemeinden ist zu verzichten. 20 Punkt 7 der Planungserklärung der BDP: Der Kanton Bern verbessert sich im Bezug auf die Höhe der öffentlichen 20 Abgaben unter das schweizerische Mittel.
  • 21.
    Strategische Handlungsachsen Bereichsziele ƒƒ DerKanton übernimmt bei der Raumplanung eine weiter reichende Verantwor- tung als heute. ƒƒ Der Kanton schafft die räumlichen Voraussetzungen für eine Arbeitsplatz- und Bevölkerungsentwicklung im Schweizer Durchschnitt. ƒƒ Die Gemeinden Bern, Biel und Thun umfassen ihr ganzes Kerngebiet. ƒƒ Im interkantonalen Steuerwettbewerb verbessert sich der Kanton Bern in der Rangliste der Kantone21. ƒƒ Der Kanton Bern verfügt über für die Wirtschaft attraktive Infrastrukturen und nutzt die Möglichkeiten der Informationstechnologie. ƒƒ Die Wirtschaft stellt Arbeitsplätze zur Verfügung, die die Vereinbarkeit von Beruf und Familie ermöglichen. Der Kanton schafft die dazu erforderlichen Rahmenbe- dingungen. 5.3. Verständlich und bürgernah handeln Der Kanton handelt lösungsorientiert, verständlich und bürgernah. Sein Handeln verursacht bei der Wirtschaft sowie den Bürgerinnen und Bürgern ein Minimum an Kosten. Der Kanton vollzieht seine Vorschriften und das Image eines Standorts von grosser Be- das Bundesrecht mit Augenmass. Dafür deutung. Dieses lässt sich nicht durch eine ist zentral, dass in der täglichen Arbeit der aufgesetzte Kommunikation verbessern, Blick für die übergeordneten Zusammen- sondern nur durch Leistungen, die von den hänge nicht verloren geht. Der Kanton führt Bürgerinnen und Bürgern verstanden und und schult seine Mitarbeitenden, damit ihr akzeptiert werden. Dazu gehören der Ein- Handeln als lösungsorientiert und part- satz moderner Kommunikationsmittel und nerschaftlich wahrgenommen wird. Dazu kurze Fristen. Der Art und Weise der Kom- gehört, die Anliegen der Unternehmen so- munikation kommt ebenfalls eine grosse wie der Bürgerinnen und Bürger ernst zu Bedeutung zu. Es ist zentral, nicht zuletzt nehmen und im Rahmen der gesetzlichen angesichts der knappen Kantonsfinanzen, Vorgaben nach Lösungen und nicht nach dass der Kanton Bern seine Leistungen Stolpersteinen zu suchen. In einer Wis- effizient erbringt, beispielsweise durch den sens- und Kommunikationsgesellschaft ist Einsatz von e-Governement. Bereichsziele ƒƒ Der Kanton Bern wird als moderner und attraktiver Wirtschaftsstandort wahrge- nommen. ƒƒ Der Kanton Bern strebt Lösungen für die Anliegen der Bürgerinnen und Bürger an. Vorschriften werden zielorientiert umgesetzt und sind kein Selbstzweck. ƒƒ Die Dienstleistungen des Kantons werden bürgernah, rasch und preisgünstig erbracht. 21 21 Der Grosse Rat lehnte es ab, die Verbesserung im Internationalen Steuerwettbewerb auf die Unternehmenssteuern zu fokussieren: Punkt 2 der Planungserklärung der vorberatenden Kommission: Im interkantonalen Steuerwettbewerb verbessert sich der Kanton Bern in der Rangliste der Kantone in allen Bereichen und nicht nur bei den Unternehmenssteuern. Punkt 3 der Planungserklärung der SVP: Im interkantonalen Steuerwettbewerb verbessert sich der Kanton Bern in der Rangliste der Kantone. 21
  • 22.
  • 23.
    Umfeld 6. Umfeld Die wirtschaftliche Entwicklung des Kan- Auf kantonaler Ebene ist die Wirtschafts- tons Bern wird zu einem grossen Teil von strategie 2025 mit den Richtlinien der längerfristigen, weltweiten Entwicklungen Regierungspolitik 2011 bis 201422 und in Wirtschaft und Gesellschaft geprägt. Auf anderen Strategien abzustimmen, bei- diese Entwicklungen kann eine kantonale spielsweise in der Bildung oder der Raum- Wirtschaftsstrategie keinen Einfluss neh- planung (eine Zusammenfassung befindet men. Innenpolitisch fallen viele wirtschafts- sich im Anhang 9.2). politische Entscheide zudem auf Bundes- ebene. Von der längerfristig angelegten Wirt- schaftspolitik sind kurzfristige, operative Die kantonale Wirtschaftsstrategie hat des- Massnahmen zu unterscheiden, die auf- halb den nationalen und globalen Rahmen- grund der konjunkturellen Entwicklung nö- bedingungen Rechnung zu tragen. Sie ist tig werden. auf die Wirtschaftspolitik des Bundes ab- zustimmen (zu den Handlungsfeldern von Im Folgenden werden zuerst die län- Bund und Kantonen vgl. Abschnitt 7.2). gerfristigen Entwicklungen dargestellt Die Frage steht im Vordergrund: Was kann (Abschnitt 6.1), anschliessend die Wirt- und soll mit der kantonalen Wirtschaftspo- schaftspolitik des Bundes und der Kan- litik bewirkt werden? tone (Abschnitt 6.2). Wir wollen aktiv das beeinflussen, was in unserem Einflussbereich liegt und die Wirt- schaftskraft des Kantons effektiv stärkt. 6.1. Längerfristige weltweite Entwicklung 6.1.1. Globalisierung Die Entwicklung der Transportmöglichkei- gleichzeitig Beschäftigungsmöglichkeiten ten und der Kommunikation führten in den über die Landesgrenzen hinweg. Neue, letzten Jahrzehnten zu einer beschleu- starke Wirtschaftsmächte wie China, In- nigten Globalisierung nicht nur der Wirt- dien, Russland oder Brasilien sind Kon- schaft, sondern in beschränkterem Aus- kurrenten im Standortwettbewerb, gleich- mass auch der Politik. Seit dem zweiten zeitig aber auch grosse Märkte für Güter Weltkrieg wurden weltweit Schranken des und Dienstleistungen. Sie ergänzen die Waren- und Personenverkehrs abgebaut. bedeutenden Wirtschaftsbeziehungen der Der technologische Fortschritt hat die Ge- Schweiz zu den Nachbarländern in der schwindigkeit erhöht und die Kosten des Europäischen Union. Verkehrs gesenkt. Daraus entstanden neue Möglichkeiten, durch Verlagerungen Nationale Regulierungen und damit die von Produktion sowie durch Dienstleistun- nationale Politik werden zunehmend gen von unterschiedlichen Lohnniveaus durch internationale Entwicklungen be- und Kosten zu profitieren. einflusst (zur aussenwirtschaftspolitischen Agenda des Bundes vgl. Abschnitt 6.2.1). Wissen und Kompetenzen werden welt- Die Schweiz und mit ihr der Kanton Bern weit verfügbar. Wertschöpfungsketten der ist eine kleine, offene Volkswirtschaft. Ihre Wirtschaft umspannen die ganze Welt, wirtschaftliche Entwicklung ist eng mit Unternehmen sind international präsent, dem Weltmarkt verflochten. Die Konjunk- Dienstleistungen werden international an- tur in wichtigen Absatzmärkten beeinflusst geboten, nationale Arbeitsmärkte stehen deshalb unmittelbar die Wirtschaft im Kan- in internationaler Konkurrenz und bieten ton Bern. 22 Grundmaxime: Die Politik des Regierungsrates orientiert sich in allen Bereichen an den Grundsätzen der Nachhal- tigen Entwicklung. Schwerpunkt Wirtschaft: Der Kanton Bern bietet der Wirtschaft attraktive Rahmenbedingungen und fördert Innovation und Wettbewerbsfähigkeit. 23
  • 24.
    Wirtschaftsstrategie 2025 6.1.2. Ressourcenknappheit Die steigende Belastung der Umwelt, die Ressourcen aufgrund der ständig stei- Verknappung der natürlichen Ressourcen genden Nachfrage mittel- bis langfristig und der Klimawandel fordern ein grund- zu Ende gehen und ein Teil der erneuer- sätzliches Umdenken in der wirtschaftli- baren Ressourcen schneller verbraucht chen Entwicklung. Raum, Luft, Wasser, wird, als er sich erneuert. Ressourcen- Rohstoffe und Energie stehen nicht unbe- knappheit führt zu höheren Preisen, die schränkt zur Verfügung. kurzfristig die wirtschaftliche Entwicklung eher hemmen. Längerfristig eröffnen sich Die weltweite Entwicklung führt zu Res- aber neue Chancen und Entwicklungs- sourcenknappheit, weil nicht erneuerbare möglichkeiten. 6.1.3. Technologischer Fortschritt Der technologische Fortschritt führt zu Produktionsprozessen zu steigern. Damit neuartigen Produkten und Dienstleistun- sich die Investitionen in Forschung und gen. Er ermöglicht es, bei gleich bleiben- Entwicklung lohnen, muss der Erfolg des dem oder tieferem Ressourceneinsatz die technologischen Vorsprungs durch geeig- Quantität und Qualität von Produkten und nete Regulierungen geschützt werden. 6.1.4. Wissensgesellschaft Erzeugung, Nutzung und Organisation Standardisierte Güter können in Ländern von Wissen sind zentrale Quellen von mit einem tiefen Preisniveau kostengüns- Produktivität und Wachstum. Für zahlrei- tiger produziert werden. In entwickelten che Unternehmen bildet die Nutzung oder Volkswirtschaften sind deshalb Bildung Generierung von Wissen die Grundlage sowie Forschung und Entwicklung zentral, für ihre Dienstleistung. Die Erarbeitung weil diese Volkswirtschaften nur dank In- von Grundkompetenzen, die Weiterent- novationen konkurrenzfähig bleiben. Dies wicklung von Fähigkeiten und die lebens- trifft für die Schweiz als rohstoffarmem lange Lernbereitschaft der Bevölkerung Land in besonderem Masse zu. sind wesentliche Einflussfaktoren für eine erfolgreiche Ausrichtung auf die Wissens- Ein weiterer Faktor ist die rasche Weiter- gesellschaft. Immer wichtiger wird dabei entwicklung des Wissens. Aufgrund des das Management von Wissen. Altes und technologischen Fortschritts veraltet ein neues Wissen muss bewahrt und den grosser Teil des Wissens in unserer heu- richtigen Stellen zur richtigen Zeit zur Ver- tigen Gesellschaft sehr rasch. Deshalb ist fügung stehen. eine permanente Aus- und Weiterbildung ein zentraler Erfolgsfaktor. 24
  • 25.
    Umfeld 6.1.5. Demographische Entwicklung Diedemographische Entwicklung der In- Prognosen sind in diesem Bereich schwie- dustrieländer zeigt seit 1960 einen Rück- rig: Die Bevölkerungszahlen sind in den gang der Geburtenzahlen. Die industria- letzten Jahren sowohl in der Schweiz als lisierten Gesellschaften sind zunehmend auch im Kanton Bern stärker gestiegen überaltert, der Anteil der aktiven Bevölke- als Anfang des Jahrtausends erwartet23. rung geht daher zurück. Diese Entwicklung Die Zunahme basiert hauptsächlich auf trifft auch auf die Schweiz und den Kanton der Zuwanderung von Arbeitskräften – Bern zu. Der demografische Wandel hat nicht zuletzt aufgrund der Einführung des tiefgreifende Auswirkungen auf die Wirt- freien Personenverkehrs mit der Europäi- schaft und den Arbeitsmarkt, aber auch schen Union. Der freie Personenverkehr auf das Bildungssystem, die Gesundheits- hat in dieser von Hochkonjunktur gepräg- versorgung und die Sozialversicherungen. ten Phase vor allem zur Einwanderung gut qualifizierter Personen geführt. 6.1.6. Wertewandel Nicht nur die Bevölkerungszahl und die Al- und Konflikten übernehmen. Erschwerend tersstruktur ändern sich, sondern auch die kommt dazu, dass die Finanzierung dieser grundlegenden Werte der Gesellschaft. neuen staatlichen Aufgaben politisch häu- fig in Frage gestellt wird. Die heutige Gesellschaft ist durch eine zunehmende Individualisierung geprägt. Der Wertewandel wirkt sich auch auf die Familienstrukturen und Versorgungszu- Wahl der Ausbildung und die beruflichen sammenhänge haben an Bedeutung ver- Karriere aus. Die unterschiedlichen Wer- loren. Traditionelle Sicherheiten im Hin- te und Erwartungen erschweren es, die blick auf Handlungswissen, Glauben und Nachfrage nach Ausbildungen und Karrie- leitende Normen sind verloren gegangen. ren in eine bestimmte Richtung zu lenken. Heute stehen verschiedene Wertesysteme gleichwertig nebeneinander. Einen Kon- Der Wertewandel führt weiterhin dazu, dass sens über nötige Massnahmen zu errei- die Möglichkeiten und die Bereitschaft für chen wird deshalb schwieriger. Gleichzeitig gemeinnützige Arbeiten abnehmen. Unter soll der Staat in vielen Bereichen die Ver- anderem wird es dadurch in vielen Ge- antwortung für die Lösung von Problemen meinden schwierig, Ämter zu besetzen. 23 Bundesamt für Statistik (BFS): Aktualisierung der Bevölkerungsszenarien 2005 nach Kantonen. Neuenburg, April 2008. Statistikkonferenz des Kantons Bern: Regionalisierte Bevölkerungsprojektionen für den Kanton Bern bis zum Jahr 2030 (Ausgabe 2008). Bern, Dezember 2008. 25
  • 26.
    Wirtschaftsstrategie 2025 6.2. Wirtschaftspolitik des Bundes und der Kantone 6.2.1. Wirtschaftspolitik des Bundes Die Schweiz gilt mit ihrem international immer mehr ausserhalb des staatlichen hervorragenden Leistungsausweis als eine Einflusses agierenden Unternehmen mit der leistungsfähigsten Volkswirtschaften, berücksichtigen. sowohl bezüglich Produktivität als auch bezüglich Innovationsfähigkeit. Die Ar- Die Wirtschafts- bzw. Wachstumspolitik beitsproduktivität entwickelt sich aber un- für die Schweiz24 umfasst Massnahmen, terdurchschnittlich. Andere Länder holen welche der Bundesrat in eigener Verant- in Bereichen auf, die traditionelle Stärken wortung dem Parlament vorlegen kann der Schweiz ausmachen. Deshalb hat eine («Agenda des Bundes»), die internatio- langfristig ausgerichtete Wachstumspolitik nalen Verhandlungen im Wirtschaftsbe- weiterhin eine hohe Bedeutung. Wenn es reich («Aussenwirtschaftpolitische Agen- um die Sicherung der globalen Wettbe- da»), sowie die kantonalen Massnahmen werbsfähigkeit geht, muss die staatliche («Agenda der Kantone»). Wirtschaftpolitik zudem die Strategien der Die «Agenda des Bundes» verfolgt drei Stossrichtungen: ƒƒ Hohes Kostenniveau senken: Mass- des Fiskalklimas und zur Schaffung nahmen, die darauf abzielen, den eines unternehmensfreundlichen Wettbewerb im Binnenmarkt zu stär- Rechtsrahmens. ken, u.a. durch vermehrte Importkon- kurrenz. ƒƒ Lohnende Erwerbsbeteiligung gewähr- leisten: Massnahmen, dank denen das ƒƒ Unternehmensstandort aufwerten: nationale und internationale Arbeits- Massnahmen zur Sicherung des kräftepotential genutzt werden kann Marktzugangs im Ausland, zu einem und mit denen die individuellen beruf- guten Preis-/Leistungsverhältnis bei lichen Fähigkeiten, das Humankapital, den Infrastrukturen, zur Verbesserung gefördert werden. In den Bereichen Bildung, Forschung und der Weiterentwicklung des Freihandels Innovation legt der Bundesrat die strate- (Doha Runde). gischen Ziele in der entsprechenden Bot- schaft an das Parlament fest. Sie ergänzen Im Hinblick auf die weitere Entwicklung die drei Stossrichtungen der Agenda des hat der Bund den Bericht «Perspektiven Bundes. 2025»25 erarbeitet, den der Bundesrat am 7. April 2011 zur Kenntnis genommen hat. Mit der aussenwirtschaftspolitischen Agenda will der Bund der Schweizer Der Bund erarbeitet zurzeit einen Master- Wirtschaft den Marktzugang im Aus- plan Cleantech Schweiz26. Cleantech ist ein land garantieren. Dazu will er einerseits Ansatz, der es der Schweiz ermöglicht, ihre das Netz von Freihandelsabkommen mit Wirtschaft zu erneuern und den Verbrauch Partnern ausserhalb der EU ausbauen. natürlicher Ressourcen deutlich zu ver- Anderseits beteiligt er sich im Rahmen mindern. Cleantech ist der Oberbegriff für der World Trade Organisation (WTO) an alle Technologien, Industrien und Dienst- 24 Quelle: Der Bundesrat: Wachstumspolitik 2008–2011: Massnahmen zur weiteren Stärkung des Schweizer Wirt- schaftswachstums. Bericht in Erfüllung der Motion 01.3089: «Wachstumspolitik. Sieben Massnahmen«. Bern, 2008. 25 Perspektivstab der Bundesverwaltung: Perspektiven 2025: Lage- und Umfeldanalyse sowie Herausforderungen für die Bundespolitik. Bern, 2011. 26 Masterplan Cleantech Schweiz; Eidgenössisches Volkswirtschaftsdepartement EVD und Eidgenössisches Depar- 26 tement für Umwelt, Verkehr und Kommunikation UVEK, Bern, Oktober 2010
  • 27.
    Umfeld leistungen, die zueinem schonenderen Generationen intakte und gut funktio- und effizienteren Einsatz der natürlichen nierende Lebens- und Wirtschaftsräume Ressourcen beitragen. Cleantech umfasst hinterlassen werden können und bildet sämtliche Glieder der Wertschöpfungsket- die politische Grundlage für eine besser te, von der Forschung und Entwicklung koordinierte, nachhaltige Raumentwick- über die Produktion bis zum Verkauf und lungspolitik. Nach Abschluss der Konsul- Export von Gütern. Dabei steht nicht die tation Ende Juni 2011 wird das Raum- Frage «was wird produziert?» sondern konzept aufgrund der eingegangenen «wie wird produziert?» im Vordergrund. Ein Stellungnahmen angepasst. Anschlies- schonender Umgang mit Ressourcen wird send soll es von den Partnern aller drei künftig nicht nur ökologisch sondern auch Staatsebenen politisch verabschiedet ökonomisch von grösster Bedeutung sein. werden. Das Raumkonzept Schweiz27 enthält Aber auch die Kantone sind bei einer akti- Strategien zur zukünftigen räumlichen ven Wirtschaftspolitik gefordert. Entwicklung. Es zeigt auf, wie künftigen 6.2.2. Wirtschaftspolitik der Kantone Die kantonale Wirtschaftspolitik («Agenda Neben dem Kanton Bern haben 18 weitere der Kantone») ergänzt die Massnahmen Kantone in den vergangenen Jahren ihre des Bundes. Im Zentrum steht die Ver- wirtschaftspolitischen Strategien als Teil besserung der Rahmenbedingungen, um der Legislaturziele oder als eigenständige die regionale Wirtschaft zu stärken und Berichte erarbeitet. Die Kantone setzen mit das Wachstum zu erhöhen. Wichtig sind jeweils individuellen Prioritäten bei den Ver- Massnahmen zur Innovationsförderung, kehrsinfrastrukturen, bei der Bildung und Bildungs- und Forschungs- sowie Steuer- Innovation sowie bei der Raumplanung politik. an. Massnahmen umfassen auch Steuern, Standortpromotion, Dienstleistungsori- entierung der Verwaltung sowie effiziente Verfahren und Vorschriften. 27 Raumkonzept Schweiz (Entwurf); Schweizerische Eidgenossenschaft, Konferenz der Kantonsregierungen, Schwei- zerische Bau-, Planungs- und Umweltdirektoren-Konferenz, Schweizerischer Städteverband, Schweizerischer Gemeindeverband, Bern, Januar 2011 27
  • 28.
  • 29.
    Analyse 7. Analyse 7.1. Volkswirtschaftliche Zusammenhänge Grundlage jeder Volkswirtschaft bilden die men (Quantität). Diese werden vor allem klassischen Produktionsfaktoren Boden, dadurch beeinflusst, welches Angebot an Arbeit und Kapital. In entwickelten Volks- Wohnraum und Arbeitsflächen vorhanden wirtschaften sind diese Faktoren weiter ist. Über die Instrumente der Raumentwick- ausdifferenziert. Neben dem verfügbaren lung kann die Quantität beeinflusst werden. Boden beeinflussen raumplanerische und Ohne Angebot an zusätzlichem Wohnraum baurechtliche Vorschriften (z.B. Zonen- kann zum Beispiel nicht erwartet werden, pläne, Ausnützungsziffern) das Angebot dass die Bevölkerungszahl zunimmt. an Wohn- und Arbeitsflächen. Der Faktor Arbeit bestimmt sich nicht nur anhand der Andererseits ist die Wirtschaftskraft von der geleisteten Arbeitsstunden, sondern auch Qualifikation der Beschäftigten und dem anhand der Ausbildung und der Qualifika- Know-how (Technologie) der Unterneh- tion der Erwerbstätigen (Wissen bzw. «Hu- men abhängig (Qualität). Eine gute Bildung mankapital»). Beim Kapital unterscheidet führt zu höher qualifizierten Arbeitskräften. sich das Finanzkapital (Geld, Kredite) vom Dadurch werden Innovationen möglich und Realkapital (z.B. Verkehrs- und Energiein- die Produktivität kann gesteigert werden, frastrukturen). Zudem wird auch das Re- die Wertschöpfung steigt an. Ändert sich alkapital «Natur» zunehmend als zentraler die Branchenstruktur hin zu wertschöp- und limitierender Produktionsfaktor aner- fungsstarken Unternehmen, steigt die Wirt- kannt28. schaftskraft ebenfalls an. Die Wirtschaftskraft ist die zentrale Grös- Der Kanton selber trägt ebenfalls zur Wirt- se für die Beurteilung einer Volkswirtschaft. schaftskraft bei: Er ist ein wichtiger Arbeit- Sie steht deshalb im Zentrum der Wirt- geber und ein wichtiger Auftraggeber mit schaftsstrategie 2025. Allerdings lässt sich seinen Investitionen im Infrastrukturbereich. die Wirtschaftskraft nicht direkt steuern, sondern nur über einen längeren Zeitraum Unternehmen bzw. Arbeitsplätze und Be- entwickeln, indem auf Grössen Einfluss völkerungszahl sind voneinander abhängig. genommen wird, die ihrerseits die Wirt- Grundsätzlich steigt die Wirtschaftskraft schaftskraft beeinflussen. bei steigender Bevölkerungszahl nur, wenn auch zusätzliche Arbeitsplätze geschaffen Die Wirtschaftskraft ist einerseits abhän- werden. In der Wirklichkeit wird der Zusam- gig von der Bevölkerungszahl, den Ar- menhang durch Pendlerbewegungen über beitskräften und der Anzahl Unterneh- die Kantonsgrenzen hinaus abgeschwächt. 28 Siehe zum Beispiel das Kapitalstockmodell, wie es bei der Weltbank von einer Gruppe um Ismail Serageldin entwickelt wurde (Mauch Consulting AG, Infras, Basler und Partner AG, Zürich April 2001: Politik der nachhaltigen Entwicklung in der Schweiz: Standortbestimmung und Perspektiven, S. 65 ff.). 29
  • 30.
    Wirtschaftsstrategie 2025 Die Entwicklung eines Wirtschaftsstandorts wird von weiteren Standortfaktoren be- einflusst: ƒƒ Für einen Standort sind gute Infra- ƒƒ Das Thema Sicherheit umfasst die strukturen nötig, beispielsweise für öffentliche Sicherheit, ein zuverlässi- den Verkehr, die Energieversorgung ges Rechtssystem sowie die soziale oder die Kommunikation. Auf dem Sicherheit. Im internationalen Stand- Schienen- und Strassennetz müssen ortwettbewerb ist Sicherheit bzw. die für die Wirtschaft und die Bevölkerung Stabilität eines Landes ein wichtiger ausreichend Kapazitäten zur Verfü- Faktor. Innerhalb der Schweiz sind die gung stehen. Unterschiede gering. Viele Elemente sind in der Zuständigkeit des Bundes. ƒƒ Nicht nur die Bildung, sondern auch Die Gewährung der öffentlichen Si- die Forschung und der Wissenstrans- cherheit gehört hingegen zu den kan- fer tragen zur Qualität von Unterneh- tonalen Aufgaben. Vor allem in grossen men und Arbeitsplätzen und damit zur Kantonen steigen die Anforderungen Wertschöpfung bei. an die Polizei, weil nicht mehr tolerier- bare Gefährdungen der öffentlichen ƒƒ Die Branchenstruktur beeinflusst Sicherheit zunehmen. einerseits direkt die Wirtschaftskraft. Anderseits ist sie auch ein Element der ƒƒ Die Steuern sind Grundlage der Attraktivität eines Standorts. Gibt es öffentlichen Finanzen, die wiederum bereits viele Unternehmen einer be- das Angebot der staatlichen Leistun- stimmten Branche, kann dies weitere gen bestimmen. Gleichzeitig sind die Unternehmen anziehen (Cluster). Steuern ein Standortfaktor, der in die Entscheide von Unternehmen und ƒƒ Effiziente und bürgerfreundliche Privatpersonen einfliesst, wo sie sich Verfahren und Vorschriften erlauben niederlassen. So beeinflussen Steuern es, neue Vorhaben rasch umzusetzen längerfristig wiederum die Wirtschafts- und tragen zu tieferen Gebühren und kraft. Abgaben bei. ƒƒ Nicht zu unterschätzen sind nicht ƒƒ Eine gute Gesundheitsversorgung messbare, weiche Faktoren, die zu ist wichtig für das Wohlbefinden einer guten Lebensqualität und damit der Bevölkerung. Ist die Versorgung zu einem attraktiven Standort beitra- kostengünstig, steigt das verfügbare gen (z.B. Kultur- und Freizeitangebote, Einkommen an. Der Gesundheitssek- familienexterne Kinderbetreuung, Natur tor ist zudem ein wichtiger Arbeitgeber. und Umgebung usw.). Im Kanton Bern bildet die Medizinal- technik einer der Cluster in der Stand- ortpromotion (vgl. Abschnitt 7.3.2). Die Wirtschaftskraft ist Basis der öffent- der Leistung gesenkt werden. Ohne Er- lichen Finanzen, d.h. der Steuereinnah- höhung der Wirtschaftskraft lassen sich men und damit der staatlichen Leistun- umgekehrt zusätzliche staatliche Leistun- gen. Steigt die Wirtschaftskraft, stehen gen nur über eine höhere Abschöpfung mehr Mittel für die Erfüllung der öffentli- finanzieren bzw. eine tiefere Abschöpfung chen Aufgaben zur Verfügung oder die bleibt nicht ohne Einfluss auf die staatli- Steuerbelastung kann bei gleichbleiben- chen Leistungen. 30
  • 31.
    Analyse Die folgende Grafikzeigt die volkswirt- unter den verschiedenen Faktoren. Die schaftlichen Zusammenhänge und die Ein- Einflussmöglichkeiten einer Wirtschafts- flussmöglichkeiten. In der Darstellung nicht strategie sind blau eingefärbt. berücksichtigt sind die Rückkoppelungen Öffentliche Finanzen Investitionen Privater Konsum Steuern (3) Wirtschaftskraft (2) Unternehmen (1) Bevölkerung Arbeitsplätze Erwerbstätige Unternehmensgründungen, Wanderungssaldo, natürliches Ansiedlungen, neue Projekte Bevölkerungswachstum Räumliche Entwicklung, Räumliche Entwicklung, Bildung Bildung, Standortattraktivität Standortattraktvität Quelle: eigene Darstellung Mess- bzw. Beurteilungsgrössen: 1: Branchenstruktur, Betriebszählung 2: Bruttoinlandprodukt und Ressourcenpotenzial 3: Steuerausschöpfungsindex 31
  • 32.
    Wirtschaftsstrategie 2025 7.2. Wirtschaftspolitische Einflussmöglichkeiten Der föderalistische Staatsaufbau bringt gelt der Bund mit dem Raumplanungs- es mit sich, dass es neben Bundes- und gesetz Zuständigkeiten und Aufgaben. In Kantonsaufgaben auch Aufgaben gibt, der konkreten Ausgestaltung bleibt aber bei denen sowohl der Bund als auch die den Kantonen und Gemeinden ein gros- Kantone eigenständig handeln können ser Spielraum. In der Arbeitslosenversi- (beispielsweise bei den Steuern). Viele Auf- cherung, die Teil des Arbeitsmarkts ist, gaben können nicht entweder dem Bund vollziehen die Kantone Bundesrecht ohne oder den Kantonen zugeordnet werden. eigenen Gestaltungsspielraum. Bei der Raumplanung beispielsweise re- Bund Bund und Kanton Kanton Geld, Währung Wettbewerb Aussenwirtschaft Raumplanung Arbeitsmarkt Kantonal-, Nationalstrassen, Regionalverkehr Kommunalstrassen, Fernverkehr Ortsverkehr Technische Berufsbildung, Mittelschulen Volksschulen Hochschulen Hochschulen Steuern Steuern Gesundheitswesen Regionalpolitik Standortpromotion Standortpromotion Wirtschaftspolizei- Wirtschaftspolizei- liche Vorschriften liche Vorschriften Verfahren Verfahren Quelle: eigene Darstellung 32
  • 33.
    Analyse 7.2.1. Vorbemerkungen zuden folgenden Abschnitten Der Kanton Bern ist der zweitgrösste Kan- wird Bern jeweils mit der Schweiz und den ton der Schweiz in Bezug auf Fläche, Be- Kantonen Aargau, St. Gallen, Waadt und völkerung, Anzahl Arbeitsplätze und Betrie- Zürich verglichen (Referenzkantone). be. Sein Anteil an gesamtschweizerischen Kennzahlen beträgt jeweils zwischen zehn Aussagen zum Wert je Kopf der Bevölke- und fünfzehn Prozent. In den folgenden rung sind aussagekräftiger, weil Vergleiche Abschnitten werden in erster Linie Kenn- zwischen unterschiedlich grossen Einheiten zahlen kommentiert, die davon deutlich möglich werden. Bei einer Zeitreihe misst abweichen. die Veränderung des absoluten Werts zu- dem oft vor allem die Entwicklung der Be- Referenz für den Kanton Bern sind, neben völkerungszahl (eine Erhöhung des Brutto- der Schweiz, diejenigen Kantone, welche inlandprodukts zum Beispiel ist nur dann in Bezug auf Grösse, Bevölkerungszahl eine Verbesserung, wenn sie grösser ist und Arbeitsplätze vergleichbar sind, nicht als das Bevölkerungswachstum). Deshalb aber Stadtkantone oder flächen- und be- stehen in der folgenden Analyse die Werte völkerungsmässig kleine Kantone. Deshalb pro Kopf der Bevölkerung im Vordergrund. Die Abschitte sind folgendermassen aufgebaut: ƒƒ Die Kernaussagen fassen die wichtigs- Einschätzungen. Die einzelnen Grafi- ten Erkenntnisse aus der Analyse zu- ken weisen die Bedeutung der Kern- sammen. Zusammen mit der Analyse aussagen pro Bereich aus. Ein direkter wird jeweils dargestellt, wie der Kanton Vergleich zwischen den verschiedenen Bern die Entwicklung beeinflussen Grafiken ist dagegen nicht möglich. kann. ƒƒ Unter «Hintergrund» werden die wich- ƒƒ Die Grafik gewichtet die volkswirt- tigsten Kennzahlen dargestellt, die den schaftliche Bedeutung und vergleicht Kernaussagen zu Grunde liegen. Diese den Kanton Bern mit der Schweiz. Die Zahlen sind jeweils gerundet. Wo sinn- Gewichtung stützt sich auf statistische voll, wird auch ein Vergleich mit den Daten, ergänzt mit plausibilisierten Referenzkantonen erstellt. Ausführlichere Angaben zu volkswirt- schnitte 7.3.1 bis 7.3.4). Diese wird zu- schaftlichen Kennzahlen finden sich im Be- sätzlich nach regionalen Gesichtspunkten richt zur Wirtschaftslage 2011 oder unter betrachtet (Abschnitt 7.4). In Abschnitt 7.6 www.be.ch/wirtschaftsdaten. wird das Image des Kantons dargestellt. Anschliessend werden wichtige staatliche Die Analyse geht zuerst auf die volkswirt- Leistungen und die Strukturen analysiert schaftliche Struktur des Kantons ein (Ab- (Abschnitte 7.7.1 bis 7.7.5). 33
  • 34.
    Wirtschaftsstrategie 2025 7.3. Volkswirtschaftliche Struktur des Kantons 7.3.1. Bruttoinlandprodukt und verfügbares Einkommen Kernaussagen Das Bruttoinlandprodukt (BIP) pro Kopf bzw. pro Beschäftigtem ist unterdurchschnittlich. Die Entwicklung des BIP pro Kopf bzw. pro Beschäftigtem ist überdurchschnittlich. Das Wachstum des absoluten BIP ist unterdurchschnittlich. Das frei verfügbare Einkommen29 liegt im Durchschnitt. Kernaussagen im Vergleich + CH - klein Volkswirtschaftliche Bedeutung gross Handlungsbedarf Einflussmöglichkeiten klein mittel gross klein gross Einflussmöglichkeiten Die Entwicklung des Bruttoinlandprodukts lässt sich nur indirekt beeinflussen. Die Einflussmöglichkeiten werden bei den entsprechenden Faktoren dargestellt. 29 Das frei verfügbare Einkommen berücksichtigt neben der Steuerbelastung die Wohnkosten, die Sozialversiche- 34 rungsabgaben und die Krankenkassenprämien. Weitere Ausführungen am Ende dieses Abschnitts.
  • 35.
    Analyse Das Bruttoinlandprodukt (BIP)30des Kan- misch reagiert als die Schweiz. Das Wachs- Hintergrund tons Bern belief sich im Jahr 2010 auf 57 tum der Berner Wirtschaft ist im konjunkturel- Milliarden Franken. Beim BIP pro Kopf31 len Aufschwung geringer als der Schweizer der Bevölkerung liegt der Kanton Bern mit Durchschnitt. In Krisensituationen reagiert 58’100 Franken unter dem Schweizer Mittel die Berner Wirtschaft meist etwas verzö- von 62’900 Franken. Von den Referenzkan- gert, aber nicht grundsätzlich anders als die tonen liegt einzig Zürich vor Bern – sowohl Schweiz. Über einen gesamten Konjunktur- absolut als auch pro Kopf. zyklus hinweg resultiert deshalb ein geringe- res Wachstum als im Schweizer Durchschnitt. Ein Vergleich des jährlichen Wachstums Ein wichtiger Grund für diese Entwicklung zeigt, dass der Kanton Bern weniger dyna- liegt in der Branchenstruktur des Kantons. BIP-Wachstum 4% CH 3% 2% BE 1% 0% -1 % -2 % 2000 2001 2002 2003 2004 2005 2006 2007 2008 2009 2010 Quelle: BAKBASEL Das durchschnittliche jährliche Wachs- Gallen wuchs gleich wie der Kanton Bern, tum zwischen 2000 und 2010 lag mit 1.4 die Waadt lag im Schweizer Durchschnitt, Prozent unter demjenigen der Schweiz Aargau und Zürich lagen darüber (1.7 %). (1.6 %). Die Kantone Waadt und Aargau lagen über dem bernischen Wert, St. Gal- Das durchschnittliche Wachstum pro len und Zürich darunter. Zürich litt stark un- Kopf der Bevölkerung lag 2000 bis 2010 ter der Wirtschaftskrise 2001-2003 sowie mit 1.0 Prozent deutlich über dem der unter der Finanzkrise 2008/2009. Eine Be- Schweiz (0.7 %) und der Referenzkantone. trachtung des durchschnittlichen Wachs- Dies ist jedoch nicht auf ein überdurch- tums über die vergangenen 30 Jahre schnittliches Wachstum des BIP zurückzu- zeigt ähnliche Resultate. Der Kanton Bern führen, sondern eine Folge des unterdurch- wuchs um 1.5 Prozent (CH: 1.6 %). St. schnittlichen Bevölkerungswachstums. 30 Bei den in der Wirtschaftsstrategie ausgewiesenen Grössen handelt es sich jeweils um reale (d.h. inflationsberei- nigte) Grössen. 31 Grössere Aussagekraft erlangt das BIP, wenn es ins Verhältnis zur Bevölkerung gesetzt wird. Das BIP pro Kopf der Bevölkerung ist ein Mass für die wirtschaftliche Leistungsfähigkeit und die Attraktivität eines Wirtschaftsstandorts. Es wächst, wenn die Zahl der Erwerbstätigen stärker zunimmt als die Gesamtbevölkerung oder wenn pro Er- werbstätigem eine höhere Wertschöpfung generiert wird, das heisst die vorhandene Arbeit produktiver eingesetzt wird. 35
  • 36.
    Wirtschaftsstrategie 2025 Das BIP pro Erwerbstätigem32 im Kanton kantonen liegt nur St. Gallen leicht hinter Bern ist mit 98’500 Franken geringer als im dem Kanton Bern. Die Entwicklung in den schweizerischen Durchschnitt (CH: 109’100 vergangenen zehn Jahren zeigt aber, dass Franken). Das ist ein Hinweis auf eine eher der Strukturwandel hin zu wertschöpfungs- wertschöpfungsschwache Branchenstruk- stärkeren Aktivitäten im Kanton Bern ausge- tur im Kanton Bern. Von den Referenz- prägter war als im Schweizer Durchschnitt. Entwicklung BIP pro 1.0 % Erwerbstätigem 0.8 % 0.6 % CH 0.4 % 0.2 % 0.0 % BE AG VD SG ZH Quelle: BAKBASEL Für die Beurteilung des Wohlstands ist das sind deutlich überdurchschnittlich, dage- frei verfügbare Einkommen33 von Bedeu- gen fallen die Fixkosten unterdurchschnitt- tung. Dieses berücksichtigt nicht nur die lich aus. Beim frei verfügbaren Einkommen Steuerbelastung, sondern alle gebundenen schneiden Stadtkantone und Kantone mit Ausgaben. Das frei verfügbare Einkommen starker Zentrumsfunktion schlechter ab als im Kanton Bern entspricht dem Schweizer die übrigen Kantone. Zürich und Waadt lie- Durchschnitt. Die obligatorischen Abgaben gen hinter, St. Gallen und Aargau vor Bern. Verfügbares Einkommen tiefe oblig. Abgaben Fixkosten hohe oblig. Abgaben nach Ausgabenkompo- hohe Fixkosten GE hohe Fixkosten nenten, 2011 ZG BS ZH SZ VD NW CH BL oblig. Abgaben GR LU TI OW AG BE AI SG FR UR TG NE SO VS GL AR SH Quelle: Credit Suisse Eco- nomic Research, eigene tiefe oblig. Abgaben hohe oblig. Abgaben Darstellung tiefe Fixkosten JU tiefe Fixkosten Obligatorische Abgaben: Einkommens- und Vermögenssteuern, Sozialabgaben, Krankenversicherungsprämien Fixkosten: Wohnkosten, Nebenkosten, Gebühren für Wasser, Abwasser und Abfall 32 Das BIP pro Erwerbstätigem ist ein Indikator für die Produktivität. Eine gesamtwirtschaftliche Betrachtung ermög- licht Rückschlüsse auf die Wertschöpfungsstärke bzw. Produktivität der Branchenstruktur. Aussagen zu Produkti- vitätsunterschieden innerhalb bestimmter Branchen sind nicht möglich. 33 Frei verfügbares Einkommen nach der Definition von Credit Suisse: Bruttoeinkommen abzüglich Steuern, Sozialab- 36 gaben, BVG, Krankenkasse, Wohnkosten inkl. Nebenkosten und Pendlerkosten.
  • 37.
  • 38.
    Wirtschaftsstrategie 2025 7.3.2. Unternehmens-und Wirtschaftsstruktur Der Kanton Bern ist bezüglich Unternehmensgründungen weniger dynamisch Kernaussagen als die Schweiz. Die Grössenstruktur der Unternehmen entspricht derjenigen der Schweiz. Kapitalgesellschaften sind unterdurchschnittlich vertreten. Die Branchenstruktur ist insgesamt eher wertschöpfungsschwach. Kernaussagen im Vergleich + CH - klein Volkswirtschaftliche Bedeutung gross Handlungsbedarf Einflussmöglichkeiten klein mittel gross klein Einflussmöglichkeiten Die Anzahl Unternehmen ist davon abhängig, ob der erforderliche Raum zur Verfü- gung steht und ob der Wirtschaftsstandort attraktiv ist. Die Branchenstruktur kann nur längerfristig beeinflusst werden, indem für wertschöp- fungsstarke Branchen gute Rahmenbedingungen geschaffen werden. Ein ausgebautes Bildungsangebot, Wissenstransfer und Innovationsförderung sowie die Standortpromotion beeinflussen die Standortwahl der Unternehmen. 38
  • 39.
    Analyse 2008 hatten 35’133Unternehmen des 2. gesellschaften sind demgegenüber we- Hintergrund und 3. Sektors ihren Sitz im Kanton Bern34. niger vertreten. 29 Prozent sind Aktien- Zwischen 2001 und 2008 verringerte sich gesellschaften (CH: 35 %).Der Anteil der ihre Anzahl um rund 1’800 bzw. 5 Prozent, Gesellschaften mit beschränkter Haftung wobei der stärkste Rückgang in der ersten (GmbH) ist ebenfalls leicht niedriger als in Hälfte des Jahrzehnts erfolgte, gleich wie der Schweiz. Diese Struktur ist ein Indiz für in der Schweiz und den Referenzkantonen. eine binnenorientierte Ausrichtung vieler Während zwischen 2005 und 2008 die An- Berner Unternehmen, die weniger Wachs- zahl der Unternehmen in der Schweiz und tumspotenzial aufweist als eine Exportori- in den Referenzkantonen wieder zunahm, entierung. stagnierte sie im Kanton Bern. Dies ist ein Indiz für die unterdurchschnittliche Dyna- Die Sektoralstruktur der Berner Wirtschaft mik der Unternehmensentwicklung. unterscheidet sich – mit Ausnahme der überdurchschnittlich vertretenen Landwirt- Die Grössenstruktur der Unternehmen schaft – kaum von derjenigen der Schweiz. (gemessen an der Anzahl Beschäftigten) ist im Kanton Bern nahezu identisch mit 20 Prozent aller Beschäftigten in der der schweizerischen Struktur. Im interna- Schweizer Landwirtschaft arbeiten im tionalen Vergleich ist die Schweizer Un- Kanton Bern. Der Strukturwandel in der ternehmenslandschaft klein strukturiert. Landwirtschaft hat seit 2001 zu einem – Es gibt nur sehr wenig sehr grosse Pro- unterdurchschnittlichen – Rückgang der duktions- und Dienstleistungsstandorte. Beschäftigten um 14.9 Prozent auf 36’700 99.6 Prozent der Unternehmen gehören geführt (CH: -17.4 %). Auch die Nutzfläche zur Kategorie der Klein- und Mittelunter- pro Betrieb ist unterdurchschnittlich. nehmen (KMU). 86 Prozent der Unterneh- men im Kanton Bern fallen in die Kategorie Im Industriesektor sind 133’300 Perso- Mikrounternehmen mit weniger als zehn nen tätig. Der Kanton Bern hat in abso- Vollzeitstellen. Grosse, exportorientierte luten Zahlen die meisten Beschäftigten in Produktions- und Dienstleistungsunter- der industriellen Produktion aller Kantone nehmen mit internationaler Ausstrahlung (89’000 Personen). Die Zunahme der Be- sind im Kanton Bern untervertreten. schäftigung seit 2001 betrug 2.8 Prozent, deutlich weniger als in der Schweiz (4.9 %). Bei der Rechtsform der Unternehmen unterscheidet sich der Kanton Bern deut- Der Dienstleistungssektor beschäftigt lich von der Schweiz. Personenbezogene 372’300 Personen. Der Zuwachs war mit Unternehmen35 machen 43 Prozent aller 7.0 Prozent seit 2001 geringer als in der Unternehmen aus (CH: 34 %). Kapital- Schweiz (10.6 %). 34 Bundesamt für Statistik, Eidgenössische Betriebszählung 2008 35 Personenbezogene Rechtsformen: Einzelfirma, Genossenschaft und Kollektivgesellschaft. (Vereine werden hier nicht berücksichtigt, da sie meist keine wirtschaftlichen Zwecke verfolgen.) Kapitalbezogene Rechtsform: Aktiengesellschaft. Die Gesellschaft mit beschränkter Haftung (GmbH) ist eine Mischform. 39
  • 40.
    Wirtschaftsstrategie 2025 Beschäftigtenanteile in dendrei Wirtschaftssek- 100 % toren 80 % CH 60 % 40 % CH 20 % CH 0% BE BE BE SG AG SG AG AG SG ZH ZH ZH VD VD VD Quelle: BFS Betriebszählung 1. Sektor 2. Sektor 3. Sektor 2008 (Stand: 29.3.2010) Die Betrachtung einzelner Branchen über Gesundheits- und Sozialwesen (sowohl in die vergangenen Jahre zeigt konjunkturel- der Schweiz als auch im Kanton Bern). Ins- le und strukturelle Entwicklungen auf. Das gesamt ist aus den Zahlen eine Entwick- grösste Beschäftigungswachstum zwi- lung in Richtung wertschöpfungsstärkerer schen 2001 und 2008 verzeichnete das Branchen festzustellen. Beschäftigung einzelner Branchen 0 20'000 40'000 60'000 80'000 100'000 0 20’000 40’000 60’000 80’000 100’000 2008 Industrie 2005 2001 Handel und Verkauf Gesundheits- und Sozialwesen Unternehmensdienstleistungen Baugewerbe Öffentliche Verwaltung Landwirtschaftssektor Gastgewerbe Verkehr und Transport Erziehung und Unterricht Sonstige Dienstleistungen Information und Kommunikation Finanzdienstleistungen übrige Branchen Quelle: BFS Betriebszählung 2008 (Stand: 29.3.2010) 40
  • 41.
    Analyse Die Branchenstruktur lässtsich an- wie «Erziehung und Unterricht» weisen hand des Standortquotienten36 besser einen klar unterdurchschnittlichen Stand- beurteilen als nur anhand der absoluten ortquotienten auf. Beschäftigungszahlen. Im Kanton Bern deutlich übervertreten sind die «Öffent- Innerhalb der in der folgenden Abbildung liche Verwaltung» (wegen der Bundes- ausgewiesenen Branchen gibt es Teilbran- verwaltung), die Landwirtschaft mit ihren chen mit überdurchschnittlichen («Ma- vor- und nachgelagerten Branchen und schinenbau», «Metallindustrie») bzw. un- der Bereich «Information und Kommuni- terdurchschnittlichen Anteilen («Chemie/ kation» (hier spielen die Hauptsitze der Pharmazie», «Grosshandel», «Elektronik/ Post und Swisscom eine wesentliche Optik/Uhren» und «Beratung/Ingenieurwe- Rolle). Die «Finanzdienstleistungen» so- sen/F+E/Werbung»). Arbeitsproduktivität und Arbeitsproduktivität Standortquotient einzel- 0 75’000 150’000 225’000 300’000 ner Branchen Finanzdienstleistungen Information und Kommunikation Industrie Unternehmensdienstleistungen Handel und Verkauf Verkehr und Transport Baugewerbe Sonstige Dienstleistungen Gesundheits- und Sozialwesen Gastgewerbe Erziehung und Unterricht Landwirtschaftssektor übrige Branchen Öffentliche Verwaltung (1)  0.0 0.5 1.0 1.5 2.0 Standortquotient (CH = 1) Quelle: BFS Betriebszählung 2008 (Stand: 29.3.2010) Arbeitsproduktivität: in Franken pro Vollzeitstelle  Die Arbeitsproduktivität der öffentlichen Verwaltung ist statistisch schwierig zu erheben, da keine Marktpreise für die staatlichen Leistungen existieren. Das BFS weist deshalb keine Werte aus. Aufgrund der grossen Bedeu- tung der öffentlichen Verwaltung für den Kanton Bern, ist die Höhe der gesamten durchschnittlichen Produktivi- tät stark von der Schätzung der Produktivität der öffentlichen Verwaltung abhängig. 36 Der Standortquotient weist die Konzentration einer Branche im Kanton Bern im Vergleich zur Schweiz aus. Dazu werden die jeweiligen Anteile der Branche an der Gesamtaktivität berechnet. Der Quotient der beiden Grössen ist der Standortquotient. Ein Wert kleiner als 1 gibt an, dass die Branche unterproportional vertreten ist. 41
  • 42.
    Wirtschaftsstrategie 2025 Die Branchenstruktur, die einen hohen jährlich insgesamt 4.9 Millionen Übernach- Anteil an konjunkturunabhängigen Bran- tungen in Hotel- und Kurbetrieben. Ge- chen wie der öffentlichen Verwaltung, der messen an diesen Übernachtungen steht Landwirtschaft und dem Gesundheits- er an zweiter Stelle mit einem Anteil von 14 und Sozialwesen aufweist, führt im Kan- Prozent an den gesamtschweizerischen ton Bern zu einer weniger dynamischen Übernachtungen (Graubünden 16 %, Wal- Wirtschaftsentwicklung als in der Schweiz. lis 12 %). 75 Prozent der Übernachtungen Die mit diesen Branchen verbundene Sta- entfallen auf das Berner Oberland. bilität hat aber den Vorteil einer geringe- ren Arbeitslosigkeit (vgl. Abschnitt 7.3.4). Die Hauptstadtfunktion von Bern begrün- In der Branchenstruktur liegt ebenfalls det die starke Bedeutung der öffentlichen der Hauptgrund für die insgesamt tiefere Verwaltung. 64 Prozent aller Beschäftig- durchschnittliche Wertschöpfung bzw. Ar- ten in der Bundesverwaltung arbeiten im beitsproduktivität im Vergleich zur Schweiz. Kanton Bern. Die öffentliche Verwaltung ist Branchen mit einer hohen Wertschöpfung eine wichtige Auftraggeberin, insbesondere (Arbeitsproduktivität) – insbesondere die für Dienstleistungsunternehmen. Die Nähe Finanzdienstleistungen und produktive zum politischen Entscheidungszentrum Industrien wie die Chemie – sind deutlich zieht weitere Unternehmen, Verbände und untervertreten. Demgegenüber sind die Nichtregierungsorganisationen (NGO) an. Landwirtschaft und das Gesundheits- und Sozialwesen sehr beschäftigungsintensiv, Der Kanton Bern konzentriert sich mit sei- weisen jedoch eine unterdurchschnittliche ner Wirtschaftsförderung auf wertschöp- Arbeitsproduktivität auf. In der Tourismus- fungsstarke Branchen. Im Rahmen der region Oberland ist das Gastgewerbe, das Standortpromotion fördert er seit 1998 vor ebenfalls eine geringe Arbeitsproduktivität allem folgende Cluster37. aufweist, überdurchschnittlich stark ver- treten. Die einzelnen Branchen im Kanton 26 Prozent der Berner Unternehmen sind Bern unterscheiden sich dagegen bezüg- einem der Cluster «Medizinalbranche» lich der Arbeitsproduktivität grundsätzlich (inkl. «Medizintechnik» und «Gesundheits- nicht von der Schweiz. und Sozialwesen»), «Präzisionsindustrie», «Informations- und Kommunikationstech- Der Kanton Bern ist ein bedeutender Tou- nologie (ICT)» und «Wirtschaftsberatung» rismuskanton zusammen mit den Kanto- zuzuordnen. 2008 arbeiteten 33 Prozent nen Graubünden und Wallis. Er verzeichnet der Beschäftigten in den vier Clustern. Beschäftigte in den Anteil an der Clustern Cluster Beschäftigte Gesamtbeschäftigung Medizinalbranche (Medizintechnik, Pharma, 75’000 13.8 % Gesundheits-/Sozialwesen) Medizintechnik 3’300 0.6 % Präzisionsindustrie 52’000 9.6 % Informations- und Kommunikationstechno- 24’000 4.5 % logie (ICT) Wirtschaftsberatung 36’000 6.6 % Total (bei Zuordnung zu mehreren Clustern Quelle: BFS Betriebszählung 178’000 32.8 % 2008 (Stand: 29.3.2010) nur einmal gezählt) 37 Informations- und Kommunikationstechnologie, Medizinalbranche, Präzisionsindustrie, Dienstleistungen, Design und Umwelttechnologie. Die beiden letzten definieren sich funktional und nicht nach Branchenzughörigkeit gemäss 42 NOGA-Klassifikation. Deshalb können auf der Basis der Betriebszählung zu ihnen keine Aussagen gemacht werden.
  • 43.
    Analyse Von den Referenzkantonenweisen Waadt unter den Kantonen. Sein Anteil an den ge- in der «Medizinalbranche», Aargau und samten schweizerischen Exporten beträgt St. Gallen in der «Präzisionsindustrie» und 6 Prozent38. 54 Prozent der bernischen Zürich in den «ICT» und der «Wirtschafts- Exporte gehen in die EU, allein 25 Prozent beratung» höhere Beschäftigtenanteile auf nach Deutschland. als Bern. In der Exportstatistik nicht erfasst ist der Bei den Exporten belegt der Kanton Bern Tourismus, der seine Dienstleistungen an mit 12.2 Milliarden Franken den 5. Rang ausländische Gäste «exportiert». Exporte 2010 Warengruppen BE CH Maschinen, Apparate, Elektronik 32.0 % 17.9 % Präzisionsinstrumente, Uhren und Bijouterie 27.6 % 18.2 % Chemikalien und verwandte Erzeugnisse 14.2 % 37.3 % Metalle 7.0 % 6.3 % Land- und forstwirtschaftliche Produkte, Fischerei 5.9 % 4.2 % übrige Warengruppen 13.3 % 16.1 % Quelle: Eidgenössische Zollverwaltung Provisorische Zahlen 38 Die Exportstatistik knüpft nicht an den Produktionsort, sondern an den Versandort an. Die Exporte des Kantons Bern dürften in der Wirklichkeit höher sein, weil verschiedene grosse exportorientierte Firmen nicht aus dem Kan- ton Bern versenden. 43
  • 44.
    Wirtschaftsstrategie 2025 7.3.3. Bevölkerung Kernaussagen39 Das Bevölkerungswachstum ist stark unterdurchschnittlich. Der Kanton Bern weist einen negativen interkantonalen Wanderungssaldo und eine geringe Zuwanderung erwerbstätiger Personen auf. Deshalb ist der Anteil der über 64-jährigen Personen an der Gesamtbevölkerung hoch. Kernaussagen im Vergleich + CH - klein Volkswirtschaftliche Bedeutung gross Handlungsbedarf Einflussmöglichkeiten klein mittel gross klein gross Einflussmöglichkeiten Die demografische Entwicklung lässt sich nur mittelfristig und nur über die Zuwan- derung beeinflussen. Die Zuwanderung ist abhängig vom Arbeits- und Wohnungs- angebot. 44 39 Aussagen zur Qualifikation der Bevölkerung finden sich in den Abschnitten 7.3.4 und 7.7.2.
  • 45.
    Analyse Der Kanton Bernwies Ende 2010 eine sonen auf. Gleichzeitig ist der Anteil der über Hintergrund ständige Wohnbevölkerung von 979’400 65-jährigen Personen überdurchschnittlich. Personen auf. Der Kanton Bern weist im Der Anteil der ausländischen Bevölkerung schweizerischen Vergleich einen unter- von 13.4 Prozent liegt deutlich unter dem durchschnittlichen Anteil an jüngeren Per- Schweizer Durchschnitt von 22.5 Prozent. Altersstruktur der 0% 20 % 40 % 60 % 80 % 100 % Bevölkerung 2010 BE 0-19 Jahre 20-39 Jahre CH 40-64 Jahre 65 und mehr Jahre AG SG VD ZH Quelle: BFS STATPOP Das Bevölkerungswachstum über die Durchschnitt. Dagegen war der interkan- vergangenen zehn Jahre lag mit 3.8 Pro- tonale Wanderungssaldo negativ und der zent deutlich unter dem schweizerischen Kanton Bern verzeichnete insgesamt einen Durchschnitt von 9.2 Prozent. Einzig die Sterbeüberschuss. Von den Referenzkan- internationale Zuwanderung war im Kanton tonen wies einzig St. Gallen ein leicht unter- Bern positiv, lag aber unter dem Schweizer durchschnittliches Wachstum auf (6.6 %). 45
  • 46.
    Wirtschaftsstrategie 2025 7.3.4. Arbeitsmarkt Kernaussagen Die Zahl der Erwerbstätigen und die Anzahl Arbeitsplätze wachsen unterdurchschnittlich Die Arbeitslosenquote ist tief. Die Erwerbsquote ist leicht über dem hohen Schweizer Durchschnitt. Der Bildungsstand der Bevölkerung liegt im Schweizer Durchschnitt. Kernaussagen im Vergleich + CH - klein Volkswirtschaftliche Bedeutung gross Handlungsbedarf Einflussmöglichkeiten klein mittel gross klein gross Einflussmöglichkeiten Die Zahl der Erwerbstätigen ist abhängig von der Bevölkerungsentwicklung, die An- zahl Arbeitsplätze von der Entwicklung der Unternehmen. Die Qualifikation der Er- werbstätigen wird durch Aus- und Weiterbildung beeinflusst. 46
  • 47.
    Analyse Im Jahr 2010betrug die Zahl der Erwerbs- Trotz der tiefen Arbeitslosenquote im Kan- Hintergrund tätigen im Kanton Bern 581’500 Perso- ton Bern gibt es nach wie vor viele Men- nen. In den letzten zehn Jahren ist ihre Zahl schen, die nur teilweise oder nicht am um 6.3 Prozent oder 34’400 Personen ge- Erwerbsleben teilnehmen können. Ihre Si- wachsen. In der Schweiz (+11.4 %) und tuation wird in den regelmässig veröffentli- den Referenzkantonen war die Zunahme chen Sozialberichten eingehend analysiert höher. In Relation zur Bevölkerungsent- (vgl. Abschnitt 8.2.12). wicklung weist der Kanton Bern die höchs- te Zuwachsrate der Referenzkantone auf. Die Erwerbsquote beträgt 80.8 Prozent40 und liegt damit über dem Schweizer Die Arbeitslosenquote im Kanton Bern Durchschnitt. Nur der Kanton Zürich weist ist im Vergleich zur Schweiz und zu den eine höhere Quote aus, die anderen Refe- Referenzkantonen tief. Sie liegt jeweils zwi- renzkantone liegen unter diesem Wert. schen 0.8 und 1.2 Prozentpunkten unter der schweizerischen Quote. Im Jahres- Das (Aus-)Bildungsniveau im Kanton Bern durchschnitt 2010 betrug sie 2.8 Prozent unterscheidet sich nicht von dem in der (CH 3.9 %). Die öffentliche Verwaltung, das ganzen Schweiz. Nicht gedeckt werden Gesundheitswesen und die Landwirtschaft kann der Bedarf an spezialisierten Fach- haben einen stabilisierenden Einfluss, da kräften (insbesondere in technischen Be- die Beschäftigung in diesen Branchen reichen). Weitere Aussagen zum Bildungs- kaum auf konjunkturelle Schwankungen niveau finden sich im Abschnitt 7.7.2. reagiert. Ähnliches gilt für die öffentlichen Unternehmen im Kanton Bern. 40 Nettoerwerbsquote: Anteil der Erwerbspersonen an der 15- bis 64-jährigen Wohnbevölkerung (Volkszählung 2000). 47
  • 48.
    Wirtschaftsstrategie 2025 7.4. Analyse der Regionen Die verschiedenen Regionen des Kantons nen Sinn, Kernaussagen und Einflussmög- Bern unterscheiden sich stark voneinander. lichkeiten regional zu differenzieren. Seit der Eine Analyse des Kantons wäre deshalb un- Umsetzung der Bezirksreform wird für die vollständig ohne einen differenzierten Blick regionale Betrachtung der Volkswirtschaft auf die Regionen. Dagegen macht es kei- auf die Verwaltungsregionen abgestellt. Die fünf Verwaltungs- regionen des Kantons Bern Jura bernois Seeland Emmental- Oberaargau Bern-Mittelland Oberland Quelle: Kanton Bern Wie die Kantone Waadt und Graubünden grafie. Der Kanton Bern hat eine grosse sind die Strukturen des Kantons Bern sehr Fläche mit vielen Geländekammern, die heterogen. Dies zeigt sich unter anderem einzeln erschlossen werden müssen. Ein in der Studie der Credit Suisse, die eine Indikator dafür (und den damit verbunde- kleinräumige Analyse der Standortquali- nen Aufwand) ist das Strassennetz, das im tät vorgenommen hat41. Ein wesentlicher Kanton Bern deutlich grösser ist als in an- Grund für die Unterschiede ist die Geo- deren Kantonen: Länge des BE CH AG SG VD ZH Strassennetzes Quelle: BFS Strassenlänge (km) 11’922 71’454 5’593 2’969 7’698 7’377 (Stand: November 2010) National-, Kantons- und Gemeindestrassen per Ende 2009 48 41 Quelle: Credit Suisse Economic Research: Standortqualität 2011: Im Zeichen der Stabilität. Zürich, April 2011
  • 49.
    Analyse Die Bevölkerungsentwicklung istregional unter42. Keine Region ist im Vergleich mit unterschiedlich. Die Verwaltungsregionen der Schweiz überdurchschnittlich. Seeland (5.7 %) und Oberland (4.0 %) wiesen ein Wachstum über dem kanto- Anhand der Branchenstruktur und dem nalen Durchschnitt auf, Bern-Mittelland regionalen BIP lassen sich die fünf Regi- (2.8 %), Emmental-Oberaargau (1.9 %) onen folgendermassen charakterisieren: und der Jura bernois (1.1 %) liegen dar- Charakterisierung der Industrie fünf Verwaltungs- Jura regionen bernois Emmental- Seeland Oberaargau Bern-Mittelland Dienstleistungen Landwirtschaft Verwaltung Oberland Quelle: BAKBASEL Tourismus (Stand: Februar 2011) Eigene Darstellung Die Kreisfläche entspricht dem BIP. Die Positionierung basiert auf den entsprechenden Standortquotienten. 42 Die aktuellsten Bevölkerungszahlen der Verwaltungsregionen beziehen sich auf das Jahr 2009. Die Entwicklung bezieht sich auf die Periode 1999–2009. 49
  • 50.
    Wirtschaftsstrategie 2025 Die Verwaltungsregion Bern-Mittelland 32 Prozent der Erwerbstätigen sind im ist mit 49 Prozent der Arbeitsplätze im sekundären Sektor tätig, insbesondere in Kanton Bern das eigentliche Arbeits- und der Investitionsgüterindustrie. 11 Prozent Wirtschaftszentrum. Branchen aus dem arbeiten in der Land- und Forstwirtschaft. Dienstleistungssektor dominieren, insbe- sondere das Gesundheits- und Sozialwe- Die Verwaltungsregion Seeland ist durch sen, die öffentliche Verwaltung sowie un- eine starke Präsenz der Präzisionsindustrie ternehmensbezogene Dienstleistungen. (inkl. Uhren) gekennzeichnet. Es ist die ex- portstärkste Region im Kanton, 34 Prozent Die Verwaltungsregion Oberland ist ge- der kantonalen Exporte, d.h. 4.2 Milliarden prägt vom Tourismus. 12 Prozent aller Franken, stammen aus dieser Region. Beschäftigen arbeiten im Gastgewerbe (Kanton Bern: 6 %). 76 Prozent der Lo- Die Verwaltungsregion Jura bernois um- giernächte entfallen auf diese Region. Aber fasst gut 5 Prozent der Bevölkerung und auch im Baugewerbe und in der Land- und 4 Prozent der Erwerbstätigen. Der Berner Forstwirtschaft arbeiten im kantonalen Ver- Jura ist wie keine andere Region vom se- gleich überdurchschnittlich viele Personen. kundären Sektor geprägt. Vor allem die Uhrenindustrie und die Metallindustrie sind Die Verwaltungsregion Emmental-Ober- deutlich überdurchschnittlich vertreten. Zu- aargau ist einerseits Industriestandort sammen mit dem Jura-Südfuss ist der Ber- und andererseits Landwirtschaftsregion. ner Jura eine bedeutende Industrieregion. Anteile der fünf Verwal- tungsregionen am Total 60 % des Kantons Bern 50 % Bern-Mittelland 40 % Oberland Emmental-Oberaargau 30 % Seeland Jura bernois 20 % 10 % Quellen: BFS (Bevölkerung 2009, Beschäftigte: 2008), BAKBASEL (BIP: 2010p), 0% Eidg. Zollverwaltung Bevölkerung Beschäftigte BIP Exporte (Exporte: 2010p) 50
  • 51.
    Analyse Einen differenzierten Blickauf die Regionen lach/Seeland (52). Das Beispiel der Region erlauben auch die Berechnungen der Cre- Bern zeigt, dass der Kanton Bern als Wirt- dit Suisse zur Standortattraktivität. Diese schaftsstandort durchaus konkurrenzfähig wird kleinräumig auf der Ebene der 110 MS- ist: Mit Rang 19 befindet sich die Region Regionen43 der Schweiz vorgenommen44. Bern unter den besten 20 Prozent sämt- Drei Regionen des Kantons Bern liegen licher Wirtschaftsregionen der Schweiz. dabei über dem Schweizer Durchschnitt: Sie ist damit vergleichbar mit Regionen im Bern (Rang 19), Biel/Seeland (47) und Er- Raum Basel und dem Bassin Lémanique. Standortqualität der Schweizer Wirtschaftsregionen 2011 Standortqualität 2011 Synthetischer Index, CH = 0 1.4 - 2.4 1.0 - 1.4 0.6 - 1.0 0.3 - 0.6 0.0 - 0.3 -0.3 - 0.0 -0.6 - -0.3 -1.0 - -0.6 -1.4 - -1.0 -2.4 - -1.4 Quelle: Credit Suisse Econo- mic Research 43 Die MS-Regionen (MS: mobilité spatiale) zeichnen sich durch eine gewisse räumliche Homogenität aus und gehor- chen dem Prinzip von Kleinarbeitsmarktgebieten mit funktionaler Orientierung auf Zentren. Einzelne MS-Regionen sind kantonsübergreifend. (Quelle: BFS) 44 Die Credit Suisse berechnet anhand von fünf messbaren Erfolgsfaktoren den Standortqualitätsindikator (SQI). Berücksichtigt werden dabei die Steuerbelastung der natürlichen und juristischen Personen, der allgemeine Ausbil- dungsstand der Bevölkerung, die Verfügbarkeit von hochqualifizierten Arbeitskräften sowie die verkehrstechnische Erreichbarkeit. 51
  • 52.
    Wirtschaftsstrategie 2025 7.5. Historische Zeitreihen Nicht für alle volkswirtschaftlichen Indika- Schluss ziehen, dass die Grundlagen für toren liegen langfristige Vergleichszahlen die heutige Branchenstruktur schon sehr vor. Die Bevölkerungsentwicklung kann früh gelegt wurden: Die Uhrenindustrie bis Mitte des 19. Jahrhunderts zurück- kam mit der französischen Revolution in die verfolgt werden, Betriebe und Beschäf- Schweiz. Die chemische Industrie begann tigte bis Anfang des 20. Jahrhunderts. sich in der Mitte des 18. Jahrhunderts in Die Zahlenreihen zeigen, dass die unter- Basel anzusiedeln. Die Grundlagen für die durchschnittliche wirtschaftliche Entwick- Maschinenindustrie und den Finanzplatz lung des Kantons Bern kein neues Phä- Zürich wurden zu Beginn des 19. Jahrhun- nomen ist. derts gelegt. Die Jungfraubahn wurde vor 100 Jahren von einem Zürcher Industriel- Angaben zur Wirtschaftskraft sind schwie- len gebaut, das Kirchenfeldquartier in Bern riger zu machen. Aufgrund des Volksein- von der englisch dominierten Berne Land kommens und der verfügbaren Angaben Company entwickelt. zur Wehrsteuer kann gesagt werden, dass die Wirtschaftskraft des Kantons Bern im Die folgenden Grafiken lassen den Schluss Vergleich zur Schweiz ungefähr auf dem zu, dass Entscheide im späten 19. Jahr- gleichen Niveau liegt wie in den sechziger hundert stark zur Entwicklung in der Jahren des vergangenen Jahrhunderts. Schweiz und im Kanton Bern beigetragen haben. Einen weiteren „Bruch“ scheint es Aufgrund der historischen Wurzeln wich- in den 50er und 60er Jahren des 20. Jahr- tiger Industrien lässt sich ebenfalls der hunderts gegeben zu haben. Bevölkerungsentwick- lung 1850–2010 600 500 BE * 400 CH ZH 300 VD 200 SG AG 100 0 1850 1870 1890 1910 1930 1950 1970 1990 2010 Quelle: BFS Volkszählungen indexiert, 1850 = 100 * heutiges Kantonsgebiet 52
  • 53.
    Analyse Betriebe im 2. und 3. 250 Sektor 1905–2008 200 BE * 150 CH ZH 100 VD SG 50 AG 0 1905 1929 1939 1955 1965 1975 1985 1995 2005 2008 Quelle: BFS Betriebszählungen indexiert, 1905 = 100 * heutiges Kantonsgebiet Beschäftigte im 2. und 600 3. Sektor 1905–2008 500 BE * 400 CH ZH 300 VD 200 SG AG 100 0 1905 1929 1939 1955 1965 1975 1985 1995 2005 2008 Quelle: BFS Betriebszählungen indexiert, 1905 = 100 * heutiges Kantonsgebiet 53
  • 54.
    Wirtschaftsstrategie 2025 7.6. Image Kernaussagen Der Kanton Bern wird nicht als besonders attraktiver Wirtschaftsstandort eingeschätzt. Der Kanton Bern ist ein beliebter Wohnkanton. Der Kanton Bern wird als Ferienregion sehr positiv wahrgenommen. Kernaussagen im Vergleich + CH - klein Volkswirtschaftliche Bedeutung gross Handlungsbedarf Einflussmöglichkeiten klein mittel gross gross Einflussmöglichkeiten Das Image des Kantons Bern wird von zahlreichen Faktoren geprägt. Geschichte, Strukturen und Kultur ändern sich nur sehr langfristig. Beeinflussen lässt sich das Image durch die staatlichen Leistungen und die Art wie diese erbracht werden sowie über die Kommunikation. 54
  • 55.
    Analyse Im Rahmen der«wachstumsstrategie mengefasst zeigt es sich, dass Kommu- Hintergrund version 2007» hat der Kanton Bern un- nikationsdefizite bestehen. Der Kanton tersucht, wie er von den verschiedenen Bern ist «besser als sein Ruf». Kreisen wahrgenommen wird45. Zusam- Attraktivität des 0% 20 % 40 % 60 % 80 % 100 % Kantons Bern Wirtschaftsstandort sehr unattraktiv Wohnregion sehr attraktiv Ferienregion Quelle: Imageanalyse zum Kanton Bern, IMU Universität Bern, LINK Institut, 2008 Die Ergebnisse einer repräsentativen Be- landschaftliche Schönheit, die Mentalität fragung von 1’500 Personen zeigen für der Berner und die Vielseitigkeit des Kan- den Kanton Bern grundsätzlich positive tons (sowohl kulturell wie auch landschaft- Werte und einen hohen Sympathiewert46. lich) werden erwähnt. Kurz, der Kanton Drei Viertel der befragten Personen äus- Bern bietet eine hohe Lebensqualität. serten sich positiv oder sehr positiv zum Image des Kantons. Sehr gute Noten er- Der Kanton Bern wird bei der Bevölkerung hält der Kanton Bern bezüglich der hohen als etwas weniger innovativ, zukunftsori- Lebensqualität und der sympathischen, entiert, weltoffen und erfolgreich wahrge- bescheidenen und freundlichen Bevölke- nommen. Verbesserungspotenzial sieht rung. 80 Prozent schätzen Bern als Feri- die Imageanalyse z.B. in einer stärkeren enregion und 68 Prozent als Wohnheimat. internationalen Ausrichtung und einer hö- Die Studie ortet aber auch Handlungsbe- heren Wirtschaftsfreundlichkeit. darf, damit der Kanton Bern seine Position im Standortwettbewerb verbessern kann. Unternehmen und Meinungsführer sehen Der Kanton Bern wird eher als Tourismus-, die Vielseitigkeit des Kantons sowie sei- Verwaltungs- und Landwirtschaftskanton ne Brückenfunktion zwischen West- und und weniger als Wirtschafts- und Indust- Deutschschweiz als Stärke und weisen riestandort wahrgenommen. auf ein gewisses Understatement hin. So wird der Kanton Bern weniger als Wirt- Aus der Imageanalyse lassen sich die zent- schaftsstandort wahrgenommen, obwohl ralen Stärken des Kantons Bern ableiten. So die Wirtschaft gut positioniert ist und es in- wird der Kanton Bern als sehr naturverbun- ternational sehr erfolgreiche Unternehmen den, freundlich, verantwortungsbewusst gibt. Die Wirtschaft ist zudem im Rahmen und ehrlich wahrgenommen. Vor allem die der Clusterpolitik gut vernetzt. 45 Imageanalyse des Instituts für Marketing und Unternehmensführung der Universität Bern (IMU, Prof. Dr. Harley Krohmer) 2008. 46 In die Befragung mittels Fragebogen einbezogen wurden Privatpersonen sowie Unternehmen und Meinungsführer. Bei den Privatpersonen wurde u.a. unterschieden nach der Bevölkerung im Kanton Bern, Wegpendler/-innen, Zupendler/-innen, Wegzügler/-innen, Expats und Studierenden. Die Unternehmen hatten Sitz im Kanton Bern oder ausserhalb des Kantons Bern. «Meinungsführer» waren Personen aus Politik, Verbänden, NGO, Medien sowie Wirtschaftsprüfer, Steuerberater und Rechtsanwälte. Unternehmen und Meinungsführer äussern sich über einen qualitativen Ansatz im Rahmen von Diskussionsgruppen. 55
  • 56.
    Wirtschaftsstrategie 2025 7.7. Staatliche Leistungen und Strukturen 7.7.1. Finanzen und Steuern Die Rechnungsabschlüsse waren in den vergangenen zehn Jahren positiv. Ab Kernaussagen 2012 führen – wie in anderen Kantonen auch – verschiedene Faktoren zu einer wesentlichen Verschlechterung. Die Verschuldung ist trotz Schuldenabbau seit 2003 nach wie vor hoch. Die öffentlichen Ausgaben von Kanton und Gemeinden pro Kopf sind unter- durchschnittlich. Die Steuerbelastung für natürliche Personen liegt bei mittleren und hohen Ein- kommen über dem Schweizer Durchschnitt, bei tiefen Einkommen darunter. Die Steuerbelastung für juristische Personen liegt im hinteren Mittelfeld. Kernaussagen im Vergleich + CH - klein Volkswirtschaftliche Bedeutung gross Handlungsbedarf Einflussmöglichkeiten klein mittel gross gross Einflussmöglichkeiten Die Wirtschaftskraft und der Umfang der Steuerabschöpfung bestimmen die Steu- ereinnahmen. Diese sind entscheidend dafür, welche Mittel zur Erfüllung öffentlicher Aufgaben zur Verfügung stehen. Bei unveränderter Abschöpfung und Wirtschaftskraft können Steuern ohne Aufgaben- verzicht verschoben, aber nicht gesenkt werden. 56
  • 57.
    Analyse Von 1998 bis2010 schloss die laufende konnten Schulden im Umfang von 2.2 Mil- Hintergrund Rechnung mit einem Überschuss ab. Im liarden Franken abgebaut werden. Zusätz- Durchschnitt betrug der Überschuss 170 lich wurde 2005 der Anteil des Kantons Millionen Franken oder 2 Prozent der Bi- aus dem Goldverkauf der Nationalbank lanzsumme. Der Selbstfinanzierungsgrad ebenfalls zum Schuldenabbau verwendet der Investitionsrechnung lag seit 1999 je- (CHF 2.4 Mrd.). Mit 5’680 Franken liegt weils über 100 Prozent. der Kanton Bern bei der Verschuldung pro Kopf unter dem Schweizer Durchschnitt. Der Kanton Bern weist mit 5.6 Milliarden Die Referenzkantone St. Gallen, Aargau Franken absolut betrachtet die vierthöchste und Zürich stehen aber deutlich besser da. Verschuldung (Bruttoschuld I47) aller Kan- Nur die Waadt weist einen noch höheren tone auf (2009). Zwischen 2003 und 2010 Wert auf. Verschuldung 2009 BE CH* AG SG VD ZH absolut (Mio. CHF) 5’564 52’556 2’435 1’207 6’085 6’407 Quellen: Eidgenössische pro Kopf (CHF) 5’680 6’737 4’081 2’544 8’632 4’687 Finanzverwaltung (EFV), BFS ESPOP * Summe der Kantone ohne Bund Insbesondere aufgrund der KVG-Revisi- sind die Prognosen düster. Der Kanton on, der Senkung der Motorfahrzeugsteuer Bern rechnet mit einem erneuten Anstieg und den voraussichtlich deutlich gerin- der Verschuldung ab 2012. geren Ausschüttungen der Nationalbank Die öffentlichen Ausgaben pro Kopf (Kan- beim Einbezug der Bundesverwaltung, weil ton und Gemeinden) liegen im Kanton Bern sich diese in der Agglomeration Bern kon- mit 12’600 Franken unter dem Schweizer zentriert. Der hohe Anteil der Verwaltung Durchschnitt (CHF 13’700). Einzig St. Gal- an der Beschäftigung insgesamt zeigt so- len weist von den Referenzkantonen einen mit die volkswirtschaftliche Bedeutung des geringeren Wert aus. Bei der Anzahl der öffentlichen Sektors für den Kanton Bern, Beschäftigten in der Verwaltung ist Bern im nicht aber einen überdurchschnittlich gros- Durchschnitt. Ein anderes Bild ergibt sich sen kantonalen Verwaltungsapparat. Beschäftigte in der BE CH AG SG VD ZH Verwaltung Kanton 18’706 168’145 6’407 7’483 22’173 15’667 Bezirk 43 1’422 334 9 0 180 Gemeinde 21’301 151’588 13’977 10’651 9’240 35’244 Total 40’050 321’155 20’718 18’143 31’413 51’091 pro 1’000 Einwohner 41 42 35 39 45 38 Bund 24’643 38’349 999 676 2’122 2’052 Total (inkl. Bund) 64’693 359’504 21’717 18’819 33’535 53’143 Quellen: BFS Betriebszählung pro 1’000 Einwohner 66 47 37 40 49 39 2008 (Stand: 29.3.2010), BFS ESPOP 47 Die Bruttoschuld I oder reale Verschuldung umfasst die laufenden Verpflichtungen (v. a. Kreditoren und Kontokor- rente), die kurz-, mittel- und langfristigen Schulden sowie die Verpflichtungen für Sonderrechnungen. 57
  • 58.
    Wirtschaftsstrategie 2025 Der Ressourcenindex48 für den Kanton senken und sich damit im kantonalen Ver- Bern beträgt für das Jahr 201149 74.9 gleich zwei Ränge verbessern konnte (von Punkte (CH = 100), was dem 16. Rang al- Rang 23 auf Rang 21)51. Alle Referenzkan- ler Kantone entspricht. Von den Referenz- tone sind besser als der Kanton Bern und kantonen hat nur St. Gallen einen gerin- weisen teilweise einen deutlich geringeren geren Ressourcenindex. 2008 betrug der Steuerbelastungsindex auf. Ressourcenindex des Kantons Bern noch 77.1 Punkte. In dieser Zeit hat sich der Bei der Steuerbelastung der juristischen Kanton Waadt stark, Zürich leicht verbes- Personen liegt der Kanton Bern im hinte- sert. Aargau und St. Gallen wiesen einen ren Mittelfeld. Er hat seinen früheren gu- noch stärkeren Rückgang auf als Bern. ten Platz eingebüsst, weil andere Kantone im interkantonalen Steuerwettbewerb ihre Der Steuerbelastungsindex50 nahm zwi- Unternehmenssteuern deutlich gesenkt schen 2008 und 2011 von 114.8 auf 118.7 haben. Bei den natürlichen Personen ist Punkte zu (CH = 100). Dies obwohl der die Belastung für mittlere und höhere Ein- Kanton Bern die Steuerbelastung leicht kommen deutlich überdurchschnittlich. Ressourcen- und 140 Steuerbelastungsindex 2011 120 100 = CH-Durchschnitt 100 80 60 40 20 0 ZH VD AG BE SG ZH AG VD SG BE Quelle: Eidgenössische Ressourcenindex Steuerbelastungsindex Finanzverwaltung 48 Der Ressourcenindex dient seit 2008 als Grundlage für den Ressourcenausgleich. Er bildet das Ressourcenpo- tenzial der Kantone ab, d.h. die finanziellen Ressourcen, die besteuert werden können. Der Ressourcenindex gibt Aufschluss über die wirtschaftliche Leistungsfähigkeit eines Kantons im Vergleich zum Schweizer Durchschnitt. Je höher der Ressourcenindex, desto grösser die Leistungsfähigkeit. Die Berechnung erfolgt über die Summe der steuerbaren Einkommen und Vermögen der natürlichen Personen sowie die Summe der Gewinne der juristischen Personen. 49 Das Ressourcenpotenzial 2011 basiert auf den Bemessungsjahren 2005–2007 und widerspiegelt somit die dama- lige wirtschaftliche Situation der Kantone. 50 Der Steuerbelastungsindex ist ein Mischindex für juristische und natürliche Personen und wird seit 2008 anhand des Ressourcenpotenzials bemessen. Die Bemessungsjahre entsprechen denjenigen des Ressourcenindex. 51 Je höher der Steuerbelastungsindex, desto höher ist die Steuerausschöpfung des Ressourcenpotenzials, d.h. 58 desto höher ist der durchschnittliche Steuersatz.
  • 59.
  • 60.
    Wirtschaftsstrategie 2025 7.7.2. Bildung Der Kanton Bern verfügt über ein breites, dezentrales Angebot auf der Sekun- Kernaussagen darstufe II (Berufsbildung, Mittelschulen). Der Kanton Bern weist eine überdurchschnittlich hohe Abschlussquote auf der Sekundarstufe II auf. Im Kanton Bern existiert ein gut ausgebautes Angebot in der höheren Berufs- bildung. Neben Zürich ist Bern der einzige Kanton mit eigener Universität, Fachhoch- schule und Pädagogischer Hochschule. Der Kanton Bern ist nicht Standort einer technischen Hochschule (ETH), aber die beiden ETH in Zürich und Lausanne sind gut erreichbar. Bildung und Arbeitsmarkt sind besser aufeinander abzustimmen. Kernaussagen im Vergleich + CH - klein Volkswirtschaftliche Bedeutung gross Handlungsbedarf Einflussmöglichkeiten klein mittel gross klein gross Einflussmöglichkeiten Im Bildungsbereich gibt es Vorgaben des Bundes und interkantonale Vereinbarun- gen. Innerhalb dieses Rahmens gestaltet der Kanton Bern sein Bildungsangebot. 60
  • 61.
    Analyse Das Bildungsangebot istim Kanton Bern Sowohl für die Ausbildung von Fachkräften Hintergrund gut ausgebaut. Die Volksschule und die als auch für die Integration in den Arbeits- Sekundarstufen I und II sind dezentral or- markt ist das schweizerische Duale Sys- ganisiert. Kindergarten und Volksschule tem (Berufslehre) von grosser Bedeutung. haben Blockzeiten, Tagesschulangebo- Dieses System muss auf die künftigen be- te sind vorhanden oder im Aufbau. Das ruflichen Anforderungen ausgerichtet wer- Bildungsniveau liegt im dem Schweizer den. Die Organisationen der Arbeitswelt52 Durchschnitt. bestimmen das Ausbildungsangebot. Der Kanton kann nur durch Rahmenbedingun- Die Berufswahl wird von zahlreichen Fak- gen Anreize setzen, weshalb seine Einfluss- toren beeinflusst. Nicht immer stimmen die möglichkeiten gering sind. Die Organisatio- individuelle Wahl und die Anforderungen nen der Arbeitswelt können insbesondere des Arbeitsmarkts überein, es besteht bei- bei der Weiterbildung auf die Integration in spielsweise ein Mangel an Fachkräften in den Arbeitsmarkt Einfluss nehmen, indem naturwissenschaftlichen und technischen sie bei einer Änderung der Wirtschaftssitu- Berufen (vgl. auch Abschnitt 6.1.6) ation Personen in Berufe umschulen, bei denen ein Fachkräftemangel besteht. Abschlussquoten BE CH AG SG VD ZH 2009 Abschluss 95 % 89.7 % k. A. k. A. k. A. k. A. Sekundarstufe II* Berufsmaturitätsquote 14.1 % 12.0 % 12.5 % 13.3 % 7.4 % 12.1 % Gymnasiale 19.0 % 19.4 % 13.6 % 14.0 % 24.2 % 17.3 % Maturitätsquote Fachhochschule / 12.5 % 12.8 % 10.6 % 13.7 % 12.9 % 9.8 % Pädagogische Hochschule Universitätsabschluss 13.1 % 15.0 % 10.4 % 10.4 % 18.0 % 10.2 % Quelle: BFS * Berufsbildung (ohne Berufsmaturität), Berufsmaturität, Allgemeinbildung Die Universität Bern hat acht Fakultäten und ge, 19 Masterstudiengänge sowie zahl- rund 160 Institute. Mit 14’500 Studierenden reiche Weiterbildungsangebote an. Einige gehört sie zu den mittelgrossen Schweizer Studiengänge sind in der Deutschschweiz Universitäten. Die Universität Bern beteiligt einzigartig, beispielsweise Sport, Agrono- sich an zahlreichen nationalen53, und inter- mie, Holztechnik, Automobiltechnik. nationalen Forschungsprojekten, unter an- derem in der Klimaforschung und der Welt- Die höhere Berufsbildung (Tertiär B) um- raumforschung. 2009 hat die Universität fasst die höheren Fachschulen, die Be- 472 Forschungskooperationen mit privaten rufsprüfung und die höhere Fachprüfung Unternehmen durchgeführt. Die Medizini- (Meisterprüfung). Sie versorgt die Wirt- sche Fakultät nimmt zusammen mit dem schaft mit praxisnah ausgebildeten Fach- Inselspital in verschiedenen Fachbereichen kräften. Im Schuljahr 2009/2010 wurden eine Spitzenposition ein. im Kanton Bern insgesamt 148 Bildungs- gänge angeboten. 2009 betrug die Zahl Die Berner Fachhochschule bietet in sechs der Abschlüsse 27’500 (nur Zahlen für die Departementen54 27 Bachelorstudiengän- Schweiz verfügbar). 52 Zu den Organisationen der Arbeitswelt zählen die Sozialpartner, die Verbände sowie öffentliche und private Anbie- ter von Lehrstellen und anderen Bildungsangeboten. 53 Die Universität Bern ist Standort der vier Nationalen Forschungsschwerpunkte (NFS) «Klima», «Nord-Süd», «Trade Regulation» und «TransCure» (Membranbiologie). Zusätzlich teilt sie sich mit der ETH Zürich den NFS «MUST» (Experimentalphysik). 54 Technik und Informatik; Architektur, Holz und Bau; Wirtschaft und Verwaltung, Gesundheit, Soziale Arbeit; Hoch- schule der Künste Bern; Schweiz. Hochschule für Landwirtschaft (SHL); Eidg. Hochschule für Sport Magglingen (EHSM). 61
  • 62.
    Wirtschaftsstrategie 2025 Die Hochschulen (Tertiär A: Universitäten, Der grösste Teil der Absolventinnen und Fachhochschulen, Pädagogische Hoch- Absolventen findet eine passende Arbeits- schulen) verzeichneten insgesamt 35’800 stelle. Die ausgewiesenen Ergebnisse zur Abschlüsse. Erwerbstätigkeit hängen jedoch stark von der konjunkturellen Lage ab. Bei der Be- Seit 1998 unterstützte die Kommission für fragung 2007 gab es bei den Berner Fach- Technologie und Innovation (KTI)55 über hochschulabsolventinnen und -absolven- 330 Kooperationen von Unternehmen mit ten praktisch keine Erwerbslosigkeit, 2009 Hochschulen im Kanton Bern. Damit be- war der entsprechende Wert überdurch- legt Bern den zweiten Rang hinter Zürich. schnittlich. Die Erwerbssituation der Hochschulab- Die Gründe für den Verzicht auf eine Er- solventinnen und -absolventen ist gut. werbstätigkeit sind nicht erfasst. Hochschulabsolventen: Erwerbsstatus fünf Jah- erwerbstätig erwerbslos erwerbsverzicht re nach Abschluss, 2009 Total Universitäten CH* 95.9 % 2.3 % 1.8 % Universität Bern* 96.1 % 1.5 % 2.4 % Total Fachhochschulen CH 97.4 % 1.2 % 1.4 % Berner Fachhochschule 96.2 % 2.7 % 1.1 % Quelle: BFS Master, Lizenziat, Diplom 55 Die Kommission für Technologie und Innovation (KTI) ist die Förderagentur für Innovation des Bundes. Sie unter- stützt die marktorientierte Forschung und Entwicklung sowie die Gründung und den Aufbau von Jungunterneh- men. Mit thematischen und regionalen Netzwerken und Plattformen hilft sie, den Wissens- und Technologietrans- 62 fer (WTT) zu optimieren.
  • 63.
  • 64.
    Wirtschaftsstrategie 2025 7.7.3. Infrastruktur Der Kanton Bern verfügt über eine sehr gute Verkehrsinfrastruktur (Strasse und Kernaussagen Schiene). Diese stösst aber an Kapazitätsgrenzen. Das ÖV-Angebot ist gut ausgebaut. Die Flughäfen Zürich, Genf und Basel sind im internationalen Vergleich sehr gut erreichbar. Der Flugplatz Bern-Belp hat ein Grundangebot an Verbindungen in europäische Zentren. Die Versorgung mit Telekommunikationsdienstleistungen (Breitband, Mobilnetz) ist gut. Kernaussagen im Vergleich + CH - klein Volkswirtschaftliche Bedeutung gross Handlungsbedarf Einflussmöglichkeiten klein mittel gross klein gross Einflussmöglichkeiten Über die Abstimmung von Verkehrs- und Siedlungsentwicklung beeinflusst der Kan- ton die Nachfrage nach Verkehrsleistungen. Er erstellt und unterhält Kantonsstrassen und ist Besteller im Regionalverkehr. Gegenüber dem Bund nimmt er Einfluss auf den Bau von Nationalstrassen und Eisenbahninfrastrukturen. 64
  • 65.
    Analyse Die Verkehrsinfrastruktur istgut ausge- Linienverbindungen zu wichtigen europäi- Hintergrund baut. Die Erreichbarkeit auf Strasse und schen Zentren ist vorhanden. Für weltwei- Schiene ist sowohl national wie auch in- te Verbindungen profitiert der Kanton Bern ternational im Kanton Bern überdurch- dank seiner zentrale Lage vom Angebot schnittlich. In den nächsten Jahren besteht aller Landesflughäfen. Im internationalen die Gefahr, dass für die Weiterentwicklung Vergleich ist die Reisezeit zu den Flughäfen dieser Infrastrukturen die finanziellen Mit- Zürich, Basel und Genf nicht länger als die tel nicht mehr im benötigten Ausmass zur Reisezeit innerhalb einer Metropole. Verfügung stehen was sich negativ auf die Standortattraktivität auswirken würde. Die Preise für Elektrizität sind von Gemein- de zu Gemeinde unterschiedlich, insge- Der Bahnhof Bern ist mit einer Tagesfre- samt liegen sie im Kanton Bern sowohl quenz von 245’000 Personen der zweit- für Haushalte als auch für Gewerbe- und grösste Bahnhof der Schweiz und spielt Industriebetriebe über dem Schweizer eine bedeutende Rolle auf der West-Ost- Durchschnitt. Die Versorgungssicherheit sowie der Nord-Süd-Achse. Bern ist an drei ist – wie in der ganzen Schweiz – hoch. internationale HGV-Netze angeschlossen (TGV, ICE und Eurocity). Das ÖV-Angebot Die Erschliessung mit Telekommunikati- ist gut ausgebaut. Mehrere grosse Pro- onsdiensten ist im Kanton Bern – genauso jekte im Agglomerationsverkehr werden in wie in der Schweiz – äusserst gut. Aktuell den kommenden Jahren fertiggestellt oder liegt die Herausforderung im Ausbau der angegangen. hochleistungsfähigen Glasfaserverbindun- gen. Die unterschiedlich hohen Investiti- Der Flugplatz Bern-Belp leistet ebenfalls ei- onskosten je nach Topografie und Sied- nen Beitrag zur Erschliessung des Kantons lungsdichte führen voraussichtlich dazu, Bern, insbesondere für den Tourismus, die dass weniger dicht besiedelte Regionen Bundesverwaltung und international täti- erst langfristig erschlossen oder höhere ge Unternehmen. Ein Grundangebot an Nutzungskosten zu tragen haben werden. 65
  • 66.
    Wirtschaftsstrategie 2025 7.7.4. Gesundheitsversorgung Die Spitalversorgung mit zahlreichen öffentlichen und privaten Anbietern mit Kernaussagen dezentralen Standorten ist gut ausgebaut. Das Inselspital ist das zweitgrösste (Universitäts-)Spital der Schweiz und ein Zentrum der Spitzenmedizin. Die Kosten für Gesundheitsversorgung sind sowohl für den Kanton wie für die Prämienzahlenden hoch. Kernaussagen im Vergleich + CH - klein Volkswirtschaftliche Bedeutung gross Handlungsbedarf Einflussmöglichkeiten klein mittel gross klein gross Einflussmöglichkeiten Die Regulierung der sozialen Krankenversicherung ist Bundesaufgabe. Die Kantone haben den Auftrag, die Gesundheitsversorgung sicher zu stellen und das Gesund- heitswesen zu organisieren. Die Kosten der Gesundheitsversorgung kann der Kanton Bern nur beschränkt steuern. Die Stellung des Inselspitals ist für den Wirtschaftsstandort von grosser Bedeutung und kann vom Kanton beeinflusst, aber nicht umfassend gesteuert werden. 66
  • 67.
    Analyse Gemessen an derEinwohnerzahl liegt die tenzzentrum der Spitzenmedizin. Jährlich Hintergrund Anzahl der Spitäler im Kanton Bern unter werden über 220’000 Patientinnen und dem Schweizer Durchschnitt, vergleichbar Patienten behandelt. Das Inselspital ist mit mit Aargau, St. Gallen und Zürich. Mit 33 7’000 Mitarbeitenden einer der grössten öffentlichen und privaten Spitälern (2009) Arbeitgeber im Kanton und ein bedeuten- weist der Kanton Bern gemeinsam mit der Wirtschaftsfaktor. dem Kanton Waadt die zweitgrösste An- zahl auf – hinter Zürich (48). Gemessen Die Krankenkassenprämien im Kanton an der Einwohnerzahl liegt die Anzahl der Bern sind schweizweit die dritthöchsten. Spitalbetten im Kanton Bern (5.3 pro 1’000 Die Revision des Krankenversicherungs- Einwohner) über dem Schweizer Durch- gesetzes und die Neuordnung der Pfle- schnitt (5.1 pro 1’000 Einwohner) und über gefinanzierung (beides Entscheide auf allen Referenzkantonen. Bundesebene) belasten die Rechnung des Kantons Bern ab 2012 voraussichtlich mit In der Gesundheitsversorgung arbeiten 300 Millionen Franken pro Jahr. 62’000 Personen (Berner Spitäler: 25’000, Heime: 24’000, Arztpraxen, Spitex etc.: In den nächsten fünfzehn Jahren wird der 13’000). Die Gesundheitsversorgung hat Anteil alter Menschen an der Gesamtbe- deshalb einen bedeutenden Einfluss auf völkerung stark zunehmen, weshalb die den Arbeitsmarkt Nachfrage nach Leistungen der Gesund- heitsversorgung steigen wird. Dies wird zu Das Inselspital ist eines der fünf Schwei- einem Mangel an Fachkräften führen und zer Universitätsspitäler, ein überkantona- neue Anforderungen an die Aus- und Wei- les Zentrum für medizinische Leistungen, terbildung stellen. ein Forschungszentrum und ein Kompe- 67
  • 68.
    Wirtschaftsstrategie 2025 7.7.5. Raumplanungund Gemeindestrukturen Baulandreserven befinden sich teilweise an den falschen Standorten und sind Kernaussagen nur begrenzt verfügbar. Die kleinräumige Struktur und die hohe Autonomie der Gemeinden in der Nut- zungsplanung erschweren eine übergeordnete Abstimmung. Die kleinräumige Struktur führt zu Fehlanreizen bei den Steuern. Kernaussagen im Vergleich + CH - klein Volkswirtschaftliche Bedeutung gross Handlungsbedarf Einflussmöglichkeiten klein mittel gross gross Einflussmöglichkeiten Seine Strukturen und die Raumplanung kann der Kanton Bern selber gestalten, wobei er sich in der Raumplanung an die Vorgaben des eidgenössischen Raumplanungs- rechts halten muss. Die öffentliche Hand kann zudem als Eigentümerin von Grundstü- cken die Entwicklung beeinflussen. 68
  • 69.
    Analyse Der Raumplanungsbericht '1056zeigt auf, ansiedeln. Deshalb hat er das Programm Hintergrund dass es im Kanton Bern insgesamt zwar der wirtschaftlichen Entwicklungsschwer- genügend unbebaute Bauzonen gibt. Die- punkte (ESP Programm) gestartet. Damit se liegen jedoch teilweise am falschen Ort werden der Wirtschaft attraktive Flächen und es stehen zu wenig zusammenhän- bereitgestellt, die optimal mit allen Ver- gende grosse Flächen zur Verfügung. Zwi- kehrsmitteln erreichbar sind. schen 2005 und 2009 haben verfügbare Bauzonen an zentralen, gut erschlossenen Der Kanton Bern ist trotz einzelner Ge- Lagen abgenommen. Neueinzonungen meindefusionen nach wie vor sehr klein- fanden und finden oft politisch keine Mehr- räumig strukturiert. Bern ist die viertgröss- heit gerade in zentralen und strategisch te Stadt der Schweiz, Biel und Thun liegen wichtigen Lagen. auf den Rängen 10 und 11. Die öffentliche Hand und die öffentliche Grössere Gemeinden können Aufgaben Unternehmen sind bedeutende Grund- grundsätzlich kostengünstiger und pro- eigentümer im Kanton Bern. An strate- fessioneller erfüllen. In grösseren Räumen gisch wichtigen Standorten, die für die lässt sich der Interessensausgleich besser wirtschaftliche Entwicklung gut geeignet verwirklichen. Gemeindegrenzen können sind, sind die SBB, die Post oder das VBS die wirtschaftliche Entwicklung hemmen oft Eigentümer von grossen, unbebauten und in der Raumplanung wie auch bei oder wenig genutzten Flächen. der Standortwahl zu Fehlanreizen führen. Deshalb haben die Strukturen nicht zu Der Kanton Bern will Arbeitsplätze kon- unterschätzende Auswirkungen auf die zentriert an ausgesuchten Standorten Volkswirtschaft. Einwohner Gemeinden Anzahl Gemeinden nach Einwohnerzahl < 500 117 500 – 2’000 149 2’000 – 5’000 84 5’000 – 10’000 19 10’000 – 20’000 10 20’000 – 100’000 3 > 100’000 1 Quelle: BFS, AGR (Gemeinden: 1.1.2011, Total 383 Einwohnerzahl: 31.12.2009) Der Kanton Bern fördert seit 2005 Ge- ist. Andere Kantone haben in dieser Be- meindefusionen. In den vergangenen ziehung mehr erreicht (z.B. Glarus, Stadt Jahren waren verschiedene Projekte er- Luzern, Tessin mit Lugano). Der Kanton folgreich – mehrheitlich zwischen klei- Bern will deshalb seine Instrumente zur neren Gemeinden. Eine Evaluation57 des Förderung von Gemeindefusionen stär- Gemeindefusionsgesetzes zeigt auf, dass ken, eine entsprechende Vorlage wird der Fusionen vermehrt angegangen werden, Grosse Rat voraussichtlich in der Novem- aber keine grosse Dynamik entstanden bersession 2011 behandeln. 56 Regierungsrat des Kantons Bern: Raumplanungsbericht '10. August 2010 57 Evaluation Gemeindefusionsgesetz; Schlussbericht im Auftrag des Amtes für Gemeinden und Raumordnung (AGR) des Kantons Bern, 18. Februar 2009 69
  • 70.
    Wirtschaftsstrategie 2025 Anfang 2010 ist die Reform der dezent- wichtigen regionalen Fragen (insbeson- ralen kantonalen Verwaltung in Kraft ge- dere Verkehr, Raumplanung und Kultur) treten. An die Stelle der 26 Amtsbezirke vereinfachen sowie verbindlicher und de- traten fünf Verwaltungsregionen (mit ins- mokratischer ausgestalten. Ziel ist es, die gesamt 10 Verwaltungskreisen): Bern Mit- Agglomerationen als Wachstumsmotoren telland, Emmental-Oberaargau (Emmental zu stärken, ohne den ländlichen Raum zu und Oberaargau), Jura bernois, Oberland vernachlässigen. Die vorgesehenen sechs (Thun, Obersimmental-Saanen, Frutigen- Regionalkonferenzen stellen sicher, dass Niedersimmental und Interlaken-Oberhasli) die Gemeinden in wichtigen regionalen und Seeland (Biel-Bienne und Seeland). Fragen gemeinsam, rasch und verbind- lich entscheiden können. Bis Ende 2010 Ein weiteres Element im Zusammenhang haben bereits zwei Regionalkonferenzen mit der strukturellen Erneuerung sind die ihre Arbeit aufgenommen. In weiteren Ge- Regionalkonferenzen. Der Kanton will bieten sind die Vorbereitungen stark fort- die Zusammenarbeit der Gemeinden in geschritten. 70
  • 71.
    Anhang 8. Anhang 8.1. Laufende wirtschaftspolitische Massnahmen 8.1.1. Clusterpolitik der Wirtschaftsförderung und Förderung von KTI-Projekten Direktion Volkswirtschaftsdirektion (VOL) Stand Daueraufgabe Im Jahr 2010 hat die Wirtschaftsförderung Kanton Bern (WFB) ins- gesamt 58 Projekte in der einen oder anderen Form unterstützt; darunter sind 39 Projekte bestehender Unternehmen, 6 Neugrün- dungen und 13 Ansiedlungen. Diese Projekte werden gemäss den Angaben der Unternehmen voraussichtlich 1’340 neue Arbeitsplätze generieren und 622 Millionen Franken Investitionen auslösen. Ge- mäss der politischen Vorgabe der Volkswirtschaftsdirektion standen innovative Projekte in den Clustern im Fokus der Unterstützung. Ins- Beschreibung gesamt wurden 51 Projekte in den folgenden Clustern unterstützt: Präzisionsindustrie (22), Medizintechnik (12), ICT (8), Design/Luxus- güter (5), Energie- und Umwelttechnik (3) sowie Dienstleistungen (1). Die WFB hat zudem 12 Berner Unternehmen, die ein Projekt mit der Förderagentur für Innovation des Bundes (KTI) realisiert haben, mit einem Innovationsbeitrag unterstützt. Weitere Informationen: www.berneinvest.com 8.1.2. Innovationspark in Biel/Bienne Direktion Volkswirtschaftsdirektion (VOL), Erziehungsdirektion (ERZ) Machbarkeitsstudie liegt vor; Totalrevision des Forschungs- und In- Stand novationsförderungsgesetz (FIFG) auf Bundesebene läuft Der Verein Machbarkeit Stiftung Forschung Schweiz beabsichtigt die Schaffung eines nationalen Innovationsparks an mehreren Stand- orten, darunter in Biel/Bienne. In unmittelbarer Nähe zum Bahnhof sollen eine Kernzone und mehrere verschieden grosse Werkzonen mit unterschiedlichen Entwicklungshorizonten entstehen, die über das ganze Stadtgebiet verteilt sind. Der nationale Innovationspark in Biel/Bienne würde eine Plattform schaffen für gemeinsame For- schungs- und Innovationsaktivitäten von Schweizer und internatio- Beschreibung nalen Unternehmen sowie Universitäten und Fachhochschulen. Er würde insbesondere nicht nur Angebote für Jungunternehmer bie- ten, sondern auch Angebote für KMU der Region sowie nationale und internationale Grossunternehmen. Dazu gehören Innovations- zellen, also die Infrastruktur für Projektgruppen aus mittleren und grösseren Unternehmen, die für einen spezifischen Projektauftrag temporär zusammengestellt werden. Weitere Informationen: www.stiftung-forschung-schweiz.ch 71
  • 72.
    Wirtschaftsstrategie 2025 8.1.3. Hauptstadtregion Schweiz Direktion Volkswirtschaftsdirektion (VOL) Stand Daueraufgabe Die Vertreter der fünf Kantone Bern, Freiburg, Neuenburg, Solothurn und Wallis sowie 17 Gemeinden und 3 regionalen Organisationen haben an der 2. Hauptstadtkonferenz vom 2. Dezember 2010 den Verein «Hauptstadtregion Schweiz» gegründet. Mit der Gründung des Vereins ist die Aufbauphase des im Juli 2009 von Stadt und Kanton Bern initiierten Vorhabens abgeschlossen. Mit gemeinsa- Beschreibung men Projekten in den Bereichen Verkehr, Wirtschaft, Gesundheit, Hauptstadtfunktion und Bildung will der Verein dazu beitragen, dass die Hauptstadtregion Schweiz ihre Zusammengehörigkeit stärkt, das wirtschaftliche Profil schärft und sich auf Bundesebene durch die Vernetzung besser verankert. Weitere Informationen: www.hauptstadtregion.ch. 8.1.4. Marktbearbeitung im Tourismus stärken und in Richtung eins integrier- ten Destinations- und Innovationsmarketings weiter entwickeln Direktion Volkswirtschaftsdirektion (VOL) Änderung des Tourismusentwicklungsgesetzes gemeinsamer An- Stand trag des Regierungsrat und der vorberatenden Kommission zuhan- den des Grossen Rats verabschiedet Mit einer gemeinsamen Aktiengesellschaft der touristischen Desti- nationen und des Kantons soll das Tourismusmarketing im Kanton Bern gestärkt werden. Dabei soll sie eng mit Schweiz Tourismus zusammenarbeiten. Für diese Aufgabe sind zusätzliche Mittel nö- Beschreibung tig, sowohl aus allgemeinen Steuermitteln als auch von der Bran- che über die Beherbergungsabgabe. Zudem wird sich der Kanton vermehrt um touristische Veranstaltungen mit einer internationalen Ausstrahlung bemühen. 8.1.5. Überprüfung von Vorlagen auf ihre Auswirkungen auf die Wirtschaft Direktion alle Stand Daueraufgabe Seit 1997 werden Vorlagen des Grossen Rats und die wichtigen Vorlagen des Regierungsrats auf ihre Auswirkungen auf die Wirt- schaft geprüft (Beschäftigungswirkung, administrativer Zusatzauf- Beschreibung wand etc.). Damit werden die Kostenfolgen für die Wirtschaft trans- parent gemacht und können im politischen Entscheidungsprozess berücksichtigt werden. 72
  • 73.
    Anhang 8.2. Berichte und Strategien 8.2.1. Richtlinien der Regierungspolitik 2011–2014 Ende August 2010 hat der Regierungs- nächsten vier Jahren. Für die wirtschaftli- rat seine Richtlinien der Regierungspolitik che Entwicklung besonders relevant sind 2010-2014 (Richtlinienbericht 2010) pu- die Schwerpunkte «Innovation und Wett- bliziert (RRB 1144/2010 vom 18. August bewerbsfähigkeit stärken», «stabile Fi- 2010). Die Stärkung der Nachhaltigen Ent- nanzpolitik fortsetzen», «Bildung und Kul- wicklung bildet die Grundmaxime für die tur stärken» sowie «Verkehr optimieren / Regierungsarbeit. Der Regierungsrat will Raumordnung fördern». in der neuen Legislatur positive Impulse geben für die wirtschaftliche Leistungs- Der Grosse Rat hat die Richtlinien der Re- fähigkeit, die gesellschaftliche Solidarität gierungspolitik am 22. November 2010 und den Schutz der natürlichen Lebens- zur Kenntnis genommen. Ein neuer Richt- grundlagen. Acht Schwerpunkte bilden die linienbericht wird im Jahr 2014 in Angriff Leitlinie für das politische Handeln in den genommen. 8.2.2. Alterspolitik Im April 2005 hat der Grosse Rat den Be- Der Grosse Rat wird voraussichtlich in der richt zur Umsetzung der Alterspolitik im September-Session 2011 den Altersbe- Kanton Bern zustimmend zur Kenntnis richt 2011 beraten. genommen. Dieser bildet die konsequente Weiterführung des bereits 1993 erarbeite- Die Bildungsstrategie 2009 gibt die Leit- ten Leitbildes «Alterspolitik 2005». linien vor für die Entwicklung in den Be- reichen Kindergarten und Volksschule, Der Zwischenbericht vom April 2007 be- Mittelschule/Berufsbildung/Weiterbildung, fasste sich mit der demografischen Ent- Hochschulen und Kultur. Die wichtigsten wicklung und deren Auswirkungen. Die Inhalte werden laufend umgesetzt und die zwei grossen Herausforderungen in der notwendigen Anpassungen in den Rechts- Alterspolitik sind, ein ausreichendes und grundlagen vorgenommen. qualitativ gutes Angebot an stationären Pflegeplätzen zu gewährleisten und den Der Grosse Rat hat die Bildungsstrategie Nachwuchs im Bereich des Pflegeperso- 2009 am 26. November 2009 zur Kennt- nals zu sichern, obwohl es mehr Pflegebe- nis genommen. Die nächste Aktualisierung dürftige gibt und die Zahl der Schulabgän- erfolgt im Jahr 2013. gerinnen und Schulabgänger rückläufig ist. 8.2.3. Bildungsstrategie Die Bildungsstrategie definiert die strategischen Leitlinien der Bildungspolitik. Kernaus- sagen sind: ƒƒ Der Kanton Bern sichert seine Zukunft und für den Kanton im wirtschaftlichen als Bildungskanton mit einem leis- Wettbewerb eine Spitzenposition zu tungsfähigen Bildungssystem. erlangen. ƒƒ Er schafft ein zukunftsweisendes Bil- ƒƒ Dazu setzt er auf eigenverantwortlich dungsangebot von hoher Qualität, um geführte Bildungsinstitutionen mit gut allen Bürgerinnen und Bürgern per- ausgebildeten und motivierten Lehr- sönliche Entwicklungsperspektiven in personen. Arbeitswelt und Gesellschaft zu bieten 73
  • 74.
    Wirtschaftsstrategie 2025 ƒƒ Er arbeitet mit diesen zusammen, ƒƒ Er berücksichtigt die unterschiedlichen kooperiert mit der Arbeitswelt, den Ge- Gegebenheiten und Interessen der meinden, den Kantonen und Sprach- Sprachregionen und von Stadt und regionen, dem Bund und im tertiären Land. Bereich auch mit anderen Ländern. Die Bildungsstrategie 2009 gibt die Leitli- Der Grosse Rat hat die Bildungsstrategie nien vor für die Entwicklung in den Berei- 2009 am 26. November 2009 zur Kennt- chen Kindergarten und Volksschule, Mit- nis genommen. Die nächste Aktualisierung telschule/Berufsbildung/Weiter-bildung, erfolgt im Jahr 2013. Hochschulen und Kultur. Die wichtigsten Inhalte werden laufend umgesetzt und die notwendigen Anpassungen in den Rechts- grundlagen vorgenommen. 8.2.4. Energiestrategie Die Energiestrategie 2006 des Kantons acht strategische Ziele definiert. Sie zeigen, Bern (RRB 1400 vom 5. Juli 2006) zeigt die was bis im Jahr 2035 erreicht werden soll. langfristige Ausrichtung der Energiepolitik Damit die Ziele erreicht werden können, im Kanton Bern. Sie fokussiert sich auf die werden unter Berücksichtigung der heu- Erzeugung von Energie auf Kantonsgebiet tigen Situation sieben Bereichsstrategien und auf die stationäre Energienutzung. definiert. Auf dem Weg zur Verwirklichung der Der Grosse Rat hat die Energiestrategie 2’000-Watt-Gesellschaft strebt der Kanton 2006 des Kantons Bern am 22. November Bern bis ins Jahr 2035 die 4’000-Watt-Ge- 2006 zur Kenntnis genommen. Der Re- sellschaft an. Beim Umsetzen der Energie- gierungsrat wird dem Grossen Rat in der strategie lässt sich der Regierungsrat von Novembersession 2011 einen Bericht zum sieben Grundsätzen leiten: Ausgehend von Umsetzungsstand vorlegen. der Vision und den Grundsätzen werden 8.2.5. E-Governmentstrategie 2010 Der Regierungsrat hat der Finanzdirektion samen, interkantonal koordinierten und den Auftrag erteilt, unter Einbezug der Di- daher kostengünstigen E-Government- rektionen und der Staatskanzlei einen Ent- Lösungen Rechnung zu tragen (RRB 1609 wurf für eine neue E-Government-Strategie vom 16. September 2009). zu erarbeiten. Dabei hat sie insbesondere der E-Government-Strategie und -Rah- Die E-Governmentstrategie 2010 ist noch menvereinbarung des Bundes sowie der nicht verabschiedet. gestiegenen Nachfrage nach breitenwirk- 74
  • 75.
    Anhang 8.2.6. Gesamtmobilitätsstrategie Mit derGesamtmobilitätsstrategie des Kan- turausbauten priorisieren – robuste und tons Bern hat der Regierungsrat im Jahr wirksame Massnahmen bevorzugen. 2008 (RRB 1337/2008 vom 13. August 2008) die Grundsätze für die langfristige Die Gesamtmobilitätsstrategie ist Grundla- Ausrichtung der Mobilitätspolitik im Kan- ge für die Tätigkeit der zuständigen Fach- ton Bern festgelegt. Die Strategie ist für alle stellen und deren Planungen. Die Umset- Planungen auf kantonaler Ebene verbind- zung erfolgt im Rahmen der ordentlichen lich und zeigt die wichtigsten Trends und Tätigkeit der zuständigen Fachstellen, Herausforderungen in der Mobilitätspolitik insbesondere mit dem ordentlichen Pla- auf. Sie ist auch Bestandteil der Vorgaben nungs- und Finanzierungsinstrumentarium. für die Regionalen Gesamtverkehrs- und Verantwortlich für die Koordination, die Siedlungskonzepte (RGSK). In der Gesamt- periodische Überprüfung und die Über- mobilitätsstrategie sind die wichtigsten ver- arbeitung der Strategie ist die Fachstelle kehrsplanerischen Lösungsansätze defi- Gesamtmobilität im Generalsekretariat der niert, nämlich Verkehr vermeiden, verlagern BVE. Sie prüft alle vier Jahre deren Umset- und verträglich gestalten. Weiter gelten die zung. zwei folgenden Punkte als Handlungs- maxime bei der Prüfung von Ausbauten: Der Regierungsrat hat die Strategie im Jahr Nachfragebeeinflussung und Verkehrsma- 2008 verabschiedet, Die Überprüfung er- nagement vor Neubauten sowie Infrastruk- folgt voraussichtlich 2012. 8.2.7. Gesundheitsbericht Seit 1996 veröffentlicht die Gesundheits- Gesundheit der Berner Bevölkerung aus- und Fürsorgedirektion periodisch den wirken. Der Bericht stellt fest, dass auch im Berner Gesundheitsbericht, der jeweils Kanton Bern sind die Gesundheitschancen auf einer systematischen Auswertung von in der Bevölkerung nach sozialer Lage und statistischen Grundlagen basiert. Der vier- Status klar unterschiedlich verteilt. Dies te Berner Gesundheitsbericht 2010 ist der zeigt sich deutlich bei den Gesundheitsin- Frage nachgegangen, wie stark sich sozi- dikatoren, bei wichtigen Gesundheitsver- ale Determinanten wie Bildungsabschluss, haltensweisen und auch bei der Sterblich- Wohlstand und berufliche Stellung auf die keit. 8.2.8. Kulturstrategie Die Kulturstrategie des Regierungsrates Wirtschaftsstandorte. Die Kulturstrategie bestimmt die Eckpunkte für die kantona- definiert die kulturpolitischen Ziele des Re- le Kulturpolitik. Sie zielt auf eine Stärkung gierungsrates, beschreibt die Akzente und Berns als Kulturkanton ab. Das zentrale Instrumente der kantonalen Kulturförde- Ziel der Regierungsrichtlinien, die nachhal- rung sowie ein neues Modell zur Steuerung tige Entwicklung des Kantons Bern, setzt und Finanzierung der kulturellen Institutio- kulturelle Identität, Vielfalt, innovative Kraft nen. und Selbstbewusstsein voraus. Ein gu- tes Kulturangebot trägt entscheidend zur Der Grosse Rat hat die Kulturstrategie am Attraktvität des Kantons Bern bei und ist 9. April 2009 zur Kenntnis genommen und ein zentraler Faktor im Wettbewerb der durch Planungserklärungen ergänzt. 75
  • 76.
    Wirtschaftsstrategie 2025 8.2.9. LANAT-Strategie Die wichtigsten künftigen Herausforderun- kommt der anhaltende Landverbrauch be- gen in den Bereichen Landwirtschaft und dingt durch das Wachstum der Siedlungen Natur sind für alle Beteiligten anspruchs- und den Ausbau der Infrastrukturen. voll. In der Landwirtschaft wird die Mark- töffnung, die auf Bundesebene Schritt für Der Kanton Bern hat wird diese Politik mit Schritt erfolgen soll, das bestimmende verschiedenen Massnahmen entlang fol- Thema sein. Die weiter sinkenden Pro- gender zwei Oberziele konkretisiert: duktpreise, etwa bei der Milch oder beim Getreide, führen zu spürbaren Einkom- ƒƒ Förderung einer produzierenden, kon- mensverlusten. Gleichzeitig bereitet der kurrenzfähigen, nachhaltigen Landwirt- Bund eine Neugestaltung der Direktzah- schaft lungen vor. Damit werden in den kommen- den Jahren die beiden wichtigsten Säulen ƒƒ Sicherstellen der nachhaltigen Nut- der Landwirtschaftspolitik grundsätzlich zung der natürlichen Ressourcen und überprüft. Im Bereich der Natur hält der Förderung der Biodiversität zivilisatorische Druck auf die ökologischen Ressourcen unvermindert an, trotz wach- Die LANAT-Strategie 2014 wurde von der sendem Bewusstsein für das fragile Sys- Volkswirtschaftsdirektion im Dezember tem Natur. Stichworte sind die steigen- 2009 beschlossen. Eine Überarbeitung ist den Freizeitbedürfnisse und die intensive 2014 geplant. landwirtschaftliche Bodennutzung. Hinzu 8.2.10. Öffentlicher Verkehr Bund, Kantone und Gemeinden finanzie- titionsrahmenkredit. Aus dem Investitions- ren die ungedeckten Kosten des öffentli- rahmenkredit werden primär Infrastruktur- chen Verkehrs. Sie legen deshalb das An- projekte unterstützt. gebot fest und finanzieren die Infrastruktur. Die Regionalen Verkehrskonferenzen bzw. Der Grosse Rat hat den Beschluss über Regionalkonferenzen, in denen die Ge- das Angebot im öffentlichen Verkehr für die meinden vertreten sind, wirken bei der Fahrplanperiode 2010-2012 (Angebotsbe- Planung des Angebots mit. Auf der Basis schluss, RRB 2098 vom 10. Dezember der regionalen Angebotskonzepte erarbei- 2008) und den Rahmenkredit (Investiti- tet das Amt für öffentlichen Verkehr (AöV) onsbeiträge an den öffentlichen Verkehr, den Entwurf des kantonalen Angebots- Rahmenkredit 2010-2014, RRB 2099 vom konzepts. Das AöV setzt die Prioritäten 10. Dezember 2008) am 1. April 2009 ge- aufgrund kantonaler Planungen und über- nehmigt. geordneter Vorgaben. Das kantonale An- gebotskonzept dient als Grundlage für den Der Angebotsbeschluss und der Investiti- Angebotsbeschluss des Grossen Rates. onsrahmenkredit werden für die Fahrplan- Gleichzeitig mit dem Angebotsbeschluss periode 2014-2017 dem Grossen Rat neu verabschiedet der Grossen Rat den Inves- vorgelegt. 8.2.11. Personalleitbild Das Personalleitbild Kanton Bern (RRB als Arbeitgeber grossen Wert legt, wofür 2245/2006 vom 20. Dezember 2006) bil- die Mitarbeitenden einstehen und was die det die Richtschnur für die Personalpoli- Führungskräfte auszeichnet. tik. Es hält fest, worauf der Kanton Bern 76
  • 77.
    Anhang 8.2.12. Sozialbericht Die Sozialberichterstattung desKantons über ihren Alltag, der geprägt ist von pre- Bern vermittelt ein ganzheitliches Bild der kären finanziellen Möglichkeiten, erzählen. Themen Armut, Existenzsicherung und In ihren unterschiedlichen Ansätzen setzen Sozialhilfe im Kanton Bern. Im ersten Band sich beide Bände zu einem Gesamtbild wird jeweils anhand von Fakten, Zahlen zusammen, das eine Annäherung an die und Analysen zum einen die wirtschaftliche soziale Realität des Kantons Bern erlaubt Situation der Berner Kantonsbevölkerung und aufzeigt, dass Existenzsicherungspo- beschrieben und zum anderen die insti- litik ein Querschnittsthema ist, welches mit tutionelle Ausgestaltung des Systems der anderen Politikbereichen wie Wirtschafts-, sozialen Sicherheit aufgezeigt und analy- Bildungs-, Familien-, Gesundheits-, Migra- siert. Im zweiten Band stehen armutsbe- tions- oder Steuerpolitik verknüpft ist. troffene Menschen im Vordergrund, die 8.2.13. Richtplan, Raumplanungsbericht Der kantonale Richtplan ist eines der Füh- geln, Grundsätze) als Abstimmungsanwei- rungsinstrumente der Regierung. Mit ihm sungen (räumlich konkrete Aussagen). Er wird die räumliche Dimension in die strate- setzt bei denjenigen Massnahmen Prio- gischen Entscheide der Regierung einge- ritäten, bei denen Handlungsspielräume bracht. Er wird abgestimmt mit der politi- bestehen und die grosse Wirkung erzielen schen Gesamtplanung, den Richtlinien der können. Regierungspolitik und der Finanzplanung. Die Umsetzung der Massnahmen im kan- Der Richtplan ist ein selbständiges Inst- tonalen Richtplan wird alle zwei Jahre rument. Er setzt den Rahmen für konsoli- mit einem Leistungscontrolling überprüft. dierte Sachplanungen, Leitbilder und Kon- Alle vier Jahre erfolgt ein Wirkungscont- zepte des Kantons, ersetzt diese jedoch rolling auf der Ebene der Strategien und nicht. Wo solche mit dem Bund und den Hauptziele. Dessen Ergebnisse werden im Nachbarkantonen abgestimmt werden Raumplanungsbericht des Regierungsra- müssen, werden die abstimmungsbe- tes an den Grossen Rat festgehalten. Der dürftigen Inhalte im Richtplan dargestellt. Regierungsrat hat am 25. August 2010 Wegen des strategischen Charakters des den Raumplanungsbericht '10 verab- Instruments ist der Richtplan nicht the- schiedet (RRB 1229/2010). Das nächs- men- und flächendeckend. Er enthält mehr te Leistungscontrolling erfolgt 2012, das richtungsweisende Festlegungen (Spielre- nächste Wirkungscontrolling 2014. 8.2.14. Strategie für Agglomerationen und Regionale Zusammenarbeit (SARZ) Das Regionalkonferenzmodell ist das die Gemeinden in wichtigen regionalen Kernstück der Strategie für Agglomera- Fragen gemeinsam, rasch und verbind- tionen und Regionale Zusammenarbeit lich entscheiden können. Bis Ende 2010 (SARZ). Mit der Umsetzung der Strategie haben zwei Regionalkonferenzen ihre Ar- will der Kanton die Zusammenarbeit der beit aufgenommen: Oberland-Ost und Gemeinden in wichtigen regionalen Fragen Bern-Mittelland. Die Einführung der Regi- (insbesondere Verkehr, Raumplanung und onalkonferenz Thun Oberland-West wurde Kultur) vereinfachen, verbindlicher und de- Mitte 2010 in einer regionalen Volksab- mokratischer ausgestalten. Ziel ist es, die stimmung abgelehnt. Die Gründung der Agglomerationen als Wachstumsmotoren übrigen Regionalkonferenzen (Biel/Bienne- zu stärken, ohne den ländlichen Raum zu Seeland-Jura, Emmental, Oberaargau) ist vernachlässigen. Die vorgesehenen sechs im Gange. Regionalkonferenzen stellen sicher, dass 77
  • 78.
    Wirtschaftsstrategie 2025 8.2.15. Strassenbauprogramm / Strassennetzplan Der Regierungsrat legte bisher dem Gros- rer Koordination mit der Siedlungsentwick- sen Rat alle zwei Jahre ein Vierjahrespro- lung vorgenommen wird. gramm mit den geplanten Strassenbauvor- haben zur Kenntnisnahme vor. In Zukunft Im August 2010 wurde das letzte Strassen- wird die Strassenplanung auf Basis des bauprogramm 2011-2013 beschlossen Strassenetzplans und von Investitionsrah- (RRB 1216/2010) und vom Grossen Rat in menkrediten erfolgen. Mit dem neuen In- der Novembersession 2010 zur Kenntnis strumentarium ist sichergestellt, dass die genommen. Der erste Strassennetzplan Strassenplanung mit langfristigerer Optik, wird Ende 2012 durch den Grossen Rat verkehrsträgerübergreifend und in besse- zur Kenntnis genommen werden. 8.2.16. Versorgungsplanung gemäss Spitalgesetz Die Versorgungsplanung ist für den Kan- sorgung der bernischen Bevölkerung fest ton das zentrale Steuerungsinstrument in und stellt Trends dar. Sie bestimmt indes- der Spitalversorgung und im Rettungswe- sen nicht, wo welche Leistungen erbracht sen. Sie wird alle vier Jahre erstellt, aktuell werden sollen. Dies ist Aufgabe der Spi- für 2011-2014. Ihr Hauptanliegen ist die talliste. Die Versorgungsplanung äussert Gewährleistung einer qualitativ guten, be- sich zur somatischen Akutversorgung, zur darfsgerechten, allgemein zugänglichen Rehabilitation und Psychiatrie, zum Ret- und wirtschaftlich tragbaren Versorgung tungswesen sowie zu den Gesundheits- mit stationären Spitalleistungen für die berufen. Bevölkerung. Der Regierungsrat wird im Laufe des Jah- Die Versorgungsplanung stellt den Bedarf res 2011 die Spitalliste erlassen, ebenso an Leistungen für die medizinische Ver- die Versorgungsplanung 2011 bis 2014. 8.2.17. Wasserstrategie Der Kanton Bern hat eine einheitliche Stra- wo der Schutz Vorrang hat. Die kantonale tegie für alle Fragen erarbeitet, die mit der Wasserstrategie gliedert sich in drei Teile, Nutzung des Wassers durch den Men- die sich mit der Wasserversorgung, der schen zusammenhängen (Wasserstrategie Wassernutzung und der Siedlungsentwäs- des Kantons Bern, RRB 1811/2010 vom serung befassen. Sie bezeichnet die stra- 15. Dezember 2010). tegischen Ziele, die Stossrichtungen und die Massnahmen für die Umsetzung. Die Strategie hat zum Ziel, die verschie- denen Ansprüche, die an das Wasser Der Grosse Rat hat die Wasserstrategie in gestellt werden, bestmöglich aufeinander der März-Session 2011 zur Kenntnis ge- abzustimmen. Sie zeigt auf, wo sinn- und nommen. Eine Aktualisierung ist für 2015 massvolle Nutzungen möglich sind und geplant. 78
  • 79.
    Anhang 8.2.18. wachstumsstrategie version 2007 DerKanton Bern hat mit der «wachstums- die Grundlagen geschaffen worden für die strategie version 2007» ein umfassendes notwendige Abstimmung von Siedlungs- Massnahmenprogramm zur Stärkung der entwicklung und Mobilität. Die vom Re- Berner Wirtschaft umgesetzt. In den vier gierungsrat verabschiedete Gesamtmobili- Handlungsfeldern wurde Folgendes er- tätsstrategie definiert die Leitplanken für ein reicht: gut funktionierendes, umweltverträgliches Mobilitätssystem. Grosse Infrastrukturvor- Bildung, Innovation und Wirtschaft: Der haben wurden realisiert oder befinden sich Kanton Bern hat sein Bildungsangebot im Bau. Im Rahmen der Umsetzung des auf allen Stufen konsequent auf die Be- neuen Strassengesetzes wird das Stras- dürfnisse von Gesellschaft und Wirtschaft senbauprogramm durch den neuen Stras- ausgerichtet. Die Integration in der Schule sennetzplan abgelöst. Das neue langfristi- und im Arbeitsmarkt wird unterstützt und ge Planungsinstrument wird eine bessere gefördert. Mit dem deutlichen Ausbau der auf die Raumentwicklung abgestimmte familienexternen Kinderbetreuung wird Planung der Strasseninfrastruktur ermögli- die Vereinbarkeit von Beruf und Familie chen. Mit den neuen Regionalkonferenzen erleichtert. Weitergeführt und ausgebaut wurden Strukturen geschaffen, um inter- wird ebenfalls der Wissens- und Techno- kommunale Aufgaben künftig gemeinsam logietransfer. und verbindlich zu lösen. Finanzen und Leistungen: Positive Rech- «Marke Kanton Bern»: Die Bernerinnen nungsabschlüsse in den Jahren 2004 bis und Berner stellen ihre Stärken nicht gerne 2008, ein substanzieller Schuldenabbau in den Vordergrund. Grosse Veranstaltun- und Steuerentlastungen für Familien und gen wie die EURO 08, aber auch gezielte den Mittelstand prägten die Finanz- und Aktivitäten zur Positionierung des Wirt- Steuerpolitik der vergangenen Jahre. Trotz schafts-, Wohn- und Kulturstandorts Kan- der raschen Verschlechterung der Fi- ton Bern leisteten einen Beitrag für eine nanzlage im Jahr 2009 als Folge der Wirt- bessere Profilierung. schafts- und Finanzkrise wird die erhöhte Investitionstätigkeit, soweit finanzpolitisch Der Grosse Rat hat vom Controllingbe- möglich, weitergeführt. richt in der März-Session 2010 Kenntnis genommen. Damit wurden die bisherigen Raumentwicklung und Gesamtmobilität: Strategien abgeschlossen. Mit den Agglomerationsprogrammen sind 79
  • 80.
    Wirtschaftsstrategie 2025 8.3. Verwendete Unterlagen ƒƒ avenir suisse: Globalisierung: Wie die Schweiz gewinnt. Die Chancen und Risiken der weltweiten Zusammenarbeit in Wirtschaft und Politik. Zürich, 2008. ƒƒ avenir suisse: Kantonsmonitoring: Raumplanung zwischen Vorgabe und Vollzug. Inventar der kantonalen Instrumente zur Siedlungsentwicklung. Zürich, Juni 2010. ƒƒ avenir suisse: Die Zukunft der Lehre. Die Berufsbildung in einer neuen Wirklich- keit. Zürich, 2010. ƒƒ BAKBASEL: International Benchmarking Report 2009. Basel, 2009. ƒƒ BAKBASEL: CH-Plus. Analysen und Prognosen für die Schweizer Wirtschaft. Diverse Ausgaben. ƒƒ Berenberg Bank, Hamburgisches WeltWirtschaftsInstitut (HWWI): Strategie 2030 – Wissen. Hamburg, Dezember 2007. ƒƒ Berenberg Bank, Hamburgisches WeltWirtschaftsInstitut (HWWI): ƒƒ Strategie 2030 – Mobilität. Hamburg, November 2009. ƒƒ Berner KMU, Wirtschaftsprogramm 2010-2014 vom 28. April 2010 ƒƒ Credit Suisse Economic Research: Megatrends – Chancen und Risiken für KMU. Studie 2010: Forum Zukunft KMU 2007. Zürich, Juni 2007. ƒƒ Credit Suisse Economic Research: Megatrends – Chancen und Risiken für KMU. Studie 2010: Forum Zukunft KMU 2009. Zürich, April 2009. ƒƒ Credit Suisse Economic Research: Megatrends – Chancen und Risiken für KMU. Studie 2010: Schwerpunkt Globalisierung. Zürich, Mai 2010. ƒƒ Credit Suisse Economic Research: Wo lebt sich’s am günstigsten? Das verfügba- re Einkommen in der Schweiz. Zürich, 2008. ƒƒ Credit Suisse Economic Research: Standortqualität 2011: Im Zeichen der Stabili- tät. Zürich, April 2011. ƒƒ Credit Suisse Economic Research: Swiss Issues Regionen: Standortqualität: Wel- che Region ist die attraktivste? Zürich, August 2009. ƒƒ Credit Suisse Economic Research: Swiss Issues Branchen. Die Struktur der Schweizer Wirtschaft 1998-2020. Zürich, Juli 2010. ƒƒ Deloitte: Wirtschaftsstandort Schweiz: Was bringt die Zukunft? 18 Initiativen für mehr Wachstum. Zürich, 2009. ƒƒ Der Wirtschaftsrat: Zukunftsstrategien für den Kanton Bern. Analyse, Beurteilung und Gestaltungsempfehlungen für Finanzhaushalt, Bildungspolitik und Kommuni- kation. Bern, September 2001. ƒƒ Economiesuisse: Wirtschaftspolitik in der Schweiz 2005. Zürich, 2005. 80
  • 81.
    Anhang ƒƒ Eidgenössisches Volkswirtschaftsdepartement,Wachstumspolitik 2008-2011, Massnahmen zur weiteren Stärkung des Schweizer Wirtschaftswachstums, Be- richt des Bundesrates vom 2. April 2008 ƒƒ Eidgenössisches Volkswirtschaftsdepartement, Eidgenössisches Departement des Innern: Wissens- und Technologietransfer verbessern. Bericht des Bundes- rates in Erfüllung des Postulates Loepfe 07.3832 vom 20. Dezember 2007. Bern, Juni 2010. ƒƒ Eidgenössisches Volkswirtschaftsdepartement, Eidgenössisches Departe- ment für Umwelt, Verkehr, Energie und Kommunikation: Masterplan Cleantech Schweiz. Bern, Oktober 2010 ƒƒ Gewerkschaftsbund Kanton Bern: Wahlplattform vom 8. März 2010 ƒƒ Handels- und Industrieverein (HIV) des Kantons Bern: Wahlplattform und Halb- zeitbilanz 2009 betreffend politische Schwerpunkte für den Kanton Bern 2006 bis 2012 vom 13. Mai 2009 ƒƒ ICTSwitzerland und Economiesuisse: Digitale Agenda 2020: Auf dem Weg an die Weltspitze. Zürich, März 2011. ƒƒ IMD Lausanne: World Competitiveness Yearbook 2011 ƒƒ KOF Konjunkturforschungsstelle, ETH Zürich: KOF Analysen. Diverse Ausgaben. ƒƒ Lou Hagbarth (Hrsg.): Structural Change in Europe 6. Innovative City and Busi- ness Regions. Bollschweil, September 2009. ƒƒ Mauch Consulting AG, Infras, Ernst Basler+Partner AG: Politik der nachhaltigen Entwicklung in der Schweiz: Standortbestimmung und Perspektiven. Zürich, April 2001. ƒƒ Masterplan Cleantech Schweiz; Eidgenössisches Volkswirtschaftsdepartement EVD und Eidgenössisches Departement für Umwelt, Verkehr und Kommunikation UVEK, Bern, Oktober 2010 ƒƒ OECD: OECD Reviews of Innovation Policy: Switzerland. 2006. ƒƒ OECD: OECD Economic Surveys: Switzerland. 2006. ƒƒ Perspektivstab der Bundesverwaltung: Herausforderungen 2007-2011. Trendent- wicklungen und mögliche Zukunftsthemen für die Bundespolitik. Bern 2007. ƒƒ Perspektivstab der Bundesverwaltung: Perspektiven 2025: Lage- und Umfeld- analyse sowie Herausforderungen für die Bundespolitik. Bern, 2011 ƒƒ Raumkonzept Schweiz (Entwurf); Schweizerische Eidgenossenschaft, Konferenz der Kantonsregierungen, Schweizerische Bau-, Planungs- und Umweltdirektoren- Konferenz, Schweizerischer Städteverband, Schweizerischer Gemeindeverband, Bern, Januar 2011 ƒƒ Regiosuisse: Die regionalwirtschaftliche Entwicklung in der Schweiz. Monitoring- bericht 2009. Bern, 2010. 81
  • 82.
    Wirtschaftsstrategie 2025 ƒƒ Schweizerischer Bundesrat: Wachstumsstrategie für den Tourismusstandort Schweiz: Bericht des Bundesrates vom 18. Juni 2010 in Erfüllung des Postulates 08.3969, Darbellay vom 19. Dezember 2008. Bern, Juni 2010. ƒƒ Schweizerische Eidgenossenschaft, Konferenz der Kantonsregierungen, Schwei- zerische Bau-, Planungs- und Umweltdirektorenkonferenz, Schweizerischer Städ- teverband, Schweizerischer Gemeindeverband: Raumkonzept Schweiz: für eine gemeinsame Vision der Raumentwicklung. Bern, Januar 2011 ƒƒ Staatssekretariat für Wirtschaft (SECO) und BAK Basel Economics AG: Internati- onal Benchmark Report Arc jurassien Suisse. Basel, Mai 2007 ƒƒ Stephan, Gunter et al.: Vom Kosten- zum Standort- zum Wirtschaftsfaktor. Tertiä- re Bildung im Kanton Bern. Bern, Oktober 2002. ƒƒ Stocker, Paul und Risch, Paul: Einkommenslage und Wirtschaftsstruktur des Kantons Bern. Wachstumspolitische Lageanalyse und Skizze eines Förderungs- programms. Bern, 1968. ƒƒ Strahm, Rudolf: Warum wir so reich sind. Wirtschaftsbuch Schweiz. Bern, 2008. ƒƒ Tripartite Agglomerationskonferenz (TAK): Stärkung der internationalen Wettbe- werbsfähigkeit der Schweiz: Ansätze einer Metroplitanpolitik, Bericht und Emp- fehlungn der TAK vom 25. Juni 2010 ƒƒ Volkswirtschaftskommission des Kantons Bern VWK, Legislaturprogramm 2010- 2013, Version vom 9. März 2010 Statistische Grundlagen: BAK Basel Economics AG (BAKBASEL), Bundesamt für Sta- tistik (BFS), Credit Suisse, Eidgenössisches Amt für das Handelsregister (EHRA), Eid- genössisches Finanzdepartement (EFD), Eidgenössische Finanzverwaltung (EFV), Eid- genössische Zollverwaltung, Fondation interjurassienne pour la statistique, Forum de l’Observatoire statistique transfrontalier de l’Arc jurassien (OSTAJ), Kanton Bern, Staats- sekretariat für Wirtschaft (SECO) Zudem laufende Auswertung der wirtschaftspolitischen Aussagen der im Grossen Rat vertretenen Parteien und der wirtschaftspolitischen Strategien anderer Kantone. 82