Süße Pein: 
Liebe und Hass in der deutschen 
Kultur vom 21. bis zum 20. 
Jahrhundert 
German 301W 
4 Credits
Highlights 
• Examine recent German history and culture through the lens of love -- from debates on 
legalizing gay marriage in the 21st century to the criminalizing of marriage between 
Jews and non-Jews in the early 20th century 
• Improve and maintain German spoken language abilities. Improve writing skills. 
• Create a website with a vanity URL 
• Learn to read Fraktur in order to read Nazi propaganda in the original, Der Giftpilz (1938) 
and Nürnberg laws (1935) 
• Focus on pronunciation through tongue twisters 
• Craft a personal manifesto in video format
Chronologischer Kursaufbau 
Einheit 
1. Vereinigtes Deutschland (1990-heute): Liebe zwischen Juden und 
Deutschen; homosexuelle Liebe; anti-romantische Liebe; die Liebe 
im Ausland 
2. Geteiltes Deutschland (1949-1990): patriotische Liebe; die einsame 
Liebe; die begrenzte Liebe 
3. Nationalsozialistisches Deutschland (1933-1945): verbotene und 
illegale Liebe; Vaterlandsliebe 
4. Expressionistisches Deutschland (1910-1933): emotionale Liebe; 
Liebe zu Gott 
5. Modernes Deutschland (um 1900): klassenbedingte Liebe
Vereinigtes Deutschland (1990-heute) 
Einheit 1
Wladimir Kaminer 
Russendisko (2000)
Maxim Biller 
Liebe heute (2007)
Bundestagdebatte – Homoehe (12.06.2012)
Judith Hermann 
Nichts als Gespenster (2006)
Geteiltes Deutschland (1949-1990) 
Einheit 2
Brecht - Aufbaulied
Christa Wolf 
Für unser Land (1989)
Nationalsozialistisches Deutschland 
(1933-1945) 
Einheit 3
Nazipropaganda
Juden sind 
Kapitalisten.
Fraktur
Deutsche Frau als “Polenliebchen” denunziert 
und öffentlich gedemütigt 
Horb, Deutschland Juni 1941
“Ballade von der Judenhure Marie Sanders”, 1937 
In Nürnberg machten sie ein Gesetz 
Darüber weinte manches Weib, das 
Mit dem falschen Mann im Bett lag. 
„Das Fleisch schlägt auf in den Vorstädten 
Die Trommeln schlagen mit Macht 
Gott im Himmel, wenn sie etwas vorhätten 
Wäre es heute Nacht.“ 
Marie Sanders, dein Geliebter 
Hat zu schwarzes Haar. 
Besser, du bist heute zu ihm nicht mehr 
Wie du zu ihm gestern warst. 
„Das Fleisch schlägt auf in den Vorstädten 
Die Trommeln schlagen mit Macht 
Gott im Himmel, wenn sie etwas vorhätten 
Wäre es heute Nacht.“ 
Mutter gib mir den Schlüssel 
Es ist alles halb so schlimm. 
Der Mond sieht aus wie immer. 
„Das Fleisch schlägt auf in den Vorstädten 
Die Trommeln schlagen mit Macht 
Gott im Himmel, wenn sie was vorhätten 
Wäre es heute Nacht.“ 
Eines Morgens, früh um neun Uhr 
Fuhr sie durch die Stadt 
Im Hemd, um den Hals ein Schild, das Haar 
Geschoren. 
Die Gasse johlte. Sie 
Blickte kalt. 
Das Fleisch schlägt auf in den Vorstädten 
Der Streicher spricht heute nacht. 
Großer Gott, wenn wir ein Ohr hätten 
Wüßten wir, was man mit uns macht."
Expressionistisches Deutschland 
(1910-1933) 
Einheit 4
Modernes Deutschland (um 1900) 
Einheit 5
Genres
Roman 
• Nichts als Gespenster 
Dichtung 
• Brecht 
Gesetzgebung 
• Entwurf eines Gesetzes zur Einführung des Rechts auf Eheschließung 
für Personen gleichen Geschlechts 2012 
• Nürnberger Gesetze 1935
Theater 
• Der Kontrabass 
• Furcht und Elend des Dritten Reiches („Die jüdische Frau“) 
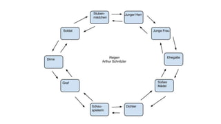
• Reigen 
Manifest / Aufruf 
• Für unser Land 
• Manifest der Kommunistischen Partei
Film 
• Nichts als Gespenster 
• Die Legende von Paul und Paula 
• Die Brücke 
• Metropolis 
Musik 
• Lieder aus Der Kontrabass 
• Brecht – Mackie Messer / Mack the Knife 
• Brecht – Ballade der Judenhure Marie Sanders
Reading Responses auf dem Blog 
Digitale Aufgaben 
(Wikipedia-Artikel, Vergleich, Aufruf-Video, 
Aufnahme der Szenenübersetzung) 
Aussprache beim laut lesen 
Arbeitsblätter über die Lektüren 
Vokabelteste 
Mitmachen 
Assessments
Grammatik 
• Präteritum 
• Imperativ 
• Relativpronomen 
• Konjunktiv I / Indirekte Rede 
• Präpositionen 
• Schwache Nomen 
• Genitiv 
• Personalpronomen 
• Passiv 
• Modalverben
Technologie 
• Blackboard 
• YouTube 
• GoogleDocs 
• SoundCloud 
• Blog 
• iMovie / Windows Movie Maker 
• Weebly / WordPress 
• Twitter

Ger 301 Überblick

  • 1.
    Süße Pein: Liebeund Hass in der deutschen Kultur vom 21. bis zum 20. Jahrhundert German 301W 4 Credits
  • 2.
    Highlights • Examinerecent German history and culture through the lens of love -- from debates on legalizing gay marriage in the 21st century to the criminalizing of marriage between Jews and non-Jews in the early 20th century • Improve and maintain German spoken language abilities. Improve writing skills. • Create a website with a vanity URL • Learn to read Fraktur in order to read Nazi propaganda in the original, Der Giftpilz (1938) and Nürnberg laws (1935) • Focus on pronunciation through tongue twisters • Craft a personal manifesto in video format
  • 3.
    Chronologischer Kursaufbau Einheit 1. Vereinigtes Deutschland (1990-heute): Liebe zwischen Juden und Deutschen; homosexuelle Liebe; anti-romantische Liebe; die Liebe im Ausland 2. Geteiltes Deutschland (1949-1990): patriotische Liebe; die einsame Liebe; die begrenzte Liebe 3. Nationalsozialistisches Deutschland (1933-1945): verbotene und illegale Liebe; Vaterlandsliebe 4. Expressionistisches Deutschland (1910-1933): emotionale Liebe; Liebe zu Gott 5. Modernes Deutschland (um 1900): klassenbedingte Liebe
  • 4.
  • 5.
  • 6.
    Maxim Biller Liebeheute (2007)
  • 7.
  • 8.
    Judith Hermann Nichtsals Gespenster (2006)
  • 9.
  • 12.
  • 13.
    Christa Wolf Fürunser Land (1989)
  • 15.
  • 16.
  • 17.
  • 18.
  • 20.
    Deutsche Frau als“Polenliebchen” denunziert und öffentlich gedemütigt Horb, Deutschland Juni 1941
  • 21.
    “Ballade von derJudenhure Marie Sanders”, 1937 In Nürnberg machten sie ein Gesetz Darüber weinte manches Weib, das Mit dem falschen Mann im Bett lag. „Das Fleisch schlägt auf in den Vorstädten Die Trommeln schlagen mit Macht Gott im Himmel, wenn sie etwas vorhätten Wäre es heute Nacht.“ Marie Sanders, dein Geliebter Hat zu schwarzes Haar. Besser, du bist heute zu ihm nicht mehr Wie du zu ihm gestern warst. „Das Fleisch schlägt auf in den Vorstädten Die Trommeln schlagen mit Macht Gott im Himmel, wenn sie etwas vorhätten Wäre es heute Nacht.“ Mutter gib mir den Schlüssel Es ist alles halb so schlimm. Der Mond sieht aus wie immer. „Das Fleisch schlägt auf in den Vorstädten Die Trommeln schlagen mit Macht Gott im Himmel, wenn sie was vorhätten Wäre es heute Nacht.“ Eines Morgens, früh um neun Uhr Fuhr sie durch die Stadt Im Hemd, um den Hals ein Schild, das Haar Geschoren. Die Gasse johlte. Sie Blickte kalt. Das Fleisch schlägt auf in den Vorstädten Der Streicher spricht heute nacht. Großer Gott, wenn wir ein Ohr hätten Wüßten wir, was man mit uns macht."
  • 22.
  • 26.
    Modernes Deutschland (um1900) Einheit 5
  • 29.
  • 30.
    Roman • Nichtsals Gespenster Dichtung • Brecht Gesetzgebung • Entwurf eines Gesetzes zur Einführung des Rechts auf Eheschließung für Personen gleichen Geschlechts 2012 • Nürnberger Gesetze 1935
  • 31.
    Theater • DerKontrabass • Furcht und Elend des Dritten Reiches („Die jüdische Frau“) • Reigen Manifest / Aufruf • Für unser Land • Manifest der Kommunistischen Partei
  • 32.
    Film • Nichtsals Gespenster • Die Legende von Paul und Paula • Die Brücke • Metropolis Musik • Lieder aus Der Kontrabass • Brecht – Mackie Messer / Mack the Knife • Brecht – Ballade der Judenhure Marie Sanders
  • 33.
    Reading Responses aufdem Blog Digitale Aufgaben (Wikipedia-Artikel, Vergleich, Aufruf-Video, Aufnahme der Szenenübersetzung) Aussprache beim laut lesen Arbeitsblätter über die Lektüren Vokabelteste Mitmachen Assessments
  • 34.
    Grammatik • Präteritum • Imperativ • Relativpronomen • Konjunktiv I / Indirekte Rede • Präpositionen • Schwache Nomen • Genitiv • Personalpronomen • Passiv • Modalverben
  • 35.
    Technologie • Blackboard • YouTube • GoogleDocs • SoundCloud • Blog • iMovie / Windows Movie Maker • Weebly / WordPress • Twitter