Programmierung
                                 von Apps
                              Android User Interface
Danny Fürniß, 12.11.2012, 1
Die Studierenden
                                    kennen die grundlegenden
                              Prinzipien, Patterns und Bestandteile
                                   eines Android User Interface
                               und verstehen, wie damit effizient
                                 eine Benutzeroberfläche erstellt
                                           werden kann.
Danny Fürniß, 12.11.2012, 2
Danny Fürniß, 12.11.2012, 3




                              Motivation
Danny Fürniß, 12.11.2012, 4   Bildquelle: http://www.theinfochief.com/wp-content/uploads/2010/09/happy-ipad-user.jpg




                                                                       glücklich!
                                                                   Mach Deine Benutzer
Danny Fürniß, 12.11.2012, 5




               5 Sterne
Danny Fürniß, 12.11.2012, 6




               being featured
Danny Fürniß, 12.11.2012, 7   Bildquelle: http://www.kascommissiegids.nl/images/dagobert_duck_geldpakhuis.jpg




                                                                               More installs, more money!
Danny Fürniß, 12.11.2012, 8




                              Prinzipien
Be usable
                               Be beautiful
                              Be responsive
                               Be Android
Danny Fürniß, 12.11.2012, 9
Danny Fürniß, 12.11.2012, 10




                               Concept first!
Danny Fürniß, 12.11.2012, 12




                               ms
Danny Fürniß, 12.11.2012, 13




   Demo
Danny Fürniß, 12.11.2012, 14




                               Patterns
Dashboard
Danny Fürniß, 12.11.2012, 15




                               Bildquelle: http://www.androiduipatterns.com/p/android-ui-pattern-collection.html
Dashboard
Danny Fürniß, 12.11.2012, 16




                               Bildquelle: http://donstorch.com/2012/09/24/rest-in-peace/
Drawer
Danny Fürniß, 12.11.2012, 17




                               Bildquelle: http://www.androiduipatterns.com/2012/06/emerging-ui-pattern-side-navigation.html
Navigation
Danny Fürniß, 12.11.2012, 18




                               Bildquelle: http://developer.android.com/design/patterns/navigation.html
Danny Fürniß, 12.11.2012, 19




                               Bildquelle: http://developer.android.com/design/patterns/navigation.html
Action Bar
Danny Fürniß, 12.11.2012, 20




                               Bildquelle: http://developer.android.com/design/patterns/actionbar.html
Danny Fürniß, 12.11.2012, 21




                               Bildquelle: http://developer.android.com/design/patterns/actionbar.html
Danny Fürniß, 12.11.2012, 22




                               Bildquelle: http://developer.android.com/design/patterns/actionbar.html
Danny Fürniß, 12.11.2012, 23




                               Bildquelle: http://developer.android.com/design/patterns/actionbar.html
Quick Actions
Danny Fürniß, 12.11.2012, 24




                               Bildquelle:http://www.androiduipatterns.com/p/android-ui-pattern-collection.html
Danny Fürniß, 12.11.2012, 25




                               Views und Layout
deklarativ vs. prozedural
                               <?xml version="1.0" encoding="utf-8"?>
                               <LinearLayout                                  new LinearLayout()

                                 <TextView                                    new TextView()
                                   android:id="@+id/textView1"
                                   android:text="Dauer in Millisekunden"/>

                                 <EditText                                    new EditText()
                                   android:id="@+id/delayTextView"
                                   android:text="200" >
                                 </EditText>

                                 <Button                                      new Button()
                                   android:id="@+id/startTaskButton"
                                   android:text="Starte LongRunningTask" />
Danny Fürniß, 12.11.2012, 26




                               </LinearLayout>

                                           XML                                   Java
android.view.View

                                             View



                                  Basisklasse aller UI Elemente
Danny Fürniß, 12.11.2012, 27
android.view.ViewGroup
Danny Fürniß, 12.11.2012, 28




                                     Basisklasse der Layouts
Danny Fürniß, 12.11.2012, 29




                               FrameLayout
Danny Fürniß, 12.11.2012, 30




                               LinearLayout
Danny Fürniß, 12.11.2012, 31




                               GridLayout
Danny Fürniß, 12.11.2012, 32




                               android.view.ViewStub
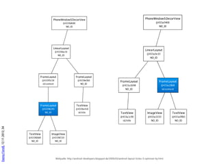
View Hierarchy
Danny Fürniß, 12.11.2012, 33




                               Max 10 Ebenen, Max 80 Views je Screen
                                                                                                       Demo
                                 Bildquelle: http://developer.android.com/guide/topics/ui/index.html
Danny Fürniß, 12.11.2012, 34




                               Bildquelle: http://android-developers.blogspot.de/2009/03/android-layout-tricks-3-optimize-by.html
<?xml version="1.0" encoding="utf‐8"?>
                                                                              <merge/>
                               <merge xmlns:android="http://schemas.android.com/apk/res/android"
                                 android:layout_width="match_parent"
                                 android:layout_height="match_parent">

                                 <TextView
                                   android:id="@+id/textView1"
                                   android:layout_width="wrap_content"
                                   android:layout_height="wrap_content"
                                   android:text="@string/large_text"
                                   android:textAppearance="?android:attr/textAppearanceLarge" />

                                 <Button
                                   android:id="@+id/button1"
                                   android:layout_width="wrap_content"
                                   android:layout_height="wrap_content"
Danny Fürniß, 12.11.2012, 35




                                   android:text="@string/button" />

                               </merge>
View properties

                               layout_height           layout_weight
                               layout_width

                                                          gravity
                                layout_gravity

                                                      visibility
Danny Fürniß, 12.11.2012, 36




                                text             id          …
                                                                       Demo
Density Independent Pixels

                                                                                                                                                                     px




                                                                                                                                                                     dip/dp


                               Beispiel: Samsung Galaxy S (4 Zoll, 480x800 Pixel)                                 480             800
Danny Fürniß, 12.11.2012, 37




                               Baseline: 160dpi (mdpi)                                                                    	 480                	 800             932,952
                               c = Screendiagonale in Pixeln
                               Faktor SGS: 240dpi / 160dpi = 1,5                                                                 932,952
                               Displaygröße in dp: 320dp x 533dp                                                                                        233,238	       240
                                                                                                                                    4
                                              Quelle: http://www.brandbuildercompany.com/blog/2012/03/29/device-independent-pixel-formula-for-mobile-devices/,
                                                                   Bildquelle: http://developer.android.com/guide/practices/screens_support.html
Custom Views

                               •   Nutzung bestehender Views als
                                   Basis für Überschreibung
                               •   Implementierung „from Scratch“ durch
                                   Ableitung von android.view.View
                               •   Compound Views (Kombination
                                   bestehender Views)
Danny Fürniß, 12.11.2012, 38
Input Events
                               onClick() View.OnClickListener

                               boolean onLongClick() View.OnLongClickListener

                               boolean onKey() View.OnKeyListener

                               boolean onTouch() View.OnTouchListener

                               ...
Danny Fürniß, 12.11.2012, 39
Danny Fürniß, 12.11.2012, 40




                                Framework
                               Input Method




   Demo
Danny Fürniß, 12.11.2012, 41




                               Listen und Adapter
Danny Fürniß, 12.11.2012, 42




                               Adapter
Danny Fürniß, 12.11.2012, 43




 Thanks Romain Guy
                               ListView
Danny Fürniß, 12.11.2012, 44




 Thanks Romain Guy
Danny Fürniß, 12.11.2012, 45




 Thanks Romain Guy
Danny Fürniß, 12.11.2012, 46




 Thanks Romain Guy
Danny Fürniß, 12.11.2012, 47




 Thanks Romain Guy
ViewHolder Pattern

                               static class ViewHolder { 
                                   TextView name; 
                                   ImageView icon; 
                               } 
Danny Fürniß, 12.11.2012, 48
public View getView(int position, View convertView, ViewGroup parent) { 

                                 ViewHolder holder; 

                                 if (convertView == null) { 
                                   convertView = mInflater.inflate(R.layout.sample, null); 

                                   holder = new ViewHolder(); 
                                   holder.name = (TextView)convertView.findViewById(R.id.text); 
                                   holder.icon = (ImageView)convertView.findViewById(R.id.icon); 
                                   convertView.setTag(holder); 

                                 } else { 
                                   holder = (ViewHolder) convertView.getTag();
                                 } 

                                 holder.name.setText(myElements.get(id)); 
Danny Fürniß, 12.11.2012, 49




                                 holder.icon.setImageBitmap( mIcon1 );
                                 return convertView;
                               } 
Danny Fürniß, 12.11.2012, 50




                               Threading
Use Strict Mode
                               public void onCreate() {
                                   if (DEVELOPER_MODE) {
                                       StrictMode.setThreadPolicy(
                                             new StrictMode.ThreadPolicy.Builder()
                                               .detectDiskReads()
                                               .detectDiskWrites()
                                               .detectNetwork()
                                               .penaltyLog()
                                               .build());
                                       StrictMode.setVmPolicy(
                                             new StrictMode.VmPolicy.Builder()
                                               .detectLeakedSqlLiteObjects()
                                               .detectLeakedClosableObjects()
                                               .penaltyLog()
                                               .penaltyDeath()
Danny Fürniß, 12.11.2012, 51




                                               .build());
                                   }
                                   super.onCreate();
                               }
public class LongRunningAsyncTask extends AsyncTask<Params, Progress, Result> {

                                   protected void onPreExecute() {
                                       // Wird im UI-Thread ausgeführt.
                                   }

                                   protected Result doInBackground(Params... params) {
                                       // Wird In einem neuen Background-Thread ausgeführt.
                                       publishProgress(Progress)
                                       return Result;
                                   }

                                   protected void onProgressUpdate(Progress... values) {
                                       // Wird im UI-Thread ausgeführt.
                                   }

                                   protected void onPostExecute(Result result) {
                                       // Wird im UI-Thread ausgeführt.
                                   }
                               }
Danny Fürniß, 12.11.2012, 52




                               new LongRunningAsyncTask().execute(Params);

                                                                                                          Demo
Danny Fürniß, 12.11.2012, 53




                               Trace View




   Demo
Danny Fürniß, 12.11.2012, 54




                               Menus
OptionsMenu

                                                         public boolean onCreateOptionsMenu(Menu menu) {
                                                           getMenuInflater().inflate(R.menu.optionsmenu, menu);
                                                           return true;
                                                         }
Danny Fürniß, 12.11.2012, 55




                               Bildquelle: http://developer.android.com/guide/topics/ui/menus.html
ContextMenu/Contextual Action Mode
Danny Fürniß, 12.11.2012, 56




                                         Bildquelle: http://developer.android.com/guide/topics/ui/menus.html
Danny Fürniß, 12.11.2012, 57




                               Preferences
Preferences

                               •   PreferenceActivity / PreferenceFragment
                               •   PreferenceScreen
                               •   PreferenceCategory
                               •   CheckBoxPreference
                               •   EditTextPreference
                               •   ListPreference
                               •   MultiSelectListPreference
                                   …
Danny Fürniß, 12.11.2012, 58




                               •

                                                                             Demo
PreferenceScreen
                               <PreferenceScreen
                                       xmlns:android="http://schemas.android.com/apk/res/android"
                                       android:key="first_preferencescreen">
                                   <CheckBoxPreference
                                           android:key="wifi enabled"
                                           android:title="WiFi" />
                                   <PreferenceScreen
                                           android:key="second_preferencescreen"
                                           android:title="WiFi settings">
                                       <CheckBoxPreference
                                               android:key="prefer wifi"
                                               android:title="Prefer WiFi" />
                                       ...
Danny Fürniß, 12.11.2012, 59




                                   </PreferenceScreen>
                               </PreferenceScreen>
Danny Fürniß, 12.11.2012, 60




                               Eye Candy
Danny Fürniß, 12.11.2012, 61




                               Styles and Themes
Danny Fürniß, 12.11.2012, 62




                               Styles and Themes
Drawable Resources


                               •   2D Graphics
                               •   Erstellt aus Bilddateien
                               •   Erstellt aus XML-Ressourcen
Danny Fürniß, 12.11.2012, 63
BitmapDrawable


                               /res/drawable
                               (.png empfohlen, .jpg, .gif)
Danny Fürniß, 12.11.2012, 64
NinePatchDrawable
Danny Fürniß, 12.11.2012, 65




                                     <Dateiname>.9.png
                                   Beispiel: MyButton.9.png
Layer-List
                                                (LayerDrawable)

                               <?xml version="1.0" encoding="utf-8"?>
                               <layer-list
                                   xmlns:android="http://schemas.android.com/apk/res/android" >
                                   <item
                                       android:drawable="@[package:]drawable/drawable_resource"
                                       android:id="@[+][package:]id/resource_name"
                                       android:top="dimension"
                                       android:right="dimension"
                                       android:bottom="dimension"
                                       android:left="dimension" />
                               </layer-list>
Danny Fürniß, 12.11.2012, 66
Suchlauf von oben nach unten (default State sollte ganz unten stehen)
                                                 State-List
                                            (StateListDrawable)
                               <?xml version="1.0" encoding="utf-8"?>
                               <selector
                               xmlns:android="http://schemas.android.com/apk/res/android"
                                   android:constantSize=["true" | "false"]
                                   android:dither=["true" | "false"]
                                   android:variablePadding=["true" | "false"] >
                                   <item
                                       android:drawable="@[package:]drawable/drawable_resource"
                                       android:state_pressed=["true" | "false"]
                                       android:state_focused=["true" | "false"]
                                       android:state_hovered=["true" | "false"]
                                       android:state_selected=["true" | "false"]
                                       android:state_checkable=["true" | "false"]
Danny Fürniß, 12.11.2012, 67




                                       android:state_checked=["true" | "false"]
                                       android:state_enabled=["true" | "false"]
                                       android:state_activated=["true" | "false"]
                                       android:state_window_focused=["true" | "false"] />
                               </selector>
Level-List
                                            (LevelListDrawable)

                               <?xml version="1.0" encoding="utf-8"?>
                               <level-list
                                   xmlns:android="http://schemas.android.com/apk/res/android" >
                                   <item
                                       android:drawable="@drawable/drawable_resource"
                                       android:maxLevel="integer"
                                       android:minLevel="integer" />
                               </level-list>
Danny Fürniß, 12.11.2012, 68
TransitionDrawable

                               <?xml version="1.0" encoding="utf-8"?>
                               <transition
                               xmlns:android="http://schemas.android.com/apk/res/android" >
                                   <item
                                       android:drawable="@[package:]drawable/drawable_resource"
                                       android:id="@[+][package:]id/resource_name"
                                       android:top="dimension"
                                       android:right="dimension"
                                       android:bottom="dimension"
                                       android:left="dimension" />
                               </transition>
Danny Fürniß, 12.11.2012, 69
ShapeDrawable 1/2
                               <?xml version="1.0" encoding="utf-8"?>
                               <shape
                                   xmlns:android="http://schemas.android.com/apk/res/android"
                                   android:shape=["rectangle" | "oval" | "line" | "ring"] >
                                   <corners
                                       android:radius="integer"
                                       android:topLeftRadius="integer"
                                       android:topRightRadius="integer"
                                       android:bottomLeftRadius="integer"
                                       android:bottomRightRadius="integer" />
                                   <gradient
                                       android:angle="integer"
                                       android:centerX="integer"
                                       android:centerY="integer"
                                       android:centerColor="integer"
Danny Fürniß, 12.11.2012, 70




                                       android:endColor="color"
                                       android:gradientRadius="integer"
                                       android:startColor="color"
                                       android:type=["linear" | "radial" | "sweep"]
                                       android:useLevel=["true" | "false"] />
ShapeDrawable 2/2
                                    <padding
                                        android:left="integer"
                                        android:top="integer"
                                        android:right="integer"
                                        android:bottom="integer" />
                                    <size
                                        android:width="integer"
                                        android:height="integer" />
                                    <solid
                                        android:color="color" />
                                    <stroke
                                        android:width="integer"
                                        android:color="color"
Danny Fürniß, 12.11.2012, 71




                                        android:dashWidth="integer"
                                        android:dashGap="integer" />
                                </shape>
Animation Resources


                               •   Property Animation (any object)
                               •   Tween Animation (views only)
                               •   Drawable Animation
Danny Fürniß, 12.11.2012, 72
Danny Fürniß, 12.11.2012, 73




                               Color und alpha kanal
Portions of this presentation
                               are modifications based on
                               work created and shared by
                               Google and used according
                                   to terms described in
                                the Creative Commons 3.0
                                    Attribution License.
Danny Fürniß, 12.11.2012, 74

Android User Interface

  • 1.
    Programmierung von Apps Android User Interface Danny Fürniß, 12.11.2012, 1
  • 2.
    Die Studierenden kennen die grundlegenden Prinzipien, Patterns und Bestandteile eines Android User Interface und verstehen, wie damit effizient eine Benutzeroberfläche erstellt werden kann. Danny Fürniß, 12.11.2012, 2
  • 3.
  • 4.
    Danny Fürniß, 12.11.2012,4 Bildquelle: http://www.theinfochief.com/wp-content/uploads/2010/09/happy-ipad-user.jpg glücklich! Mach Deine Benutzer
  • 5.
  • 6.
  • 7.
    Danny Fürniß, 12.11.2012,7 Bildquelle: http://www.kascommissiegids.nl/images/dagobert_duck_geldpakhuis.jpg More installs, more money!
  • 8.
  • 9.
    Be usable Be beautiful Be responsive Be Android Danny Fürniß, 12.11.2012, 9
  • 10.
    Danny Fürniß, 12.11.2012,10 Concept first!
  • 11.
  • 12.
  • 13.
  • 14.
    Dashboard Danny Fürniß, 12.11.2012,15 Bildquelle: http://www.androiduipatterns.com/p/android-ui-pattern-collection.html
  • 15.
    Dashboard Danny Fürniß, 12.11.2012,16 Bildquelle: http://donstorch.com/2012/09/24/rest-in-peace/
  • 16.
    Drawer Danny Fürniß, 12.11.2012,17 Bildquelle: http://www.androiduipatterns.com/2012/06/emerging-ui-pattern-side-navigation.html
  • 17.
    Navigation Danny Fürniß, 12.11.2012,18 Bildquelle: http://developer.android.com/design/patterns/navigation.html
  • 18.
    Danny Fürniß, 12.11.2012,19 Bildquelle: http://developer.android.com/design/patterns/navigation.html
  • 19.
    Action Bar Danny Fürniß,12.11.2012, 20 Bildquelle: http://developer.android.com/design/patterns/actionbar.html
  • 20.
    Danny Fürniß, 12.11.2012,21 Bildquelle: http://developer.android.com/design/patterns/actionbar.html
  • 21.
    Danny Fürniß, 12.11.2012,22 Bildquelle: http://developer.android.com/design/patterns/actionbar.html
  • 22.
    Danny Fürniß, 12.11.2012,23 Bildquelle: http://developer.android.com/design/patterns/actionbar.html
  • 23.
    Quick Actions Danny Fürniß,12.11.2012, 24 Bildquelle:http://www.androiduipatterns.com/p/android-ui-pattern-collection.html
  • 24.
    Danny Fürniß, 12.11.2012,25 Views und Layout
  • 25.
    deklarativ vs. prozedural <?xml version="1.0" encoding="utf-8"?> <LinearLayout new LinearLayout() <TextView new TextView() android:id="@+id/textView1" android:text="Dauer in Millisekunden"/> <EditText new EditText() android:id="@+id/delayTextView" android:text="200" > </EditText> <Button new Button() android:id="@+id/startTaskButton" android:text="Starte LongRunningTask" /> Danny Fürniß, 12.11.2012, 26 </LinearLayout> XML Java
  • 26.
    android.view.View View Basisklasse aller UI Elemente Danny Fürniß, 12.11.2012, 27
  • 27.
  • 28.
  • 29.
  • 30.
  • 31.
    Danny Fürniß, 12.11.2012,32 android.view.ViewStub
  • 32.
    View Hierarchy Danny Fürniß,12.11.2012, 33 Max 10 Ebenen, Max 80 Views je Screen Demo Bildquelle: http://developer.android.com/guide/topics/ui/index.html
  • 33.
    Danny Fürniß, 12.11.2012,34 Bildquelle: http://android-developers.blogspot.de/2009/03/android-layout-tricks-3-optimize-by.html
  • 34.
    <?xml version="1.0" encoding="utf‐8"?> <merge/> <merge xmlns:android="http://schemas.android.com/apk/res/android" android:layout_width="match_parent" android:layout_height="match_parent"> <TextView android:id="@+id/textView1" android:layout_width="wrap_content" android:layout_height="wrap_content" android:text="@string/large_text" android:textAppearance="?android:attr/textAppearanceLarge" /> <Button android:id="@+id/button1" android:layout_width="wrap_content" android:layout_height="wrap_content" Danny Fürniß, 12.11.2012, 35 android:text="@string/button" /> </merge>
  • 35.
    View properties layout_height layout_weight layout_width gravity layout_gravity visibility Danny Fürniß, 12.11.2012, 36 text id … Demo
  • 36.
    Density Independent Pixels px dip/dp Beispiel: Samsung Galaxy S (4 Zoll, 480x800 Pixel) 480 800 Danny Fürniß, 12.11.2012, 37 Baseline: 160dpi (mdpi) 480 800 932,952 c = Screendiagonale in Pixeln Faktor SGS: 240dpi / 160dpi = 1,5 932,952 Displaygröße in dp: 320dp x 533dp 233,238 240 4 Quelle: http://www.brandbuildercompany.com/blog/2012/03/29/device-independent-pixel-formula-for-mobile-devices/, Bildquelle: http://developer.android.com/guide/practices/screens_support.html
  • 37.
    Custom Views • Nutzung bestehender Views als Basis für Überschreibung • Implementierung „from Scratch“ durch Ableitung von android.view.View • Compound Views (Kombination bestehender Views) Danny Fürniß, 12.11.2012, 38
  • 38.
    Input Events onClick() View.OnClickListener boolean onLongClick() View.OnLongClickListener boolean onKey() View.OnKeyListener boolean onTouch() View.OnTouchListener ... Danny Fürniß, 12.11.2012, 39
  • 39.
    Danny Fürniß, 12.11.2012,40 Framework Input Method Demo
  • 40.
    Danny Fürniß, 12.11.2012,41 Listen und Adapter
  • 41.
  • 42.
    Danny Fürniß, 12.11.2012,43 Thanks Romain Guy ListView
  • 43.
    Danny Fürniß, 12.11.2012,44 Thanks Romain Guy
  • 44.
    Danny Fürniß, 12.11.2012,45 Thanks Romain Guy
  • 45.
    Danny Fürniß, 12.11.2012,46 Thanks Romain Guy
  • 46.
    Danny Fürniß, 12.11.2012,47 Thanks Romain Guy
  • 47.
    ViewHolder Pattern static class ViewHolder {  TextView name;  ImageView icon;  }  Danny Fürniß, 12.11.2012, 48
  • 48.
    public View getView(intposition, View convertView, ViewGroup parent) {  ViewHolder holder;  if (convertView == null) {  convertView = mInflater.inflate(R.layout.sample, null);  holder = new ViewHolder();  holder.name = (TextView)convertView.findViewById(R.id.text);  holder.icon = (ImageView)convertView.findViewById(R.id.icon);  convertView.setTag(holder);  } else {  holder = (ViewHolder) convertView.getTag(); }  holder.name.setText(myElements.get(id));  Danny Fürniß, 12.11.2012, 49 holder.icon.setImageBitmap( mIcon1 ); return convertView; } 
  • 49.
  • 50.
    Use Strict Mode public void onCreate() { if (DEVELOPER_MODE) { StrictMode.setThreadPolicy( new StrictMode.ThreadPolicy.Builder() .detectDiskReads() .detectDiskWrites() .detectNetwork() .penaltyLog() .build()); StrictMode.setVmPolicy( new StrictMode.VmPolicy.Builder() .detectLeakedSqlLiteObjects() .detectLeakedClosableObjects() .penaltyLog() .penaltyDeath() Danny Fürniß, 12.11.2012, 51 .build()); } super.onCreate(); }
  • 51.
    public class LongRunningAsyncTaskextends AsyncTask<Params, Progress, Result> { protected void onPreExecute() { // Wird im UI-Thread ausgeführt. } protected Result doInBackground(Params... params) { // Wird In einem neuen Background-Thread ausgeführt. publishProgress(Progress) return Result; } protected void onProgressUpdate(Progress... values) { // Wird im UI-Thread ausgeführt. } protected void onPostExecute(Result result) { // Wird im UI-Thread ausgeführt. } } Danny Fürniß, 12.11.2012, 52 new LongRunningAsyncTask().execute(Params); Demo
  • 52.
    Danny Fürniß, 12.11.2012,53 Trace View Demo
  • 53.
  • 54.
    OptionsMenu public boolean onCreateOptionsMenu(Menu menu) { getMenuInflater().inflate(R.menu.optionsmenu, menu); return true; } Danny Fürniß, 12.11.2012, 55 Bildquelle: http://developer.android.com/guide/topics/ui/menus.html
  • 55.
    ContextMenu/Contextual Action Mode DannyFürniß, 12.11.2012, 56 Bildquelle: http://developer.android.com/guide/topics/ui/menus.html
  • 56.
  • 57.
    Preferences • PreferenceActivity / PreferenceFragment • PreferenceScreen • PreferenceCategory • CheckBoxPreference • EditTextPreference • ListPreference • MultiSelectListPreference … Danny Fürniß, 12.11.2012, 58 • Demo
  • 58.
    PreferenceScreen <PreferenceScreen xmlns:android="http://schemas.android.com/apk/res/android" android:key="first_preferencescreen"> <CheckBoxPreference android:key="wifi enabled" android:title="WiFi" /> <PreferenceScreen android:key="second_preferencescreen" android:title="WiFi settings"> <CheckBoxPreference android:key="prefer wifi" android:title="Prefer WiFi" /> ... Danny Fürniß, 12.11.2012, 59 </PreferenceScreen> </PreferenceScreen>
  • 59.
  • 60.
    Danny Fürniß, 12.11.2012,61 Styles and Themes
  • 61.
    Danny Fürniß, 12.11.2012,62 Styles and Themes
  • 62.
    Drawable Resources • 2D Graphics • Erstellt aus Bilddateien • Erstellt aus XML-Ressourcen Danny Fürniß, 12.11.2012, 63
  • 63.
    BitmapDrawable /res/drawable (.png empfohlen, .jpg, .gif) Danny Fürniß, 12.11.2012, 64
  • 64.
    NinePatchDrawable Danny Fürniß, 12.11.2012,65 <Dateiname>.9.png Beispiel: MyButton.9.png
  • 65.
    Layer-List (LayerDrawable) <?xml version="1.0" encoding="utf-8"?> <layer-list xmlns:android="http://schemas.android.com/apk/res/android" > <item android:drawable="@[package:]drawable/drawable_resource" android:id="@[+][package:]id/resource_name" android:top="dimension" android:right="dimension" android:bottom="dimension" android:left="dimension" /> </layer-list> Danny Fürniß, 12.11.2012, 66
  • 66.
    Suchlauf von obennach unten (default State sollte ganz unten stehen) State-List (StateListDrawable) <?xml version="1.0" encoding="utf-8"?> <selector xmlns:android="http://schemas.android.com/apk/res/android" android:constantSize=["true" | "false"] android:dither=["true" | "false"] android:variablePadding=["true" | "false"] > <item android:drawable="@[package:]drawable/drawable_resource" android:state_pressed=["true" | "false"] android:state_focused=["true" | "false"] android:state_hovered=["true" | "false"] android:state_selected=["true" | "false"] android:state_checkable=["true" | "false"] Danny Fürniß, 12.11.2012, 67 android:state_checked=["true" | "false"] android:state_enabled=["true" | "false"] android:state_activated=["true" | "false"] android:state_window_focused=["true" | "false"] /> </selector>
  • 67.
    Level-List (LevelListDrawable) <?xml version="1.0" encoding="utf-8"?> <level-list xmlns:android="http://schemas.android.com/apk/res/android" > <item android:drawable="@drawable/drawable_resource" android:maxLevel="integer" android:minLevel="integer" /> </level-list> Danny Fürniß, 12.11.2012, 68
  • 68.
    TransitionDrawable <?xml version="1.0" encoding="utf-8"?> <transition xmlns:android="http://schemas.android.com/apk/res/android" > <item android:drawable="@[package:]drawable/drawable_resource" android:id="@[+][package:]id/resource_name" android:top="dimension" android:right="dimension" android:bottom="dimension" android:left="dimension" /> </transition> Danny Fürniß, 12.11.2012, 69
  • 69.
    ShapeDrawable 1/2 <?xml version="1.0" encoding="utf-8"?> <shape xmlns:android="http://schemas.android.com/apk/res/android" android:shape=["rectangle" | "oval" | "line" | "ring"] > <corners android:radius="integer" android:topLeftRadius="integer" android:topRightRadius="integer" android:bottomLeftRadius="integer" android:bottomRightRadius="integer" /> <gradient android:angle="integer" android:centerX="integer" android:centerY="integer" android:centerColor="integer" Danny Fürniß, 12.11.2012, 70 android:endColor="color" android:gradientRadius="integer" android:startColor="color" android:type=["linear" | "radial" | "sweep"] android:useLevel=["true" | "false"] />
  • 70.
    ShapeDrawable 2/2 <padding android:left="integer" android:top="integer" android:right="integer" android:bottom="integer" /> <size android:width="integer" android:height="integer" /> <solid android:color="color" /> <stroke android:width="integer" android:color="color" Danny Fürniß, 12.11.2012, 71 android:dashWidth="integer" android:dashGap="integer" /> </shape>
  • 71.
    Animation Resources • Property Animation (any object) • Tween Animation (views only) • Drawable Animation Danny Fürniß, 12.11.2012, 72
  • 72.
    Danny Fürniß, 12.11.2012,73 Color und alpha kanal
  • 73.
    Portions of thispresentation are modifications based on work created and shared by Google and used according to terms described in the Creative Commons 3.0 Attribution License. Danny Fürniß, 12.11.2012, 74