Anfang
Jens Himmelreich
42
Bremen
Starkstrom-
Elektriker
Informatik
Philosophie
Programmierer
Webanwendungen
Agile Software-
Entwicklung nach
Winston Royce
Winston Royce
1970
Managing the
Development of Large
Software Systems
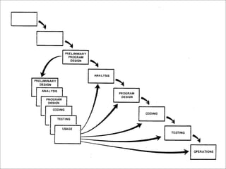
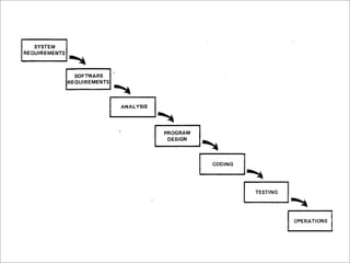
1. Wasserfallmodell
‚an sich‘
Wasserfall
Kaskade
Phase
Anfang Ende
Dokument
Anforderung
Spezifikation
Design
Programm
Test
Auslieferung
Betrieb
Wasserfallmodell
vs.
agiler Prozess
Agiles Manifest
Individuen
Prozess
Funktionierende
Software
Dokumentation
Änderungen
Plan
Kunde
Vertrag
implizites Wissen
explizites Wissen
2. Bild des
Wasserfalles
0mal ‚Wasserfall‘
in Royce Text
Metapher
Prozess
Fluss
Wasser
Prozess mit Phasen
irreversiblen Phasen
kein zurück
Wasserfall
Royce ‚lesen‘
Kraft der Bilder
Wasserfall
Metapher beherrscht
den Text
Agiles Gegenstück
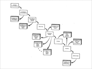
3. Wasserfallmodell
nach Royce
kein
‚single-pass‘
Wasserfall
Larman & Basili
„In my experience, however the
simpler method never worked on
large software development efforts.“
Royce
Royce lesen
single-pass
iterative relationship
„I believe in this
concept, but
. . . the
implementation is
risky and invites
failure.
The problem is
illustrated in
„ ... five additional features that must
be added to this basic approach to
eliminate most of the development
risks.“
five
additional
features
4. Royce 5
Ergänzungen
1. Program design
comes first
2. Document the
design
how much?
„quite a lot“
Dokumentation als
Bewegungsform des
Wissens im Projekt
3. Do it twice
4. Plan, Control and
Monitor Testing
5. Involve the
Customer
Royce Summary
„In my experience, however, the
simpler method has never worked
on large software development
efforts ...“
5. Agilität nach
Royce
„He was always a
proponent of iterative,
incremental, evolutionary
development.“
Walker Royce
„The rest of his paper
[waterfall-model] describes
iterative practices in the
context of 60/70s
government-contracting
model.“
Walker Royce
Welche Verschiebung
nimmt Royce vor?
Was ist seine
Intention?
Erstes Bild
„two essential steps
common to all
computer program
development“
extensive
Erweiterung
quantitative
Erweiterung
mehr Phasen
mehr Dokumente
mehr Tests
die agile
Antwort wäre
elementares Modell
und
Royce Intention
und
intensive
Erweiterung
qualitative
Erweiterung
nicht: mehr
sondern: anders
Program Design
comes first
Do it twice
Prototyp
Leuchtspurmunition
das wandelnde
Skelett
Iteration
Document the design
Dokumentation als
Medium der
Kommunikation
Dokumentation ist
Technik
Kommunikation ist
das Ziel
extensiv
unmittelbare
Kommunikation
osmotische
Kommunikation
Standup-
Meeting
Kunde vor Ort
Plan, Control and
Monitor Testing
Testphasen
Phase wird zu
Aspekt
Testgetriebene
Entwicklung
Programm -
Unittest
Anforderung -
Akzeptanztest
Gegenlesen
Pairprogramming
Involve the Customer
Kunde vor Ort
6. Ist Royce agil?
Nein, aber ...
Gleiche Werte
extensive Technik
Royce Wasserfall
Ende

Agile Softwareentwicklung nach Winston Royce