Fanzun AG
dipl. Architekten + Ingenieure

                                                   Hauptsitz Chur
                                             Salvatorenstrasse 66
                                                   CH-7000 Chur
                                            T +41 81 258 48 00
                                            F +41 81 258 48 18
                                                  info@fanzun.ch

                                                      Engadin
                                                  Cho d’Punt 57
                                                      Gaudenzi
                                              CH-7503 Samedan
                                            T +41 81 833 48 48
                                            F +41 81 833 48 03
                                              engadin@fanzun.ch

                                                        Arosa
                                                     Tannenhof
                                                CH-7050 Arosa
                                            T +41 81 377 48 48
                                            F +41 81 377 48 88
                                               arosa@fanzun.ch

                                                         Zürich
                                            Obstgartenstrasse 27
                                                CH-8302 Kloten
                                            T +41 44 881 48 48
                                            F +41 44 881 48 49
                                              zuerich@fanzun.ch

                                               www.fanzun.ch
Dolder Waldhaus, Zürich
Anhang 4 Nutzungs- und Funktionsdiagramme




08.04.2011
Funktions- und Nutzungsdiagramm
Legende

Das Funktions- und Nutzungsdiagramm ist eine grafische Darstellung um die räumlichen Abhängigkeiten
und Verbindungen der einzelnen Räume/ Raumzonen darstellen.


                  Wegverbindung (Gast)                                                   Aufteilung Back of House / Front of House


                  Betriebliche Wegverbindung                                             auf einer Ebene


                  kontrollierter Zugang                                                  Zugang


                  abgeschlossener Raum/ Raumzone                                         Notwendigkeit Tageslicht für Back of
                                                                                         House Bereiche

                  offener Raum/ Raumzone („open Space“)


                  optionale Verbindung
Funktions- und Nutzungsdiagramm
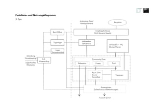
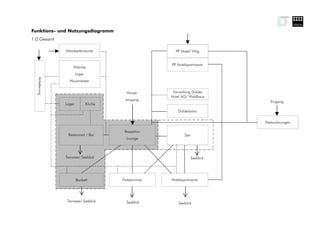
1.0 Gesamt

                Mitarbeiterräume                        PP Hotel/ Whg


                                                      PP Hotelapartments
                    Wäsche
                        Lager
  Anlieferung




                  Hausmeister


                                          Haupt-       Verwaltung Dolder
                                                      Hotel AG/ Waldhaus
                                         eingang
                                                                                Eingang
                Lager           Küche
                                                         Dolderbahn

                                                                              Mietwohnungen

                                         Rezeption
                 Restaurant / Bar                            Spa
                                          Lounge



                Terrasse/ Seeblick                                 Seeblick




                        Bankett         Hotelzimmer   Hotelapartments




                 Terrasse/ Seeblick       Seeblick        Seeblick
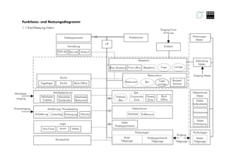
Funktions- und Nutzungsdiagramm
       1.1 Erschliessung Intern
                                                                                                                             Eingang Front
                                                                                                                                of House
                                             Hotelapartments                                    Hotelzimmer                                              Wohnungen
                                                                                                                                                           Mieter
                                                                        Lift
                                                  Verwaltung                                                                     Vorfahrt
                                       TDH AG Security Verkauf


                                                                                                           Rezeption                                       Anbindung
                                                                                                                                                             Mieter
                                                                               Büro Direktion Front office     Rezeption     Foyer          Lounge


                                                                                                                  Restauration                           Eingang Mieter
                                         Küche
                                                                                                                            Cigar       Bankett/
                     Tageslager          Küche                                              Restaurant          Bar
                                                       Back Office                                                         Lounge       Seminar


Mitarbeiter-                        Mitarbeiterräume                                                 Spa                                                 Nebenräume
                      Mitarbeiter       Mitarbeiter     Mitarbeiter                 Wellness     Community       Fitness     Back                          Mieter
  eingang                                                                                          Zone           Zone       Office
                       Toiletten        Garderobe       Restaurant                   Bar                                                                    Mieter
                                                                                                                                                         Kellerabteile
Wareneingang               Anlieferung/ Housekeeping                                              Nebenräume
                                                                                                                                                         Schutzräume
                 Anlieferung   Umschlag Entsorgung             Wäsche                          Werkstatt     Kofferraum

                                                                                                                                                           Mieter
                                         Lager                                           Keller                                                          Entsorgung
                                                                                   Hotelappartments
                       Non-Food          Archiv       Möbel
                                                                                                      Parkanlagen                                        Parkanlagen
                                                                                                                                             Eingang
                                                                                           Hotel                  Hotelappartments                         Mieter
                                     Haustechnik                                        Tiefgarage                   Tiefgarage             Tiefgarage   Tiefgarage
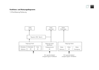
Funktions- und Nutzungsdiagramm
1.2 Erschliessung Parkierung




                                   Hotel-                                    Hotel-              Mieter
                                  zimmer                                   apartment           Wohnungen




                                      Rezeption F&B - Bereich




                             Tiefgarage Hotel                        Tiefgarage Hotel-                   Tiefgarage Mieter
                                                                         apartments
                 Mitarbeiter     Mitarbeiter     Gast                Hotelapartments           Mieter        Mieter            Mieter
                  Veloraum           PP           PP                        PP                Veloraum         PP            Entsorgung



                                                                    Evtl. separate Zufahrt/          Evtl. separate Zufahrt/
                                                                zwingend eigener TG-Bereich      zwingend eigener TG-Bereich
Funktions- und Nutzungsdiagramm
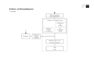
1.3 Vorfahrt

                                                       Anfahrt doppelspurig
                                                       oder Einbahnverkehr


                                                   Vorfahrt: min. Wendekreis 12.5m

                                                                       Hotel Besucher
                                                                             PP
                                                                          (2 PKW)

                                                 Überdachte                Taxi
                                                   Vorfahrt            Wartebereich
                                                min. Höhe 4m             (4Taxi)


                                  Überdachter
                 Dolderbahn         Zugang
                                  Fussgänger

                                                      Windfang Länge min. 4 m
                                                       oder grosses Drehkreuz



                                                               Lobby
                                                               Hotel
Funktions- und Nutzungsdiagramm
2.0 Zentraler Bereich                                                       Vorfahrt/ Eingang



                                                     überdachter Zugang
                                    Dolderbahn                                 Windfang




                                            Lounge                               Entree
                                                                                                           Spa
               Cigar-
               Lounge

                                                                                Rezeption/
                                Abwäscherei      Tageslager      Waren         Front Office      Foyer
                                                                  Lift                          Bankett
                                                                                  Back
                                                                                  Office
                                 Service-




                Bar
                                  Office




                                                      Küche
                                                                           Bankett-
                                                                            Office              Bankett/
                                                                                                Seminar



                                  Restaurant




      Bemerkung:
      Küchenbereich muss nicht im Zentrum                       Terrasse                        Terrasse
      liegen und «umflossen» sein
Funktions- und Nutzungsdiagramm
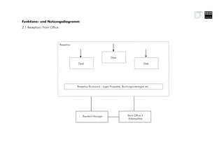
2.1 Rezeption/ Front Office




                              Rezeption



                                                                      Desk

                                           Desk                                                     Desk




                                          Rezeption Rückwand – Lager Prospekte, Buchungsunterlagen etc.




                                              Resident Manager                      Back Office 3
                                                                                    Arbeitsplätze
Funktions- und Nutzungsdiagramm
2.2 Küche (Mustergrundriss; promaFox AG)
Funktions- und Nutzungsdiagramm
2.3 Bankettbereich



                                          Zugang Bankettbereich




                                                                       Raum 3
                                                                     15 Personen
                                                                                   Terrasse
                                                 Foyer
                                                Bankett
                                                                                   Terrasse
                         Bankett-                                      Raum 4
                          Office                                     15 Personen


                       Mindestens 1
                      Bankettraum für
                     40 Personen direkt   Bankett         Bankett
                     am Bankett-Office    Raum 1          Raum 2
                       angeschlossen
                                             40              40
                                          Personen        Personen




                                          Terrasse        Terrasse
Funktions- und Nutzungsdiagramm
3. Spa
                                                          Anbindung Gast/
                                                                                                       Reception
                                                          Hotelapartments



                                                                              Empfang/Schleuse
                                        Back Office
                                                                             Nicht dauernd besetzt



                                                            Wellnessbar
                                         Tageslager
                                                            self-service
                                                                                               Umkleiden + WC
                                                                                               Damen/Herren
                                            Lager
                                       Terrassenmöbel
          Anbindung
         Housekeeping/      Evtl.                                          Community Zone
                         Warenaufzug
         Lager/Küche/                                   Relaxation            Fitness                Pool
          Mitarbeiter



                                                                           Aqua Zone
                                                                           Sauna                        Treatment
                                                                           Dampfbad




                                                                                     Aussengarten
                                                                            (Sichtschutz zu Mietwohnungen)



                                                                                   Aussicht Zürich
Funktions- und Nutzungsdiagramm
4. Hotelzimmer
4.1. Einzelzimmer                 Zugang Zimmer




                                     Entrée/               Bad:                 Das Bad kann entweder als
                                                           - Einzelwaschtisch   geschlossene oder halboffene Zone
                                     Garde-
                                                           - Closomat           zum Hotelzimmer gestaltet werden.
                                     robe
                                                           - Dusche             Das WC ist in jedem Fall
                                                                                geschlossen (separate Zelle).



                                        Zimmer:
                                        - Bett 160 x 210
                                        - 1 Schreibtisch mit Stuhl
                                        - 1 Sessel
                                        - 1 Loungetisch




                                        Balkon:
                                        - 2 Loungesitze oder 1 Liege
                                        - Loungetisch




                                               Aussicht See/ Stadt
Funktions- und Nutzungsdiagramm
4. Hotelzimmer
                                  Zugang Zimmer
4.2. Doppelzimmer


                                     Entrée/               Bad:                 Das Bad kann entweder als
                                     Garde-                - Doppelwaschtisch   geschlossene oder halboffene Zone
                                     robe                  - Closomat           zum Hotelzimmer gestaltet werden.
                                                           - Dusche gross       Das WC ist in jedem Fall
                                                                                geschlossen (separate Zelle).




                                        Zimmer:
                                        - Bett 180 x 210
                                        - 1 Schreibtisch mit Stuhl
                                        - 2 Sessel
                                        - 1 Loungetisch




                                        Balkon:
                                        - 2 Loungesitze oder 2 Liegen
                                        - Loungetisch




                                               Aussicht See/ Stadt
Funktions- und Nutzungsdiagramm
4. Hotelzimmer
4.3. Junior Suite                 Zugang Zimmer



                                                                                             Das Bad kann entweder als
                                     Entrée/         Bad:                     WC:
                                                                                             geschlossene oder halboffene Zone
                                     Garde-          - Doppelwascht.          - Handwasch-   zum Hotelzimmer gestaltet werden.
                                     robe            - Badewanne                becken
                                                                                             Das WC ist in jedem Fall
                                                     - Dusche/ Dampfd         - Closomat     geschlossen (separate Zelle).




                                           Zimmer:
                                           - Bett 180 x 210
                                           - 1 Schreibtisch mit Stuhl
                                           - 2 Sessel
                                           - 1 Couch
                                           - 1 Loungetisch




                                           Balkon:
                                           -4 Loungesitze oder 2 Liegen
                                           - Loungetisch




                                                        Aussicht See/ Stadt
Funktions- und Nutzungsdiagramm
5. Hotelapartments
5.1. 2 ½ Zimmer Apartment                                                                           + Kellerabteil


                                                                      Zugang Hotelapartments
                                                                                                     WC:
                                                                                                     - Waschtisch
                                                                                                     - WC
                                               Bad:
                                               - Waschtisch             Entrée/
                                               - Dusche                 Garderobe
                                                                                                    Abstellraum
                                               - Closomat1                                          WM/ Tumbler




                                                Schlafraum         Wohnen/ Essen:                   Küche
 Die Trennung zwischen Wohnen/ Essen und
 dem Schlafbereich ist halboffen gedacht.       - Bett 180 x 210   - Esstisch, 4 Stühle
 Eine Abtrennung auf Mieterwunsch (longstay)    - Kleiderschrank   - 2 Sessel, 1 Couch
 muss möglich sein                                                 - 1 Couchtisch
                                                                   - Arbeitsplatz/ Laptop



                                                                     Balkon:
                                                                     - 2 Loungesitze oder 1 Liege
                                                                     - Loungetisch
                                                                     - Esstisch mit 2 Stühlen



                                                                          Aussicht See/ Stadt
Funktions- und Nutzungsdiagramm
 5. Hotelapartments
 5.2. 3 ½ Zimmer – Apartment
                                                                                                    Zugang Hotelapartments


                                                                                                                             + Kellerabteil
                                                  Bad:                            Dusche/ WC:
                                                  - Waschtisch                    - Waschtisch            Entrée/
                                                  - Badewanne                     - Closomat              Garderobe
                                                  - Closomat                      - Dusche                                   Abstellraum
                                                                                                                             WM/ Tumbler




                                                                                                   Wohnen/ Essen:
                                                  Raum 2             Raum 1                        - Esstisch, 6 Stühle      Küche
                                                  - Bett 180 x 210   - Bett 180 x 210              - 4 Sessel, 1 Couch
                                                  - Kleiderschrank   - Kleiderschrank              - 1 Couchtisch
                                                                                                   - 1 Cheminée
                                                                                                   - Arbeitsplatz/ Laptop



Die Aufteilung in den Wohn-/ Essbereich und die
                                                                                             Balkon:
Schlafräume muss flexibel änderbar sein.
Es müssen folgende Kombinationen möglich sein:                                               - 2 Loungesitze oder 1 Liege
VAR A 2 Schlafräume + Wohnbereich                                                            - Loungetisch
VAR B 1 Schlafraum + grosser Wohnbereich                                                     - Esstisch mit 2 Stühlen
VAR C 1 grosser Schlafraum + Wohnbereich


                                                                                                  Aussicht See/ Stadt
Funktions- und Nutzungsdiagramm
5. Hotelapartments
5.3. 4 ½ Zimmer - Apartment
                                                                                                       Zugang Hotelapartments
                                           Raum 2              Raum 3
                                                                                     Dusche/ WC:
                                           - Bett 180 x 210    - Bett 180 x 210
                                                                                     - Waschtisch                                     + Kellerabteil
                                           - Kleiderschrank    - Kleiderschrank
                                                                                     - Closomat
                                                                                     - Dusche
                                                                                                             Entrée/
                                                                                                             Garderobe
                                                                                                                                      Abstellraum
                                                                                                                                      WM/ Tumbler



                                            Bad:              Walk-in
                                            - Wascht.         Garder.      Raum 1                   Wohnen/ Essen:              Bar        Küche
                                            - Dusche                       - Bett 180 x 210         - Esstisch, 8 Stühle
                                            - Badew.                                                - 4 Sessel, 2 Couch
                                            - Closomat                                              - 2 Couchtisch
                                                                                                    - 1 Cheminée




                                                                                                Balkon:
Eine Zuteilung von Schlafraum zu Wohnraum muss
                                                                                                - 4 Loungesitze/ Loungetisch
auf Mieterwunsch (longstay) möglich sein.
Raum 2 und Raum 3 müssen kombinierbar sein.                                                     - 2 Liegen
                                                                                                - Esstisch mit 4 Stühlen


                                                                                                     Aussicht See/ Stadt
Funktions- und Nutzungsdiagramm
6. Verwaltung



                                                                        Reception

                                                                       Back Office

                                                                    Resident Manager




    möglichst eine Raumeinheit mit zentralen Dienste
    (Druckzentrum, Teeküche, Toiletten, Posteingang, etc)




        Verwaltung Dolder Waldhaus                Verwaltung Dolder Waldhaus                                Verwaltung Dolder Hotel AG
             F&B – Grossraum                     Engineering/ HSK – Grossraum          Besprechungszimmer            Grossraum
               6 Arbeitsplätze                           4 Arbeitsplätze                     6 Plätze              5 Arbeitsplätze




       Nah bei Küche F&B Bereich                 Nah bei Lager/ Technik, HSK
Funktions- und Nutzungsdiagramm
7. Mitarbeiterräume




                Garderobe   Dusche   Garderobe     Schmutz      Garderobe   Dusche   Garderobe   Mitarbeiter
                 Damen                Damen        wäsche        Herren               Herren     Restaurant
                                      Gastro                     Gastro

                             WC                                              WC
                            Damen                                           Herren                             Hotelzimmer



 Anlieferung                                       Umschlag                                             Lift
                                                                                                                 Hotel-
                                                                                                               apartments

                                                 Housekeeping

                                                   Uniform-/
                                                 Wäscheausgabe                                                    Spa
Funktions- und Nutzungsdiagramm
8. Lager Logistik


                      Küche                                                                                                               Restauration
                                                                                          Office


      Küche                           Küche                                         Etagenoffice                                          Hotelzimmer
  Tageskühlraum                     Tageslager                                                                                          Hotelappartments


     Küche                                              Restauration                   SPA                                                    SPA
    Geschirr                                       Terrassenmöbel Lager             Tageslager



                     Warenlift                                           Personenlift
                    Nur Betrieb                                        Betrieb und Gast


       Küche                        Küche               Nebenräume                         Housekeeping
      Leergut                     Mülltrennung     Reinigungsmittel Lager                   Etagenlager

       Küche                         Küche             Restauration                   Housekeeping
     Kühlräume                    Trockenlager      Bankett Möbel Lager            Schmutzwäsche Lager


    Allg. Lager                     Allg. Lager          Allg. Lager                   Housekeeping
  Non Food Lager                  Dekor/Geschirr         Möbel Lager               Uniform/Wäsche Lager



    Anlieferung                                            Umschlag



                         Nebenräume                          Nebenräume                              Nebenräume          Anbindung
                      Werkstatt Mat. Lager                   Techniklager                          Gartengeräte Lager   Aussenbereich
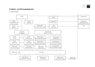
Funktions- und Nutzungsdiagramm
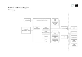
9. Anlieferung




                                                                              Küche
                          Raucherecke         Warenannahme/Umschlag           Lager


                                                                            Allg. Lager
                                                                               Lager

                                            Büro            Küche
                                         Wareneinkauf     Mülltrennung                    Warenaufzug      Küche
                        Anlieferung
                    geschlossener Raum
                                                             Küche
                                                                           Restauration
                                                         Wagenwaschplatz                                Restauration
                                                                              Lager


                                                            Putzraum       Housekeeping
                                                                                              Lift      Hotelzimmer
                                                                              Lager

                                                              Küche
                                                                           Nebenräume                     Hotel-
                                                             Leergut
                                                                              Lager                     apartments

                                                                                                           Spa
                                                                                                        Tageslager
Funktions- und Nutzungsdiagramm
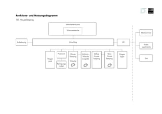
10. Housekeeping

                                             Mitarbeiterräume


                                             Schmutzwäsche
                                                                                                         Hotelzimmer



 Anlieferung                                    Umschlag                                          Lift
                                                                                                           Hotel-
                                                                                                         apartments


                                  Putzraum        House         Uniform-,    Office     Büro    Etagen
                                                 Keeping        Wäsche      House-     House     lager
                       Wagen                                    ausgabe     keeping   keeping               Spa
                        park                     Wäsche
                               Reinigungs
                                  mittel
Funktions- und Nutzungsdiagramm
11. Mitarbeiterrestaurant




                                                     Küche




                                        Anlieferung über
                                         Thermoports


                             warme Theke                          Getränke/ Brot
                            Selbstbedienung                        Salatbuffet




                                                  30 Sitzplätze
Funktions- und Nutzungsdiagramm
12. Roomservice                               13. Gepäck




  Küche                                                             Hotelapartments



                            Hotelapartments
                                                      Warenlift
                                                                     Hotelzimmer
                                                    (Personal und
                                                        Gäste)

    Warenlift                Hotelzimmer
  (Personal und
      Gäste)



                  Etagen-                            Rezeption        Kofferraum
                   lager

12 a-g-al-pm-005 v1-funktionsdiagramme

  • 1.
    Fanzun AG dipl. Architekten+ Ingenieure Hauptsitz Chur Salvatorenstrasse 66 CH-7000 Chur T +41 81 258 48 00 F +41 81 258 48 18 info@fanzun.ch Engadin Cho d’Punt 57 Gaudenzi CH-7503 Samedan T +41 81 833 48 48 F +41 81 833 48 03 engadin@fanzun.ch Arosa Tannenhof CH-7050 Arosa T +41 81 377 48 48 F +41 81 377 48 88 arosa@fanzun.ch Zürich Obstgartenstrasse 27 CH-8302 Kloten T +41 44 881 48 48 F +41 44 881 48 49 zuerich@fanzun.ch www.fanzun.ch Dolder Waldhaus, Zürich Anhang 4 Nutzungs- und Funktionsdiagramme 08.04.2011
  • 2.
    Funktions- und Nutzungsdiagramm Legende DasFunktions- und Nutzungsdiagramm ist eine grafische Darstellung um die räumlichen Abhängigkeiten und Verbindungen der einzelnen Räume/ Raumzonen darstellen. Wegverbindung (Gast) Aufteilung Back of House / Front of House Betriebliche Wegverbindung auf einer Ebene kontrollierter Zugang Zugang abgeschlossener Raum/ Raumzone Notwendigkeit Tageslicht für Back of House Bereiche offener Raum/ Raumzone („open Space“) optionale Verbindung
  • 3.
    Funktions- und Nutzungsdiagramm 1.0Gesamt Mitarbeiterräume PP Hotel/ Whg PP Hotelapartments Wäsche Lager Anlieferung Hausmeister Haupt- Verwaltung Dolder Hotel AG/ Waldhaus eingang Eingang Lager Küche Dolderbahn Mietwohnungen Rezeption Restaurant / Bar Spa Lounge Terrasse/ Seeblick Seeblick Bankett Hotelzimmer Hotelapartments Terrasse/ Seeblick Seeblick Seeblick
  • 4.
    Funktions- und Nutzungsdiagramm 1.1 Erschliessung Intern Eingang Front of House Hotelapartments Hotelzimmer Wohnungen Mieter Lift Verwaltung Vorfahrt TDH AG Security Verkauf Rezeption Anbindung Mieter Büro Direktion Front office Rezeption Foyer Lounge Restauration Eingang Mieter Küche Cigar Bankett/ Tageslager Küche Restaurant Bar Back Office Lounge Seminar Mitarbeiter- Mitarbeiterräume Spa Nebenräume Mitarbeiter Mitarbeiter Mitarbeiter Wellness Community Fitness Back Mieter eingang Zone Zone Office Toiletten Garderobe Restaurant Bar Mieter Kellerabteile Wareneingang Anlieferung/ Housekeeping Nebenräume Schutzräume Anlieferung Umschlag Entsorgung Wäsche Werkstatt Kofferraum Mieter Lager Keller Entsorgung Hotelappartments Non-Food Archiv Möbel Parkanlagen Parkanlagen Eingang Hotel Hotelappartments Mieter Haustechnik Tiefgarage Tiefgarage Tiefgarage Tiefgarage
  • 5.
    Funktions- und Nutzungsdiagramm 1.2Erschliessung Parkierung Hotel- Hotel- Mieter zimmer apartment Wohnungen Rezeption F&B - Bereich Tiefgarage Hotel Tiefgarage Hotel- Tiefgarage Mieter apartments Mitarbeiter Mitarbeiter Gast Hotelapartments Mieter Mieter Mieter Veloraum PP PP PP Veloraum PP Entsorgung Evtl. separate Zufahrt/ Evtl. separate Zufahrt/ zwingend eigener TG-Bereich zwingend eigener TG-Bereich
  • 6.
    Funktions- und Nutzungsdiagramm 1.3Vorfahrt Anfahrt doppelspurig oder Einbahnverkehr Vorfahrt: min. Wendekreis 12.5m Hotel Besucher PP (2 PKW) Überdachte Taxi Vorfahrt Wartebereich min. Höhe 4m (4Taxi) Überdachter Dolderbahn Zugang Fussgänger Windfang Länge min. 4 m oder grosses Drehkreuz Lobby Hotel
  • 7.
    Funktions- und Nutzungsdiagramm 2.0Zentraler Bereich Vorfahrt/ Eingang überdachter Zugang Dolderbahn Windfang Lounge Entree Spa Cigar- Lounge Rezeption/ Abwäscherei Tageslager Waren Front Office Foyer Lift Bankett Back Office Service- Bar Office Küche Bankett- Office Bankett/ Seminar Restaurant Bemerkung: Küchenbereich muss nicht im Zentrum Terrasse Terrasse liegen und «umflossen» sein
  • 8.
    Funktions- und Nutzungsdiagramm 2.1Rezeption/ Front Office Rezeption Desk Desk Desk Rezeption Rückwand – Lager Prospekte, Buchungsunterlagen etc. Resident Manager Back Office 3 Arbeitsplätze
  • 9.
    Funktions- und Nutzungsdiagramm 2.2Küche (Mustergrundriss; promaFox AG)
  • 10.
    Funktions- und Nutzungsdiagramm 2.3Bankettbereich Zugang Bankettbereich Raum 3 15 Personen Terrasse Foyer Bankett Terrasse Bankett- Raum 4 Office 15 Personen Mindestens 1 Bankettraum für 40 Personen direkt Bankett Bankett am Bankett-Office Raum 1 Raum 2 angeschlossen 40 40 Personen Personen Terrasse Terrasse
  • 11.
    Funktions- und Nutzungsdiagramm 3.Spa Anbindung Gast/ Reception Hotelapartments Empfang/Schleuse Back Office Nicht dauernd besetzt Wellnessbar Tageslager self-service Umkleiden + WC Damen/Herren Lager Terrassenmöbel Anbindung Housekeeping/ Evtl. Community Zone Warenaufzug Lager/Küche/ Relaxation Fitness Pool Mitarbeiter Aqua Zone Sauna Treatment Dampfbad Aussengarten (Sichtschutz zu Mietwohnungen) Aussicht Zürich
  • 12.
    Funktions- und Nutzungsdiagramm 4.Hotelzimmer 4.1. Einzelzimmer Zugang Zimmer Entrée/ Bad: Das Bad kann entweder als - Einzelwaschtisch geschlossene oder halboffene Zone Garde- - Closomat zum Hotelzimmer gestaltet werden. robe - Dusche Das WC ist in jedem Fall geschlossen (separate Zelle). Zimmer: - Bett 160 x 210 - 1 Schreibtisch mit Stuhl - 1 Sessel - 1 Loungetisch Balkon: - 2 Loungesitze oder 1 Liege - Loungetisch Aussicht See/ Stadt
  • 13.
    Funktions- und Nutzungsdiagramm 4.Hotelzimmer Zugang Zimmer 4.2. Doppelzimmer Entrée/ Bad: Das Bad kann entweder als Garde- - Doppelwaschtisch geschlossene oder halboffene Zone robe - Closomat zum Hotelzimmer gestaltet werden. - Dusche gross Das WC ist in jedem Fall geschlossen (separate Zelle). Zimmer: - Bett 180 x 210 - 1 Schreibtisch mit Stuhl - 2 Sessel - 1 Loungetisch Balkon: - 2 Loungesitze oder 2 Liegen - Loungetisch Aussicht See/ Stadt
  • 14.
    Funktions- und Nutzungsdiagramm 4.Hotelzimmer 4.3. Junior Suite Zugang Zimmer Das Bad kann entweder als Entrée/ Bad: WC: geschlossene oder halboffene Zone Garde- - Doppelwascht. - Handwasch- zum Hotelzimmer gestaltet werden. robe - Badewanne becken Das WC ist in jedem Fall - Dusche/ Dampfd - Closomat geschlossen (separate Zelle). Zimmer: - Bett 180 x 210 - 1 Schreibtisch mit Stuhl - 2 Sessel - 1 Couch - 1 Loungetisch Balkon: -4 Loungesitze oder 2 Liegen - Loungetisch Aussicht See/ Stadt
  • 15.
    Funktions- und Nutzungsdiagramm 5.Hotelapartments 5.1. 2 ½ Zimmer Apartment + Kellerabteil Zugang Hotelapartments WC: - Waschtisch - WC Bad: - Waschtisch Entrée/ - Dusche Garderobe Abstellraum - Closomat1 WM/ Tumbler Schlafraum Wohnen/ Essen: Küche Die Trennung zwischen Wohnen/ Essen und dem Schlafbereich ist halboffen gedacht. - Bett 180 x 210 - Esstisch, 4 Stühle Eine Abtrennung auf Mieterwunsch (longstay) - Kleiderschrank - 2 Sessel, 1 Couch muss möglich sein - 1 Couchtisch - Arbeitsplatz/ Laptop Balkon: - 2 Loungesitze oder 1 Liege - Loungetisch - Esstisch mit 2 Stühlen Aussicht See/ Stadt
  • 16.
    Funktions- und Nutzungsdiagramm 5. Hotelapartments 5.2. 3 ½ Zimmer – Apartment Zugang Hotelapartments + Kellerabteil Bad: Dusche/ WC: - Waschtisch - Waschtisch Entrée/ - Badewanne - Closomat Garderobe - Closomat - Dusche Abstellraum WM/ Tumbler Wohnen/ Essen: Raum 2 Raum 1 - Esstisch, 6 Stühle Küche - Bett 180 x 210 - Bett 180 x 210 - 4 Sessel, 1 Couch - Kleiderschrank - Kleiderschrank - 1 Couchtisch - 1 Cheminée - Arbeitsplatz/ Laptop Die Aufteilung in den Wohn-/ Essbereich und die Balkon: Schlafräume muss flexibel änderbar sein. Es müssen folgende Kombinationen möglich sein: - 2 Loungesitze oder 1 Liege VAR A 2 Schlafräume + Wohnbereich - Loungetisch VAR B 1 Schlafraum + grosser Wohnbereich - Esstisch mit 2 Stühlen VAR C 1 grosser Schlafraum + Wohnbereich Aussicht See/ Stadt
  • 17.
    Funktions- und Nutzungsdiagramm 5.Hotelapartments 5.3. 4 ½ Zimmer - Apartment Zugang Hotelapartments Raum 2 Raum 3 Dusche/ WC: - Bett 180 x 210 - Bett 180 x 210 - Waschtisch + Kellerabteil - Kleiderschrank - Kleiderschrank - Closomat - Dusche Entrée/ Garderobe Abstellraum WM/ Tumbler Bad: Walk-in - Wascht. Garder. Raum 1 Wohnen/ Essen: Bar Küche - Dusche - Bett 180 x 210 - Esstisch, 8 Stühle - Badew. - 4 Sessel, 2 Couch - Closomat - 2 Couchtisch - 1 Cheminée Balkon: Eine Zuteilung von Schlafraum zu Wohnraum muss - 4 Loungesitze/ Loungetisch auf Mieterwunsch (longstay) möglich sein. Raum 2 und Raum 3 müssen kombinierbar sein. - 2 Liegen - Esstisch mit 4 Stühlen Aussicht See/ Stadt
  • 18.
    Funktions- und Nutzungsdiagramm 6.Verwaltung Reception Back Office Resident Manager möglichst eine Raumeinheit mit zentralen Dienste (Druckzentrum, Teeküche, Toiletten, Posteingang, etc) Verwaltung Dolder Waldhaus Verwaltung Dolder Waldhaus Verwaltung Dolder Hotel AG F&B – Grossraum Engineering/ HSK – Grossraum Besprechungszimmer Grossraum 6 Arbeitsplätze 4 Arbeitsplätze 6 Plätze 5 Arbeitsplätze Nah bei Küche F&B Bereich Nah bei Lager/ Technik, HSK
  • 19.
    Funktions- und Nutzungsdiagramm 7.Mitarbeiterräume Garderobe Dusche Garderobe Schmutz Garderobe Dusche Garderobe Mitarbeiter Damen Damen wäsche Herren Herren Restaurant Gastro Gastro WC WC Damen Herren Hotelzimmer Anlieferung Umschlag Lift Hotel- apartments Housekeeping Uniform-/ Wäscheausgabe Spa
  • 20.
    Funktions- und Nutzungsdiagramm 8.Lager Logistik Küche Restauration Office Küche Küche Etagenoffice Hotelzimmer Tageskühlraum Tageslager Hotelappartments Küche Restauration SPA SPA Geschirr Terrassenmöbel Lager Tageslager Warenlift Personenlift Nur Betrieb Betrieb und Gast Küche Küche Nebenräume Housekeeping Leergut Mülltrennung Reinigungsmittel Lager Etagenlager Küche Küche Restauration Housekeeping Kühlräume Trockenlager Bankett Möbel Lager Schmutzwäsche Lager Allg. Lager Allg. Lager Allg. Lager Housekeeping Non Food Lager Dekor/Geschirr Möbel Lager Uniform/Wäsche Lager Anlieferung Umschlag Nebenräume Nebenräume Nebenräume Anbindung Werkstatt Mat. Lager Techniklager Gartengeräte Lager Aussenbereich
  • 21.
    Funktions- und Nutzungsdiagramm 9.Anlieferung Küche Raucherecke Warenannahme/Umschlag Lager Allg. Lager Lager Büro Küche Wareneinkauf Mülltrennung Warenaufzug Küche Anlieferung geschlossener Raum Küche Restauration Wagenwaschplatz Restauration Lager Putzraum Housekeeping Lift Hotelzimmer Lager Küche Nebenräume Hotel- Leergut Lager apartments Spa Tageslager
  • 22.
    Funktions- und Nutzungsdiagramm 10.Housekeeping Mitarbeiterräume Schmutzwäsche Hotelzimmer Anlieferung Umschlag Lift Hotel- apartments Putzraum House Uniform-, Office Büro Etagen Keeping Wäsche House- House lager Wagen ausgabe keeping keeping Spa park Wäsche Reinigungs mittel
  • 23.
    Funktions- und Nutzungsdiagramm 11.Mitarbeiterrestaurant Küche Anlieferung über Thermoports warme Theke Getränke/ Brot Selbstbedienung Salatbuffet 30 Sitzplätze
  • 24.
    Funktions- und Nutzungsdiagramm 12.Roomservice 13. Gepäck Küche Hotelapartments Hotelapartments Warenlift Hotelzimmer (Personal und Gäste) Warenlift Hotelzimmer (Personal und Gäste) Etagen- Rezeption Kofferraum lager