2 Verslag observatieweek
Zie bijlage 4: Logboek
2.1 Der erste Tag des Praktikums
Montag, den 20. Oktober war mein erster Arbeitstag bei der Firma Vandenbossche. Sabrina
Vandenbossche stellte mich vor an die andere Arbeitskraften, und sie zeichte mir mein Büro. Meine
erste Aufgabe war das Ordnen von Rechnungen auf Datum. Auch eine Artikelliste machen von den
Artikel in dem Geschäft. Andere Aufgaben, die ich anderen Tage noch tun musste, war ein Angebot
einstellen. Ich habe auch ein Gespräch folgen können zwischen Käufer und Verkäufer.
2.1.1 Die Beschreibung der Produkte:
Die Firme Vandenbossche ist vor allem spezialisiert ins Machen von Küchen und auch in
Totaleinrichtung, Sowie Badezimmer, Wohnzimmer, Dressing und Schalfzimmer, auch sind sie
beschäftigt in Geschäfteinrichtung.
2.1.2 Meine persönliche Erfahrung von meinem
Praktikumplatz:
Ich habe da eine tolle Woche passiert,aber später will ich
das nicht tun,weil Büroarbeit mir nicht zo gut gefällt.
Jeden Tag muss ich arbeiten von 9 Uhr bis 12 Uhr, und
von 13 Uhr bis 17 Uhr ausgenommen am Mittwoch arbeite
ich von 9 Uhr bis 12 Uhr.Der letzte Tag, Freitag den 25.
Oktober, durfte ich etwas früher aufhören.Arbeitskleidung was nicht in Gebrauch. Ich ging immer mit
meinem Fahrrad zur Arbeit. Mittags ging ich nach Hause essen.
2.1.3 Die Büroartikel die voral benutzt werden, sind :
• der Schreibtischstuhl,
• die Schreibtischlampe,
• das Papier,
• der Papierkorb,
• der Kugelschrieber,
• der Buntstift,
• der Briefumschlag,
• das Telefon,
• das Fotokopiergerät,
• die Computer,
• die Diskette.
2.1.4 Typische Betriebregel :
• Pünktlich anwesend sein
• elegant gekleidet sein
2.1.5 Routebeschreibung
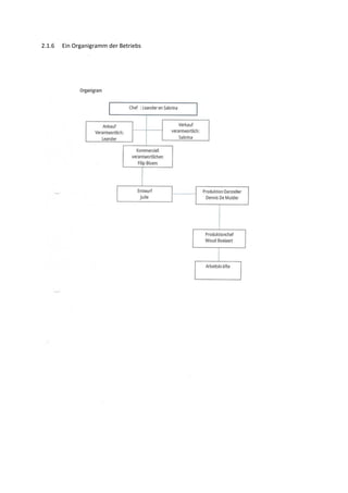
2.1.6 Ein Organigramm der Betriebs
2.2 Société d'observation
J'ai fait mo observation dans la SPRL Van Den Bossche. Ma période d'observation était du 20 octobre
au le 24 octobre. Je devais toujours commencé à 9h, j'avais une heure de pause à midi et puis a une
heure je devais commencer à17h. Le mercredi je devais travailler de 9h à 12h.
2.3 Le Mardi
Le mardi le premièr travail que j’ai dû faire l’
était écrire une offre en Word. Après j’ai dû
classer des factures par date. De fair recherché
des. On m’a aussi donné le épreuve sur
l'entreprise pour mon intégrée. J’ai dû envoyer
un email à la société qui a installé l'éclairage
dans le magasin. Je devais demander quell était
le prix de l'éclairage. A la fin de la journée
j'avais un rendez vous avec le directeur des
achats pour poser quelques questions a propos
des achats faits.
2.4 Le Mercredi
Le mercredi j'ai eu une conversation téléphonique avec la secrétaire a propos des emplois. J'ai aussi
écouté une conversation entre le vendeur et l’acheteur. Et puis j'ai aussi classé des factures de vente
et d'achat. Dans l’après midi j'ai envoyé des factures de vente et d'achat. À la fin de la journée j’ai dû
faire une liste avec les tout prix de l'éclairage pour donnez avec les cuisines. Le magasin est spécialisé
en cuisines mais aussi en salles de bains, chambres à coucher, dressing et intérieurs de boutiques. Les
collègues avec qui j’ai travaillé était très sympas. Je pouvais tout demander, ils m'aidaient toujours.
Ils étaient très contents de moi, ils m’ont même proposé un travail. C'était intéressant de travailler
quelques jours la mais pas pour toujours. j'étais très contente de pouvoir travailler dans cette
entreprise et j'ai beaucoup de respect pour les gens, je voudrais les remercier
2.5 Training report (thuesday)
My workday on Thuesday started at 8 a.m. The first task that was given to me was making price lists.
I started with making the price lists for the lighting. After this task I sorted delivery vouchers and the
invoices. Then i had to sort them by number. When i finished that i had to compare the delivery
vouchers with the received invoices. I thought that it was an easy job but wasn’t so easy, it was very
difficult to recover the deliveries because there were different vouchers. I had to call the supplier to
make an order. At 12 a.m my break started so I could eat my sandwiches with my colleague’s. At 1
p.m. I had to finish the tasks in the morning. So my day was nearly finished but first I had the
opertunity to meet an accountant than I could ask questions about my Integrated Assement and at 5
p.m. my workday was finally over
2.6 Training report (Friday)
On Friday my first task was sorting the customer files.
Then I was allowed to work on my Integrated Assessment. By my break in the afternoon my training
company supervisor gave me a short tour in the workplace followed by sending the letters to the
suppliers. When that task was finished. I compared delivery notes with the received invoices. But for
my tasks for the Integrated Assessment. I called the accountant for some questions. She was really
friendly and helpful. The most positive thing that I experienced was the atmosphere between the
colleagues. I liked this experience a lot but I’d rather do something with animals in the future.my
evaluation was very positive.
2.7 Beschrijving van het klasseren van facturen
Alle facturen worden verzameld die toegekomen zijn met de post of die verstuurd worden.
De aankoopfacturen worden op datum in een map gesorteerd: de oudste vanachter en de nieuwste
van voor.
In een map wordt hetzelfde gedaan met de creditnota’s van de aankoopfacturen.
De verkoopfacturen worden op datum in een map gesorteerd: de oudste vanachter en de nieuwste
van voor.
In een andere map wordt hetzelfde voor de creditnota’s van de verkoopfacturen.
Dan worden de 4 mappen in de kast geplaatst allemaal op jaartallen.

Verslag observatieweek

  • 1.
    2 Verslag observatieweek Ziebijlage 4: Logboek 2.1 Der erste Tag des Praktikums Montag, den 20. Oktober war mein erster Arbeitstag bei der Firma Vandenbossche. Sabrina Vandenbossche stellte mich vor an die andere Arbeitskraften, und sie zeichte mir mein Büro. Meine erste Aufgabe war das Ordnen von Rechnungen auf Datum. Auch eine Artikelliste machen von den Artikel in dem Geschäft. Andere Aufgaben, die ich anderen Tage noch tun musste, war ein Angebot einstellen. Ich habe auch ein Gespräch folgen können zwischen Käufer und Verkäufer. 2.1.1 Die Beschreibung der Produkte: Die Firme Vandenbossche ist vor allem spezialisiert ins Machen von Küchen und auch in Totaleinrichtung, Sowie Badezimmer, Wohnzimmer, Dressing und Schalfzimmer, auch sind sie beschäftigt in Geschäfteinrichtung. 2.1.2 Meine persönliche Erfahrung von meinem Praktikumplatz: Ich habe da eine tolle Woche passiert,aber später will ich das nicht tun,weil Büroarbeit mir nicht zo gut gefällt. Jeden Tag muss ich arbeiten von 9 Uhr bis 12 Uhr, und von 13 Uhr bis 17 Uhr ausgenommen am Mittwoch arbeite ich von 9 Uhr bis 12 Uhr.Der letzte Tag, Freitag den 25. Oktober, durfte ich etwas früher aufhören.Arbeitskleidung was nicht in Gebrauch. Ich ging immer mit meinem Fahrrad zur Arbeit. Mittags ging ich nach Hause essen. 2.1.3 Die Büroartikel die voral benutzt werden, sind : • der Schreibtischstuhl, • die Schreibtischlampe, • das Papier, • der Papierkorb, • der Kugelschrieber, • der Buntstift, • der Briefumschlag, • das Telefon, • das Fotokopiergerät, • die Computer, • die Diskette. 2.1.4 Typische Betriebregel : • Pünktlich anwesend sein • elegant gekleidet sein
  • 2.
  • 3.
  • 4.
    2.2 Société d'observation J'aifait mo observation dans la SPRL Van Den Bossche. Ma période d'observation était du 20 octobre au le 24 octobre. Je devais toujours commencé à 9h, j'avais une heure de pause à midi et puis a une heure je devais commencer à17h. Le mercredi je devais travailler de 9h à 12h. 2.3 Le Mardi Le mardi le premièr travail que j’ai dû faire l’ était écrire une offre en Word. Après j’ai dû classer des factures par date. De fair recherché des. On m’a aussi donné le épreuve sur l'entreprise pour mon intégrée. J’ai dû envoyer un email à la société qui a installé l'éclairage dans le magasin. Je devais demander quell était le prix de l'éclairage. A la fin de la journée j'avais un rendez vous avec le directeur des achats pour poser quelques questions a propos des achats faits. 2.4 Le Mercredi Le mercredi j'ai eu une conversation téléphonique avec la secrétaire a propos des emplois. J'ai aussi écouté une conversation entre le vendeur et l’acheteur. Et puis j'ai aussi classé des factures de vente et d'achat. Dans l’après midi j'ai envoyé des factures de vente et d'achat. À la fin de la journée j’ai dû faire une liste avec les tout prix de l'éclairage pour donnez avec les cuisines. Le magasin est spécialisé en cuisines mais aussi en salles de bains, chambres à coucher, dressing et intérieurs de boutiques. Les collègues avec qui j’ai travaillé était très sympas. Je pouvais tout demander, ils m'aidaient toujours. Ils étaient très contents de moi, ils m’ont même proposé un travail. C'était intéressant de travailler quelques jours la mais pas pour toujours. j'étais très contente de pouvoir travailler dans cette entreprise et j'ai beaucoup de respect pour les gens, je voudrais les remercier 2.5 Training report (thuesday) My workday on Thuesday started at 8 a.m. The first task that was given to me was making price lists. I started with making the price lists for the lighting. After this task I sorted delivery vouchers and the invoices. Then i had to sort them by number. When i finished that i had to compare the delivery vouchers with the received invoices. I thought that it was an easy job but wasn’t so easy, it was very difficult to recover the deliveries because there were different vouchers. I had to call the supplier to make an order. At 12 a.m my break started so I could eat my sandwiches with my colleague’s. At 1 p.m. I had to finish the tasks in the morning. So my day was nearly finished but first I had the opertunity to meet an accountant than I could ask questions about my Integrated Assement and at 5 p.m. my workday was finally over
  • 5.
    2.6 Training report(Friday) On Friday my first task was sorting the customer files. Then I was allowed to work on my Integrated Assessment. By my break in the afternoon my training company supervisor gave me a short tour in the workplace followed by sending the letters to the suppliers. When that task was finished. I compared delivery notes with the received invoices. But for my tasks for the Integrated Assessment. I called the accountant for some questions. She was really friendly and helpful. The most positive thing that I experienced was the atmosphere between the colleagues. I liked this experience a lot but I’d rather do something with animals in the future.my evaluation was very positive. 2.7 Beschrijving van het klasseren van facturen Alle facturen worden verzameld die toegekomen zijn met de post of die verstuurd worden. De aankoopfacturen worden op datum in een map gesorteerd: de oudste vanachter en de nieuwste van voor. In een map wordt hetzelfde gedaan met de creditnota’s van de aankoopfacturen. De verkoopfacturen worden op datum in een map gesorteerd: de oudste vanachter en de nieuwste van voor. In een andere map wordt hetzelfde voor de creditnota’s van de verkoopfacturen. Dan worden de 4 mappen in de kast geplaatst allemaal op jaartallen.