Insert company logo
Infrastructure & DevOps
Umzug eines
Hochlast-Dienstes
Per Bernhardt
Per Bernhardt 30.09.2016
Ich bin Per.
@perprogramming
Ich arbeite bei
Chefkoch.
AGOF Platz 12
ca. 15 Mio. Unique Visitors (August)
ca. 550 Mio. PageImpressions (August)
• Das Projekt
• Umfeld
• Motivation
• Zielsetzung
• Herausforderungen
• Ausfallsicherheit
• Performance
• Feature Flag
• Fazit
• Q & A
Das Projekt
Unsere
Rezeptsuche.
ca. 300.000 Rezepte
aktuell ca. 400 Anfragen/Sekunde
Das Team Humboldt
Arbeitet unter anderem an der Suche
Warum umziehen?
Release often!
If you can…
Letzte Änderung 12 Monaten her…
Alte

dedizierte

Hardware
Manuell

installierte

Software
„Deployment Plan“
Wiki-Anleitung
ca. 50 Schritte
ca. 30 Min
Fehlende

Hardware
WTF?!
Wo wollte man hin?
Elasticsearch?
Nein, eins nach dem anderen
Elasticsearch?
Nein, eins nach dem anderen
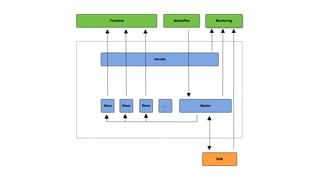
Container
Keine dedizierte Hardware
Automatische

Builds
Bamboo Buildserver
Dauer < 10 Minuten
Automatische
Deployments
Bamboo Buildserver
Ein Knopfdruck
Keine Anleitung mehr
Besseres Logging
und Monitoring
Prometheus
Logstash
Elasticsearch
Grafana
Alles gut!
Oder nicht?
Herausforderungen
Ausfallsicherheit?
Performance?
Replay & Lasttests
Log von Tomcat aus Produktion
2600

Requests / Sekunde
Das reicht erstmal..
Und nun einfach los?
Feature Flag
Deployment
Manuell -> Automatisch
Release Cycle

mehrere Monate -> mehrmals am Tag
Keine Downtime!
Vielen Dank!
Fragen?
@perprogramming
www.perprogramming.de
info@perprogramming.de

Umzug eines Hochlast-Dienstes