Technikerarbeit
Fachschule für Technik
Gewerbliche Schule Ravensburg

Thema
Technische Dokumentation in der Ersatzteillogistik
Konzeption und Aufbau einer Datenbank zur Erstellung verschiedener Ersatzteilkataloge aus einer Datenquelle unter
Berücksichtigung der Publikation nach verschiedenen Vorschriften und Publikationsarten am Beispiel eines
Kundenauftrags.

Erstellt von:

Wolf-Robert Sorg
Liebenhofen 80
88287 Grünkraut

Firma:

SORG Dokumentation GmbH & Co.KG
Franz-Joseph-Spiegler-Straße 7
88239 Wangen im Allgäu

Beratungslehrer:

Hr. Mössner

Seite 1 von 81
Seite 2 von 81
Inhaltsverzeichnis
Technikerarbeit .......................................................................................................................................................... 1
Einleitung ................................................................................................................................................................... 5
Ablaufdiagramm ........................................................................................................................................................ 8
1.

Erstellung der übergeordneten Katalogstruktur nach GAPL. .......................................................................... 10
1.1

GAPL Strukturaufbau............................................................................................................................ 10

1.2

GAPL Verwendung im Projekt .............................................................................................................. 13

2.

Festlegung der Aufbruchtiefe und der daraus resultierenden Katalogstruktur. ............................................ 15

3.

Erarbeiten der Datenbank nach den Anforderungen Datenfelder nach SPEC 2000M. .................................. 18
3.1

Datenbank anlegen: ............................................................................................................................. 19

3.2

Struktur ................................................................................................................................................ 21

3.3

Erläuterung der Datenfelder ................................................................................................................ 22

3.4

IPL Datenelemente Matrix und spezifische Festlegungen ................................................................... 26

3.5

Aufbau einer Bildtafel: ......................................................................................................................... 38

4.

Erarbeiten der Datenfelder, die zur Unterscheidung der einzelnen Publikationsarten benötigt werden. .... 40

5.

Erstellen der Bildtafeln und Befüllen der Datenbank ACESS. .......................................................................... 43
5.1
5.2

Bildtafel aus einer Vorlage des Vorgängerkatalogs ............................................................................. 47

5.3

Bildtafel aus Foto: ................................................................................................................................ 50

5.3
6.

Bildtafel aus 3D-Modell ........................................................................................................................ 44

Erstellung einer Bildtafel des Hydrauliksystems: ................................................................................. 52

Strukturelle Vorbereitung der Daten für APART. ............................................................................................. 57
6.1

Aufbau der Struktur für APART ............................................................................................................ 58

6.2

Querverweise ....................................................................................................................................... 61

7.

Einarbeitung der Daten in APART. ................................................................................................................... 62

8.

Nachrichtenverkehr nach SPEC 2000M mit den verschiedenen Ämtern der Bundeswehr. ............................ 65
Seite 3 von 81
9.

Struktur für die Publikation unter Catalog Creator .......................................................................................... 66
9.1
9.2

10.

Erarbeiten der Struktur ........................................................................................................................ 66
Aufbau der Struktur ............................................................................................................................. 69

Publikation des Katalogs .............................................................................................................................. 71
10.1

Publikation unter APART ...................................................................................................................... 71

10.2

Publikation unter CatalogCreator ........................................................................................................ 71

10.2.1 Erstellen der Datei Schema.ini .............................................................................................................. 72
10.2.2 Mapping der Ausgabefelder in CC_DataConverter ............................................................................... 73
10.2.3 Ausgabe über CC_Cockpit ..................................................................................................................... 76
11.

Abkürzungen ................................................................................................................................................ 78

12.

Quellennachweis .......................................................................................................................................... 81

13.

Anhänge: ...................................................................................................................................................... 81

Seite 4 von 81
Einleitung
Diese Technikerarbeit beschreibt an einem Beispiel aus der Praxis das Erstellen der Ersatzteildokumentation einer
Maschine unter Verwendung einer Datenbank. Zielvorgabe ist dabei, aus einer einzigen Datenquelle heraus
unterschiedliche Ersatzteilkataloge zu publizieren, die unterschiedliche Anforderungen erfüllen.
Aufgabenstellung:
Die Firma SORG Dokumentation GmbH & Co. KG soll für einen Auftraggeber die komplette Ersatzteildokumentation
zu einer selbstfahrenden Arbeitsmaschine erstellen.
Diese Arbeitsmaschine wird von zahlreichen Staaten und humanitären Organisationen, von der UN sowie im
militärischen Bereich genutzt. Dabei hat der Käufer die Wahl zwischen verschiedenen Anbaugeräten, sodass neben
der Arbeitsmaschine und ihrem Zubehör auch diverse Anbaugeräte zum Lieferumfang gehören.
Der Auftraggeber stellt an die Ersatzteildokumentation verschiedene Anforderungen:
 Die Ersatzteildokumentation soll sowohl in deutscher als auch in englischer Sprache publiziert werden.
 Es soll die Möglichkeit bestehen, die Ersatzteildokumentation später auch in weitere Sprachen zu übersetzen.
 Die Ersatzteildokumentation soll die unterschiedlichen Konfigurationen abbilden können, in denen die Maschine
verkauft wird.
 Neben einem handelsüblichen Ersatzteilkatalog sollen auch ein militärischer Ersatzteilkatalog für die Bundeswehr
sowie ein Ersatzteilkatalog für das britische Militär erstellt werden.
 Je nach Kunde (militärisch/nicht-militärisch) müssen dabei unterschiedliche Vorgaben eingehalten werden.
 Je nach Kunde müssen für dieselben Ersatzteile unterschiedliche Teilekennzeichen bzw. Artikelnummern
verwaltet werden.
 Ein Teil der Daten muss für die logistische Versorgung der Bundeswehr katalogisiert werden. Das heißt: Es
müssen zusätzliche Daten erfasst und an das Logistikamt der Bundeswehr zur Katalogisierung verschickt werden.
Um all diesen Anforderungen gerecht zu werden, wird eine Datenbank erstellt, aus der heraus unterschiedliche
Ersatzteilkataloge (mit isometrischen Explosionszeichnungen, Informationen zu den Ersatzteilen und Bestelldaten)
publiziert werden können.
Dabei genügt es für einen handelsüblichen Ersatzteilkatalog, wenn die folgenden grundlegenden Daten enthalten
sind:





Teilekennzeichen (in der Regel eine Nummer, die das Ersatzteil eindeutig identifiziert)
Bezeichnung (Wie heißt das Ersatzteil?)
Zusätzliche Bezeichnung (ergänzende Informationen)
Positionsnummer in der zugehörigen Bildtafel (um die oben genannten Informationen dem Ersatzteil, das in einer
Explosionszeichnung zusammen mit anderen Teilen dargestellt ist, zuordnen zu können)
 Ei heit, i der das Ersatzteil estellt erde ka
“tück, Meter, Liter …

Ei
ilitärischer Ersatzteilkatalog für die Bu des ehr Ersatzteilurliste „ETU
uss dagegen nach den Vorgaben der
Vorschrift AECMA SPEC 2000M erstellt werden und den in der Bundeswehr üblichen Geräteaufgliederungsplan

Seite 5 von 81
„GAPL erücksichtige . Die hier geforderte I for atio e si d detaillierter als ei ei e
Ersatzteilkatalog, die Vorgaben müssen außerdem genau eingehalten werden.

ha delsü liche

Technische Voraussetzungen:
Die Datenbank, die als Grundlage für die gesamte Ersatzteildokumentation dient, wird mit dem Programm Microsoft
Access erstellt. Je nachdem, welche Art Ersatzteilkatalog erstellt werden soll, werden über unterschiedliche Abfragen
jeweils die Datensätze ausgespielt, die für diese Publikation erforderlich sind. Diese Daten werden aufbereitet, um
sie in das Format zu bringen, das für die jeweilige Publikationssoftware notwendig ist.
Anschließend wird mit dem Programm Catalog Creator oder mit dem Programm APART (das nach den Vorschriften
AECMA SPEC 1000D und SPEC 2000M arbeitet) entweder ein druckbarer Ersatzteilkatalog oder (für die Bundeswehr)
eine interaktive elektronische tech ische Doku e tatio „IETD erstellt.
Bildtafel-Erstellung:
Damit für die Ersatzteilkataloge Bildtafeln erstellt werden können, muss der Auftraggeber möglichst detaillierte
Daten zur Verfügung stellen (3-D-Konstruktionsdaten, 2-D-Zeichnungen, Stücklisten, Leitungspläne). Wo keine
solchen Daten existieren, muss der Redakteur, der für die Ersatzteildokumentation zuständig ist, vor Ort eine
Stoffsammlung durchführen und sich die notwendigen Informationen beschaffen. Schließlich wertet der Redakteur
alle vorliegenden Daten aus und bereitet sie so auf, dass die Grafiker der Firma SORG Dokumentation daraus
isometrische Darstellungen erstellen können.
Besonderheiten:
Für die Vorgängerversion der selbstfahrenden Arbeitsmaschine gibt es bereits einen Ersatzteilkatalog. Allerdings
wurde die Arbeitsmaschine in großem Umfang umkonstruiert und es wurden neue Anbaugeräte entwickelt. Da der
Auftraggeber die konstruktiven Änderungen nicht dokumentiert hat, lässt sich nicht nachvollziehen, welche Teile sich
geändert haben, welche weggefallen und welche neu hinzugekommen sind. Aus diesem Grund kann der bestehende
Ersatzteilkatalog nur als Informationsbasis herangezogen werden.
Der Datenbestand, der jetzt erarbeitet wird, soll auch in Zukunft betreut werden, deshalb muss die Datenbank so
aufgebaut werden, dass Änderungen jederzeit mit geringem Aufwand eingearbeitet werden können und ein neuer
Ersatzteilkatalog publiziert werden kann.

Seite 6 von 81
Seite 7 von 81
Ablauf des Dokumentationsprozesses

Nachdem die Konstruktion beim Hersteller abgeschlossen ist (oder begleitend dazu) wird die Dokumentation für die
Ersatzteilversorgung (Ersatzteilkatalog oder Ersatzteilurliste) erstellt.





Zunächst wird festgelegt, welche Daten für eine Publikation notwendig sind. Anschließend werden diese
Informationen entweder aus vorhandenen Daten (sofern es eine frühere Version des Ersatzteilkatalogs gibt),
aus Kundendaten oder durch eine Stoffsammlung gewonnen.
Auf Grundlage dieser Daten wird die notwendige Struktur des Ersatzteilkatalogs erstellt und eine Datenbank
angelegt.
Diese Daten werden in einer zentralen Datenbank gesammelt. Diese Datenbank wird in ACCESS erstellt und
mit allen Daten befüllt, die für die verschiedenen Publikationen notwendig sind
Parallel dazu wird ein Grafikpool generiert, in dem alle Bildtafeln für die Publikationen enthalten sind.






Alle für die militärische Publikation notwendigen Daten werden in das Programm APART übermittelt. Dieses
Programm dient gleichzeitig als Datenbank, Verwaltungs- und Publikationstool
Alle für die industrielle Publikation notwendigen Daten werden an das Programm CatalogCreator
übermittelt. Dieses Publikationstool kann Printkataloge und interaktive elektronische technische
Dokumentationen erstellen.
Am Ende stehen dann unterschiedliche Publikationsformen, die aus einem Grafikpool und einer
Basisdatenbank bedient werden.

Seite 8 von 81
Ablaufplan
Vom Gerät zur Dokumentation

Seite 9 von 81
1.

Erstellung der übergeordneten Katalogstruktur nach GAPL.

Für den Ersatzteilkatalog muss als erstes eine Struktur entwickelt werden, nach der die einzelnen Baugruppen und
Unterbaugruppen logisch miteinander verbunden werden.
Da die Ersatzteildokumentation auch für die Bundeswehr erstellt werden soll empfiehlt sich von vorneherein eine
“trukturieru g des Katalogs ach de Besti
u ge für das Erar eite on Geräteaufgliederungsplänen (GAPL) für
Wehr aterial i der Material era t ortu g des Heeres T – Umdruck 202, DSK: HH538720016).

1.1

GAPL Strukturaufbau

Die Aufgabe der GAPL-Systematik ist die einheitliche Vergabe einer Strukturform, die in allen bei der Bundeswehr
(Heer) verwendeten Anlagen verwendet wird. Ursprünglich wurde diese Struktur für die Verwendung zur Erstellung
einer Ersatzteil-Urliste / Technischen Dienstvorschrift Teil 5 vorgesehen, wird aber in der Strukturierung auch weiter
für Dokumentationen nach SPEC 2000M verwendet.
Der Geräteaufgliederungsplan ist eine von der Bundeswehr entwickelte Strukturform. Mit ihr soll sichergestellt
werden, dass der Aufbau der Ersatzteildokumentation bei verschiedenen Anlagen, Fahrzeugen und sonstigem Gerät
immer der gleichen Struktur folgt und somit dem Benutzer verschiedener Systeme das Auffinden von Baugruppen
erleichtert. So kann der Benutzer innerhalb der Dokumentation immer im gleichen Kapitel die entsprechende
Systemkomponente finden. Das erspart Zeit zum Einarbeiten in die Dokumentation und vermeidet Fehler in der
Anwendung.
Für den GAPL gibt es verschiedene Gruppen. Diese Gruppen beinhalten vordefinierte Kapitel, innerhalb derer dann
thematisch passende Baugruppen aufgebrochen werden. Diese Kapitel auf Anlagenebene werden mit zwei Ziffern
aufsteigend von 01 bis 99 ausgewiesen.
Jede Gruppe besteht aus zehn Kapiteln, die aber nicht alle belegt sind, um später eventuelle
Erweiterungsmöglichkeiten zu besitzen.
Für das hier vorliegende System wurden aus dem GAPL die Kapitel ausgewählt, die hier benötigt werden um alle
Komponenten vollständig zu dokumentieren.
Der GAPL ist insgesamt sechsstellig, die weiteren Stellen sind für die entsprechenden Unterbaugruppen vorgesehen:

Seite 10 von 81
Die GAPL - Struktur baut sich wie folgt auf:
Vorhabenkennung

Anlagenebene
2-stellige Kennung
funktionelle Abgrenzung

Baugruppenebene
2-stellige Kennung
konstruktive Abgrenzung

Unterbaugruppenebene
2-stellige Kennung
konstruktive Abgrenzung

Einzelteilebene

Seite 11 von 81
GAPL (Übersicht)
Antrieb
01
02
03
04
05
06
07
08
09
10
11
12
13
14
15
16
17
18
19
20
21
22
23
24
25
26
27
28
29
30
31
32
33
34
35
36
37
38
39
40
41
42
43
44
45
46
47
48
49

Triebwerk, Motor
Rotor- und Propelleranlage
Kraftstoffversorgungsanlage
Kühlanlage
Elektrische Anlage
Kupplung und Getriebe
Antriebsachse / Verteilergetriebe
Fahrwerk, Laufwerk
Fahrgestell und Aufbauten
Federung und Dämpfung
Bremsanlage
Lenkanlage
Einbauten
Rahmen, Wanne
Aufbau (Turm, Karosserie)
Ausrüstung / Munition
Hebe-, Ausfahr-, Räum- und Fördervorrichtungen
Fallschirm, Außenlasttransportgerät
Brücken- und Übersetzgerät
Nebelanlage
Feuerwarn- und - löschanlage
Klima- und Vorwärmanlage, Heizung
ABC - Anlage
Dekontaminiergerät
Tiefwateinrichtung (mit Lenzanlage)
Munition
Waffenbereich
Handwaffe (mit MG)
Rohrwaffe ab Kal 20mm
Rücklaufbrems- und Vorholeinrichtung
Lafette (Unterlafette)
Oberlafette / Wiege
Flugkörper und Raketen (ohne Abschussvorrichtung)
Abschußvorrichtung für Flugkörper und Rakete
Sprengkörperwurfanlage
Richtanlage Waffe
Munitionsladevorrichtung
Kommunikation
Fernmeldeanlage (drahtlos)
Fernmeldeanlage (drahtgebunden)
Eigenverständigungsanlage
Richtfunk
Datenein- und Ausgabegerät / Datenübertragung

Anlage für elektronische Gegenmaßnahmen

50
51
52
53
54
55
56
57
58
59
60
61
62
63
64
65
66
67
68
69
70
71
72
73
74
75
76
77
78
79
80
81
82
83
84
85
86
87
88
89
90
91
92
93
94
95
96
97
98
99

Feuerleitung
Zielfolgeanlage
Richtanlage, Feuerleitung
Fernlenkanlage / Fernsteueranlage
Optisches Zielgerät
Optronisches Zielgerät
Ziel-, Flugbahnvermessung / Entfernungsmessung
Sensoren für Feuerleitung
Einstell-, Prüf- und Abfeuergerät
Stabilisierungselektronik, Regel - u. Steuertechnik
Aufklärung / Beobachtung
Mechanische / elektronische Aufklärung / Beobachtung
Optische Aufklärung / Beobachtung
Optronische Aufklärung / Beobachtung
Such-, Spür- und Messgerät
Aufklärungsradar
Peilung und Ortung
Beleuchtungsanlage (Gefechtsfeldbeleuchtung)
Meteorologisches / geophysikalisches Gerät
Warnanlage
Identifizierungsanlage
Führung (ohne Kommunikation)
Rechnergesteuerte Prüfanlage
Rechnergesteuerte Prüfanlage (Forts. D. Anlagenk. 70)
Zentrale DV-Anlage, Rechner
Betriebsartenlogistik
Bedienelemente (sofern Mehrfachfunktion)
Navigationsanlage
Aufzeichnungs-, Wiedergabe- und Auswerteanlage
Lese- und Vervielfältigungsgerät
Interne Prüfanlage
Externe Prüfanlage
Energieversorgung

Zentrale hydraulische Anlage
Zentrale pneumatische Anlage
Energieerzeugungsanlage

Sonderaufbauten / Sonstiges
Wasserversorgungsanlage
Sanitäre Anlagen
Betriebsstoffbeförderungs-, lagerungs- und -verteilungsanlage
Anlage zur Erzeugung und Umwandlung techn. Gase
Ausbildungsgerät
Zubehör u. Vorrat, Werk- und Verbrauchsmaterial
Einbausatz
Werkstattausstattung, Sonderwerkzeug, Meß- und Prüfgerät

Seite 12 von 81
1.2

GAPL Verwendung im Projekt

Für die Strukturierung der Ersatzteildokumentation im vorliegenden Projekt wurden die GAPL-Nummern wie folgt
verwendet:
GAPL
00
01
03
05
06
07
09
18
20
22
62
82
97
99

Bezeichnung
Lieferumfang Gesamtpaket
Antrieb
Kraftstoffanlage
Kühlanlage
Elektrische Anlage
Hauptantrieb
Fahrwerk
Rahmen
Hebe-, Ausfahr-, Räum- und Fördereinrichtungen
Seilwinde, komplett
Kamerasystem
Hydraulische Anlage
Zubehör und Vorrat, Werk- und Verbrauchsmaterial, Anbaugeräte
Werkstattausstattung, Sonderwerkzeuge, Meß- und Prüfgeräte

Um diese Struktur später im Programm APART verwalten zu können wurde für jede GAPL-Nummer eine IPPN (Initial
Provisioning Project Number) vergeben, die eine Art abgeschlossene Dokumentation innerhalb des Projekts darstellt
und die so in der weiteren Bearbeitung innerhalb von APART leichter zu handhaben ist.
Weiter wurden allen GAPL-Nummern logistische Baugruppennummern zugewiesen. Eine logistische Baugruppe ist
eine auf einer Bildtafel zusammengefasste fiktive Baugruppe, die nur zum Aufbau einer logistisch durchgängigen
Struktur dient und die nicht unter einem Teilekennzeichen bestellbar ist (Z.B. eine Bildtafel Hydraulik, hier werden
hydraulische Einzelkomponenten zusammengefasst, die komplette dargestellte Baugruppe ist aber nicht als eine
Position bestellbar).
IPPN

GAPL

Bezeichnung

Logistische Baugruppe

MFC (Herstellerkode

C71172400

00

Lieferumfang Gesamtpaket

MW24024000000LBG

CC437

C71172401

01

Antrieb

MW24024010000LBG

CC437

C71172402

03

Kraftstoffanlage

MW24024030000LBG

CC437

C71172403

05

Kühlanlage

MW24024050000LBG

CC437

C71172404

06

Elektrische Anlage

MW24024060000LBG

CC437

C71172405

07

Hauptantrieb

MW24024070000LBG

CC437

C71172406

09

Fahrwerk

MW24024090000LBG

CC437

C71172407

18

Rahmen

MW24024180000LBG

CC437

C71172408

20

Hebe-, Ausfahr-, Räum- und Fördereinrichtungen

MW24024200000LBG

CC437

C71172409

22

Seilwinde, komplett

MW24024220000LBG

CC437

C71172410

62

Kamerasystem

MW24024620000LBG

CC437

C71172411

82

Hydraulische Anlage

MW24024820000LBG

CC437

C71172412

97

Zubehör und Vorrat, Werk- und Verbrauchsmaterial, Anbaugeräte

MW24024970000LBG

CC437

C71172413

99

Werkstattausstattung, Sonderwerkzeuge, Meß- und Prüfgeräte

MW24024990000LBG

CC437

Seite 13 von 81
Um die logistischen Baugruppen mit Teilekennzeichen verwalten zu können wurde eine Systematik für die Vergabe
von Artikelnummern verwendet:
MW24024820103LBG

MW240 24 820103 LBG
Gerätekennung

Model Identifier

GAPL

Kennung: Logistische Baugruppe

So können die einzelnen logistischen Baugruppen anhand der Teilekennzeichen schnell den einzelnen GAPl-Gruppen
zugeordnet werden und der spätere Anwender erkennt auf einen Blick, dass diese Baugruppe nicht bestellbar ist
sondern nur eine logistische Bedeutung hat.

Seite 14 von 81
2.

Festlegung der Aufbruchtiefe und der daraus resultierenden
Katalogstruktur.

Vom Kunden wurde die Aufbruchtiefe bis zum Befestigungsmaterial vorgegeben, integrierte Elektronik wird nicht
aufgebrochen, ebenso werden Kabelbäume nur als ein Teil dargestellt.
In diesem Strukturbaum ist exemplarisch ein GAPL-Aufbruch dargestellt.
Jedes Feld stellt eine Baugruppe dar, die dem GAPL 82 Hydraulik zugeordnet ist. Gleichzeitig steht jedes dieser Felder
für eine eigenständige Bildtafel.
Die hierarchische Struktur wird grafisch durch die Baumstruktur und numerisch durch die Nummernvergabe
dargestellt. Mit jeder angehängten Zifferngruppe wird eine weitere Unterbaugruppe dargestellt.
Diese Struktur entspricht der Struktur für die Datenaufbereitung nach SPEC 2000M und wird für alle Katalogarten
verwendet. Die Umsetzung für die Publikation unter dem Programm CatalogCreator wird in Kapitel 9 erläutert, da
dieses Programm die Struktur nach Kaskadierung so nicht verwenden kann. Umgekehrt kann aber die Struktur für
CatalogCreator nicht für die Publikation unter dem Programm APART verwendet werden, da hier die Kaskadierung
innerhalb einer Bildtafel anders aufgebaut wird.
So beinhaltet zum Beispiel die Baugruppe in der Bildtafel
82-01 Nebenantrieb Fahrpumpe, Vorsatzlager zusätzlich die Unterbaugruppen
82-01-01 Anbau Riemenscheibe Nebenantrieb
82-01-02 Fahrpumpe Vorsatzlager
82-01-03 Verbindung Nebenantrieb mit Fahrpumpe
82-01-04 Schutzverkleidung Fahrpumpe

Seite 15 von 81
Seite 16 von 81
In jedem Feld ist zusätzlich die Bezeichnung der Bildtafel enthalten, so dass aus dem Strukturbaum der gesamte
Katalog ohne Dateninhalt dargestellt werden kann (siehe Aufbaustruktur Übersicht im Anhang).
Dieser Strukturbaum dient im Folgenden als Struktur für die zu erstellenden Kataloge.
Unter APART wird diese Struktur ebenfalls eingehalten. Hier wird aber durch die Unterteilung in IPPN die erste
Baumverzweigung dargestellt (jeder GAPL ist eine IPPN).

Der weitere Aufbruch ist dann aber wieder analog zum Strukturbaum.

(Beispiel Kühlung)

Seite 17 von 81
3.

Erarbeiten der Datenbank nach den Anforderungen Datenfelder nach
SPEC 2000M.

Erläuterungen:
Da für die Bundeswehr (Heer) eine Ersatzteilurliste im Stand Draft nach der Vorschrift SPEC 2000M Revision 2.1
Change 4 erstellt werden soll müssen die Struktur, die Daten und der Bildtafelaufbau entsprechend aufbereitet
werden.
Die Konzepte zu dieser Vorschrift entstanden aus verschiedenen Normen für Zivilluftfahrzeuge (Specificationen 200
und 100 der Air Transport Association of America ATA) im Jahr 1976.
Im militärischen Bereich arbeitete jede Luftwaffe nach einer nationalen Spezifikation und innerhalb verschiedener
Luftwaffen war es üblich, für jedes neue Luftfahrzeugprojekt ein speziell entwickeltes Verfahren zu verwenden. Auch
im zivilen Luftfahrtbereich wurden die bestehenden Spezifikationen jeweils verschieden angewandt. Da sich aber mit
den Unterschieden in den Spezifikationen und Verfahren die Versorgung mit Ersatzteilen immer schwieriger
gestaltete und vor allem immer teurer wurde entwickelten die Mitglieder der Association Européene des
Constructeurs de Matériel Aérospatial (AECMA)und der Aerospace Industry Association of America (AIA) eine
Spezifikation als Grundlage für harmonisierte Abläufe und Verfahren der Materialwirtschaft für die Unterstützung
von Luft- und Raumfahrtgerät .
In der Vorschrift werden die Abläufe und Verfahren der Materialwirtschaft für die Unterstützung von militärischem
Gerät festgelegt. Sie dient der Harmonisierung der Verfahren, die vor der Einführung der Vorschrift für jedes Projekt
neu und unterschiedlich entwickelt wurde. Diese Vorschrift ist international gültig und wird sowohl von der zivilen
Luftfahrt als auch von verschiedenen nationalen Streitkräften sowie der NATO verwendet.
Zusätzlich zu der Vorschrift SPEC 2000M wird die Vorschrift DB SPEC 2000 M verwendet, in der die
Durchführungsbestimmungen zu den Kapiteln 1A, 1B und 1C der SPEC 2000M speziell für die deutsche Anwendung
geregelt wird.
Hier werden vor allem die die Zusammenarbeit zwischen den verschiedenen Ämtern und der Industrie geregelt.
Ebenso werden zusätzliche Datenelemente definiert, die nur national für die EDV gestützten Systeme notwendig
sind.
Bei diesem Projekt ist vor allem das Verfahren zur Erstellung einer Ersatzteilurliste (ETU) relevant. Weiterführende
Bearbeitungsschritte und Daten werden zwar berücksichtigt und zum Teil mit eingearbeitet sofern vorhanden, sind
aber nicht Bestandteil des Auftrags.

Seite 18 von 81
3.1

Datenbank anlegen:

Als erster Schritt wird eine Datenbank in ACCESS angelegt.
Verschiedene Felder werden benannt, kommentiert und mit einem Format belegt:

(Auszug aus der Datenbank, Entwurfsansicht)

Die einzelnen Spalten können beliebig verschoben werden, um die für den jeweiligen Bearbeitungsschritt beste
Ansicht zu erhalten.
Parallel zu dieser Datenbank entsteht eine weitere Datenbank, in der jedes verwendete Teil nur einmal vorkommt.
Hier sind Artikelbezeichnung in den verschiedenen Sprachen, Zusatzbezeichnung, Einheit und GTIN-Nummer
eindeutig der SAP Artikelnummer zugewiesen.
Ziel ist es, die Katalogdatenbank aus der Artikeldatenbank zu befüllen. Es muss in der Katalogdatenbank an einer
Position nur die SAP Artikelnummer und die einbauortbezogenen Daten eingegeben werden, die Artikeldaten selbst
können dann über die Verknüpfung mit der Artikelnummer eingespielt werden.
Zu diesem Zweck wird eine Aktualisierungsabfrage erstellt, die jeder SAP Artikelnummer die entsprechenden
Teiledaten zuspielt.

Seite 19 von 81
Beziehung zwischen den Tabellen Teiledaten und Katalog.

Durch diese Art der Datenpflege können auch später schnell Katalogänderungen durchgeführt werden. Teile, die
durch einen neuen Artikel ersetzt werden können über eine Abfrage isoliert werden. Über eine weitere Abfrage wird
die Artikelnummer geändert und zum Abschluss mit den Teiledaten neu befüllt. Anstatt jedes einzelne Teil zu suchen
und manuell zu ändern kann dieses später weitestgehend automatisiert erfolgen.

Seite 20 von 81
3.2

Struktur

Um sich innerhalb der Datenbank zurechtfinden zu können und um eine eindeutige Zuweisung zwischen Grafik,
Teileinhalt und GAPL-Struktur zu ermöglichen wird zunächst die Struktur des Katalogs in die Datenbank
eingearbeitet.
Der GAPL - Aufbruch ergibt sich aus der Gesamtstruktur, die im Anhang dargestellt ist. Diese Gesamtstruktur wird in
der Datenbank angelegt:

(Auszug aus der Datenbank)

Die Position 0 entspricht der Überschrift der Bildtafel und ist gleichzeitig die Sprungadresse zwischen
übergeordneter Bildtafel (Baugruppe) und Unterbaugruppe, das heißt zum Beispiel eine Position im GAPL 05
verweist auf die Position 0 im GAPL 05-01.

Seite 21 von 81
3.3

Erläuterung der Datenfelder
Erläuterung der Datenfelder und Erarbeitung der Inhalte:

Illustrated Control Number ICN
Jede Bildtafel erhält eine ICN (Illustration Control Number), die einmalig und eindeutig ist. Die ICN ist gleichzeitig die
Adresse einer Bildtafel und wird für die Beziehung zwischen Bildtafel und Datenmodul verwendet. Ein Datenmodul
ist ein abgeschlossener Textbaustein (erstellt in SGML, Standard Generalized Markup Language), der einem einer
Bildtafel zugehörigen Listenteil entspricht. In der ICN wird auch der Stand der Änderung vermerkt, so dass
sichergestellt werden kann, dass immer nur der aktuelle Stand verwendet wird.
Die ICN des Projektes ist wie folgt aufgebaut:
ICN – YY – A – YYYYYY – Y – NNNNN – XXXXX – A – XX – X
Legende:

Y = Alphanummerisch
X = Nummerisch
A = Alphabetisch

NNNNN = Herstellerkode

Security
Classification
Issue Number
Variant Code
Sequential Number
Originator Code
Responsible Partner Company Code
Standard Numbering System Code
System Difference Code
Model Identification Code
Prefix ICN

Seite 22 von 81
Model Identification Code (MI)
Format/Aufbau: zweistellig, alphanummerisch

24 – A – YYYYYY – Y – NNNNN – XXXXX – A – XX – X

Codieru g für de MI Code 2

Wird o A tsseite erge e

Dieser Code identifiziert das System (hier die selbstfahrende Arbeitsmaschine) eindeutig, Jede ICN-Nummer, die mit
diesem Code beginnt ist damit diesem System zugewiesen.
System Difference Code (SDC)
Format/Aufbau: einstellig, alphabetisch
24 – A – YYYYYY – Y – NNNNN – XXXXX – A – XX – X
Dieser Code dient der Unterscheidung zwischen verschiedenen Variationen eines Systems (System A, System B,
usw.)
Standard Numbering System Code (SNS)
Format/Aufbau: sechsstellig, alphanummerisch
24 – A – YYYYYY – Y – NNNNN – XXXXX – A – XX – X

In der Dokumentation wird der SNS-Code des genehmigten Gerätestrukturplans GAPL verwendet. GAPL wird 6stellig, leere Stellen werden mit 0 aufgefüllt, z.B. GAPL 01 wird zu 010000.

Responsible Partner Company Code (RPC)(verantwortliche Firma)
Format/Aufbau:

einstellig, alphanummerisch

24 – A – YYYYYY – S – NNNNN – XXXXX – A – XX – X

Als Ke

uchsta e ird S festgelegt. Dieser Kennzeichnet die für die Dokumentation verantwortliche Firma.

Seite 23 von 81
Originator Code (ORIG)(erstellende Firma)
Format/Aufbau: fünfstellig, alphanummerisch
24 – A – YYYYYY – S – C7117 – XXXXX – A – XX – X
„C7117 Herstellercode
Dieser Code wird von der NAMSA (Nato Maintenance and Supply Agency) auf Antrag vergeben und kennzeichnet
einen Hersteller eindeutig, hier den Hersteller der Dokumentation

Sequential Number
Format/Aufbau: fünfstellig, nummerisch

24 – A – YYYYYY – S – C7117 – XXXXX – A – XX – X

Definition/Anwendung: Eindeutigen Nummern, werden von der erstellenden Firma vergeben und verwaltet. Diese
Nummer ist eine einfache fortlaufende Nummer.

Variant Code (VC)
Format/Aufbau:

einstellig, alphabetisch

24 – A – YYYYYY – S – C7117 – XXXXX – A – XX – X
Definition/Anwendung: VC , die Ke

u g A defi iert die Basisausga e, B die erste Varia te.

Issue Number
Format/Aufbau: zweistellig, nummerisch
24 – A – YYYYYY – S – C7117 – XXXXX – A – XX – X
Definition/Anwendung: Ke u g 01 defi iert die Basisausgabe. Bei Änderungen ist die Kennung fortlaufend zu
erhöhe , z.B. auf 02 . So kann immer der aktuelle Stand festgestellt werden, die höchste Issue entspricht dem
aktuellen Stand der Dokumentation.

Seite 24 von 81
Security Classification
Format/Aufbau: einstellig, nummerisch
24 – A – YYYYYY – S– C7117 – XXXXX – A – XX – 1
Definition/Anwendung: Kennzeichnet die Sicherheitseinstufung der Illustration.

1 = offen
2 = VS-NfD
3 = geheim

Über die ICN ist später in der Datenbank zusammen mit dem GAPL die eindeutige Zuordnung der Teile mit einer
Bildtafel möglich.

Seite 25 von 81
3.4

IPL Datenelemente Matrix und spezifische Festlegungen

Für das Projekt werden die umseitig aufgeführten Datenelemente gemäß SPEC 2000M angewendet.
Die Anlage besteht aus den Teilen:
Vorhaben bezogene Daten
Versorgungsartikelbezogene Daten

In den nachfolgenden Tabellen werden folgende spezielle Abkürzungen verwendet:

Abkürzung

Beschreibung

C

Conditional, bedingte Mussdaten

M

Mandatory, Mussdaten

O

Optional, Kanndaten

A

Provided if available, zu liefern, wenn verfügbar

-

Not Applicable, nicht zu befüllen

Versorgungsartikelbezogene Daten
Für die Erstellung dieser Dokumentation ist in der Gruppierung IPL (Illustrated Part List) die Spalte Draft (D) wichtig
mit der Unterscheidung Versorgungsartikel (VA) und kein Versorgungsartikel (KVA).
(Auszug aus SPEC 2000M Revision 2.1 Change 4)
Nr

Datenelement

Abkürzung
DD

Bemerkung

IPL

TEI

D

F

M

VA KVA VA KVA VA KVA
20

ATTACHING STORAGE OR

ASSP

ASP

C

C

C

C

C

C

SHIPPING PART
Befestigungs-/Lager- oder
Versandteil-Hinweiskode

Seite 26 von 81
Nr

Datenelement

Abkürzung
DD

Bemerkung

IPL

TEI

D

F

M

VA KVA VA KVA VA KVA
21

AUTHORISED LIFE

AL

AUL

C

-

C

-

C

-

CM

CMK

C

-

C

-

C

-

CSN

CSN

M

M

M

M

M

M

CICI

CTI

X

CICL

CTL

C

-

C

-

C

-

CAN

CAN

C

C

C

C

C

C

CR

CSR

O

-

O

-

O

-

CRTT

CRT

C

-

C

-

C

-

CC

CUR

A

-

C

-

C

-

DFL

DFL

C

C

C

C

C

C

Festgelegter Gesamtbetriebswert
( Dimensionskode siehe Nr. 86)
22

CALIBRATION MARKER
Kalibrierkennung

23

CATALOGUE SEQUENCE
NUMBER
Katalogfolgenummer

24

CATEGORY 1 CONTAINER
IDENTIFICATION
Kategorie I Container

25

CATEGORY 1 CONTAINER
LOCATION
Kategorie I Container Einbauort

26

CHANGE AUTHORITY
NUMBER
Änderungsnummer SPEC 2000M

27

CONSUMPTION RATE
Verbrauchsrate

28

CONTRACTOR REPAIR
TURNAROUND TIME
Instandsetzungsdurchlaufzeit

29

CURRENCY CODE

Es wird " EUR" ve

Währungsschlüssel
30

DESCRIPTION FOR
LOCATION
Beschreibung zum Einbauort

Seite 27 von 81
Nr

Datenelement

Abkürzung
DD

Bemerkung

IPL

TEI

D

F

M

VA KVA VA KVA VA KVA
31

DESCRIPTION FOR PART

DFP

DFP

M

M

M

M

M

M

DMC

DMC

A

-

C

-

C

-

E

EFY

C

C

C

C

C

C

ESD

ESD

C

-

C

-

C

-

EC

ESC

O

-

O

-

O

-

FC

FTC

C

-

C

-

C

-

HM

HAZ

C

-

C

-

C

-

IAI

IAI

C

C

C

C

C

C

I

IND

M

M

M

M

M

M

ILSN

ILS

O

O

O

O

O

O

ICY

ICY

C

-

C

-

C

-

Beschreibung zum Teil
32

DOMESTIC MANAGEMENT
CODE
RAF-Managementkode

33

EFFECTIVITY
Gültigkeitsbereich

34

ELECTROSTATIC SENSITIVE
DEVICE
Elektrostatisch empfindliches Teil

35

ESSENTIALITY CODE
Betriebsnotwendigkeit

36

FITMENT CODE
Nachbearbeitungshinweiskode

37

HAZARDOUS MATERIAL
Gefahrengutkode-UNO

38

ILLUSTRATION AFFECTED
INDICATOR
Kennzeichen ob Abbildung
Betroffen

39

INDENTURE
Kaskadenkode

40

INTEGRATED LOGISTIC
SUPPORT NUMBER
ILS-Nummer

41

INTERCHANGEABILITY
Ausweichhinweiskode

Seite 28 von 81
Nr

Datenelement

Abkürzung
DD

Bemerkung

IPL

TEI

D

F

M

VA KVA VA KVA VA KVA
42

ITEM NAME CODE

INC

INC

M

-

M

-

M

-

Versorgungsartikelnamenkode
43

ITEM SEQUENCE NUMBER

Versorgungsartikelna
gem. Namenhandbuch 12-H6

ISN

ISN

M

M

M

M

M

M

ITY

ITY

M

-

M

-

M

-

MP

MAP

C

-

C

-

C

-

MTBF

TBF

C

-

C

-

C

-

MSQ

MSQ

A

-

C

-

C

-

MV

MOV

C

C

C

C

C

C

NSN

NSN

C

-

C

-

C

-

NSC

NSC

M

-

M

-

M

-

Ortszahlfolgenummer
44

ITEM Type
Artikelart

45

MAINTENANCE PERCENT
Ausbauquote TruppenInstandhaltung

46

MEAN TIME BETWEEN
FAILURES
Mittlerer Betriebswert zwischen
Defekten (Maßeinheit einer
angenommenen Primärstörung)

47

MINIMUM SALES QUANTITY
Kleinste Abgabemenge Industrie

48

MODEL VERSION

Abweichungen der Festlegung "1" bei
Ersatzteilen müssen vom Hersteller begründet
werden und sind nur produktionstechnisch
begründet akzeptabel

Beschaffungsprojektversion
49

NATO STOCK NUMBER

Wird befüllt, wenn LAE oder gefordert

Versorgungsnummer
50

NATO SUPPLY CLASS
Materialklassennummer

51

NATO IDENTIFICATION
NUMBER

Materialklassenn
gem. Namenhandbuch 12-H6

NIIN

NIN

A

-

A

-

A

-

Wird befüllt, wenn LAE oder gefordert,
Temporär vergeben bis zur Katalogisierung

Identifizierungsnummer

Seite 29 von 81
Nr

Datenelement

Abkürzung
DD

Bemerkung

IPL

TEI

D

F

M

VA KVA VA KVA VA KVA
52

NATO SUPPLY CODE FOR

NSCM

MFC

M

M

M

M

M

M

NI

NIL

C

C

C

C

C

C

PLC

PLC

C

-

M

-

M

-

PN

PNR

M

M

M

M

M

M

PS/PC

PSC

M

-

M

-

M

-

PIC

PIC

O

-

O

-

O

-

PBD

PBD

A

-

C

-

C

PCD

PCD

M

-

M

-

M

-

PLT

PLT

M

-

M

-

M

-

QPNHA

QNA

M

M

M

M

M

M

QPUI

QUI

C

-

C

-

C

-

gem. H4 LogAmtBw

MANUFACTURERS
Herstellerkode
53

NOT ILLUSTRATED
Kennzeichen nicht abgebildet

54

PACKAGING LEVEL CODE
Verpackungsstufenkode

55

PART NUMBER

Abweichungen von der Eintragung "5" müssen
vom BWB bzw. Hersteller bekannt gegeben
werden.

Teilekennzeichen
56

PHYSICAL SECURITY/

Es wird "U" verwendet

PILFERAGE CODE
Sicherheitskode
57

POOL ITEM CANDIDATE
Versorgungspoolkennung

58

PRICE BREAK DATA
Staffelpreisdaten

59

PROCUREMENT CODE

Wird vergeben und publiziert von NAMSA

Beschaffungskode
60

PURCHASING LEAD TIME
Lieferzeit

61

QUANTITY PER NEXT HIGHER
ASSEMBLY
Menge pro Baugruppe

62

QUANTITY PER UNIT OF

Bei unbestimmten Bezugseinheitenkode muss
das DE geliefert werden.

ISSUE
Menge Maßeinheiten je
Bezugseinheitenkode

Seite 30 von 81
Nr

Datenelement

Abkürzung
DD

Bemerkung

IPL

TEI

D

F

M

VA KVA VA KVA VA KVA
63

REASON FOR SELECTION

RFS

RFS

M

M

M

M

M

M

RMQ

RMQ

C

-

C

-

C

-

ROQ

ROQ

C

-

C

-

C

-

RT

RTX

C

C

C

C

C

C

RD

RFD

C

C

C

C

C

C

RNCC

RNC

A

-

A

-

A

-

RNJC

RNJ

A

-

A

-

A

-

RNVC

RNV

A

-

A

-

A

-

RNSCM

RMF

C

-

C

-

C

1 = Versorgungsartikel
0 = kein Versorgungartikel

-

Auswahlgrund

64

RECOMMENDED MAINTENANCE QUANTITY
Vorschlagsmenge Erstbedarf
Truppenbereich

65

RECOMMENDED OVERHAUL/
REPAIR QUANTITY
Vorschlagsmenge Erstbedarf
Depotbereich

66

REFER TO

Wird verwendet als Verlinkungsdatum zwischen
Bildtafeln

Querverweis
67

REFERENCE DESIGNATOR
Schaltsymbolnummer

68

REFERENCE NUMBER
CATEGORY CODE
Teilekennzeichen-Kategoriekode

69

REFERENCE NUMBER
JUSTIFICATION CODE
VersorgungsnummerBegründungskode

70

REFERENCE NUMBER
VARIATION CODE
Teilekennzeichen-Variantenkode

71

REPLACING NATO SUPPLY
CODE FOR MANUFACTURES
Ersetzender Herstellerkode

Seite 31 von 81
Nr

Datenelement

Abkürzung
DD

Bemerkung

IPL

TEI

D

F

M

VA KVA VA KVA VA KVA
72

REPLACING PART NUMBER

RPN

RPP

C

-

C

-

C

-

SR

SRA

C

-

C

-

C

-

SMFI

SMF

C

C

C

C

C

C

SMFR

MFM

C

C

C

C

C

C

S

SRV

M

M

M

M

M

M

SLC

SLC

A

-

M

-

M

-

SPU

SPU

C

-

C

-

C

-

Nur bei RFS >0 und SPC 2 oder 6

SUU

SUU

C

-

C

-

C

-

Nur bei RFS >0 und SPC 2 oder 6

SMR

SMR

M

M

M

M

M

M

siehe SMR-Kode

SPC

SPC

M

-

M

-

M

-

Ersetzendes Teilekennzeichen
73

SCRAP RATE
Faktor nicht instandsetzbarer
Artikel

74

SELECT OR MANUFACTURE
FROM IDENTIFIER
Auswahlreihenkennung

75

SELECT OR MANUFACTURE
FROM RANGE
Auswahlreihe

76

SERVICE

Eintrag: GYH (Heer)

Teilstreitkraft
77

SHELF LIFE CODE
Lagerzeitkode

78

SIZE OF PACKAGED UNIT
Artikelgröße verpackt

79

SIZE OF UNPACKAGED UNIT
Artikelgröße unverpackt

80

SOURCE MAINTENANCE
RECOVERABILITY
Materialerhaltungskode

81

SPARE PARTS
CLASSIFICATION
Ersatzteilklassifizierung

Seite 32 von 81
Nr

Datenelement

Abkürzung
DD

Bemerkung

IPL

TEI

D

F

M

VA KVA VA KVA VA KVA
82

SPECIAL STORAGE

SS

STR

M

-

M

-

M

-

SPQ

SPQ

M

-

M

-

M

-

TBO

TBO

C

-

C

-

C

-

TBSSV

TSV

C

-

C

-

C

-

TCIAL

TCA

C

-

C

-

C

-

TCIBF

TCM

C

-

C

-

C

-

TCIBO

TCO

C

-

C

-

C

-

TCISV

TCS

C

-

C

-

C

Eintrag: "0"

-

Lagerungskennzeichen
83

STANDARD PACKAGE
QUANTITY
Standardverpackungsmenge

84

TIME BETWEEN OVERHAULS
Festgelegter Betriebswert zwischen
Überholungen
( Maßeinheit zwischen zwei
planmäßigen Überholungen )

85

TIME BETWEEN SCHEDULED
SHOP VISITS
Festgelegter Betriebswert zwischen
Planmäßigen Werkstattaufenthalten
( Maßeinheit zwischen zwei
planmäßigen Werkstattaufenthalten zur
MatErhaltung. Keine Überholung !)

86

TIME/CYCLE INDICATOR/AL
Dimensionskode (FGB)
( Dimensionskode zu Nr. 21)

87

TIME/CYCLE INDICATOR/ MTBF
Dimensionskode (MBZD)
( Dimensionskode zu Nr. 46)

88

TIME/CYCLE INDICATOR/ TBO
Dimensionskode (FBUE)
( Dimensionskode zu Nr. 84)

89

TIME CYCLE INDICATOR/ TBSSV
Dimensionskode (FBWA)
( Dimensionskode zu Nr. 85)

Seite 33 von 81
Nr

Datenelement

Abkürzung
DD

Bemerkung

IPL

TEI

D

F

M

VA KVA VA KVA VA KVA
90

TOTAL LIFE

TL

TLF

C

-

C

-

C

-

TQ

TQY

-

-

-

-

-

-

TQPL

TQL

M

M

M

M

M

M

TOP

TOP

A

-

M

-

M

-

Unverbindliche Preisempfehlung 06

UI

UOI

M

-

M

-

M

-

EA, M, L

UM

UOM

C

-

C

-

C

-

UP

UPR

A

-

C

-

C

-

UOCA

UCA

C

C

C

C

C

C

UOCE

UCE

C

C

C

C

C

C

WPU

WPU

O

-

O

-

O

-

WUU

WUU

O

-

O

-

O

-

Gesamtlebensdauer
91

TOTAL QUANTITY
Gesamtmenge Ersatzteilurliste

92

TOTAL QUANTITY PER LOCATION
Gesamtmenge Einbauort

93

TYPE OF PRICE
Preisart

94

UNIT OF ISSUE
Bezugseinheitenkode

95

UNIT OF MEASURE
Maßeinheitenkode

96

UNIT PRICE
Preis je Bezugseinheit

97

USABLE ON CODE ASSEMBLY
Anwendungskode Baugruppen

98

USABLE ON CODE EQUIPMENT
Anwendungskode Gerät

99

WEIGHT OF PACKAGED UNIT
Artikelgewicht verpackt

100

WEIGHT OF UNPACKAGED UNIT
Artikelgewicht unverpackt

In der oben gezeigten Tabelle sind alle möglichen Datenfelder dargestellt. Alle mit einem M unter Draft
gekennzeichneten Felder müssen befüllt werden, diese Informationen müssen entweder beim Hersteller beschafft,
bei der Bundeswehr beantragt oder selbst erarbeitet werden.

Seite 34 von 81
Zusätzlich werden für das Programm APART noch Strukturelle Daten benötigt:
CSN: Catalogue Sequence Number (Katalogfolgenummer)
Setzt sich aus folgenden Feldern zusammen:
Das Feld HCSN (High Catalogue Sequence Number)
8-stelliger Kode, setzt sich zusammen aus dem GAPL mit den Unterbaugruppen bis zur sechsten
Stelle. Die letzten beiden Zifferngeben die Bildzahl an.
Das Feld LCSN (Low Catalogue Sequence Number)
4 Stelliger Kode. Der LCSN entspricht der Ortszahl in der Bildtafel. Die ersten drei
Stellen werden numerisch angegeben.
Die vierte Stelle wird alphabetisch vergeben und kommt dann zu Anwendung, wenn
zwischen zwei Ortszahlen ein zusätzliches Teil eingeschoben wird.
ISN: Item Sequence Number (Ortszahlfolgenummer)
3-stelliger Kode, setzt sich zusammen aus Stelle 1 und 2 Numerisch, beginnend mit
und Stelle 3 Alphabetisch aufsteigend, beginnend mit A.

00

00A, wenn nur ein Artikel unter der Ortszahl aufgeführt ist
00A, 00B,… e
ehrere Artikel u ter der Ortszahl aufgeführt si d. Dies ka
geschehen,
wenn es für einen bisher verwendeten Artikel einen Ersatz gibt oder z.B.
Verschleißteile wie
Distanzscheiben mit verschiedener Dicke.

Daraus ergibt sich eine eindeutige Adresse eines Artikels innerhalb der Dokumentation.

Seite 35 von 81
IND: Indikator (Kaskade)
Gibt die Kaskadierung von Baugruppen und Unterbaugruppen auf einer Bildtafel an
IND beginnt immer mit 1 an der Ortszahl 000

Materialerhaltungskode (SMR)
Der Materialerhaltungskode ist sechsstellig, zerfällt jedoch in fünf Informationsblöcke mit jeweils
eigenständiger Aussage.
Nur die Kombination aller fünf Einzelaussagen ergibt eine sinnvolle, für den Einbauort des
Artikels gültige Aussage darüber, wie der Artikel dieses Einbauorts beschafft, wo er ausgebaut, wo
und wie er instandgesetzt oder verwertet / entsorgt wird.
Wie Aussagen zu Eigenschaftskode (Materialkode + Rückführungskode), Materialerhaltungsstufe oder
Materialerhaltungsstufen-Berechtigungskode gewonnen werden können, ist im SMR-Konzept der
materialverantwortlichen Teilstreitkraft beschrieben.
Es handelt sich um folgende Blöcke:
1. + 2. Stelle

:

Bezugsquelle

3. Stelle

:

Austausch, Materialerhaltung

4. Stelle

:

Instandsetzung, Materialerhaltung

5. Stelle

:

Rückführung/ Aussonderung

6. Stelle

:

Querverweis zum Material-/ Rückführungskode

Die SMR-Kodierung wird auf Grund von Erfahrungswerten und Forderungen der Bundeswehr erstellt. Im
diesen Fall bekommen alle Artikel, die keine Versorgungsartikel sind den SMR- Kode XB, alle logistischen
Baugruppen werden mit XA kodiert. Versorgungsartikel erhalten in der Regel die Kodierung PAOZZE.

(Auszug aus der Datenbank)

Seite 36 von 81
Eine Übersicht über die SMR-Kodierungen ist in nachfolgender Tabelle dargestellt.
(Auszug aus SPEC 2000M Revision 2.1 Change 4)

Seite 37 von 81
3.5

Aufbau einer Bildtafel:

Abweichend zu üblichen Bildtafeln, bei denen die Nummerierung der Positionen von 1 aufsteigend beginnt fordert
die Vorschrift SPEC 2000M eine Position 0. Diese Position entspricht einer Baugruppe oder Unterbaugruppe und ist
gleichzeitig der Inhalt der gesamten Bildtafel.

Bildtafel Baugruppe
POS Bezeichnung(DFP)
000
Baugruppe
001
Bauteil 01
002 Unterbaugruppe 01
003
Bauteil 02
004 Unterbaugruppe 02
005
Bauteil 03
006
Bauteil 04

Menge
(TQL)
REF
1
1
1
1
1
1

Bildtafel Unterbaugruppe
POS
000
001
002
003
004
005
006
007
008

Bezeichnung(DFP)
Unterbaugruppe 01
Bauteil 01
Bauteil 02
Bauteil 03
Bauteil 04
Bauteil 05
Bauteil 06
Bauteil 07
Bauteil 08

Menge
(TQL)
REF
1
1
1
1
1
1
1
1

Bildtafel Unterbaugruppe
POS
000
001
002
003
004
005
006
007
008

Bezeichnung(DFP)
Unterbaugruppe 02
Bauteil 01
Bauteil 02
Bauteil 03
Bauteil 04
Bauteil 05
Bauteil 06
Bauteil 07
Bauteil 08

Menge
(TQL)
REF
1
1
1
1
1
1
1
1

Seite 38 von 81
Die Unterbaugruppe wird als Position in der übergeordneten Bildtafel als Position mit Mengenangabe dargestellt
und in der Unterbaugruppenbildtafel als Position 000 mit der Menge REF angegeben. REF bedeutet dass diese
Position als Unterbaugruppe auf eine Position in einer übergeordneten Bildtafel referenziert. In dem Datenfeld RTX
(refer to) wird zusätzlich dieser Position die Adresse der Herkunft zugewiesen, ebenso wie an der Herkunftsposition
die Zieladresse angegeben wird. Über diese Verlinkung kann man dann später in der Interaktiven Elektronischen
Technischen Dokumentation (IETD) zwischen den Baugruppen hin und her wechseln.
Beispiel:

Baugruppe

Unterbaugruppe

Unterbaugruppe

Unterbaugruppe

Unterbaugruppe

Seite 39 von 81
4.

Erarbeiten der Datenfelder, die zur Unterscheidung der einzelnen
Publikationsarten benötigt werden.

Um für die späteren Publikationen die entsprechend notwendigen Daten filtern und über Abfragen in eine
entsprechende Datenform bringen zu können sind Auswahlfelder notwendig.
Auch für unterschiedliche Strukturen müssen Datenfelder angelegt werden.
Für die Unterscheidung der Kunden wurden Datenfelder mit der ja/nein Auswahl angelegt:

Diese Merkmale sind jederzeit erweiterbar, so dass auch andere Konfigurationen leicht zu erstellen und für eine
Publikation auslesbar sind.
Für die Stukturierung nach SPEC 2000M gibt es das Datenfeld IND, in dem die Kaskadierung jeder Bildafel, beginnend
mit Kaskade 1 an Position 000, eingetragen wird. (Weitere Erläuterung der Kaskade in Kapitel 6.1)

Anhand dieser Kaskadierung kann dann die Zugehörigkeit zu Unterbaugruppen innerhalb der Bildtafel ausgelesen
werden. Auf der Bildtafel ist die Kaskadierung als Klammer zu sehen.
Seite 40 von 81
In APART wird die Kaskade durch den Zahlindex IND (Indenture) angegeben
Haupbaugruppe mit 1 (Pos 0), U ter augruppe
it 2, , …
Kaskade in APART und Klammer in Bildtafel (Pos 10 und 11 sind Bestandteil von Pos 9)

Seite 41 von 81
Für die Strukturierung der Publikation unter CatalogCreator muss ein anderer Weg gegangen werden.
Hier wird eine Kaskadierung zur Erstellung der Bildtafelstruktur benötigt, es gibt aber keine Kaskadierung innerhalb
einer Bildtafel. Jeder Kaskadensprung bedeutet eine neue Bildtafel, die entsprechend dem Kaskadensprung
eingerückt ist.

Position 3 verweist auf eine neue Bildtafel:

Seite 42 von 81
5.

Erstellen der Bildtafeln und Befüllen der Datenbank ACESS.

In diesem Kapitel wird erläutert, wie aus den vorliegenden Daten Bildtafeln mit Listenteil entstehen:

Basis ist die Dokumentation des Fahrzeugs im Konstruktionsstand Version 2.0
Neu dokumentiert werden soll der Stand Version 3.0. Hier wurden umfangreiche Änderungen gegenüber der
Vorgängerversion vorgenommen. Zum Beispiel wurden die kompletten elektrischen und hydraulischen Systeme
überarbeitet und geändert, diverse Anbaugeräte müssen neu dokumentiert werden.
Der Katalog zur Version 2.0 war nicht nach dem Geräteaufgliederungsplan GAPl aufgebaut, deshalb muss der Katalog
Version 3.0 komplett umstrukturiert werden.
Aus vorhandenen Bildtafeln sollte so viel wie möglich übernommen werden, sofern sie in der neuen Struktur nach
GAPL entsprechen.
Änderungen werden anhand von 3D-Modell, Stücklisten, Skizzen und Fotos erfasst und bearbeitet.
Da zu Beginn der Dokumentation die Konstruktionsphase noch nicht beendet war liegen für viele Baugruppen noch
keine Konstruktionszeichnungen und Stücklisten vor.
Im vorliegenden 3D-Modell sowie so wie in den dazugehörenden sind Stücklisten keine Befestigungsmaterialien wie
Schrauben, Scheiben und Muttern enthalten, müssen diese separat festgestellt werden. Ebenso fehlen die meisten
Hydraulikverbindungen wie Schläuche, Verschraubungen, Rohre und Ventile, da diese zu Beginn des
Dokumentationsprozess noch nicht endgültig definiert sind. Auch die Elektrik, vor allem die Verkabelung fehlt zu
diesem Zeitpunkt noch vollständig. Ebenso können sich dadurch während der Dokumentation der Ersatzteile noch
Änderungen oder Erweiterungen ergeben.
Weil die Grafiken auch in eine interaktive Katalogversion eingebunden werden sollen müssen für jede Position
Hotspot Informationen hinterlegt werden. Das heißt für jede Positionsnummer auf der Grafik wird ein Feld definiert,
für das als Information die Positionsnummer zugewiesen ist. Diese Information wird in einer eigenen Ebene auf der
Grafik gespeichert und kann später bei der Publikation ausgelesen werden.

Seite 43 von 81
5.1

Bildtafel aus 3D-Modell

Auszug aus dem 3D-Modell:

Für die Erstellung einer Bildtafel aus einem 3D-Modell wird zunächst der relevante Teil mit allen dazugehörigen
Teilen extrahiert. Anhand der Stückliste kann so eine Baugruppe isoliert dargestellt werden. Dieser Auszug dient
dann als Grundlage für eine isometrische Darstellung der Baugruppe.

Seite 44 von 81
Auszug aus dem 3D-Modell:

Die entsprechenden Befestigungsteile wurden soweit vorhanden aus Stücklisten entnommen, der Rest vor Ort
ermittelt.

Seite 45 von 81
Als Ergebnis entsteht dann eine Grafik in isometrischer Darstellung

mit dazugehörigem Listenteil.

Seite 46 von 81
5.2

Bildtafel aus einer Vorlage des Vorgängerkatalogs

Anhand von Bildern und einer Bildtafel des Katalogs Version 2.0 wurde folgende Bildtafel erstellt:

Zu der Bildtafel fehlen die entsprechenden Artikelnummern:

Seite 47 von 81
Nach der Stoffsammlung :

Seite 48 von 81
Aus diesen Informationen und zusätzlichen Angaben zur grafischen Darstellung ergibt sich folgende endgültige
Bildtafel:

Mit dem Entsprechenden Listenteil:

Seite 49 von 81
5.3

Bildtafel aus Foto:

Für Bildtafeln, bei denen es weder Zeichnungen noch Stücklisten als Grundlage gibt muss nach Fotos gearbeitet
werden:

Zu einem Foto werden die Teilenummern der Ersatzteile eingetragen. In der Grafik wird dann aus dem Bild eine
isometrische Zeichnung erstellt, die Ersatzteile explodiert und mit Positionsnummern versehen. Zusätzlich wurden
noch Teile aus den 3D-Daten verwendet (z.B. Pos 1). Als Vorlage für die Grafik dient dabei eine Handskizze des
Redakteurs mit der Bildtafelaufteilung sowie den zu verwendenden Einzelteilen mit Nummerierung.

Seite 50 von 81
Der zugehörige Listenteil wird parallel dazu erstellt:

(Auszug aus der Datenbank)

Seite 51 von 81
5.3

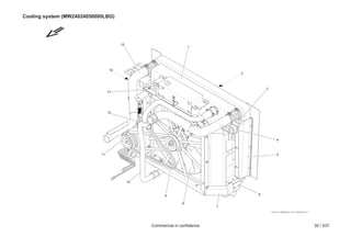
Erstellung einer Bildtafel des Hydrauliksystems:

Basis ist der Hydraulikschaltplan des Kunden, in dem die Teilenummern der Hydraulikschläuche eingetragen sind.

(Auszug aus Hydraulikschema des Kunden)

Da aber keinerlei Verschraubungen, Rohre oder Ventile vermerkt sind und auch keine Stücklisten existieren muss auf
Datenmaterial einer Stoffsammlung zurückgegriffen werden:

Seite 52 von 81
Bilder der Stoffsammlung, ergänzt um Teilebezeichnungen:

Seite 53 von 81
Mit diesen Angaben und einigen weiteren Handschriftlichen Notizen ergibt sich folgende Liste:

Seite 54 von 81
Die Bildtafel wird zur Korrektur an den Kunden geschickt und kommt von dort ergänzt zurück:

Das Ergebnis ist dann die Bildtafel in ihrer endgültigen Form:

Seite 55 von 81
So wird Bildtafel für Bildtafel der Inhalt der Grafik sowie der Dateninhalt des Listenteils erarbeitet. Es ergeben sich
insgesamt für die gesamte Datenbank 4527 Datensätze wobei jeder Datensatz für ein Teil oder eine Baugruppe
steht.
Jede erstellte Bildtafel wird an den Kunden zur Korrektur geschickt, um fehlende Teile zu ergänzen, Fehler oder
Änderungswüsche zu vermerken oder auch Baugruppenaufbrüche zu streichen.
Für diesen Teil der Erstellung der Kataloginhalte ist ein enger Kontakt zum Kunden über E-Mail und FTP-Server für
den Datenaustausch sowie telefonische Kontakte zu den entsprechenden Stellen (Konstruktion, Montage)
notwendig, um Änderungen und Fehler schnell einarbeiten zu können sowie fehlende Daten zu erhalten.
Insgesamt entstehen für den Katalog 298 Bildtafeln mit 329 Grafiken und dem jeweils entsprechenden Listenteil

Seite 56 von 81
6.

Strukturelle Vorbereitung der Daten für APART.

Für die Publikation der Ersatzteilurliste (ETU) wird das Programm APART verwendet. Dieses umfasst eine Datenbank
sowie die Möglichkeit, die Nachrichten für die Bundeswehr zu erzeugen sowie die verschiedenen
Bearbeitungsschritte und Änderungen im Verlauf zu dokumentieren.
Der Datenaustausch mit der Bundeswehr wird durch verschiedene in der SPEC 2000M genau vorgeschriebene
Nachrichtenarten durchgeführt. So werden die Datenlieferung der gesamten Ersatzteilurliste sowie Änderungen
oder Korrekturen über spezielle festgelegte Nachrichtenarten durchgeführt. Diese Nachrichten werden im .txt
Format erzeugt und enthalten die für den entsprechenden Rechner lesbare Kodierungen, anhand derer die weitere
automatische Bearbeitung erfolgt.
So gibt es Nachrichten für
die Grunderstellung (CSNIPD)
Änderungen (UPIPCT)
genehmigungspflichtige Änderungen (UPIPCO)
Katalogisierungsanforderungen (CODREQ)
Diese Nachrichten werden von APART generiert, abhängig vom entsprechenden Bearbeitungsstand.
Der jeweilige Nachrichtenstand wird von APART aufgezeichnet, so dass jederzeit feststellbar ist, wer im System
welche Nachricht erzeugt hat und auf welchem Bearbeitungsstand sich die Datenbank dadurch befindet.
Änderungen, die durch die Ämter generiert werden und als Nachricht für APART geschickt werden können ebenso
eingelesen werden.
Jede Bearbeitungsstufe besitzt bestimmte Berechtigungen um Änderungen durchführen zu können. So wird
sichergestellt, dass keine beliebigen Änderungen in bestehenden Publikationen durchgeführt werden können.
In der Grunderstellung kann noch alles beliebig geändert und angepasst werden, wird der Katalog dann in den Stand
Master erhoben, wird er gesperrt. Änderungen sind dann nur noch nach Genehmigung durch die Amtsseite nach
einem bestimmten Änderungsverfahren möglich.

Seite 57 von 81
6.1

Aufbau der Struktur für APART

Im Kapitel 4 wurde kurz die Kaskadierung der Bildtafeln für das Programm APART angesprochen. Im Zuge der
strukturellen Vorbereitung für APART soll dieses näher erläutert werden.
Eine Bildtafel beginnt strukturell immer an der Position 000 mit der Kaskade 1 und stellt eine komplette Baugruppe
dar. Die einzelnen Bauteile oder Unterbaugruppen innerhalb der Baugruppe werden mit 2 kaskadiert, weitere
Einzelteile von Unterbaugruppen dann jeweils mit Kaskade 3 und höher, abhängig von dem
Unterbaugruppenaufbruch innerhalb einer Bildtafel.
Gesamte Bildtafel (Position 0) hat die Kaskade 1

Unterbaugruppe hat
Kaskade 2
Einzelteile haben Kaskade 2

Einzelteile der
Unterbaugruppe haben
Kaskade 3

Die Kaskade wird im Feld IND angezeigt.

Seite 58 von 81
Die strukturelle Gliederung aller Bildtafeln wird über den HCSN (High Catalogue Sequenze Number) erzeugt.
Die ersten beiden Ziffern geben wieder den GAPL an, die weiteren Ziffern ergeben dann den fortlaufenden
Strukturbaum an:

In APART ergibt sich daraus folgende Bildtafelstruktur:

Seite 59 von 81
Diese Struktur wird analog zur im Excel erstellten und im Anhang dokumentierten Gesamtstruktur durchgeführt.

Gelb markiert sind die Positionsnummern in der Baugruppenübersicht und die dazugehörigen HCSN.

Seite 60 von 81
6.2

Querverweise

Zwischen den Baugruppen und den Unterbaugruppen werden in APART Querverweise erstellt die innerhalb der
Baugruppen auf die entsprechenden Unterbaugruppen verweisen. Dabei verweist eine Baugruppenposition auf die
Position 0 der Unterbaugruppe. Die Position 0 der Unterbaugruppe verweist dann wieder auf die Ursprungsposition:

Exe plarischer Auszug aus APART, Feld RTX steht für de Quer er eis refer to

Seite 61 von 81
7.

Einarbeitung der Daten in APART.

Um die Daten in das Programm APART einarbeiten zu können wurde eine Abfrage in ACCESS erstellt, die die
Datensätze in der Form ausgibt, die für APART benötigt wird:

Die Abfrage erfolgt bildtafelweise

Sie gibt folgende Tabelle aus:

Für die Artikel, die im Feld RFS den Eintrag 1 haben ergeben sich noch weiterführende Daten, die dann direkt aus der
ACCESS-Datenbank entnommen werden.

In APART sieht das Ergebnis dann wie folgt aus:

(Zeilenauszug aus APART)

Seite 62 von 81
Für Versorgungsartikel werden weitere Daten benötigt. Diese werden entweder vom Hersteller vorgegeben (z.B.
Preis, Lieferzeit etc.) oder müssen Konzepten der Bundeswehr entnommen werden.
Hierzu gehört das VersorgungsArtikel Namen Konzept (VANK):
Hier werden bestimmten Artikeln einheitliche Namen zugewiesen und einer Materialklasse zugeordnet. Diese
können in einer separaten Datenbank ermittelt werden. Dem Versorgungsartikel wird eine Kennnummer zugewiesen
(VANK). Hinter dieser Nummer steht der entsprechende Versorgungsartikelname.
Ermittlung von Daten zu Versorgungsartikeln aus der Datenbank H6-Light:

Seite 63 von 81
Eingabemaske in APART:

Hier wird der NSC eingegeben.

Versorgungsartikel, die noch keine
Versorgungsnummer haben, werden
temporär angelegt. Diese temporäre
Versorgungsnummer wird später durch eine
richtige Versorgungsnummer ersetzt, die
durch das Logistikamt der Bundeswehr
(LogABw) vergeben wird.

Diese Daten werden in APART in gesonderten Datenfeldern eingetragen (Kennnummer VANK entspricht in
APART dem INC, Item Name Code). Sobald ein Artikel angelegt wird kann man in einer separaten Maske
die entsprechenden Versorgungsartikeldaten eintragen.

Wird der INC eingegeben erscheint automatisch der Versorgungsartikelname unabhängig vom Gebrauchsname.

Seite 64 von 81
8.

Nachrichtenverkehr nach SPEC 2000M mit den verschiedenen Ämtern
der Bundeswehr.

Das Versorgungskonzept der Bundeswehr sieht vor, Ersatzteile zentral zu beschaffen. Hierzu erhält jedes
beschaffbare Ersatzteil eine Versorgungsnummer, über die es dann beschafft werden kann. Hinter einer
Versorgungsnummer können dann allerdings auch mehrere Hersteller für ein Teil gelistet sein.
Beispiel DIN Schraube: Hier wird hinter der Versorgungsnummer nur die DIN und die Größe der Schraube
angegeben, die verschiedenen Hersteller sind dann zusätzlich gelistet.
Um der Bundeswehr mitzuteilen, welche Artikel als Versorgungsartikel katalogisiert werden sollen wird eine
Nachricht CODREQ erstellt. Das Datenaustauschverfahren wird durch eine Datenaustauschvereinbarung geregelt, die
zwischen dem entsprechenden Amt (hier Logistikamt der Bundeswehr LogABw) und dem Auftragnehmer
geschlossen wird. Hier werden alle notwendigen Übertragungsdatenelemente und Codes zur
Nachrichtenübermittlung festgelegt.
Es können verschiedene Nachrichtenarten ausgespielt werden:


Nachrichten zur Beantragung einer Versorgungsnummer (Kodifizierungsanfrage)

In dieser Nachricht wird für den empfangenden Computer lesbar aufbereitet der Anfrageinhalt
verschickt. Die Nachricht wird aus den Daten in APART erstellt.


Nachricht zur Erzeugung einer Ersatzteilurliste ETU (CSNIPD)
In dieser Nachricht wird der Gesamte Dateninhalt, der zur Erstellung einer ETU notwendig ist, in
einer für das System lesbaren Textnachricht verschlüsselt und vom Empfängersystem wieder zu
einem lesbaren Katalog aufbereitet.

Seite 65 von 81
9.

Struktur für die Publikation unter Catalog Creator

Die Publikationen für das Ministry of Defense sowie den industriellen Katalog werden in dem Programm
CatalogCreator erstellt. Diese erfordert einen komplett anderen strukturellen Aufbau der Daten.

9.1

Erarbeiten der Struktur

CatalogCreator kann zwei Formen der Struktur verwalten:
Die erste Form:
Die erste Form ist die Struktur nach einer durchgängigen Kaskadierung. Dabei ist jeder Sprung in der Kaskade eine
neue Baugruppe.

Position
0
1
2

Baugruppe 1
Bauteil
Baugruppe
Bauteil
Unterbaugruppe 1

Kaskade
0
1
1
Unterbaugruppe 1
Position
Bauteil
0
Baugruppe
1
Bauteil
2
Bauteil
3
Bauteil
4
Bauteil
5
Bauteil
6
Bauteil
7
Bauteil

3

2
3
3
3
3
3
3
3
1

Unterbaugruppe 2
Unterbaugruppe 2
Position
Bauteil
0
Baugruppe
1
Bauteil
2
Bauteil
3
Unterbaugruppe 3

2
3
3
3
Unterbaugruppe 3
Position
Bauteil
0
Baugruppe
1
Bauteil
2
Bauteil
3
Bauteil
4
Bauteil
5
Bauteil
6
Bauteil
7
Bauteil

4
5
6
7
4
5

Bauteil
Bauteil

Bauteil
Bauteil
Bauteil
Bauteil

4
5
5
5
5
5
5
5
3
3
3
3
1
1

Seite 66 von 81
Dabei muss die Kaskade und somit der ganze Datenbankaufbau Zeile für Zeile der Publikation entsprechen. Der
Vorteil ist die Übersichtlichkeit in der Datenbank, Nachteil ist das schwierigere Einfügen einer neuen Baugruppe, da
der gesamte Rest aufrücken muss.
In der bisher erstellten Kaskadierung für APART beginnt jede Bildtafel mit Kaskade 1, die Teile die direkt darunter
fallen erhalten Kaskade 2 und Baugruppen untergeordnete Teile entsprechend Kaskade 3, 4 usw. Diese Kaskade kann
von CatalogCreator nicht verwendet werden, da sich daraus keine hierarchische Struktur ergeben und
Unterbaugruppen innerhalb einer Baugruppe als neue Bildtafel angelegt werden würde.
So würden die Bildtafel und der Listenteil nicht übereinstimmen, da für eine Unterbaugruppe sofort eine neue
Bildtafel mit Listenteil der Unterbaugruppe angelegt werden würde zu der es aber keine eigenständige Grafik gibt.

Seite 67 von 81
Zweite Form:
Vater – Sohn – Beziehung:
Baugruppe
Baugruppe 1
Baugruppe 1
Baugruppe 1
Baugruppe 1
Baugruppe 1
Baugruppe 1
Baugruppe 1
Baugruppe 1
Baugruppe 1
Baugruppe 1
Baugruppe 1
Baugruppe 1
Baugruppe 1
Baugruppe 1
Baugruppe 1

Position
0
1
2
3
4
5
6
7
8
9
10
11
12
13
14

Teil
Baugruppe 1
Bauteil
Bauteil
Bauteil
Bauteil
Bauteil
Bauteil
Bauteil
Baugruppe 3
Bauteil
Bauteil
Baugruppe 2
Bauteil
Bauteil
Baugruppe 4

Baugruppe 4
Baugruppe 4
Baugruppe 4
Baugruppe 4
Baugruppe 4
Baugruppe 4
Baugruppe 4
Baugruppe 4
Baugruppe 4
Baugruppe 4

0
1
2
3
4
5
6
7
8
9

Baugruppe 4
Bauteil
Bauteil
Bauteil
Bauteil
Bauteil
Bauteil
Bauteil
Bauteil
Bauteil

Baugruppe 2
Baugruppe 2
Baugruppe 2
Baugruppe 2
Baugruppe 2
Baugruppe 2
Baugruppe 2
Baugruppe 2

0
1
2
3
4
5
6
7

Baugruppe 2
Bauteil
Bauteil
Bauteil
Bauteil
Bauteil
Bauteil
Bauteil

Baugruppe 3
Baugruppe 3
Baugruppe 3
Baugruppe 3
Baugruppe 3
Baugruppe 3
Baugruppe 3
Baugruppe 3

0
1
2
3
4
5
6
7

In einer Vater – Sohn – Beziehung wird in
einem zusätzlichen Feld jedem Bauteil die
Zugehörigkeit zu einer Baugruppe
zugewiesen. CatalogCreator prüft dann an
jeder Position 0 zu welcher Position in
einer Übergeordneten Baugruppe die
Unterbaugruppe gehört und ordnet diese
Bildtafel dann an der richtigen Position in
der Struktur ein. In der Datenbank selbst
hat dies den Nachteil, dass man nicht
gleich eine Struktur erkennen kann. Der
Vorteil ist, dass man beliebig viele neue
Unterbaugruppen in die Struktur einfügen
kann, da die Zugehörigkeit zu einer
Baugruppe nur über eine Position in der
Übergeordneten Baugruppe definiert ist.

Baugruppe 3
Bauteil
Bauteil
Bauteil
Bauteil
Bauteil
Bauteil
Bauteil

Seite 68 von 81
9.2

Aufbau der Struktur

Da die Datenbank bereits der Struktur nach GAPL folgt und damit eine kaskadierte Struktur für CatalogCreator nur
mit großem Aufwand zu realisieren wäre fiel die Entscheidung auf die Struktur nach der Vater – Sohn – Beziehung.
Ein weiteres Problem stellt sich durch die Zuordnung Bildtafel zu Baugruppe. Hier muss die Zielgrafik der Baugruppe
bereits der Position der Startadresse zugewiesen werden. Gleichzeitig benötigt CatalogCreator den Grafiknamen mit
Dateiendung, da an dieser Stelle direkt auf die jeweilige Grafikdatei verlinkt wird.

Grafik der
Baugruppe

Zielgrafik der
Unterbaugruppe

Seite 69 von 81
Im nächsten Arbeitsschritt wird die Vater – Sohn – Beziehung erzeugt. Für CatalogCreator ist wichtig, das Vater und
Sohn nie gleich sein dürfen, da sich sonst eine Endlosschleife ergibt, wenn Vater auf Sohn verweist und Sohn auf
Vater. Deshalb muss das Vaterfeld an der Position 0 in GAPL 0 leer sein, da hier keine höhere Baugruppe existiert.

Gleiches gilt für die Position 0 aller folgenden Bildtafeln, im Unterschied zur ersten Bildtafel wird hier aber das VaterFeld befüllt und das Sohn-Feld muss leer bleiben.

Seite 70 von 81
10. Publikation des Katalogs
An die jeweiligen Kunden wird die Publikation in verschiedenen Ausführungen erstellt.

10.1 Publikation unter APART
Die Publikation des Katalogs unter APART erfolgt über die Druckfunktion des Programms. Auf diese Weise kann eine
IPL (Illustrated Parts List) als WORD-Dokument erzeugt werden. In dieser IPL sind keine Grafiken enthalten, es ist ein
reiner Listenkatalog. Die eigentliche Veröffentlichung des Ersatzteilkatalogs aus den Daten der ETU wird nach dem
Genehmigungsverfahren vom öffentlichen Auftragsgeber Bundeswehr / Heer erstellt aus den zur Verfügung
gestellten Daten der ETU. Der Grafikanteil wird separat dazu geliefert. Die IPL Daten finden sich als Auszug im
Anhang 2.

10.2 Publikation unter CatalogCreator
Für die Publikation als PDF Dokument bzw. als interaktive elektronische technische Dokumentation wird das
Programm CatalogCreator verwendet. Dieses besteht aus dem Ausführungstool CC_Cockpit, in dem der
Publikationsprozess durchgeführt wird sowie dem Tool CC_DataConverter, mit dem die strukturelle Aufbereitung
und Programmierung für die Publikation erstellt wird.
Um unter CatalogCreator publizieren zu können müssen verschieden Tabellen und Steuerdateien vorbereitet
werden. Mit diesen Dateien wird das Layout festgelegt, es wird festgelegt welche Daten verwendet werden sollen
und in welcher Reihenfolge.
Das Layout wird in verschiedenen Dateien in SGML programmiert, hier werden auch Sprachen, Feldeigenschaften,
Formate und sonstige Eigenschaften festgelegt, die später in CC_DataConverter zugewiesen werden.

Seite 71 von 81
10.2.1 Erstellen der Datei Schema.ini
Um im CC_CatalogCreator publizieren zu können müssen verschiedene administrative Dateien angepasst werden. In
diesen wird definiert, wie die Daten im CC_CatalogCreator verarbeitet werden sollen. Für die Publikation müssen die
Spalten und ihre Breite festgelegt werden, welcher Inhalt welchen Spalten zugeordnet wird und wie dieser
strukturiert wird.
Zunächst wird in der Datei Schema.ini definiert, welche Stückliste als Grundlage des Katalogs verwendet wird. Dann
werden die Spalten, die ausgelesen werden sollen definiert und für die spätere Zuordnung benannt. Das Ergebnis ist
eine kurze Textdatei:

Die Reihenfolge entspricht der entsprechenden Tabelle, die in Excel erstellt wurde:

Auszug Tabelle

Seite 72 von 81
10.2.2 Mapping der Ausgabefelder in CC_DataConverter
Das Programm CC_DataConverter dient dazu, die Struktur des Katalogs zu erstellen und die Daten aus der Stückliste
einzulesen. Gleichzeitig weist es den Bildtafeln die entsprechenden Grafik-Dateien zu.
Als erster Schritt muss die Stückliste in den CC_DataConverter eingelesen werden. Die in der Datei Schema.ini
angelegten Spalten werden jetzt hier angezeigt.

Den einzelnen Spalten werden Attribute zugeordnet, die Vater-Sohn-Beziehung wird festgelegt, Bezeichnungsfeldern
werden die Sprachen zugeordnet und jedem später in der Publikation dargestellten Feld wird der entsprechende
Inhalt zugewiesen. Dieser Vorgang wird als Mapping bezeichnet.

Attribute nach dem Mapping

Zugewiesene Sprache

Seite 73 von 81
Der CC_DataConverter legt dann daraus die Struktur des Katalogs an:

Position innerhalb der Bildtafel
Position innerhalb der Bildtafel mit Verweis
auf untergeordnete Baugruppe

Untergeordnete Baugruppe

Die Struktur zeigt an, welche Positionen auf weitere Bildtafeln verweisen und welche Positionen Einzelteile sind.
Ebenso wird bereits die Reihenfolge der Bildtafeln entsprechend der Positionierung dargestellt.
: Position Einzelteil
: Position Baugruppe
:Baugruppe mit Einzelpositionen
Seite 74 von 81
Bereits hier kann geprüft werden, ob die Struktur richtig angelegt wurde und ob alle Einzelteile in einer Bildtafel
enthalten sind.
In einem weiteren Feld des Programms können die ausgelesenen Daten der Position angezeigt werden. So kann
direkt geprüft werden, ob auch alle relevanten Daten aus der Stückliste ausgelesen und übernommen worden sind.

Wenn hier die Daten fehlerfrei eingelesen werden und die Struktur richtig angelegt wird kann die eigentliche
Publikation beginnen.

Seite 75 von 81
10.2.3 Ausgabe über CC_Cockpit
Mit dem Programm CC_Cockpit wird der Katalog entweder als Printkatalog oder als interaktiver Katalog generiert.

Hier wird festgelegt, aus welcher Stückliste das Programm die Daten auslesen soll, in welchen Sprachen publiziert
wird und welche Formatvorlage verwendet wird.
Nach dem Prozessstart wird der Katalog nach der Struktur erstellt und die entsprechenden Grafiken mit den
Listenteilen verbunden. Für die interaktive Katalogversion werden die Hotspots in den Grafiken mit den Positionen
der Liste verbunden, so dass beim Klick auf eine entsprechende Position in der Grafik der entsprechende Texteintrag
gezeigt wird.

Seite 76 von 81
Das Ergebnis ist dann die entsprechend formatierte Bildtafel mit Liste.

Seite 77 von 81
11. Abkürzungen
Abt
AECMA
AG
AN
AWL

Abteilung
Association Européene des Constructeurs de Matériel Aérospatial
(European Association of Aerospace Industries)
Auftraggeber
Auftragnehmer
Anwenderleitfaden

BPS
BWB
Bw

Bodendienstgerät, Prüfgerät, Sonderwerkzeug
Bundesamt für Wehrtechnik und Beschaffung
Bundeswehr

CD-ROM
CGM
CID
CM
COL
CODREQ
CSDB
CSN
CSNIPD

Compact Disk Read-Only Memory
Computer Graphics Metafile
Common Information and Data
Component Maintenance
Consolidated Observation List
Codification Request
Common Source Data Base
Catalogue Sequence Number
Catalogue Sequence Number Illustrated Parts Data

DB
DC
DCV
DFL
DM
DMC
DMRL
DPI
DRD
DTD
DV

Durchführungsbestimmungen
Disassembly-Code
Disassembly-Code Variant
Description For Location
Datenmodul
Data Module Code
Data Module Requirement List
Dots Per Inch
Data Release Date
Document Type Definition (Strukturinformation für SGML-Dokumente)
Datenverarbeitung

ETK
ETU

Ersatzteilkatalog
Ersatzteilurliste

Fa.
FSV

Firma
Festlegungen, Standards und Verfahren

GAPL
GC
GD
GmbH

Geräteaufgliederungsplan (Group Assembly Parts List)
Guidance Conference
Guidance Document
Gesellschaft mit beschränkter Haftung

IC
ICN

Information Code
Illustration Control Number
Seite 78 von 81
ICV
IDB
IETD
IETP
IETP-D
IETP-X
ILC
IIN
INC
IP
IPC
IPD
IPL
IPPN
IPR
IPRF
IS
ISN
ITE
IVC

Illustration Code Variant
Illustration Data Base
Interaktive Elektronische Technische Dokumentation
Interaktive Elektronische Technische Publikation
Interaktive Elektronische Technische Publikation – datenbankorientiert
Interaktive Elektronische Technische Publikation – XML-basierend der Bundeswehr
Item Location Code
Illustration Issue Number
Item Name Code
Initial Provisioning
Illustrated Parts Catalogue
Illustrated Parts Data
Initial Provisioning List
Initial Provisioning Project Number
In-Process Review
In-Process Review Form
Information Set
Illustration Sequence Number
Illustrated Tool and Equipment
Illustration Variant Code

JPEG

Joint Photographic Experts Group

Kat

Katalog

LAE
LogABw
LogZHeer
LOAP

Leicht austauschbare Einheiten
Logistikamt der Bundeswehr
Logistikzentrum des Heeres
List of Applicable Publication

MD
MES
MI

Material Data
Materialerhaltungsstufe
Model Identification

NAMSA
NATO
NSN
NSSN

Nato Maintenance and Supply Agency
North Atlantic Treaty Organisation
NATO Stock Number
NATO Standard Stock Number

OBSINF
ORIG

Observations
Originator

PAM
PASA 2000

Pre-Assessment Meeting
Projekt zur Erarbeitung von Materialgrundinformationen gemäß der
AECMA-SPEC 2000M, Kapitel 1 mit dem Zusatzmodul SAP (Systeme, Anwendungen und
Produkte in der Datenverarbeitung) Aerospace and Defense SPEC 2000M

RPC

Responsible Partner Company
Seite 79 von 81
SAP
SBC
SC
SDC
SGML
SMR
SNS
SPEC

Systeme, Anwendungen und Produkte in der Datenverarbeitung
(Systems, Applications, Products in Data Processing)
System Breakdown Code
Security Classification
System Difference Code
Standardized Generalized Mark-Up Language
Source Maintenance Recoverability
Standard Numbering System
Specification

TDv
TIF
TPC
TSK
UPIPCO
UPIPCT

Technische Dienstvorschrift
Tagged Image File
Technical Publication Code
Teilstreitkraft
Category 1 Updating of IP Data
Category 2 Updating of IP Data

VA
VC
VS
VS-NfD

Versorgungssartikel
Variant Code
Verschlusssache
Verschlusssache - Nur für den Dienstgebrauch -

WuV

Werk- und Verbrauchsmaterial

XML

Extensible Markup Language

ZDv

Zentrale Dienstvorschrift

Seite 80 von 81
12. Quellennachweis
 AECMA SPEC 2000M Release 2.1 Change 4
Association Européene des Constructeurs de Matériel Aérospatial
- Internationale Spezifikation für die Materialwirtschaft
- Integrierte Datenverarbeitung für Wehrmaterial
Association Européene des Constructeurs de Matériel Aérospatial
Gulledelle 94
B-1200 Brüssel, Belgien


Bestimmungen für das Erarbeiten von Geräteaufgliederungsplänen (GAPL) für Wehrmaterial in der
Materialverantwortung des Heeres – T-Umdruck 202 –
Bundesamt für Wehrtechnik und Beschaffung
Ferdinand-Sauerbruch-Str. 1
56073 Koblenz
DSK: HH538720016
Erlassen durch BMVg-InspH-Fü H V 3 Az. 80-02 vom 12.Juni 1974




Vorlage Guidance Dokument, hausinternes Dokument
Daten, Fotos und Konstruktionszeichnungen des Herstellers

13. Anhänge:
1. Ablaufplan
2. Aufbaustruktur
3. Auszug aus der Ersatzteilurliste ETU (IPL-Daten) am Beispiel der Kühlanlage
4. Auszug Katalog MW240 am Beispiel der Kühlanlage

Seite 81 von 81
Anhang 1:

Ablaufplan
Ablaufplan

Vom Gerat bis zur Dokumentation

Tech ische Doku e tatio i der
Ersatzteillogistik
Anhang 2:

Aufbaustruktur
GAPL-Nr.
Bezeichnung
BT (bisher)

POS (aus StüLi)

ET/LBG

00
DEU RCP
BT (bisher)

LBG
MW24024000000LBG
POS (aus StüLi)
01000001

01
Antrieb
ohne

LBG
MW24024010000LBG
POS (aus StüLi)
003
01010001

01-01
Motor
01-02

LBG
MW24024010100LBG
POS (aus StüLi)
001
01010101

01-01-01
Motor, Anbauteile
01-02-01

LBG
MW24024010101LBG
POS (aus StüLi)

003
01010201

01-01-02
Motor, Zubehör Elektrik
01-02-02

LBG
MW24024010102LBG
POS (aus StüLi)

002
01010301

01-01-03
Motorbefestigung
01-02-05

LBG
MW24024010103LBG
POS (aus StüLi)

001
01020001

01-03
Abgasanlage
01-17-01

LBG
MW24024010300LBG
POS (aus StüLi)

001
03010001

03-01
Kraftstofftank
01-05-01

LAE
4052063170899
40.1, etc.

002
03020001

03-02
Kraftstoff-Filter
01-05-02

LBG
MW24024030200LBG
40.21 etc

003
03030001

03-03
Betankungspumpe
01-12-01

MW24024030300LBG
40.30

004
03040001

03
Kraftstoffanlage
01-05

LBG
MW24024010200LBG
POS (aus StüLi)

002
01030001

03000001

01-02
Luftfilteranlage
01-16-01

03-04
LBG
Zusammenbau Kraftstoff- und Öltan
MW24024030400LBG
01-07-01
40.3 etc

LBG
MW24024030000LBG
40 unvollst.

03-05
Kraftstoff-Leitungen
01-13-1

05000001

05
Kühlanlage
01-08

LBG

007
05010001

05-01
Kühlerrahmen mit Kühler
01-08-01

LBG
MW24024050100LBG
60.1, 60.34, 60.35, 60.43

008
05020001

05-02
Antrieb Lüfter
01-08-02

LBG
MW24024050200LBG
60.2, 60.32, 60.33

011
05030001

05-03
Antrieb Ladeluftkühler
01-08-03

LBG
MW24024050300LBG
60.3

001
05040001

05-04
Wasserkühlung
01-14-01

LBG
MW24024050400LBG
keine

014
05050001

05-05
Minikompressor mit Luftfilter
01-08-04

I008341
MW24024050500LBG
60.31

012
05060001

05-06
Spannrolle
01-08-05

I005847
MW24024050600LBG
60.30

006
05070001

05-07
Kühlerhalterung
01-08-07

LBG
MW24024050700LBG
60.10.27, 60.22, 60.27, 60.28, 6

013
05080001

05-08
LBG
Ausgleichsbehaelter incl. Verschrau
MW24024050800LBG
01-08-08
60.10, 60.11, 60.15

40.21 etc

LBG
MW24024050000LBG
60, 50

Seite 1 von 14
005
05090001

05-10
Anbau Ölkühler
01-08-10

MW24024051000LBG
50

003
05110001

05-11
Halterungen Ölkühler
01-08-11

MW24024051100LBG
POS (aus StüLi)

009
05120001

05-12
Anbau und Verbindung Kühleranlag
MW24024051200LBG
01-08-12
POS (aus StüLi)

004
05130001

05-13
LBG
Rohr 1 Luftkühler, Ladeluftkühler W24024051300LBG
M
01-08-13
60.5, 60.6, 60.9, 60.12 +

015
05140001

05-14
Rohr 2 Luftkühler
01-08-14

LBG
MW24024051400LBG
60.4, 60.8, 60.14

010
05150001

06
Elektrische Anlage
ohne

MW24024050900LBG
POS (aus StüLi)

002
05100001

06000001

05-09
Verkleidung Kühlanlage
01-08-09

05-15
Rohr 3 Luftkühler
01-08-15

LBG
MW24024051500LBG
60.7, 60.13

06-01
Halter und Steuergeräte
02-01

ET/LBG
MW24024060100LBG
POS (aus StüLi)

ET/LBG
MW24024060000LBG
POS (aus StüLi)
003
06010001

001
06010101

003
06010201

06-01-03
Steuergeräte
02-01-03

ET/LBG
MW24024060103LBG
POS (aus StüLi)

06-02-01
Schalt- und Anzeigegeräte
02-02-01

ET/LBG
MW24024060201LBG
POS (aus StüLi)

06-02-02
Elektrische Verbindungen
02-02

POS (aus StüLi)

002
06030101

06-03-01
Batterie
02-03-01

ET/LBG
MW24024060301LBG
POS (aus StüLi)

005
06030201

06-03-02
Fahrzeugbeleuchtung Heck
02-03-02

ET/LBG
MW24024060302LBG
POS (aus StüLi)

001
06030301

06-03-03
Fahrzeugbeleuchtung Front
02-03-03

ET/LBG
MW24024060303LBG
POS (aus StüLi)

004
06030401

06-03-04
Elektrische Verbindung Hupe
02-03-04

ET/LBG
MW24024060304LBG
POS (aus StüLi)

003
06030501

06-02
Schaltschrank Funk
02-02

06-01-02
ET/LBG
Schalt- und Funkschrankbefestigu
MW24024060102LBG
02-01-02
POS (aus StüLi)

002
06010301

002
06020001

06-01-01
Schutzblech Schaltschrank
02-01-01

06-03-05
NOT-HALT-Box
02-03-05

ET/LBG
MW24024060305LBG
POS (aus StüLi)

ET/LBG
MW24024060200LBG
POS (aus StüLi)
005
06020101

001
06030001

004
06040001

06-03
Anbauten Elektrik
02-03

06-04
Kabelbäume
02-04

ET/LBG
MW24024060101LBG
POS (aus StüLi)

ET/LBG

ET/LBG
MW24024060300LBG
POS (aus StüLi)

ET/LBG
MW24024060400LBG
POS (aus StüLi)

Seite 2 von 14
07000001

07
Hauptantrieb
01-03

ET/LBG
MW24024070000LBG
POS (aus StüLi)
001
07010001

07-01
ET/LBG
Lagerglocke und RiemenscheibeMW24024070100LBG
am
01-03-02

002

07010101

004
07020001

07-01-01

Lagerglocke, montiert
01-03-01

07-02
ET/LBG
Anbau Abtriebsglocke an Chassis
MW24024070200LBG
01-03-04
006

07-02-01

07020101

003
07030001

ET/LBG
Artikel-Nr / PNR GTIN
I001696/4052063016968
I001696RAL6031/4052063113094
I001696TAN686A/4052063113100

Lagerglocke, montiert
01-03-03

ET/LBG
Artikel-Nr / PNR GTIN
I003353 4052063033538
I003353RAL6031 4052063109264
I003353TAN686A 4052063109271

07-03
ET/LBG
Anbau Turbokupplungsgehäuse MW24024070300LBG
an
01-03-06
001

07-03-01

07030101

Turbokupplungsgehaeuse

ET/LBG
Artikel-Nr / PNR GTIN
I010004/4052063100049
I010004RAL6031/4052063113216
I010004TAN686A/4052063113223

18-05-01
Haube

LBG
MW24024180501LBG

002
07040001

005
07050001

09000001

09
Fahrwerk
ohne

07-04
ET/LBG
Verbindung Turbokupplung mit Hau
MW24024070400LBG
01-03-07
07-05
ET/LBG
Hauptantrieb,Riemen und Schutzv
MW24024070500LBG
01-03-09

LBG
MW24024090000LBG
10 unvollst. + 100 + 110
001
09010001

09-02
Fahrschiff, rechts
01-01-06

LBG
MW24024090200LBG
POS (aus StüLi)

002
09030001

09-03
BG Kette
01-01-08

LBG
MW24024090300LBG
POS (aus StüLi)

004
09040001

18
Rahmen
ohne

LBG
MW24024090100LBG
POS (aus StüLi)

003
09020001

18000001

09-01
Fahrschiff, links
01-01-07

09-04
Hydraulikmotor und Antrieb
01-01-09

LBG
MW24024090400LBG
100, 110

LBG
MW24024180000LBG
10 unvollst.
LBG
Grundrahmen Chassis
01-01-01

POS (aus StüLi)

003
18010001

18-01
Anbauteile 1/4
01-01-02

LBG
MW24024180100LBG
POS (aus StüLi)

005
18020001

18-02
Anbauteile 2/4
01-01-03

LBG
MW24024180200LBG
POS (aus StüLi)

004
18030001

18-03
Anbauteile 3/4
01-01-04

LBG
MW24024180300LBG
POS (aus StüLi)

007
18040001

18-04
Anbauteile 4/4

LBG
MW24024180400LBG
POS (aus StüLi)

001
18050001

18-05
LBG
Verkleidungen und Splitterschutz
MW24024180500LBG
01-19
POS (aus StüLi)
001
18050101

Seite 3 von 14
01-19-01

18-05-03
Haubenlüftung links
01-19-03

LBG
MW24024180503LBG
POS (aus StüLi)

18-05-04
Haubenlüftung rechts
01-19-04

LBG
MW24024180504LBG
POS (aus StüLi)

009
18050501

18-05-05
Kühlergehäuse
01-19-05

LBG
MW24024180505LBG
POS (aus StüLi)

008
18050601

18-05-06
LBG
Kühlergehäuse - Rahmengitter MW24024180506LBG
01-19-06
POS (aus StüLi)

007
18050701

18-05-07
Kühlergehäuse - Tür links
01-19-07

LBG
MW24024180507LBG
POS (aus StüLi)

005
18050801

18-05-08
Kühlergehäuse - Tür rechts
01-19-08

LBG
MW24024180508LBG
POS (aus StüLi)

006
18050901

18-05-09
LBG
Kühlergehäuse - Feuerlöscher MW24024180509LBG
01-19-09
POS (aus StüLi)

004
18051001

20000001

LBG
MW24024180502LBG
POS (aus StüLi)

003
18050401

18-06
Hydraulik-Schutzrohr
01-20-02

18-05-02
Haubentür
01-19-02

010
18050301

006
18060001

POS (aus StüLi)

002
18050201

18-05-10
Bodenschutz
01-19-10

LBG
MW24024180510LBG
POS (aus StüLi)

20-01-01
Hubwerk komplett
01-10-01

ET/LBG
4052063114152
POS (aus StüLi)

LBG
MW24024180600LBG
keine

20
ET/LBG
Hebe-, Ausfahr-, Räum- und Förderei
MW24024200000LBG
BT (bisher)
POS (aus StüLi)
002
20010001

20-01
ET/LBG
Hubwerk und Schnellwechselplatt
MW24024200100LBG
BT (bisher)
POS (aus StüLi)
001
20010101

001
20010201

20-01-01-01
Hubwerk Teil 1 - Anbindung an Chassis
01-10-02

002
20010301

20-01-01-02
ET/LBG
Hubwerk Teil 2 - Schutzverkleidung MW240
MW2402420010102LBG
01-10-03
POS (aus StüLi)

004
20010401

20-01-01-03
Anbau Hubwerkszylinder an Hubwerk
01-10-04

005
20010501

004
20010601

20-01-03
ET/LBG
Anbau Hubwerkszylinder an Chassi
MW24024200103LBG
01-10-06
POS (aus StüLi)

003
20010701

20-01-04
Anbindung Oberlenker
01-20-01

ET/LBG
MW24024200104LBG
POS (aus StüLi)

002
20010801

001
20020001

20-01-02
Hubwerkszylinder
01-10-05

20-01-05
Schnellwechselplatte kpl.
ohne

ET/LBG
4052063114169
POS (aus StüLi)

62000001

62
Kamerasystem

22-01
Rahmen und Gewichte
01-18-01

ET/LBG
MW24024220100LBG

002
22020001

22
Seilwinde, komplett
01-18
IPP C71172409

ET/LBG
MW24024200200LBG
POS (aus StüLi)

001
22010001

22000001

20-02
Schmierleitungen
01-15-01

22-02
Anbau Seilwinde
01-18-02

ET/LBG
4052063171476
POS (aus StüLi)

ET/LBG
MW24024220200LBG

ET/LBG
MW24024220000LBG
POS (aus StüLi)

ET/LBG
MW24024620000LBG

Seite 4 von 14

ET/LBG
MW2402420010101LBG
POS (aus StüLi)

ET/LBG
MW2402420010103LBG
POS (aus StüLi)
BT (bisher)

POS (aus StüLi)
001
62010001

62-01
Hauptkamera
BT (bisher)

ET/LBG
MW24024620100LBG
POS (aus StüLi)

003
62020001

62-02
Rückkamera
BT (bisher)

ET/LBG
MW24024620200LBG
POS (aus StüLi)

002
62030001

62-03
Mechanische Komponenten
BT (bisher)

ET/LBG
MW24024620300LBG
POS (aus StüLi)

005
62040001

62-04
Seitenkameras
BT (bisher)

ET/LBG
MW24024620400LBG
POS (aus StüLi)

006
62050001

62-05
Kameras (ME3)
BT (bisher)

ET/LBG
MW24024620500LBG
POS (aus StüLi)

004
62060001

62-06
ET/LBG
Elektrische Komponenten Frqz 1MW24024620600LBG
BT (bisher)
POS (aus StüLi)

62070001

007
62080001

82000001

82
Hydraulische Anlage
ohne

62-07
ET/LBG
Elektrische Komponenten Frqz 2
BT (bisher)
POS (aus StüLi)
62-08
Kabelbäume Kamerasystem
BT (bisher)

ET/LBG
MW24024620800LBG
POS (aus StüLi)

82-01
Nebenantrieb
01-04

ET/LBG
MW24024820100LBG
POS (aus StüLi)

ET/LBG
MW24024820000LBG
POS (aus StüLi)
004
82010001

001
82010101

82-01-01
ET/LBG
Anbau Riemenscheibe Nebenantri
MW24024820101LBG
01-04-02
POS (aus StüLi)
010

82010201

003
82010301

82-01-02
Fahrpumpe, Vorsatzlager
01-04-04

82-01-01-01

Lagerschale
01-04-01

ET/LBG
MW24024820102LBG
POS (aus StüLi)
005
82010401

82-01-02-01

ET/LBG
Artikel-Nr / PNR GTIN
Fahrpumpe mit Anbauten und Sammelrohr
S003360 4052063170523
01-04-05
POS (aus StüLi)

004

82-01-02-02

82010501

004
82010601

Zahnradpumpe mit Anbauten
01-04-06

82-02
Hydrauliköltank
01-06

Vorsatzlager und Flansch
01-04-03

82-01-04
ET/LBG
Schutzverkleidung Fahrpumpe MW24024820104LBG
01-04-08
POS (aus StüLi)

LBG
MW24024820200LBG
40 unvollst.
001
82020101
002
82020201

003
82030001

82-01-03-01

82010701

001
82020001

ET/LBG
Artikel-Nr / PNR GTIN
S009833 4052063170769
POS (aus StüLi)

82-01-03
ET/LBG
Verbindung Nebenantrieb mit Fah
MW24024820103LBG
01-04-07
POS (aus StüLi)
001

002
82010801

ET/LBG
Artikel-Nr / PNR GTIN
I001703TAN686A 4052063114756
I001703RAL6031 4052063114749
I001703/4052063017033
POS (aus StüLi)

82-02-01
Öltank
01-06-01

LBG
MW24024820201LBG
40.x etc

82-02-02
Saugfilter Öltank
01-06-02

LBG
MW24024820202LBG
40.x etc

82-03
ET/LBG
Hydraulikanschlüsse und -leitungen
MW24024820300LBG
01-13
POS (aus StüLi)

Seite 5 von 14

ET/LBG
Artikel-Nr / PNR GTIN
S010010 4052063170882
S010010TAN686A 4052063172565
S010010RAL6031 4052063172558
POS (aus StüLi)
008
82030101

009
82030201

82-03-03
ET/LBG
Fahrpumpe Sammelrohr zu Fahrg
MW24024820303LBG
01-13-01
POS (aus StüLi)

006
82030401

82-03-04
Fahrpumpe zu Öltank
01-13-04

ET/LBG
MW24024820304LBG
POS (aus StüLi)

010
82030501

82-03-05
Hydraulik Zahnradpumpe
01-13-05

ET/LBG
MW24024820305LBG
POS (aus StüLi)

005
82030601

82-03-06
Hydraulik Hubwerk

ET/LBG
MW24024820306LBG
POS (aus StüLi)

001
82030701

82-03-07
Hydraulik Oberlenker

ET/LBG
MW24024820307LBG
POS (aus StüLi)

002
82030801

82-03-08
ET/LBG
Hydraulik Hubmast / Schaufel MW24024820308LBG
POS (aus StüLi)

011
82030901

82-03-09
Notfallbremsöffnungssystem

ET/LBG
MW24024820309LBG
POS (aus StüLi)

003
82031001

82-03-10
Hydraulik Ventilblock 2
01-13-10

ET/LBG
MW24024820310LBG
POS (aus StüLi)

004
82031101

82-04
Hubwerk Haube
01-04

82-03-02
ET/LBG
Hydraulik Fahrpumpe zu Fahrgetri
MW24024820302LBG
01-13-02
POS (aus StüLi)

007
82030301

002
82040001

82-03-01
Fahrpumpe Hydraulik
01-13-01

ET/LBG
MW24024820301LBG
POS (aus StüLi)

82-03-11
ET/LBG
Ventilblock 2 zu Schnellwechselplat
MW24024820311LBG
01-13-11
POS (aus StüLi)

ET/LBG
MW24024820400LBG
POS (aus StüLi)
001
82040101

ET/LBG
MW24024820401LBG
POS (aus StüLi)

002
82040201

97000001

82-04-01
Handpumpe
01-11-01
82-04-02
Hubwerkszylinder, Haube
01-11-02

ET/LBG
MW24024820402LBG
POS (aus StüLi)

014
HSCN 97030101

97-03-01
Anbausatz

ET/LBG
MW24024970301LBG

010
HSCN 97030201

97-03-02
Rahmen

ET/LBG
MW24024970302LBG

97
ET/LBG
Zubehör und Vorrat, Werk- und Verb
MW24024970000LBG
BT (bisher)
POS (aus StüLi)
006
97010001

97-01
ET/LBG
Zubehör und Vorrat Trägerfahrzeug
MW24024970100LBG
01-21-01
POS (aus StüLi)

007
97020001

97-02
ET/LBG
Werk- und Verbrauchsmaterial MW24024970200LBG
POS (aus StüLi)

005

97-03

ET/LBG

97030001

Manipulator

MW24024970300LBG
POS (aus StüLi)

007
HSCN 97030301

016
HSCN 97030401

97-03-03
Drehungseinheit

97-03-04
Baum

ET/LBG
MW2402497030201LBG

97-03-03-01
Schwenkzylinder, Hydraulik

ET/LBG
MW2402497030301LBG

97-03-04-01

ET/LBG

ET/LBG
MW24024970303LBG

011
HSCN 97030501

003
HSCN 97030601

97-03-02-01
Stützausleger, Hydraulik

ET/LBG
MW24024970304LBG

022

Seite 6 von 14
HSCN 97030701

97-03-04-02
Stielzylinder, Hydraulik

ET/LBG
MW2402497030402LBG

017
HSCN 97031001

97-03-05-01
Teleskopzylinder, Hydraulik

ET/LBG
MW2402497030501LBG

004
HSCN 97031101

97-03-05
Teleskoparm

MW2402497030401LBG

001
HSCN 97030801

002
HSCN 97030901

Hauptarmzylinder, Hydraulik

97-03-05-02
Löffelzylinder, Hydraulik

ET/LBG
MW2402497030502LBG

97-03-18-01
Gehäuse

ET/LBG
MW2402497031801LBG

97-03-18-02
Kufen

ET/LBG
MW2402497031802LBG

97-03-18-03
Laufwalze

ET/LBG
MW2402497031803LBG

ET/LBG
MW24024970305LBG

009
HSCN 97031201

97-03-06
Saug- und Druckleitung

ET/LBG
MW24024970306LBG

011
HSCN 97031301

97-03-07
Rückleitung

ET/LBG
MW24024970307LBG

015
HSCN 97031401

97-03-08
Hydrauliköltankeinheit

ET/LBG
MW24024970308LBG

012
HSCN 97031501

97-03-09
Antriebsblock

ET/LBG
MW24024970309LBG

001
HSCN 97031601

97-03-10
Verkleidung

ET/LBG
MW24024970310LBG

004
HSCN 97031701

97-03-11
Verriegelung

ET/LBG
MW24024970311LBG

006
HSCN 97031801

97-03-12
Zangenhydraulik

ET/LBG
MW24024970312LBG

005
HSCN 97031901

97-03-13
Zange drehen

ET/LBG
MW24024970313LBG

008
HSCN 97032001

97-03-14
Überströmleitung

ET/LBG
MW24024970314LBG

007
HSCN 97032101

97-03-15
Zusatzhydraulik

ET/LBG
MW24024970315LBG

013
HSCN 97032201

97-03-16
Kabelbäume

ET/LBG
MW24024970316LBG

HSCN 97032301

97-03-17
Greifereinheit GU 1100

ET/LBG
MW24024970317LBG

97-03-18
Schlegelmulcher VC125

ET/LBG
I010996TAN686A

97-03-18-03-01
Laufwalze kpl.

97-03-18-04-01
Systemschlegel kpl.

97-03-18-05
Drehantrieb

Seite 7 von 14

ET/LBG
MW240249703180401LBG

97-03-18-05-01

97-03-18-04
Systemschlegel

ET/LBG
MW240249703180301LBG

ET/LBG

ET/LBG
MW2402497031804LBG

ET/LBG
MW2402497031805LBG
Drehantrieb kpl.

97-03-18-06
Schlegelmulcher Hydraulik

001
97040001

97-04
Fräse T206
04

97-04-01-01
Antriebskasten, rechts kpl.
04-01-01

ET/LBG
MW2402497040101LBG

005
97040301

97-04-01-02
Antriebskasten, links kpl.
04-01-02

ET/LBG
MW2402497040102LBG

004
97040401

97-04-01-03
Spritzschutz kpl.
04-01-03

ET/LBG
MW2402497040103LBG

001
97040501

97-04-01-04
Gehäuse, Klappen
04-01-04

ET/LBG
MW2402497040104LBG

002
97040601

97-03-19
Greiferlöffel

ET/LBG
MW2402497031806LBG

003
97040201

HSCN 97032401

97-04-01-05
Gehäuse
04-01-05

MW240249703180501LBG

ET/LBG
MW2402497040105LBG

ET/LBG
MW24024970317LBG

ET/LBG
4052063054687/I005468
4052063109332/I005468RAL6031
003
97040101

008
97040701

97-04-01
Gehäuse, komplett
04-01

97-04-02
Antrieb, komplett
04-02

ET/LBG
MW24024970401LBG

ET/LBG
MW24024970402LBG

Die Gelenkwellen des Antriebs sind im C

003

97-04-02-01

97040801

Verteilergetriebe kpl.
04-02-01

ET/LBG
GTIN Artikel-Nr / PNR
4052063170486 S003298

002

97-04-02-02

97040901

Gelenkwelle
04-02-02

008

97-04-02-03

ET/LBG

97041001

Lagereinheit
04-02-03

MW2402497040203LBG

007
97041101

97-04-02-04
Keilriemenscheibe, oben rechts
04-02-04

ET/LBG
MW2402497040204LBG

012
97041201

97-04-02-05
Keilriemenscheibe, oben links
04-02-05

ET/LBG
MW2402497040205LBG

001

97-04-02-06

97041301

Spanneinheit, rechts
04-02-06

ET/LBG
GTIN Artikel-Nr / PNR
4052063170578 S005755

ET/LBG
GTIN Artikel-Nr / PNR
4052063062118 I006211

001
97041401

005

97-04-02-07

97041501

Spanneinheit, links
04-02-07

006
97041701

97-04-02-08
Keilriemenscheibe, unten rechts
04-02-08

ET/LBG
MW2402497040208LBG

011
97041801

97-04-03
Rotor kpl.
04-03

97-04-02-09
Keilriemenscheibe, unten links
04-02-09

ET/LBG
MW2402497040209LBG

97-04-03-01
Rotor, Festlager

LBG
MW2402497040301LBG

LAE
4052063170653/S006491

001
97042001

Seite 8 von 14

ET/LBG
MW240249704020601LBG

97-04-02-07-01
Spanneinheit, Hydraulik links
04-02-07-01

ET/LBG
MW240249704020701LBG

ET/LBG
GTIN Artikel-Nr / PNR
4052063170578 S005755

001
97041601

006
97041901

97-04-02-06-01
Spanneinheit, Hydraulik rechts
04-02-06-01
04-03-01
97-04-03-01-01
Rotor, rechts
04-03-01-01

97-04-03-02-01
Rotor, links
04-03-02-01

003
97042101

97-04-03-02
Rotor, Loslager
04-03-02

97-04-03-03
Rotor, Grundkörper
04-03-03

LBG
MW2402497040303LBG

008
97042301

97-04-03-04
Rotor, Reparatursatz
04-03-04

LBG
MW2402497040304LBG

006
97042601

97-04-05-01
Hydraulik, Ölpumpe
04-05-01

ET/LBG
MW2402497040501LBG

002
97042701

97-04-05-02
Hydraulik, Filter
04-05-02

ET/LBG
MW2402497040502LBG

001
97043101

97-04-08-01
Kühler, Gehäuse
04-09-01

ET/LBG
MW2402497040801LBG

003

97-04-08-02

97043201

Kühler, Anbauteile
04-09-02

ET/LBG
GTIN Artikel-Nr / PNR
4052063171025 S010024

002
97043301

97-04-08-03
Kühler, Hydraulikanschluss
04-09-03

ET/LBG
MW2402497040803LBG

004

97-05-01-01

97050201

Antriebskasten rechts kpl.
05-01-01

ET/LBG
GTIN Artikel-Nr / PNR
4052063170660 S006516

025

97-05-01-02

97050301

Seitenkasten links kpl.
05-01-02

006

97-05-01-03

97050401

Spritzschutz F194 kpl.
05-01-03

023
97050501

97-05-01-04
Gehäuse, Klappen
05-01-04

ET/LBG
MW2402497050104LBG

97-05-01-05
Gehäuse

ET/LBG

97-04-04
Kinematik
04-04

ET/LBG
MW24024970404LBG

007
97042501

97-04-05
Hydraulik, Getriebekühlung
04-05

ET/LBG
MW24024970405LBG

005
97042801

97-04-06
Kufen
04-06

ET/LBG
MW24024970406LBG

001
97042901

97-04-07
Sicherheitsrahmen
04-07

ET/LBG
MW24024970407LBG

97-04-08
Transportgestell
04-08

ET/LBG

97-04-08
Kühler
04-09

ET/LBG
MW24024970408LBG

002
97043001

010
97043401

002
97050001

97-05
Schlegel F194
05

97-04-09
ET/LBG
Warnsymbole und Hinweisschilder
MW24024970409LBG
04-10

ET/LBG
4052063102357/I010235
4052063109592/I010235RAL6031
004
97050101

97-05-01
Gehäuse, komplett
05-01

ET/LBG
MW24024970501LBG

Seite 9 von 14

LBG

LBG
MW2402497040302LBG

005
97042201

009
97042401

LBG

ET/LBG
GTIN Artikel-Nr / PNR
4052063170677 S006517

ET/LBG
GTIN Artikel-Nr / PNR
4052063171032 S010025
05-01-05
003
97050601

007
97050701

97-05-02
Antrieb, komplett
05-02

97-05-01-05
Schild
05-01-06

ET/LBG
MW2402497050105LBG

Die Gelenkwellen des Antriebs sind im C
8130

ET/LBG
MW24024970502LBG

005
97050801

97-05-02-01
Anbauteile, Verteilergetriebe
05-02-01

ET/LBG
MW2402497050201LBG

006
97050901

97-05-02-02
Gelenkwelle
05-02-02

ET/LBG
MW2402497050202LBG

013

97-05-02-03

97051001

Lagerglocke kpl.
05-02-03

ET/LBG
GTIN Artikel-Nr / PNR
4052063170479 S003297

012
97051101

97-05-02-04
Keilriemenscheibe, oben rechts
05-02-04

ET/LBG
MW2402497050204LBG

015
97051201

97-05-02-05
Keilriemenscheibe, oben links
05-02-05

ET/LBG
MW2402497050205LBG

01

97-05-02-06

97051301

Spanneinheit, rechts
05-02-06

ET/LBG
GTIN Artikel-Nr / PNR
4052063170578 S005755

001
97051401

008

97-05-02-07

97051501

Spanneinheit, links
05-02-07

010
97051701

97-05-02-08
Keilriemenscheibe, unten rechts
05-02-08

ET/LBG
MW2402497050208LBG

003
97051801

97-05-02-09
Keilriemenscheibe, unten links
05-02-09

ET/LBG
MW2402497050209LBG

004
97051901

97-05-02-10
Rotor, Festlager
05-02-10

LBG
MW2402497050210LBG

009
97052001

97-05-02-11
Rotor, Loslager
05-02-11

LBG
MW2402497050211LBG

97-05-03

97052101

Rotor kpl.
05-03

009
97052201

97-05-04
Kinematik
05-04

ET/LBG
MW24024970504LBG

006
97052301

97-05-05
Hydraulik, Getriebekühlung
05-05

LBG
GTIN Artikel-Nr / PNR
4052063171056 S010027

ET/LBG
MW24024970505LBG

006
97052401

002
97052501

005

97-05-06

97052601

Kufen lh/rh kpl.
05-01-08

001
97052701

97-05-07
Sicherheitsrahmen
ohne
97-05-08

ET/LBG
Artikel-Nr / PNR GTIN
Oelpumpe kpl. mit Riemenscheibe, DBV, Vorsat
S010022 4052063171001
05-05-01
ET/LBG
Artikel-Nr / PNR GTIN
Hydraulik Filter kpl. mit Verschraubungen, S010023 4052063171018
Hal
05-05-02

ET/LBG
MW24024970507LBG

002

97-05-05-01

97-05-05-02

ET/LBG
GTIN Artikel-Nr / PNR
4052063170462 S002982

ET/LBG

Seite 10 von 14

ET/LBG
MW240249705020601LBG

97-05-02-07-01
Spanneinheit, Hydraulik links
05-02-07-01

ET/LBG
MW240249705020701LBG

ET/LBG
GTIN Artikel-Nr / PNR
4052063170578 S005755

001
97051601

003

97-05-02-06-01
Spanneinheit, Hydraulik rechts
05-02-06-01
97052801

Kühler
05-06

MW24024970508LBG

001
97052901

97-05-08-02

97053001

Kühler, Anbauteile
05-06-01

ET/LBG
GTIN Artikel-Nr / PNR
4052063171025 S010024

002
97053101

97-05-08-03
Kühler, Hydraulikanschluss
05-06-02

ET/LBG
MW2402497050803LBG

001

97-06-01-01

97060201

Hubmast FL3

ET/LBG
GTIN Artikel-Nr / PNR
4052063094621 I009462
eigene StüLi

003

97-06-01-02

ET/LBG

97060301

Transportgestell FL3

MW2402497060102LBG
eigene StüLi

002

97-06-01-03

97060401

Anbauplatte

ET/LBG
GTIN Artikel-Nr / PNR
4052063058180 I005818
eigene StüLi

004

97-06-01-04

ET/LBG

97060501

003
97060001

ET/LBG
MW2402497050801LBG

003

008
97053201

97-05-08-01
Kühler, Gehäuse
05-01-07

Hubmast Hydraulik

MW2402497060104LBG
eigene StüLi

97-06-03-01
Hydraulik

ET/LBG
MW2402497060301LBG
eigene StüLi

97-06-04-01
Hydraulik

ET/LBG
MW2402497060401LBG
eigene StüLi

97-05-09
ET/LBG
Warnsymbole und Hinweisschilder
MW24024970509LBG

97-06
ET/LBG
Hubmast, Palettengabel, Schaufel
MW24024970600LBG
09?
001
97060101

97-06-01
Hubmast komplett FL3

ET/LBG
MW24024970601LBG
eigene StüLi

002
97060601

97-06-02
Palettengabel

ET/LBG
MW24024970602LBG
eigene StüLi

003
97060701

97-06-03
Schaufel

ET/LBG
4052063058197 I005819
eigene StüLi
006
97060801

004
97060901

97-06-04
Siebschaufel

ET/LBG
4052063058203 I005820
eigene StüLi
006
97061001

97-06-05
ET/LBG
Transportgestell Schaufel/Siebschau
eigene StüLi

97-07

004
97070001

Räumschild DB3
09?

ET/LBG
Artikel-Nr / PNR GTIN
I009459 4052063094591
I009459RAL6031
4052063007757
eigene StüLi
001
97070101

ET/LBG
MW24024970701LBG
POS (aus StüLi)

002
97070201

97-07-02
Anbaurahmen
BT (bisher)

ET/LBG
MW24024970702LBG
POS (aus StüLi)

003
97070301

97-08

97-07-01
Schild
BT (bisher)

97-07-03
Hydraulik
BT (bisher)

ET/LBG
MW24024970703LBG
POS (aus StüLi)

ET/LBG

Seite 11 von 14
Fräse T186

4052063094669/I009466
4052063109486/I009466TAN686A
97-08-01
Gehäuse, komplett

ET/LBG
MW24024970801LBG

97-08-01-01
Antriebskasten, rechts

97-08-01-02
Antriebskasten, links

ET/LBG
MW2402497080102LBG

97-08-01-03
Spritzschutz

ET/LBG
GTIN Artikel-Nr / PNR
4052063171124/S010034

97-08-01-04
Gehäuse, Klappen

ET/LBG
MW2402497080104LBG

97-08-01-05
Gehäuse

ET/LBG
MW2402497080105LBG

97-08-02-01
Verteilergetriebe kpl.

ET/LBG
MW2402497080201LBG

97-08-02-02
Gelenkwelle, Verteilergetriebe

ET/LBG
MW2402497080202LBG

97-08-02-03
Lagerglocke

ET/LBG
MW2402497080203LBG

97-08-02-04
Keilriemenscheibe, oben rechts

ET/LBG
MW2402497080204LBG

97-08-02-05
Keilriemenscheibe, oben links

ET/LBG
MW2402497080205LBG

97-08-02-06
Spanneinheit, rechts

97-08-02
Antrieb, komplett

ET/LBG
MW2402497080101LBG

ET/LBG
MW2402497080206LBG

ET/LBG
MW24024970802LBG

97-08-02-06-01
Spanneinheit, Hydraulik rechts

97-08-02-07-01
Spanneinheit, Hydraulik links

97-08-02-07
Spanneinheit, links

ET/LBG
MW2402497080208LBG

97-08-02-09
Keilriemenscheibe, unten links

ET/LBG
MW2402497080209LBG

97-08-03-01
Rotor, Festlager

LBG
MW2402497080301LBG

97-08-03-02
Rotor, Loslager

LBG
MW2402497080302LBG

97-08-03-03
Rotor, Grundkörper

LBG
MW2402497080303LBG

97-08-03-04
Rotor, Reparatursatz

97-08-04
Kinematik

LBG
MW2402497080304LBG

LBG
MW24024970803LBG

ET/LBG
MW24024970804LBG

Seite 12 von 14

ET/LBG
MW240249708020701LBG

ET/LBG
MW2402497080207LBG

97-08-02-08
Keilriemenscheibe, unten rechts

97-08-03
Rotor

ET/LBG
MW240249708020601LBG
97-08-05
Hydraulik, Getriebekühlung

ET/LBG
MW24024970805LBG

97-08-05-01
Hydraulik, Ölpumpe

97-08-05-02
Hydraulik, Filter

97-08-08-02
Kühler, Anbauteile

ET/LBG
GTIN Artikel-Nr / PNR
4052063171025 S010024

97-08-08-03
Kühler, Hydraulikanschluss

ET/LBG
MW2402497080803LBG

97-09-01-01
Seitenkasten, rechts
05-01-01

ET/LBG
GTIN Artikel-Nr / PNR
4052063170660/S006516

97-09-01-02
Seitenkasten, links
05-01-02

ET/LBG
GTIN Artikel-Nr / PNR
4052063170677/S006517

97-09-01-03
Spritzschutz
05-01-03

ET/LBG
GTIN Artikel-Nr / PNR
4052063171032/S010025

97-09-01-04
Gehäuse, Klappen
05-01-04

ET/LBG
MWS2402497090104LBG

97-09-01-05
Schild
05-01-06

ET/LBG
MWS2402497090105LBG

97-09-02-01
Anbauteile, Verteilergetriebe
05-02-01

ET/LBG
MW2402497090201LBG

97-09-02-02
Gelenkwelle, Verteilergetriebe
05-02-02

ET/LBG
MW2402497090202LBG

97-09-02-03
Lagereinheit
05-02-03

ET/LBG
GTIN Artikel-Nr / PNR
4052063170479/S003297

97-09-02-04
Keilriemenscheibe, oben rechts
05-02-04

ET/LBG
MW2402497090204LBG

97-09-02-05
Keilriemenscheibe, oben links
05-02-05

ET/LBG
MW2402497090205LBG

97-09-02-06
Spanneinheit, rechts
05-02-06

ET/LBG
GTIN Artikel-Nr / PNR
4052063170578/S005755

ET/LBG
MW24024970807LBG

97-08-08
Kühler

ET/LBG
MW2402497080801LBG

ET/LBG
MW24024970806LBG

97-08-07
Sicherheitsrahmen

ET/LBG
MW2402497080502LBG

97-08-08-01
Kühler, Gehäuse

97-08-06
Kufen

ET/LBG
MW2402497080501LBG

ET/LBG
MW24024970808LBG

97-08-09
ET/LBG
Warnsymbole und Hinweisschilder
MW24024970809LBG

97-09
Schlegel F186

ET/LBG
4052063102340/I010234
4052063109585/I010234TAN686A
97-09-01
Gehäuse, komplett
05-01

97-09-02
Antrieb, komplett
05-02

ET/LBG
MW24024970901LBG

ET/LBG
MW24024970902LBG

Seite 13 von 14
97-09-02-06-01
Spanneinheit, Hydraulik rechts
05-02-06-01

97-09-02-07-01
Spanneinheit, Hydraulik links
05-02-07-01

97-09-02-07
Spanneinheit, links
05-02-07

ET/LBG
MW2402497090209LBG

97-09-02-10
Rotor, Festlager
05-02-10

LBG
MW2402497090210LBG

97-09-02-11
Rotor, Loslager
05-02-11

LBG
MW2402497090211LBG

97-09-05-01
Hydraulik, Ölpumpe
05-05-01

ET/LBG
MW2402497090501LBG

97-09-05-02
Hydraulik, Filter
05-05-02

ET/LBG
MW2402497090502LBG

97-09-08-01
Kühler, Gehäuse
05-01-07

ET/LBG
MW2402497090801LBG

97-09-08-02
Kühler, Anbauteile
05-06-01

ET/LBG
GTIN Artikel-Nr / PNR
4052063171025/S010024

97-09-08-03
Kühler, Hydraulikanschluss
05-06-02

ET/LBG
MW2402497090803LBG

LBG
MW24024970903LBG

ET/LBG
MW24024970904LBG

97-09-05
Hydraulik, Getriebekühlung
05-05

ET/LBG
MW2402497090208LBG

97-09-02-09
Keilriemenscheibe, unten links
05-02-09

97-09-04
Kinematik
05-04

ET/LBG
MW24024970905LBG

97-09-06
Kufen
05-01-08

ET/LBG
GTIN Artikel-Nr / PNR
4052063170462/S002982

97-09-07
Sicherheitsrahmen
ohne

ET/LBG
MW24024970907LBG

97-09-08
Kühler
05-06

ET/LBG
MWS24024970908LBG

97-09-09
ET/LBG
Warnsymbole und Hinweisschilder
MW24024970909LBG
05-07

99
ET/LBG
Werkstattausstattung, Sonderwerkzeug
BT (bisher)
POS (aus StüLi)

99-01
ET/LBG
Transportcontainer für Werkzeug u
BT (bisher)
POS (aus StüLi)

Seite 14 von 14

ET/LBG
GTIN Artikel-Nr / PNR
MW240249709020602LBG

ET/LBG
GTIN Artikel-Nr / PNR
4052063170578/S005755

97-09-02-08
Keilriemenscheibe, unten rechts
05-02-08

97-09-03
Rotor, vollständig
05-03

ET/LBG
GTIN Artikel-Nr / PNR
MW240249709020601LBG
Anhang 3:

Auszug aus der Ersatzteilurliste ETU (IPLDaten) am Beispiel der Kühlanlage
ETUSP:

C71172403

AUSST: CD1

DAT: 19.06.11 BP: 24

BEZ GERAET: KUEHLANLAGE

DATENUEBERMITTLER: C7117 SORT: CSN SEITE 1

GERAETE : CC437 MW24024050000LBG
AENRSP/IAI :

K KATFNR........... OZF TKZ.............................
S
QV.............. N B BESCHREIBUNG....................
A L
AENRSP..............
RD..... RD.....
STAFFELPREISDATEN...................................
..........................
AENRSP
AG
AH
ANWB
ANWKG
AR
AT
AUSST
BE
BEZ GERAET
BL
BN
BP
BPV
DK
DMC
EE
ET
FBU
FBWA

= AENDERUNGSNUMMER
IM KOPF ZUSAETZLICH MIT KZABB
= AUSWAHLGRUND
= AUSWEICHHINWEISKODE SPEC 2000M
= ANWENDUNGSKODE BAUGRUPPE
= ANWENDUNGSKODE GERAET
= AUSWAHLREIHENKENNUNG
= AUSBAUQUOTE
TRUPPENINSTANDHALTUNG
= AUSGABE
= BEZUGSEINHEITENKODE
= BEZEICHNUNG GERAET
= BEFESTIGUNGS- /LAGER- /VERSANDTEILHINWEISKODE
= BETRIEBSNOTWENDIGKEIT
= BESCHAFFUNGSPROJEKT
= BESCHAFFUNGSPROJEKTVERSION
= DIMENSIONSKODE
= DOMESTIC MANAGEMENT CODE
= ELEKTROSTATISCH EMPFINDLICHES TEIL
= ERSATZEILKLASSIFIZIERUNG
= FESTGELEGTER BETRIEBSWERT
ZWISCHEN UEBERHOLUNGEN
= FESTGELEGTER BETRIEBSWERT
ZWISCHEN WERKSINSTANDSETZUNGEN

FG
FK

HSTK. ANWKG... ANWB.. AH MPB. GMEBO VNR............. BE MA MMBE PREIS........ W.. PA
T T VANK.
P B E DK FBU... DK FBWA.. DK MBSZ.. DK FG.... GL. AT FK
K V
K N T
DMC... GG.. E S K V L L IDZ LZ SPM. KAB.. A N M A
SU VBR
E K L P Z K
T
R B K G
A
TSK MEH...
VTR.. VDP.. GMETU
BP GUELBER. BP GUELBER. BP GUELBER. BP GUELBER.
V
V
V
V

GG
GL
GMEBO
GMETU
GUELBER

= FESTGELEGTER GESAMTBETRIEBSWERT
= FAKTOR NICHT INSTANDSETZBARER
ARTIKEL
= GEFAHRENGUTKODE UNO
= GESAMTLEBENSDAUER
= GESAMTMENGE EINBAUORT
= GESAMTMENGE ETU-LISTE
= GUELTIGKEITSBEREICH

MPB
NA
NB
OZF
PA
PK
QV
SK

=
=
=
=
=
=
=
=

MENGE PRO BAUGRUPPE
KENNZEICHEN NICHT ABGEBILDET
NACHBEARBEITUNGSHINWEISKODE
ORTSZAHLFOLGENUMMER
PREISART
VERSORGUNGSPOOLKENNUNG
QUERVERWEIS
SICHERHEITSKODE

HSTK
IDZ
KAB
KATFNR
KL
KS
KZABB
LK
LZ
LZT
MA
MBZD

=
=
=
=
=
=
=
=
=
=
=
=

SPM
SSNR
SUA
TK
TKZ
TSK
TV
VANK
VBR
VDP

=
=
=
=
=
=
=
=
=
=

VNR
VP
VTR

=
=
=

W

=

STANDARDPACKUNGSMENGE
SCHALTSYMBOLNUMMER
BESCHAFFUNGSKODE
TEILEKENNZEICHENKATEGORIEKODE
TEILEKENNZEICHEN
TEILSTREITKRAFT
TEILEKENNZEICHENVARIANTENKODE
VERSORGUNGSARTIKELNAMENKODE
VERBRAUCHSRATE
VORSCHLAGSMENGE ERSTBEDARF
DEPOBEREICH
VERSORGUNGSNUMMER
VERPACKUNGSSTUFENKODE
VORSCHLAGSMENGE ERSTBEDARF
TRUPPENBEREICH
WAEHRUNGSSCHLUESSEL

MEH
MK
MMBE

HERSTELLKODE
INSTANDSETZUNGSDURCHLAUFZEIT
KLEINSTE ABGABEMENGE INDUSTRIE
KATALOGFOLGENUMMER
KALIBRIERKENNUNG
KASKADENKODE SPEC 2000M
KENNZEICHEN OB ABBILDUNG BETROFFEN
LAGERUNGSKENNZEICHEN
LAGERZEITKODE
LIEFERZEIT
MASSEINHEITENKODE
MITTLERER BETRIEBSWERT ZWISCHEN
DEFEKTEN
= MATERIALERHALTUNGSKODE
= MATERIALKATEGORIE
= MASSEINHEITEN JE BEZUGSEINHEIT
ETUSP:

C71172403

AUSST: CD1

DAT: 19.06.11 BP: 24

K KATFNR........... OZF TKZ.............................
S
QV.............. N B BESCHREIBUNG....................
A L
AENRSP..............
RD..... RD.....
STAFFELPREISDATEN...................................
..........................
1 05-00-00-01 -000
ETUSPC71172400

2 05-00-00-01 -001
05040001 000 00A

2 05-00-00-01 -002
05100001 000 00A

2 05-00-00-01 -003
05110001 000 00A

2 05-00-00-01 -004
05130001 000 00A

2 05-00-00-01 -005
05090001 000 00A

2 05-00-00-01 -006
05070001 000 00A

2 05-00-00-01 -007
05010001 000 00A

2 05-00-00-01 -008
05020001 000 00A

BEZ GERAET: KUEHLANLAGE

DATENUEBERMITTLER: C7117 SORT: CSN SEITE

2

HSTK. ANWKG... ANWB.. AH MPB. GMEBO VNR............. BE MA MMBE PREIS........ W.. PA
T T VANK.
P B E DK FBU... DK FBWA.. DK MBSZ.. DK FG.... GL. AT FK
K V
K N T
DMC... GG.. E S K V L L IDZ LZ SPM. KAB.. A N M A
SU VBR
E K L P Z K
T
R B K G
A
TSK MEH...
VTR.. VDP.. GMETU
BP GUELBER. BP GUELBER. BP GUELBER. BP GUELBER.
V
V
V
V

00A MW24024050000LBG
CC437
KUEHLANLAGE(SIEHE EIGENE ETUSPC7
1172400)
GYH XA
00A MW24024050400LBG
CC437
WASSERKUEHLUNG(SIEHE 05040001 00
0 00A)
GYH XA
00A MW24024051000LBG
CC437
ANBAU OELKUEHLER(SIEHE 05100001
000 00A)
GYH XA
00A MW24024051100LBG
CC437
HALTERUNGEN OELKUEHLER(SIEHE 051
10001 000 00A)
GYH XA
00A MW24024051300LBG
CC437
ROHR 1 LUFTKUEHLER, LADELUFTKUEH
LER(SIEHE 05130001 000 00A)
GYH XA
00A MW24024050900LBG
CC437
VERKLEIDUNG KUEHLANLAGE(SIEHE 05
090001 000 00A)
GYH XA
00A MW24024050700LBG
CC437
KUEHLERHALTERUNG(SIEHE 05070001
000 00A)
GYH XA
00A MW24024050100LBG
CC437
KUEHLERRAHMEN MIT KUEHLER(SIEHE
05010001 000 00A)
GYH XA
00A MW24024050200LBG
CC437
ANTRIEB LUEFTER(SIEHE 05020001 0
00 00A)
GYH XA

REF

REF

-

-

0

01
1

1

-

-

0

01
1

1

-

-

0

01
1

1

-

-

0

01
1

1

-

-

0

01
1

1

-

-

0

01
1

1

-

-

0

01
1

1

-

-

0

01
1

1

-

-

0

01
ETUSP:

C71172403

AUSST: CD1

DAT: 19.06.11 BP: 24

K KATFNR........... OZF TKZ.............................
S
QV.............. N B BESCHREIBUNG....................
A L
AENRSP..............
RD..... RD.....
STAFFELPREISDATEN...................................
..........................
2 05-00-00-01 -009
05120001 000 00A

2 05-00-00-01 -010
05150001 000 00A

2 05-00-00-01 -011
05030001 000 00A

2 05-00-00-01 -012
05060001 000 00A

2 05-00-00-01 -013
05080001 000 00A

2 05-00-00-01 -014
05050001 000 00A

2 05-00-00-01 -015
05140001 000 00A

2 05-00-00-01 -016

BEZ GERAET: KUEHLANLAGE

DATENUEBERMITTLER: C7117 SORT: CSN SEITE

3

HSTK. ANWKG... ANWB.. AH MPB. GMEBO VNR............. BE MA MMBE PREIS........ W.. PA
T T VANK.
P B E DK FBU... DK FBWA.. DK MBSZ.. DK FG.... GL. AT FK
K V
K N T
DMC... GG.. E S K V L L IDZ LZ SPM. KAB.. A N M A
SU VBR
E K L P Z K
T
R B K G
A
TSK MEH...
VTR.. VDP.. GMETU
BP GUELBER. BP GUELBER. BP GUELBER. BP GUELBER.
V
V
V
V

00A MW24024051200LBG
CC437
ANBAU UND VERBINDUNG KUEHLERANLA
GE(SIEHE 05120001 000 00A)
GYH XA
00A MW24024051500LBG
CC437
ROHR 3 LUFTKUEHLER(SIEHE 0515000
1 000 00A)
GYH XA
00A MW24024050300LBG
CC437
ANTRIEB LADELUFTKUEHLER(SIEHE 05
030001 000 00A)
GYH XA
00A MW24024050600LBG
CC437
SPANNROLLE(SIEHE 05060001 000 00
A)
GYH XA
00A MW24024050800LBG
CC437
AUSGLEICHSBEHAELTER INKL. VERSCH
RAUBUNGEN(SIEHE 05080001 000 00A
)
GYH XA
00A MW24024050500LBG
CC437
MINIKOMPRESSOR MIT LUFTFILTER(SI
EHE 05050001 000 00A)
GYH XA
00A MW24024051400LBG
CC437
ROHR 2 LUFTKUEHLER(SIEHE 0514000
1 000 00A)
GYH XA
00A 4052063090951
CC437
NIVEAUSCHALTER

1

1

-

-

0

01
1

1

-

-

0

01
1

1

-

-

0

01
1

1

-

-

0

01
1

1

-

-

0

01
1

1

-

-

0

01
1

1

-

-

0

01
1

1

-

-

0

GYH XB

01
ETUSP:

C71172403

AUSST: CD1

DAT: 19.06.11 BP: 24

BEZ GERAET: KUEHLANLAGE

DATENUEBERMITTLER: C7117 SORT: CSN SEITE

4

K KATFNR........... OZF TKZ.............................
S
QV.............. N B BESCHREIBUNG....................
A L
AENRSP..............
RD..... RD.....
STAFFELPREISDATEN...................................
..........................

HSTK. ANWKG... ANWB.. AH MPB. GMEBO VNR............. BE MA MMBE PREIS........ W.. PA

1 05-01-00-01 -000
05000001 007 00A

CC437

2 05-01-00-01 -001

00A MW24024050100LBG
KUEHLERRAHMEN MIT KUEHLER(SIEHE
05000001 007 00A)
00A 4052063171346
LADELUFTKUEHLER KOMPLETT

T T VANK.
P B E DK FBU... DK FBWA.. DK MBSZ.. DK FG.... GL. AT FK
K V
K N T
DMC... GG.. E S K V L L IDZ LZ SPM. KAB.. A N M A
SU VBR
E K L P Z K
T
R B K G
A
TSK MEH...
VTR.. VDP.. GMETU
BP GUELBER. BP GUELBER. BP GUELBER. BP GUELBER.
V
V
V
V
REF

00A 4052063060497
LADELUFTKUEHLER,RT400/MUE

-

-

0

GYH XA
CC437
12791

01
1 4130-

1
1
U

3 05-01-00-01 -002

REF

0 0 0

GYH PAOZZE
CC437

3
1

-

-

1
01
1

EA
BD

-

-

7,77 EUR 06
1

MI

0

3 05-01-00-01 -003

00A 4052063046101
ZELLKAUTSCHUK,30X18(1,1 M)

GYH XB
CC437

01
1

1

-

-

0

2 05-01-00-01 -004

00A 4052063170608
WASSERKUEHLER

GYH XB
CC437
12791

1
6
U

3 05-01-00-01 -005

00A 4052063060480
WASSERKUEHLER,RT400/MUE

01
1 4130-

5 0 0

GYH PAOZZE
CC437

3
1

-

-

1
01
1

EA
HM

-

-

7,77 EUR 06
1

MI

0

3 05-01-00-01 -006

3 05-01-00-01 -007

GYH XB
00A 4052063001094
CC437
SECHSKANTSCHRAUBE, ISO4017-M12X3
18257
0-8.8-A2P
GYH PAOZZE
00A 4052063000172
CC437
SCHEIBE, DIN125-8.4-A2P

01
4 5305-

4
1
U

5 0 0

3
2

-

-

1
01
2

EA
HM

-

-

7,77 EUR 06
1

0

3 05-01-00-01 -008

00A 4052063112592
STREBE

GYH XB
CC437

01
1

1

-

-

0

GYH XB

01

MI
ETUSP:

C71172403

AUSST: CD1

DAT: 19.06.11 BP: 24

K KATFNR........... OZF TKZ.............................
S
QV.............. N B BESCHREIBUNG....................
A L
AENRSP..............
RD..... RD.....
STAFFELPREISDATEN...................................
..........................
3 05-01-00-01 -009

00A 4052063042288
ZYLINDERSCHRAUBE

BEZ GERAET: KUEHLANLAGE

00A 4052063000059
SCHEIBE,ISO7090-5-140HV-A2P

5

HSTK. ANWKG... ANWB.. AH MPB. GMEBO VNR............. BE MA MMBE PREIS........ W.. PA
T T VANK.
P B E DK FBU... DK FBWA.. DK MBSZ.. DK FG.... GL. AT FK
K V
K N T
DMC... GG.. E S K V L L IDZ LZ SPM. KAB.. A N M A
SU VBR
E K L P Z K
T
R B K G
A
TSK MEH...
VTR.. VDP.. GMETU
BP GUELBER. BP GUELBER. BP GUELBER. BP GUELBER.
V
V
V
V
CC437
16282

1
1
U

3 05-01-00-01 -010

DATENUEBERMITTLER: C7117 SORT: CSN SEITE

5 0 0

GYH PAOZZE
CC437

1 53053

2

-

-

1
01
2

EA
HM

-

-

7,77 EUR 06
1

MI

0

3 05-01-00-01 -011

00A 4052063060602
BEFESTIGUNGSSCHELLE,D13MM

GYH XB
CC437

01
2

2

-

-

0

3 05-01-00-01 -012

00A 4052063000073
SECHSKANTMUTTER

GYH XB
CC437
01857

1
1
U

2 05-01-00-01 -013

00A 4052063112615
KUEHLERRAHMEN

GYH PAOZZE
CC437

01
1 5310-

5 0 0

3
1

-

-

1
01
1

EA
HM

-

-

7,77 EUR 06
1

0

GYH XB

01

MI
ETUSP:

C71172403

AUSST: CD1

DAT: 19.06.11 BP: 24

K KATFNR........... OZF TKZ.............................
S
QV.............. N B BESCHREIBUNG....................
A L
AENRSP..............
RD..... RD.....
STAFFELPREISDATEN...................................
..........................
1 05-02-00-01 -000
05000001 008 00A

2 05-02-00-01 -001

BEZ GERAET: KUEHLANLAGE

3 05-02-00-01 -003

T T VANK.
P B E DK FBU... DK FBWA.. DK MBSZ.. DK FG.... GL. AT FK
K V
K N T
DMC... GG.. E S K V L L IDZ LZ SPM. KAB.. A N M A
SU VBR
E K L P Z K
T
R B K G
A
TSK MEH...
VTR.. VDP.. GMETU
BP GUELBER. BP GUELBER. BP GUELBER. BP GUELBER.
V
V
V
V

00A MW24024050200LBG
CC437
ANTRIEB LUEFTER(SIEHE 05000001 0
08 00A)
GYH XA
00A 4052063171148
CC437
LUEFTERRAD MW240 1.2 KPL.
77777

REF

GYH PAOOO
00A 4052063000998
CC437
SECHSKANTSCHRAUBE,ISO4017-M6X2018257
8.8-A2P
GYH PAOZZE
00A 4052063000110
CC437
SCHEIBE,ISO7090-6-140HV-A2P
77777

00A 4052063060602
BEFESTIGUNGSSCHELLE,D13MM

REF

-

-

0

01
1 3020-

1
1
0 0 0

3
2
1

U

5 0 0

3
2
1

U
3 05-02-00-01 -004

6

HSTK. ANWKG... ANWB.. AH MPB. GMEBO VNR............. BE MA MMBE PREIS........ W.. PA

U
3 05-02-00-01 -002

DATENUEBERMITTLER: C7117 SORT: CSN SEITE

0 0 0

GYH PAOZZE
CC437

1
01
2 53051
01
2 5305-

3
2

-

-

BD
-

-

-

-

-

1

MI
7,77 EUR 06

1

EA
BD

-

7,77 EUR 06

EA
HM

1
01
2

EA

MI
0,01 EUR 06

1

MI

0

3 05-02-00-01 -005

00A 4052063027131
LUEFTERRAD

GYH XB
CC437
77777

1
1
U

3 05-02-00-01 -006

3 05-02-00-01 -007

3 05-02-00-01 -008

00A 4052063033507
REPARATURSATZ LUEFTERFLUEGEL KS
S50 D800 C220/9
00A 4052063033514
DICHTSATZ FUER LUEFTER MMW240/M
W370
00A 4052063000172
SCHEIBE, DIN125-8.4-A2P

GYH PAOZZE
CC437

01
1 2930-

5 0 0

3
1

-

-

1
01
1

EA
HM

-

-

2111,45 EUR 06
1

0

GYH XB
CC437

01
1

1

-

-

0

GYH XB
CC437

01
6

6

-

-

0

GYH XB

01

MI
ETUSP:

C71172403

AUSST: CD1

DAT: 19.06.11 BP: 24

BEZ GERAET: KUEHLANLAGE

DATENUEBERMITTLER: C7117 SORT: CSN SEITE

7

K KATFNR........... OZF TKZ.............................
S
QV.............. N B BESCHREIBUNG....................
A L
AENRSP..............
RD..... RD.....
STAFFELPREISDATEN...................................
..........................

HSTK. ANWKG... ANWB.. AH MPB. GMEBO VNR............. BE MA MMBE PREIS........ W.. PA

3 05-02-00-01 -009

CC437
77777

00A 4052063000189
FEDERRING,DIN127-B8-A2P

T T VANK.
P B E DK FBU... DK FBWA.. DK MBSZ.. DK FG.... GL. AT FK
K V
K N T
DMC... GG.. E S K V L L IDZ LZ SPM. KAB.. A N M A
SU VBR
E K L P Z K
T
R B K G
A
TSK MEH...
VTR.. VDP.. GMETU
BP GUELBER. BP GUELBER. BP GUELBER. BP GUELBER.
V
V
V
V
6
1
U

3 05-02-00-01 -010

2 05-02-00-01 -011

GYH PAOZZE
00A 4052063001124
CC437
SECHSKANTSCHRAUBE, ISO4017-M12X3
18257
0-8.8-A2P
GYH PAOZZE
00A 4052063060589
CC437
LAGERGLOCKE, MONTIERT

5 0 0

6 53063

6
1
U

5 0 0

1
01
6 5305-

3
1

-

-

HM
-

-

1
01
1

EA

-

1

EA
HM

-

7,77 EUR 06
MI
7,77 EUR 06
1

MI

0

3 05-02-00-01 -012

00A 4052063029418
ACHSE MIT FLANSCH

GYH XB
CC437

01
1

1

-

-

0

3 05-02-00-01 -013

00A 4052063003975
SICHERUNGSRING,J90 DIN 472

GYH XB
CC437

01
2

2

-

-

0

3 05-02-00-01 -014

00A 4052063060596
SCHRAEGKUGELLAGER,3308 B-2RS1TN9

GYH XB
CC437

01
1

1

-

-

0

3 05-02-00-01 -015

00A 4052063029401
LAGERSCHALE

GYH XB
CC437

01
1

1

-

-

0

3 05-02-00-01 -016

4 05-02-00-01 -017

GYH XB
00A 4052063170936
CC437
RIEMENSCHEIBEN LUEFTER INKL. SPA
77777
NNELEMENTE, MONTAGE
GYH PAOOO
00A 4052063062705
CC437
DISTANZ

01
1 3020-

1
1
U

5 0 0

3

-

-

1

EA
HM

1207,79 EUR 06
1

01
1

1

-

-

0

GYH XB

01

MI
ETUSP:

C71172403

AUSST: CD1

DAT: 19.06.11 BP: 24

BEZ GERAET: KUEHLANLAGE

DATENUEBERMITTLER: C7117 SORT: CSN SEITE

8

K KATFNR........... OZF TKZ.............................
S
QV.............. N B BESCHREIBUNG....................
A L
AENRSP..............
RD..... RD.....
STAFFELPREISDATEN...................................
..........................

HSTK. ANWKG... ANWB.. AH MPB. GMEBO VNR............. BE MA MMBE PREIS........ W.. PA

4 05-02-00-01 -018

CC437

00A 4052063060572
TAPERLOCK-BUCHSE,D38 /2012

T T VANK.
P B E DK FBU... DK FBWA.. DK MBSZ.. DK FG.... GL. AT FK
K V
K N T
DMC... GG.. E S K V L L IDZ LZ SPM. KAB.. A N M A
SU VBR
E K L P Z K
T
R B K G
A
TSK MEH...
VTR.. VDP.. GMETU
BP GUELBER. BP GUELBER. BP GUELBER. BP GUELBER.
V
V
V
V
1

1

-

-

0

4 05-02-00-01 -019

00A 4052063060541
SCHEIBE,GERILLT

GYH XB
CC437
08109

1
1
U

4 05-02-00-01 -020

00A 4052063060565
DISTANZBUCHSE

01
1 3020-

5 0 0

GYH PAOZZE
CC437

3
1

-

-

1
01
1

EA
BD

-

-

7,77 EUR 06
1

MI

0

4 05-02-00-01 -021

00A 4052063060671
UNTERLEGSCHEIBE

GYH XB
CC437

01
1

1

-

-

0

4 05-02-00-01 -022

00A 4052063000349
FEDERRING,DIN127-B12-A2P

GYH XB
CC437

01
1

1

-

-

0

4 05-02-00-01 -023

4 05-02-00-01 -024

GYH XB
00A 4052063001339
CC437
SECHSKANTSCHRAUBE, ISO4017-M12X3
18257
0-8.8-A2P
GYH PAOZZE
00A 4052063060558
CC437
PASSFEDER,DIN6885-A-10X08X40

01
1 5305-

1
1
U

5 0 0

3
1

-

-

1
01
1

EA
HM

-

-

7,77 EUR 06
1

0

2 05-02-00-01 -025

00A 4052063000387
SCHEIBE,DIN7349-B13-A2P

GYH XB
CC437

01
6

6

-

-

0

2 05-02-00-01 -026

00A 4052063001438
SECHSKANTSCHRAUBE,ISO4017-M12X75
-8.8-A2P

GYH XB
CC437

01
6

6

-

-

0

GYH XB

01

MI
ETUSP:

C71172403

AUSST: CD1

DAT: 19.06.11 BP: 24

K KATFNR........... OZF TKZ.............................
S
QV.............. N B BESCHREIBUNG....................
A L
AENRSP..............
RD..... RD.....
STAFFELPREISDATEN...................................
..........................
2 05-02-00-01 -027

2 05-02-00-01 -028

2 05-02-00-01 -029

BEZ GERAET: KUEHLANLAGE

DATENUEBERMITTLER: C7117 SORT: CSN SEITE

9

HSTK. ANWKG... ANWB.. AH MPB. GMEBO VNR............. BE MA MMBE PREIS........ W.. PA
T T VANK.
P B E DK FBU... DK FBWA.. DK MBSZ.. DK FG.... GL. AT FK
K V
K N T
DMC... GG.. E S K V L L IDZ LZ SPM. KAB.. A N M A
SU VBR
E K L P Z K
T
R B K G
A
TSK MEH...
VTR.. VDP.. GMETU
BP GUELBER. BP GUELBER. BP GUELBER. BP GUELBER.
V
V
V
V

00A 4052063000301
CC437
NORD-LOCK-SICHERUNGSSCHEIBE, NL1
0SS
GYH XB
00A 4052063001247
CC437
SECHSKANTSCHRAUBE,ISO4017-M10X40
18257
-8.8-A2P
GYH PAOZZE
00A 4052063112639
CC437
LUEFTERGESTELL

8

8

-

-

0

01
8 5305-

8
1
U

5 0 0

3
1

-

-

1
01
1

EA
HM

-

-

7,77 EUR 06
1

0

GYH XB

01

MI
ETUSP:

C71172403

AUSST: CD1

DAT: 19.06.11 BP: 24

K KATFNR........... OZF TKZ.............................
S
QV.............. N B BESCHREIBUNG....................
A L
AENRSP..............
RD..... RD.....
STAFFELPREISDATEN...................................
..........................
1 05-03-00-01 -000
05000001 011 00A

2 05-03-00-01 -001

BEZ GERAET: KUEHLANLAGE

T T VANK.
P B E DK FBU... DK FBWA.. DK MBSZ.. DK FG.... GL. AT FK
K V
K N T
DMC... GG.. E S K V L L IDZ LZ SPM. KAB.. A N M A
SU VBR
E K L P Z K
T
R B K G
A
TSK MEH...
VTR.. VDP.. GMETU
BP GUELBER. BP GUELBER. BP GUELBER. BP GUELBER.
V
V
V
V

00A MW24024050300LBG
CC437
ANTRIEB LADELUFTKUEHLER(SIEHE 05
000001 011 00A)
GYH XA
00A 4052063172442
CC437
LAGERGLOCKEN LUEFTERRAD
77777

00A 4052063004026
PASS-SCHEIBE,D40X50X1(N.B.)

10

HSTK. ANWKG... ANWB.. AH MPB. GMEBO VNR............. BE MA MMBE PREIS........ W.. PA

REF

REF

-

-

0

01
1 3610-

1
1
U

3 05-03-00-01 -002

DATENUEBERMITTLER: C7117 SORT: CSN SEITE

5 0 0

GYH PAOZZE
CC437

3
1

-

-

1
01
1

EA
BD

-

-

7,77 EUR 06
1

MI

0

3 05-03-00-01 -003

00A 4052063000387
SCHEIBE,DIN7349-B13-A2P

GYH XB
CC437

01
4

4

-

-

0

3 05-03-00-01 -004

3 05-03-00-01 -005

2 05-03-00-01 -006

00A 4052063000363
NORD-LOCK-SICHERUNGSSCHEIBE,NL12
SS

GYH XB
CC437

01
4

4

-

-

0

GYH XB
00A 4052063001360
CC437
SCHRAUBE, SECHSKANT, ISO4017-M12
18257
X40-8.8-A2P
GYH PAOZZE
00A 4052063060640
CC437
LAGERGLOCKE, MONTIERT

01
4 5305-

4
1
U

5 0 0

3
1

-

-

1
01
1

EA
HM

-

-

7,77 EUR 06
1

0

3 05-03-00-01 -007

3 05-03-00-01 -008

00A 4052063001346
SECHSKANTSCHRAUBE,ISO4017-M12X30
-10.9-A2P
00A 4052063000349
FEDERRING,DIN127-B12-A2P

GYH XB
CC437

01
2

2

-

-

0

GYH XB
CC437

01
2

2

-

-

0

GYH XB

01

MI
ETUSP:

C71172403

AUSST: CD1

DAT: 19.06.11 BP: 24

BEZ GERAET: KUEHLANLAGE

DATENUEBERMITTLER: C7117 SORT: CSN SEITE

11

K KATFNR........... OZF TKZ.............................
S
QV.............. N B BESCHREIBUNG....................
A L
AENRSP..............
RD..... RD.....
STAFFELPREISDATEN...................................
..........................

HSTK. ANWKG... ANWB.. AH MPB. GMEBO VNR............. BE MA MMBE PREIS........ W.. PA

3 05-03-00-01 -009

CC437

00A 4052063060657
ZENTRIERSCHEIBE

T T VANK.
P B E DK FBU... DK FBWA.. DK MBSZ.. DK FG.... GL. AT FK
K V
K N T
DMC... GG.. E S K V L L IDZ LZ SPM. KAB.. A N M A
SU VBR
E K L P Z K
T
R B K G
A
TSK MEH...
VTR.. VDP.. GMETU
BP GUELBER. BP GUELBER. BP GUELBER. BP GUELBER.
V
V
V
V
1

1

-

-

0

3 05-03-00-01 -010

3 05-03-00-01 -011

00A 4052063003807
RILLENKUGELLAGER,DIN625-6210-2RS1
00A 4052063059897
WELLE

GYH XB
CC437

01
2

2

-

-

0

GYH XB
CC437

01
1

1

-

-

0

3 05-03-00-01 -012

00A 4052063060688
PASSFEDER,DIN6885-A-10X08X36

GYH XB
CC437

01
1

1

-

-

0

3 05-03-00-01 -013

00A 4052063112653
LAGERGLOCKE, MONTIERT

GYH XB
CC437

01
1

1

-

-

0

3 05-03-00-01 -014

00A 4052063003975
SICHERUNGSRING,J90 DIN 472

GYH XB
CC437

01
1

1

-

-

0

3 05-03-00-01 -015

00A 4052063060626
DISTANZRING

GYH XB
CC437

01
1

1

-

-

0

3 05-03-00-01 -016

00A 4052063060619
RIEMENSCHEIBE

GYH XB
CC437

01
1

1

-

-

0

GYH XB

01
ETUSP:

C71172403

AUSST: CD1

DAT: 19.06.11 BP: 24

K KATFNR........... OZF TKZ.............................
S
QV.............. N B BESCHREIBUNG....................
A L
AENRSP..............
RD..... RD.....
STAFFELPREISDATEN...................................
..........................
1 05-04-00-01 -000
05000001 001 00A

2 05-04-00-01 -001

2 05-04-00-01 -002

BEZ GERAET: KUEHLANLAGE

DATENUEBERMITTLER: C7117 SORT: CSN SEITE

12

HSTK. ANWKG... ANWB.. AH MPB. GMEBO VNR............. BE MA MMBE PREIS........ W.. PA
T T VANK.
P B E DK FBU... DK FBWA.. DK MBSZ.. DK FG.... GL. AT FK
K V
K N T
DMC... GG.. E S K V L L IDZ LZ SPM. KAB.. A N M A
SU VBR
E K L P Z K
T
R B K G
A
TSK MEH...
VTR.. VDP.. GMETU
BP GUELBER. BP GUELBER. BP GUELBER. BP GUELBER.
V
V
V
V

00A MW24024050400LBG
CC437
WASSERKUEHLUNG(SIEHE 05000001 00
1 00A)
GYH XA
00A 4052063010331
CC437
PVC-KLARSICHTSCHLAUCH,8 X 1,5 MM
OHNE EINLAGE GLASKLAR(1,5 M)
GYH XB
00A 4052063050764
CC437
SCHLAUCHSCHELLE,2 OHR D11-13MM

REF

REF

-

-

0

01
1

1

-

-

0

01
1

1

-

-

0

2 05-04-00-01 -003

2 05-04-00-01 -004

GYH XB
00A 4052063061272
CC437
HYDRAULIKSCHLAUCH,1SN-DN8X370MM,
20311
DKOL10DKOL10X90GRAD
GYH PAOZZE
00A 4052063007027
CC437
ROHRSTUTZEN,D6, GERADE

01
1 4720-

1
1
U

5 0 0

3
1

-

-

1
01
1

EA
BD

-

-

7,77 EUR 06
1

0

2 05-04-00-01 -005

00A 4052063002831
SCHLAUCHSCHELLE,DIN3017-D008-12

GYH XB
CC437

01
2

2

-

-

0

2 05-04-00-01 -006

00A 4052063037826
SCHRUMPFSCHLAUCH,D12-4(N.B.)

GYH XB
CC437

01
1

1

-

-

0

2 05-04-00-01 -007

00A 4052063010393
KRAFTSTOFFSCHLAUCH,5 MM(0,5 M)

GYH XB
CC437

01
1

1

-

-

0

2 05-04-00-01 -008

00A 4052063002862
SCHLAUCHSCHELLE,DIN3017-D16-25

GYH XB
CC437

01
2

2

-

-

0

GYH XB

01

MI
ETUSP:

C71172403

AUSST: CD1

DAT: 19.06.11 BP: 24

BEZ GERAET: KUEHLANLAGE

DATENUEBERMITTLER: C7117 SORT: CSN SEITE

13

K KATFNR........... OZF TKZ.............................
S
QV.............. N B BESCHREIBUNG....................
A L
AENRSP..............
RD..... RD.....
STAFFELPREISDATEN...................................
..........................

HSTK. ANWKG... ANWB.. AH MPB. GMEBO VNR............. BE MA MMBE PREIS........ W.. PA

2 05-04-00-01 -009

CC437

00A 4052063035907
SCHRUMPFSCHLAUCH,D19-6(N.B.)

T T VANK.
P B E DK FBU... DK FBWA.. DK MBSZ.. DK FG.... GL. AT FK
K V
K N T
DMC... GG.. E S K V L L IDZ LZ SPM. KAB.. A N M A
SU VBR
E K L P Z K
T
R B K G
A
TSK MEH...
VTR.. VDP.. GMETU
BP GUELBER. BP GUELBER. BP GUELBER. BP GUELBER.
V
V
V
V
1

1

-

-

0

2 05-04-00-01 -010

00A 4052063035921
SPIRALSCHLAUCH,D20(N.B.)

GYH XB
CC437

01
1

1

-

-

0

2 05-04-00-01 -011

00A 4052063061241
KUEHLERSCHLAUCH,D22 DIN73411

GYH XB
CC437

01
1

1

-

-

0

2 05-04-00-01 -012

00A 4052063006419
UEBERWURFMUTTER, M12LX

GYH XB
CC437

01
1

1

-

-

0

2 05-04-00-01 -013

00A 4052063005450
VERSCHLUSS-STOPFEN, VKA12LVIT

GYH XB
CC437

01
1

1

-

-

0

2 05-04-00-01 -014

00A 4052063006075
VERSCHRAUBUNG, G12LX

GYH XB
CC437

01
1

1

-

-

0

2 05-04-00-01 -015

GYH XB
00A 4052063061326
CC437
HYDRAULIKSCHLAUCH,1SN-DN10X1000M
20311
M, DKOL12DKOL12-90GRADX1000MM
GYH PAOZZE

01
1 4720-

1
1
U

5 0 0

3

1
01

-

-

EA
BD

7,77 EUR 06
1

MI
ETUSP:

C71172403

AUSST: CD1

DAT: 19.06.11 BP: 24

K KATFNR........... OZF TKZ.............................
S
QV.............. N B BESCHREIBUNG....................
A L
AENRSP..............
RD..... RD.....
STAFFELPREISDATEN...................................
..........................
1 05-05-00-01 -000
05000001 014 00A

2 05-05-00-01 -001

2 05-05-00-01 -002

BEZ GERAET: KUEHLANLAGE

DATENUEBERMITTLER: C7117 SORT: CSN SEITE

14

HSTK. ANWKG... ANWB.. AH MPB. GMEBO VNR............. BE MA MMBE PREIS........ W.. PA
T T VANK.
P B E DK FBU... DK FBWA.. DK MBSZ.. DK FG.... GL. AT FK
K V
K N T
DMC... GG.. E S K V L L IDZ LZ SPM. KAB.. A N M A
SU VBR
E K L P Z K
T
R B K G
A
TSK MEH...
VTR.. VDP.. GMETU
BP GUELBER. BP GUELBER. BP GUELBER. BP GUELBER.
V
V
V
V

00A MW24024050500LBG
CC437
MINIKOMPRESSOR MIT LUFTFILTER(SI
EHE 05000001 014 00A)
GYH XA
00A 4052063000288
CC437
SECHSKANTMUTTER,ISO7042-M10-8-A2
01857
P
GYH PAOZZE
00A 4052063000264
CC437
SCHEIBE,ISO7090-10-140HV-A2P

REF

REF

-

-

0

01
2 5310-

2
1
U

5 0 0

3

-

-

1

EA
HM

7,77 EUR 06
1

MI

01
4

4

-

-

0

2 05-05-00-01 -003

00A 4052063029296
KOMPRESSOREINHEIT,24 V

GYH XA
CC437

01
1

1

-

-

0

2 05-05-00-01 -004

00A 4052063018832
VERSCHRAUBUNG,6 LL M10X1

GYH XB
CC437

01
2

2

-

-

0

2 05-05-00-01 -005

00A 4052063025205
SCHLAUCH,PVC-9X3-15BAR(N.B.)

GYH XB
CC437

01
1

1

-

-

0

2 05-05-00-01 -006

2 05-05-00-01 -007

00A 4052063000530
SECHSKANTMUTTER,ISO7042-M20-8-A2
P
00A 4052063112677
HALTEPLATTE

GYH XB
CC437

01
1

1

-

-

0

GYH XB
CC437

01
1

1

-

-

0

2 05-05-00-01 -008

GYH XB
00A 4052063001230
CC437
SECHSKANTSCHRAUBE,ISO4017-M10X35
18257
-8.8-A2P
GYH PAOZZE

01
2 5305-

2
1
U

5 0 0

3

1
01

-

-

EA
HM

7,77 EUR 06
1

MI
ETUSP:

C71172403

AUSST: CD1

DAT: 19.06.11 BP: 24

BEZ GERAET: KUEHLANLAGE

DATENUEBERMITTLER: C7117 SORT: CSN SEITE

15

K KATFNR........... OZF TKZ.............................
S
QV.............. N B BESCHREIBUNG....................
A L
AENRSP..............
RD..... RD.....
STAFFELPREISDATEN...................................
..........................

T T VANK.
P B E DK FBU... DK FBWA.. DK MBSZ.. DK FG.... GL. AT FK
K V
K N T
DMC... GG.. E S K V L L IDZ LZ SPM. KAB.. A N M A
SU VBR
E K L P Z K
T
R B K G
A
TSK MEH...
VTR.. VDP.. GMETU
BP GUELBER. BP GUELBER. BP GUELBER. BP GUELBER.
V
V
V
V

2 05-05-00-01 -009

CC437

00A 4052063018818
ADAPTER

HSTK. ANWKG... ANWB.. AH MPB. GMEBO VNR............. BE MA MMBE PREIS........ W.. PA

1

1

-

-

0

2 05-05-00-01 -010

00A 4052063018825
FILTERGEHAEUSE,ANSAUGLUFTFILTER

GYH XB
CC437
47932

00A 4052063018795
FILTER

GYH PAOZZE
CC437
77777

1
1
U

2 05-05-00-01 -011

5 0 0

3
1
1

U
GYH PAOZZE

01
1 2940-

5 0 0

3

1
01
1 29401
01

-

-

EA
BD

-

-

7,77 EUR 06
1

EA
HM

MI
9,38 EUR 06

1

MI
ETUSP:

C71172403

AUSST: CD1

DAT: 19.06.11 BP: 24

K KATFNR........... OZF TKZ.............................
S
QV.............. N B BESCHREIBUNG....................
A L
AENRSP..............
RD..... RD.....
STAFFELPREISDATEN...................................
..........................
1 05-06-00-01 -000
05000001 012 00A

2 05-06-00-01 -001

2 05-06-00-01 -002

BEZ GERAET: KUEHLANLAGE

DATENUEBERMITTLER: C7117 SORT: CSN SEITE

16

HSTK. ANWKG... ANWB.. AH MPB. GMEBO VNR............. BE MA MMBE PREIS........ W.. PA
T T VANK.
P B E DK FBU... DK FBWA.. DK MBSZ.. DK FG.... GL. AT FK
K V
K N T
DMC... GG.. E S K V L L IDZ LZ SPM. KAB.. A N M A
SU VBR
E K L P Z K
T
R B K G
A
TSK MEH...
VTR.. VDP.. GMETU
BP GUELBER. BP GUELBER. BP GUELBER. BP GUELBER.
V
V
V
V

00A MW24024050600LBG
CC437
SPANNROLLE(SIEHE 05000001 012 00
A)
GYH XA
00A 4052063000356
CC437
SECHSKANTMUTTER,ISO7042-M12-8-A2
01857
P
GYH PAOZZE
00A 4052063000387
CC437
SCHEIBE,DIN7349-B13-A2P

REF

REF

-

-

0

01
4 5310-

4
1
U

5 0 0

3

-

-

1

EA
HM

7,77 EUR 06
1

MI

01
4

4

-

-

0

2 05-06-00-01 -003

00A 4052063112691
HALTER

GYH XA
CC437

01
1

1

-

-

0

2 05-06-00-01 -004

2 05-06-00-01 -005

2 05-06-00-01 -006

00A 4052063036461
AUGENSCHRAUBE,DIN444-A2-BM-M16X2
00

GYH XB
CC437

01
1

1

-

-

0

GYH XB
00A 4052063001223
CC437
SECHSKANTSCHRAUBE,ISO4017-M10X30
18257
-8.8-A2P
GYH PAOZZE
00A 4052063000264
CC437
SCHEIBE,ISO7090-10-140HV-A2P

01
1 5305-

1
1
U

5 0 0

3
1

-

-

1
01
1

EA
HM

-

-

7,77 EUR 06
1

MI

0

2 05-06-00-01 -007

00A 1052063171353
SPANNROLLE KPL.

GYH XB
CC437
36614

1
1
U

3 05-06-00-01 -008

GYH PAOZZE
00A 4052063000288
CC437
SECHSKANTMUTTER,ISO7042-M10-8-A2
01857
P
GYH PAOZZE

01
1 3040-

0 0 0

3
1
1

U

5 0 0

3

1
01
1 53101

-

-

EA
BD

-

-

1

EA
HM

01

0,01 EUR 06
MI
7,77 EUR 06
1

MI
ETUSP:

C71172403

AUSST: CD1

DAT: 19.06.11 BP: 24

BEZ GERAET: KUEHLANLAGE

DATENUEBERMITTLER: C7117 SORT: CSN SEITE

17

K KATFNR........... OZF TKZ.............................
S
QV.............. N B BESCHREIBUNG....................
A L
AENRSP..............
RD..... RD.....
STAFFELPREISDATEN...................................
..........................

T T VANK.
P B E DK FBU... DK FBWA.. DK MBSZ.. DK FG.... GL. AT FK
K V
K N T
DMC... GG.. E S K V L L IDZ LZ SPM. KAB.. A N M A
SU VBR
E K L P Z K
T
R B K G
A
TSK MEH...
VTR.. VDP.. GMETU
BP GUELBER. BP GUELBER. BP GUELBER. BP GUELBER.
V
V
V
V

3 05-06-00-01 -009

CC437

00A 4052063059736
HEBEL

HSTK. ANWKG... ANWB.. AH MPB. GMEBO VNR............. BE MA MMBE PREIS........ W.. PA

1

1

-

-

0

3 05-06-00-01 -010

00A 4052063036478
SPANNROLLE

GYH XB
CC437
77777

1
1
U

3 05-06-00-01 -011

2 05-06-00-01 -012

00A 4052063063337
ZYLINDERSCHRAUBE,ISO4762-M10X5510.9-A2P
00A 4052063059798
GLEITBUCHSE

01
1 3950-

5 0 0

GYH PAOZZE
CC437

3
1

-

-

1
01
1

EA
HM

-

-

7,77 EUR 06
1

MI

0

GYH XB
CC437

01
2

2

-

-

0

2 05-06-00-01 -013

00A 4052063112714
GRUNDPLATTE

GYH XB
CC437

01
1

1

-

-

0

2 05-06-00-01 -014

2 05-06-00-01 -015

2 05-06-00-01 -016

00A 4052063006945
SCHMIERNIPPEL,DIN71412-H2-M6X1-A
2P

GYH XB
CC437

01
1

1

-

-

0

GYH XB
00A 4052063001360
CC437
SCHRAUBE, SECHSKANT, ISO4017-M12
18257
X40-8.8-A2P
GYH PAOZZE
00A 4052063027766
CC437
SCHEIBE, ISO7090-12-140HV-A2P

01
4 5305-

4
1
U

5 0 0

3
4

-

-

1
01
4

EA
HM

-

-

7,77 EUR 06
1

0

2 05-06-00-01 -017

00A 4052063000554
SCHEIBE,ISO7090-20-140HV-A2P

GYH XB
CC437

01
1

1

-

-

0

GYH XB

01

MI
ETUSP:

C71172403

AUSST: CD1

DAT: 19.06.11 BP: 24

BEZ GERAET: KUEHLANLAGE

DATENUEBERMITTLER: C7117 SORT: CSN SEITE

18

K KATFNR........... OZF TKZ.............................
S
QV.............. N B BESCHREIBUNG....................
A L
AENRSP..............
RD..... RD.....
STAFFELPREISDATEN...................................
..........................

HSTK. ANWKG... ANWB.. AH MPB. GMEBO VNR............. BE MA MMBE PREIS........ W.. PA

2 05-06-00-01 -018

CC437

00A 4052063000523
FEDERRING,DIN127-B20-A2P

T T VANK.
P B E DK FBU... DK FBWA.. DK MBSZ.. DK FG.... GL. AT FK
K V
K N T
DMC... GG.. E S K V L L IDZ LZ SPM. KAB.. A N M A
SU VBR
E K L P Z K
T
R B K G
A
TSK MEH...
VTR.. VDP.. GMETU
BP GUELBER. BP GUELBER. BP GUELBER. BP GUELBER.
V
V
V
V
1

1

-

-

0

2 05-06-00-01 -019

2 05-06-00-01 -020

2 05-06-00-01 -021

00A 4052063001643
SECHSKANTSCHRAUBE,ISO4017-M20X40
-8.8-A2P

GYH XB
CC437

01
1

00A 4052063000172
SCHEIBE, DIN125-8.4-A2P

-

-

0

GYH XB
00A 4052063001094
CC437
SECHSKANTSCHRAUBE, ISO4017-M12X3
18257
0-8.8-A2P
GYH PAOZZE
00A 4052063000189
CC437
FEDERRING,DIN127-B8-A2P
77777

01
4 5305-

4
1
U

5 0 0

3
4
1

U
2 05-06-00-01 -022

1

5 0 0

GYH PAOZZE
CC437

1
01
4 5306-

3
4

-

-

HM
-

-

1
01
4

EA

-

1

EA
HM

-

7,77 EUR 06
MI
7,77 EUR 06
1

MI

0

2 05-06-00-01 -023

00A 4052063059828
ZENTRIERSCHEIBE

GYH XB
CC437

01
2

2

-

-

0

2 05-06-00-01 -024

00A 4052063036454
DRUCKFEDER,D389A-05

GYH XB
CC437

01
1

1

-

-

0

2 05-06-00-01 -025

GYH XB
00A 4052063000417
CC437
SECHSKANTMUTTER,ISO4032-M16-8-A2
01857
P
GYH PAOZZE

01
1 5310-

1
1
U

5 0 0

3

1

-

-

EA
HM

01

7,77 EUR 06
1

MI
ETUSP:

C71172403

AUSST: CD1

DAT: 19.06.11 BP: 24

BEZ GERAET: KUEHLANLAGE

DATENUEBERMITTLER: C7117 SORT: CSN SEITE

19

K KATFNR........... OZF TKZ.............................
S
QV.............. N B BESCHREIBUNG....................
A L
AENRSP..............
RD..... RD.....
STAFFELPREISDATEN...................................
..........................

HSTK. ANWKG... ANWB.. AH MPB. GMEBO VNR............. BE MA MMBE PREIS........ W.. PA

1 05-07-00-01 -000
05000001 006 00A

CC437

2 05-07-00-01 -001

2 05-07-00-01 -002

00A MW24024050700LBG
KUEHLERHALTERUNG(SIEHE 05000001
006 00A)
00A 4052063001452
SECHSKANTSCHRAUBE,ISO4017-M12X10
0-8.8-A2P
00A 4052063000387
SCHEIBE,DIN7349-B13-A2P

T T VANK.
P B E DK FBU... DK FBWA.. DK MBSZ.. DK FG.... GL. AT FK
K V
K N T
DMC... GG.. E S K V L L IDZ LZ SPM. KAB.. A N M A
SU VBR
E K L P Z K
T
R B K G
A
TSK MEH...
VTR.. VDP.. GMETU
BP GUELBER. BP GUELBER. BP GUELBER. BP GUELBER.
V
V
V
V
REF

REF

-

-

0

GYH XA
CC437

01
4

4

-

-

0

GYH XA
CC437

01
24

24

-

-

0

2 05-07-00-01 -003

2 05-07-00-01 -004

GYH XA
00A 4052063001384
CC437
SECHSKANTSCHRAUBE,ISO4017-M12X45
18257
-8.8-A2P
GYH PAOZZE
00A 4052063060695
CC437
KLAMMERGEGENHALTER

01
6 5305-

6
1
U

5 0 0

3
2

-

-

1
01
2

EA
HM

-

-

7,77 EUR 06
1

MI

0

2 05-07-00-01 -005

00A 4052063060701
KLAMMERGEGENHALTER

GYH XB
CC437

01
2

2

-

-

0

2 05-07-00-01 -006

00A 4052063060718
KLAMMERGEGENHALTER

GYH XB
CC437

01
2

2

-

-

0

2 05-07-00-01 -007

2 05-07-00-01 -008

GYH XB
00A 4052063001360
CC437
SCHRAUBE, SECHSKANT, ISO4017-M12
18257
X40-8.8-A2P
GYH PAOZZE
00A 4052063060725
CC437
KLAMMERGEGENHALTER

01
2 5305-

2
1
U

5 0 0

3
2

-

-

1
01
2

EA
HM

-

-

7,77 EUR 06
1

0

GYH XB

01

MI
ETUSP:

C71172403

AUSST: CD1

DAT: 19.06.11 BP: 24

K KATFNR........... OZF TKZ.............................
S
QV.............. N B BESCHREIBUNG....................
A L
AENRSP..............
RD..... RD.....
STAFFELPREISDATEN...................................
..........................
2 05-07-00-01 -009

2 05-07-00-01 -010

BEZ GERAET: KUEHLANLAGE

DATENUEBERMITTLER: C7117 SORT: CSN SEITE

HSTK. ANWKG... ANWB.. AH MPB. GMEBO VNR............. BE MA MMBE PREIS........ W.. PA
T T VANK.
P B E DK FBU... DK FBWA.. DK MBSZ.. DK FG.... GL. AT FK
K V
K N T
DMC... GG.. E S K V L L IDZ LZ SPM. KAB.. A N M A
SU VBR
E K L P Z K
T
R B K G
A
TSK MEH...
VTR.. VDP.. GMETU
BP GUELBER. BP GUELBER. BP GUELBER. BP GUELBER.
V
V
V
V

00A 4052063000356
CC437
SECHSKANTMUTTER,ISO7042-M12-8-A2
01857
P
GYH PAOZZE
00A 4052063060732
CC437
GUMMIPUFFER,D75X40-M12

12
1
U

5 0 0

12 53103

-

-

1

EA
HM

7,77 EUR 06
1

01
4

4

-

-

0

2 05-07-00-01 -011

00A 4052063038625
GUMMIPUFFER

20

GYH XB
CC437

01
3

3

-

-

0

GYH XB

01

MI
ETUSP:

C71172403

AUSST: CD1

DAT: 19.06.11 BP: 24

K KATFNR........... OZF TKZ.............................
S
QV.............. N B BESCHREIBUNG....................
A L
AENRSP..............
RD..... RD.....
STAFFELPREISDATEN...................................
..........................
1 05-08-00-01 -000
05000001 013 00A

2 05-08-00-01 -001

2 05-08-00-01 -002

BEZ GERAET: KUEHLANLAGE

DATENUEBERMITTLER: C7117 SORT: CSN SEITE

21

HSTK. ANWKG... ANWB.. AH MPB. GMEBO VNR............. BE MA MMBE PREIS........ W.. PA
T T VANK.
P B E DK FBU... DK FBWA.. DK MBSZ.. DK FG.... GL. AT FK
K V
K N T
DMC... GG.. E S K V L L IDZ LZ SPM. KAB.. A N M A
SU VBR
E K L P Z K
T
R B K G
A
TSK MEH...
VTR.. VDP.. GMETU
BP GUELBER. BP GUELBER. BP GUELBER. BP GUELBER.
V
V
V
V

00A MW24024050800LBG
CC437
AUSGLEICHSBEHAELTER INKL. VERSCH
RAUBUNGEN(SIEHE 05000001 013 00A
)
GYH XA
00A 4052063001223
CC437
SECHSKANTSCHRAUBE,ISO4017-M10X30
18257
-8.8-A2P
GYH PAOZZE
00A 4052063000295
CC437
SCHEIBE,ISO7093-10-140HV-A2P

REF

REF

-

-

0

01
4 5305-

4
1
U

5 0 0

3
8

-

-

1
01
8

EA
HM

-

-

7,77 EUR 06
1

MI

0

2 05-08-00-01 -003

3 05-08-00-01 -004

GYH XB
00A 4052063170943
CC437
AUSGLEICHSBEHAELTER INKL. VERSCH
12791
RAUBUNGEN
GYH PAOZZE
00A 4052063011284
CC437
AUSGLEICHSBEHAELTER

01
1 2590-

1
1
U

0 0 0

3

-

-

1

EA
BD

7,77 EUR 06
1

01
1

1

-

-

0

4 05-08-00-01 -005

00A 4052063035648
VERSCHLUSSDECKEL

GYH XB
CC437

01
1

1

-

-

0

4 05-08-00-01 -006

00A 4052063011284
AUSGLEICHSBEHAELTER

GYH XB
CC437

01
1

1

-

-

0

3 05-08-00-01 -007

00A 4052063006488
VERSCHLUSS-SCHRAUBE,VSTI1/2ED

GYH XB
CC437

01
3

3

-

-

0

3 05-08-00-01 -008

00A 4052063030612
NIVEAUGEBER,KNS-A-3

GYH XB
CC437

01
1

1

-

-

0

GYH XB

01

MI
ETUSP:

C71172403

AUSST: CD1

DAT: 19.06.11 BP: 24

BEZ GERAET: KUEHLANLAGE

DATENUEBERMITTLER: C7117 SORT: CSN SEITE

22

K KATFNR........... OZF TKZ.............................
S
QV.............. N B BESCHREIBUNG....................
A L
AENRSP..............
RD..... RD.....
STAFFELPREISDATEN...................................
..........................

HSTK. ANWKG... ANWB.. AH MPB. GMEBO VNR............. BE MA MMBE PREIS........ W.. PA

3 05-08-00-01 -009

CC437

00A 4052063044480
KUPFERRING,22X28X1,5

T T VANK.
P B E DK FBU... DK FBWA.. DK MBSZ.. DK FG.... GL. AT FK
K V
K N T
DMC... GG.. E S K V L L IDZ LZ SPM. KAB.. A N M A
SU VBR
E K L P Z K
T
R B K G
A
TSK MEH...
VTR.. VDP.. GMETU
BP GUELBER. BP GUELBER. BP GUELBER. BP GUELBER.
V
V
V
V
2

2

-

-

0

3 05-08-00-01 -010

00A 4052063060756
SCHAUGLAS,G 1/2"

GYH XB
CC437

01
2

2

-

-

0

3 05-08-00-01 -011

00A 4052063060763
ANSCHLUSS-STUECK,40 MM 1/2"

GYH XB
CC437

01
1

1

-

-

0

3 05-08-00-01 -012

00A 4052063060534
VERSCHRAUBUNG,GE10LR1/2EDOMD

GYH XB
CC437

01
1

1

-

-

0

3 05-08-00-01 -013

00A 4052063006396
UEBERWURFMUTTER,M06LX

GYH XB
CC437

01
1

1

-

-

0

3 05-08-00-01 -014

00A 4052063032562
SCHNEIDRING,DPR06LX

GYH XB
CC437

01
1

1

-

-

0

3 05-08-00-01 -015

3 05-08-00-01 -016

00A 4052063006150
REDUZIERVERSCHRAUBUNG,RED08/06LV
ITOMD
00A 4052063005641
WINKELVERSCHRAUBUNG,EW08LVITOMD

GYH XB
CC437

01
1

1

-

-

0

GYH XB
CC437

01
1

1

-

-

0

3 05-08-00-01 -017

00A 4052063060749
VERSCHRAUBUNG,GE08LR1/2EDOMD

GYH XB
CC437

01
1

1

-

-

0

GYH XB

01
ETUSP:

C71172403

AUSST: CD1

DAT: 19.06.11 BP: 24

K KATFNR........... OZF TKZ.............................
S
QV.............. N B BESCHREIBUNG....................
A L
AENRSP..............
RD..... RD.....
STAFFELPREISDATEN...................................
..........................
2 05-08-00-01 -018

BEZ GERAET: KUEHLANLAGE

DATENUEBERMITTLER: C7117 SORT: CSN SEITE

23

HSTK. ANWKG... ANWB.. AH MPB. GMEBO VNR............. BE MA MMBE PREIS........ W.. PA
T T VANK.
P B E DK FBU... DK FBWA.. DK MBSZ.. DK FG.... GL. AT FK
K V
K N T
DMC... GG.. E S K V L L IDZ LZ SPM. KAB.. A N M A
SU VBR
E K L P Z K
T
R B K G
A
TSK MEH...
VTR.. VDP.. GMETU
BP GUELBER. BP GUELBER. BP GUELBER. BP GUELBER.
V
V
V
V

00A 4052063000288
CC437
SECHSKANTMUTTER,ISO7042-M10-8-A2
01857
P
GYH PAOZZE

4
1
U

5 0 0

4 53103

1

-

-

EA
HM

01

7,77 EUR 06
1

MI
ETUSP:

C71172403

AUSST: CD1

DAT: 19.06.11 BP: 24

K KATFNR........... OZF TKZ.............................
S
QV.............. N B BESCHREIBUNG....................
A L
AENRSP..............
RD..... RD.....
STAFFELPREISDATEN...................................
..........................
1 05-09-00-01 -000
05000001 005 00A

2 05-09-00-01 -001

BEZ GERAET: KUEHLANLAGE

DATENUEBERMITTLER: C7117 SORT: CSN SEITE

24

HSTK. ANWKG... ANWB.. AH MPB. GMEBO VNR............. BE MA MMBE PREIS........ W.. PA
T T VANK.
P B E DK FBU... DK FBWA.. DK MBSZ.. DK FG.... GL. AT FK
K V
K N T
DMC... GG.. E S K V L L IDZ LZ SPM. KAB.. A N M A
SU VBR
E K L P Z K
T
R B K G
A
TSK MEH...
VTR.. VDP.. GMETU
BP GUELBER. BP GUELBER. BP GUELBER. BP GUELBER.
V
V
V
V

00A MW24024050900LBG
CC437
VERKLEIDUNG KUEHLANLAGE(SIEHE 05
000001 005 00A)
GYH XA
00A 4052063112738
CC437
HALTEPLATTE

REF

REF

-

-

0

01
1

1

-

-

0

2 05-09-00-01 -002

00A 4052063112752
HALTEPLATTE

GYH XB
CC437

01
2

2

-

-

0

2 05-09-00-01 -003

00A 4052063000318
SCHEIBE,DIN7349-B10,5-A2P

GYH XB
CC437

01
12

12

-

-

0

2 05-09-00-01 -004

2 05-09-00-01 -005

GYH XB
00A 4052063067908
CC437
SECHSKANTMUTTER,ISO7042-M10-8-A2
01857
P
GYH PAOZZE
00A 4052063060817
CC437
MOOSGUMMI,40X10X750

01
6 5310-

6
1
U

5 0 0

3

-

-

1

EA
HM

7,77 EUR 06
1

MI

01
6

6

-

-

0

2 05-09-00-01 -006

00A 4052063000271
FEDERRING,DIN127-B10-A2P

GYH XB
CC437

01
12

12

-

-

0

2 05-09-00-01 -007

2 05-09-00-01 -008

GYH XB
00A 4052063001223
CC437
SECHSKANTSCHRAUBE,ISO4017-M10X30
18257
-8.8-A2P
GYH PAOZZE
00A 4052063112776
CC437
HALTEPLATTE

01
12 5305-

12
1
U

5 0 0

3
1

-

-

1
01
1

EA
HM

-

-

7,77 EUR 06
1

0

GYH XB

01

MI
ETUSP:

C71172403

AUSST: CD1

DAT: 19.06.11 BP: 24

BEZ GERAET: KUEHLANLAGE

DATENUEBERMITTLER: C7117 SORT: CSN SEITE

25

K KATFNR........... OZF TKZ.............................
S
QV.............. N B BESCHREIBUNG....................
A L
AENRSP..............
RD..... RD.....
STAFFELPREISDATEN...................................
..........................

HSTK. ANWKG... ANWB.. AH MPB. GMEBO VNR............. BE MA MMBE PREIS........ W.. PA

2 05-09-00-01 -009

CC437

00A 4052063112790
KLEMMBLECH KUEHLER

T T VANK.
P B E DK FBU... DK FBWA.. DK MBSZ.. DK FG.... GL. AT FK
K V
K N T
DMC... GG.. E S K V L L IDZ LZ SPM. KAB.. A N M A
SU VBR
E K L P Z K
T
R B K G
A
TSK MEH...
VTR.. VDP.. GMETU
BP GUELBER. BP GUELBER. BP GUELBER. BP GUELBER.
V
V
V
V
2

2

-

-

0

2 05-09-00-01 -010

00A 4052063112813
ABDECKBLECH

GYH XB
CC437

01
1

1

-

-

0

2 05-09-00-01 -011

00A 4052063044268
KANTENSCHUTZ(N.B.)

GYH XB
CC437

01
1

1

-

-

0

2 05-09-00-01 -012

00A 4052063000295
SCHEIBE,ISO7093-10-140HV-A2P

GYH XB
CC437

01
6

6

-

-

0

2 05-09-00-01 -013

00A 4052063112837
ABDECKBLECH

GYH XB
CC437

01
1

1

-

-

0

GYH XB

01
ETUSP:

C71172403

AUSST: CD1

DAT: 19.06.11 BP: 24

BEZ GERAET: KUEHLANLAGE

DATENUEBERMITTLER: C7117 SORT: CSN SEITE

26

K KATFNR........... OZF TKZ.............................
S
QV.............. N B BESCHREIBUNG....................
A L
AENRSP..............
RD..... RD.....
STAFFELPREISDATEN...................................
..........................

HSTK. ANWKG... ANWB.. AH MPB. GMEBO VNR............. BE MA MMBE PREIS........ W.. PA

1 05-10-00-01 -000
05000001 002 00A

CC437

2 05-10-00-01 -001

00A MW24024051000LBG
ANBAU OELKUEHLER(SIEHE 05000001
002 00A)

T T VANK.
P B E DK FBU... DK FBWA.. DK MBSZ.. DK FG.... GL. AT FK
K V
K N T
DMC... GG.. E S K V L L IDZ LZ SPM. KAB.. A N M A
SU VBR
E K L P Z K
T
R B K G
A
TSK MEH...
VTR.. VDP.. GMETU
BP GUELBER. BP GUELBER. BP GUELBER. BP GUELBER.
V
V
V
V
REF

3 05-10-00-01 -003

-

-

0

GYH XA
00A 4052063171360
CC437
OELKUEHLER MIT ANBAUSATZ, RECHTS
04041
GYH PAOZZE
00A 4052063001100
CC437
SECHSKANTSCHRAUBE,ISO4017-M8X2518257
8.8-A2P
GYH PAOZZE
00A 4052063000233
CC437
SCHEIBE,DIN7349-B8,4-A2P

01
1 4420-

1
1
U

3 05-10-00-01 -002

REF

0 0 0

3
6
1

U

5 0 0

1
01
6 5305-

3
12

-

-

BD
-

-

1
01
12

EA

-

1

EA
HM

-

0,01 EUR 06
MI
7,77 EUR 06
1

MI

0

3 05-10-00-01 -004

3 05-10-00-01 -005

3 05-10-00-01 -006

GYH XB
00A 4052063000196
CC437
SECHSKANTMUTTER, ISO7042-M8-8-A2
01857
P
GYH PAOZZE
00A 4052063096069
CC437
GERADER AUFSTECK STUTZEN 22L- 3/
4"
GYH XB
00A 4052063005924
CC437
VERSCHRAUBUNG,GE22LREDOMD

01
6 5310-

6
1
U

5 0 0

3
1

-

-

1
01
1

EA
HM

-

-

7,77 EUR 06
1

MI

0

01
1

1

-

-

0

3 05-10-00-01 -007

2 05-10-00-01 -008

00A 4052063099824
OEL/LUFTKUEHLER TL6 OHNE OELMOTO
R

GYH XB
CC437

GYH XB
00A 4052063001230
CC437
SECHSKANTSCHRAUBE,ISO4017-M10X35
18257
-8.8-A2P
GYH PAOZZE

01
1

1

-

-

0

01
2 5305-

2
1
U

5 0 0

3

1
01

-

-

EA
HM

7,77 EUR 06
1

MI
ETUSP:

C71172403

AUSST: CD1

DAT: 19.06.11 BP: 24

BEZ GERAET: KUEHLANLAGE

DATENUEBERMITTLER: C7117 SORT: CSN SEITE

27

K KATFNR........... OZF TKZ.............................
S
QV.............. N B BESCHREIBUNG....................
A L
AENRSP..............
RD..... RD.....
STAFFELPREISDATEN...................................
..........................

HSTK. ANWKG... ANWB.. AH MPB. GMEBO VNR............. BE MA MMBE PREIS........ W.. PA

2 05-10-00-01 -009

CC437

00A 4052063000271
FEDERRING,DIN127-B10-A2P

T T VANK.
P B E DK FBU... DK FBWA.. DK MBSZ.. DK FG.... GL. AT FK
K V
K N T
DMC... GG.. E S K V L L IDZ LZ SPM. KAB.. A N M A
SU VBR
E K L P Z K
T
R B K G
A
TSK MEH...
VTR.. VDP.. GMETU
BP GUELBER. BP GUELBER. BP GUELBER. BP GUELBER.
V
V
V
V
2

2

-

-

0

2 05-10-00-01 -010

00A 4052063067922
SCHEIBE, Ø 13 DIN7349 VERZINKT

GYH XB
CC437

01
2

2

-

-

0

2 05-10-00-01 -011

00A 4052063112851
STUETZWINKEL OELKUEHLER

GYH XB
CC437

01
1

1

-

-

0

2 05-10-00-01 -012

2 05-10-00-01 -013

GYH XB
00A 4052063001353
CC437
SECHSKANTSCHRAUBE, ISO4017-M12X3
18257
5-8.8-A2P
GYH PAOZZE
00A 4052063000318
CC437
SCHEIBE,DIN7349-B10,5-A2P

01
2 5305-

2
1
U

5 0 0

3
4

-

-

1
01
4

EA
HM

-

-

7,77 EUR 06
1

MI

0

2 05-10-00-01 -014

00A 4052063112875
HALTERAHMEN OELKUEHLER

GYH XB
CC437

01
1

1

-

-

0

2 05-10-00-01 -015

2 05-10-00-01 -016

GYH XB
00A 4052063000356
CC437
SECHSKANTMUTTER,ISO7042-M12-8-A2
01857
P
GYH PAOZZE
00A 4052063170776
CC437
OELKUEHLER MIT ANBAUSATZ, LINKS
04041

2
1
U

3 05-10-00-01 -017

5 0 0

3

0 0 0

3
6
1

U

5 0 0

3

-

-

1

EA
HM

01
1 4420-

1
1
U

GYH PAOZZE
00A 4052063000196
CC437
SECHSKANTMUTTER, ISO7042-M8-8-A2
01857
P
GYH PAOZZE

01
2 5310-

1
01
6 53101

-

-

-

MI
7,77 EUR 06

1

EA
HM

01

1

EA
BD

-

7,77 EUR 06

MI
7,77 EUR 06

1

MI
ETUSP:

C71172403

AUSST: CD1

DAT: 19.06.11 BP: 24

BEZ GERAET: KUEHLANLAGE

DATENUEBERMITTLER: C7117 SORT: CSN SEITE

28

K KATFNR........... OZF TKZ.............................
S
QV.............. N B BESCHREIBUNG....................
A L
AENRSP..............
RD..... RD.....
STAFFELPREISDATEN...................................
..........................

HSTK. ANWKG... ANWB.. AH MPB. GMEBO VNR............. BE MA MMBE PREIS........ W.. PA

3 05-10-00-01 -018

CC437

00A 4052063000233
SCHEIBE,DIN7349-B8,4-A2P

T T VANK.
P B E DK FBU... DK FBWA.. DK MBSZ.. DK FG.... GL. AT FK
K V
K N T
DMC... GG.. E S K V L L IDZ LZ SPM. KAB.. A N M A
SU VBR
E K L P Z K
T
R B K G
A
TSK MEH...
VTR.. VDP.. GMETU
BP GUELBER. BP GUELBER. BP GUELBER. BP GUELBER.
V
V
V
V
12

12

-

-

0

3 05-10-00-01 -019

3 05-10-00-01 -020

00A 4052063099824
OEL/LUFTKUEHLER TL6 OHNE OELMOTO
R
00A 4052063005924
VERSCHRAUBUNG,GE22LREDOMD

GYH XB
CC437

01
1

1

-

-

0

GYH XB
CC437

01
2

2

-

-

0

3 05-10-00-01 -021

GYH XB
00A 4052063001100
CC437
SECHSKANTSCHRAUBE,ISO4017-M8X2518257
8.8-A2P
GYH PAOZZE

01
6 5305-

6
1
U

5 0 0

3

1
01

-

-

EA
HM

7,77 EUR 06
1

MI
ETUSP:

C71172403

AUSST: CD1

DAT: 19.06.11 BP: 24

K KATFNR........... OZF TKZ.............................
S
QV.............. N B BESCHREIBUNG....................
A L
AENRSP..............
RD..... RD.....
STAFFELPREISDATEN...................................
..........................
1 05-11-00-01 -000
05000001 003 00A

2 05-11-00-01 -001

2 05-11-00-01 -002

BEZ GERAET: KUEHLANLAGE

DATENUEBERMITTLER: C7117 SORT: CSN SEITE

29

HSTK. ANWKG... ANWB.. AH MPB. GMEBO VNR............. BE MA MMBE PREIS........ W.. PA
T T VANK.
P B E DK FBU... DK FBWA.. DK MBSZ.. DK FG.... GL. AT FK
K V
K N T
DMC... GG.. E S K V L L IDZ LZ SPM. KAB.. A N M A
SU VBR
E K L P Z K
T
R B K G
A
TSK MEH...
VTR.. VDP.. GMETU
BP GUELBER. BP GUELBER. BP GUELBER. BP GUELBER.
V
V
V
V

00A MW24024051100LBG
CC437
HALTERUNGEN OELKUEHLER(SIEHE 050
00001 003 00A)
GYH XA
00A 4052063001605
CC437
SECHSKANTSCHRAUBE,ISO4017-M16X11
0-8.8-A2P
GYH XB
00A 4052063000462
CC437
SCHEIBE,ISO7090-16-140HV-A2P

REF

REF

-

-

0

01
2

2

-

-

0

01
4

4

-

-

0

2 05-11-00-01 -003

00A 4052063060923
WINKEL

GYH XB
CC437

01
4

4

-

-

0

2 05-11-00-01 -004

00A 4052063000387
SCHEIBE,DIN7349-B13-A2P

GYH XB
CC437

01
16

16

-

-

0

2 05-11-00-01 -005

2 05-11-00-01 -006

GYH XB
00A 4052063000356
CC437
SECHSKANTMUTTER,ISO7042-M12-8-A2
01857
P
GYH PAOZZE
00A 4052063112899
CC437
RAHMENHALTER

01
12 5310-

12
1
U

5 0 0

3

-

-

1

EA
HM

7,77 EUR 06
1

MI

01
1

1

-

-

0

2 05-11-00-01 -007

00A 4052063027766
SCHEIBE, ISO7090-12-140HV-A2P

GYH XB
CC437

01
10

10

-

-

0

2 05-11-00-01 -008

GYH XB
00A 4052063000431
CC437
SECHSKANTMUTTER,ISO7042-M16-8-A2
01857
P
GYH PAOZZE

01
2 5310-

2
1
U

5 0 0

3

1
01

-

-

EA
HM

7,77 EUR 06
1

MI
ETUSP:

C71172403

AUSST: CD1

DAT: 19.06.11 BP: 24

K KATFNR........... OZF TKZ.............................
S
QV.............. N B BESCHREIBUNG....................
A L
AENRSP..............
RD..... RD.....
STAFFELPREISDATEN...................................
..........................
2 05-11-00-01 -009

2 05-11-00-01 -010

BEZ GERAET: KUEHLANLAGE

DATENUEBERMITTLER: C7117 SORT: CSN SEITE

30

HSTK. ANWKG... ANWB.. AH MPB. GMEBO VNR............. BE MA MMBE PREIS........ W.. PA
T T VANK.
P B E DK FBU... DK FBWA.. DK MBSZ.. DK FG.... GL. AT FK
K V
K N T
DMC... GG.. E S K V L L IDZ LZ SPM. KAB.. A N M A
SU VBR
E K L P Z K
T
R B K G
A
TSK MEH...
VTR.. VDP.. GMETU
BP GUELBER. BP GUELBER. BP GUELBER. BP GUELBER.
V
V
V
V

00A 4052063001360
CC437
SCHRAUBE, SECHSKANT, ISO4017-M12
18257
X40-8.8-A2P
GYH PAOZZE
00A 4052063060954
CC437
GUMMISTREIFEN

8
1
U

5 0 0

8 53053

4

-

-

1
01
4

EA
HM

-

-

7,77 EUR 06
1

MI

0

2 05-11-00-01 -011

2 05-11-00-01 -012

2 05-11-00-01 -013

GYH XB
00A 4052063001353
CC437
SECHSKANTSCHRAUBE, ISO4017-M12X3
18257
5-8.8-A2P
GYH PAOZZE
00A 4052063053222
CC437
SECHSKANTSCHRAUBE,ISO4014-M12X11
0-8.8-A2P
GYH XB
00A 4052063112912
CC437
RAHMENHALTER

01
2 5305-

2
1
U

5 0 0

3
4

-

-

1
01
4

EA
HM

-

-

7,77 EUR 06
1

0

01
1

1

-

-

0

GYH XB

01

MI
ETUSP:

C71172403

AUSST: CD1

DAT: 19.06.11 BP: 24

K KATFNR........... OZF TKZ.............................
S
QV.............. N B BESCHREIBUNG....................
A L
AENRSP..............
RD..... RD.....
STAFFELPREISDATEN...................................
..........................
1 05-12-00-01 -000
05000001 009 00A

2 05-12-00-01 -001

2 05-12-00-01 -002

2 05-12-00-01 -003

BEZ GERAET: KUEHLANLAGE

DATENUEBERMITTLER: C7117 SORT: CSN SEITE

HSTK. ANWKG... ANWB.. AH MPB. GMEBO VNR............. BE MA MMBE PREIS........ W.. PA
T T VANK.
P B E DK FBU... DK FBWA.. DK MBSZ.. DK FG.... GL. AT FK
K V
K N T
DMC... GG.. E S K V L L IDZ LZ SPM. KAB.. A N M A
SU VBR
E K L P Z K
T
R B K G
A
TSK MEH...
VTR.. VDP.. GMETU
BP GUELBER. BP GUELBER. BP GUELBER. BP GUELBER.
V
V
V
V

00A MW24024051200LBG
CC437
ANBAU UND VERBINDUNG KUEHLERANLA
GE(SIEHE 05000001 009 00A)
GYH XA
00A 4052063052393
CC437
SECHSKANTSCHRAUBE,DIN933-M12X120
-8.8-A2P
GYH XB
00A 4052063002527
CC437
SECHSKANTMUTTER,ISO7042-M12-10-A
01857
2P
GYH PAOZZE
00A 4052063007881
CC437
RIEMEN,DIN7753-SPA1957

REF

REF

-

-

0

01
1

1

-

-

0

01
1 5310-

1
1
U

5 0 0

3

-

-

1

EA
HM

7,77 EUR 06
1

01
2

2

-

-

0

2 05-12-00-01 -004

00A 4052063062194
POWERBELT

31

GYH XB
CC437

01
1

1

-

-

0

GYH XB

01

MI
ETUSP:

C71172403

AUSST: CD1

DAT: 19.06.11 BP: 24

K KATFNR........... OZF TKZ.............................
S
QV.............. N B BESCHREIBUNG....................
A L
AENRSP..............
RD..... RD.....
STAFFELPREISDATEN...................................
..........................
1 05-13-00-01 -000
05000001 004 00A

2 05-13-00-01 -001

BEZ GERAET: KUEHLANLAGE

DATENUEBERMITTLER: C7117 SORT: CSN SEITE

32

HSTK. ANWKG... ANWB.. AH MPB. GMEBO VNR............. BE MA MMBE PREIS........ W.. PA
T T VANK.
P B E DK FBU... DK FBWA.. DK MBSZ.. DK FG.... GL. AT FK
K V
K N T
DMC... GG.. E S K V L L IDZ LZ SPM. KAB.. A N M A
SU VBR
E K L P Z K
T
R B K G
A
TSK MEH...
VTR.. VDP.. GMETU
BP GUELBER. BP GUELBER. BP GUELBER. BP GUELBER.
V
V
V
V

00A MW24024051300LBG
CC437
ROHR 1 LUFTKUEHLER, LADELUFTKUEH
LER(SIEHE 05000001 004 00A)
GYH XA
00A 4052063095192
CC437
DEUTZ LADELUFTSCHLAUCH Ø90X150

REF

REF

-

-

0

01
1

1

-

-

0

2 05-13-00-01 -002

00A 4052063061005
HALTER

GYH XB
CC437

01
1

1

-

-

0

2 05-13-00-01 -003

00A 4052063000295
SCHEIBE,ISO7093-10-140HV-A2P

GYH XB
CC437

01
2

2

-

-

0

2 05-13-00-01 -004

00A 4052063000271
FEDERRING,DIN127-B10-A2P

GYH XB
CC437

01
2

2

-

-

0

2 05-13-00-01 -005

2 05-13-00-01 -006

GYH XB
00A 4052063001216
CC437
SECHSKANTSCHRAUBE,ISO4017-M10X25
18257
-8.8-A2P
GYH PAOZZE
00A 4052063060978
CC437
ROHR

01
2 5305-

2
1
U

5 0 0

3
1

-

-

1
01
1

EA
HM

-

-

7,77 EUR 06
1

MI

0

2 05-13-00-01 -007

00A 4052063000233
SCHEIBE,DIN7349-B8,4-A2P

GYH XB
CC437

01
2

2

-

-

0

2 05-13-00-01 -008

00A 4052063000189
FEDERRING,DIN127-B8-A2P

GYH XB
CC437
77777

2
1
U

GYH PAOZZE

01
2 5306-

5 0 0

3

1
01

-

-

EA
HM

7,77 EUR 06
1

MI
ETUSP:

C71172403

AUSST: CD1

DAT: 19.06.11 BP: 24

BEZ GERAET: KUEHLANLAGE

DATENUEBERMITTLER: C7117 SORT: CSN SEITE

33

K KATFNR........... OZF TKZ.............................
S
QV.............. N B BESCHREIBUNG....................
A L
AENRSP..............
RD..... RD.....
STAFFELPREISDATEN...................................
..........................

HSTK. ANWKG... ANWB.. AH MPB. GMEBO VNR............. BE MA MMBE PREIS........ W.. PA

2 05-13-00-01 -009

CC437
18257

00A 4052063036133
SCHRAUBE,SECHSKANTKOPF-

T T VANK.
P B E DK FBU... DK FBWA.. DK MBSZ.. DK FG.... GL. AT FK
K V
K N T
DMC... GG.. E S K V L L IDZ LZ SPM. KAB.. A N M A
SU VBR
E K L P Z K
T
R B K G
A
TSK MEH...
VTR.. VDP.. GMETU
BP GUELBER. BP GUELBER. BP GUELBER. BP GUELBER.
V
V
V
V
2
1
U

2 05-13-00-01 -010

00A 4052063099527
DEUTZ WASSERSCHLAUCH Ø80X70

GYH PAOZZE
CC437

5 0 0

2 53053

1

-

-

1
01
1

EA
HM

-

-

7,77 EUR 06
1

0

2 05-13-00-01 -011

00A 4052063063344
ROHR, KUEHLER

GYH XB
CC437

01
1

1

-

-

0

2 05-13-00-01 -012

2 05-13-00-01 -013

00A 4052063099510
DEUTZ WASSERSCHLAUCH Ø50X80(0,04
M)
00A 4052063095185
DEUTZ KÜHLWASSERSCHAUCH Ø70X90(0
,15 M)

GYH XB
CC437

01
1

1

-

-

0

GYH XB
CC437

01
1

1

-

-

0

GYH XB

01

MI
ETUSP:

C71172403

AUSST: CD1

DAT: 19.06.11 BP: 24

K KATFNR........... OZF TKZ.............................
S
QV.............. N B BESCHREIBUNG....................
A L
AENRSP..............
RD..... RD.....
STAFFELPREISDATEN...................................
..........................
1 05-14-00-01 -000
05000001 015 00A

2 05-14-00-01 -001

BEZ GERAET: KUEHLANLAGE

DATENUEBERMITTLER: C7117 SORT: CSN SEITE

HSTK. ANWKG... ANWB.. AH MPB. GMEBO VNR............. BE MA MMBE PREIS........ W.. PA
T T VANK.
P B E DK FBU... DK FBWA.. DK MBSZ.. DK FG.... GL. AT FK
K V
K N T
DMC... GG.. E S K V L L IDZ LZ SPM. KAB.. A N M A
SU VBR
E K L P Z K
T
R B K G
A
TSK MEH...
VTR.. VDP.. GMETU
BP GUELBER. BP GUELBER. BP GUELBER. BP GUELBER.
V
V
V
V

00A MW24024051400LBG
CC437
ROHR 2 LUFTKUEHLER(SIEHE 0500000
1 015 00A)
GYH XA
00A 4052063061104
CC437
HALTEPLATTE

REF

REF

-

-

0

01
1

1

-

-

0

2 05-14-00-01 -002

00A 4052063002923
SCHLAUCHSCHELLE,DIN3017-D70-90

GYH XB
CC437

01
2

2

-

-

0

2 05-14-00-01 -003

00A 4052063007256
ISOLIERMATTE

GYH XB
CC437

01
1

1

-

-

0

2 05-14-00-01 -004

00A 4052063099527
DEUTZ WASSERSCHLAUCH Ø80X70

GYH XB
CC437

01
1

1

-

-

0

2 05-14-00-01 -005

00A 4052063061142
ROHR

GYH XB
CC437

01
1

1

-

-

0

2 05-14-00-01 -006

00A 4052063095192
DEUTZ LADELUFTSCHLAUCH Ø90X150

34

GYH XB
CC437

01
1

1

-

-

0

GYH XB

01
ETUSP:

C71172403

AUSST: CD1

DAT: 19.06.11 BP: 24

K KATFNR........... OZF TKZ.............................
S
QV.............. N B BESCHREIBUNG....................
A L
AENRSP..............
RD..... RD.....
STAFFELPREISDATEN...................................
..........................
1 05-15-00-01 -000
05000001 010 00A

2 05-15-00-01 -001

2 05-15-00-01 -002

BEZ GERAET: KUEHLANLAGE

DATENUEBERMITTLER: C7117 SORT: CSN SEITE

35

HSTK. ANWKG... ANWB.. AH MPB. GMEBO VNR............. BE MA MMBE PREIS........ W.. PA
T T VANK.
P B E DK FBU... DK FBWA.. DK MBSZ.. DK FG.... GL. AT FK
K V
K N T
DMC... GG.. E S K V L L IDZ LZ SPM. KAB.. A N M A
SU VBR
E K L P Z K
T
R B K G
A
TSK MEH...
VTR.. VDP.. GMETU
BP GUELBER. BP GUELBER. BP GUELBER. BP GUELBER.
V
V
V
V

00A MW24024051500LBG
CC437
ROHR 3 LUFTKUEHLER(SIEHE 0500000
1 010 00A)
GYH XA
00A 4052063099510
CC437
DEUTZ WASSERSCHLAUCH Ø50X80(0,5
M)
GYH XB
00A 4052063061180
CC437
ROHR

REF

REF

-

-

0

01
1

1

-

-

0

01
1

1

-

-

0

2 05-15-00-01 -003

2 05-15-00-01 -004

00A 4052063095291
DEUTZ KÜHLWASSERROHRBOGEN Ø70X90
°
00A 4052063061173
ROHR

GYH XB
CC437

01
1

1

-

-

0

GYH XB
CC437

01
1

1

-

-

0

2 05-15-00-01 -005

2 05-15-00-01 -006

GYH XB
00A 4052063001230
CC437
SECHSKANTSCHRAUBE,ISO4017-M10X35
18257
-8.8-A2P
GYH PAOZZE
00A 4052063000264
CC437
SCHEIBE,ISO7090-10-140HV-A2P

01
1 5305-

1
1
U

5 0 0

3
2

-

-

1
01
2

EA
HM

-

-

7,77 EUR 06
1

MI

0

2 05-15-00-01 -007

00A 4052063062965
SCHELLE,D13

GYH XB
CC437

01
1

1

-

-

0

2 05-15-00-01 -008

GYH XB
00A 4052063067908
CC437
SECHSKANTMUTTER,ISO7042-M10-8-A2
01857
P
GYH PAOZZE

01
1 5310-

1
1
U

5 0 0

3

1

-

-

EA
HM

01

7,77 EUR 06
1

MI
Anhang 4:

Auszug Katalog MW240 am Beispiel der
Kühlanlage
Cooling system (MW24024050000LBG)

Commercial in confidence

35 / 537
Cooling system (MW24024000000LBG)
Item no.
1
2
3
4
5
6
7
8
9
10
11
12
13
14
15

Article no.
MW24024050400LBG
MW24024051000LBG
MW24024051100LBG
MW24024051300LBG
MW24024050900LBG
MW24024050700LBG
MW24024050100LBG
MW24024050200LBG
MW24024051200LBG
MW24024051500LBG
MW24024050300LBG
MW24024050600LBG
MW24024050800LBG
MW24024050500LBG
MW24024051400LBG

Description
Water cooler
Oil cooler TL6 MW240 1.2 incl. connections
Bracket
Pipe
Cooling system housing
Cooler holder
Cooler with frame
Fan, drive
Attachment cooling system - engine
Pipe
Charge air cooler, drive
Belt pulley complete
Coolant expansion reservoir incl. connections
Compressor for Mini complete with filter
Pipe

Additional partname

Cooler

Commercial in confidence

Quantity
1
1
1
1
1
1
1
1
1
1
1
1
1
1
1

Unit
EA
EA
EA
EA
EA
EA
EA
EA
EA
EA
EA
EA
EA
EA
EA

NSN

36 / 537
Water cooler (MW24024050400LBG)

Commercial in confidence

37 / 537
Water cooler (MW24024000000LBG)
Item no.
1
2
3
4
5
6
7
8
9
10
11
12
13
14
15

Article no.
I001033
I005076
I006127
I000702
I000283
I003782
I001039
I000286
I003590
I003592
I006124
I000641
I000545
I000607
I006132

Description
PVC transparent hose
Hose clamp
Hydraulic hose
Hose fitting
Hose clamp
Shrinkable tubing
Fuel pipe
Hose clamp
Shrinkable tubing
Spiral hose
Cooler hose
Cap nut
Plug
Fitting
Hydraulic hose

Additional partname
8 x 1,5 mm
2 part D11-13mm
1SN-DN8x370mm, DKOL10DKOL10x90Deg
D6, straight
DIN3017-D008-12
D12-4
5 mm
DIN3017-D16-25
D19-6
D20
D22 DIN73411
M12LX
VKA12LVIT
G12LX
1SN-DN10x1000mm, DKOL12DKOL12-90Degx1000mm

Commercial in confidence

Quantity
1,5
1
1
1
2
n.B.
0,5
2
n.B.
n.B.
1
1
1
1
1

Unit
M
EA
EA
EA
EA
M
M
EA
M
M
M
EA
EA
EA
EA

NSN

38 / 537
Oil cooler TL6 MW240 1.2 incl. connections (MW24024051000LBG)

Commercial in confidence

39 / 537
Oil cooler TL6 MW240 1.2 incl. connections (MW24024000000LBG)
Item no.
1
2
3
4
5
6
7
8
9
10
11
12
13
14
15
16
17
18
19
20
21

Article no.
S009983
I000110
I000023
I000019
I009606
I000592
I009982
I000123
I000027
I006792
I010043
I000135
I000031
I010042TAN686A
I000035
S009982
I000019
I000023
I009982
I000592
I000110

Description
Oil cooler with attachment kit right
Hexagon bolt
Washer
Hexagon nut
Straight fitting
Fitting
Oil cooler TL6 without oil motor
Hexagon bolt
Spring ring
Washer
Support angle oil cooler MW240
Hexagon bolt
Washer
Holderframe oilcooler MW240
Hexagon nut
Oil cooler with attachment kit left
Hexagon nut
Washer
Oil cooler TL6 without oil motor
Fitting
Hexagon bolt

Additional partname
ISO4017-M8x25-8.8-A2P
DIN7349-B8,4-A2P
ISO7042-M8-8-A2P
GE22LREDOMD
ISO4017-M10x35-8.8-A2P
DIN127-B10-A2P
Ø 13 DIN7349 galvanized
ISO4017-M12x35-8.8-A2P
DIN7349-B10,5-A2P
ISO7042-M12-8-A2P
ISO7042-M8-8-A2P
DIN7349-B8,4-A2P
GE22LREDOMD
ISO4017-M8x25-8.8-A2P

Commercial in confidence

Quantity
1
6
12
6
1
1
1
2
2
2
1
2
4
1
2
1
6
12
1
2
6

Unit
EA
EA
EA
EA
EA
EA
EA
EA
EA
EA
EA
EA
EA
EA
EA
EA
EA
EA
EA
EA
EA

NSN

40 / 537
Bracket (MW24024051100LBG)

Commercial in confidence

41 / 537
Bracket (MW24024000000LBG)
Item no.
1
2
3
4
5
6
7
8
9
10
11
12
13

Article no.
I000160
I000046
I006092
I000038
I000035
I006094TAN686A
I002776
I000043
I000136
I006095
I000135
I005322
I006093TAN686A

Description
Hexagon bolt
Washer
Bracket
Washer
Hexagon nut
Frame holder
Washer
Hexagon nut
Hexagon bolt
Rubber strip
Hexagon bolt
Hexagon bolt
Frame holder

Additional partname
ISO4017-M16x110-8.8-A2P
ISO7090-16-140HV-A2P
DIN7349-B13-A2P
ISO7042-M12-8-A2P
ISO7090-12-140HV-A2P
ISO7042-M16-8-A2P
ISO4017-M12x40-8.8-A2P
ISO4017-M12x35-8.8-A2P
ISO4014-M12x110-8.8-A2P

Commercial in confidence

Quantity
2
4
4
16
12
1
10
2
8
4
2
4
1

Unit
EA
EA
EA
EA
EA
EA
EA
EA
EA
EA
EA
EA
EA

NSN

42 / 537
Pipe (MW24024051300LBG)

Commercial in confidence

43 / 537
Pipe (MW24024000000LBG)
Item no.
1
2
3
4
5
6
7
8
9
10
11
12
13

Article no.
I009519
I006100
I000029
I000027
I000121
I006097
I000023
I000018
I003613
I009952
I006334
I009951
I009518

Description
Deutz charge air tube Ø90x150
Holder
Washer
Spring ring
Hexagon bolt
Pipe
Washer
Spring ring
Hexagon bolt
Water tube Ø80x70
Pipe
Water tube Ø50x80
Deutz cooling water tube Ø70x90

Additional partname

ISO7093-10-140HV-A2P
DIN127-B10-A2P
ISO4017-M10x25-8.8-A2P
DIN7349-B8,4-A2P
DIN127-B8-A2P
ISO4017-M8x90-8.8-A2P
Cooler

Commercial in confidence

Quantity
1
1
2
2
2
1
2
2
2
1
1
0,04
0,15

Unit
EA
EA
EA
EA
EA
EA
EA
EA
EA
EA
EA
M
M

NSN

44 / 537
Cooling system housing (MW24024050900LBG)

Commercial in confidence

45 / 537
Cooling system housing (MW24024000000LBG)
Item no.
1
2
3
4
5
6
7
8
9
10
11
12
13

Article no.
I006083TAN686A
I006350TAN686A
I000031
I006790
I006081
I000027
I000122
I006082TAN686A
I010236TAN686A
I006078TAN686A
I004426
I000029
I006079TAN686A

Description
Retaining plate
Retaining plate
Washer
Hexagon nut
Sealing band
Spring ring
Hexagon bolt
Retaining plate
Clamping sheet cooler MW240
Cover plate
Edge protector
Washer
Cover plate

Additional partname

DIN7349-B10,5-A2P
ISO7042-M10-8-A2P
40x10x750
DIN127-B10-A2P
ISO4017-M10x30-8.8-A2P

ISO7093-10-140HV-A2P

Commercial in confidence

Quantity
1
2
12
6
6
12
12
1
2
1
n.B
6
1

Unit
EA
EA
EA
EA
EA
EA
EA
EA
EA
EA
M
EA
EA

NSN

46 / 537
Cooler holder (MW24024050700LBG)

Commercial in confidence

47 / 537
Cooler holder (MW24024000000LBG)
Item no.
1
2
3
4
5
6
7
8
9
10
11

Article no.
I000145
I000038
I000138
I006069
I006070
I006071
I000136
I006072
I000035
I006073
I003862

Description
Hexagon bolt
Washer
Hexagon bolt
Clamp
Clamp
Clamp
Hexagon bolt
Clamp
Hexagon nut
Rubber buffer
Rubber buffer

Additional partname
ISO4017-M12x100-8.8-A2P
DIN7349-B13-A2P
ISO4017-M12x45-8.8-A2P

ISO4017-M12x40-8.8-A2P
ISO7042-M12-8-A2P
D75x40-M12

Commercial in confidence

Quantity
4
24
6
2
2
2
2
2
12
4
3

Unit
EA
EA
EA
EA
EA
EA
EA
EA
EA
EA
EA

NSN

48 / 537
Cooler with frame (MW24024050100LBG)

Commercial in confidence

49 / 537
Cooler with frame (MW24024000000LBG)
Item no.
1
2
3
4
5
6
7
8
9
10
11
12
13

Article no.
S006049
I006049
I004610
S006048
I006048
I000109
I000017
I006050TAN686A
I004228
I000005
I006060
I000007
I006051TAN686A

Description
Air intercooler complete
Air intercooler
Sealing band
Water cooler
Water cooler
Hexagon bolt
Washer B 8,4
Cross beam
Fillister head screw
Washer
Fastening clamp
Hexagon nut
Cooler frame

Additional partname
RT400/Mue
30x18
RT400/Mue
ISO4017-M8x20-8.8-A2P
DIN125 galvanized
ISO4762-M5x20-8.8-A2P
ISO7090-5-140HV-A2P
D13mm
ISO7042-M5-8-A2P

Commercial in confidence

Quantity
1
1
1,1
1
1
4
2
1
1
2
2
1
1

Unit
EA
EA
M
EA
EA
EA
EA
EA
EA
EA
EA
EA
EA

NSN

50 / 537
Fan, drive (MW24024050200LBG)

Commercial in confidence

51 / 537
Fan, drive (MW24024000000LBG)
Item no.
1
2
3
4
5
6
7
8
9
10
11
12
13
14
15
16
17
18
19
20
21
22
23
24
25
26
27
28
29

Article no.
S010036
I000099
I000011
I006060
I002713
I003350
I003351
I000017
I000018
I000112
I006058
I002941
I000397
I006059
I002940
S010015
I006270
I006057
I006054
I006056
I006067
I000034
I000133
I006055
I000038
I000143
I000030
I000124
I006281TAN686A

Description
Fan MW240 1.2 cpl.
Hexagon bolt
Washer
Fastening clamp
Fan impeller
Fan repair kit for MW240 (3 blades)
Seal set
Washer
Spring ring
Hexagon bolt
Bearing device
Axle with flange
Snap-ring
Angular ball bearing
Bearing shell

Additional partname
ISO4017-M6x20-8.8-A2P
ISO7090-6-140HV-A2P
D13mm

for fan MMW240/370
ISO7090-8-140HV-A2P
DIN127-B8-A2P
ISO4017-M8x35-8.8-A2P

J90 DIN 472
3308 B-2RS1TN9

Fan pulleys incl. clamping elements, mounting mate

Distance
Taperlock bushing
Belt pulley
Spacer bushing
Ring washer
Spring ring
Hexagon bolt
Feather key
Washer
Hexagon bolt
Nord-Lock retaining washer
Hexagon bolt
Support fan

D38 /2012
SPB 160x2

DIN127-B12-A2P
ISO4017-M12x30-8.8-A2P
DIN6885-A-10x08x40
DIN7349-B13-A2P
ISO4017-M12x75-8.8-A2P
NL10SS
ISO4017-M10x40-8.8-A2P

Commercial in confidence

Quantity
1
2
2
2
1
1
1
6
6
6
1
1
2
1
1
1
1
1
1
1
1
1
1
1
6
6
8
8
1

Unit
EA
EA
EA
EA
EA
EA
EA
EA
EA
EA
EA
EA
EA
EA
EA
EA
EA
EA
EA
EA
EA
EA
EA
EA
EA
EA
EA
EA
EA

NSN

2930-12-384-3846

52 / 537
Attachment cooling system - engine (MW24024051200LBG)

Commercial in confidence

53 / 537
Attachment cooling system - engine (MW24024000000LBG)
Item no.
1
2
3
4

Article no.
I005239
I000252
I000788
I006219

Description
Hexagon Bolt
Hexagon nut
Belt
Powerbelt

Additional partname
DIN933-M12x120-8.8-A2P
ISO7042-M12-10-A2P
DIN7753-SPA1957

Commercial in confidence

Quantity
1
1
2
1

Unit
EA
EA
EA
EA

NSN

3030-12-384-6518

54 / 537
Pipe (MW24024051500LBG)

Commercial in confidence

55 / 537
Pipe (MW24024000000LBG)
Item no.
1
2
3
4
5
6
7
8

Article no.
I009952
I006118
I009529
I006117
I000123
I000026
I006296
I006790

Description
Water tube Ø80x70
Pipe
Deutz cooling water bow Ø70x90°
Pipe
Hexagon bolt
Washer
Clamp
Hexagon nut

Additional partname

ISO4017-M10x35-8.8-A2P
ISO7090-10-140HV-A2P
D13
ISO7042-M10-8-A2P

Commercial in confidence

Quantity
1
1
1
1
1
2
1
1

Unit
EA
EA
EA
EA
EA
EA
EA
EA

NSN

56 / 537
Charge air cooler, drive (MW24024050300LBG)

Commercial in confidence

57 / 537
Charge air cooler, drive (MW24024000000LBG)
Item no.
1
2
3
4
5
6
7
8
9
10
11
12
13
14
15
16

Article no.
S010014TAN686A
I000402
I000038
I000036
I000136
I006064
I000134
I000034
I006065
I000380
I005989
I006068
I006351TAN686A
I000397
I006062
I006061

Description
Bearing unit fan wheel
Shim ring
Washer
Nord-Lock retaining washer
Hexagon bolt
Bearing device
Hexagon bolt
Spring ring
Guide washer
Grooved ball bearing
Shaft
Feather key
Bearing device
Snap-ring
Spacer ring
Belt pulley

Additional partname
D40x50x1
DIN7349-B13-A2P
NL12SS
ISO4017-M12x40-8.8-A2P
ISO4017-M12x30-10.9-A2P
DIN127-B12-A2P
DIN625-6210-2R-S1
DIN6885-A-10x08x36
J90 DIN 472

Commercial in confidence

Quantity
1
n.B.
4
4
4
1
2
2
1
2
1
1
1
1
1
1

Unit
EA
EA
EA
EA
EA
EA
EA
EA
EA
EA
EA
EA
EA
EA
EA
EA

NSN

3020-12-384-6523

58 / 537
Belt pulley complete (MW24024050600LBG)

Commercial in confidence

59 / 537
Belt pulley complete (MW24024000000LBG)
Item no.
1
2
3
4
5
6
7
8
9
10
11
12
13
14
15
16
17
18
19
20
21
22
23
24
25

Article no.
I000035
I000038
I005987TAN686A
I003646
I000122
I000026
S010110
I000028
I005973
I003647
I006333
I005979
I005976TAN686A
I000694
I000136
I002776
I000055
I000052
I000164
I000109
I000018
I000017
I005982
I003645
I000041

Description
Hexagon nut
Washer
Holder
Eyebolt
Hexagon bolt
Washer
Belt pulley
Hexagon nut
Lever
Belt pulley
Fillister head screw
Sliding bushing
Base plate
Lubricating nipple
Hexagon bolt
Washer
Washer
Spring ring
Hexagon bolt
Hexagon bolt
Spring ring
Washer
Guide washer
Compression spring
Hexagon nut

Additional partname
ISO7042-M12-8-A2P
DIN7349-B13-A2P
DIN444-A2-BM-M16x200
ISO4017-M10x30-8.8-A2P
ISO7090-10-140HV-A2P
ISO7042-M10-8-A2P

ISO4762-M10x55-10.9-A2P

DIN71412-H2-M6x1-A2P
ISO4017-M12x40-8.8-A2P
ISO7090-12-140HV-A2P
ISO7090-20-140HV-A2P
DIN127-B20-A2P
ISO4017-M20x40-8.8-A2P
ISO4017-M8x20-8.8-A2P
DIN127-B8-A2P
ISO7090-8-140HV-A2P
D389A-05
ISO4032-M16-8-A2P

Commercial in confidence

Quantity
4
4
1
1
1
1
1
1
1
1
1
2
1
1
4
4
1
1
1
4
4
4
2
1
1

Unit
EA
EA
EA
EA
EA
EA
EA
EA
EA
EA
EA
EA
EA
EA
EA
EA
EA
EA
EA
EA
EA
EA
EA
EA
EA

NSN

60 / 537
Coolant expansion reservoir incl. connections (MW24024050800LBG)

Commercial in confidence

61 / 537
Coolant expansion reservoir incl. connections (MW24024000000LBG)
Item no.
1
2
3
4
5
6
7
8
9
10
11
12
13
14
15
16
17
18

Article no.
I000122
I000029
S010016
I001128
I003564
I001128
I000648
I003061
I004448
I006075
I006076
I006053
I000639
I003256
I000615
I000564
I006074
I000028

Description
Hexagon bolt
Washer
Coolant expansion reservoir incl. connections
Expansion tank
Cap
Expansion tank
Screw plug
Level switch
Copper washer
Level boss
Fitting
Fitting
Cap nut
Ferrule (cutting ring)
Reduction fitting
Threaded elbow joint
Fitting
Hexagon nut

Additional partname
ISO4017-M10x30-8.8-A2P
ISO7093-10-140HV-A2P

VSTI1/2ED
KNS-A-3
22x28x1,5
G 1/2"
40 mm 1/2"
GE10LR1/2EDOMD
M06LX
DPR06LX
RED08/06LVITOMD
EW08LVITOMD
GE08LR1/2EDOMD
ISO7042-M10-8-A2P

Commercial in confidence

Quantity
4
8
1
1
1
1
3
1
2
2
1
1
1
1
1
1
1
4

Unit
EA
EA
EA
EA
EA
EA
EA
EA
EA
EA
EA
EA
EA
EA
EA
EA
EA
EA

NSN

62 / 537
Compressor for Mini complete with filter (MW24024050500LBG)

Commercial in confidence

63 / 537
Compressor for Mini complete with filter (MW24024000000LBG)
Item no.
1
2
3
4
5
6
7
8
9
10
11

Article no.
I000028
I000026
I002929
I001883
I002520
I000053
I001880TAN686A
I000123
I001881
I001882
I001879

Description
Hexagon nut
Washer
Compressor unit
Fitting
Hose
Hexagon nut
Retaining plate
Hexagon bolt
Adapter
Air filter housing
Filter

Additional partname
ISO7042-M10-8-A2P
ISO7090-10-140HV-A2P
24 V
6 LL M10x1
PVC-9x3-15bar
ISO7042-M20-8-A2P
ISO4017-M10x35-8.8-A2P
complete

Commercial in confidence

Quantity
2
4
1
2
n.B.
1
1
2
1
1
1

Unit
EA
EA
EA
EA
M
EA
EA
EA
EA
EA
EA

NSN

2940-12-384-4156

64 / 537
Pipe (MW24024051400LBG)

Commercial in confidence

65 / 537
Pipe (MW24024000000LBG)
Item no.
1
2
3
4
5
6

Article no.
I006110
I000292
I000725
I009952
I006114
I009519

Description
Retaining plate
Hose clamp
Insulating mat
Water tube Ø80x70
Pipe
Deutz charge air tube Ø90x150

Additional partname
DIN3017-D70-90

Commercial in confidence

Quantity
1
2
n.B.
1
1
1

Unit
EA
EA
M
EA
EA
EA

NSN

66 / 537

Technikerarbeit: Technische Dokumentation in der Ersatzteillogistik

  • 1.
    Technikerarbeit Fachschule für Technik GewerblicheSchule Ravensburg Thema Technische Dokumentation in der Ersatzteillogistik Konzeption und Aufbau einer Datenbank zur Erstellung verschiedener Ersatzteilkataloge aus einer Datenquelle unter Berücksichtigung der Publikation nach verschiedenen Vorschriften und Publikationsarten am Beispiel eines Kundenauftrags. Erstellt von: Wolf-Robert Sorg Liebenhofen 80 88287 Grünkraut Firma: SORG Dokumentation GmbH & Co.KG Franz-Joseph-Spiegler-Straße 7 88239 Wangen im Allgäu Beratungslehrer: Hr. Mössner Seite 1 von 81
  • 2.
  • 3.
    Inhaltsverzeichnis Technikerarbeit .......................................................................................................................................................... 1 Einleitung................................................................................................................................................................... 5 Ablaufdiagramm ........................................................................................................................................................ 8 1. Erstellung der übergeordneten Katalogstruktur nach GAPL. .......................................................................... 10 1.1 GAPL Strukturaufbau............................................................................................................................ 10 1.2 GAPL Verwendung im Projekt .............................................................................................................. 13 2. Festlegung der Aufbruchtiefe und der daraus resultierenden Katalogstruktur. ............................................ 15 3. Erarbeiten der Datenbank nach den Anforderungen Datenfelder nach SPEC 2000M. .................................. 18 3.1 Datenbank anlegen: ............................................................................................................................. 19 3.2 Struktur ................................................................................................................................................ 21 3.3 Erläuterung der Datenfelder ................................................................................................................ 22 3.4 IPL Datenelemente Matrix und spezifische Festlegungen ................................................................... 26 3.5 Aufbau einer Bildtafel: ......................................................................................................................... 38 4. Erarbeiten der Datenfelder, die zur Unterscheidung der einzelnen Publikationsarten benötigt werden. .... 40 5. Erstellen der Bildtafeln und Befüllen der Datenbank ACESS. .......................................................................... 43 5.1 5.2 Bildtafel aus einer Vorlage des Vorgängerkatalogs ............................................................................. 47 5.3 Bildtafel aus Foto: ................................................................................................................................ 50 5.3 6. Bildtafel aus 3D-Modell ........................................................................................................................ 44 Erstellung einer Bildtafel des Hydrauliksystems: ................................................................................. 52 Strukturelle Vorbereitung der Daten für APART. ............................................................................................. 57 6.1 Aufbau der Struktur für APART ............................................................................................................ 58 6.2 Querverweise ....................................................................................................................................... 61 7. Einarbeitung der Daten in APART. ................................................................................................................... 62 8. Nachrichtenverkehr nach SPEC 2000M mit den verschiedenen Ämtern der Bundeswehr. ............................ 65 Seite 3 von 81
  • 4.
    9. Struktur für diePublikation unter Catalog Creator .......................................................................................... 66 9.1 9.2 10. Erarbeiten der Struktur ........................................................................................................................ 66 Aufbau der Struktur ............................................................................................................................. 69 Publikation des Katalogs .............................................................................................................................. 71 10.1 Publikation unter APART ...................................................................................................................... 71 10.2 Publikation unter CatalogCreator ........................................................................................................ 71 10.2.1 Erstellen der Datei Schema.ini .............................................................................................................. 72 10.2.2 Mapping der Ausgabefelder in CC_DataConverter ............................................................................... 73 10.2.3 Ausgabe über CC_Cockpit ..................................................................................................................... 76 11. Abkürzungen ................................................................................................................................................ 78 12. Quellennachweis .......................................................................................................................................... 81 13. Anhänge: ...................................................................................................................................................... 81 Seite 4 von 81
  • 5.
    Einleitung Diese Technikerarbeit beschreibtan einem Beispiel aus der Praxis das Erstellen der Ersatzteildokumentation einer Maschine unter Verwendung einer Datenbank. Zielvorgabe ist dabei, aus einer einzigen Datenquelle heraus unterschiedliche Ersatzteilkataloge zu publizieren, die unterschiedliche Anforderungen erfüllen. Aufgabenstellung: Die Firma SORG Dokumentation GmbH & Co. KG soll für einen Auftraggeber die komplette Ersatzteildokumentation zu einer selbstfahrenden Arbeitsmaschine erstellen. Diese Arbeitsmaschine wird von zahlreichen Staaten und humanitären Organisationen, von der UN sowie im militärischen Bereich genutzt. Dabei hat der Käufer die Wahl zwischen verschiedenen Anbaugeräten, sodass neben der Arbeitsmaschine und ihrem Zubehör auch diverse Anbaugeräte zum Lieferumfang gehören. Der Auftraggeber stellt an die Ersatzteildokumentation verschiedene Anforderungen:  Die Ersatzteildokumentation soll sowohl in deutscher als auch in englischer Sprache publiziert werden.  Es soll die Möglichkeit bestehen, die Ersatzteildokumentation später auch in weitere Sprachen zu übersetzen.  Die Ersatzteildokumentation soll die unterschiedlichen Konfigurationen abbilden können, in denen die Maschine verkauft wird.  Neben einem handelsüblichen Ersatzteilkatalog sollen auch ein militärischer Ersatzteilkatalog für die Bundeswehr sowie ein Ersatzteilkatalog für das britische Militär erstellt werden.  Je nach Kunde (militärisch/nicht-militärisch) müssen dabei unterschiedliche Vorgaben eingehalten werden.  Je nach Kunde müssen für dieselben Ersatzteile unterschiedliche Teilekennzeichen bzw. Artikelnummern verwaltet werden.  Ein Teil der Daten muss für die logistische Versorgung der Bundeswehr katalogisiert werden. Das heißt: Es müssen zusätzliche Daten erfasst und an das Logistikamt der Bundeswehr zur Katalogisierung verschickt werden. Um all diesen Anforderungen gerecht zu werden, wird eine Datenbank erstellt, aus der heraus unterschiedliche Ersatzteilkataloge (mit isometrischen Explosionszeichnungen, Informationen zu den Ersatzteilen und Bestelldaten) publiziert werden können. Dabei genügt es für einen handelsüblichen Ersatzteilkatalog, wenn die folgenden grundlegenden Daten enthalten sind:     Teilekennzeichen (in der Regel eine Nummer, die das Ersatzteil eindeutig identifiziert) Bezeichnung (Wie heißt das Ersatzteil?) Zusätzliche Bezeichnung (ergänzende Informationen) Positionsnummer in der zugehörigen Bildtafel (um die oben genannten Informationen dem Ersatzteil, das in einer Explosionszeichnung zusammen mit anderen Teilen dargestellt ist, zuordnen zu können)  Ei heit, i der das Ersatzteil estellt erde ka “tück, Meter, Liter … Ei ilitärischer Ersatzteilkatalog für die Bu des ehr Ersatzteilurliste „ETU uss dagegen nach den Vorgaben der Vorschrift AECMA SPEC 2000M erstellt werden und den in der Bundeswehr üblichen Geräteaufgliederungsplan Seite 5 von 81
  • 6.
    „GAPL erücksichtige .Die hier geforderte I for atio e si d detaillierter als ei ei e Ersatzteilkatalog, die Vorgaben müssen außerdem genau eingehalten werden. ha delsü liche Technische Voraussetzungen: Die Datenbank, die als Grundlage für die gesamte Ersatzteildokumentation dient, wird mit dem Programm Microsoft Access erstellt. Je nachdem, welche Art Ersatzteilkatalog erstellt werden soll, werden über unterschiedliche Abfragen jeweils die Datensätze ausgespielt, die für diese Publikation erforderlich sind. Diese Daten werden aufbereitet, um sie in das Format zu bringen, das für die jeweilige Publikationssoftware notwendig ist. Anschließend wird mit dem Programm Catalog Creator oder mit dem Programm APART (das nach den Vorschriften AECMA SPEC 1000D und SPEC 2000M arbeitet) entweder ein druckbarer Ersatzteilkatalog oder (für die Bundeswehr) eine interaktive elektronische tech ische Doku e tatio „IETD erstellt. Bildtafel-Erstellung: Damit für die Ersatzteilkataloge Bildtafeln erstellt werden können, muss der Auftraggeber möglichst detaillierte Daten zur Verfügung stellen (3-D-Konstruktionsdaten, 2-D-Zeichnungen, Stücklisten, Leitungspläne). Wo keine solchen Daten existieren, muss der Redakteur, der für die Ersatzteildokumentation zuständig ist, vor Ort eine Stoffsammlung durchführen und sich die notwendigen Informationen beschaffen. Schließlich wertet der Redakteur alle vorliegenden Daten aus und bereitet sie so auf, dass die Grafiker der Firma SORG Dokumentation daraus isometrische Darstellungen erstellen können. Besonderheiten: Für die Vorgängerversion der selbstfahrenden Arbeitsmaschine gibt es bereits einen Ersatzteilkatalog. Allerdings wurde die Arbeitsmaschine in großem Umfang umkonstruiert und es wurden neue Anbaugeräte entwickelt. Da der Auftraggeber die konstruktiven Änderungen nicht dokumentiert hat, lässt sich nicht nachvollziehen, welche Teile sich geändert haben, welche weggefallen und welche neu hinzugekommen sind. Aus diesem Grund kann der bestehende Ersatzteilkatalog nur als Informationsbasis herangezogen werden. Der Datenbestand, der jetzt erarbeitet wird, soll auch in Zukunft betreut werden, deshalb muss die Datenbank so aufgebaut werden, dass Änderungen jederzeit mit geringem Aufwand eingearbeitet werden können und ein neuer Ersatzteilkatalog publiziert werden kann. Seite 6 von 81
  • 7.
  • 8.
    Ablauf des Dokumentationsprozesses Nachdemdie Konstruktion beim Hersteller abgeschlossen ist (oder begleitend dazu) wird die Dokumentation für die Ersatzteilversorgung (Ersatzteilkatalog oder Ersatzteilurliste) erstellt.    Zunächst wird festgelegt, welche Daten für eine Publikation notwendig sind. Anschließend werden diese Informationen entweder aus vorhandenen Daten (sofern es eine frühere Version des Ersatzteilkatalogs gibt), aus Kundendaten oder durch eine Stoffsammlung gewonnen. Auf Grundlage dieser Daten wird die notwendige Struktur des Ersatzteilkatalogs erstellt und eine Datenbank angelegt. Diese Daten werden in einer zentralen Datenbank gesammelt. Diese Datenbank wird in ACCESS erstellt und mit allen Daten befüllt, die für die verschiedenen Publikationen notwendig sind Parallel dazu wird ein Grafikpool generiert, in dem alle Bildtafeln für die Publikationen enthalten sind.    Alle für die militärische Publikation notwendigen Daten werden in das Programm APART übermittelt. Dieses Programm dient gleichzeitig als Datenbank, Verwaltungs- und Publikationstool Alle für die industrielle Publikation notwendigen Daten werden an das Programm CatalogCreator übermittelt. Dieses Publikationstool kann Printkataloge und interaktive elektronische technische Dokumentationen erstellen. Am Ende stehen dann unterschiedliche Publikationsformen, die aus einem Grafikpool und einer Basisdatenbank bedient werden. Seite 8 von 81
  • 9.
    Ablaufplan Vom Gerät zurDokumentation Seite 9 von 81
  • 10.
    1. Erstellung der übergeordnetenKatalogstruktur nach GAPL. Für den Ersatzteilkatalog muss als erstes eine Struktur entwickelt werden, nach der die einzelnen Baugruppen und Unterbaugruppen logisch miteinander verbunden werden. Da die Ersatzteildokumentation auch für die Bundeswehr erstellt werden soll empfiehlt sich von vorneherein eine “trukturieru g des Katalogs ach de Besti u ge für das Erar eite on Geräteaufgliederungsplänen (GAPL) für Wehr aterial i der Material era t ortu g des Heeres T – Umdruck 202, DSK: HH538720016). 1.1 GAPL Strukturaufbau Die Aufgabe der GAPL-Systematik ist die einheitliche Vergabe einer Strukturform, die in allen bei der Bundeswehr (Heer) verwendeten Anlagen verwendet wird. Ursprünglich wurde diese Struktur für die Verwendung zur Erstellung einer Ersatzteil-Urliste / Technischen Dienstvorschrift Teil 5 vorgesehen, wird aber in der Strukturierung auch weiter für Dokumentationen nach SPEC 2000M verwendet. Der Geräteaufgliederungsplan ist eine von der Bundeswehr entwickelte Strukturform. Mit ihr soll sichergestellt werden, dass der Aufbau der Ersatzteildokumentation bei verschiedenen Anlagen, Fahrzeugen und sonstigem Gerät immer der gleichen Struktur folgt und somit dem Benutzer verschiedener Systeme das Auffinden von Baugruppen erleichtert. So kann der Benutzer innerhalb der Dokumentation immer im gleichen Kapitel die entsprechende Systemkomponente finden. Das erspart Zeit zum Einarbeiten in die Dokumentation und vermeidet Fehler in der Anwendung. Für den GAPL gibt es verschiedene Gruppen. Diese Gruppen beinhalten vordefinierte Kapitel, innerhalb derer dann thematisch passende Baugruppen aufgebrochen werden. Diese Kapitel auf Anlagenebene werden mit zwei Ziffern aufsteigend von 01 bis 99 ausgewiesen. Jede Gruppe besteht aus zehn Kapiteln, die aber nicht alle belegt sind, um später eventuelle Erweiterungsmöglichkeiten zu besitzen. Für das hier vorliegende System wurden aus dem GAPL die Kapitel ausgewählt, die hier benötigt werden um alle Komponenten vollständig zu dokumentieren. Der GAPL ist insgesamt sechsstellig, die weiteren Stellen sind für die entsprechenden Unterbaugruppen vorgesehen: Seite 10 von 81
  • 11.
    Die GAPL -Struktur baut sich wie folgt auf: Vorhabenkennung Anlagenebene 2-stellige Kennung funktionelle Abgrenzung Baugruppenebene 2-stellige Kennung konstruktive Abgrenzung Unterbaugruppenebene 2-stellige Kennung konstruktive Abgrenzung Einzelteilebene Seite 11 von 81
  • 12.
    GAPL (Übersicht) Antrieb 01 02 03 04 05 06 07 08 09 10 11 12 13 14 15 16 17 18 19 20 21 22 23 24 25 26 27 28 29 30 31 32 33 34 35 36 37 38 39 40 41 42 43 44 45 46 47 48 49 Triebwerk, Motor Rotor-und Propelleranlage Kraftstoffversorgungsanlage Kühlanlage Elektrische Anlage Kupplung und Getriebe Antriebsachse / Verteilergetriebe Fahrwerk, Laufwerk Fahrgestell und Aufbauten Federung und Dämpfung Bremsanlage Lenkanlage Einbauten Rahmen, Wanne Aufbau (Turm, Karosserie) Ausrüstung / Munition Hebe-, Ausfahr-, Räum- und Fördervorrichtungen Fallschirm, Außenlasttransportgerät Brücken- und Übersetzgerät Nebelanlage Feuerwarn- und - löschanlage Klima- und Vorwärmanlage, Heizung ABC - Anlage Dekontaminiergerät Tiefwateinrichtung (mit Lenzanlage) Munition Waffenbereich Handwaffe (mit MG) Rohrwaffe ab Kal 20mm Rücklaufbrems- und Vorholeinrichtung Lafette (Unterlafette) Oberlafette / Wiege Flugkörper und Raketen (ohne Abschussvorrichtung) Abschußvorrichtung für Flugkörper und Rakete Sprengkörperwurfanlage Richtanlage Waffe Munitionsladevorrichtung Kommunikation Fernmeldeanlage (drahtlos) Fernmeldeanlage (drahtgebunden) Eigenverständigungsanlage Richtfunk Datenein- und Ausgabegerät / Datenübertragung Anlage für elektronische Gegenmaßnahmen 50 51 52 53 54 55 56 57 58 59 60 61 62 63 64 65 66 67 68 69 70 71 72 73 74 75 76 77 78 79 80 81 82 83 84 85 86 87 88 89 90 91 92 93 94 95 96 97 98 99 Feuerleitung Zielfolgeanlage Richtanlage, Feuerleitung Fernlenkanlage / Fernsteueranlage Optisches Zielgerät Optronisches Zielgerät Ziel-, Flugbahnvermessung / Entfernungsmessung Sensoren für Feuerleitung Einstell-, Prüf- und Abfeuergerät Stabilisierungselektronik, Regel - u. Steuertechnik Aufklärung / Beobachtung Mechanische / elektronische Aufklärung / Beobachtung Optische Aufklärung / Beobachtung Optronische Aufklärung / Beobachtung Such-, Spür- und Messgerät Aufklärungsradar Peilung und Ortung Beleuchtungsanlage (Gefechtsfeldbeleuchtung) Meteorologisches / geophysikalisches Gerät Warnanlage Identifizierungsanlage Führung (ohne Kommunikation) Rechnergesteuerte Prüfanlage Rechnergesteuerte Prüfanlage (Forts. D. Anlagenk. 70) Zentrale DV-Anlage, Rechner Betriebsartenlogistik Bedienelemente (sofern Mehrfachfunktion) Navigationsanlage Aufzeichnungs-, Wiedergabe- und Auswerteanlage Lese- und Vervielfältigungsgerät Interne Prüfanlage Externe Prüfanlage Energieversorgung Zentrale hydraulische Anlage Zentrale pneumatische Anlage Energieerzeugungsanlage Sonderaufbauten / Sonstiges Wasserversorgungsanlage Sanitäre Anlagen Betriebsstoffbeförderungs-, lagerungs- und -verteilungsanlage Anlage zur Erzeugung und Umwandlung techn. Gase Ausbildungsgerät Zubehör u. Vorrat, Werk- und Verbrauchsmaterial Einbausatz Werkstattausstattung, Sonderwerkzeug, Meß- und Prüfgerät Seite 12 von 81
  • 13.
    1.2 GAPL Verwendung imProjekt Für die Strukturierung der Ersatzteildokumentation im vorliegenden Projekt wurden die GAPL-Nummern wie folgt verwendet: GAPL 00 01 03 05 06 07 09 18 20 22 62 82 97 99 Bezeichnung Lieferumfang Gesamtpaket Antrieb Kraftstoffanlage Kühlanlage Elektrische Anlage Hauptantrieb Fahrwerk Rahmen Hebe-, Ausfahr-, Räum- und Fördereinrichtungen Seilwinde, komplett Kamerasystem Hydraulische Anlage Zubehör und Vorrat, Werk- und Verbrauchsmaterial, Anbaugeräte Werkstattausstattung, Sonderwerkzeuge, Meß- und Prüfgeräte Um diese Struktur später im Programm APART verwalten zu können wurde für jede GAPL-Nummer eine IPPN (Initial Provisioning Project Number) vergeben, die eine Art abgeschlossene Dokumentation innerhalb des Projekts darstellt und die so in der weiteren Bearbeitung innerhalb von APART leichter zu handhaben ist. Weiter wurden allen GAPL-Nummern logistische Baugruppennummern zugewiesen. Eine logistische Baugruppe ist eine auf einer Bildtafel zusammengefasste fiktive Baugruppe, die nur zum Aufbau einer logistisch durchgängigen Struktur dient und die nicht unter einem Teilekennzeichen bestellbar ist (Z.B. eine Bildtafel Hydraulik, hier werden hydraulische Einzelkomponenten zusammengefasst, die komplette dargestellte Baugruppe ist aber nicht als eine Position bestellbar). IPPN GAPL Bezeichnung Logistische Baugruppe MFC (Herstellerkode C71172400 00 Lieferumfang Gesamtpaket MW24024000000LBG CC437 C71172401 01 Antrieb MW24024010000LBG CC437 C71172402 03 Kraftstoffanlage MW24024030000LBG CC437 C71172403 05 Kühlanlage MW24024050000LBG CC437 C71172404 06 Elektrische Anlage MW24024060000LBG CC437 C71172405 07 Hauptantrieb MW24024070000LBG CC437 C71172406 09 Fahrwerk MW24024090000LBG CC437 C71172407 18 Rahmen MW24024180000LBG CC437 C71172408 20 Hebe-, Ausfahr-, Räum- und Fördereinrichtungen MW24024200000LBG CC437 C71172409 22 Seilwinde, komplett MW24024220000LBG CC437 C71172410 62 Kamerasystem MW24024620000LBG CC437 C71172411 82 Hydraulische Anlage MW24024820000LBG CC437 C71172412 97 Zubehör und Vorrat, Werk- und Verbrauchsmaterial, Anbaugeräte MW24024970000LBG CC437 C71172413 99 Werkstattausstattung, Sonderwerkzeuge, Meß- und Prüfgeräte MW24024990000LBG CC437 Seite 13 von 81
  • 14.
    Um die logistischenBaugruppen mit Teilekennzeichen verwalten zu können wurde eine Systematik für die Vergabe von Artikelnummern verwendet: MW24024820103LBG MW240 24 820103 LBG Gerätekennung Model Identifier GAPL Kennung: Logistische Baugruppe So können die einzelnen logistischen Baugruppen anhand der Teilekennzeichen schnell den einzelnen GAPl-Gruppen zugeordnet werden und der spätere Anwender erkennt auf einen Blick, dass diese Baugruppe nicht bestellbar ist sondern nur eine logistische Bedeutung hat. Seite 14 von 81
  • 15.
    2. Festlegung der Aufbruchtiefeund der daraus resultierenden Katalogstruktur. Vom Kunden wurde die Aufbruchtiefe bis zum Befestigungsmaterial vorgegeben, integrierte Elektronik wird nicht aufgebrochen, ebenso werden Kabelbäume nur als ein Teil dargestellt. In diesem Strukturbaum ist exemplarisch ein GAPL-Aufbruch dargestellt. Jedes Feld stellt eine Baugruppe dar, die dem GAPL 82 Hydraulik zugeordnet ist. Gleichzeitig steht jedes dieser Felder für eine eigenständige Bildtafel. Die hierarchische Struktur wird grafisch durch die Baumstruktur und numerisch durch die Nummernvergabe dargestellt. Mit jeder angehängten Zifferngruppe wird eine weitere Unterbaugruppe dargestellt. Diese Struktur entspricht der Struktur für die Datenaufbereitung nach SPEC 2000M und wird für alle Katalogarten verwendet. Die Umsetzung für die Publikation unter dem Programm CatalogCreator wird in Kapitel 9 erläutert, da dieses Programm die Struktur nach Kaskadierung so nicht verwenden kann. Umgekehrt kann aber die Struktur für CatalogCreator nicht für die Publikation unter dem Programm APART verwendet werden, da hier die Kaskadierung innerhalb einer Bildtafel anders aufgebaut wird. So beinhaltet zum Beispiel die Baugruppe in der Bildtafel 82-01 Nebenantrieb Fahrpumpe, Vorsatzlager zusätzlich die Unterbaugruppen 82-01-01 Anbau Riemenscheibe Nebenantrieb 82-01-02 Fahrpumpe Vorsatzlager 82-01-03 Verbindung Nebenantrieb mit Fahrpumpe 82-01-04 Schutzverkleidung Fahrpumpe Seite 15 von 81
  • 16.
  • 17.
    In jedem Feldist zusätzlich die Bezeichnung der Bildtafel enthalten, so dass aus dem Strukturbaum der gesamte Katalog ohne Dateninhalt dargestellt werden kann (siehe Aufbaustruktur Übersicht im Anhang). Dieser Strukturbaum dient im Folgenden als Struktur für die zu erstellenden Kataloge. Unter APART wird diese Struktur ebenfalls eingehalten. Hier wird aber durch die Unterteilung in IPPN die erste Baumverzweigung dargestellt (jeder GAPL ist eine IPPN). Der weitere Aufbruch ist dann aber wieder analog zum Strukturbaum. (Beispiel Kühlung) Seite 17 von 81
  • 18.
    3. Erarbeiten der Datenbanknach den Anforderungen Datenfelder nach SPEC 2000M. Erläuterungen: Da für die Bundeswehr (Heer) eine Ersatzteilurliste im Stand Draft nach der Vorschrift SPEC 2000M Revision 2.1 Change 4 erstellt werden soll müssen die Struktur, die Daten und der Bildtafelaufbau entsprechend aufbereitet werden. Die Konzepte zu dieser Vorschrift entstanden aus verschiedenen Normen für Zivilluftfahrzeuge (Specificationen 200 und 100 der Air Transport Association of America ATA) im Jahr 1976. Im militärischen Bereich arbeitete jede Luftwaffe nach einer nationalen Spezifikation und innerhalb verschiedener Luftwaffen war es üblich, für jedes neue Luftfahrzeugprojekt ein speziell entwickeltes Verfahren zu verwenden. Auch im zivilen Luftfahrtbereich wurden die bestehenden Spezifikationen jeweils verschieden angewandt. Da sich aber mit den Unterschieden in den Spezifikationen und Verfahren die Versorgung mit Ersatzteilen immer schwieriger gestaltete und vor allem immer teurer wurde entwickelten die Mitglieder der Association Européene des Constructeurs de Matériel Aérospatial (AECMA)und der Aerospace Industry Association of America (AIA) eine Spezifikation als Grundlage für harmonisierte Abläufe und Verfahren der Materialwirtschaft für die Unterstützung von Luft- und Raumfahrtgerät . In der Vorschrift werden die Abläufe und Verfahren der Materialwirtschaft für die Unterstützung von militärischem Gerät festgelegt. Sie dient der Harmonisierung der Verfahren, die vor der Einführung der Vorschrift für jedes Projekt neu und unterschiedlich entwickelt wurde. Diese Vorschrift ist international gültig und wird sowohl von der zivilen Luftfahrt als auch von verschiedenen nationalen Streitkräften sowie der NATO verwendet. Zusätzlich zu der Vorschrift SPEC 2000M wird die Vorschrift DB SPEC 2000 M verwendet, in der die Durchführungsbestimmungen zu den Kapiteln 1A, 1B und 1C der SPEC 2000M speziell für die deutsche Anwendung geregelt wird. Hier werden vor allem die die Zusammenarbeit zwischen den verschiedenen Ämtern und der Industrie geregelt. Ebenso werden zusätzliche Datenelemente definiert, die nur national für die EDV gestützten Systeme notwendig sind. Bei diesem Projekt ist vor allem das Verfahren zur Erstellung einer Ersatzteilurliste (ETU) relevant. Weiterführende Bearbeitungsschritte und Daten werden zwar berücksichtigt und zum Teil mit eingearbeitet sofern vorhanden, sind aber nicht Bestandteil des Auftrags. Seite 18 von 81
  • 19.
    3.1 Datenbank anlegen: Als ersterSchritt wird eine Datenbank in ACCESS angelegt. Verschiedene Felder werden benannt, kommentiert und mit einem Format belegt: (Auszug aus der Datenbank, Entwurfsansicht) Die einzelnen Spalten können beliebig verschoben werden, um die für den jeweiligen Bearbeitungsschritt beste Ansicht zu erhalten. Parallel zu dieser Datenbank entsteht eine weitere Datenbank, in der jedes verwendete Teil nur einmal vorkommt. Hier sind Artikelbezeichnung in den verschiedenen Sprachen, Zusatzbezeichnung, Einheit und GTIN-Nummer eindeutig der SAP Artikelnummer zugewiesen. Ziel ist es, die Katalogdatenbank aus der Artikeldatenbank zu befüllen. Es muss in der Katalogdatenbank an einer Position nur die SAP Artikelnummer und die einbauortbezogenen Daten eingegeben werden, die Artikeldaten selbst können dann über die Verknüpfung mit der Artikelnummer eingespielt werden. Zu diesem Zweck wird eine Aktualisierungsabfrage erstellt, die jeder SAP Artikelnummer die entsprechenden Teiledaten zuspielt. Seite 19 von 81
  • 20.
    Beziehung zwischen denTabellen Teiledaten und Katalog. Durch diese Art der Datenpflege können auch später schnell Katalogänderungen durchgeführt werden. Teile, die durch einen neuen Artikel ersetzt werden können über eine Abfrage isoliert werden. Über eine weitere Abfrage wird die Artikelnummer geändert und zum Abschluss mit den Teiledaten neu befüllt. Anstatt jedes einzelne Teil zu suchen und manuell zu ändern kann dieses später weitestgehend automatisiert erfolgen. Seite 20 von 81
  • 21.
    3.2 Struktur Um sich innerhalbder Datenbank zurechtfinden zu können und um eine eindeutige Zuweisung zwischen Grafik, Teileinhalt und GAPL-Struktur zu ermöglichen wird zunächst die Struktur des Katalogs in die Datenbank eingearbeitet. Der GAPL - Aufbruch ergibt sich aus der Gesamtstruktur, die im Anhang dargestellt ist. Diese Gesamtstruktur wird in der Datenbank angelegt: (Auszug aus der Datenbank) Die Position 0 entspricht der Überschrift der Bildtafel und ist gleichzeitig die Sprungadresse zwischen übergeordneter Bildtafel (Baugruppe) und Unterbaugruppe, das heißt zum Beispiel eine Position im GAPL 05 verweist auf die Position 0 im GAPL 05-01. Seite 21 von 81
  • 22.
    3.3 Erläuterung der Datenfelder Erläuterungder Datenfelder und Erarbeitung der Inhalte: Illustrated Control Number ICN Jede Bildtafel erhält eine ICN (Illustration Control Number), die einmalig und eindeutig ist. Die ICN ist gleichzeitig die Adresse einer Bildtafel und wird für die Beziehung zwischen Bildtafel und Datenmodul verwendet. Ein Datenmodul ist ein abgeschlossener Textbaustein (erstellt in SGML, Standard Generalized Markup Language), der einem einer Bildtafel zugehörigen Listenteil entspricht. In der ICN wird auch der Stand der Änderung vermerkt, so dass sichergestellt werden kann, dass immer nur der aktuelle Stand verwendet wird. Die ICN des Projektes ist wie folgt aufgebaut: ICN – YY – A – YYYYYY – Y – NNNNN – XXXXX – A – XX – X Legende: Y = Alphanummerisch X = Nummerisch A = Alphabetisch NNNNN = Herstellerkode Security Classification Issue Number Variant Code Sequential Number Originator Code Responsible Partner Company Code Standard Numbering System Code System Difference Code Model Identification Code Prefix ICN Seite 22 von 81
  • 23.
    Model Identification Code(MI) Format/Aufbau: zweistellig, alphanummerisch 24 – A – YYYYYY – Y – NNNNN – XXXXX – A – XX – X Codieru g für de MI Code 2 Wird o A tsseite erge e Dieser Code identifiziert das System (hier die selbstfahrende Arbeitsmaschine) eindeutig, Jede ICN-Nummer, die mit diesem Code beginnt ist damit diesem System zugewiesen. System Difference Code (SDC) Format/Aufbau: einstellig, alphabetisch 24 – A – YYYYYY – Y – NNNNN – XXXXX – A – XX – X Dieser Code dient der Unterscheidung zwischen verschiedenen Variationen eines Systems (System A, System B, usw.) Standard Numbering System Code (SNS) Format/Aufbau: sechsstellig, alphanummerisch 24 – A – YYYYYY – Y – NNNNN – XXXXX – A – XX – X In der Dokumentation wird der SNS-Code des genehmigten Gerätestrukturplans GAPL verwendet. GAPL wird 6stellig, leere Stellen werden mit 0 aufgefüllt, z.B. GAPL 01 wird zu 010000. Responsible Partner Company Code (RPC)(verantwortliche Firma) Format/Aufbau: einstellig, alphanummerisch 24 – A – YYYYYY – S – NNNNN – XXXXX – A – XX – X Als Ke uchsta e ird S festgelegt. Dieser Kennzeichnet die für die Dokumentation verantwortliche Firma. Seite 23 von 81
  • 24.
    Originator Code (ORIG)(erstellendeFirma) Format/Aufbau: fünfstellig, alphanummerisch 24 – A – YYYYYY – S – C7117 – XXXXX – A – XX – X „C7117 Herstellercode Dieser Code wird von der NAMSA (Nato Maintenance and Supply Agency) auf Antrag vergeben und kennzeichnet einen Hersteller eindeutig, hier den Hersteller der Dokumentation Sequential Number Format/Aufbau: fünfstellig, nummerisch 24 – A – YYYYYY – S – C7117 – XXXXX – A – XX – X Definition/Anwendung: Eindeutigen Nummern, werden von der erstellenden Firma vergeben und verwaltet. Diese Nummer ist eine einfache fortlaufende Nummer. Variant Code (VC) Format/Aufbau: einstellig, alphabetisch 24 – A – YYYYYY – S – C7117 – XXXXX – A – XX – X Definition/Anwendung: VC , die Ke u g A defi iert die Basisausga e, B die erste Varia te. Issue Number Format/Aufbau: zweistellig, nummerisch 24 – A – YYYYYY – S – C7117 – XXXXX – A – XX – X Definition/Anwendung: Ke u g 01 defi iert die Basisausgabe. Bei Änderungen ist die Kennung fortlaufend zu erhöhe , z.B. auf 02 . So kann immer der aktuelle Stand festgestellt werden, die höchste Issue entspricht dem aktuellen Stand der Dokumentation. Seite 24 von 81
  • 25.
    Security Classification Format/Aufbau: einstellig,nummerisch 24 – A – YYYYYY – S– C7117 – XXXXX – A – XX – 1 Definition/Anwendung: Kennzeichnet die Sicherheitseinstufung der Illustration. 1 = offen 2 = VS-NfD 3 = geheim Über die ICN ist später in der Datenbank zusammen mit dem GAPL die eindeutige Zuordnung der Teile mit einer Bildtafel möglich. Seite 25 von 81
  • 26.
    3.4 IPL Datenelemente Matrixund spezifische Festlegungen Für das Projekt werden die umseitig aufgeführten Datenelemente gemäß SPEC 2000M angewendet. Die Anlage besteht aus den Teilen: Vorhaben bezogene Daten Versorgungsartikelbezogene Daten In den nachfolgenden Tabellen werden folgende spezielle Abkürzungen verwendet: Abkürzung Beschreibung C Conditional, bedingte Mussdaten M Mandatory, Mussdaten O Optional, Kanndaten A Provided if available, zu liefern, wenn verfügbar - Not Applicable, nicht zu befüllen Versorgungsartikelbezogene Daten Für die Erstellung dieser Dokumentation ist in der Gruppierung IPL (Illustrated Part List) die Spalte Draft (D) wichtig mit der Unterscheidung Versorgungsartikel (VA) und kein Versorgungsartikel (KVA). (Auszug aus SPEC 2000M Revision 2.1 Change 4) Nr Datenelement Abkürzung DD Bemerkung IPL TEI D F M VA KVA VA KVA VA KVA 20 ATTACHING STORAGE OR ASSP ASP C C C C C C SHIPPING PART Befestigungs-/Lager- oder Versandteil-Hinweiskode Seite 26 von 81
  • 27.
    Nr Datenelement Abkürzung DD Bemerkung IPL TEI D F M VA KVA VAKVA VA KVA 21 AUTHORISED LIFE AL AUL C - C - C - CM CMK C - C - C - CSN CSN M M M M M M CICI CTI X CICL CTL C - C - C - CAN CAN C C C C C C CR CSR O - O - O - CRTT CRT C - C - C - CC CUR A - C - C - DFL DFL C C C C C C Festgelegter Gesamtbetriebswert ( Dimensionskode siehe Nr. 86) 22 CALIBRATION MARKER Kalibrierkennung 23 CATALOGUE SEQUENCE NUMBER Katalogfolgenummer 24 CATEGORY 1 CONTAINER IDENTIFICATION Kategorie I Container 25 CATEGORY 1 CONTAINER LOCATION Kategorie I Container Einbauort 26 CHANGE AUTHORITY NUMBER Änderungsnummer SPEC 2000M 27 CONSUMPTION RATE Verbrauchsrate 28 CONTRACTOR REPAIR TURNAROUND TIME Instandsetzungsdurchlaufzeit 29 CURRENCY CODE Es wird " EUR" ve Währungsschlüssel 30 DESCRIPTION FOR LOCATION Beschreibung zum Einbauort Seite 27 von 81
  • 28.
    Nr Datenelement Abkürzung DD Bemerkung IPL TEI D F M VA KVA VAKVA VA KVA 31 DESCRIPTION FOR PART DFP DFP M M M M M M DMC DMC A - C - C - E EFY C C C C C C ESD ESD C - C - C - EC ESC O - O - O - FC FTC C - C - C - HM HAZ C - C - C - IAI IAI C C C C C C I IND M M M M M M ILSN ILS O O O O O O ICY ICY C - C - C - Beschreibung zum Teil 32 DOMESTIC MANAGEMENT CODE RAF-Managementkode 33 EFFECTIVITY Gültigkeitsbereich 34 ELECTROSTATIC SENSITIVE DEVICE Elektrostatisch empfindliches Teil 35 ESSENTIALITY CODE Betriebsnotwendigkeit 36 FITMENT CODE Nachbearbeitungshinweiskode 37 HAZARDOUS MATERIAL Gefahrengutkode-UNO 38 ILLUSTRATION AFFECTED INDICATOR Kennzeichen ob Abbildung Betroffen 39 INDENTURE Kaskadenkode 40 INTEGRATED LOGISTIC SUPPORT NUMBER ILS-Nummer 41 INTERCHANGEABILITY Ausweichhinweiskode Seite 28 von 81
  • 29.
    Nr Datenelement Abkürzung DD Bemerkung IPL TEI D F M VA KVA VAKVA VA KVA 42 ITEM NAME CODE INC INC M - M - M - Versorgungsartikelnamenkode 43 ITEM SEQUENCE NUMBER Versorgungsartikelna gem. Namenhandbuch 12-H6 ISN ISN M M M M M M ITY ITY M - M - M - MP MAP C - C - C - MTBF TBF C - C - C - MSQ MSQ A - C - C - MV MOV C C C C C C NSN NSN C - C - C - NSC NSC M - M - M - Ortszahlfolgenummer 44 ITEM Type Artikelart 45 MAINTENANCE PERCENT Ausbauquote TruppenInstandhaltung 46 MEAN TIME BETWEEN FAILURES Mittlerer Betriebswert zwischen Defekten (Maßeinheit einer angenommenen Primärstörung) 47 MINIMUM SALES QUANTITY Kleinste Abgabemenge Industrie 48 MODEL VERSION Abweichungen der Festlegung "1" bei Ersatzteilen müssen vom Hersteller begründet werden und sind nur produktionstechnisch begründet akzeptabel Beschaffungsprojektversion 49 NATO STOCK NUMBER Wird befüllt, wenn LAE oder gefordert Versorgungsnummer 50 NATO SUPPLY CLASS Materialklassennummer 51 NATO IDENTIFICATION NUMBER Materialklassenn gem. Namenhandbuch 12-H6 NIIN NIN A - A - A - Wird befüllt, wenn LAE oder gefordert, Temporär vergeben bis zur Katalogisierung Identifizierungsnummer Seite 29 von 81
  • 30.
    Nr Datenelement Abkürzung DD Bemerkung IPL TEI D F M VA KVA VAKVA VA KVA 52 NATO SUPPLY CODE FOR NSCM MFC M M M M M M NI NIL C C C C C C PLC PLC C - M - M - PN PNR M M M M M M PS/PC PSC M - M - M - PIC PIC O - O - O - PBD PBD A - C - C PCD PCD M - M - M - PLT PLT M - M - M - QPNHA QNA M M M M M M QPUI QUI C - C - C - gem. H4 LogAmtBw MANUFACTURERS Herstellerkode 53 NOT ILLUSTRATED Kennzeichen nicht abgebildet 54 PACKAGING LEVEL CODE Verpackungsstufenkode 55 PART NUMBER Abweichungen von der Eintragung "5" müssen vom BWB bzw. Hersteller bekannt gegeben werden. Teilekennzeichen 56 PHYSICAL SECURITY/ Es wird "U" verwendet PILFERAGE CODE Sicherheitskode 57 POOL ITEM CANDIDATE Versorgungspoolkennung 58 PRICE BREAK DATA Staffelpreisdaten 59 PROCUREMENT CODE Wird vergeben und publiziert von NAMSA Beschaffungskode 60 PURCHASING LEAD TIME Lieferzeit 61 QUANTITY PER NEXT HIGHER ASSEMBLY Menge pro Baugruppe 62 QUANTITY PER UNIT OF Bei unbestimmten Bezugseinheitenkode muss das DE geliefert werden. ISSUE Menge Maßeinheiten je Bezugseinheitenkode Seite 30 von 81
  • 31.
    Nr Datenelement Abkürzung DD Bemerkung IPL TEI D F M VA KVA VAKVA VA KVA 63 REASON FOR SELECTION RFS RFS M M M M M M RMQ RMQ C - C - C - ROQ ROQ C - C - C - RT RTX C C C C C C RD RFD C C C C C C RNCC RNC A - A - A - RNJC RNJ A - A - A - RNVC RNV A - A - A - RNSCM RMF C - C - C 1 = Versorgungsartikel 0 = kein Versorgungartikel - Auswahlgrund 64 RECOMMENDED MAINTENANCE QUANTITY Vorschlagsmenge Erstbedarf Truppenbereich 65 RECOMMENDED OVERHAUL/ REPAIR QUANTITY Vorschlagsmenge Erstbedarf Depotbereich 66 REFER TO Wird verwendet als Verlinkungsdatum zwischen Bildtafeln Querverweis 67 REFERENCE DESIGNATOR Schaltsymbolnummer 68 REFERENCE NUMBER CATEGORY CODE Teilekennzeichen-Kategoriekode 69 REFERENCE NUMBER JUSTIFICATION CODE VersorgungsnummerBegründungskode 70 REFERENCE NUMBER VARIATION CODE Teilekennzeichen-Variantenkode 71 REPLACING NATO SUPPLY CODE FOR MANUFACTURES Ersetzender Herstellerkode Seite 31 von 81
  • 32.
    Nr Datenelement Abkürzung DD Bemerkung IPL TEI D F M VA KVA VAKVA VA KVA 72 REPLACING PART NUMBER RPN RPP C - C - C - SR SRA C - C - C - SMFI SMF C C C C C C SMFR MFM C C C C C C S SRV M M M M M M SLC SLC A - M - M - SPU SPU C - C - C - Nur bei RFS >0 und SPC 2 oder 6 SUU SUU C - C - C - Nur bei RFS >0 und SPC 2 oder 6 SMR SMR M M M M M M siehe SMR-Kode SPC SPC M - M - M - Ersetzendes Teilekennzeichen 73 SCRAP RATE Faktor nicht instandsetzbarer Artikel 74 SELECT OR MANUFACTURE FROM IDENTIFIER Auswahlreihenkennung 75 SELECT OR MANUFACTURE FROM RANGE Auswahlreihe 76 SERVICE Eintrag: GYH (Heer) Teilstreitkraft 77 SHELF LIFE CODE Lagerzeitkode 78 SIZE OF PACKAGED UNIT Artikelgröße verpackt 79 SIZE OF UNPACKAGED UNIT Artikelgröße unverpackt 80 SOURCE MAINTENANCE RECOVERABILITY Materialerhaltungskode 81 SPARE PARTS CLASSIFICATION Ersatzteilklassifizierung Seite 32 von 81
  • 33.
    Nr Datenelement Abkürzung DD Bemerkung IPL TEI D F M VA KVA VAKVA VA KVA 82 SPECIAL STORAGE SS STR M - M - M - SPQ SPQ M - M - M - TBO TBO C - C - C - TBSSV TSV C - C - C - TCIAL TCA C - C - C - TCIBF TCM C - C - C - TCIBO TCO C - C - C - TCISV TCS C - C - C Eintrag: "0" - Lagerungskennzeichen 83 STANDARD PACKAGE QUANTITY Standardverpackungsmenge 84 TIME BETWEEN OVERHAULS Festgelegter Betriebswert zwischen Überholungen ( Maßeinheit zwischen zwei planmäßigen Überholungen ) 85 TIME BETWEEN SCHEDULED SHOP VISITS Festgelegter Betriebswert zwischen Planmäßigen Werkstattaufenthalten ( Maßeinheit zwischen zwei planmäßigen Werkstattaufenthalten zur MatErhaltung. Keine Überholung !) 86 TIME/CYCLE INDICATOR/AL Dimensionskode (FGB) ( Dimensionskode zu Nr. 21) 87 TIME/CYCLE INDICATOR/ MTBF Dimensionskode (MBZD) ( Dimensionskode zu Nr. 46) 88 TIME/CYCLE INDICATOR/ TBO Dimensionskode (FBUE) ( Dimensionskode zu Nr. 84) 89 TIME CYCLE INDICATOR/ TBSSV Dimensionskode (FBWA) ( Dimensionskode zu Nr. 85) Seite 33 von 81
  • 34.
    Nr Datenelement Abkürzung DD Bemerkung IPL TEI D F M VA KVA VAKVA VA KVA 90 TOTAL LIFE TL TLF C - C - C - TQ TQY - - - - - - TQPL TQL M M M M M M TOP TOP A - M - M - Unverbindliche Preisempfehlung 06 UI UOI M - M - M - EA, M, L UM UOM C - C - C - UP UPR A - C - C - UOCA UCA C C C C C C UOCE UCE C C C C C C WPU WPU O - O - O - WUU WUU O - O - O - Gesamtlebensdauer 91 TOTAL QUANTITY Gesamtmenge Ersatzteilurliste 92 TOTAL QUANTITY PER LOCATION Gesamtmenge Einbauort 93 TYPE OF PRICE Preisart 94 UNIT OF ISSUE Bezugseinheitenkode 95 UNIT OF MEASURE Maßeinheitenkode 96 UNIT PRICE Preis je Bezugseinheit 97 USABLE ON CODE ASSEMBLY Anwendungskode Baugruppen 98 USABLE ON CODE EQUIPMENT Anwendungskode Gerät 99 WEIGHT OF PACKAGED UNIT Artikelgewicht verpackt 100 WEIGHT OF UNPACKAGED UNIT Artikelgewicht unverpackt In der oben gezeigten Tabelle sind alle möglichen Datenfelder dargestellt. Alle mit einem M unter Draft gekennzeichneten Felder müssen befüllt werden, diese Informationen müssen entweder beim Hersteller beschafft, bei der Bundeswehr beantragt oder selbst erarbeitet werden. Seite 34 von 81
  • 35.
    Zusätzlich werden fürdas Programm APART noch Strukturelle Daten benötigt: CSN: Catalogue Sequence Number (Katalogfolgenummer) Setzt sich aus folgenden Feldern zusammen: Das Feld HCSN (High Catalogue Sequence Number) 8-stelliger Kode, setzt sich zusammen aus dem GAPL mit den Unterbaugruppen bis zur sechsten Stelle. Die letzten beiden Zifferngeben die Bildzahl an. Das Feld LCSN (Low Catalogue Sequence Number) 4 Stelliger Kode. Der LCSN entspricht der Ortszahl in der Bildtafel. Die ersten drei Stellen werden numerisch angegeben. Die vierte Stelle wird alphabetisch vergeben und kommt dann zu Anwendung, wenn zwischen zwei Ortszahlen ein zusätzliches Teil eingeschoben wird. ISN: Item Sequence Number (Ortszahlfolgenummer) 3-stelliger Kode, setzt sich zusammen aus Stelle 1 und 2 Numerisch, beginnend mit und Stelle 3 Alphabetisch aufsteigend, beginnend mit A. 00 00A, wenn nur ein Artikel unter der Ortszahl aufgeführt ist 00A, 00B,… e ehrere Artikel u ter der Ortszahl aufgeführt si d. Dies ka geschehen, wenn es für einen bisher verwendeten Artikel einen Ersatz gibt oder z.B. Verschleißteile wie Distanzscheiben mit verschiedener Dicke. Daraus ergibt sich eine eindeutige Adresse eines Artikels innerhalb der Dokumentation. Seite 35 von 81
  • 36.
    IND: Indikator (Kaskade) Gibtdie Kaskadierung von Baugruppen und Unterbaugruppen auf einer Bildtafel an IND beginnt immer mit 1 an der Ortszahl 000 Materialerhaltungskode (SMR) Der Materialerhaltungskode ist sechsstellig, zerfällt jedoch in fünf Informationsblöcke mit jeweils eigenständiger Aussage. Nur die Kombination aller fünf Einzelaussagen ergibt eine sinnvolle, für den Einbauort des Artikels gültige Aussage darüber, wie der Artikel dieses Einbauorts beschafft, wo er ausgebaut, wo und wie er instandgesetzt oder verwertet / entsorgt wird. Wie Aussagen zu Eigenschaftskode (Materialkode + Rückführungskode), Materialerhaltungsstufe oder Materialerhaltungsstufen-Berechtigungskode gewonnen werden können, ist im SMR-Konzept der materialverantwortlichen Teilstreitkraft beschrieben. Es handelt sich um folgende Blöcke: 1. + 2. Stelle : Bezugsquelle 3. Stelle : Austausch, Materialerhaltung 4. Stelle : Instandsetzung, Materialerhaltung 5. Stelle : Rückführung/ Aussonderung 6. Stelle : Querverweis zum Material-/ Rückführungskode Die SMR-Kodierung wird auf Grund von Erfahrungswerten und Forderungen der Bundeswehr erstellt. Im diesen Fall bekommen alle Artikel, die keine Versorgungsartikel sind den SMR- Kode XB, alle logistischen Baugruppen werden mit XA kodiert. Versorgungsartikel erhalten in der Regel die Kodierung PAOZZE. (Auszug aus der Datenbank) Seite 36 von 81
  • 37.
    Eine Übersicht überdie SMR-Kodierungen ist in nachfolgender Tabelle dargestellt. (Auszug aus SPEC 2000M Revision 2.1 Change 4) Seite 37 von 81
  • 38.
    3.5 Aufbau einer Bildtafel: Abweichendzu üblichen Bildtafeln, bei denen die Nummerierung der Positionen von 1 aufsteigend beginnt fordert die Vorschrift SPEC 2000M eine Position 0. Diese Position entspricht einer Baugruppe oder Unterbaugruppe und ist gleichzeitig der Inhalt der gesamten Bildtafel. Bildtafel Baugruppe POS Bezeichnung(DFP) 000 Baugruppe 001 Bauteil 01 002 Unterbaugruppe 01 003 Bauteil 02 004 Unterbaugruppe 02 005 Bauteil 03 006 Bauteil 04 Menge (TQL) REF 1 1 1 1 1 1 Bildtafel Unterbaugruppe POS 000 001 002 003 004 005 006 007 008 Bezeichnung(DFP) Unterbaugruppe 01 Bauteil 01 Bauteil 02 Bauteil 03 Bauteil 04 Bauteil 05 Bauteil 06 Bauteil 07 Bauteil 08 Menge (TQL) REF 1 1 1 1 1 1 1 1 Bildtafel Unterbaugruppe POS 000 001 002 003 004 005 006 007 008 Bezeichnung(DFP) Unterbaugruppe 02 Bauteil 01 Bauteil 02 Bauteil 03 Bauteil 04 Bauteil 05 Bauteil 06 Bauteil 07 Bauteil 08 Menge (TQL) REF 1 1 1 1 1 1 1 1 Seite 38 von 81
  • 39.
    Die Unterbaugruppe wirdals Position in der übergeordneten Bildtafel als Position mit Mengenangabe dargestellt und in der Unterbaugruppenbildtafel als Position 000 mit der Menge REF angegeben. REF bedeutet dass diese Position als Unterbaugruppe auf eine Position in einer übergeordneten Bildtafel referenziert. In dem Datenfeld RTX (refer to) wird zusätzlich dieser Position die Adresse der Herkunft zugewiesen, ebenso wie an der Herkunftsposition die Zieladresse angegeben wird. Über diese Verlinkung kann man dann später in der Interaktiven Elektronischen Technischen Dokumentation (IETD) zwischen den Baugruppen hin und her wechseln. Beispiel: Baugruppe Unterbaugruppe Unterbaugruppe Unterbaugruppe Unterbaugruppe Seite 39 von 81
  • 40.
    4. Erarbeiten der Datenfelder,die zur Unterscheidung der einzelnen Publikationsarten benötigt werden. Um für die späteren Publikationen die entsprechend notwendigen Daten filtern und über Abfragen in eine entsprechende Datenform bringen zu können sind Auswahlfelder notwendig. Auch für unterschiedliche Strukturen müssen Datenfelder angelegt werden. Für die Unterscheidung der Kunden wurden Datenfelder mit der ja/nein Auswahl angelegt: Diese Merkmale sind jederzeit erweiterbar, so dass auch andere Konfigurationen leicht zu erstellen und für eine Publikation auslesbar sind. Für die Stukturierung nach SPEC 2000M gibt es das Datenfeld IND, in dem die Kaskadierung jeder Bildafel, beginnend mit Kaskade 1 an Position 000, eingetragen wird. (Weitere Erläuterung der Kaskade in Kapitel 6.1) Anhand dieser Kaskadierung kann dann die Zugehörigkeit zu Unterbaugruppen innerhalb der Bildtafel ausgelesen werden. Auf der Bildtafel ist die Kaskadierung als Klammer zu sehen. Seite 40 von 81
  • 41.
    In APART wirddie Kaskade durch den Zahlindex IND (Indenture) angegeben Haupbaugruppe mit 1 (Pos 0), U ter augruppe it 2, , … Kaskade in APART und Klammer in Bildtafel (Pos 10 und 11 sind Bestandteil von Pos 9) Seite 41 von 81
  • 42.
    Für die Strukturierungder Publikation unter CatalogCreator muss ein anderer Weg gegangen werden. Hier wird eine Kaskadierung zur Erstellung der Bildtafelstruktur benötigt, es gibt aber keine Kaskadierung innerhalb einer Bildtafel. Jeder Kaskadensprung bedeutet eine neue Bildtafel, die entsprechend dem Kaskadensprung eingerückt ist. Position 3 verweist auf eine neue Bildtafel: Seite 42 von 81
  • 43.
    5. Erstellen der Bildtafelnund Befüllen der Datenbank ACESS. In diesem Kapitel wird erläutert, wie aus den vorliegenden Daten Bildtafeln mit Listenteil entstehen: Basis ist die Dokumentation des Fahrzeugs im Konstruktionsstand Version 2.0 Neu dokumentiert werden soll der Stand Version 3.0. Hier wurden umfangreiche Änderungen gegenüber der Vorgängerversion vorgenommen. Zum Beispiel wurden die kompletten elektrischen und hydraulischen Systeme überarbeitet und geändert, diverse Anbaugeräte müssen neu dokumentiert werden. Der Katalog zur Version 2.0 war nicht nach dem Geräteaufgliederungsplan GAPl aufgebaut, deshalb muss der Katalog Version 3.0 komplett umstrukturiert werden. Aus vorhandenen Bildtafeln sollte so viel wie möglich übernommen werden, sofern sie in der neuen Struktur nach GAPL entsprechen. Änderungen werden anhand von 3D-Modell, Stücklisten, Skizzen und Fotos erfasst und bearbeitet. Da zu Beginn der Dokumentation die Konstruktionsphase noch nicht beendet war liegen für viele Baugruppen noch keine Konstruktionszeichnungen und Stücklisten vor. Im vorliegenden 3D-Modell sowie so wie in den dazugehörenden sind Stücklisten keine Befestigungsmaterialien wie Schrauben, Scheiben und Muttern enthalten, müssen diese separat festgestellt werden. Ebenso fehlen die meisten Hydraulikverbindungen wie Schläuche, Verschraubungen, Rohre und Ventile, da diese zu Beginn des Dokumentationsprozess noch nicht endgültig definiert sind. Auch die Elektrik, vor allem die Verkabelung fehlt zu diesem Zeitpunkt noch vollständig. Ebenso können sich dadurch während der Dokumentation der Ersatzteile noch Änderungen oder Erweiterungen ergeben. Weil die Grafiken auch in eine interaktive Katalogversion eingebunden werden sollen müssen für jede Position Hotspot Informationen hinterlegt werden. Das heißt für jede Positionsnummer auf der Grafik wird ein Feld definiert, für das als Information die Positionsnummer zugewiesen ist. Diese Information wird in einer eigenen Ebene auf der Grafik gespeichert und kann später bei der Publikation ausgelesen werden. Seite 43 von 81
  • 44.
    5.1 Bildtafel aus 3D-Modell Auszugaus dem 3D-Modell: Für die Erstellung einer Bildtafel aus einem 3D-Modell wird zunächst der relevante Teil mit allen dazugehörigen Teilen extrahiert. Anhand der Stückliste kann so eine Baugruppe isoliert dargestellt werden. Dieser Auszug dient dann als Grundlage für eine isometrische Darstellung der Baugruppe. Seite 44 von 81
  • 45.
    Auszug aus dem3D-Modell: Die entsprechenden Befestigungsteile wurden soweit vorhanden aus Stücklisten entnommen, der Rest vor Ort ermittelt. Seite 45 von 81
  • 46.
    Als Ergebnis entstehtdann eine Grafik in isometrischer Darstellung mit dazugehörigem Listenteil. Seite 46 von 81
  • 47.
    5.2 Bildtafel aus einerVorlage des Vorgängerkatalogs Anhand von Bildern und einer Bildtafel des Katalogs Version 2.0 wurde folgende Bildtafel erstellt: Zu der Bildtafel fehlen die entsprechenden Artikelnummern: Seite 47 von 81
  • 48.
    Nach der Stoffsammlung: Seite 48 von 81
  • 49.
    Aus diesen Informationenund zusätzlichen Angaben zur grafischen Darstellung ergibt sich folgende endgültige Bildtafel: Mit dem Entsprechenden Listenteil: Seite 49 von 81
  • 50.
    5.3 Bildtafel aus Foto: FürBildtafeln, bei denen es weder Zeichnungen noch Stücklisten als Grundlage gibt muss nach Fotos gearbeitet werden: Zu einem Foto werden die Teilenummern der Ersatzteile eingetragen. In der Grafik wird dann aus dem Bild eine isometrische Zeichnung erstellt, die Ersatzteile explodiert und mit Positionsnummern versehen. Zusätzlich wurden noch Teile aus den 3D-Daten verwendet (z.B. Pos 1). Als Vorlage für die Grafik dient dabei eine Handskizze des Redakteurs mit der Bildtafelaufteilung sowie den zu verwendenden Einzelteilen mit Nummerierung. Seite 50 von 81
  • 51.
    Der zugehörige Listenteilwird parallel dazu erstellt: (Auszug aus der Datenbank) Seite 51 von 81
  • 52.
    5.3 Erstellung einer Bildtafeldes Hydrauliksystems: Basis ist der Hydraulikschaltplan des Kunden, in dem die Teilenummern der Hydraulikschläuche eingetragen sind. (Auszug aus Hydraulikschema des Kunden) Da aber keinerlei Verschraubungen, Rohre oder Ventile vermerkt sind und auch keine Stücklisten existieren muss auf Datenmaterial einer Stoffsammlung zurückgegriffen werden: Seite 52 von 81
  • 53.
    Bilder der Stoffsammlung,ergänzt um Teilebezeichnungen: Seite 53 von 81
  • 54.
    Mit diesen Angabenund einigen weiteren Handschriftlichen Notizen ergibt sich folgende Liste: Seite 54 von 81
  • 55.
    Die Bildtafel wirdzur Korrektur an den Kunden geschickt und kommt von dort ergänzt zurück: Das Ergebnis ist dann die Bildtafel in ihrer endgültigen Form: Seite 55 von 81
  • 56.
    So wird Bildtafelfür Bildtafel der Inhalt der Grafik sowie der Dateninhalt des Listenteils erarbeitet. Es ergeben sich insgesamt für die gesamte Datenbank 4527 Datensätze wobei jeder Datensatz für ein Teil oder eine Baugruppe steht. Jede erstellte Bildtafel wird an den Kunden zur Korrektur geschickt, um fehlende Teile zu ergänzen, Fehler oder Änderungswüsche zu vermerken oder auch Baugruppenaufbrüche zu streichen. Für diesen Teil der Erstellung der Kataloginhalte ist ein enger Kontakt zum Kunden über E-Mail und FTP-Server für den Datenaustausch sowie telefonische Kontakte zu den entsprechenden Stellen (Konstruktion, Montage) notwendig, um Änderungen und Fehler schnell einarbeiten zu können sowie fehlende Daten zu erhalten. Insgesamt entstehen für den Katalog 298 Bildtafeln mit 329 Grafiken und dem jeweils entsprechenden Listenteil Seite 56 von 81
  • 57.
    6. Strukturelle Vorbereitung derDaten für APART. Für die Publikation der Ersatzteilurliste (ETU) wird das Programm APART verwendet. Dieses umfasst eine Datenbank sowie die Möglichkeit, die Nachrichten für die Bundeswehr zu erzeugen sowie die verschiedenen Bearbeitungsschritte und Änderungen im Verlauf zu dokumentieren. Der Datenaustausch mit der Bundeswehr wird durch verschiedene in der SPEC 2000M genau vorgeschriebene Nachrichtenarten durchgeführt. So werden die Datenlieferung der gesamten Ersatzteilurliste sowie Änderungen oder Korrekturen über spezielle festgelegte Nachrichtenarten durchgeführt. Diese Nachrichten werden im .txt Format erzeugt und enthalten die für den entsprechenden Rechner lesbare Kodierungen, anhand derer die weitere automatische Bearbeitung erfolgt. So gibt es Nachrichten für die Grunderstellung (CSNIPD) Änderungen (UPIPCT) genehmigungspflichtige Änderungen (UPIPCO) Katalogisierungsanforderungen (CODREQ) Diese Nachrichten werden von APART generiert, abhängig vom entsprechenden Bearbeitungsstand. Der jeweilige Nachrichtenstand wird von APART aufgezeichnet, so dass jederzeit feststellbar ist, wer im System welche Nachricht erzeugt hat und auf welchem Bearbeitungsstand sich die Datenbank dadurch befindet. Änderungen, die durch die Ämter generiert werden und als Nachricht für APART geschickt werden können ebenso eingelesen werden. Jede Bearbeitungsstufe besitzt bestimmte Berechtigungen um Änderungen durchführen zu können. So wird sichergestellt, dass keine beliebigen Änderungen in bestehenden Publikationen durchgeführt werden können. In der Grunderstellung kann noch alles beliebig geändert und angepasst werden, wird der Katalog dann in den Stand Master erhoben, wird er gesperrt. Änderungen sind dann nur noch nach Genehmigung durch die Amtsseite nach einem bestimmten Änderungsverfahren möglich. Seite 57 von 81
  • 58.
    6.1 Aufbau der Strukturfür APART Im Kapitel 4 wurde kurz die Kaskadierung der Bildtafeln für das Programm APART angesprochen. Im Zuge der strukturellen Vorbereitung für APART soll dieses näher erläutert werden. Eine Bildtafel beginnt strukturell immer an der Position 000 mit der Kaskade 1 und stellt eine komplette Baugruppe dar. Die einzelnen Bauteile oder Unterbaugruppen innerhalb der Baugruppe werden mit 2 kaskadiert, weitere Einzelteile von Unterbaugruppen dann jeweils mit Kaskade 3 und höher, abhängig von dem Unterbaugruppenaufbruch innerhalb einer Bildtafel. Gesamte Bildtafel (Position 0) hat die Kaskade 1 Unterbaugruppe hat Kaskade 2 Einzelteile haben Kaskade 2 Einzelteile der Unterbaugruppe haben Kaskade 3 Die Kaskade wird im Feld IND angezeigt. Seite 58 von 81
  • 59.
    Die strukturelle Gliederungaller Bildtafeln wird über den HCSN (High Catalogue Sequenze Number) erzeugt. Die ersten beiden Ziffern geben wieder den GAPL an, die weiteren Ziffern ergeben dann den fortlaufenden Strukturbaum an: In APART ergibt sich daraus folgende Bildtafelstruktur: Seite 59 von 81
  • 60.
    Diese Struktur wirdanalog zur im Excel erstellten und im Anhang dokumentierten Gesamtstruktur durchgeführt. Gelb markiert sind die Positionsnummern in der Baugruppenübersicht und die dazugehörigen HCSN. Seite 60 von 81
  • 61.
    6.2 Querverweise Zwischen den Baugruppenund den Unterbaugruppen werden in APART Querverweise erstellt die innerhalb der Baugruppen auf die entsprechenden Unterbaugruppen verweisen. Dabei verweist eine Baugruppenposition auf die Position 0 der Unterbaugruppe. Die Position 0 der Unterbaugruppe verweist dann wieder auf die Ursprungsposition: Exe plarischer Auszug aus APART, Feld RTX steht für de Quer er eis refer to Seite 61 von 81
  • 62.
    7. Einarbeitung der Datenin APART. Um die Daten in das Programm APART einarbeiten zu können wurde eine Abfrage in ACCESS erstellt, die die Datensätze in der Form ausgibt, die für APART benötigt wird: Die Abfrage erfolgt bildtafelweise Sie gibt folgende Tabelle aus: Für die Artikel, die im Feld RFS den Eintrag 1 haben ergeben sich noch weiterführende Daten, die dann direkt aus der ACCESS-Datenbank entnommen werden. In APART sieht das Ergebnis dann wie folgt aus: (Zeilenauszug aus APART) Seite 62 von 81
  • 63.
    Für Versorgungsartikel werdenweitere Daten benötigt. Diese werden entweder vom Hersteller vorgegeben (z.B. Preis, Lieferzeit etc.) oder müssen Konzepten der Bundeswehr entnommen werden. Hierzu gehört das VersorgungsArtikel Namen Konzept (VANK): Hier werden bestimmten Artikeln einheitliche Namen zugewiesen und einer Materialklasse zugeordnet. Diese können in einer separaten Datenbank ermittelt werden. Dem Versorgungsartikel wird eine Kennnummer zugewiesen (VANK). Hinter dieser Nummer steht der entsprechende Versorgungsartikelname. Ermittlung von Daten zu Versorgungsartikeln aus der Datenbank H6-Light: Seite 63 von 81
  • 64.
    Eingabemaske in APART: Hierwird der NSC eingegeben. Versorgungsartikel, die noch keine Versorgungsnummer haben, werden temporär angelegt. Diese temporäre Versorgungsnummer wird später durch eine richtige Versorgungsnummer ersetzt, die durch das Logistikamt der Bundeswehr (LogABw) vergeben wird. Diese Daten werden in APART in gesonderten Datenfeldern eingetragen (Kennnummer VANK entspricht in APART dem INC, Item Name Code). Sobald ein Artikel angelegt wird kann man in einer separaten Maske die entsprechenden Versorgungsartikeldaten eintragen. Wird der INC eingegeben erscheint automatisch der Versorgungsartikelname unabhängig vom Gebrauchsname. Seite 64 von 81
  • 65.
    8. Nachrichtenverkehr nach SPEC2000M mit den verschiedenen Ämtern der Bundeswehr. Das Versorgungskonzept der Bundeswehr sieht vor, Ersatzteile zentral zu beschaffen. Hierzu erhält jedes beschaffbare Ersatzteil eine Versorgungsnummer, über die es dann beschafft werden kann. Hinter einer Versorgungsnummer können dann allerdings auch mehrere Hersteller für ein Teil gelistet sein. Beispiel DIN Schraube: Hier wird hinter der Versorgungsnummer nur die DIN und die Größe der Schraube angegeben, die verschiedenen Hersteller sind dann zusätzlich gelistet. Um der Bundeswehr mitzuteilen, welche Artikel als Versorgungsartikel katalogisiert werden sollen wird eine Nachricht CODREQ erstellt. Das Datenaustauschverfahren wird durch eine Datenaustauschvereinbarung geregelt, die zwischen dem entsprechenden Amt (hier Logistikamt der Bundeswehr LogABw) und dem Auftragnehmer geschlossen wird. Hier werden alle notwendigen Übertragungsdatenelemente und Codes zur Nachrichtenübermittlung festgelegt. Es können verschiedene Nachrichtenarten ausgespielt werden:  Nachrichten zur Beantragung einer Versorgungsnummer (Kodifizierungsanfrage) In dieser Nachricht wird für den empfangenden Computer lesbar aufbereitet der Anfrageinhalt verschickt. Die Nachricht wird aus den Daten in APART erstellt.  Nachricht zur Erzeugung einer Ersatzteilurliste ETU (CSNIPD) In dieser Nachricht wird der Gesamte Dateninhalt, der zur Erstellung einer ETU notwendig ist, in einer für das System lesbaren Textnachricht verschlüsselt und vom Empfängersystem wieder zu einem lesbaren Katalog aufbereitet. Seite 65 von 81
  • 66.
    9. Struktur für diePublikation unter Catalog Creator Die Publikationen für das Ministry of Defense sowie den industriellen Katalog werden in dem Programm CatalogCreator erstellt. Diese erfordert einen komplett anderen strukturellen Aufbau der Daten. 9.1 Erarbeiten der Struktur CatalogCreator kann zwei Formen der Struktur verwalten: Die erste Form: Die erste Form ist die Struktur nach einer durchgängigen Kaskadierung. Dabei ist jeder Sprung in der Kaskade eine neue Baugruppe. Position 0 1 2 Baugruppe 1 Bauteil Baugruppe Bauteil Unterbaugruppe 1 Kaskade 0 1 1 Unterbaugruppe 1 Position Bauteil 0 Baugruppe 1 Bauteil 2 Bauteil 3 Bauteil 4 Bauteil 5 Bauteil 6 Bauteil 7 Bauteil 3 2 3 3 3 3 3 3 3 1 Unterbaugruppe 2 Unterbaugruppe 2 Position Bauteil 0 Baugruppe 1 Bauteil 2 Bauteil 3 Unterbaugruppe 3 2 3 3 3 Unterbaugruppe 3 Position Bauteil 0 Baugruppe 1 Bauteil 2 Bauteil 3 Bauteil 4 Bauteil 5 Bauteil 6 Bauteil 7 Bauteil 4 5 6 7 4 5 Bauteil Bauteil Bauteil Bauteil Bauteil Bauteil 4 5 5 5 5 5 5 5 3 3 3 3 1 1 Seite 66 von 81
  • 67.
    Dabei muss dieKaskade und somit der ganze Datenbankaufbau Zeile für Zeile der Publikation entsprechen. Der Vorteil ist die Übersichtlichkeit in der Datenbank, Nachteil ist das schwierigere Einfügen einer neuen Baugruppe, da der gesamte Rest aufrücken muss. In der bisher erstellten Kaskadierung für APART beginnt jede Bildtafel mit Kaskade 1, die Teile die direkt darunter fallen erhalten Kaskade 2 und Baugruppen untergeordnete Teile entsprechend Kaskade 3, 4 usw. Diese Kaskade kann von CatalogCreator nicht verwendet werden, da sich daraus keine hierarchische Struktur ergeben und Unterbaugruppen innerhalb einer Baugruppe als neue Bildtafel angelegt werden würde. So würden die Bildtafel und der Listenteil nicht übereinstimmen, da für eine Unterbaugruppe sofort eine neue Bildtafel mit Listenteil der Unterbaugruppe angelegt werden würde zu der es aber keine eigenständige Grafik gibt. Seite 67 von 81
  • 68.
    Zweite Form: Vater –Sohn – Beziehung: Baugruppe Baugruppe 1 Baugruppe 1 Baugruppe 1 Baugruppe 1 Baugruppe 1 Baugruppe 1 Baugruppe 1 Baugruppe 1 Baugruppe 1 Baugruppe 1 Baugruppe 1 Baugruppe 1 Baugruppe 1 Baugruppe 1 Baugruppe 1 Position 0 1 2 3 4 5 6 7 8 9 10 11 12 13 14 Teil Baugruppe 1 Bauteil Bauteil Bauteil Bauteil Bauteil Bauteil Bauteil Baugruppe 3 Bauteil Bauteil Baugruppe 2 Bauteil Bauteil Baugruppe 4 Baugruppe 4 Baugruppe 4 Baugruppe 4 Baugruppe 4 Baugruppe 4 Baugruppe 4 Baugruppe 4 Baugruppe 4 Baugruppe 4 Baugruppe 4 0 1 2 3 4 5 6 7 8 9 Baugruppe 4 Bauteil Bauteil Bauteil Bauteil Bauteil Bauteil Bauteil Bauteil Bauteil Baugruppe 2 Baugruppe 2 Baugruppe 2 Baugruppe 2 Baugruppe 2 Baugruppe 2 Baugruppe 2 Baugruppe 2 0 1 2 3 4 5 6 7 Baugruppe 2 Bauteil Bauteil Bauteil Bauteil Bauteil Bauteil Bauteil Baugruppe 3 Baugruppe 3 Baugruppe 3 Baugruppe 3 Baugruppe 3 Baugruppe 3 Baugruppe 3 Baugruppe 3 0 1 2 3 4 5 6 7 In einer Vater – Sohn – Beziehung wird in einem zusätzlichen Feld jedem Bauteil die Zugehörigkeit zu einer Baugruppe zugewiesen. CatalogCreator prüft dann an jeder Position 0 zu welcher Position in einer Übergeordneten Baugruppe die Unterbaugruppe gehört und ordnet diese Bildtafel dann an der richtigen Position in der Struktur ein. In der Datenbank selbst hat dies den Nachteil, dass man nicht gleich eine Struktur erkennen kann. Der Vorteil ist, dass man beliebig viele neue Unterbaugruppen in die Struktur einfügen kann, da die Zugehörigkeit zu einer Baugruppe nur über eine Position in der Übergeordneten Baugruppe definiert ist. Baugruppe 3 Bauteil Bauteil Bauteil Bauteil Bauteil Bauteil Bauteil Seite 68 von 81
  • 69.
    9.2 Aufbau der Struktur Dadie Datenbank bereits der Struktur nach GAPL folgt und damit eine kaskadierte Struktur für CatalogCreator nur mit großem Aufwand zu realisieren wäre fiel die Entscheidung auf die Struktur nach der Vater – Sohn – Beziehung. Ein weiteres Problem stellt sich durch die Zuordnung Bildtafel zu Baugruppe. Hier muss die Zielgrafik der Baugruppe bereits der Position der Startadresse zugewiesen werden. Gleichzeitig benötigt CatalogCreator den Grafiknamen mit Dateiendung, da an dieser Stelle direkt auf die jeweilige Grafikdatei verlinkt wird. Grafik der Baugruppe Zielgrafik der Unterbaugruppe Seite 69 von 81
  • 70.
    Im nächsten Arbeitsschrittwird die Vater – Sohn – Beziehung erzeugt. Für CatalogCreator ist wichtig, das Vater und Sohn nie gleich sein dürfen, da sich sonst eine Endlosschleife ergibt, wenn Vater auf Sohn verweist und Sohn auf Vater. Deshalb muss das Vaterfeld an der Position 0 in GAPL 0 leer sein, da hier keine höhere Baugruppe existiert. Gleiches gilt für die Position 0 aller folgenden Bildtafeln, im Unterschied zur ersten Bildtafel wird hier aber das VaterFeld befüllt und das Sohn-Feld muss leer bleiben. Seite 70 von 81
  • 71.
    10. Publikation desKatalogs An die jeweiligen Kunden wird die Publikation in verschiedenen Ausführungen erstellt. 10.1 Publikation unter APART Die Publikation des Katalogs unter APART erfolgt über die Druckfunktion des Programms. Auf diese Weise kann eine IPL (Illustrated Parts List) als WORD-Dokument erzeugt werden. In dieser IPL sind keine Grafiken enthalten, es ist ein reiner Listenkatalog. Die eigentliche Veröffentlichung des Ersatzteilkatalogs aus den Daten der ETU wird nach dem Genehmigungsverfahren vom öffentlichen Auftragsgeber Bundeswehr / Heer erstellt aus den zur Verfügung gestellten Daten der ETU. Der Grafikanteil wird separat dazu geliefert. Die IPL Daten finden sich als Auszug im Anhang 2. 10.2 Publikation unter CatalogCreator Für die Publikation als PDF Dokument bzw. als interaktive elektronische technische Dokumentation wird das Programm CatalogCreator verwendet. Dieses besteht aus dem Ausführungstool CC_Cockpit, in dem der Publikationsprozess durchgeführt wird sowie dem Tool CC_DataConverter, mit dem die strukturelle Aufbereitung und Programmierung für die Publikation erstellt wird. Um unter CatalogCreator publizieren zu können müssen verschieden Tabellen und Steuerdateien vorbereitet werden. Mit diesen Dateien wird das Layout festgelegt, es wird festgelegt welche Daten verwendet werden sollen und in welcher Reihenfolge. Das Layout wird in verschiedenen Dateien in SGML programmiert, hier werden auch Sprachen, Feldeigenschaften, Formate und sonstige Eigenschaften festgelegt, die später in CC_DataConverter zugewiesen werden. Seite 71 von 81
  • 72.
    10.2.1 Erstellen derDatei Schema.ini Um im CC_CatalogCreator publizieren zu können müssen verschiedene administrative Dateien angepasst werden. In diesen wird definiert, wie die Daten im CC_CatalogCreator verarbeitet werden sollen. Für die Publikation müssen die Spalten und ihre Breite festgelegt werden, welcher Inhalt welchen Spalten zugeordnet wird und wie dieser strukturiert wird. Zunächst wird in der Datei Schema.ini definiert, welche Stückliste als Grundlage des Katalogs verwendet wird. Dann werden die Spalten, die ausgelesen werden sollen definiert und für die spätere Zuordnung benannt. Das Ergebnis ist eine kurze Textdatei: Die Reihenfolge entspricht der entsprechenden Tabelle, die in Excel erstellt wurde: Auszug Tabelle Seite 72 von 81
  • 73.
    10.2.2 Mapping derAusgabefelder in CC_DataConverter Das Programm CC_DataConverter dient dazu, die Struktur des Katalogs zu erstellen und die Daten aus der Stückliste einzulesen. Gleichzeitig weist es den Bildtafeln die entsprechenden Grafik-Dateien zu. Als erster Schritt muss die Stückliste in den CC_DataConverter eingelesen werden. Die in der Datei Schema.ini angelegten Spalten werden jetzt hier angezeigt. Den einzelnen Spalten werden Attribute zugeordnet, die Vater-Sohn-Beziehung wird festgelegt, Bezeichnungsfeldern werden die Sprachen zugeordnet und jedem später in der Publikation dargestellten Feld wird der entsprechende Inhalt zugewiesen. Dieser Vorgang wird als Mapping bezeichnet. Attribute nach dem Mapping Zugewiesene Sprache Seite 73 von 81
  • 74.
    Der CC_DataConverter legtdann daraus die Struktur des Katalogs an: Position innerhalb der Bildtafel Position innerhalb der Bildtafel mit Verweis auf untergeordnete Baugruppe Untergeordnete Baugruppe Die Struktur zeigt an, welche Positionen auf weitere Bildtafeln verweisen und welche Positionen Einzelteile sind. Ebenso wird bereits die Reihenfolge der Bildtafeln entsprechend der Positionierung dargestellt. : Position Einzelteil : Position Baugruppe :Baugruppe mit Einzelpositionen Seite 74 von 81
  • 75.
    Bereits hier kanngeprüft werden, ob die Struktur richtig angelegt wurde und ob alle Einzelteile in einer Bildtafel enthalten sind. In einem weiteren Feld des Programms können die ausgelesenen Daten der Position angezeigt werden. So kann direkt geprüft werden, ob auch alle relevanten Daten aus der Stückliste ausgelesen und übernommen worden sind. Wenn hier die Daten fehlerfrei eingelesen werden und die Struktur richtig angelegt wird kann die eigentliche Publikation beginnen. Seite 75 von 81
  • 76.
    10.2.3 Ausgabe überCC_Cockpit Mit dem Programm CC_Cockpit wird der Katalog entweder als Printkatalog oder als interaktiver Katalog generiert. Hier wird festgelegt, aus welcher Stückliste das Programm die Daten auslesen soll, in welchen Sprachen publiziert wird und welche Formatvorlage verwendet wird. Nach dem Prozessstart wird der Katalog nach der Struktur erstellt und die entsprechenden Grafiken mit den Listenteilen verbunden. Für die interaktive Katalogversion werden die Hotspots in den Grafiken mit den Positionen der Liste verbunden, so dass beim Klick auf eine entsprechende Position in der Grafik der entsprechende Texteintrag gezeigt wird. Seite 76 von 81
  • 77.
    Das Ergebnis istdann die entsprechend formatierte Bildtafel mit Liste. Seite 77 von 81
  • 78.
    11. Abkürzungen Abt AECMA AG AN AWL Abteilung Association Européenedes Constructeurs de Matériel Aérospatial (European Association of Aerospace Industries) Auftraggeber Auftragnehmer Anwenderleitfaden BPS BWB Bw Bodendienstgerät, Prüfgerät, Sonderwerkzeug Bundesamt für Wehrtechnik und Beschaffung Bundeswehr CD-ROM CGM CID CM COL CODREQ CSDB CSN CSNIPD Compact Disk Read-Only Memory Computer Graphics Metafile Common Information and Data Component Maintenance Consolidated Observation List Codification Request Common Source Data Base Catalogue Sequence Number Catalogue Sequence Number Illustrated Parts Data DB DC DCV DFL DM DMC DMRL DPI DRD DTD DV Durchführungsbestimmungen Disassembly-Code Disassembly-Code Variant Description For Location Datenmodul Data Module Code Data Module Requirement List Dots Per Inch Data Release Date Document Type Definition (Strukturinformation für SGML-Dokumente) Datenverarbeitung ETK ETU Ersatzteilkatalog Ersatzteilurliste Fa. FSV Firma Festlegungen, Standards und Verfahren GAPL GC GD GmbH Geräteaufgliederungsplan (Group Assembly Parts List) Guidance Conference Guidance Document Gesellschaft mit beschränkter Haftung IC ICN Information Code Illustration Control Number Seite 78 von 81
  • 79.
    ICV IDB IETD IETP IETP-D IETP-X ILC IIN INC IP IPC IPD IPL IPPN IPR IPRF IS ISN ITE IVC Illustration Code Variant IllustrationData Base Interaktive Elektronische Technische Dokumentation Interaktive Elektronische Technische Publikation Interaktive Elektronische Technische Publikation – datenbankorientiert Interaktive Elektronische Technische Publikation – XML-basierend der Bundeswehr Item Location Code Illustration Issue Number Item Name Code Initial Provisioning Illustrated Parts Catalogue Illustrated Parts Data Initial Provisioning List Initial Provisioning Project Number In-Process Review In-Process Review Form Information Set Illustration Sequence Number Illustrated Tool and Equipment Illustration Variant Code JPEG Joint Photographic Experts Group Kat Katalog LAE LogABw LogZHeer LOAP Leicht austauschbare Einheiten Logistikamt der Bundeswehr Logistikzentrum des Heeres List of Applicable Publication MD MES MI Material Data Materialerhaltungsstufe Model Identification NAMSA NATO NSN NSSN Nato Maintenance and Supply Agency North Atlantic Treaty Organisation NATO Stock Number NATO Standard Stock Number OBSINF ORIG Observations Originator PAM PASA 2000 Pre-Assessment Meeting Projekt zur Erarbeitung von Materialgrundinformationen gemäß der AECMA-SPEC 2000M, Kapitel 1 mit dem Zusatzmodul SAP (Systeme, Anwendungen und Produkte in der Datenverarbeitung) Aerospace and Defense SPEC 2000M RPC Responsible Partner Company Seite 79 von 81
  • 80.
    SAP SBC SC SDC SGML SMR SNS SPEC Systeme, Anwendungen undProdukte in der Datenverarbeitung (Systems, Applications, Products in Data Processing) System Breakdown Code Security Classification System Difference Code Standardized Generalized Mark-Up Language Source Maintenance Recoverability Standard Numbering System Specification TDv TIF TPC TSK UPIPCO UPIPCT Technische Dienstvorschrift Tagged Image File Technical Publication Code Teilstreitkraft Category 1 Updating of IP Data Category 2 Updating of IP Data VA VC VS VS-NfD Versorgungssartikel Variant Code Verschlusssache Verschlusssache - Nur für den Dienstgebrauch - WuV Werk- und Verbrauchsmaterial XML Extensible Markup Language ZDv Zentrale Dienstvorschrift Seite 80 von 81
  • 81.
    12. Quellennachweis  AECMASPEC 2000M Release 2.1 Change 4 Association Européene des Constructeurs de Matériel Aérospatial - Internationale Spezifikation für die Materialwirtschaft - Integrierte Datenverarbeitung für Wehrmaterial Association Européene des Constructeurs de Matériel Aérospatial Gulledelle 94 B-1200 Brüssel, Belgien  Bestimmungen für das Erarbeiten von Geräteaufgliederungsplänen (GAPL) für Wehrmaterial in der Materialverantwortung des Heeres – T-Umdruck 202 – Bundesamt für Wehrtechnik und Beschaffung Ferdinand-Sauerbruch-Str. 1 56073 Koblenz DSK: HH538720016 Erlassen durch BMVg-InspH-Fü H V 3 Az. 80-02 vom 12.Juni 1974   Vorlage Guidance Dokument, hausinternes Dokument Daten, Fotos und Konstruktionszeichnungen des Herstellers 13. Anhänge: 1. Ablaufplan 2. Aufbaustruktur 3. Auszug aus der Ersatzteilurliste ETU (IPL-Daten) am Beispiel der Kühlanlage 4. Auszug Katalog MW240 am Beispiel der Kühlanlage Seite 81 von 81
  • 82.
  • 83.
    Ablaufplan Vom Gerat biszur Dokumentation Tech ische Doku e tatio i der Ersatzteillogistik
  • 84.
  • 85.
    GAPL-Nr. Bezeichnung BT (bisher) POS (ausStüLi) ET/LBG 00 DEU RCP BT (bisher) LBG MW24024000000LBG POS (aus StüLi) 01000001 01 Antrieb ohne LBG MW24024010000LBG POS (aus StüLi) 003 01010001 01-01 Motor 01-02 LBG MW24024010100LBG POS (aus StüLi) 001 01010101 01-01-01 Motor, Anbauteile 01-02-01 LBG MW24024010101LBG POS (aus StüLi) 003 01010201 01-01-02 Motor, Zubehör Elektrik 01-02-02 LBG MW24024010102LBG POS (aus StüLi) 002 01010301 01-01-03 Motorbefestigung 01-02-05 LBG MW24024010103LBG POS (aus StüLi) 001 01020001 01-03 Abgasanlage 01-17-01 LBG MW24024010300LBG POS (aus StüLi) 001 03010001 03-01 Kraftstofftank 01-05-01 LAE 4052063170899 40.1, etc. 002 03020001 03-02 Kraftstoff-Filter 01-05-02 LBG MW24024030200LBG 40.21 etc 003 03030001 03-03 Betankungspumpe 01-12-01 MW24024030300LBG 40.30 004 03040001 03 Kraftstoffanlage 01-05 LBG MW24024010200LBG POS (aus StüLi) 002 01030001 03000001 01-02 Luftfilteranlage 01-16-01 03-04 LBG Zusammenbau Kraftstoff- und Öltan MW24024030400LBG 01-07-01 40.3 etc LBG MW24024030000LBG 40 unvollst. 03-05 Kraftstoff-Leitungen 01-13-1 05000001 05 Kühlanlage 01-08 LBG 007 05010001 05-01 Kühlerrahmen mit Kühler 01-08-01 LBG MW24024050100LBG 60.1, 60.34, 60.35, 60.43 008 05020001 05-02 Antrieb Lüfter 01-08-02 LBG MW24024050200LBG 60.2, 60.32, 60.33 011 05030001 05-03 Antrieb Ladeluftkühler 01-08-03 LBG MW24024050300LBG 60.3 001 05040001 05-04 Wasserkühlung 01-14-01 LBG MW24024050400LBG keine 014 05050001 05-05 Minikompressor mit Luftfilter 01-08-04 I008341 MW24024050500LBG 60.31 012 05060001 05-06 Spannrolle 01-08-05 I005847 MW24024050600LBG 60.30 006 05070001 05-07 Kühlerhalterung 01-08-07 LBG MW24024050700LBG 60.10.27, 60.22, 60.27, 60.28, 6 013 05080001 05-08 LBG Ausgleichsbehaelter incl. Verschrau MW24024050800LBG 01-08-08 60.10, 60.11, 60.15 40.21 etc LBG MW24024050000LBG 60, 50 Seite 1 von 14
  • 86.
    005 05090001 05-10 Anbau Ölkühler 01-08-10 MW24024051000LBG 50 003 05110001 05-11 Halterungen Ölkühler 01-08-11 MW24024051100LBG POS(aus StüLi) 009 05120001 05-12 Anbau und Verbindung Kühleranlag MW24024051200LBG 01-08-12 POS (aus StüLi) 004 05130001 05-13 LBG Rohr 1 Luftkühler, Ladeluftkühler W24024051300LBG M 01-08-13 60.5, 60.6, 60.9, 60.12 + 015 05140001 05-14 Rohr 2 Luftkühler 01-08-14 LBG MW24024051400LBG 60.4, 60.8, 60.14 010 05150001 06 Elektrische Anlage ohne MW24024050900LBG POS (aus StüLi) 002 05100001 06000001 05-09 Verkleidung Kühlanlage 01-08-09 05-15 Rohr 3 Luftkühler 01-08-15 LBG MW24024051500LBG 60.7, 60.13 06-01 Halter und Steuergeräte 02-01 ET/LBG MW24024060100LBG POS (aus StüLi) ET/LBG MW24024060000LBG POS (aus StüLi) 003 06010001 001 06010101 003 06010201 06-01-03 Steuergeräte 02-01-03 ET/LBG MW24024060103LBG POS (aus StüLi) 06-02-01 Schalt- und Anzeigegeräte 02-02-01 ET/LBG MW24024060201LBG POS (aus StüLi) 06-02-02 Elektrische Verbindungen 02-02 POS (aus StüLi) 002 06030101 06-03-01 Batterie 02-03-01 ET/LBG MW24024060301LBG POS (aus StüLi) 005 06030201 06-03-02 Fahrzeugbeleuchtung Heck 02-03-02 ET/LBG MW24024060302LBG POS (aus StüLi) 001 06030301 06-03-03 Fahrzeugbeleuchtung Front 02-03-03 ET/LBG MW24024060303LBG POS (aus StüLi) 004 06030401 06-03-04 Elektrische Verbindung Hupe 02-03-04 ET/LBG MW24024060304LBG POS (aus StüLi) 003 06030501 06-02 Schaltschrank Funk 02-02 06-01-02 ET/LBG Schalt- und Funkschrankbefestigu MW24024060102LBG 02-01-02 POS (aus StüLi) 002 06010301 002 06020001 06-01-01 Schutzblech Schaltschrank 02-01-01 06-03-05 NOT-HALT-Box 02-03-05 ET/LBG MW24024060305LBG POS (aus StüLi) ET/LBG MW24024060200LBG POS (aus StüLi) 005 06020101 001 06030001 004 06040001 06-03 Anbauten Elektrik 02-03 06-04 Kabelbäume 02-04 ET/LBG MW24024060101LBG POS (aus StüLi) ET/LBG ET/LBG MW24024060300LBG POS (aus StüLi) ET/LBG MW24024060400LBG POS (aus StüLi) Seite 2 von 14
  • 87.
    07000001 07 Hauptantrieb 01-03 ET/LBG MW24024070000LBG POS (aus StüLi) 001 07010001 07-01 ET/LBG Lagerglockeund RiemenscheibeMW24024070100LBG am 01-03-02 002 07010101 004 07020001 07-01-01 Lagerglocke, montiert 01-03-01 07-02 ET/LBG Anbau Abtriebsglocke an Chassis MW24024070200LBG 01-03-04 006 07-02-01 07020101 003 07030001 ET/LBG Artikel-Nr / PNR GTIN I001696/4052063016968 I001696RAL6031/4052063113094 I001696TAN686A/4052063113100 Lagerglocke, montiert 01-03-03 ET/LBG Artikel-Nr / PNR GTIN I003353 4052063033538 I003353RAL6031 4052063109264 I003353TAN686A 4052063109271 07-03 ET/LBG Anbau Turbokupplungsgehäuse MW24024070300LBG an 01-03-06 001 07-03-01 07030101 Turbokupplungsgehaeuse ET/LBG Artikel-Nr / PNR GTIN I010004/4052063100049 I010004RAL6031/4052063113216 I010004TAN686A/4052063113223 18-05-01 Haube LBG MW24024180501LBG 002 07040001 005 07050001 09000001 09 Fahrwerk ohne 07-04 ET/LBG Verbindung Turbokupplung mit Hau MW24024070400LBG 01-03-07 07-05 ET/LBG Hauptantrieb,Riemen und Schutzv MW24024070500LBG 01-03-09 LBG MW24024090000LBG 10 unvollst. + 100 + 110 001 09010001 09-02 Fahrschiff, rechts 01-01-06 LBG MW24024090200LBG POS (aus StüLi) 002 09030001 09-03 BG Kette 01-01-08 LBG MW24024090300LBG POS (aus StüLi) 004 09040001 18 Rahmen ohne LBG MW24024090100LBG POS (aus StüLi) 003 09020001 18000001 09-01 Fahrschiff, links 01-01-07 09-04 Hydraulikmotor und Antrieb 01-01-09 LBG MW24024090400LBG 100, 110 LBG MW24024180000LBG 10 unvollst. LBG Grundrahmen Chassis 01-01-01 POS (aus StüLi) 003 18010001 18-01 Anbauteile 1/4 01-01-02 LBG MW24024180100LBG POS (aus StüLi) 005 18020001 18-02 Anbauteile 2/4 01-01-03 LBG MW24024180200LBG POS (aus StüLi) 004 18030001 18-03 Anbauteile 3/4 01-01-04 LBG MW24024180300LBG POS (aus StüLi) 007 18040001 18-04 Anbauteile 4/4 LBG MW24024180400LBG POS (aus StüLi) 001 18050001 18-05 LBG Verkleidungen und Splitterschutz MW24024180500LBG 01-19 POS (aus StüLi) 001 18050101 Seite 3 von 14
  • 88.
    01-19-01 18-05-03 Haubenlüftung links 01-19-03 LBG MW24024180503LBG POS (ausStüLi) 18-05-04 Haubenlüftung rechts 01-19-04 LBG MW24024180504LBG POS (aus StüLi) 009 18050501 18-05-05 Kühlergehäuse 01-19-05 LBG MW24024180505LBG POS (aus StüLi) 008 18050601 18-05-06 LBG Kühlergehäuse - Rahmengitter MW24024180506LBG 01-19-06 POS (aus StüLi) 007 18050701 18-05-07 Kühlergehäuse - Tür links 01-19-07 LBG MW24024180507LBG POS (aus StüLi) 005 18050801 18-05-08 Kühlergehäuse - Tür rechts 01-19-08 LBG MW24024180508LBG POS (aus StüLi) 006 18050901 18-05-09 LBG Kühlergehäuse - Feuerlöscher MW24024180509LBG 01-19-09 POS (aus StüLi) 004 18051001 20000001 LBG MW24024180502LBG POS (aus StüLi) 003 18050401 18-06 Hydraulik-Schutzrohr 01-20-02 18-05-02 Haubentür 01-19-02 010 18050301 006 18060001 POS (aus StüLi) 002 18050201 18-05-10 Bodenschutz 01-19-10 LBG MW24024180510LBG POS (aus StüLi) 20-01-01 Hubwerk komplett 01-10-01 ET/LBG 4052063114152 POS (aus StüLi) LBG MW24024180600LBG keine 20 ET/LBG Hebe-, Ausfahr-, Räum- und Förderei MW24024200000LBG BT (bisher) POS (aus StüLi) 002 20010001 20-01 ET/LBG Hubwerk und Schnellwechselplatt MW24024200100LBG BT (bisher) POS (aus StüLi) 001 20010101 001 20010201 20-01-01-01 Hubwerk Teil 1 - Anbindung an Chassis 01-10-02 002 20010301 20-01-01-02 ET/LBG Hubwerk Teil 2 - Schutzverkleidung MW240 MW2402420010102LBG 01-10-03 POS (aus StüLi) 004 20010401 20-01-01-03 Anbau Hubwerkszylinder an Hubwerk 01-10-04 005 20010501 004 20010601 20-01-03 ET/LBG Anbau Hubwerkszylinder an Chassi MW24024200103LBG 01-10-06 POS (aus StüLi) 003 20010701 20-01-04 Anbindung Oberlenker 01-20-01 ET/LBG MW24024200104LBG POS (aus StüLi) 002 20010801 001 20020001 20-01-02 Hubwerkszylinder 01-10-05 20-01-05 Schnellwechselplatte kpl. ohne ET/LBG 4052063114169 POS (aus StüLi) 62000001 62 Kamerasystem 22-01 Rahmen und Gewichte 01-18-01 ET/LBG MW24024220100LBG 002 22020001 22 Seilwinde, komplett 01-18 IPP C71172409 ET/LBG MW24024200200LBG POS (aus StüLi) 001 22010001 22000001 20-02 Schmierleitungen 01-15-01 22-02 Anbau Seilwinde 01-18-02 ET/LBG 4052063171476 POS (aus StüLi) ET/LBG MW24024220200LBG ET/LBG MW24024220000LBG POS (aus StüLi) ET/LBG MW24024620000LBG Seite 4 von 14 ET/LBG MW2402420010101LBG POS (aus StüLi) ET/LBG MW2402420010103LBG POS (aus StüLi)
  • 89.
    BT (bisher) POS (ausStüLi) 001 62010001 62-01 Hauptkamera BT (bisher) ET/LBG MW24024620100LBG POS (aus StüLi) 003 62020001 62-02 Rückkamera BT (bisher) ET/LBG MW24024620200LBG POS (aus StüLi) 002 62030001 62-03 Mechanische Komponenten BT (bisher) ET/LBG MW24024620300LBG POS (aus StüLi) 005 62040001 62-04 Seitenkameras BT (bisher) ET/LBG MW24024620400LBG POS (aus StüLi) 006 62050001 62-05 Kameras (ME3) BT (bisher) ET/LBG MW24024620500LBG POS (aus StüLi) 004 62060001 62-06 ET/LBG Elektrische Komponenten Frqz 1MW24024620600LBG BT (bisher) POS (aus StüLi) 62070001 007 62080001 82000001 82 Hydraulische Anlage ohne 62-07 ET/LBG Elektrische Komponenten Frqz 2 BT (bisher) POS (aus StüLi) 62-08 Kabelbäume Kamerasystem BT (bisher) ET/LBG MW24024620800LBG POS (aus StüLi) 82-01 Nebenantrieb 01-04 ET/LBG MW24024820100LBG POS (aus StüLi) ET/LBG MW24024820000LBG POS (aus StüLi) 004 82010001 001 82010101 82-01-01 ET/LBG Anbau Riemenscheibe Nebenantri MW24024820101LBG 01-04-02 POS (aus StüLi) 010 82010201 003 82010301 82-01-02 Fahrpumpe, Vorsatzlager 01-04-04 82-01-01-01 Lagerschale 01-04-01 ET/LBG MW24024820102LBG POS (aus StüLi) 005 82010401 82-01-02-01 ET/LBG Artikel-Nr / PNR GTIN Fahrpumpe mit Anbauten und Sammelrohr S003360 4052063170523 01-04-05 POS (aus StüLi) 004 82-01-02-02 82010501 004 82010601 Zahnradpumpe mit Anbauten 01-04-06 82-02 Hydrauliköltank 01-06 Vorsatzlager und Flansch 01-04-03 82-01-04 ET/LBG Schutzverkleidung Fahrpumpe MW24024820104LBG 01-04-08 POS (aus StüLi) LBG MW24024820200LBG 40 unvollst. 001 82020101 002 82020201 003 82030001 82-01-03-01 82010701 001 82020001 ET/LBG Artikel-Nr / PNR GTIN S009833 4052063170769 POS (aus StüLi) 82-01-03 ET/LBG Verbindung Nebenantrieb mit Fah MW24024820103LBG 01-04-07 POS (aus StüLi) 001 002 82010801 ET/LBG Artikel-Nr / PNR GTIN I001703TAN686A 4052063114756 I001703RAL6031 4052063114749 I001703/4052063017033 POS (aus StüLi) 82-02-01 Öltank 01-06-01 LBG MW24024820201LBG 40.x etc 82-02-02 Saugfilter Öltank 01-06-02 LBG MW24024820202LBG 40.x etc 82-03 ET/LBG Hydraulikanschlüsse und -leitungen MW24024820300LBG 01-13 POS (aus StüLi) Seite 5 von 14 ET/LBG Artikel-Nr / PNR GTIN S010010 4052063170882 S010010TAN686A 4052063172565 S010010RAL6031 4052063172558 POS (aus StüLi)
  • 90.
    008 82030101 009 82030201 82-03-03 ET/LBG Fahrpumpe Sammelrohr zuFahrg MW24024820303LBG 01-13-01 POS (aus StüLi) 006 82030401 82-03-04 Fahrpumpe zu Öltank 01-13-04 ET/LBG MW24024820304LBG POS (aus StüLi) 010 82030501 82-03-05 Hydraulik Zahnradpumpe 01-13-05 ET/LBG MW24024820305LBG POS (aus StüLi) 005 82030601 82-03-06 Hydraulik Hubwerk ET/LBG MW24024820306LBG POS (aus StüLi) 001 82030701 82-03-07 Hydraulik Oberlenker ET/LBG MW24024820307LBG POS (aus StüLi) 002 82030801 82-03-08 ET/LBG Hydraulik Hubmast / Schaufel MW24024820308LBG POS (aus StüLi) 011 82030901 82-03-09 Notfallbremsöffnungssystem ET/LBG MW24024820309LBG POS (aus StüLi) 003 82031001 82-03-10 Hydraulik Ventilblock 2 01-13-10 ET/LBG MW24024820310LBG POS (aus StüLi) 004 82031101 82-04 Hubwerk Haube 01-04 82-03-02 ET/LBG Hydraulik Fahrpumpe zu Fahrgetri MW24024820302LBG 01-13-02 POS (aus StüLi) 007 82030301 002 82040001 82-03-01 Fahrpumpe Hydraulik 01-13-01 ET/LBG MW24024820301LBG POS (aus StüLi) 82-03-11 ET/LBG Ventilblock 2 zu Schnellwechselplat MW24024820311LBG 01-13-11 POS (aus StüLi) ET/LBG MW24024820400LBG POS (aus StüLi) 001 82040101 ET/LBG MW24024820401LBG POS (aus StüLi) 002 82040201 97000001 82-04-01 Handpumpe 01-11-01 82-04-02 Hubwerkszylinder, Haube 01-11-02 ET/LBG MW24024820402LBG POS (aus StüLi) 014 HSCN 97030101 97-03-01 Anbausatz ET/LBG MW24024970301LBG 010 HSCN 97030201 97-03-02 Rahmen ET/LBG MW24024970302LBG 97 ET/LBG Zubehör und Vorrat, Werk- und Verb MW24024970000LBG BT (bisher) POS (aus StüLi) 006 97010001 97-01 ET/LBG Zubehör und Vorrat Trägerfahrzeug MW24024970100LBG 01-21-01 POS (aus StüLi) 007 97020001 97-02 ET/LBG Werk- und Verbrauchsmaterial MW24024970200LBG POS (aus StüLi) 005 97-03 ET/LBG 97030001 Manipulator MW24024970300LBG POS (aus StüLi) 007 HSCN 97030301 016 HSCN 97030401 97-03-03 Drehungseinheit 97-03-04 Baum ET/LBG MW2402497030201LBG 97-03-03-01 Schwenkzylinder, Hydraulik ET/LBG MW2402497030301LBG 97-03-04-01 ET/LBG ET/LBG MW24024970303LBG 011 HSCN 97030501 003 HSCN 97030601 97-03-02-01 Stützausleger, Hydraulik ET/LBG MW24024970304LBG 022 Seite 6 von 14
  • 91.
    HSCN 97030701 97-03-04-02 Stielzylinder, Hydraulik ET/LBG MW2402497030402LBG 017 HSCN97031001 97-03-05-01 Teleskopzylinder, Hydraulik ET/LBG MW2402497030501LBG 004 HSCN 97031101 97-03-05 Teleskoparm MW2402497030401LBG 001 HSCN 97030801 002 HSCN 97030901 Hauptarmzylinder, Hydraulik 97-03-05-02 Löffelzylinder, Hydraulik ET/LBG MW2402497030502LBG 97-03-18-01 Gehäuse ET/LBG MW2402497031801LBG 97-03-18-02 Kufen ET/LBG MW2402497031802LBG 97-03-18-03 Laufwalze ET/LBG MW2402497031803LBG ET/LBG MW24024970305LBG 009 HSCN 97031201 97-03-06 Saug- und Druckleitung ET/LBG MW24024970306LBG 011 HSCN 97031301 97-03-07 Rückleitung ET/LBG MW24024970307LBG 015 HSCN 97031401 97-03-08 Hydrauliköltankeinheit ET/LBG MW24024970308LBG 012 HSCN 97031501 97-03-09 Antriebsblock ET/LBG MW24024970309LBG 001 HSCN 97031601 97-03-10 Verkleidung ET/LBG MW24024970310LBG 004 HSCN 97031701 97-03-11 Verriegelung ET/LBG MW24024970311LBG 006 HSCN 97031801 97-03-12 Zangenhydraulik ET/LBG MW24024970312LBG 005 HSCN 97031901 97-03-13 Zange drehen ET/LBG MW24024970313LBG 008 HSCN 97032001 97-03-14 Überströmleitung ET/LBG MW24024970314LBG 007 HSCN 97032101 97-03-15 Zusatzhydraulik ET/LBG MW24024970315LBG 013 HSCN 97032201 97-03-16 Kabelbäume ET/LBG MW24024970316LBG HSCN 97032301 97-03-17 Greifereinheit GU 1100 ET/LBG MW24024970317LBG 97-03-18 Schlegelmulcher VC125 ET/LBG I010996TAN686A 97-03-18-03-01 Laufwalze kpl. 97-03-18-04-01 Systemschlegel kpl. 97-03-18-05 Drehantrieb Seite 7 von 14 ET/LBG MW240249703180401LBG 97-03-18-05-01 97-03-18-04 Systemschlegel ET/LBG MW240249703180301LBG ET/LBG ET/LBG MW2402497031804LBG ET/LBG MW2402497031805LBG
  • 92.
    Drehantrieb kpl. 97-03-18-06 Schlegelmulcher Hydraulik 001 97040001 97-04 FräseT206 04 97-04-01-01 Antriebskasten, rechts kpl. 04-01-01 ET/LBG MW2402497040101LBG 005 97040301 97-04-01-02 Antriebskasten, links kpl. 04-01-02 ET/LBG MW2402497040102LBG 004 97040401 97-04-01-03 Spritzschutz kpl. 04-01-03 ET/LBG MW2402497040103LBG 001 97040501 97-04-01-04 Gehäuse, Klappen 04-01-04 ET/LBG MW2402497040104LBG 002 97040601 97-03-19 Greiferlöffel ET/LBG MW2402497031806LBG 003 97040201 HSCN 97032401 97-04-01-05 Gehäuse 04-01-05 MW240249703180501LBG ET/LBG MW2402497040105LBG ET/LBG MW24024970317LBG ET/LBG 4052063054687/I005468 4052063109332/I005468RAL6031 003 97040101 008 97040701 97-04-01 Gehäuse, komplett 04-01 97-04-02 Antrieb, komplett 04-02 ET/LBG MW24024970401LBG ET/LBG MW24024970402LBG Die Gelenkwellen des Antriebs sind im C 003 97-04-02-01 97040801 Verteilergetriebe kpl. 04-02-01 ET/LBG GTIN Artikel-Nr / PNR 4052063170486 S003298 002 97-04-02-02 97040901 Gelenkwelle 04-02-02 008 97-04-02-03 ET/LBG 97041001 Lagereinheit 04-02-03 MW2402497040203LBG 007 97041101 97-04-02-04 Keilriemenscheibe, oben rechts 04-02-04 ET/LBG MW2402497040204LBG 012 97041201 97-04-02-05 Keilriemenscheibe, oben links 04-02-05 ET/LBG MW2402497040205LBG 001 97-04-02-06 97041301 Spanneinheit, rechts 04-02-06 ET/LBG GTIN Artikel-Nr / PNR 4052063170578 S005755 ET/LBG GTIN Artikel-Nr / PNR 4052063062118 I006211 001 97041401 005 97-04-02-07 97041501 Spanneinheit, links 04-02-07 006 97041701 97-04-02-08 Keilriemenscheibe, unten rechts 04-02-08 ET/LBG MW2402497040208LBG 011 97041801 97-04-03 Rotor kpl. 04-03 97-04-02-09 Keilriemenscheibe, unten links 04-02-09 ET/LBG MW2402497040209LBG 97-04-03-01 Rotor, Festlager LBG MW2402497040301LBG LAE 4052063170653/S006491 001 97042001 Seite 8 von 14 ET/LBG MW240249704020601LBG 97-04-02-07-01 Spanneinheit, Hydraulik links 04-02-07-01 ET/LBG MW240249704020701LBG ET/LBG GTIN Artikel-Nr / PNR 4052063170578 S005755 001 97041601 006 97041901 97-04-02-06-01 Spanneinheit, Hydraulik rechts 04-02-06-01
  • 93.
    04-03-01 97-04-03-01-01 Rotor, rechts 04-03-01-01 97-04-03-02-01 Rotor, links 04-03-02-01 003 97042101 97-04-03-02 Rotor,Loslager 04-03-02 97-04-03-03 Rotor, Grundkörper 04-03-03 LBG MW2402497040303LBG 008 97042301 97-04-03-04 Rotor, Reparatursatz 04-03-04 LBG MW2402497040304LBG 006 97042601 97-04-05-01 Hydraulik, Ölpumpe 04-05-01 ET/LBG MW2402497040501LBG 002 97042701 97-04-05-02 Hydraulik, Filter 04-05-02 ET/LBG MW2402497040502LBG 001 97043101 97-04-08-01 Kühler, Gehäuse 04-09-01 ET/LBG MW2402497040801LBG 003 97-04-08-02 97043201 Kühler, Anbauteile 04-09-02 ET/LBG GTIN Artikel-Nr / PNR 4052063171025 S010024 002 97043301 97-04-08-03 Kühler, Hydraulikanschluss 04-09-03 ET/LBG MW2402497040803LBG 004 97-05-01-01 97050201 Antriebskasten rechts kpl. 05-01-01 ET/LBG GTIN Artikel-Nr / PNR 4052063170660 S006516 025 97-05-01-02 97050301 Seitenkasten links kpl. 05-01-02 006 97-05-01-03 97050401 Spritzschutz F194 kpl. 05-01-03 023 97050501 97-05-01-04 Gehäuse, Klappen 05-01-04 ET/LBG MW2402497050104LBG 97-05-01-05 Gehäuse ET/LBG 97-04-04 Kinematik 04-04 ET/LBG MW24024970404LBG 007 97042501 97-04-05 Hydraulik, Getriebekühlung 04-05 ET/LBG MW24024970405LBG 005 97042801 97-04-06 Kufen 04-06 ET/LBG MW24024970406LBG 001 97042901 97-04-07 Sicherheitsrahmen 04-07 ET/LBG MW24024970407LBG 97-04-08 Transportgestell 04-08 ET/LBG 97-04-08 Kühler 04-09 ET/LBG MW24024970408LBG 002 97043001 010 97043401 002 97050001 97-05 Schlegel F194 05 97-04-09 ET/LBG Warnsymbole und Hinweisschilder MW24024970409LBG 04-10 ET/LBG 4052063102357/I010235 4052063109592/I010235RAL6031 004 97050101 97-05-01 Gehäuse, komplett 05-01 ET/LBG MW24024970501LBG Seite 9 von 14 LBG LBG MW2402497040302LBG 005 97042201 009 97042401 LBG ET/LBG GTIN Artikel-Nr / PNR 4052063170677 S006517 ET/LBG GTIN Artikel-Nr / PNR 4052063171032 S010025
  • 94.
    05-01-05 003 97050601 007 97050701 97-05-02 Antrieb, komplett 05-02 97-05-01-05 Schild 05-01-06 ET/LBG MW2402497050105LBG Die Gelenkwellendes Antriebs sind im C 8130 ET/LBG MW24024970502LBG 005 97050801 97-05-02-01 Anbauteile, Verteilergetriebe 05-02-01 ET/LBG MW2402497050201LBG 006 97050901 97-05-02-02 Gelenkwelle 05-02-02 ET/LBG MW2402497050202LBG 013 97-05-02-03 97051001 Lagerglocke kpl. 05-02-03 ET/LBG GTIN Artikel-Nr / PNR 4052063170479 S003297 012 97051101 97-05-02-04 Keilriemenscheibe, oben rechts 05-02-04 ET/LBG MW2402497050204LBG 015 97051201 97-05-02-05 Keilriemenscheibe, oben links 05-02-05 ET/LBG MW2402497050205LBG 01 97-05-02-06 97051301 Spanneinheit, rechts 05-02-06 ET/LBG GTIN Artikel-Nr / PNR 4052063170578 S005755 001 97051401 008 97-05-02-07 97051501 Spanneinheit, links 05-02-07 010 97051701 97-05-02-08 Keilriemenscheibe, unten rechts 05-02-08 ET/LBG MW2402497050208LBG 003 97051801 97-05-02-09 Keilriemenscheibe, unten links 05-02-09 ET/LBG MW2402497050209LBG 004 97051901 97-05-02-10 Rotor, Festlager 05-02-10 LBG MW2402497050210LBG 009 97052001 97-05-02-11 Rotor, Loslager 05-02-11 LBG MW2402497050211LBG 97-05-03 97052101 Rotor kpl. 05-03 009 97052201 97-05-04 Kinematik 05-04 ET/LBG MW24024970504LBG 006 97052301 97-05-05 Hydraulik, Getriebekühlung 05-05 LBG GTIN Artikel-Nr / PNR 4052063171056 S010027 ET/LBG MW24024970505LBG 006 97052401 002 97052501 005 97-05-06 97052601 Kufen lh/rh kpl. 05-01-08 001 97052701 97-05-07 Sicherheitsrahmen ohne 97-05-08 ET/LBG Artikel-Nr / PNR GTIN Oelpumpe kpl. mit Riemenscheibe, DBV, Vorsat S010022 4052063171001 05-05-01 ET/LBG Artikel-Nr / PNR GTIN Hydraulik Filter kpl. mit Verschraubungen, S010023 4052063171018 Hal 05-05-02 ET/LBG MW24024970507LBG 002 97-05-05-01 97-05-05-02 ET/LBG GTIN Artikel-Nr / PNR 4052063170462 S002982 ET/LBG Seite 10 von 14 ET/LBG MW240249705020601LBG 97-05-02-07-01 Spanneinheit, Hydraulik links 05-02-07-01 ET/LBG MW240249705020701LBG ET/LBG GTIN Artikel-Nr / PNR 4052063170578 S005755 001 97051601 003 97-05-02-06-01 Spanneinheit, Hydraulik rechts 05-02-06-01
  • 95.
    97052801 Kühler 05-06 MW24024970508LBG 001 97052901 97-05-08-02 97053001 Kühler, Anbauteile 05-06-01 ET/LBG GTIN Artikel-Nr/ PNR 4052063171025 S010024 002 97053101 97-05-08-03 Kühler, Hydraulikanschluss 05-06-02 ET/LBG MW2402497050803LBG 001 97-06-01-01 97060201 Hubmast FL3 ET/LBG GTIN Artikel-Nr / PNR 4052063094621 I009462 eigene StüLi 003 97-06-01-02 ET/LBG 97060301 Transportgestell FL3 MW2402497060102LBG eigene StüLi 002 97-06-01-03 97060401 Anbauplatte ET/LBG GTIN Artikel-Nr / PNR 4052063058180 I005818 eigene StüLi 004 97-06-01-04 ET/LBG 97060501 003 97060001 ET/LBG MW2402497050801LBG 003 008 97053201 97-05-08-01 Kühler, Gehäuse 05-01-07 Hubmast Hydraulik MW2402497060104LBG eigene StüLi 97-06-03-01 Hydraulik ET/LBG MW2402497060301LBG eigene StüLi 97-06-04-01 Hydraulik ET/LBG MW2402497060401LBG eigene StüLi 97-05-09 ET/LBG Warnsymbole und Hinweisschilder MW24024970509LBG 97-06 ET/LBG Hubmast, Palettengabel, Schaufel MW24024970600LBG 09? 001 97060101 97-06-01 Hubmast komplett FL3 ET/LBG MW24024970601LBG eigene StüLi 002 97060601 97-06-02 Palettengabel ET/LBG MW24024970602LBG eigene StüLi 003 97060701 97-06-03 Schaufel ET/LBG 4052063058197 I005819 eigene StüLi 006 97060801 004 97060901 97-06-04 Siebschaufel ET/LBG 4052063058203 I005820 eigene StüLi 006 97061001 97-06-05 ET/LBG Transportgestell Schaufel/Siebschau eigene StüLi 97-07 004 97070001 Räumschild DB3 09? ET/LBG Artikel-Nr / PNR GTIN I009459 4052063094591 I009459RAL6031 4052063007757 eigene StüLi 001 97070101 ET/LBG MW24024970701LBG POS (aus StüLi) 002 97070201 97-07-02 Anbaurahmen BT (bisher) ET/LBG MW24024970702LBG POS (aus StüLi) 003 97070301 97-08 97-07-01 Schild BT (bisher) 97-07-03 Hydraulik BT (bisher) ET/LBG MW24024970703LBG POS (aus StüLi) ET/LBG Seite 11 von 14
  • 96.
    Fräse T186 4052063094669/I009466 4052063109486/I009466TAN686A 97-08-01 Gehäuse, komplett ET/LBG MW24024970801LBG 97-08-01-01 Antriebskasten,rechts 97-08-01-02 Antriebskasten, links ET/LBG MW2402497080102LBG 97-08-01-03 Spritzschutz ET/LBG GTIN Artikel-Nr / PNR 4052063171124/S010034 97-08-01-04 Gehäuse, Klappen ET/LBG MW2402497080104LBG 97-08-01-05 Gehäuse ET/LBG MW2402497080105LBG 97-08-02-01 Verteilergetriebe kpl. ET/LBG MW2402497080201LBG 97-08-02-02 Gelenkwelle, Verteilergetriebe ET/LBG MW2402497080202LBG 97-08-02-03 Lagerglocke ET/LBG MW2402497080203LBG 97-08-02-04 Keilriemenscheibe, oben rechts ET/LBG MW2402497080204LBG 97-08-02-05 Keilriemenscheibe, oben links ET/LBG MW2402497080205LBG 97-08-02-06 Spanneinheit, rechts 97-08-02 Antrieb, komplett ET/LBG MW2402497080101LBG ET/LBG MW2402497080206LBG ET/LBG MW24024970802LBG 97-08-02-06-01 Spanneinheit, Hydraulik rechts 97-08-02-07-01 Spanneinheit, Hydraulik links 97-08-02-07 Spanneinheit, links ET/LBG MW2402497080208LBG 97-08-02-09 Keilriemenscheibe, unten links ET/LBG MW2402497080209LBG 97-08-03-01 Rotor, Festlager LBG MW2402497080301LBG 97-08-03-02 Rotor, Loslager LBG MW2402497080302LBG 97-08-03-03 Rotor, Grundkörper LBG MW2402497080303LBG 97-08-03-04 Rotor, Reparatursatz 97-08-04 Kinematik LBG MW2402497080304LBG LBG MW24024970803LBG ET/LBG MW24024970804LBG Seite 12 von 14 ET/LBG MW240249708020701LBG ET/LBG MW2402497080207LBG 97-08-02-08 Keilriemenscheibe, unten rechts 97-08-03 Rotor ET/LBG MW240249708020601LBG
  • 97.
    97-08-05 Hydraulik, Getriebekühlung ET/LBG MW24024970805LBG 97-08-05-01 Hydraulik, Ölpumpe 97-08-05-02 Hydraulik,Filter 97-08-08-02 Kühler, Anbauteile ET/LBG GTIN Artikel-Nr / PNR 4052063171025 S010024 97-08-08-03 Kühler, Hydraulikanschluss ET/LBG MW2402497080803LBG 97-09-01-01 Seitenkasten, rechts 05-01-01 ET/LBG GTIN Artikel-Nr / PNR 4052063170660/S006516 97-09-01-02 Seitenkasten, links 05-01-02 ET/LBG GTIN Artikel-Nr / PNR 4052063170677/S006517 97-09-01-03 Spritzschutz 05-01-03 ET/LBG GTIN Artikel-Nr / PNR 4052063171032/S010025 97-09-01-04 Gehäuse, Klappen 05-01-04 ET/LBG MWS2402497090104LBG 97-09-01-05 Schild 05-01-06 ET/LBG MWS2402497090105LBG 97-09-02-01 Anbauteile, Verteilergetriebe 05-02-01 ET/LBG MW2402497090201LBG 97-09-02-02 Gelenkwelle, Verteilergetriebe 05-02-02 ET/LBG MW2402497090202LBG 97-09-02-03 Lagereinheit 05-02-03 ET/LBG GTIN Artikel-Nr / PNR 4052063170479/S003297 97-09-02-04 Keilriemenscheibe, oben rechts 05-02-04 ET/LBG MW2402497090204LBG 97-09-02-05 Keilriemenscheibe, oben links 05-02-05 ET/LBG MW2402497090205LBG 97-09-02-06 Spanneinheit, rechts 05-02-06 ET/LBG GTIN Artikel-Nr / PNR 4052063170578/S005755 ET/LBG MW24024970807LBG 97-08-08 Kühler ET/LBG MW2402497080801LBG ET/LBG MW24024970806LBG 97-08-07 Sicherheitsrahmen ET/LBG MW2402497080502LBG 97-08-08-01 Kühler, Gehäuse 97-08-06 Kufen ET/LBG MW2402497080501LBG ET/LBG MW24024970808LBG 97-08-09 ET/LBG Warnsymbole und Hinweisschilder MW24024970809LBG 97-09 Schlegel F186 ET/LBG 4052063102340/I010234 4052063109585/I010234TAN686A 97-09-01 Gehäuse, komplett 05-01 97-09-02 Antrieb, komplett 05-02 ET/LBG MW24024970901LBG ET/LBG MW24024970902LBG Seite 13 von 14
  • 98.
    97-09-02-06-01 Spanneinheit, Hydraulik rechts 05-02-06-01 97-09-02-07-01 Spanneinheit,Hydraulik links 05-02-07-01 97-09-02-07 Spanneinheit, links 05-02-07 ET/LBG MW2402497090209LBG 97-09-02-10 Rotor, Festlager 05-02-10 LBG MW2402497090210LBG 97-09-02-11 Rotor, Loslager 05-02-11 LBG MW2402497090211LBG 97-09-05-01 Hydraulik, Ölpumpe 05-05-01 ET/LBG MW2402497090501LBG 97-09-05-02 Hydraulik, Filter 05-05-02 ET/LBG MW2402497090502LBG 97-09-08-01 Kühler, Gehäuse 05-01-07 ET/LBG MW2402497090801LBG 97-09-08-02 Kühler, Anbauteile 05-06-01 ET/LBG GTIN Artikel-Nr / PNR 4052063171025/S010024 97-09-08-03 Kühler, Hydraulikanschluss 05-06-02 ET/LBG MW2402497090803LBG LBG MW24024970903LBG ET/LBG MW24024970904LBG 97-09-05 Hydraulik, Getriebekühlung 05-05 ET/LBG MW2402497090208LBG 97-09-02-09 Keilriemenscheibe, unten links 05-02-09 97-09-04 Kinematik 05-04 ET/LBG MW24024970905LBG 97-09-06 Kufen 05-01-08 ET/LBG GTIN Artikel-Nr / PNR 4052063170462/S002982 97-09-07 Sicherheitsrahmen ohne ET/LBG MW24024970907LBG 97-09-08 Kühler 05-06 ET/LBG MWS24024970908LBG 97-09-09 ET/LBG Warnsymbole und Hinweisschilder MW24024970909LBG 05-07 99 ET/LBG Werkstattausstattung, Sonderwerkzeug BT (bisher) POS (aus StüLi) 99-01 ET/LBG Transportcontainer für Werkzeug u BT (bisher) POS (aus StüLi) Seite 14 von 14 ET/LBG GTIN Artikel-Nr / PNR MW240249709020602LBG ET/LBG GTIN Artikel-Nr / PNR 4052063170578/S005755 97-09-02-08 Keilriemenscheibe, unten rechts 05-02-08 97-09-03 Rotor, vollständig 05-03 ET/LBG GTIN Artikel-Nr / PNR MW240249709020601LBG
  • 99.
    Anhang 3: Auszug ausder Ersatzteilurliste ETU (IPLDaten) am Beispiel der Kühlanlage
  • 100.
    ETUSP: C71172403 AUSST: CD1 DAT: 19.06.11BP: 24 BEZ GERAET: KUEHLANLAGE DATENUEBERMITTLER: C7117 SORT: CSN SEITE 1 GERAETE : CC437 MW24024050000LBG AENRSP/IAI : K KATFNR........... OZF TKZ............................. S QV.............. N B BESCHREIBUNG.................... A L AENRSP.............. RD..... RD..... STAFFELPREISDATEN................................... .......................... AENRSP AG AH ANWB ANWKG AR AT AUSST BE BEZ GERAET BL BN BP BPV DK DMC EE ET FBU FBWA = AENDERUNGSNUMMER IM KOPF ZUSAETZLICH MIT KZABB = AUSWAHLGRUND = AUSWEICHHINWEISKODE SPEC 2000M = ANWENDUNGSKODE BAUGRUPPE = ANWENDUNGSKODE GERAET = AUSWAHLREIHENKENNUNG = AUSBAUQUOTE TRUPPENINSTANDHALTUNG = AUSGABE = BEZUGSEINHEITENKODE = BEZEICHNUNG GERAET = BEFESTIGUNGS- /LAGER- /VERSANDTEILHINWEISKODE = BETRIEBSNOTWENDIGKEIT = BESCHAFFUNGSPROJEKT = BESCHAFFUNGSPROJEKTVERSION = DIMENSIONSKODE = DOMESTIC MANAGEMENT CODE = ELEKTROSTATISCH EMPFINDLICHES TEIL = ERSATZEILKLASSIFIZIERUNG = FESTGELEGTER BETRIEBSWERT ZWISCHEN UEBERHOLUNGEN = FESTGELEGTER BETRIEBSWERT ZWISCHEN WERKSINSTANDSETZUNGEN FG FK HSTK. ANWKG... ANWB.. AH MPB. GMEBO VNR............. BE MA MMBE PREIS........ W.. PA T T VANK. P B E DK FBU... DK FBWA.. DK MBSZ.. DK FG.... GL. AT FK K V K N T DMC... GG.. E S K V L L IDZ LZ SPM. KAB.. A N M A SU VBR E K L P Z K T R B K G A TSK MEH... VTR.. VDP.. GMETU BP GUELBER. BP GUELBER. BP GUELBER. BP GUELBER. V V V V GG GL GMEBO GMETU GUELBER = FESTGELEGTER GESAMTBETRIEBSWERT = FAKTOR NICHT INSTANDSETZBARER ARTIKEL = GEFAHRENGUTKODE UNO = GESAMTLEBENSDAUER = GESAMTMENGE EINBAUORT = GESAMTMENGE ETU-LISTE = GUELTIGKEITSBEREICH MPB NA NB OZF PA PK QV SK = = = = = = = = MENGE PRO BAUGRUPPE KENNZEICHEN NICHT ABGEBILDET NACHBEARBEITUNGSHINWEISKODE ORTSZAHLFOLGENUMMER PREISART VERSORGUNGSPOOLKENNUNG QUERVERWEIS SICHERHEITSKODE HSTK IDZ KAB KATFNR KL KS KZABB LK LZ LZT MA MBZD = = = = = = = = = = = = SPM SSNR SUA TK TKZ TSK TV VANK VBR VDP = = = = = = = = = = VNR VP VTR = = = W = STANDARDPACKUNGSMENGE SCHALTSYMBOLNUMMER BESCHAFFUNGSKODE TEILEKENNZEICHENKATEGORIEKODE TEILEKENNZEICHEN TEILSTREITKRAFT TEILEKENNZEICHENVARIANTENKODE VERSORGUNGSARTIKELNAMENKODE VERBRAUCHSRATE VORSCHLAGSMENGE ERSTBEDARF DEPOBEREICH VERSORGUNGSNUMMER VERPACKUNGSSTUFENKODE VORSCHLAGSMENGE ERSTBEDARF TRUPPENBEREICH WAEHRUNGSSCHLUESSEL MEH MK MMBE HERSTELLKODE INSTANDSETZUNGSDURCHLAUFZEIT KLEINSTE ABGABEMENGE INDUSTRIE KATALOGFOLGENUMMER KALIBRIERKENNUNG KASKADENKODE SPEC 2000M KENNZEICHEN OB ABBILDUNG BETROFFEN LAGERUNGSKENNZEICHEN LAGERZEITKODE LIEFERZEIT MASSEINHEITENKODE MITTLERER BETRIEBSWERT ZWISCHEN DEFEKTEN = MATERIALERHALTUNGSKODE = MATERIALKATEGORIE = MASSEINHEITEN JE BEZUGSEINHEIT
  • 101.
    ETUSP: C71172403 AUSST: CD1 DAT: 19.06.11BP: 24 K KATFNR........... OZF TKZ............................. S QV.............. N B BESCHREIBUNG.................... A L AENRSP.............. RD..... RD..... STAFFELPREISDATEN................................... .......................... 1 05-00-00-01 -000 ETUSPC71172400 2 05-00-00-01 -001 05040001 000 00A 2 05-00-00-01 -002 05100001 000 00A 2 05-00-00-01 -003 05110001 000 00A 2 05-00-00-01 -004 05130001 000 00A 2 05-00-00-01 -005 05090001 000 00A 2 05-00-00-01 -006 05070001 000 00A 2 05-00-00-01 -007 05010001 000 00A 2 05-00-00-01 -008 05020001 000 00A BEZ GERAET: KUEHLANLAGE DATENUEBERMITTLER: C7117 SORT: CSN SEITE 2 HSTK. ANWKG... ANWB.. AH MPB. GMEBO VNR............. BE MA MMBE PREIS........ W.. PA T T VANK. P B E DK FBU... DK FBWA.. DK MBSZ.. DK FG.... GL. AT FK K V K N T DMC... GG.. E S K V L L IDZ LZ SPM. KAB.. A N M A SU VBR E K L P Z K T R B K G A TSK MEH... VTR.. VDP.. GMETU BP GUELBER. BP GUELBER. BP GUELBER. BP GUELBER. V V V V 00A MW24024050000LBG CC437 KUEHLANLAGE(SIEHE EIGENE ETUSPC7 1172400) GYH XA 00A MW24024050400LBG CC437 WASSERKUEHLUNG(SIEHE 05040001 00 0 00A) GYH XA 00A MW24024051000LBG CC437 ANBAU OELKUEHLER(SIEHE 05100001 000 00A) GYH XA 00A MW24024051100LBG CC437 HALTERUNGEN OELKUEHLER(SIEHE 051 10001 000 00A) GYH XA 00A MW24024051300LBG CC437 ROHR 1 LUFTKUEHLER, LADELUFTKUEH LER(SIEHE 05130001 000 00A) GYH XA 00A MW24024050900LBG CC437 VERKLEIDUNG KUEHLANLAGE(SIEHE 05 090001 000 00A) GYH XA 00A MW24024050700LBG CC437 KUEHLERHALTERUNG(SIEHE 05070001 000 00A) GYH XA 00A MW24024050100LBG CC437 KUEHLERRAHMEN MIT KUEHLER(SIEHE 05010001 000 00A) GYH XA 00A MW24024050200LBG CC437 ANTRIEB LUEFTER(SIEHE 05020001 0 00 00A) GYH XA REF REF - - 0 01 1 1 - - 0 01 1 1 - - 0 01 1 1 - - 0 01 1 1 - - 0 01 1 1 - - 0 01 1 1 - - 0 01 1 1 - - 0 01 1 1 - - 0 01
  • 102.
    ETUSP: C71172403 AUSST: CD1 DAT: 19.06.11BP: 24 K KATFNR........... OZF TKZ............................. S QV.............. N B BESCHREIBUNG.................... A L AENRSP.............. RD..... RD..... STAFFELPREISDATEN................................... .......................... 2 05-00-00-01 -009 05120001 000 00A 2 05-00-00-01 -010 05150001 000 00A 2 05-00-00-01 -011 05030001 000 00A 2 05-00-00-01 -012 05060001 000 00A 2 05-00-00-01 -013 05080001 000 00A 2 05-00-00-01 -014 05050001 000 00A 2 05-00-00-01 -015 05140001 000 00A 2 05-00-00-01 -016 BEZ GERAET: KUEHLANLAGE DATENUEBERMITTLER: C7117 SORT: CSN SEITE 3 HSTK. ANWKG... ANWB.. AH MPB. GMEBO VNR............. BE MA MMBE PREIS........ W.. PA T T VANK. P B E DK FBU... DK FBWA.. DK MBSZ.. DK FG.... GL. AT FK K V K N T DMC... GG.. E S K V L L IDZ LZ SPM. KAB.. A N M A SU VBR E K L P Z K T R B K G A TSK MEH... VTR.. VDP.. GMETU BP GUELBER. BP GUELBER. BP GUELBER. BP GUELBER. V V V V 00A MW24024051200LBG CC437 ANBAU UND VERBINDUNG KUEHLERANLA GE(SIEHE 05120001 000 00A) GYH XA 00A MW24024051500LBG CC437 ROHR 3 LUFTKUEHLER(SIEHE 0515000 1 000 00A) GYH XA 00A MW24024050300LBG CC437 ANTRIEB LADELUFTKUEHLER(SIEHE 05 030001 000 00A) GYH XA 00A MW24024050600LBG CC437 SPANNROLLE(SIEHE 05060001 000 00 A) GYH XA 00A MW24024050800LBG CC437 AUSGLEICHSBEHAELTER INKL. VERSCH RAUBUNGEN(SIEHE 05080001 000 00A ) GYH XA 00A MW24024050500LBG CC437 MINIKOMPRESSOR MIT LUFTFILTER(SI EHE 05050001 000 00A) GYH XA 00A MW24024051400LBG CC437 ROHR 2 LUFTKUEHLER(SIEHE 0514000 1 000 00A) GYH XA 00A 4052063090951 CC437 NIVEAUSCHALTER 1 1 - - 0 01 1 1 - - 0 01 1 1 - - 0 01 1 1 - - 0 01 1 1 - - 0 01 1 1 - - 0 01 1 1 - - 0 01 1 1 - - 0 GYH XB 01
  • 103.
    ETUSP: C71172403 AUSST: CD1 DAT: 19.06.11BP: 24 BEZ GERAET: KUEHLANLAGE DATENUEBERMITTLER: C7117 SORT: CSN SEITE 4 K KATFNR........... OZF TKZ............................. S QV.............. N B BESCHREIBUNG.................... A L AENRSP.............. RD..... RD..... STAFFELPREISDATEN................................... .......................... HSTK. ANWKG... ANWB.. AH MPB. GMEBO VNR............. BE MA MMBE PREIS........ W.. PA 1 05-01-00-01 -000 05000001 007 00A CC437 2 05-01-00-01 -001 00A MW24024050100LBG KUEHLERRAHMEN MIT KUEHLER(SIEHE 05000001 007 00A) 00A 4052063171346 LADELUFTKUEHLER KOMPLETT T T VANK. P B E DK FBU... DK FBWA.. DK MBSZ.. DK FG.... GL. AT FK K V K N T DMC... GG.. E S K V L L IDZ LZ SPM. KAB.. A N M A SU VBR E K L P Z K T R B K G A TSK MEH... VTR.. VDP.. GMETU BP GUELBER. BP GUELBER. BP GUELBER. BP GUELBER. V V V V REF 00A 4052063060497 LADELUFTKUEHLER,RT400/MUE - - 0 GYH XA CC437 12791 01 1 4130- 1 1 U 3 05-01-00-01 -002 REF 0 0 0 GYH PAOZZE CC437 3 1 - - 1 01 1 EA BD - - 7,77 EUR 06 1 MI 0 3 05-01-00-01 -003 00A 4052063046101 ZELLKAUTSCHUK,30X18(1,1 M) GYH XB CC437 01 1 1 - - 0 2 05-01-00-01 -004 00A 4052063170608 WASSERKUEHLER GYH XB CC437 12791 1 6 U 3 05-01-00-01 -005 00A 4052063060480 WASSERKUEHLER,RT400/MUE 01 1 4130- 5 0 0 GYH PAOZZE CC437 3 1 - - 1 01 1 EA HM - - 7,77 EUR 06 1 MI 0 3 05-01-00-01 -006 3 05-01-00-01 -007 GYH XB 00A 4052063001094 CC437 SECHSKANTSCHRAUBE, ISO4017-M12X3 18257 0-8.8-A2P GYH PAOZZE 00A 4052063000172 CC437 SCHEIBE, DIN125-8.4-A2P 01 4 5305- 4 1 U 5 0 0 3 2 - - 1 01 2 EA HM - - 7,77 EUR 06 1 0 3 05-01-00-01 -008 00A 4052063112592 STREBE GYH XB CC437 01 1 1 - - 0 GYH XB 01 MI
  • 104.
    ETUSP: C71172403 AUSST: CD1 DAT: 19.06.11BP: 24 K KATFNR........... OZF TKZ............................. S QV.............. N B BESCHREIBUNG.................... A L AENRSP.............. RD..... RD..... STAFFELPREISDATEN................................... .......................... 3 05-01-00-01 -009 00A 4052063042288 ZYLINDERSCHRAUBE BEZ GERAET: KUEHLANLAGE 00A 4052063000059 SCHEIBE,ISO7090-5-140HV-A2P 5 HSTK. ANWKG... ANWB.. AH MPB. GMEBO VNR............. BE MA MMBE PREIS........ W.. PA T T VANK. P B E DK FBU... DK FBWA.. DK MBSZ.. DK FG.... GL. AT FK K V K N T DMC... GG.. E S K V L L IDZ LZ SPM. KAB.. A N M A SU VBR E K L P Z K T R B K G A TSK MEH... VTR.. VDP.. GMETU BP GUELBER. BP GUELBER. BP GUELBER. BP GUELBER. V V V V CC437 16282 1 1 U 3 05-01-00-01 -010 DATENUEBERMITTLER: C7117 SORT: CSN SEITE 5 0 0 GYH PAOZZE CC437 1 53053 2 - - 1 01 2 EA HM - - 7,77 EUR 06 1 MI 0 3 05-01-00-01 -011 00A 4052063060602 BEFESTIGUNGSSCHELLE,D13MM GYH XB CC437 01 2 2 - - 0 3 05-01-00-01 -012 00A 4052063000073 SECHSKANTMUTTER GYH XB CC437 01857 1 1 U 2 05-01-00-01 -013 00A 4052063112615 KUEHLERRAHMEN GYH PAOZZE CC437 01 1 5310- 5 0 0 3 1 - - 1 01 1 EA HM - - 7,77 EUR 06 1 0 GYH XB 01 MI
  • 105.
    ETUSP: C71172403 AUSST: CD1 DAT: 19.06.11BP: 24 K KATFNR........... OZF TKZ............................. S QV.............. N B BESCHREIBUNG.................... A L AENRSP.............. RD..... RD..... STAFFELPREISDATEN................................... .......................... 1 05-02-00-01 -000 05000001 008 00A 2 05-02-00-01 -001 BEZ GERAET: KUEHLANLAGE 3 05-02-00-01 -003 T T VANK. P B E DK FBU... DK FBWA.. DK MBSZ.. DK FG.... GL. AT FK K V K N T DMC... GG.. E S K V L L IDZ LZ SPM. KAB.. A N M A SU VBR E K L P Z K T R B K G A TSK MEH... VTR.. VDP.. GMETU BP GUELBER. BP GUELBER. BP GUELBER. BP GUELBER. V V V V 00A MW24024050200LBG CC437 ANTRIEB LUEFTER(SIEHE 05000001 0 08 00A) GYH XA 00A 4052063171148 CC437 LUEFTERRAD MW240 1.2 KPL. 77777 REF GYH PAOOO 00A 4052063000998 CC437 SECHSKANTSCHRAUBE,ISO4017-M6X2018257 8.8-A2P GYH PAOZZE 00A 4052063000110 CC437 SCHEIBE,ISO7090-6-140HV-A2P 77777 00A 4052063060602 BEFESTIGUNGSSCHELLE,D13MM REF - - 0 01 1 3020- 1 1 0 0 0 3 2 1 U 5 0 0 3 2 1 U 3 05-02-00-01 -004 6 HSTK. ANWKG... ANWB.. AH MPB. GMEBO VNR............. BE MA MMBE PREIS........ W.. PA U 3 05-02-00-01 -002 DATENUEBERMITTLER: C7117 SORT: CSN SEITE 0 0 0 GYH PAOZZE CC437 1 01 2 53051 01 2 5305- 3 2 - - BD - - - - - 1 MI 7,77 EUR 06 1 EA BD - 7,77 EUR 06 EA HM 1 01 2 EA MI 0,01 EUR 06 1 MI 0 3 05-02-00-01 -005 00A 4052063027131 LUEFTERRAD GYH XB CC437 77777 1 1 U 3 05-02-00-01 -006 3 05-02-00-01 -007 3 05-02-00-01 -008 00A 4052063033507 REPARATURSATZ LUEFTERFLUEGEL KS S50 D800 C220/9 00A 4052063033514 DICHTSATZ FUER LUEFTER MMW240/M W370 00A 4052063000172 SCHEIBE, DIN125-8.4-A2P GYH PAOZZE CC437 01 1 2930- 5 0 0 3 1 - - 1 01 1 EA HM - - 2111,45 EUR 06 1 0 GYH XB CC437 01 1 1 - - 0 GYH XB CC437 01 6 6 - - 0 GYH XB 01 MI
  • 106.
    ETUSP: C71172403 AUSST: CD1 DAT: 19.06.11BP: 24 BEZ GERAET: KUEHLANLAGE DATENUEBERMITTLER: C7117 SORT: CSN SEITE 7 K KATFNR........... OZF TKZ............................. S QV.............. N B BESCHREIBUNG.................... A L AENRSP.............. RD..... RD..... STAFFELPREISDATEN................................... .......................... HSTK. ANWKG... ANWB.. AH MPB. GMEBO VNR............. BE MA MMBE PREIS........ W.. PA 3 05-02-00-01 -009 CC437 77777 00A 4052063000189 FEDERRING,DIN127-B8-A2P T T VANK. P B E DK FBU... DK FBWA.. DK MBSZ.. DK FG.... GL. AT FK K V K N T DMC... GG.. E S K V L L IDZ LZ SPM. KAB.. A N M A SU VBR E K L P Z K T R B K G A TSK MEH... VTR.. VDP.. GMETU BP GUELBER. BP GUELBER. BP GUELBER. BP GUELBER. V V V V 6 1 U 3 05-02-00-01 -010 2 05-02-00-01 -011 GYH PAOZZE 00A 4052063001124 CC437 SECHSKANTSCHRAUBE, ISO4017-M12X3 18257 0-8.8-A2P GYH PAOZZE 00A 4052063060589 CC437 LAGERGLOCKE, MONTIERT 5 0 0 6 53063 6 1 U 5 0 0 1 01 6 5305- 3 1 - - HM - - 1 01 1 EA - 1 EA HM - 7,77 EUR 06 MI 7,77 EUR 06 1 MI 0 3 05-02-00-01 -012 00A 4052063029418 ACHSE MIT FLANSCH GYH XB CC437 01 1 1 - - 0 3 05-02-00-01 -013 00A 4052063003975 SICHERUNGSRING,J90 DIN 472 GYH XB CC437 01 2 2 - - 0 3 05-02-00-01 -014 00A 4052063060596 SCHRAEGKUGELLAGER,3308 B-2RS1TN9 GYH XB CC437 01 1 1 - - 0 3 05-02-00-01 -015 00A 4052063029401 LAGERSCHALE GYH XB CC437 01 1 1 - - 0 3 05-02-00-01 -016 4 05-02-00-01 -017 GYH XB 00A 4052063170936 CC437 RIEMENSCHEIBEN LUEFTER INKL. SPA 77777 NNELEMENTE, MONTAGE GYH PAOOO 00A 4052063062705 CC437 DISTANZ 01 1 3020- 1 1 U 5 0 0 3 - - 1 EA HM 1207,79 EUR 06 1 01 1 1 - - 0 GYH XB 01 MI
  • 107.
    ETUSP: C71172403 AUSST: CD1 DAT: 19.06.11BP: 24 BEZ GERAET: KUEHLANLAGE DATENUEBERMITTLER: C7117 SORT: CSN SEITE 8 K KATFNR........... OZF TKZ............................. S QV.............. N B BESCHREIBUNG.................... A L AENRSP.............. RD..... RD..... STAFFELPREISDATEN................................... .......................... HSTK. ANWKG... ANWB.. AH MPB. GMEBO VNR............. BE MA MMBE PREIS........ W.. PA 4 05-02-00-01 -018 CC437 00A 4052063060572 TAPERLOCK-BUCHSE,D38 /2012 T T VANK. P B E DK FBU... DK FBWA.. DK MBSZ.. DK FG.... GL. AT FK K V K N T DMC... GG.. E S K V L L IDZ LZ SPM. KAB.. A N M A SU VBR E K L P Z K T R B K G A TSK MEH... VTR.. VDP.. GMETU BP GUELBER. BP GUELBER. BP GUELBER. BP GUELBER. V V V V 1 1 - - 0 4 05-02-00-01 -019 00A 4052063060541 SCHEIBE,GERILLT GYH XB CC437 08109 1 1 U 4 05-02-00-01 -020 00A 4052063060565 DISTANZBUCHSE 01 1 3020- 5 0 0 GYH PAOZZE CC437 3 1 - - 1 01 1 EA BD - - 7,77 EUR 06 1 MI 0 4 05-02-00-01 -021 00A 4052063060671 UNTERLEGSCHEIBE GYH XB CC437 01 1 1 - - 0 4 05-02-00-01 -022 00A 4052063000349 FEDERRING,DIN127-B12-A2P GYH XB CC437 01 1 1 - - 0 4 05-02-00-01 -023 4 05-02-00-01 -024 GYH XB 00A 4052063001339 CC437 SECHSKANTSCHRAUBE, ISO4017-M12X3 18257 0-8.8-A2P GYH PAOZZE 00A 4052063060558 CC437 PASSFEDER,DIN6885-A-10X08X40 01 1 5305- 1 1 U 5 0 0 3 1 - - 1 01 1 EA HM - - 7,77 EUR 06 1 0 2 05-02-00-01 -025 00A 4052063000387 SCHEIBE,DIN7349-B13-A2P GYH XB CC437 01 6 6 - - 0 2 05-02-00-01 -026 00A 4052063001438 SECHSKANTSCHRAUBE,ISO4017-M12X75 -8.8-A2P GYH XB CC437 01 6 6 - - 0 GYH XB 01 MI
  • 108.
    ETUSP: C71172403 AUSST: CD1 DAT: 19.06.11BP: 24 K KATFNR........... OZF TKZ............................. S QV.............. N B BESCHREIBUNG.................... A L AENRSP.............. RD..... RD..... STAFFELPREISDATEN................................... .......................... 2 05-02-00-01 -027 2 05-02-00-01 -028 2 05-02-00-01 -029 BEZ GERAET: KUEHLANLAGE DATENUEBERMITTLER: C7117 SORT: CSN SEITE 9 HSTK. ANWKG... ANWB.. AH MPB. GMEBO VNR............. BE MA MMBE PREIS........ W.. PA T T VANK. P B E DK FBU... DK FBWA.. DK MBSZ.. DK FG.... GL. AT FK K V K N T DMC... GG.. E S K V L L IDZ LZ SPM. KAB.. A N M A SU VBR E K L P Z K T R B K G A TSK MEH... VTR.. VDP.. GMETU BP GUELBER. BP GUELBER. BP GUELBER. BP GUELBER. V V V V 00A 4052063000301 CC437 NORD-LOCK-SICHERUNGSSCHEIBE, NL1 0SS GYH XB 00A 4052063001247 CC437 SECHSKANTSCHRAUBE,ISO4017-M10X40 18257 -8.8-A2P GYH PAOZZE 00A 4052063112639 CC437 LUEFTERGESTELL 8 8 - - 0 01 8 5305- 8 1 U 5 0 0 3 1 - - 1 01 1 EA HM - - 7,77 EUR 06 1 0 GYH XB 01 MI
  • 109.
    ETUSP: C71172403 AUSST: CD1 DAT: 19.06.11BP: 24 K KATFNR........... OZF TKZ............................. S QV.............. N B BESCHREIBUNG.................... A L AENRSP.............. RD..... RD..... STAFFELPREISDATEN................................... .......................... 1 05-03-00-01 -000 05000001 011 00A 2 05-03-00-01 -001 BEZ GERAET: KUEHLANLAGE T T VANK. P B E DK FBU... DK FBWA.. DK MBSZ.. DK FG.... GL. AT FK K V K N T DMC... GG.. E S K V L L IDZ LZ SPM. KAB.. A N M A SU VBR E K L P Z K T R B K G A TSK MEH... VTR.. VDP.. GMETU BP GUELBER. BP GUELBER. BP GUELBER. BP GUELBER. V V V V 00A MW24024050300LBG CC437 ANTRIEB LADELUFTKUEHLER(SIEHE 05 000001 011 00A) GYH XA 00A 4052063172442 CC437 LAGERGLOCKEN LUEFTERRAD 77777 00A 4052063004026 PASS-SCHEIBE,D40X50X1(N.B.) 10 HSTK. ANWKG... ANWB.. AH MPB. GMEBO VNR............. BE MA MMBE PREIS........ W.. PA REF REF - - 0 01 1 3610- 1 1 U 3 05-03-00-01 -002 DATENUEBERMITTLER: C7117 SORT: CSN SEITE 5 0 0 GYH PAOZZE CC437 3 1 - - 1 01 1 EA BD - - 7,77 EUR 06 1 MI 0 3 05-03-00-01 -003 00A 4052063000387 SCHEIBE,DIN7349-B13-A2P GYH XB CC437 01 4 4 - - 0 3 05-03-00-01 -004 3 05-03-00-01 -005 2 05-03-00-01 -006 00A 4052063000363 NORD-LOCK-SICHERUNGSSCHEIBE,NL12 SS GYH XB CC437 01 4 4 - - 0 GYH XB 00A 4052063001360 CC437 SCHRAUBE, SECHSKANT, ISO4017-M12 18257 X40-8.8-A2P GYH PAOZZE 00A 4052063060640 CC437 LAGERGLOCKE, MONTIERT 01 4 5305- 4 1 U 5 0 0 3 1 - - 1 01 1 EA HM - - 7,77 EUR 06 1 0 3 05-03-00-01 -007 3 05-03-00-01 -008 00A 4052063001346 SECHSKANTSCHRAUBE,ISO4017-M12X30 -10.9-A2P 00A 4052063000349 FEDERRING,DIN127-B12-A2P GYH XB CC437 01 2 2 - - 0 GYH XB CC437 01 2 2 - - 0 GYH XB 01 MI
  • 110.
    ETUSP: C71172403 AUSST: CD1 DAT: 19.06.11BP: 24 BEZ GERAET: KUEHLANLAGE DATENUEBERMITTLER: C7117 SORT: CSN SEITE 11 K KATFNR........... OZF TKZ............................. S QV.............. N B BESCHREIBUNG.................... A L AENRSP.............. RD..... RD..... STAFFELPREISDATEN................................... .......................... HSTK. ANWKG... ANWB.. AH MPB. GMEBO VNR............. BE MA MMBE PREIS........ W.. PA 3 05-03-00-01 -009 CC437 00A 4052063060657 ZENTRIERSCHEIBE T T VANK. P B E DK FBU... DK FBWA.. DK MBSZ.. DK FG.... GL. AT FK K V K N T DMC... GG.. E S K V L L IDZ LZ SPM. KAB.. A N M A SU VBR E K L P Z K T R B K G A TSK MEH... VTR.. VDP.. GMETU BP GUELBER. BP GUELBER. BP GUELBER. BP GUELBER. V V V V 1 1 - - 0 3 05-03-00-01 -010 3 05-03-00-01 -011 00A 4052063003807 RILLENKUGELLAGER,DIN625-6210-2RS1 00A 4052063059897 WELLE GYH XB CC437 01 2 2 - - 0 GYH XB CC437 01 1 1 - - 0 3 05-03-00-01 -012 00A 4052063060688 PASSFEDER,DIN6885-A-10X08X36 GYH XB CC437 01 1 1 - - 0 3 05-03-00-01 -013 00A 4052063112653 LAGERGLOCKE, MONTIERT GYH XB CC437 01 1 1 - - 0 3 05-03-00-01 -014 00A 4052063003975 SICHERUNGSRING,J90 DIN 472 GYH XB CC437 01 1 1 - - 0 3 05-03-00-01 -015 00A 4052063060626 DISTANZRING GYH XB CC437 01 1 1 - - 0 3 05-03-00-01 -016 00A 4052063060619 RIEMENSCHEIBE GYH XB CC437 01 1 1 - - 0 GYH XB 01
  • 111.
    ETUSP: C71172403 AUSST: CD1 DAT: 19.06.11BP: 24 K KATFNR........... OZF TKZ............................. S QV.............. N B BESCHREIBUNG.................... A L AENRSP.............. RD..... RD..... STAFFELPREISDATEN................................... .......................... 1 05-04-00-01 -000 05000001 001 00A 2 05-04-00-01 -001 2 05-04-00-01 -002 BEZ GERAET: KUEHLANLAGE DATENUEBERMITTLER: C7117 SORT: CSN SEITE 12 HSTK. ANWKG... ANWB.. AH MPB. GMEBO VNR............. BE MA MMBE PREIS........ W.. PA T T VANK. P B E DK FBU... DK FBWA.. DK MBSZ.. DK FG.... GL. AT FK K V K N T DMC... GG.. E S K V L L IDZ LZ SPM. KAB.. A N M A SU VBR E K L P Z K T R B K G A TSK MEH... VTR.. VDP.. GMETU BP GUELBER. BP GUELBER. BP GUELBER. BP GUELBER. V V V V 00A MW24024050400LBG CC437 WASSERKUEHLUNG(SIEHE 05000001 00 1 00A) GYH XA 00A 4052063010331 CC437 PVC-KLARSICHTSCHLAUCH,8 X 1,5 MM OHNE EINLAGE GLASKLAR(1,5 M) GYH XB 00A 4052063050764 CC437 SCHLAUCHSCHELLE,2 OHR D11-13MM REF REF - - 0 01 1 1 - - 0 01 1 1 - - 0 2 05-04-00-01 -003 2 05-04-00-01 -004 GYH XB 00A 4052063061272 CC437 HYDRAULIKSCHLAUCH,1SN-DN8X370MM, 20311 DKOL10DKOL10X90GRAD GYH PAOZZE 00A 4052063007027 CC437 ROHRSTUTZEN,D6, GERADE 01 1 4720- 1 1 U 5 0 0 3 1 - - 1 01 1 EA BD - - 7,77 EUR 06 1 0 2 05-04-00-01 -005 00A 4052063002831 SCHLAUCHSCHELLE,DIN3017-D008-12 GYH XB CC437 01 2 2 - - 0 2 05-04-00-01 -006 00A 4052063037826 SCHRUMPFSCHLAUCH,D12-4(N.B.) GYH XB CC437 01 1 1 - - 0 2 05-04-00-01 -007 00A 4052063010393 KRAFTSTOFFSCHLAUCH,5 MM(0,5 M) GYH XB CC437 01 1 1 - - 0 2 05-04-00-01 -008 00A 4052063002862 SCHLAUCHSCHELLE,DIN3017-D16-25 GYH XB CC437 01 2 2 - - 0 GYH XB 01 MI
  • 112.
    ETUSP: C71172403 AUSST: CD1 DAT: 19.06.11BP: 24 BEZ GERAET: KUEHLANLAGE DATENUEBERMITTLER: C7117 SORT: CSN SEITE 13 K KATFNR........... OZF TKZ............................. S QV.............. N B BESCHREIBUNG.................... A L AENRSP.............. RD..... RD..... STAFFELPREISDATEN................................... .......................... HSTK. ANWKG... ANWB.. AH MPB. GMEBO VNR............. BE MA MMBE PREIS........ W.. PA 2 05-04-00-01 -009 CC437 00A 4052063035907 SCHRUMPFSCHLAUCH,D19-6(N.B.) T T VANK. P B E DK FBU... DK FBWA.. DK MBSZ.. DK FG.... GL. AT FK K V K N T DMC... GG.. E S K V L L IDZ LZ SPM. KAB.. A N M A SU VBR E K L P Z K T R B K G A TSK MEH... VTR.. VDP.. GMETU BP GUELBER. BP GUELBER. BP GUELBER. BP GUELBER. V V V V 1 1 - - 0 2 05-04-00-01 -010 00A 4052063035921 SPIRALSCHLAUCH,D20(N.B.) GYH XB CC437 01 1 1 - - 0 2 05-04-00-01 -011 00A 4052063061241 KUEHLERSCHLAUCH,D22 DIN73411 GYH XB CC437 01 1 1 - - 0 2 05-04-00-01 -012 00A 4052063006419 UEBERWURFMUTTER, M12LX GYH XB CC437 01 1 1 - - 0 2 05-04-00-01 -013 00A 4052063005450 VERSCHLUSS-STOPFEN, VKA12LVIT GYH XB CC437 01 1 1 - - 0 2 05-04-00-01 -014 00A 4052063006075 VERSCHRAUBUNG, G12LX GYH XB CC437 01 1 1 - - 0 2 05-04-00-01 -015 GYH XB 00A 4052063061326 CC437 HYDRAULIKSCHLAUCH,1SN-DN10X1000M 20311 M, DKOL12DKOL12-90GRADX1000MM GYH PAOZZE 01 1 4720- 1 1 U 5 0 0 3 1 01 - - EA BD 7,77 EUR 06 1 MI
  • 113.
    ETUSP: C71172403 AUSST: CD1 DAT: 19.06.11BP: 24 K KATFNR........... OZF TKZ............................. S QV.............. N B BESCHREIBUNG.................... A L AENRSP.............. RD..... RD..... STAFFELPREISDATEN................................... .......................... 1 05-05-00-01 -000 05000001 014 00A 2 05-05-00-01 -001 2 05-05-00-01 -002 BEZ GERAET: KUEHLANLAGE DATENUEBERMITTLER: C7117 SORT: CSN SEITE 14 HSTK. ANWKG... ANWB.. AH MPB. GMEBO VNR............. BE MA MMBE PREIS........ W.. PA T T VANK. P B E DK FBU... DK FBWA.. DK MBSZ.. DK FG.... GL. AT FK K V K N T DMC... GG.. E S K V L L IDZ LZ SPM. KAB.. A N M A SU VBR E K L P Z K T R B K G A TSK MEH... VTR.. VDP.. GMETU BP GUELBER. BP GUELBER. BP GUELBER. BP GUELBER. V V V V 00A MW24024050500LBG CC437 MINIKOMPRESSOR MIT LUFTFILTER(SI EHE 05000001 014 00A) GYH XA 00A 4052063000288 CC437 SECHSKANTMUTTER,ISO7042-M10-8-A2 01857 P GYH PAOZZE 00A 4052063000264 CC437 SCHEIBE,ISO7090-10-140HV-A2P REF REF - - 0 01 2 5310- 2 1 U 5 0 0 3 - - 1 EA HM 7,77 EUR 06 1 MI 01 4 4 - - 0 2 05-05-00-01 -003 00A 4052063029296 KOMPRESSOREINHEIT,24 V GYH XA CC437 01 1 1 - - 0 2 05-05-00-01 -004 00A 4052063018832 VERSCHRAUBUNG,6 LL M10X1 GYH XB CC437 01 2 2 - - 0 2 05-05-00-01 -005 00A 4052063025205 SCHLAUCH,PVC-9X3-15BAR(N.B.) GYH XB CC437 01 1 1 - - 0 2 05-05-00-01 -006 2 05-05-00-01 -007 00A 4052063000530 SECHSKANTMUTTER,ISO7042-M20-8-A2 P 00A 4052063112677 HALTEPLATTE GYH XB CC437 01 1 1 - - 0 GYH XB CC437 01 1 1 - - 0 2 05-05-00-01 -008 GYH XB 00A 4052063001230 CC437 SECHSKANTSCHRAUBE,ISO4017-M10X35 18257 -8.8-A2P GYH PAOZZE 01 2 5305- 2 1 U 5 0 0 3 1 01 - - EA HM 7,77 EUR 06 1 MI
  • 114.
    ETUSP: C71172403 AUSST: CD1 DAT: 19.06.11BP: 24 BEZ GERAET: KUEHLANLAGE DATENUEBERMITTLER: C7117 SORT: CSN SEITE 15 K KATFNR........... OZF TKZ............................. S QV.............. N B BESCHREIBUNG.................... A L AENRSP.............. RD..... RD..... STAFFELPREISDATEN................................... .......................... T T VANK. P B E DK FBU... DK FBWA.. DK MBSZ.. DK FG.... GL. AT FK K V K N T DMC... GG.. E S K V L L IDZ LZ SPM. KAB.. A N M A SU VBR E K L P Z K T R B K G A TSK MEH... VTR.. VDP.. GMETU BP GUELBER. BP GUELBER. BP GUELBER. BP GUELBER. V V V V 2 05-05-00-01 -009 CC437 00A 4052063018818 ADAPTER HSTK. ANWKG... ANWB.. AH MPB. GMEBO VNR............. BE MA MMBE PREIS........ W.. PA 1 1 - - 0 2 05-05-00-01 -010 00A 4052063018825 FILTERGEHAEUSE,ANSAUGLUFTFILTER GYH XB CC437 47932 00A 4052063018795 FILTER GYH PAOZZE CC437 77777 1 1 U 2 05-05-00-01 -011 5 0 0 3 1 1 U GYH PAOZZE 01 1 2940- 5 0 0 3 1 01 1 29401 01 - - EA BD - - 7,77 EUR 06 1 EA HM MI 9,38 EUR 06 1 MI
  • 115.
    ETUSP: C71172403 AUSST: CD1 DAT: 19.06.11BP: 24 K KATFNR........... OZF TKZ............................. S QV.............. N B BESCHREIBUNG.................... A L AENRSP.............. RD..... RD..... STAFFELPREISDATEN................................... .......................... 1 05-06-00-01 -000 05000001 012 00A 2 05-06-00-01 -001 2 05-06-00-01 -002 BEZ GERAET: KUEHLANLAGE DATENUEBERMITTLER: C7117 SORT: CSN SEITE 16 HSTK. ANWKG... ANWB.. AH MPB. GMEBO VNR............. BE MA MMBE PREIS........ W.. PA T T VANK. P B E DK FBU... DK FBWA.. DK MBSZ.. DK FG.... GL. AT FK K V K N T DMC... GG.. E S K V L L IDZ LZ SPM. KAB.. A N M A SU VBR E K L P Z K T R B K G A TSK MEH... VTR.. VDP.. GMETU BP GUELBER. BP GUELBER. BP GUELBER. BP GUELBER. V V V V 00A MW24024050600LBG CC437 SPANNROLLE(SIEHE 05000001 012 00 A) GYH XA 00A 4052063000356 CC437 SECHSKANTMUTTER,ISO7042-M12-8-A2 01857 P GYH PAOZZE 00A 4052063000387 CC437 SCHEIBE,DIN7349-B13-A2P REF REF - - 0 01 4 5310- 4 1 U 5 0 0 3 - - 1 EA HM 7,77 EUR 06 1 MI 01 4 4 - - 0 2 05-06-00-01 -003 00A 4052063112691 HALTER GYH XA CC437 01 1 1 - - 0 2 05-06-00-01 -004 2 05-06-00-01 -005 2 05-06-00-01 -006 00A 4052063036461 AUGENSCHRAUBE,DIN444-A2-BM-M16X2 00 GYH XB CC437 01 1 1 - - 0 GYH XB 00A 4052063001223 CC437 SECHSKANTSCHRAUBE,ISO4017-M10X30 18257 -8.8-A2P GYH PAOZZE 00A 4052063000264 CC437 SCHEIBE,ISO7090-10-140HV-A2P 01 1 5305- 1 1 U 5 0 0 3 1 - - 1 01 1 EA HM - - 7,77 EUR 06 1 MI 0 2 05-06-00-01 -007 00A 1052063171353 SPANNROLLE KPL. GYH XB CC437 36614 1 1 U 3 05-06-00-01 -008 GYH PAOZZE 00A 4052063000288 CC437 SECHSKANTMUTTER,ISO7042-M10-8-A2 01857 P GYH PAOZZE 01 1 3040- 0 0 0 3 1 1 U 5 0 0 3 1 01 1 53101 - - EA BD - - 1 EA HM 01 0,01 EUR 06 MI 7,77 EUR 06 1 MI
  • 116.
    ETUSP: C71172403 AUSST: CD1 DAT: 19.06.11BP: 24 BEZ GERAET: KUEHLANLAGE DATENUEBERMITTLER: C7117 SORT: CSN SEITE 17 K KATFNR........... OZF TKZ............................. S QV.............. N B BESCHREIBUNG.................... A L AENRSP.............. RD..... RD..... STAFFELPREISDATEN................................... .......................... T T VANK. P B E DK FBU... DK FBWA.. DK MBSZ.. DK FG.... GL. AT FK K V K N T DMC... GG.. E S K V L L IDZ LZ SPM. KAB.. A N M A SU VBR E K L P Z K T R B K G A TSK MEH... VTR.. VDP.. GMETU BP GUELBER. BP GUELBER. BP GUELBER. BP GUELBER. V V V V 3 05-06-00-01 -009 CC437 00A 4052063059736 HEBEL HSTK. ANWKG... ANWB.. AH MPB. GMEBO VNR............. BE MA MMBE PREIS........ W.. PA 1 1 - - 0 3 05-06-00-01 -010 00A 4052063036478 SPANNROLLE GYH XB CC437 77777 1 1 U 3 05-06-00-01 -011 2 05-06-00-01 -012 00A 4052063063337 ZYLINDERSCHRAUBE,ISO4762-M10X5510.9-A2P 00A 4052063059798 GLEITBUCHSE 01 1 3950- 5 0 0 GYH PAOZZE CC437 3 1 - - 1 01 1 EA HM - - 7,77 EUR 06 1 MI 0 GYH XB CC437 01 2 2 - - 0 2 05-06-00-01 -013 00A 4052063112714 GRUNDPLATTE GYH XB CC437 01 1 1 - - 0 2 05-06-00-01 -014 2 05-06-00-01 -015 2 05-06-00-01 -016 00A 4052063006945 SCHMIERNIPPEL,DIN71412-H2-M6X1-A 2P GYH XB CC437 01 1 1 - - 0 GYH XB 00A 4052063001360 CC437 SCHRAUBE, SECHSKANT, ISO4017-M12 18257 X40-8.8-A2P GYH PAOZZE 00A 4052063027766 CC437 SCHEIBE, ISO7090-12-140HV-A2P 01 4 5305- 4 1 U 5 0 0 3 4 - - 1 01 4 EA HM - - 7,77 EUR 06 1 0 2 05-06-00-01 -017 00A 4052063000554 SCHEIBE,ISO7090-20-140HV-A2P GYH XB CC437 01 1 1 - - 0 GYH XB 01 MI
  • 117.
    ETUSP: C71172403 AUSST: CD1 DAT: 19.06.11BP: 24 BEZ GERAET: KUEHLANLAGE DATENUEBERMITTLER: C7117 SORT: CSN SEITE 18 K KATFNR........... OZF TKZ............................. S QV.............. N B BESCHREIBUNG.................... A L AENRSP.............. RD..... RD..... STAFFELPREISDATEN................................... .......................... HSTK. ANWKG... ANWB.. AH MPB. GMEBO VNR............. BE MA MMBE PREIS........ W.. PA 2 05-06-00-01 -018 CC437 00A 4052063000523 FEDERRING,DIN127-B20-A2P T T VANK. P B E DK FBU... DK FBWA.. DK MBSZ.. DK FG.... GL. AT FK K V K N T DMC... GG.. E S K V L L IDZ LZ SPM. KAB.. A N M A SU VBR E K L P Z K T R B K G A TSK MEH... VTR.. VDP.. GMETU BP GUELBER. BP GUELBER. BP GUELBER. BP GUELBER. V V V V 1 1 - - 0 2 05-06-00-01 -019 2 05-06-00-01 -020 2 05-06-00-01 -021 00A 4052063001643 SECHSKANTSCHRAUBE,ISO4017-M20X40 -8.8-A2P GYH XB CC437 01 1 00A 4052063000172 SCHEIBE, DIN125-8.4-A2P - - 0 GYH XB 00A 4052063001094 CC437 SECHSKANTSCHRAUBE, ISO4017-M12X3 18257 0-8.8-A2P GYH PAOZZE 00A 4052063000189 CC437 FEDERRING,DIN127-B8-A2P 77777 01 4 5305- 4 1 U 5 0 0 3 4 1 U 2 05-06-00-01 -022 1 5 0 0 GYH PAOZZE CC437 1 01 4 5306- 3 4 - - HM - - 1 01 4 EA - 1 EA HM - 7,77 EUR 06 MI 7,77 EUR 06 1 MI 0 2 05-06-00-01 -023 00A 4052063059828 ZENTRIERSCHEIBE GYH XB CC437 01 2 2 - - 0 2 05-06-00-01 -024 00A 4052063036454 DRUCKFEDER,D389A-05 GYH XB CC437 01 1 1 - - 0 2 05-06-00-01 -025 GYH XB 00A 4052063000417 CC437 SECHSKANTMUTTER,ISO4032-M16-8-A2 01857 P GYH PAOZZE 01 1 5310- 1 1 U 5 0 0 3 1 - - EA HM 01 7,77 EUR 06 1 MI
  • 118.
    ETUSP: C71172403 AUSST: CD1 DAT: 19.06.11BP: 24 BEZ GERAET: KUEHLANLAGE DATENUEBERMITTLER: C7117 SORT: CSN SEITE 19 K KATFNR........... OZF TKZ............................. S QV.............. N B BESCHREIBUNG.................... A L AENRSP.............. RD..... RD..... STAFFELPREISDATEN................................... .......................... HSTK. ANWKG... ANWB.. AH MPB. GMEBO VNR............. BE MA MMBE PREIS........ W.. PA 1 05-07-00-01 -000 05000001 006 00A CC437 2 05-07-00-01 -001 2 05-07-00-01 -002 00A MW24024050700LBG KUEHLERHALTERUNG(SIEHE 05000001 006 00A) 00A 4052063001452 SECHSKANTSCHRAUBE,ISO4017-M12X10 0-8.8-A2P 00A 4052063000387 SCHEIBE,DIN7349-B13-A2P T T VANK. P B E DK FBU... DK FBWA.. DK MBSZ.. DK FG.... GL. AT FK K V K N T DMC... GG.. E S K V L L IDZ LZ SPM. KAB.. A N M A SU VBR E K L P Z K T R B K G A TSK MEH... VTR.. VDP.. GMETU BP GUELBER. BP GUELBER. BP GUELBER. BP GUELBER. V V V V REF REF - - 0 GYH XA CC437 01 4 4 - - 0 GYH XA CC437 01 24 24 - - 0 2 05-07-00-01 -003 2 05-07-00-01 -004 GYH XA 00A 4052063001384 CC437 SECHSKANTSCHRAUBE,ISO4017-M12X45 18257 -8.8-A2P GYH PAOZZE 00A 4052063060695 CC437 KLAMMERGEGENHALTER 01 6 5305- 6 1 U 5 0 0 3 2 - - 1 01 2 EA HM - - 7,77 EUR 06 1 MI 0 2 05-07-00-01 -005 00A 4052063060701 KLAMMERGEGENHALTER GYH XB CC437 01 2 2 - - 0 2 05-07-00-01 -006 00A 4052063060718 KLAMMERGEGENHALTER GYH XB CC437 01 2 2 - - 0 2 05-07-00-01 -007 2 05-07-00-01 -008 GYH XB 00A 4052063001360 CC437 SCHRAUBE, SECHSKANT, ISO4017-M12 18257 X40-8.8-A2P GYH PAOZZE 00A 4052063060725 CC437 KLAMMERGEGENHALTER 01 2 5305- 2 1 U 5 0 0 3 2 - - 1 01 2 EA HM - - 7,77 EUR 06 1 0 GYH XB 01 MI
  • 119.
    ETUSP: C71172403 AUSST: CD1 DAT: 19.06.11BP: 24 K KATFNR........... OZF TKZ............................. S QV.............. N B BESCHREIBUNG.................... A L AENRSP.............. RD..... RD..... STAFFELPREISDATEN................................... .......................... 2 05-07-00-01 -009 2 05-07-00-01 -010 BEZ GERAET: KUEHLANLAGE DATENUEBERMITTLER: C7117 SORT: CSN SEITE HSTK. ANWKG... ANWB.. AH MPB. GMEBO VNR............. BE MA MMBE PREIS........ W.. PA T T VANK. P B E DK FBU... DK FBWA.. DK MBSZ.. DK FG.... GL. AT FK K V K N T DMC... GG.. E S K V L L IDZ LZ SPM. KAB.. A N M A SU VBR E K L P Z K T R B K G A TSK MEH... VTR.. VDP.. GMETU BP GUELBER. BP GUELBER. BP GUELBER. BP GUELBER. V V V V 00A 4052063000356 CC437 SECHSKANTMUTTER,ISO7042-M12-8-A2 01857 P GYH PAOZZE 00A 4052063060732 CC437 GUMMIPUFFER,D75X40-M12 12 1 U 5 0 0 12 53103 - - 1 EA HM 7,77 EUR 06 1 01 4 4 - - 0 2 05-07-00-01 -011 00A 4052063038625 GUMMIPUFFER 20 GYH XB CC437 01 3 3 - - 0 GYH XB 01 MI
  • 120.
    ETUSP: C71172403 AUSST: CD1 DAT: 19.06.11BP: 24 K KATFNR........... OZF TKZ............................. S QV.............. N B BESCHREIBUNG.................... A L AENRSP.............. RD..... RD..... STAFFELPREISDATEN................................... .......................... 1 05-08-00-01 -000 05000001 013 00A 2 05-08-00-01 -001 2 05-08-00-01 -002 BEZ GERAET: KUEHLANLAGE DATENUEBERMITTLER: C7117 SORT: CSN SEITE 21 HSTK. ANWKG... ANWB.. AH MPB. GMEBO VNR............. BE MA MMBE PREIS........ W.. PA T T VANK. P B E DK FBU... DK FBWA.. DK MBSZ.. DK FG.... GL. AT FK K V K N T DMC... GG.. E S K V L L IDZ LZ SPM. KAB.. A N M A SU VBR E K L P Z K T R B K G A TSK MEH... VTR.. VDP.. GMETU BP GUELBER. BP GUELBER. BP GUELBER. BP GUELBER. V V V V 00A MW24024050800LBG CC437 AUSGLEICHSBEHAELTER INKL. VERSCH RAUBUNGEN(SIEHE 05000001 013 00A ) GYH XA 00A 4052063001223 CC437 SECHSKANTSCHRAUBE,ISO4017-M10X30 18257 -8.8-A2P GYH PAOZZE 00A 4052063000295 CC437 SCHEIBE,ISO7093-10-140HV-A2P REF REF - - 0 01 4 5305- 4 1 U 5 0 0 3 8 - - 1 01 8 EA HM - - 7,77 EUR 06 1 MI 0 2 05-08-00-01 -003 3 05-08-00-01 -004 GYH XB 00A 4052063170943 CC437 AUSGLEICHSBEHAELTER INKL. VERSCH 12791 RAUBUNGEN GYH PAOZZE 00A 4052063011284 CC437 AUSGLEICHSBEHAELTER 01 1 2590- 1 1 U 0 0 0 3 - - 1 EA BD 7,77 EUR 06 1 01 1 1 - - 0 4 05-08-00-01 -005 00A 4052063035648 VERSCHLUSSDECKEL GYH XB CC437 01 1 1 - - 0 4 05-08-00-01 -006 00A 4052063011284 AUSGLEICHSBEHAELTER GYH XB CC437 01 1 1 - - 0 3 05-08-00-01 -007 00A 4052063006488 VERSCHLUSS-SCHRAUBE,VSTI1/2ED GYH XB CC437 01 3 3 - - 0 3 05-08-00-01 -008 00A 4052063030612 NIVEAUGEBER,KNS-A-3 GYH XB CC437 01 1 1 - - 0 GYH XB 01 MI
  • 121.
    ETUSP: C71172403 AUSST: CD1 DAT: 19.06.11BP: 24 BEZ GERAET: KUEHLANLAGE DATENUEBERMITTLER: C7117 SORT: CSN SEITE 22 K KATFNR........... OZF TKZ............................. S QV.............. N B BESCHREIBUNG.................... A L AENRSP.............. RD..... RD..... STAFFELPREISDATEN................................... .......................... HSTK. ANWKG... ANWB.. AH MPB. GMEBO VNR............. BE MA MMBE PREIS........ W.. PA 3 05-08-00-01 -009 CC437 00A 4052063044480 KUPFERRING,22X28X1,5 T T VANK. P B E DK FBU... DK FBWA.. DK MBSZ.. DK FG.... GL. AT FK K V K N T DMC... GG.. E S K V L L IDZ LZ SPM. KAB.. A N M A SU VBR E K L P Z K T R B K G A TSK MEH... VTR.. VDP.. GMETU BP GUELBER. BP GUELBER. BP GUELBER. BP GUELBER. V V V V 2 2 - - 0 3 05-08-00-01 -010 00A 4052063060756 SCHAUGLAS,G 1/2" GYH XB CC437 01 2 2 - - 0 3 05-08-00-01 -011 00A 4052063060763 ANSCHLUSS-STUECK,40 MM 1/2" GYH XB CC437 01 1 1 - - 0 3 05-08-00-01 -012 00A 4052063060534 VERSCHRAUBUNG,GE10LR1/2EDOMD GYH XB CC437 01 1 1 - - 0 3 05-08-00-01 -013 00A 4052063006396 UEBERWURFMUTTER,M06LX GYH XB CC437 01 1 1 - - 0 3 05-08-00-01 -014 00A 4052063032562 SCHNEIDRING,DPR06LX GYH XB CC437 01 1 1 - - 0 3 05-08-00-01 -015 3 05-08-00-01 -016 00A 4052063006150 REDUZIERVERSCHRAUBUNG,RED08/06LV ITOMD 00A 4052063005641 WINKELVERSCHRAUBUNG,EW08LVITOMD GYH XB CC437 01 1 1 - - 0 GYH XB CC437 01 1 1 - - 0 3 05-08-00-01 -017 00A 4052063060749 VERSCHRAUBUNG,GE08LR1/2EDOMD GYH XB CC437 01 1 1 - - 0 GYH XB 01
  • 122.
    ETUSP: C71172403 AUSST: CD1 DAT: 19.06.11BP: 24 K KATFNR........... OZF TKZ............................. S QV.............. N B BESCHREIBUNG.................... A L AENRSP.............. RD..... RD..... STAFFELPREISDATEN................................... .......................... 2 05-08-00-01 -018 BEZ GERAET: KUEHLANLAGE DATENUEBERMITTLER: C7117 SORT: CSN SEITE 23 HSTK. ANWKG... ANWB.. AH MPB. GMEBO VNR............. BE MA MMBE PREIS........ W.. PA T T VANK. P B E DK FBU... DK FBWA.. DK MBSZ.. DK FG.... GL. AT FK K V K N T DMC... GG.. E S K V L L IDZ LZ SPM. KAB.. A N M A SU VBR E K L P Z K T R B K G A TSK MEH... VTR.. VDP.. GMETU BP GUELBER. BP GUELBER. BP GUELBER. BP GUELBER. V V V V 00A 4052063000288 CC437 SECHSKANTMUTTER,ISO7042-M10-8-A2 01857 P GYH PAOZZE 4 1 U 5 0 0 4 53103 1 - - EA HM 01 7,77 EUR 06 1 MI
  • 123.
    ETUSP: C71172403 AUSST: CD1 DAT: 19.06.11BP: 24 K KATFNR........... OZF TKZ............................. S QV.............. N B BESCHREIBUNG.................... A L AENRSP.............. RD..... RD..... STAFFELPREISDATEN................................... .......................... 1 05-09-00-01 -000 05000001 005 00A 2 05-09-00-01 -001 BEZ GERAET: KUEHLANLAGE DATENUEBERMITTLER: C7117 SORT: CSN SEITE 24 HSTK. ANWKG... ANWB.. AH MPB. GMEBO VNR............. BE MA MMBE PREIS........ W.. PA T T VANK. P B E DK FBU... DK FBWA.. DK MBSZ.. DK FG.... GL. AT FK K V K N T DMC... GG.. E S K V L L IDZ LZ SPM. KAB.. A N M A SU VBR E K L P Z K T R B K G A TSK MEH... VTR.. VDP.. GMETU BP GUELBER. BP GUELBER. BP GUELBER. BP GUELBER. V V V V 00A MW24024050900LBG CC437 VERKLEIDUNG KUEHLANLAGE(SIEHE 05 000001 005 00A) GYH XA 00A 4052063112738 CC437 HALTEPLATTE REF REF - - 0 01 1 1 - - 0 2 05-09-00-01 -002 00A 4052063112752 HALTEPLATTE GYH XB CC437 01 2 2 - - 0 2 05-09-00-01 -003 00A 4052063000318 SCHEIBE,DIN7349-B10,5-A2P GYH XB CC437 01 12 12 - - 0 2 05-09-00-01 -004 2 05-09-00-01 -005 GYH XB 00A 4052063067908 CC437 SECHSKANTMUTTER,ISO7042-M10-8-A2 01857 P GYH PAOZZE 00A 4052063060817 CC437 MOOSGUMMI,40X10X750 01 6 5310- 6 1 U 5 0 0 3 - - 1 EA HM 7,77 EUR 06 1 MI 01 6 6 - - 0 2 05-09-00-01 -006 00A 4052063000271 FEDERRING,DIN127-B10-A2P GYH XB CC437 01 12 12 - - 0 2 05-09-00-01 -007 2 05-09-00-01 -008 GYH XB 00A 4052063001223 CC437 SECHSKANTSCHRAUBE,ISO4017-M10X30 18257 -8.8-A2P GYH PAOZZE 00A 4052063112776 CC437 HALTEPLATTE 01 12 5305- 12 1 U 5 0 0 3 1 - - 1 01 1 EA HM - - 7,77 EUR 06 1 0 GYH XB 01 MI
  • 124.
    ETUSP: C71172403 AUSST: CD1 DAT: 19.06.11BP: 24 BEZ GERAET: KUEHLANLAGE DATENUEBERMITTLER: C7117 SORT: CSN SEITE 25 K KATFNR........... OZF TKZ............................. S QV.............. N B BESCHREIBUNG.................... A L AENRSP.............. RD..... RD..... STAFFELPREISDATEN................................... .......................... HSTK. ANWKG... ANWB.. AH MPB. GMEBO VNR............. BE MA MMBE PREIS........ W.. PA 2 05-09-00-01 -009 CC437 00A 4052063112790 KLEMMBLECH KUEHLER T T VANK. P B E DK FBU... DK FBWA.. DK MBSZ.. DK FG.... GL. AT FK K V K N T DMC... GG.. E S K V L L IDZ LZ SPM. KAB.. A N M A SU VBR E K L P Z K T R B K G A TSK MEH... VTR.. VDP.. GMETU BP GUELBER. BP GUELBER. BP GUELBER. BP GUELBER. V V V V 2 2 - - 0 2 05-09-00-01 -010 00A 4052063112813 ABDECKBLECH GYH XB CC437 01 1 1 - - 0 2 05-09-00-01 -011 00A 4052063044268 KANTENSCHUTZ(N.B.) GYH XB CC437 01 1 1 - - 0 2 05-09-00-01 -012 00A 4052063000295 SCHEIBE,ISO7093-10-140HV-A2P GYH XB CC437 01 6 6 - - 0 2 05-09-00-01 -013 00A 4052063112837 ABDECKBLECH GYH XB CC437 01 1 1 - - 0 GYH XB 01
  • 125.
    ETUSP: C71172403 AUSST: CD1 DAT: 19.06.11BP: 24 BEZ GERAET: KUEHLANLAGE DATENUEBERMITTLER: C7117 SORT: CSN SEITE 26 K KATFNR........... OZF TKZ............................. S QV.............. N B BESCHREIBUNG.................... A L AENRSP.............. RD..... RD..... STAFFELPREISDATEN................................... .......................... HSTK. ANWKG... ANWB.. AH MPB. GMEBO VNR............. BE MA MMBE PREIS........ W.. PA 1 05-10-00-01 -000 05000001 002 00A CC437 2 05-10-00-01 -001 00A MW24024051000LBG ANBAU OELKUEHLER(SIEHE 05000001 002 00A) T T VANK. P B E DK FBU... DK FBWA.. DK MBSZ.. DK FG.... GL. AT FK K V K N T DMC... GG.. E S K V L L IDZ LZ SPM. KAB.. A N M A SU VBR E K L P Z K T R B K G A TSK MEH... VTR.. VDP.. GMETU BP GUELBER. BP GUELBER. BP GUELBER. BP GUELBER. V V V V REF 3 05-10-00-01 -003 - - 0 GYH XA 00A 4052063171360 CC437 OELKUEHLER MIT ANBAUSATZ, RECHTS 04041 GYH PAOZZE 00A 4052063001100 CC437 SECHSKANTSCHRAUBE,ISO4017-M8X2518257 8.8-A2P GYH PAOZZE 00A 4052063000233 CC437 SCHEIBE,DIN7349-B8,4-A2P 01 1 4420- 1 1 U 3 05-10-00-01 -002 REF 0 0 0 3 6 1 U 5 0 0 1 01 6 5305- 3 12 - - BD - - 1 01 12 EA - 1 EA HM - 0,01 EUR 06 MI 7,77 EUR 06 1 MI 0 3 05-10-00-01 -004 3 05-10-00-01 -005 3 05-10-00-01 -006 GYH XB 00A 4052063000196 CC437 SECHSKANTMUTTER, ISO7042-M8-8-A2 01857 P GYH PAOZZE 00A 4052063096069 CC437 GERADER AUFSTECK STUTZEN 22L- 3/ 4" GYH XB 00A 4052063005924 CC437 VERSCHRAUBUNG,GE22LREDOMD 01 6 5310- 6 1 U 5 0 0 3 1 - - 1 01 1 EA HM - - 7,77 EUR 06 1 MI 0 01 1 1 - - 0 3 05-10-00-01 -007 2 05-10-00-01 -008 00A 4052063099824 OEL/LUFTKUEHLER TL6 OHNE OELMOTO R GYH XB CC437 GYH XB 00A 4052063001230 CC437 SECHSKANTSCHRAUBE,ISO4017-M10X35 18257 -8.8-A2P GYH PAOZZE 01 1 1 - - 0 01 2 5305- 2 1 U 5 0 0 3 1 01 - - EA HM 7,77 EUR 06 1 MI
  • 126.
    ETUSP: C71172403 AUSST: CD1 DAT: 19.06.11BP: 24 BEZ GERAET: KUEHLANLAGE DATENUEBERMITTLER: C7117 SORT: CSN SEITE 27 K KATFNR........... OZF TKZ............................. S QV.............. N B BESCHREIBUNG.................... A L AENRSP.............. RD..... RD..... STAFFELPREISDATEN................................... .......................... HSTK. ANWKG... ANWB.. AH MPB. GMEBO VNR............. BE MA MMBE PREIS........ W.. PA 2 05-10-00-01 -009 CC437 00A 4052063000271 FEDERRING,DIN127-B10-A2P T T VANK. P B E DK FBU... DK FBWA.. DK MBSZ.. DK FG.... GL. AT FK K V K N T DMC... GG.. E S K V L L IDZ LZ SPM. KAB.. A N M A SU VBR E K L P Z K T R B K G A TSK MEH... VTR.. VDP.. GMETU BP GUELBER. BP GUELBER. BP GUELBER. BP GUELBER. V V V V 2 2 - - 0 2 05-10-00-01 -010 00A 4052063067922 SCHEIBE, Ø 13 DIN7349 VERZINKT GYH XB CC437 01 2 2 - - 0 2 05-10-00-01 -011 00A 4052063112851 STUETZWINKEL OELKUEHLER GYH XB CC437 01 1 1 - - 0 2 05-10-00-01 -012 2 05-10-00-01 -013 GYH XB 00A 4052063001353 CC437 SECHSKANTSCHRAUBE, ISO4017-M12X3 18257 5-8.8-A2P GYH PAOZZE 00A 4052063000318 CC437 SCHEIBE,DIN7349-B10,5-A2P 01 2 5305- 2 1 U 5 0 0 3 4 - - 1 01 4 EA HM - - 7,77 EUR 06 1 MI 0 2 05-10-00-01 -014 00A 4052063112875 HALTERAHMEN OELKUEHLER GYH XB CC437 01 1 1 - - 0 2 05-10-00-01 -015 2 05-10-00-01 -016 GYH XB 00A 4052063000356 CC437 SECHSKANTMUTTER,ISO7042-M12-8-A2 01857 P GYH PAOZZE 00A 4052063170776 CC437 OELKUEHLER MIT ANBAUSATZ, LINKS 04041 2 1 U 3 05-10-00-01 -017 5 0 0 3 0 0 0 3 6 1 U 5 0 0 3 - - 1 EA HM 01 1 4420- 1 1 U GYH PAOZZE 00A 4052063000196 CC437 SECHSKANTMUTTER, ISO7042-M8-8-A2 01857 P GYH PAOZZE 01 2 5310- 1 01 6 53101 - - - MI 7,77 EUR 06 1 EA HM 01 1 EA BD - 7,77 EUR 06 MI 7,77 EUR 06 1 MI
  • 127.
    ETUSP: C71172403 AUSST: CD1 DAT: 19.06.11BP: 24 BEZ GERAET: KUEHLANLAGE DATENUEBERMITTLER: C7117 SORT: CSN SEITE 28 K KATFNR........... OZF TKZ............................. S QV.............. N B BESCHREIBUNG.................... A L AENRSP.............. RD..... RD..... STAFFELPREISDATEN................................... .......................... HSTK. ANWKG... ANWB.. AH MPB. GMEBO VNR............. BE MA MMBE PREIS........ W.. PA 3 05-10-00-01 -018 CC437 00A 4052063000233 SCHEIBE,DIN7349-B8,4-A2P T T VANK. P B E DK FBU... DK FBWA.. DK MBSZ.. DK FG.... GL. AT FK K V K N T DMC... GG.. E S K V L L IDZ LZ SPM. KAB.. A N M A SU VBR E K L P Z K T R B K G A TSK MEH... VTR.. VDP.. GMETU BP GUELBER. BP GUELBER. BP GUELBER. BP GUELBER. V V V V 12 12 - - 0 3 05-10-00-01 -019 3 05-10-00-01 -020 00A 4052063099824 OEL/LUFTKUEHLER TL6 OHNE OELMOTO R 00A 4052063005924 VERSCHRAUBUNG,GE22LREDOMD GYH XB CC437 01 1 1 - - 0 GYH XB CC437 01 2 2 - - 0 3 05-10-00-01 -021 GYH XB 00A 4052063001100 CC437 SECHSKANTSCHRAUBE,ISO4017-M8X2518257 8.8-A2P GYH PAOZZE 01 6 5305- 6 1 U 5 0 0 3 1 01 - - EA HM 7,77 EUR 06 1 MI
  • 128.
    ETUSP: C71172403 AUSST: CD1 DAT: 19.06.11BP: 24 K KATFNR........... OZF TKZ............................. S QV.............. N B BESCHREIBUNG.................... A L AENRSP.............. RD..... RD..... STAFFELPREISDATEN................................... .......................... 1 05-11-00-01 -000 05000001 003 00A 2 05-11-00-01 -001 2 05-11-00-01 -002 BEZ GERAET: KUEHLANLAGE DATENUEBERMITTLER: C7117 SORT: CSN SEITE 29 HSTK. ANWKG... ANWB.. AH MPB. GMEBO VNR............. BE MA MMBE PREIS........ W.. PA T T VANK. P B E DK FBU... DK FBWA.. DK MBSZ.. DK FG.... GL. AT FK K V K N T DMC... GG.. E S K V L L IDZ LZ SPM. KAB.. A N M A SU VBR E K L P Z K T R B K G A TSK MEH... VTR.. VDP.. GMETU BP GUELBER. BP GUELBER. BP GUELBER. BP GUELBER. V V V V 00A MW24024051100LBG CC437 HALTERUNGEN OELKUEHLER(SIEHE 050 00001 003 00A) GYH XA 00A 4052063001605 CC437 SECHSKANTSCHRAUBE,ISO4017-M16X11 0-8.8-A2P GYH XB 00A 4052063000462 CC437 SCHEIBE,ISO7090-16-140HV-A2P REF REF - - 0 01 2 2 - - 0 01 4 4 - - 0 2 05-11-00-01 -003 00A 4052063060923 WINKEL GYH XB CC437 01 4 4 - - 0 2 05-11-00-01 -004 00A 4052063000387 SCHEIBE,DIN7349-B13-A2P GYH XB CC437 01 16 16 - - 0 2 05-11-00-01 -005 2 05-11-00-01 -006 GYH XB 00A 4052063000356 CC437 SECHSKANTMUTTER,ISO7042-M12-8-A2 01857 P GYH PAOZZE 00A 4052063112899 CC437 RAHMENHALTER 01 12 5310- 12 1 U 5 0 0 3 - - 1 EA HM 7,77 EUR 06 1 MI 01 1 1 - - 0 2 05-11-00-01 -007 00A 4052063027766 SCHEIBE, ISO7090-12-140HV-A2P GYH XB CC437 01 10 10 - - 0 2 05-11-00-01 -008 GYH XB 00A 4052063000431 CC437 SECHSKANTMUTTER,ISO7042-M16-8-A2 01857 P GYH PAOZZE 01 2 5310- 2 1 U 5 0 0 3 1 01 - - EA HM 7,77 EUR 06 1 MI
  • 129.
    ETUSP: C71172403 AUSST: CD1 DAT: 19.06.11BP: 24 K KATFNR........... OZF TKZ............................. S QV.............. N B BESCHREIBUNG.................... A L AENRSP.............. RD..... RD..... STAFFELPREISDATEN................................... .......................... 2 05-11-00-01 -009 2 05-11-00-01 -010 BEZ GERAET: KUEHLANLAGE DATENUEBERMITTLER: C7117 SORT: CSN SEITE 30 HSTK. ANWKG... ANWB.. AH MPB. GMEBO VNR............. BE MA MMBE PREIS........ W.. PA T T VANK. P B E DK FBU... DK FBWA.. DK MBSZ.. DK FG.... GL. AT FK K V K N T DMC... GG.. E S K V L L IDZ LZ SPM. KAB.. A N M A SU VBR E K L P Z K T R B K G A TSK MEH... VTR.. VDP.. GMETU BP GUELBER. BP GUELBER. BP GUELBER. BP GUELBER. V V V V 00A 4052063001360 CC437 SCHRAUBE, SECHSKANT, ISO4017-M12 18257 X40-8.8-A2P GYH PAOZZE 00A 4052063060954 CC437 GUMMISTREIFEN 8 1 U 5 0 0 8 53053 4 - - 1 01 4 EA HM - - 7,77 EUR 06 1 MI 0 2 05-11-00-01 -011 2 05-11-00-01 -012 2 05-11-00-01 -013 GYH XB 00A 4052063001353 CC437 SECHSKANTSCHRAUBE, ISO4017-M12X3 18257 5-8.8-A2P GYH PAOZZE 00A 4052063053222 CC437 SECHSKANTSCHRAUBE,ISO4014-M12X11 0-8.8-A2P GYH XB 00A 4052063112912 CC437 RAHMENHALTER 01 2 5305- 2 1 U 5 0 0 3 4 - - 1 01 4 EA HM - - 7,77 EUR 06 1 0 01 1 1 - - 0 GYH XB 01 MI
  • 130.
    ETUSP: C71172403 AUSST: CD1 DAT: 19.06.11BP: 24 K KATFNR........... OZF TKZ............................. S QV.............. N B BESCHREIBUNG.................... A L AENRSP.............. RD..... RD..... STAFFELPREISDATEN................................... .......................... 1 05-12-00-01 -000 05000001 009 00A 2 05-12-00-01 -001 2 05-12-00-01 -002 2 05-12-00-01 -003 BEZ GERAET: KUEHLANLAGE DATENUEBERMITTLER: C7117 SORT: CSN SEITE HSTK. ANWKG... ANWB.. AH MPB. GMEBO VNR............. BE MA MMBE PREIS........ W.. PA T T VANK. P B E DK FBU... DK FBWA.. DK MBSZ.. DK FG.... GL. AT FK K V K N T DMC... GG.. E S K V L L IDZ LZ SPM. KAB.. A N M A SU VBR E K L P Z K T R B K G A TSK MEH... VTR.. VDP.. GMETU BP GUELBER. BP GUELBER. BP GUELBER. BP GUELBER. V V V V 00A MW24024051200LBG CC437 ANBAU UND VERBINDUNG KUEHLERANLA GE(SIEHE 05000001 009 00A) GYH XA 00A 4052063052393 CC437 SECHSKANTSCHRAUBE,DIN933-M12X120 -8.8-A2P GYH XB 00A 4052063002527 CC437 SECHSKANTMUTTER,ISO7042-M12-10-A 01857 2P GYH PAOZZE 00A 4052063007881 CC437 RIEMEN,DIN7753-SPA1957 REF REF - - 0 01 1 1 - - 0 01 1 5310- 1 1 U 5 0 0 3 - - 1 EA HM 7,77 EUR 06 1 01 2 2 - - 0 2 05-12-00-01 -004 00A 4052063062194 POWERBELT 31 GYH XB CC437 01 1 1 - - 0 GYH XB 01 MI
  • 131.
    ETUSP: C71172403 AUSST: CD1 DAT: 19.06.11BP: 24 K KATFNR........... OZF TKZ............................. S QV.............. N B BESCHREIBUNG.................... A L AENRSP.............. RD..... RD..... STAFFELPREISDATEN................................... .......................... 1 05-13-00-01 -000 05000001 004 00A 2 05-13-00-01 -001 BEZ GERAET: KUEHLANLAGE DATENUEBERMITTLER: C7117 SORT: CSN SEITE 32 HSTK. ANWKG... ANWB.. AH MPB. GMEBO VNR............. BE MA MMBE PREIS........ W.. PA T T VANK. P B E DK FBU... DK FBWA.. DK MBSZ.. DK FG.... GL. AT FK K V K N T DMC... GG.. E S K V L L IDZ LZ SPM. KAB.. A N M A SU VBR E K L P Z K T R B K G A TSK MEH... VTR.. VDP.. GMETU BP GUELBER. BP GUELBER. BP GUELBER. BP GUELBER. V V V V 00A MW24024051300LBG CC437 ROHR 1 LUFTKUEHLER, LADELUFTKUEH LER(SIEHE 05000001 004 00A) GYH XA 00A 4052063095192 CC437 DEUTZ LADELUFTSCHLAUCH Ø90X150 REF REF - - 0 01 1 1 - - 0 2 05-13-00-01 -002 00A 4052063061005 HALTER GYH XB CC437 01 1 1 - - 0 2 05-13-00-01 -003 00A 4052063000295 SCHEIBE,ISO7093-10-140HV-A2P GYH XB CC437 01 2 2 - - 0 2 05-13-00-01 -004 00A 4052063000271 FEDERRING,DIN127-B10-A2P GYH XB CC437 01 2 2 - - 0 2 05-13-00-01 -005 2 05-13-00-01 -006 GYH XB 00A 4052063001216 CC437 SECHSKANTSCHRAUBE,ISO4017-M10X25 18257 -8.8-A2P GYH PAOZZE 00A 4052063060978 CC437 ROHR 01 2 5305- 2 1 U 5 0 0 3 1 - - 1 01 1 EA HM - - 7,77 EUR 06 1 MI 0 2 05-13-00-01 -007 00A 4052063000233 SCHEIBE,DIN7349-B8,4-A2P GYH XB CC437 01 2 2 - - 0 2 05-13-00-01 -008 00A 4052063000189 FEDERRING,DIN127-B8-A2P GYH XB CC437 77777 2 1 U GYH PAOZZE 01 2 5306- 5 0 0 3 1 01 - - EA HM 7,77 EUR 06 1 MI
  • 132.
    ETUSP: C71172403 AUSST: CD1 DAT: 19.06.11BP: 24 BEZ GERAET: KUEHLANLAGE DATENUEBERMITTLER: C7117 SORT: CSN SEITE 33 K KATFNR........... OZF TKZ............................. S QV.............. N B BESCHREIBUNG.................... A L AENRSP.............. RD..... RD..... STAFFELPREISDATEN................................... .......................... HSTK. ANWKG... ANWB.. AH MPB. GMEBO VNR............. BE MA MMBE PREIS........ W.. PA 2 05-13-00-01 -009 CC437 18257 00A 4052063036133 SCHRAUBE,SECHSKANTKOPF- T T VANK. P B E DK FBU... DK FBWA.. DK MBSZ.. DK FG.... GL. AT FK K V K N T DMC... GG.. E S K V L L IDZ LZ SPM. KAB.. A N M A SU VBR E K L P Z K T R B K G A TSK MEH... VTR.. VDP.. GMETU BP GUELBER. BP GUELBER. BP GUELBER. BP GUELBER. V V V V 2 1 U 2 05-13-00-01 -010 00A 4052063099527 DEUTZ WASSERSCHLAUCH Ø80X70 GYH PAOZZE CC437 5 0 0 2 53053 1 - - 1 01 1 EA HM - - 7,77 EUR 06 1 0 2 05-13-00-01 -011 00A 4052063063344 ROHR, KUEHLER GYH XB CC437 01 1 1 - - 0 2 05-13-00-01 -012 2 05-13-00-01 -013 00A 4052063099510 DEUTZ WASSERSCHLAUCH Ø50X80(0,04 M) 00A 4052063095185 DEUTZ KÜHLWASSERSCHAUCH Ø70X90(0 ,15 M) GYH XB CC437 01 1 1 - - 0 GYH XB CC437 01 1 1 - - 0 GYH XB 01 MI
  • 133.
    ETUSP: C71172403 AUSST: CD1 DAT: 19.06.11BP: 24 K KATFNR........... OZF TKZ............................. S QV.............. N B BESCHREIBUNG.................... A L AENRSP.............. RD..... RD..... STAFFELPREISDATEN................................... .......................... 1 05-14-00-01 -000 05000001 015 00A 2 05-14-00-01 -001 BEZ GERAET: KUEHLANLAGE DATENUEBERMITTLER: C7117 SORT: CSN SEITE HSTK. ANWKG... ANWB.. AH MPB. GMEBO VNR............. BE MA MMBE PREIS........ W.. PA T T VANK. P B E DK FBU... DK FBWA.. DK MBSZ.. DK FG.... GL. AT FK K V K N T DMC... GG.. E S K V L L IDZ LZ SPM. KAB.. A N M A SU VBR E K L P Z K T R B K G A TSK MEH... VTR.. VDP.. GMETU BP GUELBER. BP GUELBER. BP GUELBER. BP GUELBER. V V V V 00A MW24024051400LBG CC437 ROHR 2 LUFTKUEHLER(SIEHE 0500000 1 015 00A) GYH XA 00A 4052063061104 CC437 HALTEPLATTE REF REF - - 0 01 1 1 - - 0 2 05-14-00-01 -002 00A 4052063002923 SCHLAUCHSCHELLE,DIN3017-D70-90 GYH XB CC437 01 2 2 - - 0 2 05-14-00-01 -003 00A 4052063007256 ISOLIERMATTE GYH XB CC437 01 1 1 - - 0 2 05-14-00-01 -004 00A 4052063099527 DEUTZ WASSERSCHLAUCH Ø80X70 GYH XB CC437 01 1 1 - - 0 2 05-14-00-01 -005 00A 4052063061142 ROHR GYH XB CC437 01 1 1 - - 0 2 05-14-00-01 -006 00A 4052063095192 DEUTZ LADELUFTSCHLAUCH Ø90X150 34 GYH XB CC437 01 1 1 - - 0 GYH XB 01
  • 134.
    ETUSP: C71172403 AUSST: CD1 DAT: 19.06.11BP: 24 K KATFNR........... OZF TKZ............................. S QV.............. N B BESCHREIBUNG.................... A L AENRSP.............. RD..... RD..... STAFFELPREISDATEN................................... .......................... 1 05-15-00-01 -000 05000001 010 00A 2 05-15-00-01 -001 2 05-15-00-01 -002 BEZ GERAET: KUEHLANLAGE DATENUEBERMITTLER: C7117 SORT: CSN SEITE 35 HSTK. ANWKG... ANWB.. AH MPB. GMEBO VNR............. BE MA MMBE PREIS........ W.. PA T T VANK. P B E DK FBU... DK FBWA.. DK MBSZ.. DK FG.... GL. AT FK K V K N T DMC... GG.. E S K V L L IDZ LZ SPM. KAB.. A N M A SU VBR E K L P Z K T R B K G A TSK MEH... VTR.. VDP.. GMETU BP GUELBER. BP GUELBER. BP GUELBER. BP GUELBER. V V V V 00A MW24024051500LBG CC437 ROHR 3 LUFTKUEHLER(SIEHE 0500000 1 010 00A) GYH XA 00A 4052063099510 CC437 DEUTZ WASSERSCHLAUCH Ø50X80(0,5 M) GYH XB 00A 4052063061180 CC437 ROHR REF REF - - 0 01 1 1 - - 0 01 1 1 - - 0 2 05-15-00-01 -003 2 05-15-00-01 -004 00A 4052063095291 DEUTZ KÜHLWASSERROHRBOGEN Ø70X90 ° 00A 4052063061173 ROHR GYH XB CC437 01 1 1 - - 0 GYH XB CC437 01 1 1 - - 0 2 05-15-00-01 -005 2 05-15-00-01 -006 GYH XB 00A 4052063001230 CC437 SECHSKANTSCHRAUBE,ISO4017-M10X35 18257 -8.8-A2P GYH PAOZZE 00A 4052063000264 CC437 SCHEIBE,ISO7090-10-140HV-A2P 01 1 5305- 1 1 U 5 0 0 3 2 - - 1 01 2 EA HM - - 7,77 EUR 06 1 MI 0 2 05-15-00-01 -007 00A 4052063062965 SCHELLE,D13 GYH XB CC437 01 1 1 - - 0 2 05-15-00-01 -008 GYH XB 00A 4052063067908 CC437 SECHSKANTMUTTER,ISO7042-M10-8-A2 01857 P GYH PAOZZE 01 1 5310- 1 1 U 5 0 0 3 1 - - EA HM 01 7,77 EUR 06 1 MI
  • 135.
    Anhang 4: Auszug KatalogMW240 am Beispiel der Kühlanlage
  • 136.
  • 137.
    Cooling system (MW24024000000LBG) Itemno. 1 2 3 4 5 6 7 8 9 10 11 12 13 14 15 Article no. MW24024050400LBG MW24024051000LBG MW24024051100LBG MW24024051300LBG MW24024050900LBG MW24024050700LBG MW24024050100LBG MW24024050200LBG MW24024051200LBG MW24024051500LBG MW24024050300LBG MW24024050600LBG MW24024050800LBG MW24024050500LBG MW24024051400LBG Description Water cooler Oil cooler TL6 MW240 1.2 incl. connections Bracket Pipe Cooling system housing Cooler holder Cooler with frame Fan, drive Attachment cooling system - engine Pipe Charge air cooler, drive Belt pulley complete Coolant expansion reservoir incl. connections Compressor for Mini complete with filter Pipe Additional partname Cooler Commercial in confidence Quantity 1 1 1 1 1 1 1 1 1 1 1 1 1 1 1 Unit EA EA EA EA EA EA EA EA EA EA EA EA EA EA EA NSN 36 / 537
  • 138.
  • 139.
    Water cooler (MW24024000000LBG) Itemno. 1 2 3 4 5 6 7 8 9 10 11 12 13 14 15 Article no. I001033 I005076 I006127 I000702 I000283 I003782 I001039 I000286 I003590 I003592 I006124 I000641 I000545 I000607 I006132 Description PVC transparent hose Hose clamp Hydraulic hose Hose fitting Hose clamp Shrinkable tubing Fuel pipe Hose clamp Shrinkable tubing Spiral hose Cooler hose Cap nut Plug Fitting Hydraulic hose Additional partname 8 x 1,5 mm 2 part D11-13mm 1SN-DN8x370mm, DKOL10DKOL10x90Deg D6, straight DIN3017-D008-12 D12-4 5 mm DIN3017-D16-25 D19-6 D20 D22 DIN73411 M12LX VKA12LVIT G12LX 1SN-DN10x1000mm, DKOL12DKOL12-90Degx1000mm Commercial in confidence Quantity 1,5 1 1 1 2 n.B. 0,5 2 n.B. n.B. 1 1 1 1 1 Unit M EA EA EA EA M M EA M M M EA EA EA EA NSN 38 / 537
  • 140.
    Oil cooler TL6MW240 1.2 incl. connections (MW24024051000LBG) Commercial in confidence 39 / 537
  • 141.
    Oil cooler TL6MW240 1.2 incl. connections (MW24024000000LBG) Item no. 1 2 3 4 5 6 7 8 9 10 11 12 13 14 15 16 17 18 19 20 21 Article no. S009983 I000110 I000023 I000019 I009606 I000592 I009982 I000123 I000027 I006792 I010043 I000135 I000031 I010042TAN686A I000035 S009982 I000019 I000023 I009982 I000592 I000110 Description Oil cooler with attachment kit right Hexagon bolt Washer Hexagon nut Straight fitting Fitting Oil cooler TL6 without oil motor Hexagon bolt Spring ring Washer Support angle oil cooler MW240 Hexagon bolt Washer Holderframe oilcooler MW240 Hexagon nut Oil cooler with attachment kit left Hexagon nut Washer Oil cooler TL6 without oil motor Fitting Hexagon bolt Additional partname ISO4017-M8x25-8.8-A2P DIN7349-B8,4-A2P ISO7042-M8-8-A2P GE22LREDOMD ISO4017-M10x35-8.8-A2P DIN127-B10-A2P Ø 13 DIN7349 galvanized ISO4017-M12x35-8.8-A2P DIN7349-B10,5-A2P ISO7042-M12-8-A2P ISO7042-M8-8-A2P DIN7349-B8,4-A2P GE22LREDOMD ISO4017-M8x25-8.8-A2P Commercial in confidence Quantity 1 6 12 6 1 1 1 2 2 2 1 2 4 1 2 1 6 12 1 2 6 Unit EA EA EA EA EA EA EA EA EA EA EA EA EA EA EA EA EA EA EA EA EA NSN 40 / 537
  • 142.
  • 143.
    Bracket (MW24024000000LBG) Item no. 1 2 3 4 5 6 7 8 9 10 11 12 13 Articleno. I000160 I000046 I006092 I000038 I000035 I006094TAN686A I002776 I000043 I000136 I006095 I000135 I005322 I006093TAN686A Description Hexagon bolt Washer Bracket Washer Hexagon nut Frame holder Washer Hexagon nut Hexagon bolt Rubber strip Hexagon bolt Hexagon bolt Frame holder Additional partname ISO4017-M16x110-8.8-A2P ISO7090-16-140HV-A2P DIN7349-B13-A2P ISO7042-M12-8-A2P ISO7090-12-140HV-A2P ISO7042-M16-8-A2P ISO4017-M12x40-8.8-A2P ISO4017-M12x35-8.8-A2P ISO4014-M12x110-8.8-A2P Commercial in confidence Quantity 2 4 4 16 12 1 10 2 8 4 2 4 1 Unit EA EA EA EA EA EA EA EA EA EA EA EA EA NSN 42 / 537
  • 144.
  • 145.
    Pipe (MW24024000000LBG) Item no. 1 2 3 4 5 6 7 8 9 10 11 12 13 Articleno. I009519 I006100 I000029 I000027 I000121 I006097 I000023 I000018 I003613 I009952 I006334 I009951 I009518 Description Deutz charge air tube Ø90x150 Holder Washer Spring ring Hexagon bolt Pipe Washer Spring ring Hexagon bolt Water tube Ø80x70 Pipe Water tube Ø50x80 Deutz cooling water tube Ø70x90 Additional partname ISO7093-10-140HV-A2P DIN127-B10-A2P ISO4017-M10x25-8.8-A2P DIN7349-B8,4-A2P DIN127-B8-A2P ISO4017-M8x90-8.8-A2P Cooler Commercial in confidence Quantity 1 1 2 2 2 1 2 2 2 1 1 0,04 0,15 Unit EA EA EA EA EA EA EA EA EA EA EA M M NSN 44 / 537
  • 146.
    Cooling system housing(MW24024050900LBG) Commercial in confidence 45 / 537
  • 147.
    Cooling system housing(MW24024000000LBG) Item no. 1 2 3 4 5 6 7 8 9 10 11 12 13 Article no. I006083TAN686A I006350TAN686A I000031 I006790 I006081 I000027 I000122 I006082TAN686A I010236TAN686A I006078TAN686A I004426 I000029 I006079TAN686A Description Retaining plate Retaining plate Washer Hexagon nut Sealing band Spring ring Hexagon bolt Retaining plate Clamping sheet cooler MW240 Cover plate Edge protector Washer Cover plate Additional partname DIN7349-B10,5-A2P ISO7042-M10-8-A2P 40x10x750 DIN127-B10-A2P ISO4017-M10x30-8.8-A2P ISO7093-10-140HV-A2P Commercial in confidence Quantity 1 2 12 6 6 12 12 1 2 1 n.B 6 1 Unit EA EA EA EA EA EA EA EA EA EA M EA EA NSN 46 / 537
  • 148.
  • 149.
    Cooler holder (MW24024000000LBG) Itemno. 1 2 3 4 5 6 7 8 9 10 11 Article no. I000145 I000038 I000138 I006069 I006070 I006071 I000136 I006072 I000035 I006073 I003862 Description Hexagon bolt Washer Hexagon bolt Clamp Clamp Clamp Hexagon bolt Clamp Hexagon nut Rubber buffer Rubber buffer Additional partname ISO4017-M12x100-8.8-A2P DIN7349-B13-A2P ISO4017-M12x45-8.8-A2P ISO4017-M12x40-8.8-A2P ISO7042-M12-8-A2P D75x40-M12 Commercial in confidence Quantity 4 24 6 2 2 2 2 2 12 4 3 Unit EA EA EA EA EA EA EA EA EA EA EA NSN 48 / 537
  • 150.
    Cooler with frame(MW24024050100LBG) Commercial in confidence 49 / 537
  • 151.
    Cooler with frame(MW24024000000LBG) Item no. 1 2 3 4 5 6 7 8 9 10 11 12 13 Article no. S006049 I006049 I004610 S006048 I006048 I000109 I000017 I006050TAN686A I004228 I000005 I006060 I000007 I006051TAN686A Description Air intercooler complete Air intercooler Sealing band Water cooler Water cooler Hexagon bolt Washer B 8,4 Cross beam Fillister head screw Washer Fastening clamp Hexagon nut Cooler frame Additional partname RT400/Mue 30x18 RT400/Mue ISO4017-M8x20-8.8-A2P DIN125 galvanized ISO4762-M5x20-8.8-A2P ISO7090-5-140HV-A2P D13mm ISO7042-M5-8-A2P Commercial in confidence Quantity 1 1 1,1 1 1 4 2 1 1 2 2 1 1 Unit EA EA M EA EA EA EA EA EA EA EA EA EA NSN 50 / 537
  • 152.
  • 153.
    Fan, drive (MW24024000000LBG) Itemno. 1 2 3 4 5 6 7 8 9 10 11 12 13 14 15 16 17 18 19 20 21 22 23 24 25 26 27 28 29 Article no. S010036 I000099 I000011 I006060 I002713 I003350 I003351 I000017 I000018 I000112 I006058 I002941 I000397 I006059 I002940 S010015 I006270 I006057 I006054 I006056 I006067 I000034 I000133 I006055 I000038 I000143 I000030 I000124 I006281TAN686A Description Fan MW240 1.2 cpl. Hexagon bolt Washer Fastening clamp Fan impeller Fan repair kit for MW240 (3 blades) Seal set Washer Spring ring Hexagon bolt Bearing device Axle with flange Snap-ring Angular ball bearing Bearing shell Additional partname ISO4017-M6x20-8.8-A2P ISO7090-6-140HV-A2P D13mm for fan MMW240/370 ISO7090-8-140HV-A2P DIN127-B8-A2P ISO4017-M8x35-8.8-A2P J90 DIN 472 3308 B-2RS1TN9 Fan pulleys incl. clamping elements, mounting mate Distance Taperlock bushing Belt pulley Spacer bushing Ring washer Spring ring Hexagon bolt Feather key Washer Hexagon bolt Nord-Lock retaining washer Hexagon bolt Support fan D38 /2012 SPB 160x2 DIN127-B12-A2P ISO4017-M12x30-8.8-A2P DIN6885-A-10x08x40 DIN7349-B13-A2P ISO4017-M12x75-8.8-A2P NL10SS ISO4017-M10x40-8.8-A2P Commercial in confidence Quantity 1 2 2 2 1 1 1 6 6 6 1 1 2 1 1 1 1 1 1 1 1 1 1 1 6 6 8 8 1 Unit EA EA EA EA EA EA EA EA EA EA EA EA EA EA EA EA EA EA EA EA EA EA EA EA EA EA EA EA EA NSN 2930-12-384-3846 52 / 537
  • 154.
    Attachment cooling system- engine (MW24024051200LBG) Commercial in confidence 53 / 537
  • 155.
    Attachment cooling system- engine (MW24024000000LBG) Item no. 1 2 3 4 Article no. I005239 I000252 I000788 I006219 Description Hexagon Bolt Hexagon nut Belt Powerbelt Additional partname DIN933-M12x120-8.8-A2P ISO7042-M12-10-A2P DIN7753-SPA1957 Commercial in confidence Quantity 1 1 2 1 Unit EA EA EA EA NSN 3030-12-384-6518 54 / 537
  • 156.
  • 157.
    Pipe (MW24024000000LBG) Item no. 1 2 3 4 5 6 7 8 Articleno. I009952 I006118 I009529 I006117 I000123 I000026 I006296 I006790 Description Water tube Ø80x70 Pipe Deutz cooling water bow Ø70x90° Pipe Hexagon bolt Washer Clamp Hexagon nut Additional partname ISO4017-M10x35-8.8-A2P ISO7090-10-140HV-A2P D13 ISO7042-M10-8-A2P Commercial in confidence Quantity 1 1 1 1 1 2 1 1 Unit EA EA EA EA EA EA EA EA NSN 56 / 537
  • 158.
    Charge air cooler,drive (MW24024050300LBG) Commercial in confidence 57 / 537
  • 159.
    Charge air cooler,drive (MW24024000000LBG) Item no. 1 2 3 4 5 6 7 8 9 10 11 12 13 14 15 16 Article no. S010014TAN686A I000402 I000038 I000036 I000136 I006064 I000134 I000034 I006065 I000380 I005989 I006068 I006351TAN686A I000397 I006062 I006061 Description Bearing unit fan wheel Shim ring Washer Nord-Lock retaining washer Hexagon bolt Bearing device Hexagon bolt Spring ring Guide washer Grooved ball bearing Shaft Feather key Bearing device Snap-ring Spacer ring Belt pulley Additional partname D40x50x1 DIN7349-B13-A2P NL12SS ISO4017-M12x40-8.8-A2P ISO4017-M12x30-10.9-A2P DIN127-B12-A2P DIN625-6210-2R-S1 DIN6885-A-10x08x36 J90 DIN 472 Commercial in confidence Quantity 1 n.B. 4 4 4 1 2 2 1 2 1 1 1 1 1 1 Unit EA EA EA EA EA EA EA EA EA EA EA EA EA EA EA EA NSN 3020-12-384-6523 58 / 537
  • 160.
    Belt pulley complete(MW24024050600LBG) Commercial in confidence 59 / 537
  • 161.
    Belt pulley complete(MW24024000000LBG) Item no. 1 2 3 4 5 6 7 8 9 10 11 12 13 14 15 16 17 18 19 20 21 22 23 24 25 Article no. I000035 I000038 I005987TAN686A I003646 I000122 I000026 S010110 I000028 I005973 I003647 I006333 I005979 I005976TAN686A I000694 I000136 I002776 I000055 I000052 I000164 I000109 I000018 I000017 I005982 I003645 I000041 Description Hexagon nut Washer Holder Eyebolt Hexagon bolt Washer Belt pulley Hexagon nut Lever Belt pulley Fillister head screw Sliding bushing Base plate Lubricating nipple Hexagon bolt Washer Washer Spring ring Hexagon bolt Hexagon bolt Spring ring Washer Guide washer Compression spring Hexagon nut Additional partname ISO7042-M12-8-A2P DIN7349-B13-A2P DIN444-A2-BM-M16x200 ISO4017-M10x30-8.8-A2P ISO7090-10-140HV-A2P ISO7042-M10-8-A2P ISO4762-M10x55-10.9-A2P DIN71412-H2-M6x1-A2P ISO4017-M12x40-8.8-A2P ISO7090-12-140HV-A2P ISO7090-20-140HV-A2P DIN127-B20-A2P ISO4017-M20x40-8.8-A2P ISO4017-M8x20-8.8-A2P DIN127-B8-A2P ISO7090-8-140HV-A2P D389A-05 ISO4032-M16-8-A2P Commercial in confidence Quantity 4 4 1 1 1 1 1 1 1 1 1 2 1 1 4 4 1 1 1 4 4 4 2 1 1 Unit EA EA EA EA EA EA EA EA EA EA EA EA EA EA EA EA EA EA EA EA EA EA EA EA EA NSN 60 / 537
  • 162.
    Coolant expansion reservoirincl. connections (MW24024050800LBG) Commercial in confidence 61 / 537
  • 163.
    Coolant expansion reservoirincl. connections (MW24024000000LBG) Item no. 1 2 3 4 5 6 7 8 9 10 11 12 13 14 15 16 17 18 Article no. I000122 I000029 S010016 I001128 I003564 I001128 I000648 I003061 I004448 I006075 I006076 I006053 I000639 I003256 I000615 I000564 I006074 I000028 Description Hexagon bolt Washer Coolant expansion reservoir incl. connections Expansion tank Cap Expansion tank Screw plug Level switch Copper washer Level boss Fitting Fitting Cap nut Ferrule (cutting ring) Reduction fitting Threaded elbow joint Fitting Hexagon nut Additional partname ISO4017-M10x30-8.8-A2P ISO7093-10-140HV-A2P VSTI1/2ED KNS-A-3 22x28x1,5 G 1/2" 40 mm 1/2" GE10LR1/2EDOMD M06LX DPR06LX RED08/06LVITOMD EW08LVITOMD GE08LR1/2EDOMD ISO7042-M10-8-A2P Commercial in confidence Quantity 4 8 1 1 1 1 3 1 2 2 1 1 1 1 1 1 1 4 Unit EA EA EA EA EA EA EA EA EA EA EA EA EA EA EA EA EA EA NSN 62 / 537
  • 164.
    Compressor for Minicomplete with filter (MW24024050500LBG) Commercial in confidence 63 / 537
  • 165.
    Compressor for Minicomplete with filter (MW24024000000LBG) Item no. 1 2 3 4 5 6 7 8 9 10 11 Article no. I000028 I000026 I002929 I001883 I002520 I000053 I001880TAN686A I000123 I001881 I001882 I001879 Description Hexagon nut Washer Compressor unit Fitting Hose Hexagon nut Retaining plate Hexagon bolt Adapter Air filter housing Filter Additional partname ISO7042-M10-8-A2P ISO7090-10-140HV-A2P 24 V 6 LL M10x1 PVC-9x3-15bar ISO7042-M20-8-A2P ISO4017-M10x35-8.8-A2P complete Commercial in confidence Quantity 2 4 1 2 n.B. 1 1 2 1 1 1 Unit EA EA EA EA M EA EA EA EA EA EA NSN 2940-12-384-4156 64 / 537
  • 166.
  • 167.
    Pipe (MW24024000000LBG) Item no. 1 2 3 4 5 6 Articleno. I006110 I000292 I000725 I009952 I006114 I009519 Description Retaining plate Hose clamp Insulating mat Water tube Ø80x70 Pipe Deutz charge air tube Ø90x150 Additional partname DIN3017-D70-90 Commercial in confidence Quantity 1 2 n.B. 1 1 1 Unit EA EA M EA EA EA NSN 66 / 537