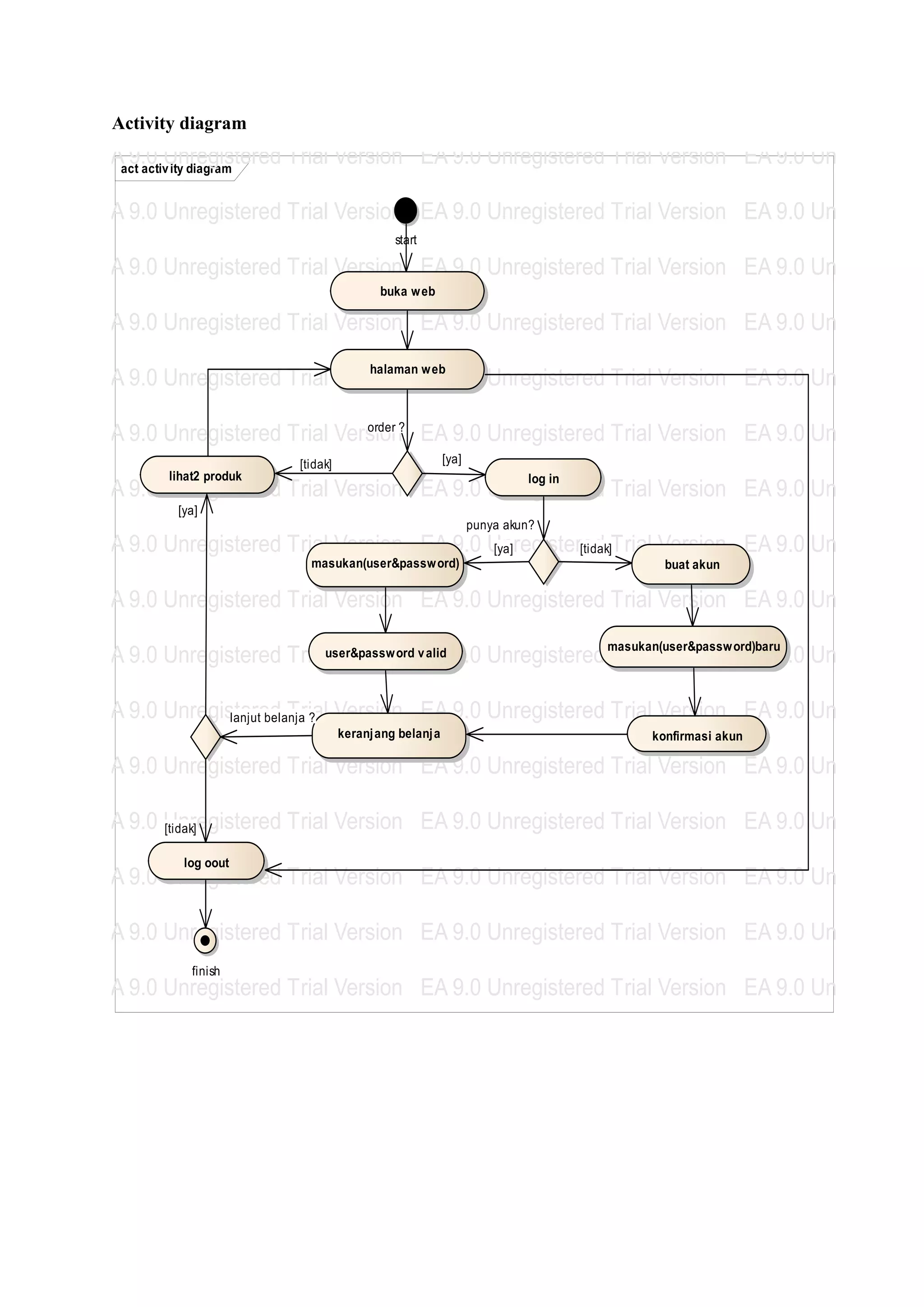
Activity diagram
EAact activ ity diagram
   9.0 Unregistered Trial Version EA 9.0 Unregistered Trial Version EA 9.0 Unregistered

EA 9.0 Unregistered Trial Version EA 9.0 Unregistered Trial Version EA 9.0 Unregistered
                                             start

EA 9.0 Unregistered Trial Version EA 9.0 Unregistered Trial Version EA 9.0 Unregistered
                                          buka w eb

EA 9.0 Unregistered Trial Version EA 9.0 Unregistered Trial Version EA 9.0 Unregistered
                             halaman w eb
EA 9.0 Unregistered Trial Version EA 9.0 Unregistered Trial Version EA 9.0 Unregistered

EA 9.0 Unregistered Trial Version? EA 9.0 Unregistered Trial Version EA 9.0 Unregistered
                             order

                         [tidak]                         [ya]
         lihat2 produk                                                   log in
EA 9.0 Unregistered Trial Version EA 9.0 Unregistered Trial Version EA 9.0 Unregistered
          [ya]
                                                                punya akun?
EA 9.0 Unregistered Trial Version EA 9.0 Unregistered Trial Version EA 9.0 Unregistered
                                         [ya]      [tidak]
                           masukan(user&passw ord)                                  buat akun

EA 9.0 Unregistered Trial Version EA 9.0 Unregistered Trial Version EA 9.0 Unregistered

EA 9.0 Unregistered Trialuser&passw ord vEA 9.0 Unregistered masukan(user&passw ord)baru9.0 Unregistered
                          Version alid                       Trial Version EA

EA 9.0 Unregistered Trial Version EA 9.0 Unregistered Trial Version EA 9.0 Unregistered
              lanjut belanja ?
                                   keranj ang belanj a                            konfirmasi akun

EA 9.0 Unregistered Trial Version EA 9.0 Unregistered Trial Version EA 9.0 Unregistered

EA 9.0 Unregistered Trial Version EA 9.0 Unregistered Trial Version EA 9.0 Unregistered
       [tidak]

           log oout
EA 9.0 Unregistered Trial Version EA 9.0 Unregistered Trial Version EA 9.0 Unregistered

EA 9.0 Unregistered Trial Version EA 9.0 Unregistered Trial Version EA 9.0 Unregistered
             finish
EA 9.0 Unregistered Trial Version EA 9.0 Unregistered Trial Version EA 9.0 Unregistered

EA 9.0 Unregistered Trial Version EA 9.0 Unregistered Trial Version EA 9.0 Unregistered

EA 9.0 Unregistered Trial Version EA 9.0 Unregistered Trial Version EA 9.0 Unregistered

EA 9.0 Unregistered Trial Version EA 9.0 Unregistered Trial Version EA 9.0 Unregistered

EA 9.0 Unregistered Trial Version EA 9.0 Unregistered Trial Version EA 9.0 Unregistered

EA 9.0 Unregistered Trial Version EA 9.0 Unregistered Trial Version EA 9.0 Unregistered
Use case Unregistered Trial Version EA 9.0 Unregistered Trial Version EA 9.0 Unregistered Trial Version
 EA 9.0 diagram
uc Use Case Model
 EA 9.0 Unregistered Trial Version EA 9.0 Unregistered Trial Version EA 9.0 Unregistered Trial Version
                                                       sistem toko online
 EA 9.0 Unregistered Trial Version EA 9.0 Unregistered Trial Version EA 9.0 Unregistered Trial Version
                                                        mengelola update
                                                                                          produk
                         halaman w eb                        daftar akun
 EA 9.0 Unregistered Trial Version «extend» Unregistered Trial Version EA 9.0 Unregistered Trial Version
                                     EA 9.0

 EA 9.0 Unregistered Trial Version «extend»9.0 Unregistered Trial Version EA 9.0 Unregistered Trial Version
                                     EA                   mengepak&mengirim
                                 «extend»                                          pesanan client
                                                           lihat produk
 EAclient Unregistered Trial Version EA 9.0 Unregistered Trial Version EA 9.0 Unregistered Trial Version
    9.0
                                                                                                          admin
                                        order produk
                                                                                         melaporkan
 EA 9.0 Unregistered Trial Version EA 9.0 Unregistered Trial Version EA 9.0 Unregistered Trial Version
                                                                                      pengiriman barang
                                                       «include»
                                                                          log in

 EA 9.0 Unregistered Trialout
                      sign
                           Version EA 9.0 Unregistered Trial Version EA 9.0 Unregistered Trial Version
                                                       «include»

 EA 9.0 Unregistered Trial Version EA 9.0 Unregistered Trial Version EA 9.0 Unregistered Trial Version
                                                                      transaksi pmbayaran


 EA 9.0 Unregistered Trial Version EA 9.0 Unregistered Trial Version EA 9.0 Unregistered Trial Version

 EA 9.0 Unregistered Trial Version EA 9.0 Unregistered Trial Version EA 9.0 Unregistered Trial Version

 EA 9.0 Unregistered Trial Version EA 9.0 Unregistered Trial Version EA 9.0 Unregistered Trial Version
Sequence akunbaru
 EA 9.0 Unregistered Trial Version EA 9.0 Unregistered Trial Version EA 9.0 Unregistered Trial Version
  EA 9.0 Unregistered Trial Version EA 9.0 Unregistered Trial Version EA 9.0 Unregis
 sd sequence akun baru
 EA 9.0 Unregistered Trial Version EA 9.0 Unregistered Trial Version EA 9.0 Unregistered Trial Version
  EA 9.0 Unregistered Trial Version EA 9.0 Unregistered Trial Version EA 9.0 Unregis
 EA 9.0 Unregistered Trial Version EA 9.0 Unregistered Trial Version EA 9.0 Unregistered Trial Version
           client
  EA 9.0 Unregistered Trial Version EA 9.0 konfirmasi Version Trial Version EATrial Version
                                                    Unregistered EA 9.0 Unregistered 9.0 Unregis
 EA 9.0 Unregistered Trial Version EA 9.0 Unregistered Trial akun
                 menu log in       proses buat akun


 EA 9.0 Unregistered Trial Version EA 9.0 Unregistered Trial Version Trial Version EATrial Version
  EA 9.0 Unregistered Trial Version EA 9.0 Unregistered EA 9.0 Unregistered 9.0 Unregis
          buka web()

                      masukan (user&password)
 EA 9.0 Unregistered Trial Version EA 9.0 Unregistered Trial Version EA 9.0 Unregistered Trial Version
  EA 9.0 Unregistered Trial Version EA 9.0 Unregistered Trial Version EA 9.0 Unregis
                                                              akun selesai()
 EA 9.0 Unregistered Trial Version EA 9.0 Unregistered Trial Version EA 9.0 Unregistered Trial Version
  EA 9.0 Unregistered Trial Version EA 9.0 Unregistered Trial Version EA 9.0 Unregis
 EA 9.0 Unregistered Trial Version EA 9.0 Unregistered Trial Version EA 9.0 Unregistered Trial Version

 EA 9.0 Unregistered Trial Version EA 9.0 Unregistered Trial Version Trial Version EATrial Version
  EA 9.0 Unregistered Trialkonfirmasi akun selesai() Unregistered EA 9.0 Unregistered 9.0 Unregis
                                 Version EA 9.0

 EA 9.0 Unregistered Trial Version EA 9.0 Unregistered Trial Version Trial Version EATrial Version
  EA 9.0 Unregistered Trial Version EA 9.0 Unregistered EA 9.0 Unregistered 9.0 Unregis
 EA 9.0 Unregistered Trial Version EA 9.0 Unregistered Trial Version EA 9.0 Unregistered Trial Version
  EA 9.0 Unregistered Trial Version EA 9.0 Unregistered Trial Version EA 9.0 Unregis
 EA 9.0 Unregistered Trial Version EA 9.0 Unregistered Trial Version EA 9.0 Unregistered Trial Version
  EA 9.0 Unregistered Trial Version EA 9.0 Unregistered Trial Version EA 9.0 Unregis
 EA 9.0 Unregistered Trial Version EA 9.0 Unregistered Trial Version EA 9.0 Unregistered Trial Version

 EA 9.0 Unregistered Trial Version EA 9.0 Unregistered Trial Version Trial Version EATrial Version
  EA 9.0 Unregistered Trial Version EA 9.0 Unregistered EA 9.0 Unregistered 9.0 Unregis

 EA 9.0 Unregistered Trial Version EA 9.0 Unregistered Trial Version Trial Version EATrial Version
  EA 9.0 Unregistered Trial Version EA 9.0 Unregistered EA 9.0 Unregistered 9.0 Unregis
 EA 9.0 Unregistered Trial Version EA 9.0 Unregistered Trial Version EA 9.0 Unregistered Trial Version
  EA 9.0 Unregistered Trial Version EA 9.0 Unregistered Trial Version EA 9.0 Unregis
 EA 9.0 Unregistered Trial Version EA 9.0 Unregistered Trial Version EA 9.0 Unregistered Trial Version
  EA 9.0 Unregistered Trial Version EA 9.0 Unregistered Trial Version EA 9.0 Unregis
 EA 9.0 Unregistered Trial Version EA 9.0 Unregistered Trial Version EA 9.0 Unregistered Trial Version
Sequence log in diagram

EA 9.0 Unregistered Trial Version EA 9.0 Unregistered Trial Version EA 9.0 Unregiste
sd sequence log in diagram


EA 9.0 Unregistered Trial Version EA 9.0 Unregistered Trial Version EA 9.0 Unregiste
       client
EA 9.0 Unregisteredmenu log Version vEA 9.0 Unregistered Trialhalaman web EA 9.0 Unregiste
                    Trial in         alidasi akun akun client  Version
          masukan(user&password)

EA 9.0 Unregistered Trial Version EA 9.0 Unregistered Trial Version EA 9.0 Unregiste
                                   validasi(user&password)


EA 9.0 Unregistered Trial Version EA 9.0benar(user)
                                         Unregistered Trial Version EA 9.0 Unregiste

EA 9.0 Unregistered Trial Version EA 9.0 Unregistered Trial Version EA 9.0 Unregiste
                                       benar(password)

                                                             akun valid()
EA 9.0 Unregistered Trial Version EA 9.0 Unregistered Trial Version EA 9.0 Unregiste
                                                                            order produk()
EA 9.0 Unregistered Trial Version EA 9.0 Unregistered Trial Version EA 9.0 Unregiste

EA 9.0 Unregistered Trial Version EA 9.0 Unregistered Trial Version EA 9.0 Unregiste

EA 9.0 Unregistered Trial Version EA 9.0 Unregistered Trial Version EA 9.0 Unregiste

EA 9.0 Unregistered Trial Version EA 9.0 Unregistered Trial Version EA 9.0 Unregiste

EA 9.0 Unregistered Trial Version EA 9.0 Unregistered Trial Version EA 9.0 Unregiste

EA 9.0 Unregistered Trial Version EA 9.0 Unregistered Trial Version EA 9.0 Unregiste

EA 9.0 Unregistered Trial Version EA 9.0 Unregistered Trial Version EA 9.0 Unregiste

EA 9.0 Unregistered Trial Version EA 9.0 Unregistered Trial Version EA 9.0 Unregiste

EA 9.0 Unregistered Trial Version EA 9.0 Unregistered Trial Version EA 9.0 Unregiste

EA 9.0 Unregistered Trial Version EA 9.0 Unregistered Trial Version EA 9.0 Unregiste
Sequence order barang
      EA 9.0 Unregistered Trial Version EA 9.0 Unregistered Trial Version EA 9.0 Unregis
    sd sequence order barang


      EA 9.0 Unregistered Trial Version EA 9.0 Unregistered Trial Version EA 9.0 Unregis
             client
      EA 9.0 Unregistered Trial ang belanj a EAakun Unregisteredeb
                halaman w eb keranj Version     9.0      halaman w Trial Version EA 9.0 Unregis
                 pilih produk()
      EA 9.0 Unregistered Trial Version EA 9.0 Unregistered Trial Version EA 9.0 Unregis
                                  daftar(produk yg
      EA 9.0 Unregistered Trial Version EA 9.0 Unregistered Trial Version EA 9.0 Unregis
                                  diorder)

                                                     simpan daftar
                                                     order()
      EA 9.0 Unregistered Trial Version EA 9.0 Unregistered Trial Version EA 9.0 Unregis
                                                                     piliihn(log
                                                                     out/belanja lagi)
      EA 9.0 Unregistered Trial Version EA 9.0 Unregistered Trial Version EA 9.0 Unregis

      EA 9.0 Unregistered Trial Version EA 9.0 Unregistered Trial Version EA 9.0 Unregis
   Sequence log out
      EA 9.0 Unregistered Trial Version EA 9.0 Unregistered Trial Version EA 9.0 Unregis
EA 9.0 Unregistered Trial Version EA 9.0 Unregistered Trial Version EA 9.0 Unregistered
   sd sequence log out
      EA 9.0 Unregistered Trial Version EA 9.0 Unregistered Trial Version EA 9.0 Unregis
EA 9.0 Unregistered Trial Version EA 9.0 Unregistered Trial Version EA 9.0 Unregistered
      EA 9.0 Unregistered Trial Version EA 9.0 Unregistered Trial Version EA 9.0 Unregis
            client
EA 9.0 Unregistered Trial Version EA halaman w eb
                         halaman w eb        proses         9.0 Unregistered Trial Version EA 9.0 Unregistered
      EA 9.0 Unregistered Trial Version EA 9.0 Unregistered Trial Version EA 9.0 Unregis
                pilih log out()
EA 9.0 Unregistered Trial Version EA 9.0 Unregistered Trial Version EA 9.0 Unregistered
      EA 9.0 Unregistered Trial Version EA 9.0 Unregistered Trial Version EA 9.0 Unregis
                                   log out()
EA 9.0 Unregistered Trial Version EA 9.0 Unregistered Trial Version EA 9.0 Unregistered
      EA 9.0 Unregistered Trial Version EA 9.0 Unregistered Trial Version EA 9.0 Unregis
                                                    tampilkan()
EA 9.0 Unregistered Trial Version EA 9.0 Unregistered Trial Version EA 9.0 Unregistered
      EA 9.0 Unregistered Trial Version EA 9.0 Unregistered Trial Version EA 9.0 Unregis
EA 9.0 Unregistered Trial Version EA 9.0 Unregistered Trial Version EA 9.0 Unregistered
      EA 9.0 Unregistered Trial Version EA 9.0 Unregistered Trial Version EA 9.0 Unregis
EA 9.0 Unregistered Trial Version EA 9.0 Unregistered Trial Version EA 9.0 Unregistered
      EA 9.0 Unregistered Trial Version EA 9.0 Unregistered Trial Version EA 9.0 Unregis
EA 9.0 Unregistered Trial Version EA 9.0 Unregistered Trial Version EA 9.0 Unregistered
      EA 9.0 Unregistered Trial Version EA 9.0 Unregistered Trial Version EA 9.0 Unregis
EA 9.0 Unregistered Trial Version EA 9.0 Unregistered Trial Version EA 9.0 Unregistered
      EA 9.0 Unregistered Trial Version EA 9.0 Unregistered Trial Version EA 9.0 Unregis
EA 9.0 Unregistered Trial Version EA 9.0 Unregistered Trial Version EA 9.0 Unregistered
      EA 9.0 Unregistered Trial Version EA 9.0 Unregistered Trial Version EA 9.0 Unregis
EA 9.0 Unregistered Trial Version EA 9.0 Unregistered Trial Version EA 9.0 Unregistered
      EA 9.0 Unregistered Trial Version EA 9.0 Unregistered Trial Version EA 9.0 Unregis
EA 9.0 Unregistered Trial Version EA 9.0 Unregistered Trial Version EA 9.0 Unregistered
      EA 9.0 Unregistered Trial Version EA 9.0 Unregistered Trial Version EA 9.0 Unregis
EA 9.0 Unregistered Trial Version EA 9.0 Unregistered Trial Version EA 9.0 Unregistered
      EA 9.0 Unregistered Trial Version EA 9.0 Unregistered Trial Version EA 9.0 Unregis
EA 9.0 Unregistered Trial Version EA 9.0 Unregistered Trial Version EA 9.0 Unregistered
      EA 9.0 Unregistered Trial Version EA 9.0 Unregistered Trial Version EA 9.0 Unregis
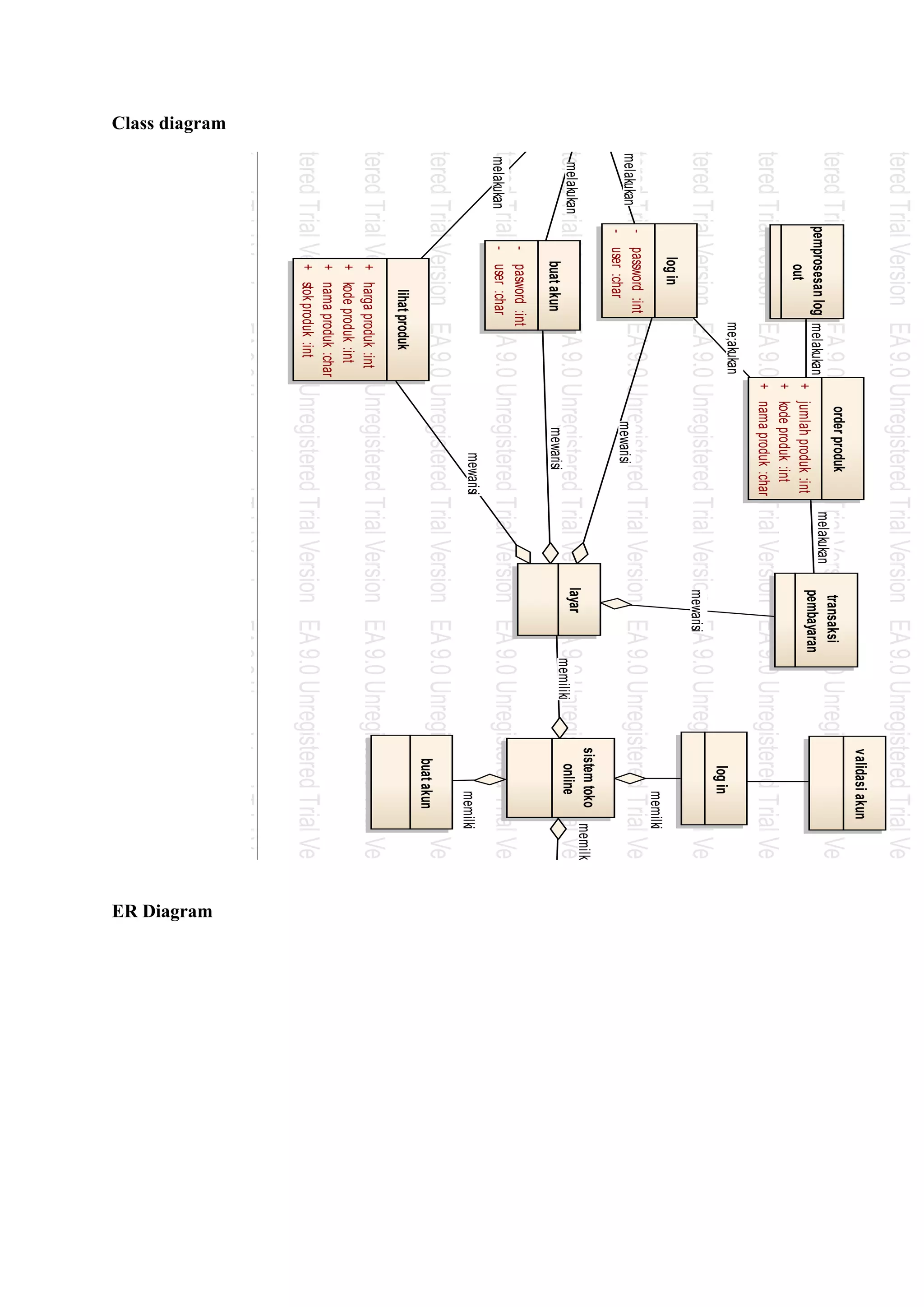
class class diagram
EA 9.0 Unregistered Trial Version EA 9.0 Unregistered Trial Version EA 9.0 Unregistered Trial Version EA 9.0 Unregistered Trial Version EA 9.0 Unre
                                                                                                validasi akun
                                                              order produk
EA 9.0 Unregistered Trial Version EA 9.0 Unregistered Trial Version EA 9.0 Unregistered Trial Version EA 9.0 Unregistered Trial Version EA 9.0 Unre
                                                       melakukan
                                 pemprosesan log melakukan
                                                                  transaksi
                                                           + jumlah produk :int    pembayaran
                                       out
                                                           + kode produk :int
EA 9.0 Unregistered Trial Version EA 9.0 Unregistered Trial Version EA 9.0 Unregistered Trial Version EA 9.0 Unregistered Trial Version EA 9.0 Unre
                                         + nama produk :char
                                                     me;akukan
                                                                                                   log in
EA 9.0 Unregistered Trial Version EA 9.0 Unregistered Trial Version EA 9.0 Unregistered Trial Version EA 9.0 Unregistered Trial Version EA 9.0 Unre
                                                                  mewarisi
                                      log in
                                                                                                        memilki
EA 9.0 Unregistered Trial Version EA 9.0 Unregistered Trial Version EA 9.0 Unregistered Trial Version EA 9.0 Unregistered Trial Version EA 9.0 Unre
              melakukan
                        - password :int
                                             mewarisi
                                 - user :char
     halaman web                                                                                sistem toko     memilki
EA 9.0 Unregistered Trial Version EA 9.0 Unregistered Trial Version EA 9.0 Unregistered Trial Version produk9.0 Unregistered Trial Version EA 9.0 Unre
                melakukan
                            buat akun        mewarisi
                                                                  layar
                                                                        memiliki    online         order EA
                                    - pasword :int
EA 9.0 Unregistered Trial Version EA 9.0 Unregistered Trial Version EA 9.0 Unregistered Trial Version EA 9.0 Unregistered Trial Version EA 9.0 Unre
               melakukan  - user :char
                                                                        mewarisi                        memilki
EA 9.0 Unregistered Trial Version EA 9.0 Unregistered Trial Version EA 9.0 Unregisteredakun Version EA 9.0 Unregistered Trial Version EA 9.0 Unre
                                                                                    buat
                                                                                         Trial
                                               lihat produk
EA 9.0 Unregistered Trial Version EA 9.0 Unregistered Trial Version EA 9.0 Unregistered Trial Version EA 9.0 Unregistered Trial Version EA 9.0 Unre
                                       + harga produk :int
                                       + kode produk :int
                                       + nama produk :char
EA 9.0 Unregistered Trial Versionproduk :int Unregistered Trial Version EA 9.0 Unregistered Trial Version EA 9.0 Unregistered Trial Version EA 9.0 Unre
                            + stok EA 9.0
EA 9.0 Unregistered Trial Version EA 9.0 Unregistered Trial Version EA 9.0 Unregistered Trial Version EA 9.0 Unregistered Trial Version EA 9.0 Unre
                 Class diagram




                                                                                                                          ER Diagram
EA 9.0 Unregistered Trial Version EA 9.0 Unregistered Trial Version EA 9.0 Unregistered Trial Version EA 9.0 Unregistered Trial Version EA 9.0 Unre
EA 9.0 Unregistered Trial Version EA 9.0 Unregistered Trial Version EA 9.0 Unregistered Trial Version EA 9.0 Unregistered Trial Version EA 9.0 Unre
EA 9.0 Unregistered Trial Version EA 9.0 Unregistered Trial Version EA 9.0 Unregistered Trial Version EA 9.0 Unregistered Trial Version EA 9.0 Unre
Nama produk
                                       User                                                                    Kode produk    Kode produk             Stok produk
                   Password
                                                         No HP
                                                                            No client
                  email

                                                                                              Order
                                       Client                                                                                                produk




                                                    No client                 Jumlah
                rekening                                                                                       Harga produk    Nama produk              Harga produk
                                                                              produk          Total
                                                                                            pembelian

                                                Alamat




                                                                            Password                username                                            Kode produk

                  Email                   uang                                                                   email

                           Mengiirim
                                                                                            admin                                            update




                                                                 rekening                                                        Harga produk            Stok produk
                  alamat
                                                                                  No telp                      alamat
                              No client             No HP




EA 9.0 Unregistered Trial Version EA 9.0 Unregistered Trial Version EA 9.0 Unregistered Trial Vers
              Interface
          ui Use Case Model


EA 9.0 Unregistered Trial Version EA 9.0 Unregistered Trial Version EA 9.0 Unregistered Trial Vers
             toko online




                      GO store...
EA 9.0 Unregistered Trial Version EA 9.0 Unregistered Trial Version EA 9.0 Unregistered Trial Vers

EA 9.0 Unregistered Trial Version EA 9.0 Unregistered Trial Version EA 9.0 Unregistered Trial Vers
                                                 kata pencarian                                        semua kategori         CARI
EA 9.0 Unregistered Trial Version EA 9.0 Unregistered Trial Version EA 9.0 Unregistered Trial Vers
                                                                                  info produk
EA 9.0 Unregistered Trial Version EA 9.0 Unregistered Trial Version EA 9.0 Unregistered Trial Vers
                       produk

EA 9.0 Unregistered Trial Version EA 9.0 Unregistered Trial Version EA 9.0 Unregistered Trial Vers
                      Rp. xxx.xxx
                            buy


EA 9.0 Unregistered Trial Version EA 9.0 Unregistered Trial Version EA 9.0 Unregistered Trial Vers
                       produk


EA 9.0 UnregisteredRp. xxx.xxx buy
                    Trial Version EA 9.0 Unregistered Trial Version EA 9.0 Unregistered Trial Vers

EA 9.0 Unregistered Trial Version EA 9.0 Unregistered log in Version EA 9.0 Unregistered Trial Vers
                                                      Trial daftar

EA 9.0 Unregistered Trial Version EA 9.0 Unregistered Trial Version EA 9.0 Unregistered Trial Vers

EA 9.0 Unregistered Trial Version EA 9.0 Unregistered Trial Version EA 9.0 Unregistered Trial Vers

EA 9.0 Unregistered Trial Version EA 9.0 Unregistered Trial Version EA 9.0 Unregistered Trial Vers

EA 9.0 Unregistered Trial Version EA 9.0 Unregistered Trial Version EA 9.0 Unregistered Trial Vers

EA 9.0 Unregistered Trial Version EA 9.0 Unregistered Trial Version EA 9.0 Unregistered Trial Vers

RPL_UML_toko online

  • 1.
    Activity diagram EAact activity diagram 9.0 Unregistered Trial Version EA 9.0 Unregistered Trial Version EA 9.0 Unregistered EA 9.0 Unregistered Trial Version EA 9.0 Unregistered Trial Version EA 9.0 Unregistered start EA 9.0 Unregistered Trial Version EA 9.0 Unregistered Trial Version EA 9.0 Unregistered buka w eb EA 9.0 Unregistered Trial Version EA 9.0 Unregistered Trial Version EA 9.0 Unregistered halaman w eb EA 9.0 Unregistered Trial Version EA 9.0 Unregistered Trial Version EA 9.0 Unregistered EA 9.0 Unregistered Trial Version? EA 9.0 Unregistered Trial Version EA 9.0 Unregistered order [tidak] [ya] lihat2 produk log in EA 9.0 Unregistered Trial Version EA 9.0 Unregistered Trial Version EA 9.0 Unregistered [ya] punya akun? EA 9.0 Unregistered Trial Version EA 9.0 Unregistered Trial Version EA 9.0 Unregistered [ya] [tidak] masukan(user&passw ord) buat akun EA 9.0 Unregistered Trial Version EA 9.0 Unregistered Trial Version EA 9.0 Unregistered EA 9.0 Unregistered Trialuser&passw ord vEA 9.0 Unregistered masukan(user&passw ord)baru9.0 Unregistered Version alid Trial Version EA EA 9.0 Unregistered Trial Version EA 9.0 Unregistered Trial Version EA 9.0 Unregistered lanjut belanja ? keranj ang belanj a konfirmasi akun EA 9.0 Unregistered Trial Version EA 9.0 Unregistered Trial Version EA 9.0 Unregistered EA 9.0 Unregistered Trial Version EA 9.0 Unregistered Trial Version EA 9.0 Unregistered [tidak] log oout EA 9.0 Unregistered Trial Version EA 9.0 Unregistered Trial Version EA 9.0 Unregistered EA 9.0 Unregistered Trial Version EA 9.0 Unregistered Trial Version EA 9.0 Unregistered finish EA 9.0 Unregistered Trial Version EA 9.0 Unregistered Trial Version EA 9.0 Unregistered EA 9.0 Unregistered Trial Version EA 9.0 Unregistered Trial Version EA 9.0 Unregistered EA 9.0 Unregistered Trial Version EA 9.0 Unregistered Trial Version EA 9.0 Unregistered EA 9.0 Unregistered Trial Version EA 9.0 Unregistered Trial Version EA 9.0 Unregistered EA 9.0 Unregistered Trial Version EA 9.0 Unregistered Trial Version EA 9.0 Unregistered EA 9.0 Unregistered Trial Version EA 9.0 Unregistered Trial Version EA 9.0 Unregistered
  • 2.
    Use case UnregisteredTrial Version EA 9.0 Unregistered Trial Version EA 9.0 Unregistered Trial Version EA 9.0 diagram uc Use Case Model EA 9.0 Unregistered Trial Version EA 9.0 Unregistered Trial Version EA 9.0 Unregistered Trial Version sistem toko online EA 9.0 Unregistered Trial Version EA 9.0 Unregistered Trial Version EA 9.0 Unregistered Trial Version mengelola update produk halaman w eb daftar akun EA 9.0 Unregistered Trial Version «extend» Unregistered Trial Version EA 9.0 Unregistered Trial Version EA 9.0 EA 9.0 Unregistered Trial Version «extend»9.0 Unregistered Trial Version EA 9.0 Unregistered Trial Version EA mengepak&mengirim «extend» pesanan client lihat produk EAclient Unregistered Trial Version EA 9.0 Unregistered Trial Version EA 9.0 Unregistered Trial Version 9.0 admin order produk melaporkan EA 9.0 Unregistered Trial Version EA 9.0 Unregistered Trial Version EA 9.0 Unregistered Trial Version pengiriman barang «include» log in EA 9.0 Unregistered Trialout sign Version EA 9.0 Unregistered Trial Version EA 9.0 Unregistered Trial Version «include» EA 9.0 Unregistered Trial Version EA 9.0 Unregistered Trial Version EA 9.0 Unregistered Trial Version transaksi pmbayaran EA 9.0 Unregistered Trial Version EA 9.0 Unregistered Trial Version EA 9.0 Unregistered Trial Version EA 9.0 Unregistered Trial Version EA 9.0 Unregistered Trial Version EA 9.0 Unregistered Trial Version EA 9.0 Unregistered Trial Version EA 9.0 Unregistered Trial Version EA 9.0 Unregistered Trial Version Sequence akunbaru EA 9.0 Unregistered Trial Version EA 9.0 Unregistered Trial Version EA 9.0 Unregistered Trial Version EA 9.0 Unregistered Trial Version EA 9.0 Unregistered Trial Version EA 9.0 Unregis sd sequence akun baru EA 9.0 Unregistered Trial Version EA 9.0 Unregistered Trial Version EA 9.0 Unregistered Trial Version EA 9.0 Unregistered Trial Version EA 9.0 Unregistered Trial Version EA 9.0 Unregis EA 9.0 Unregistered Trial Version EA 9.0 Unregistered Trial Version EA 9.0 Unregistered Trial Version client EA 9.0 Unregistered Trial Version EA 9.0 konfirmasi Version Trial Version EATrial Version Unregistered EA 9.0 Unregistered 9.0 Unregis EA 9.0 Unregistered Trial Version EA 9.0 Unregistered Trial akun menu log in proses buat akun EA 9.0 Unregistered Trial Version EA 9.0 Unregistered Trial Version Trial Version EATrial Version EA 9.0 Unregistered Trial Version EA 9.0 Unregistered EA 9.0 Unregistered 9.0 Unregis buka web() masukan (user&password) EA 9.0 Unregistered Trial Version EA 9.0 Unregistered Trial Version EA 9.0 Unregistered Trial Version EA 9.0 Unregistered Trial Version EA 9.0 Unregistered Trial Version EA 9.0 Unregis akun selesai() EA 9.0 Unregistered Trial Version EA 9.0 Unregistered Trial Version EA 9.0 Unregistered Trial Version EA 9.0 Unregistered Trial Version EA 9.0 Unregistered Trial Version EA 9.0 Unregis EA 9.0 Unregistered Trial Version EA 9.0 Unregistered Trial Version EA 9.0 Unregistered Trial Version EA 9.0 Unregistered Trial Version EA 9.0 Unregistered Trial Version Trial Version EATrial Version EA 9.0 Unregistered Trialkonfirmasi akun selesai() Unregistered EA 9.0 Unregistered 9.0 Unregis Version EA 9.0 EA 9.0 Unregistered Trial Version EA 9.0 Unregistered Trial Version Trial Version EATrial Version EA 9.0 Unregistered Trial Version EA 9.0 Unregistered EA 9.0 Unregistered 9.0 Unregis EA 9.0 Unregistered Trial Version EA 9.0 Unregistered Trial Version EA 9.0 Unregistered Trial Version EA 9.0 Unregistered Trial Version EA 9.0 Unregistered Trial Version EA 9.0 Unregis EA 9.0 Unregistered Trial Version EA 9.0 Unregistered Trial Version EA 9.0 Unregistered Trial Version EA 9.0 Unregistered Trial Version EA 9.0 Unregistered Trial Version EA 9.0 Unregis EA 9.0 Unregistered Trial Version EA 9.0 Unregistered Trial Version EA 9.0 Unregistered Trial Version EA 9.0 Unregistered Trial Version EA 9.0 Unregistered Trial Version Trial Version EATrial Version EA 9.0 Unregistered Trial Version EA 9.0 Unregistered EA 9.0 Unregistered 9.0 Unregis EA 9.0 Unregistered Trial Version EA 9.0 Unregistered Trial Version Trial Version EATrial Version EA 9.0 Unregistered Trial Version EA 9.0 Unregistered EA 9.0 Unregistered 9.0 Unregis EA 9.0 Unregistered Trial Version EA 9.0 Unregistered Trial Version EA 9.0 Unregistered Trial Version EA 9.0 Unregistered Trial Version EA 9.0 Unregistered Trial Version EA 9.0 Unregis EA 9.0 Unregistered Trial Version EA 9.0 Unregistered Trial Version EA 9.0 Unregistered Trial Version EA 9.0 Unregistered Trial Version EA 9.0 Unregistered Trial Version EA 9.0 Unregis EA 9.0 Unregistered Trial Version EA 9.0 Unregistered Trial Version EA 9.0 Unregistered Trial Version
  • 3.
    Sequence log indiagram EA 9.0 Unregistered Trial Version EA 9.0 Unregistered Trial Version EA 9.0 Unregiste sd sequence log in diagram EA 9.0 Unregistered Trial Version EA 9.0 Unregistered Trial Version EA 9.0 Unregiste client EA 9.0 Unregisteredmenu log Version vEA 9.0 Unregistered Trialhalaman web EA 9.0 Unregiste Trial in alidasi akun akun client Version masukan(user&password) EA 9.0 Unregistered Trial Version EA 9.0 Unregistered Trial Version EA 9.0 Unregiste validasi(user&password) EA 9.0 Unregistered Trial Version EA 9.0benar(user) Unregistered Trial Version EA 9.0 Unregiste EA 9.0 Unregistered Trial Version EA 9.0 Unregistered Trial Version EA 9.0 Unregiste benar(password) akun valid() EA 9.0 Unregistered Trial Version EA 9.0 Unregistered Trial Version EA 9.0 Unregiste order produk() EA 9.0 Unregistered Trial Version EA 9.0 Unregistered Trial Version EA 9.0 Unregiste EA 9.0 Unregistered Trial Version EA 9.0 Unregistered Trial Version EA 9.0 Unregiste EA 9.0 Unregistered Trial Version EA 9.0 Unregistered Trial Version EA 9.0 Unregiste EA 9.0 Unregistered Trial Version EA 9.0 Unregistered Trial Version EA 9.0 Unregiste EA 9.0 Unregistered Trial Version EA 9.0 Unregistered Trial Version EA 9.0 Unregiste EA 9.0 Unregistered Trial Version EA 9.0 Unregistered Trial Version EA 9.0 Unregiste EA 9.0 Unregistered Trial Version EA 9.0 Unregistered Trial Version EA 9.0 Unregiste EA 9.0 Unregistered Trial Version EA 9.0 Unregistered Trial Version EA 9.0 Unregiste EA 9.0 Unregistered Trial Version EA 9.0 Unregistered Trial Version EA 9.0 Unregiste EA 9.0 Unregistered Trial Version EA 9.0 Unregistered Trial Version EA 9.0 Unregiste
  • 4.
    Sequence order barang EA 9.0 Unregistered Trial Version EA 9.0 Unregistered Trial Version EA 9.0 Unregis sd sequence order barang EA 9.0 Unregistered Trial Version EA 9.0 Unregistered Trial Version EA 9.0 Unregis client EA 9.0 Unregistered Trial ang belanj a EAakun Unregisteredeb halaman w eb keranj Version 9.0 halaman w Trial Version EA 9.0 Unregis pilih produk() EA 9.0 Unregistered Trial Version EA 9.0 Unregistered Trial Version EA 9.0 Unregis daftar(produk yg EA 9.0 Unregistered Trial Version EA 9.0 Unregistered Trial Version EA 9.0 Unregis diorder) simpan daftar order() EA 9.0 Unregistered Trial Version EA 9.0 Unregistered Trial Version EA 9.0 Unregis piliihn(log out/belanja lagi) EA 9.0 Unregistered Trial Version EA 9.0 Unregistered Trial Version EA 9.0 Unregis EA 9.0 Unregistered Trial Version EA 9.0 Unregistered Trial Version EA 9.0 Unregis Sequence log out EA 9.0 Unregistered Trial Version EA 9.0 Unregistered Trial Version EA 9.0 Unregis EA 9.0 Unregistered Trial Version EA 9.0 Unregistered Trial Version EA 9.0 Unregistered sd sequence log out EA 9.0 Unregistered Trial Version EA 9.0 Unregistered Trial Version EA 9.0 Unregis EA 9.0 Unregistered Trial Version EA 9.0 Unregistered Trial Version EA 9.0 Unregistered EA 9.0 Unregistered Trial Version EA 9.0 Unregistered Trial Version EA 9.0 Unregis client EA 9.0 Unregistered Trial Version EA halaman w eb halaman w eb proses 9.0 Unregistered Trial Version EA 9.0 Unregistered EA 9.0 Unregistered Trial Version EA 9.0 Unregistered Trial Version EA 9.0 Unregis pilih log out() EA 9.0 Unregistered Trial Version EA 9.0 Unregistered Trial Version EA 9.0 Unregistered EA 9.0 Unregistered Trial Version EA 9.0 Unregistered Trial Version EA 9.0 Unregis log out() EA 9.0 Unregistered Trial Version EA 9.0 Unregistered Trial Version EA 9.0 Unregistered EA 9.0 Unregistered Trial Version EA 9.0 Unregistered Trial Version EA 9.0 Unregis tampilkan() EA 9.0 Unregistered Trial Version EA 9.0 Unregistered Trial Version EA 9.0 Unregistered EA 9.0 Unregistered Trial Version EA 9.0 Unregistered Trial Version EA 9.0 Unregis EA 9.0 Unregistered Trial Version EA 9.0 Unregistered Trial Version EA 9.0 Unregistered EA 9.0 Unregistered Trial Version EA 9.0 Unregistered Trial Version EA 9.0 Unregis EA 9.0 Unregistered Trial Version EA 9.0 Unregistered Trial Version EA 9.0 Unregistered EA 9.0 Unregistered Trial Version EA 9.0 Unregistered Trial Version EA 9.0 Unregis EA 9.0 Unregistered Trial Version EA 9.0 Unregistered Trial Version EA 9.0 Unregistered EA 9.0 Unregistered Trial Version EA 9.0 Unregistered Trial Version EA 9.0 Unregis EA 9.0 Unregistered Trial Version EA 9.0 Unregistered Trial Version EA 9.0 Unregistered EA 9.0 Unregistered Trial Version EA 9.0 Unregistered Trial Version EA 9.0 Unregis EA 9.0 Unregistered Trial Version EA 9.0 Unregistered Trial Version EA 9.0 Unregistered EA 9.0 Unregistered Trial Version EA 9.0 Unregistered Trial Version EA 9.0 Unregis EA 9.0 Unregistered Trial Version EA 9.0 Unregistered Trial Version EA 9.0 Unregistered EA 9.0 Unregistered Trial Version EA 9.0 Unregistered Trial Version EA 9.0 Unregis EA 9.0 Unregistered Trial Version EA 9.0 Unregistered Trial Version EA 9.0 Unregistered EA 9.0 Unregistered Trial Version EA 9.0 Unregistered Trial Version EA 9.0 Unregis EA 9.0 Unregistered Trial Version EA 9.0 Unregistered Trial Version EA 9.0 Unregistered EA 9.0 Unregistered Trial Version EA 9.0 Unregistered Trial Version EA 9.0 Unregis EA 9.0 Unregistered Trial Version EA 9.0 Unregistered Trial Version EA 9.0 Unregistered EA 9.0 Unregistered Trial Version EA 9.0 Unregistered Trial Version EA 9.0 Unregis
  • 5.
    class class diagram EA9.0 Unregistered Trial Version EA 9.0 Unregistered Trial Version EA 9.0 Unregistered Trial Version EA 9.0 Unregistered Trial Version EA 9.0 Unre validasi akun order produk EA 9.0 Unregistered Trial Version EA 9.0 Unregistered Trial Version EA 9.0 Unregistered Trial Version EA 9.0 Unregistered Trial Version EA 9.0 Unre melakukan pemprosesan log melakukan transaksi + jumlah produk :int pembayaran out + kode produk :int EA 9.0 Unregistered Trial Version EA 9.0 Unregistered Trial Version EA 9.0 Unregistered Trial Version EA 9.0 Unregistered Trial Version EA 9.0 Unre + nama produk :char me;akukan log in EA 9.0 Unregistered Trial Version EA 9.0 Unregistered Trial Version EA 9.0 Unregistered Trial Version EA 9.0 Unregistered Trial Version EA 9.0 Unre mewarisi log in memilki EA 9.0 Unregistered Trial Version EA 9.0 Unregistered Trial Version EA 9.0 Unregistered Trial Version EA 9.0 Unregistered Trial Version EA 9.0 Unre melakukan - password :int mewarisi - user :char halaman web sistem toko memilki EA 9.0 Unregistered Trial Version EA 9.0 Unregistered Trial Version EA 9.0 Unregistered Trial Version produk9.0 Unregistered Trial Version EA 9.0 Unre melakukan buat akun mewarisi layar memiliki online order EA - pasword :int EA 9.0 Unregistered Trial Version EA 9.0 Unregistered Trial Version EA 9.0 Unregistered Trial Version EA 9.0 Unregistered Trial Version EA 9.0 Unre melakukan - user :char mewarisi memilki EA 9.0 Unregistered Trial Version EA 9.0 Unregistered Trial Version EA 9.0 Unregisteredakun Version EA 9.0 Unregistered Trial Version EA 9.0 Unre buat Trial lihat produk EA 9.0 Unregistered Trial Version EA 9.0 Unregistered Trial Version EA 9.0 Unregistered Trial Version EA 9.0 Unregistered Trial Version EA 9.0 Unre + harga produk :int + kode produk :int + nama produk :char EA 9.0 Unregistered Trial Versionproduk :int Unregistered Trial Version EA 9.0 Unregistered Trial Version EA 9.0 Unregistered Trial Version EA 9.0 Unre + stok EA 9.0 EA 9.0 Unregistered Trial Version EA 9.0 Unregistered Trial Version EA 9.0 Unregistered Trial Version EA 9.0 Unregistered Trial Version EA 9.0 Unre Class diagram ER Diagram EA 9.0 Unregistered Trial Version EA 9.0 Unregistered Trial Version EA 9.0 Unregistered Trial Version EA 9.0 Unregistered Trial Version EA 9.0 Unre EA 9.0 Unregistered Trial Version EA 9.0 Unregistered Trial Version EA 9.0 Unregistered Trial Version EA 9.0 Unregistered Trial Version EA 9.0 Unre EA 9.0 Unregistered Trial Version EA 9.0 Unregistered Trial Version EA 9.0 Unregistered Trial Version EA 9.0 Unregistered Trial Version EA 9.0 Unre
  • 6.
    Nama produk User Kode produk Kode produk Stok produk Password No HP No client email Order Client produk No client Jumlah rekening Harga produk Nama produk Harga produk produk Total pembelian Alamat Password username Kode produk Email uang email Mengiirim admin update rekening Harga produk Stok produk alamat No telp alamat No client No HP EA 9.0 Unregistered Trial Version EA 9.0 Unregistered Trial Version EA 9.0 Unregistered Trial Vers Interface ui Use Case Model EA 9.0 Unregistered Trial Version EA 9.0 Unregistered Trial Version EA 9.0 Unregistered Trial Vers toko online GO store... EA 9.0 Unregistered Trial Version EA 9.0 Unregistered Trial Version EA 9.0 Unregistered Trial Vers EA 9.0 Unregistered Trial Version EA 9.0 Unregistered Trial Version EA 9.0 Unregistered Trial Vers kata pencarian semua kategori CARI EA 9.0 Unregistered Trial Version EA 9.0 Unregistered Trial Version EA 9.0 Unregistered Trial Vers info produk EA 9.0 Unregistered Trial Version EA 9.0 Unregistered Trial Version EA 9.0 Unregistered Trial Vers produk EA 9.0 Unregistered Trial Version EA 9.0 Unregistered Trial Version EA 9.0 Unregistered Trial Vers Rp. xxx.xxx buy EA 9.0 Unregistered Trial Version EA 9.0 Unregistered Trial Version EA 9.0 Unregistered Trial Vers produk EA 9.0 UnregisteredRp. xxx.xxx buy Trial Version EA 9.0 Unregistered Trial Version EA 9.0 Unregistered Trial Vers EA 9.0 Unregistered Trial Version EA 9.0 Unregistered log in Version EA 9.0 Unregistered Trial Vers Trial daftar EA 9.0 Unregistered Trial Version EA 9.0 Unregistered Trial Version EA 9.0 Unregistered Trial Vers EA 9.0 Unregistered Trial Version EA 9.0 Unregistered Trial Version EA 9.0 Unregistered Trial Vers EA 9.0 Unregistered Trial Version EA 9.0 Unregistered Trial Version EA 9.0 Unregistered Trial Vers EA 9.0 Unregistered Trial Version EA 9.0 Unregistered Trial Version EA 9.0 Unregistered Trial Vers EA 9.0 Unregistered Trial Version EA 9.0 Unregistered Trial Version EA 9.0 Unregistered Trial Vers