Kai Aras - Matrikel Nr. 18464 – Medieninformatik – SS08



 Projektdokumentatio
 n
Betreuender Professor: Prof. Walter Kriha


 AlgoRythm - Mikrocontroller basierter Audio Synthesizer
Inhaltsverzeichnis
1.Projektbeschreibung.............................................................................................................3
2.Motivation / Ziele..................................................................................................................4
3.Konzept................................................................................................................................5
   3.1.Synthesizer....................................................................................................................5
   3.2.Klangerzeuger (DDS)....................................................................................................6
   3.3.Sequenzer.....................................................................................................................7
4.Hardware..............................................................................................................................9
   4.1.Digitaler Schaltungsteil..................................................................................................9
      4.1.1.Verwendete Hardware.............................................................................................9
      4.1.2.Blockdiagramm.....................................................................................................10
   4.2.Analoger Schaltungsteil...............................................................................................10
5.Software.............................................................................................................................11
   5.1.Klangerzeugung...........................................................................................................11
      5.1.1.Abstrakt.................................................................................................................11
      5.1.2.Direkt Digitale Synthese........................................................................................11
      5.1.3.Definitionen...........................................................................................................11
      5.1.4.Globale Variablen..................................................................................................12
      5.1.5.Interrupt Service Routine (ISR).............................................................................13
      5.1.6.Blockdiagramm.....................................................................................................13
   5.2.Sequenzer ..................................................................................................................14
      5.2.1.Abstrakt.................................................................................................................14
      5.2.2.Definitionen ..........................................................................................................15
      5.2.3.Globale Variablen..................................................................................................16
      5.2.4.Intterupt Service Routine.......................................................................................17
      5.2.5.Blockdiagramm.....................................................................................................18
6.Probleme ...........................................................................................................................19
7.Fazit ..................................................................................................................................19
8.Quellen...............................................................................................................................20
9.Anhänge.............................................................................................................................20




Seite |2
1. Projektbeschreibung
       „Es soll ein hybrider Audio Synthesizer auf Basis eines einfachen "low-cost"
       Mikrocontrollers gebaut werden.

       Zur Klangerzeugung soll das Verfahren der "Direkt digitalen Synthese" verwendet
       werden.

       Als Hardware- Platform dienen zwei 8Bit- Atmel AVR Mikrocontroller, die mittels
       freiem C-Compiler "avr-gcc" komplett in "C" programmiert werden kann.

       Das vom AVR digital erzeugte Signal soll anschließend durch ein analoges
       "multimode" Filter geformt werden können.

       Als kleines Highlight sollen verschiedene algorithmische kompositions hilfen
       implementiert werden, die es dem Benutzer ermöglichen sollen auf "andere" art und
       Weise Musik zu kreieren als gewohnt.

Das Gerät soll vom funktionalen Umfang her mit kleineren kommerziellen Synthesizern
mithalten können, allerdings soll vor allem auf die Grundsätze "low-cost" und "low-parts"
großen wert gelegt werden.

Unter anderem sollte das Instrument folgendes bieten:

       -   zwei digitale Oszillatoren mit versch. Wellenformen ( Sinus, Square, Sawtooth +
           Userdefined )

       -   ein analoges multimode Filter

       -   ein kleiner interner Sequencer

       -   einfache midi Implementierung

       -   verschiedene algorithmische Kompositionshilfen

       -   evtl. verschiedene digitale Effekte

Während der Entwicklung bekam ich jedoch schnell Lust auf „mehr“, so beschloss ich den
analogen Schaltungsteil um einen spannungsgesteuerten Verstärker, sowie zwei 4- stufige
Hüllkurven zu erweitern. Der Digitalteil wurde um einen Niederfrequenzoszillator (LFO)
erweitert, und das Sequenzermodul bekam eine 8x8 LED-Matrix zur Bedienung verpasst.
Alles in allem bietet das Gerät jetzt folgendes:

       -   zwei digitale Oszillatoren mit versch. Wellenformen ( Sinus, Square, Sawtooth +
           Noise )

       -   ein digitaler LFO mit versch. Wellenformen ( Sinus, Square, Sawtooth + Noise )

       -   ein analoges multimode Filter

       -   ein analoger spannungsgesteuerter Verstärker (VCA)

       -   zwei analoge 4-stufige Hüllkurven (ADSR)


Seite |3
-   8x8 LED-Matrix-Sequenzer mit diversen algorithmischen Kompositionshilfen und
           modi




2. Motivation / Ziele
Motiviert einen Synthesizer zu bauen haben mich verschiedene Dinge, zum einen bin ich
selbst begeisterter elektronischer Musiker, zum anderen liebe ich aber auch die
Softwareentwicklung. Da dies ganz gut Hand- in Hand mit einander geht war schnell klar,
dass ein Audioprojekt her muss. Zunächst wollte ich dies komplett in Software realisieren bis
ich zufällig über einen Podcast auf das Thema Mikrocontroller gestoßen bin, was mich
wiederum dazu bewegt hat mich intensiver mit dieser Materie auseinander zu setzen.

Obwohl ich zu diesem Punkt kaum Verständnis für Elektrontechnik mitbrachte, fand ich
schnell Spaß am löten, basteln und experimentieren. Natürlich wollte ich auch hier meine
Begeisterung für Audiotechnik einbringen und so versuchte ich auf unterschiedlichen Wegen
Klänge mit Hilfe eines Mikrocontrollers zu erzeugen. Überraschender weise ließen erste
Ergebnisse nicht lange auf sich warten und die Idee vom „billig- selbstbau- Synthi“ war
geboren.

Damals motivierte mich vor allem die Herausforderung ein Instrument vom ersten IC bis hin
zur Frontplattengestaltung selbst nach eigenen Vorstellen zu Entwickeln, bzw. die Kunst zu
erlernen die einen erst befähigt dies zu tun.

Auf den Punkt gebracht waren meine Ziele also:

       -   Verstehen und Realisieren der Direkt digitalen Synthese

       -   Wissen rund um Elektronik erweitern

       -   Wissen im Bereich hardwarenahe Softwareentwicklung sammeln

       -   Eigene Ideen umsetzen, bzw. Erfahrung sammeln um dies tun zu können

       -   Erschaffen eines ernsthaften Instruments




Seite |4
3. Konzept
   3.1.Synthesizer
Folgende Grafik soll den Aufbau des Synthesizers und das Zusammenspiel von Digital- und
Analogtechnik verdeutlichen.




                                     Sequenzer


  Digital                        Hüllkurven             Hüllkurven           Analog
                                 Generator              Generator




Wie
man
der
oben Grafik entnehmen kann, besteht der digitale Teil des Gesammtsystems aus:

   1. Der Klangerzeugung, realisiert in Form von 3 Oszillatoren die unabhängig von
      einander Sinus, Rechteck, Sägezahn und Rauschen erzeugen können.

   2. Dem Sequenzer, der Komposition von Sequenzen erlaubt, und über eine 8x8 LED-
      Matrix bedien bar ist.

Der analoge Teil des Systems leistet folgendes zur Formung des Signals:

   1. Ein aktives analoges multimode Filter

   2. Ein analoger „Verstärker“, um Lautstärkeverläufe oder Tastenanschläge zu
      simulieren



Seite |5
3. Zwei Hüllkurven Generatoren, welche Steuerspannungen erzeugen, die wiederum
                    Filter und VCA beeinflussen, bzw. steuern können



                 3.2.Klangerzeuger (DDS)
             Zur Klangerzeugung wurde hier das Verfahren der Direkt Digitalen Synthese implementiert.
             Im Folgenden möchte ich dieses Verfahren kurz erläutern.

             Ein Direkt Digitaler Synthesizer besteht mindestens aus den folgenden Bausteinen:

                     -     Einem festen Systemtakt, der Abtastfrequenz oder eng. Samplerate

                     -     Einer Tabelle welche eine Periode der zu erzeugenden Wellenform(en) enthält,
                           einem so genannten Look up Table (LuT)

                     -     Einem Phasenakkumulator zur Adressierung des LuT

                     -     Einem Digital-Analogwandler oder eng. DAC

                     -     Einem Tiefpassfilter zur Glättung des Ausgangssignals

             Siehe nachfolgende Grafik.



                   Digitale Phasenwerte            Abtastwerte aus LuT   Quantisiertes Signal   Digital erzeugte Wellenform




                                                                                                           Analoges
Tuningword                                                                                                 Ausgangsignal




        Abtastfrequenz




                 1. Tuningword
                    Das Tuningword ist ein Binärwort, welches dem Phasenakkumulator zugeführt wird
                    um ein Ausganssignal in einer bestimmten Frequenz zu erzeugen.

                 2. Phasenakkumulator
                    Hier wird bei jedem Systemtakt der neue Phasenwert des zu erzeugenden
                    Abtastwertes bestimmt. Wird der Phasenakkumulator getaktet läuft die Funktion:



                     ab.

             Seite |6
3. Phase Truncation
      Das Ergebnis des Phasenakkumulators, die „neue Phase“ repräsentiert die Adresse
      des neuen Abtastwertes innerhalb des Look up Tables.
      Da der Phasenakkumulator in der Regel „breiter“ ist als der Adressbereich des Look
      up Tables,
      ( hier z.b. 24bit, während der LuT nur einen Adressbereich von 8bit bietet) wird in der
      Phase Truncation die Bitbreite aus dem Phasenakkumulator auf den vom LuT
      gegebenen Adressraum angepasst. Man tut dies, indem man die niederwertigen Bit
      (LSB) abschneidet und nur die höherwertigen Bit (MSB) zur Adressierung verwendet.

   4. Look up Table
      im LuT liegt jeweils eine Periode der zu erzeugenden Wellenformen vor.

   5. Digital-Analogwandler (DAC)
      im DAC wird der momentane Amplitudenwert des aktuellen Abtastwerts erzeugt.

   6. Tiefpassfilter
      das Tiefpassfilter befreit das erzeugte Analogsignal von unerwünschten
      Frequenzkomponenten, erst er stellt die gewünschte Wellenform wieder her.
      Hier gilt das Theorem von Nyquist, was im Wesentlichen besagt, dass die
      Grenzfrequenz des Filters kleiner oder gleich der halben Taktfrequenz des Systems
      gewählt werden sollte.



   3.3.Sequenzer
Der hier verwendete Sequenzer zeichnet sich vor allem durch seine ungewöhnliche
Bedienung aus. Während herkömmliche Sequenzer meist verlangen jede zu spielende Note
und deren Tonhöhe einzeln zu bestimmen (siehe nachfolgender Grafik), stellt mein Matrix-
Sequenzer bereits einen Pool von miteinander harmonierenden Notenwerten zur Verfügung,
der die Grundlage einer jeden Sequenz darstellt, und so eine vollkommen andere Art des
Komponierens ermöglicht.
Dieser Pool besteht in den meisten Fällen aus den Notenwerten einer bestimmten Skala,
wie z.B. der wohl bekannten A-Moll Skala, es kann hier neben den Dur- und Mollskalen aus
jeder beliebigen Kirchentonart beginnend mit jedem beliebigen Grundton gewählt werden.
Zusätzlich stehen in Abhängigkeit der jeweiligen Tonart eine Vielzahl von Akkorden und
Kadenzen zur Verfügung, um die der Notenpool erweitertet oder dezimiert werden kann.

Die Komposition von Sequenzen erfolgt durch das Setzen sogenannter Events, die entweder
einen Tastenaschlag auslösen, oder einen Wechsel der Tonart, des Grundtons oder des
Akkords… bewirken können. Man tut dies, indem man durch betätigen der Taster für die
jeweilige Zeile und Reihe, das einzelne Element der Matrix auswählt, von dem ein Event
ausgelöst werden soll. Visualisiert wird ein aktiver Event durch das „einschalten“ des LEDs,
welches das jeweilige Element repräsentiert.

Der Notenpool und aktive Events stehen, anders als beim herkömmlichen Sequenzer, in
keinem fest definierten Verhältnis zueinander, sondern können sich wie folgt verhalten:

       -   Der Pool kann auf unterschiedliche Weise mit den Zeilen und Spalten der Matrix
           verknüpft werden.

       -   Die Matrix kann auf unterschiedliche Weise durchlaufen werden.
Seite |7
-    Events können von diversen Algorithmen automatisch generiert oder alteriert
                 werden.


      Nachfolgende Grafik soll den Unterschied zwischen diesen Beiden Modellen deutlich
      machen.


      Herkömmlicher Sequenzer                       Tonhöhe

                                                    (AN), wenn
                                                    Note gesetzt
                                                                                 Legende

                                                    Note setzen                            Poti

                                                                                           LED
           1    2   3     4   5   6   7   8
                                                                                           Taster



                8 x Einzelnoten = 1 Takt
                                                       Tonhöhe der einzelnen
       Matrix Sequenzer
                                                       Noten liegen im Pool bereit
                                                       und werden auf die Matrix
                                                       abgebildet.
                Takte oder Einzelnoten


                                                          (AN), wenn
                                                          Note gesetzt         Legende

                                                                                         LED

                                                                                         Taster




                                                            Note setzen
Tak
te
ode
r
Ein
zel
not
en




      Seite |8
4. Hardware
   4.1.Digitaler Schaltungsteil
       4.1.1.Verwendete Hardware
Als Hardwareplatform zur Realisierung des Projekts, wurden zwei 8Bit Mikrocontroller der
Firma Atmel verwendet:

       1. AVR#1 - Atmel AVR 8Bit RISC Atmega 8

              -   8kb Flashspeicher

              -   1kb SRAM

              -   16Mhz

              -   3x Timer

              -   3x PWM

              -   6x ADC

       Dient als Klangerzeuger und implementiert die Direkt digitale Synthese



       2. AVR#2 - Atmel AVR 8Bit RISC Atmega 32

              -   32kb Flashspeicher

              -   2kb SRAM

              -   16Mhz

              -   3x Timer

              -   4x PWM

              -   8x ADC

       Dient als Sequenzer und steuert den Klangerzeuger



ISP: Als Programmieradapter kam eine einfache Selbstbaulösung zum Zug, (Link siehe
Quellenverzeichnis) welche es durch lediglich 4 Widerständen erlaubt sämtliche 8Bit AVRs
über den LPT Port zu programmieren.

IDE: Als Programmierumgebung wurde das von Atmel stammende AVR-Studio zusammen
mit dem freien C-Compiler avr-gcc verwendet.




Seite |9
4.1.2.Blockdiagramm

                                       CV to Pitch
                                       conversion


       LuT                   ADC                         DAC
     Sinus
                                                                                LuT
     Rechteck
     …
   AtMega8                                                AtMega32


      DDS                    DAC                                              Sequen
                                                                                zer


                   UI                                                   UI
                                          Tiefpass-
                                            Filter



                                         Analoger-
          Taster            LEDs                                                LED-
                                         Schaltungs            Taster
                                                                                Matrix
                                            teil
            Klangerzeuger                                           Sequenzer




    4.2.Analoger Schaltungsteil
Auf die theoretische Funktionsweise der analogen Schaltungsteile: Filter, Verstärker und
Hüllkurven wird hier nicht weiter eingegangen, da dies den Rahmen dieser Arbeit sprengen
würde. Alle analogen Schaltungen die hier verwendet wurden stammen aus selbstbau-
Modularsystemen und wurden lediglich nachgebaut. Quellen hierfür sind im Anhang verlinkt.

Trotzdem mir keine Zeit blieb mich ausgiebig mit dieser Thematik zu befassen, war es mir
doch sehr wichtig zumindest mal so etwas gebaut zu haben, wodurch ich letztendlich auch
unglaublich viel über analoge Schaltungstechnik und Elektronik allgemein gelernt habe.




S e i t e | 10
5. Software
    5.1.Klangerzeugung
       5.1.1.Abstrakt
Der Softwareteil der Klangerzeugung besteht im Wesentlichen aus 3 Teilen:

        1. Programm- und I/O Initialisierungen

        2. Endlosschleife innerhalb der Main Methode

                 a. Benutzer- I/O überprüfen, und aktualisieren

        3. Interrupt Service Routine (ISR)

                 a. Tonhöhe vom ADC lesen und aktualisieren

                 b. DDS ausführen

                 c. Neuen Abtastwert auf DAC schreiben



      5.1.2.Direkt Digitale Synthese
Die DDS ist wie folgt implementiert:

                 -   Abtastrate = Interruptperiode generiert durch Timer0 Overflow Interrupt

                 -   Phasenakkumulator = 24bit Integer Variable OSCx_PhaseAccu

                 -   Phase Truncation = 16bit rechts shift des Phasenakkumulators

                 -   Look Up Table = 8bit integer Array, abgelegt im Programmspeicher

                 -   DAC = Pulsweitenmodulation durch Timer1 / Timer2

                 -   Tuningword = 32bit integer Array mit Tuningwords für den Gesamten
                     Notenumfang (C0-C9)



        5.1.3.Definitionen

#define F_CPU 16000000UL
     Definiert den Prozessortakt mit 16Mhz
#define PINOUT_OSC2 PB1
     Ausgabepin des zweiten Oszillators
#define PINOUT_OSC1 PB2
     Ausgabepin des ersten Oszillators
#define PINOUT_LFO PB3
     Ausgabepin des Niederfrequenzoszillators
#define OSC1_WAVELED_DATA PD5
     Datenpin des Schieberegisters zur Visualisierung der ausgewählten Wellenform am
     Bedienfeld des ersten Oszillators
#define OSC2_WAVELED_DATA PB4


S e i t e | 11
Datenpin des Schieberegisters zur Visualisierung der ausgewählten
     Wellenform am Bedienfeld des zweiten Oszillators
#define LFO_WAVELED_DATA PD6
     Datenpin des Schieberegisters zur Visualisierung der ausgewählten Wellenform am
     Bedienfeld des Niederfrequenzoszillators
#define ALL_WAVELED_MR PB0
     Master-Resetpin des Schieberegisters zur Visualisierung der ausgewählten
     Wellenform an allen Bedienfeldern
#define ALL_WAVELED_CLK PD7
     Clockpin des Schieberegisters zur Visualisierung der ausgewählten Wellenform an
     allen Bedienfeldern
#define OSC1_WAVE_SELECT_BTN PD1
     Eingabepin des Tasters zur Auswahl der Wellenform des ersten Oszillators
#define OSC1_OCTAVE_SELECT_BTN
     Eingabepin des Tasters zur Auswahl der Oktave des ersten Oszillators
#define OSC2_WAVE_SELECT_BTN PD2
     Eingabepin des Tasters zur Auswahl der Wellenform des zweiten Oszillators
#define OSC2_OCTAVE_SELECT_BTN PD3
     Eingabepin des Tasters zur Auswahl der Oktave des zweiten Oszillators
#define LFO_WAVE_SELECT_BTN PD4
     Eingabepin des Tasters zur Auswahl der Wellenform des Niederfrequenzoszillators
#define LFO_FREQ_POT PC5
     Analogeingang – Frequenz- Potentiometer des Niederfrequenzoszillators
#define OSC1_DETUNE_POT PC4
     Analogeingang – Detune- Potentiometer des ersten Oszillators
#define OSC2_DETUNE_POT PC3
     Analogeingang – Detune- Potentiometer des zweiten Oszillators
#define CV_PITCH_IN PC2
     Analogeingang – Tonhöhe des ersten Oszillators
#define CV_PITCH_IN2 PC1
     Analogeingang – Tonhöhe des zweiten Oszillators



     5.1.4.Globale Variablen
volatile uint16_t isr_counter=0;
     Countervariable, wird mit jeder Interruptperiode imkrementiert
volatile uint16_t ms_counter=0;
     Countervariable, wird jede Millisekunde inkermentiert
volatile uint8_t OSC_gate =0;
     Statusvariable,
volatile uint8_t OSC1_currentNote=0;
     Aktueller Notenwert des ersten Oszillators
volatile uint8_t OSC2_currentNote=0;
     Aktueller Notenwert des ersten Oszillators
volatile uint16_t LFO_currentFreq=0;
     Aktuelle Ausgabefrequenz des Niederfrequenzoszillators
volatile uint8_t OSC1_octave=0;
     Statusvariable, dient als index von OCTAVE_SELECT[]
volatile uint8_t OSC2_octave=0;
     Statusvariable, dient als index von OCTAVE_SELECT[]
volatile uint16_t OSC1_detune=0;
     Aktueller Verstimmungswert des ersten Oszillators
volatile uint16_t OSC2_detune=0;
     Aktueller Verstimmungswert des zweiten Oszillators
volatile uint8_t OSC1_Wave=0;

S e i t e | 12
Statusvariable, dient als index von WAVEFORMS[]
volatile uint8_t OSC2_Wave=0;
     Statusvariable, dient als index von WAVEFORMS[]
volatile uint8_t LFO_Wave=0;
     Statusvariable, dient als index von WAVEFORMS[]
uint32_t OSC_calibration_offset=0;
     Offset zur Korrektur der Ausgangsfrequenz
const uint8_t WAVE_SELECT[4] = {1,2,4,8 };
     Array mit Konstanten für die Wellenformauswahl
const uint8_t OCTAVE_SELECT[3] = { 64, 32, 16 };
     Array mit Konstanten für Oktaven- Umschaltung
const uint8_t *WAVEFORMS[4] = {sinewave,sawtoothwave,squarewave,
userwave};
     Array mit Zeigern auf die hinterlegten Look Up Tables


        5.1.5.Interrupt Service Routine (ISR)
Die Interruptperiode der ISR stellt die Abtastrate des Systems dar. Diese wurde hier auf
32khz festgelegt, was nach Nyquist erlaubt ein Signal mit bis zu 16khz erzeugen zu können.
Ausgelöst wird die ISR durch einen Overflow Interrupt in Timer0.
Timer0 ist ein 8Bit Counter und wird alle 8- Systemtakte inkrementiert, erreicht der Counter
einen bestimmten Compare-Match Wert (hier 192) , wird er zurückgesetzt und ein Overflow
Interrupt ausgelöst.

Zur Berechnung der Timereinstellungen ist im Anhang ein Excel Sheet verlinkt.




    While(1) {                                           init() {
      5.1.6.Blockdiagramm
    Programminitialisierun
    int main (void) {                                -   Initialize I/O Ports
    g
                                                     -  Initialize Timer0 (samplefreq.)
                                                       setLEDS(…)
                                                       checkPots(){{
                                                     - Initialize Timer1 (DAC 1+2)
S e i t e | 13
               Includes                              -   Check Input pins(DAC 3)
                                                         Initialize Timer2
     }                                               -   }
                                                         Write ADCs and update
                                                         Read display-values to
                                                         }
        checkButtons()
          checkPots()
           setLEDS(…)
              Init()
                                                     -   shiftregisters Interrupts
                                                         global variables
                                                         Switch Modes
                                                         Enable global
Defines


                   Globale
                   Variable
                       n
                                                     checkButtons() {



                                                      }




    - ISR(TIMER0_OVF_vect) {
       Increment isr_counter

    -       Synchronize ms_counter
        }
    -       Read Pitch from ADC

    -       run the DDS and output new
            value to DAC

.



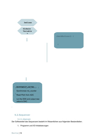
        5.2.Sequenzer
       5.2.1.Abstrakt
Der Softwareteil des Sequenzers besteht im Wesentlichen aus folgenden Bestandteilen:

             1. Programm und I/O Initialisierungen



S e i t e | 14
2. Endlosschleife innerhalb der Main() Funktion

                 a. Durchlaufen der Matrix

                 b. Analoge Hüllkurven triggern falls aktuelles Element aktiv ist

                 c. Taster zur Matrixsteuerung überprüfen und Änderungen Ausführen

        3. ISR 1 (Timer0 Overflow Interrupt)

                 a. Steuerspannung für Synthmodul erzeugen

        4. ISR 2 (Timer2 Overflow Interrupt)

                 a. Timing ableiten

                 b. Taster überprüfen und Änderungen ausführen

                 c. LED-Matrix anzeigen

     5.2.2.Definitionen
#define LED_MATRIX_DATA1 PD2
     Datenleitung des ersten Schieberegisters zur Steuerung der LED Matrix
#define LED_MATRIX_DATA2 PD3
     Datenleitung des zweiten Schieberegisters zur Steuerung der LED Matrix
#define LED_MATRIX_MR PD7
     Master- Resetpin der Schieberegister
#define LED_MATRIX_CLK PD6
     Clockleitung der Schieberegister
#define BUTTON_ROW PA0
     Analogeingang – 8 Taster zur Reihenwahl der Matrix
#define BUTTON_COL PA1
     Analogeingang – 8 Taster zu Zeilenwahl der Matrix
#define CV_PITCH_OUT1 PD4
     PWM Ausgang #1
#define CV_PITCH_OUT2 PD5
     PWM Ausgang #2
#define CV_GATE_OUT1 PC0
     Gate Ausgang zum triggern der analogen Hüllkurven
#define CV_GATE_OUT2 PC1
     Gate Ausgang zum triggern der analogen Hüllkurven
#define LED_COL1_DATA PC6
     Datenleitung Schieberegister #3
#define LED_COL2_DATA PC7
     Datenleitung Schieberegister #4
#define BUTTON_LEFT0 PB4
     Eingang Taster #1
#define BUTTON_RIGHT0 PD0
     Eingang Taster #2
#define BUTTON_RIGHT1 PB3
     Eingang Taster #3
#define BUTTON_RIGHT2 PD1
     Eingang Taster #4




S e i t e | 15
5.2.3.Globale Variablen
uint8_t const MOD_REF_MATRIX[8] = …
     Referenzwerte für Sequenzmodulation
uint16_t const RES_REF[8] = …
     Referenzwerte für Modulation der Sequenzauflösung
volatile uint8_t LED_MatrixA[8][8] = {};
     8x8 Array – repräsentiert die 8x8 LED Matrix
volatile uint8_t LED_MatrixB[8][8] = {};
     8x8 Array – Puffer
volatile uint8_t LED_runMatrix[8][8] = { };

uint8_t LED_ROW_left =0;
     Anzeigewert LED Reihe auf Benutzeroberfläche
uint8_t LED_ROW_right1 =0;
     Anzeigewert LED Reihe auf Benutzeroberfläche
uint8_t LED_ROW_right2 =0;
     Anzeigewert LED Reihe auf Benutzeroberfläche
volatile uint16_t ms_counter=0;
     Zählervariable, von ihr wird das globale Timing abgeleitet
volatile uint16_t step_counter=0;
     Zählervariable der Steps
volatile uint16_t bar_counter=0;
     Zählervariable der Takte
uint8_t mod_counter=16;
     Zählervariable – gibt an wann moduliert warden soll
uint8_t seq_direction=0;
     Laufrichtung des Sequenzers, vertical/horizontal
volatile uint8_t CV1_currentPitch=0;
     Tonhöhe des ersten Oszillators
volatile uint8_t CV2_currentPitch=0;
     Tonhöhe des zweiten Oszillators
volatile uint8_t currentNote=0;
     Tonhöhe des Sequenzers
volatile uint8_t currentScale[28]={0,0,0,0,0,0,0,0};
     Hält die aktive Skala
volatile uint8_t currentChord[3]= {0,2,4};
     Hält den aktiven Akkord
volatile uint8_t currentChordBaseNote=0;
     Hält den aktiven Grundton
volatile uint8_t currentMode=0;
     Hält den aktiven Sequenzermodus
uint8_t RES_counter=125;
     Aktuelle Auflösung des Sequenzers
volatile uint8_t currentPitchSrc=0;
     Aktive Quelle für Tonhöheninformation
volatile uint8_t *currentLEDMatrix= &LED_MatrixA[0][0];
     Zeiger auf aktive Matrix
volatile uint8_t currentCadence[4] = { 0, 3,4,7 };
     Hält die aktive Kadenz
volatile uint8_t majorScale[28] = …
     Hält die C-Dur Skala als Grundlage für die Generierung weitererer
volatile uint8_t currentSequence[64 = …]
     Hält die aktuelle Sequenz




S e i t e | 16
5.2.4.Intterupt Service Routine
Der Sequenzer arbeitet mit zwei Interrupt Service Routinen:

        1. ISR1       Timer0 Overflow Interrupt
           dieser Interrupt taktet, genau wie beim Synthesizer- Modul den DAC, der in
           diesem Fall jedoch kein Audio-, sondern ein Steuerspannungssignal (CV) erzeugt.
           Dieses Signal enthält die Tonhöheninformationen des Sequenzers und wird dem
           Synthesizer zugeführt, der es wiederum digitalisiert und die entsprechende
           Tonhöhe ausliest.

        2. ISR 2       Timer2 Overflow Interrupt
           die Interruptperiode von Timer2 beträgt 1ms, von ihr wird das Timing des
           Sequenzers abgeleitet.




S e i t e | 17
5.2.5.Blockdiagramm




                                       init() {
                                   -    Initialize I/O Ports
                 Includes
                                   -    Initialize Timer0 (samplefreq.)
       Programminitialisierun      -    Initialize Timer1 (DAC 1+2)
       g       Defines
                                   -    Initialize Timer2 (Mux freq.)
                                        }
                 Globale           -    Enable global Interrupts
                 Variable
                     n
                                       checkButtonMatrix() {

                                   -    Read ADCs to find out which
                                        Buttons have been pressed

                                   -    Update current Matrix
                                       }
                  Init()


       While(1) {
       int main (void) {
             checkButtonMatrix()
                                       doSeqMode() {
                                   -    Switch to current mode
              doSeqMode()
                                   -    Do the actual sequencing
                                        }
              checkStep()
       }

                                       checkStep() {
                                   -    Check if current step is set

    ISR(TIMER0_OVF_vect) {         -    If it is, trigger Envelope to
                                        }
   - Clk DAC and output new CV
      }                                 generate a NoteOn
     value

                                       checkButtons() {
                                   -    Check for User input
   -  Ms_counter++                 -    Update states
     ISR(TIMER2_OVF_vect) {             }
   - Sychronize to 100ms
          }
        checkButtons()
                                       displayLedMatrix() {
            displayLedMatrix()
                                   -    Calculate control words for
                                        shiftregisters
                                        }
                                   -    Transfer data in serial
S e i t e | 18
6. Probleme
Im allgemeinen gab es glücklicherweise kaum bzw. keine größeren Probleme, der
Softwareteil des Projekts verlief größtenteils reibungslos und auch sonst konnte ich fast alle
meine Ziele verwirklichen, einzig allein die Implementierung digitaler Effekte musste ich
streichen, da die Hardwareressourcen der verwendeten Mikrocontroller, insbesondere deren
RAM dafür nicht ausreichend dimensioniert waren.




7. Fazit
Für mich war dieses Projekt ein voller Erfolg, der Lerneffekt war riesig, noch viel größer als
ich gedacht hätte. Zu Beginn des Projekts konnte noch kaum Widerstand und Kondensator
unterscheiden, geschweige denn Schaltpläne lesen oder gar zeichnen, heute kenne ich
Pinbelegungen auswendig und spreche fast fließend binär 
Das Entwickeln von Software auf unterstem Level und die damit verbundenen Möglichkeiten
haben mich sehr begeistertet und auch bis jetzt nicht losgelassen. Auch wenn dieses Projekt
offiziell hiermit abgeschlossen ist, bleibt noch einiges zu tun, und ich freue mich jetzt schon
daran weiterzuarbeiten und vor allem damit zu „spielen“.

Alles in allem hat dieses Projekt unglaublich viel zu meinem Gesammtverständnis für
Hardwarevorgänge, sowie digitale Audiotechnik, aber auch Elektronik beigetragen und ich
kann nur froh sein meine Zeit in dieses Projekt investiert zu haben.




S e i t e | 19
8. Quellen
    1. Infos rund um AVR und Mikrocontroller

            a. http://www.mikrocontroller.net

            b. http://www.scienceprog.com

    2. Datenblätter und Applicationotes zu den verwendeten Mikrocontrollern

            a. www.atmel.com

    3. Direkt Digitale Synthese

            a. http://en.wikipedia.org/wiki/Direct_digital_synthesis

            b. http://www.scienceprog.com/category/avr-controlled-signal-generator/

            c. http://www.mikrocontroller.net/articles/Digitaler_Funktionsgenerator

    4. AVR Programmieradapter (ISP)

            a. http://mikrocontroller.com/de/isp.php

    5. AVR Programmierumgebung (IDE)

            a. http://www.atmel.com/dyn/Products/tools_card.asp?tool_id=2725

    6. AVR C-Compiler (avr-gcc)

            a. http://winavr.sourceforge.net/

    7. DIY Modular Synth (Analogtechnik)

            a. René Schmitz           http://www.uni-bonn.de/~uzs159/

            b. Yves Usson             http://yusynth.net/Modular/index.html

            c. Forum                  http://www.sequencer.de/synthesizer/

    8. Schaltpläne (analoger Schaltungsteil)

            a. Filter (VCF)
               http://yusynth.net/archives/ElectronicDesign/N-Steiner-VCF-1974.pdf

            b. Verstärker (VCA)
               http://yusynth.net/Modular/index.html

            c. Hüllkurven (ADSR)
               http://www.uni-bonn.de/~uzs159/


9. Anhänge
    1. Quellcode inkl. Avr-Studio Projekt des Synthesizer Moduls

    2. Quellcode inkl. Avr-Studio Projekt des Sequencer Moduls


S e i t e | 20
3. Excel Sheet für sämtliche Berechnungen (Tuningwords, Timer, R/C Filter…)

    4. Power Point Präsentation vom Präsentationstag




S e i t e | 21

Projektdokumentation Kai Aras Ss08

  • 1.
    Kai Aras -Matrikel Nr. 18464 – Medieninformatik – SS08 Projektdokumentatio n Betreuender Professor: Prof. Walter Kriha AlgoRythm - Mikrocontroller basierter Audio Synthesizer
  • 2.
    Inhaltsverzeichnis 1.Projektbeschreibung.............................................................................................................3 2.Motivation / Ziele..................................................................................................................4 3.Konzept................................................................................................................................5 3.1.Synthesizer....................................................................................................................5 3.2.Klangerzeuger (DDS)....................................................................................................6 3.3.Sequenzer.....................................................................................................................7 4.Hardware..............................................................................................................................9 4.1.Digitaler Schaltungsteil..................................................................................................9 4.1.1.Verwendete Hardware.............................................................................................9 4.1.2.Blockdiagramm.....................................................................................................10 4.2.Analoger Schaltungsteil...............................................................................................10 5.Software.............................................................................................................................11 5.1.Klangerzeugung...........................................................................................................11 5.1.1.Abstrakt.................................................................................................................11 5.1.2.Direkt Digitale Synthese........................................................................................11 5.1.3.Definitionen...........................................................................................................11 5.1.4.Globale Variablen..................................................................................................12 5.1.5.Interrupt Service Routine (ISR).............................................................................13 5.1.6.Blockdiagramm.....................................................................................................13 5.2.Sequenzer ..................................................................................................................14 5.2.1.Abstrakt.................................................................................................................14 5.2.2.Definitionen ..........................................................................................................15 5.2.3.Globale Variablen..................................................................................................16 5.2.4.Intterupt Service Routine.......................................................................................17 5.2.5.Blockdiagramm.....................................................................................................18 6.Probleme ...........................................................................................................................19 7.Fazit ..................................................................................................................................19 8.Quellen...............................................................................................................................20 9.Anhänge.............................................................................................................................20 Seite |2
  • 3.
    1. Projektbeschreibung „Es soll ein hybrider Audio Synthesizer auf Basis eines einfachen "low-cost" Mikrocontrollers gebaut werden. Zur Klangerzeugung soll das Verfahren der "Direkt digitalen Synthese" verwendet werden. Als Hardware- Platform dienen zwei 8Bit- Atmel AVR Mikrocontroller, die mittels freiem C-Compiler "avr-gcc" komplett in "C" programmiert werden kann. Das vom AVR digital erzeugte Signal soll anschließend durch ein analoges "multimode" Filter geformt werden können. Als kleines Highlight sollen verschiedene algorithmische kompositions hilfen implementiert werden, die es dem Benutzer ermöglichen sollen auf "andere" art und Weise Musik zu kreieren als gewohnt. Das Gerät soll vom funktionalen Umfang her mit kleineren kommerziellen Synthesizern mithalten können, allerdings soll vor allem auf die Grundsätze "low-cost" und "low-parts" großen wert gelegt werden. Unter anderem sollte das Instrument folgendes bieten: - zwei digitale Oszillatoren mit versch. Wellenformen ( Sinus, Square, Sawtooth + Userdefined ) - ein analoges multimode Filter - ein kleiner interner Sequencer - einfache midi Implementierung - verschiedene algorithmische Kompositionshilfen - evtl. verschiedene digitale Effekte Während der Entwicklung bekam ich jedoch schnell Lust auf „mehr“, so beschloss ich den analogen Schaltungsteil um einen spannungsgesteuerten Verstärker, sowie zwei 4- stufige Hüllkurven zu erweitern. Der Digitalteil wurde um einen Niederfrequenzoszillator (LFO) erweitert, und das Sequenzermodul bekam eine 8x8 LED-Matrix zur Bedienung verpasst. Alles in allem bietet das Gerät jetzt folgendes: - zwei digitale Oszillatoren mit versch. Wellenformen ( Sinus, Square, Sawtooth + Noise ) - ein digitaler LFO mit versch. Wellenformen ( Sinus, Square, Sawtooth + Noise ) - ein analoges multimode Filter - ein analoger spannungsgesteuerter Verstärker (VCA) - zwei analoge 4-stufige Hüllkurven (ADSR) Seite |3
  • 4.
    - 8x8 LED-Matrix-Sequenzer mit diversen algorithmischen Kompositionshilfen und modi 2. Motivation / Ziele Motiviert einen Synthesizer zu bauen haben mich verschiedene Dinge, zum einen bin ich selbst begeisterter elektronischer Musiker, zum anderen liebe ich aber auch die Softwareentwicklung. Da dies ganz gut Hand- in Hand mit einander geht war schnell klar, dass ein Audioprojekt her muss. Zunächst wollte ich dies komplett in Software realisieren bis ich zufällig über einen Podcast auf das Thema Mikrocontroller gestoßen bin, was mich wiederum dazu bewegt hat mich intensiver mit dieser Materie auseinander zu setzen. Obwohl ich zu diesem Punkt kaum Verständnis für Elektrontechnik mitbrachte, fand ich schnell Spaß am löten, basteln und experimentieren. Natürlich wollte ich auch hier meine Begeisterung für Audiotechnik einbringen und so versuchte ich auf unterschiedlichen Wegen Klänge mit Hilfe eines Mikrocontrollers zu erzeugen. Überraschender weise ließen erste Ergebnisse nicht lange auf sich warten und die Idee vom „billig- selbstbau- Synthi“ war geboren. Damals motivierte mich vor allem die Herausforderung ein Instrument vom ersten IC bis hin zur Frontplattengestaltung selbst nach eigenen Vorstellen zu Entwickeln, bzw. die Kunst zu erlernen die einen erst befähigt dies zu tun. Auf den Punkt gebracht waren meine Ziele also: - Verstehen und Realisieren der Direkt digitalen Synthese - Wissen rund um Elektronik erweitern - Wissen im Bereich hardwarenahe Softwareentwicklung sammeln - Eigene Ideen umsetzen, bzw. Erfahrung sammeln um dies tun zu können - Erschaffen eines ernsthaften Instruments Seite |4
  • 5.
    3. Konzept 3.1.Synthesizer Folgende Grafik soll den Aufbau des Synthesizers und das Zusammenspiel von Digital- und Analogtechnik verdeutlichen. Sequenzer Digital Hüllkurven Hüllkurven Analog Generator Generator Wie man der oben Grafik entnehmen kann, besteht der digitale Teil des Gesammtsystems aus: 1. Der Klangerzeugung, realisiert in Form von 3 Oszillatoren die unabhängig von einander Sinus, Rechteck, Sägezahn und Rauschen erzeugen können. 2. Dem Sequenzer, der Komposition von Sequenzen erlaubt, und über eine 8x8 LED- Matrix bedien bar ist. Der analoge Teil des Systems leistet folgendes zur Formung des Signals: 1. Ein aktives analoges multimode Filter 2. Ein analoger „Verstärker“, um Lautstärkeverläufe oder Tastenanschläge zu simulieren Seite |5
  • 6.
    3. Zwei HüllkurvenGeneratoren, welche Steuerspannungen erzeugen, die wiederum Filter und VCA beeinflussen, bzw. steuern können 3.2.Klangerzeuger (DDS) Zur Klangerzeugung wurde hier das Verfahren der Direkt Digitalen Synthese implementiert. Im Folgenden möchte ich dieses Verfahren kurz erläutern. Ein Direkt Digitaler Synthesizer besteht mindestens aus den folgenden Bausteinen: - Einem festen Systemtakt, der Abtastfrequenz oder eng. Samplerate - Einer Tabelle welche eine Periode der zu erzeugenden Wellenform(en) enthält, einem so genannten Look up Table (LuT) - Einem Phasenakkumulator zur Adressierung des LuT - Einem Digital-Analogwandler oder eng. DAC - Einem Tiefpassfilter zur Glättung des Ausgangssignals Siehe nachfolgende Grafik. Digitale Phasenwerte Abtastwerte aus LuT Quantisiertes Signal Digital erzeugte Wellenform Analoges Tuningword Ausgangsignal Abtastfrequenz 1. Tuningword Das Tuningword ist ein Binärwort, welches dem Phasenakkumulator zugeführt wird um ein Ausganssignal in einer bestimmten Frequenz zu erzeugen. 2. Phasenakkumulator Hier wird bei jedem Systemtakt der neue Phasenwert des zu erzeugenden Abtastwertes bestimmt. Wird der Phasenakkumulator getaktet läuft die Funktion: ab. Seite |6
  • 7.
    3. Phase Truncation Das Ergebnis des Phasenakkumulators, die „neue Phase“ repräsentiert die Adresse des neuen Abtastwertes innerhalb des Look up Tables. Da der Phasenakkumulator in der Regel „breiter“ ist als der Adressbereich des Look up Tables, ( hier z.b. 24bit, während der LuT nur einen Adressbereich von 8bit bietet) wird in der Phase Truncation die Bitbreite aus dem Phasenakkumulator auf den vom LuT gegebenen Adressraum angepasst. Man tut dies, indem man die niederwertigen Bit (LSB) abschneidet und nur die höherwertigen Bit (MSB) zur Adressierung verwendet. 4. Look up Table im LuT liegt jeweils eine Periode der zu erzeugenden Wellenformen vor. 5. Digital-Analogwandler (DAC) im DAC wird der momentane Amplitudenwert des aktuellen Abtastwerts erzeugt. 6. Tiefpassfilter das Tiefpassfilter befreit das erzeugte Analogsignal von unerwünschten Frequenzkomponenten, erst er stellt die gewünschte Wellenform wieder her. Hier gilt das Theorem von Nyquist, was im Wesentlichen besagt, dass die Grenzfrequenz des Filters kleiner oder gleich der halben Taktfrequenz des Systems gewählt werden sollte. 3.3.Sequenzer Der hier verwendete Sequenzer zeichnet sich vor allem durch seine ungewöhnliche Bedienung aus. Während herkömmliche Sequenzer meist verlangen jede zu spielende Note und deren Tonhöhe einzeln zu bestimmen (siehe nachfolgender Grafik), stellt mein Matrix- Sequenzer bereits einen Pool von miteinander harmonierenden Notenwerten zur Verfügung, der die Grundlage einer jeden Sequenz darstellt, und so eine vollkommen andere Art des Komponierens ermöglicht. Dieser Pool besteht in den meisten Fällen aus den Notenwerten einer bestimmten Skala, wie z.B. der wohl bekannten A-Moll Skala, es kann hier neben den Dur- und Mollskalen aus jeder beliebigen Kirchentonart beginnend mit jedem beliebigen Grundton gewählt werden. Zusätzlich stehen in Abhängigkeit der jeweiligen Tonart eine Vielzahl von Akkorden und Kadenzen zur Verfügung, um die der Notenpool erweitertet oder dezimiert werden kann. Die Komposition von Sequenzen erfolgt durch das Setzen sogenannter Events, die entweder einen Tastenaschlag auslösen, oder einen Wechsel der Tonart, des Grundtons oder des Akkords… bewirken können. Man tut dies, indem man durch betätigen der Taster für die jeweilige Zeile und Reihe, das einzelne Element der Matrix auswählt, von dem ein Event ausgelöst werden soll. Visualisiert wird ein aktiver Event durch das „einschalten“ des LEDs, welches das jeweilige Element repräsentiert. Der Notenpool und aktive Events stehen, anders als beim herkömmlichen Sequenzer, in keinem fest definierten Verhältnis zueinander, sondern können sich wie folgt verhalten: - Der Pool kann auf unterschiedliche Weise mit den Zeilen und Spalten der Matrix verknüpft werden. - Die Matrix kann auf unterschiedliche Weise durchlaufen werden. Seite |7
  • 8.
    - Events können von diversen Algorithmen automatisch generiert oder alteriert werden. Nachfolgende Grafik soll den Unterschied zwischen diesen Beiden Modellen deutlich machen. Herkömmlicher Sequenzer Tonhöhe (AN), wenn Note gesetzt Legende Note setzen Poti LED 1 2 3 4 5 6 7 8 Taster 8 x Einzelnoten = 1 Takt Tonhöhe der einzelnen Matrix Sequenzer Noten liegen im Pool bereit und werden auf die Matrix abgebildet. Takte oder Einzelnoten (AN), wenn Note gesetzt Legende LED Taster Note setzen Tak te ode r Ein zel not en Seite |8
  • 9.
    4. Hardware 4.1.Digitaler Schaltungsteil 4.1.1.Verwendete Hardware Als Hardwareplatform zur Realisierung des Projekts, wurden zwei 8Bit Mikrocontroller der Firma Atmel verwendet: 1. AVR#1 - Atmel AVR 8Bit RISC Atmega 8 - 8kb Flashspeicher - 1kb SRAM - 16Mhz - 3x Timer - 3x PWM - 6x ADC Dient als Klangerzeuger und implementiert die Direkt digitale Synthese 2. AVR#2 - Atmel AVR 8Bit RISC Atmega 32 - 32kb Flashspeicher - 2kb SRAM - 16Mhz - 3x Timer - 4x PWM - 8x ADC Dient als Sequenzer und steuert den Klangerzeuger ISP: Als Programmieradapter kam eine einfache Selbstbaulösung zum Zug, (Link siehe Quellenverzeichnis) welche es durch lediglich 4 Widerständen erlaubt sämtliche 8Bit AVRs über den LPT Port zu programmieren. IDE: Als Programmierumgebung wurde das von Atmel stammende AVR-Studio zusammen mit dem freien C-Compiler avr-gcc verwendet. Seite |9
  • 10.
    4.1.2.Blockdiagramm CV to Pitch conversion LuT ADC DAC Sinus LuT Rechteck … AtMega8 AtMega32 DDS DAC Sequen zer UI UI Tiefpass- Filter Analoger- Taster LEDs LED- Schaltungs Taster Matrix teil Klangerzeuger Sequenzer 4.2.Analoger Schaltungsteil Auf die theoretische Funktionsweise der analogen Schaltungsteile: Filter, Verstärker und Hüllkurven wird hier nicht weiter eingegangen, da dies den Rahmen dieser Arbeit sprengen würde. Alle analogen Schaltungen die hier verwendet wurden stammen aus selbstbau- Modularsystemen und wurden lediglich nachgebaut. Quellen hierfür sind im Anhang verlinkt. Trotzdem mir keine Zeit blieb mich ausgiebig mit dieser Thematik zu befassen, war es mir doch sehr wichtig zumindest mal so etwas gebaut zu haben, wodurch ich letztendlich auch unglaublich viel über analoge Schaltungstechnik und Elektronik allgemein gelernt habe. S e i t e | 10
  • 11.
    5. Software 5.1.Klangerzeugung 5.1.1.Abstrakt Der Softwareteil der Klangerzeugung besteht im Wesentlichen aus 3 Teilen: 1. Programm- und I/O Initialisierungen 2. Endlosschleife innerhalb der Main Methode a. Benutzer- I/O überprüfen, und aktualisieren 3. Interrupt Service Routine (ISR) a. Tonhöhe vom ADC lesen und aktualisieren b. DDS ausführen c. Neuen Abtastwert auf DAC schreiben 5.1.2.Direkt Digitale Synthese Die DDS ist wie folgt implementiert: - Abtastrate = Interruptperiode generiert durch Timer0 Overflow Interrupt - Phasenakkumulator = 24bit Integer Variable OSCx_PhaseAccu - Phase Truncation = 16bit rechts shift des Phasenakkumulators - Look Up Table = 8bit integer Array, abgelegt im Programmspeicher - DAC = Pulsweitenmodulation durch Timer1 / Timer2 - Tuningword = 32bit integer Array mit Tuningwords für den Gesamten Notenumfang (C0-C9) 5.1.3.Definitionen #define F_CPU 16000000UL Definiert den Prozessortakt mit 16Mhz #define PINOUT_OSC2 PB1 Ausgabepin des zweiten Oszillators #define PINOUT_OSC1 PB2 Ausgabepin des ersten Oszillators #define PINOUT_LFO PB3 Ausgabepin des Niederfrequenzoszillators #define OSC1_WAVELED_DATA PD5 Datenpin des Schieberegisters zur Visualisierung der ausgewählten Wellenform am Bedienfeld des ersten Oszillators #define OSC2_WAVELED_DATA PB4 S e i t e | 11
  • 12.
    Datenpin des Schieberegisterszur Visualisierung der ausgewählten Wellenform am Bedienfeld des zweiten Oszillators #define LFO_WAVELED_DATA PD6 Datenpin des Schieberegisters zur Visualisierung der ausgewählten Wellenform am Bedienfeld des Niederfrequenzoszillators #define ALL_WAVELED_MR PB0 Master-Resetpin des Schieberegisters zur Visualisierung der ausgewählten Wellenform an allen Bedienfeldern #define ALL_WAVELED_CLK PD7 Clockpin des Schieberegisters zur Visualisierung der ausgewählten Wellenform an allen Bedienfeldern #define OSC1_WAVE_SELECT_BTN PD1 Eingabepin des Tasters zur Auswahl der Wellenform des ersten Oszillators #define OSC1_OCTAVE_SELECT_BTN Eingabepin des Tasters zur Auswahl der Oktave des ersten Oszillators #define OSC2_WAVE_SELECT_BTN PD2 Eingabepin des Tasters zur Auswahl der Wellenform des zweiten Oszillators #define OSC2_OCTAVE_SELECT_BTN PD3 Eingabepin des Tasters zur Auswahl der Oktave des zweiten Oszillators #define LFO_WAVE_SELECT_BTN PD4 Eingabepin des Tasters zur Auswahl der Wellenform des Niederfrequenzoszillators #define LFO_FREQ_POT PC5 Analogeingang – Frequenz- Potentiometer des Niederfrequenzoszillators #define OSC1_DETUNE_POT PC4 Analogeingang – Detune- Potentiometer des ersten Oszillators #define OSC2_DETUNE_POT PC3 Analogeingang – Detune- Potentiometer des zweiten Oszillators #define CV_PITCH_IN PC2 Analogeingang – Tonhöhe des ersten Oszillators #define CV_PITCH_IN2 PC1 Analogeingang – Tonhöhe des zweiten Oszillators 5.1.4.Globale Variablen volatile uint16_t isr_counter=0; Countervariable, wird mit jeder Interruptperiode imkrementiert volatile uint16_t ms_counter=0; Countervariable, wird jede Millisekunde inkermentiert volatile uint8_t OSC_gate =0; Statusvariable, volatile uint8_t OSC1_currentNote=0; Aktueller Notenwert des ersten Oszillators volatile uint8_t OSC2_currentNote=0; Aktueller Notenwert des ersten Oszillators volatile uint16_t LFO_currentFreq=0; Aktuelle Ausgabefrequenz des Niederfrequenzoszillators volatile uint8_t OSC1_octave=0; Statusvariable, dient als index von OCTAVE_SELECT[] volatile uint8_t OSC2_octave=0; Statusvariable, dient als index von OCTAVE_SELECT[] volatile uint16_t OSC1_detune=0; Aktueller Verstimmungswert des ersten Oszillators volatile uint16_t OSC2_detune=0; Aktueller Verstimmungswert des zweiten Oszillators volatile uint8_t OSC1_Wave=0; S e i t e | 12
  • 13.
    Statusvariable, dient alsindex von WAVEFORMS[] volatile uint8_t OSC2_Wave=0; Statusvariable, dient als index von WAVEFORMS[] volatile uint8_t LFO_Wave=0; Statusvariable, dient als index von WAVEFORMS[] uint32_t OSC_calibration_offset=0; Offset zur Korrektur der Ausgangsfrequenz const uint8_t WAVE_SELECT[4] = {1,2,4,8 }; Array mit Konstanten für die Wellenformauswahl const uint8_t OCTAVE_SELECT[3] = { 64, 32, 16 }; Array mit Konstanten für Oktaven- Umschaltung const uint8_t *WAVEFORMS[4] = {sinewave,sawtoothwave,squarewave, userwave}; Array mit Zeigern auf die hinterlegten Look Up Tables 5.1.5.Interrupt Service Routine (ISR) Die Interruptperiode der ISR stellt die Abtastrate des Systems dar. Diese wurde hier auf 32khz festgelegt, was nach Nyquist erlaubt ein Signal mit bis zu 16khz erzeugen zu können. Ausgelöst wird die ISR durch einen Overflow Interrupt in Timer0. Timer0 ist ein 8Bit Counter und wird alle 8- Systemtakte inkrementiert, erreicht der Counter einen bestimmten Compare-Match Wert (hier 192) , wird er zurückgesetzt und ein Overflow Interrupt ausgelöst. Zur Berechnung der Timereinstellungen ist im Anhang ein Excel Sheet verlinkt. While(1) { init() { 5.1.6.Blockdiagramm Programminitialisierun int main (void) { - Initialize I/O Ports g - Initialize Timer0 (samplefreq.) setLEDS(…) checkPots(){{ - Initialize Timer1 (DAC 1+2) S e i t e | 13 Includes - Check Input pins(DAC 3) Initialize Timer2 } - } Write ADCs and update Read display-values to } checkButtons() checkPots() setLEDS(…) Init() - shiftregisters Interrupts global variables Switch Modes Enable global
  • 14.
    Defines Globale Variable n checkButtons() { } - ISR(TIMER0_OVF_vect) { Increment isr_counter - Synchronize ms_counter } - Read Pitch from ADC - run the DDS and output new value to DAC . 5.2.Sequenzer 5.2.1.Abstrakt Der Softwareteil des Sequenzers besteht im Wesentlichen aus folgenden Bestandteilen: 1. Programm und I/O Initialisierungen S e i t e | 14
  • 15.
    2. Endlosschleife innerhalbder Main() Funktion a. Durchlaufen der Matrix b. Analoge Hüllkurven triggern falls aktuelles Element aktiv ist c. Taster zur Matrixsteuerung überprüfen und Änderungen Ausführen 3. ISR 1 (Timer0 Overflow Interrupt) a. Steuerspannung für Synthmodul erzeugen 4. ISR 2 (Timer2 Overflow Interrupt) a. Timing ableiten b. Taster überprüfen und Änderungen ausführen c. LED-Matrix anzeigen 5.2.2.Definitionen #define LED_MATRIX_DATA1 PD2 Datenleitung des ersten Schieberegisters zur Steuerung der LED Matrix #define LED_MATRIX_DATA2 PD3 Datenleitung des zweiten Schieberegisters zur Steuerung der LED Matrix #define LED_MATRIX_MR PD7 Master- Resetpin der Schieberegister #define LED_MATRIX_CLK PD6 Clockleitung der Schieberegister #define BUTTON_ROW PA0 Analogeingang – 8 Taster zur Reihenwahl der Matrix #define BUTTON_COL PA1 Analogeingang – 8 Taster zu Zeilenwahl der Matrix #define CV_PITCH_OUT1 PD4 PWM Ausgang #1 #define CV_PITCH_OUT2 PD5 PWM Ausgang #2 #define CV_GATE_OUT1 PC0 Gate Ausgang zum triggern der analogen Hüllkurven #define CV_GATE_OUT2 PC1 Gate Ausgang zum triggern der analogen Hüllkurven #define LED_COL1_DATA PC6 Datenleitung Schieberegister #3 #define LED_COL2_DATA PC7 Datenleitung Schieberegister #4 #define BUTTON_LEFT0 PB4 Eingang Taster #1 #define BUTTON_RIGHT0 PD0 Eingang Taster #2 #define BUTTON_RIGHT1 PB3 Eingang Taster #3 #define BUTTON_RIGHT2 PD1 Eingang Taster #4 S e i t e | 15
  • 16.
    5.2.3.Globale Variablen uint8_t constMOD_REF_MATRIX[8] = … Referenzwerte für Sequenzmodulation uint16_t const RES_REF[8] = … Referenzwerte für Modulation der Sequenzauflösung volatile uint8_t LED_MatrixA[8][8] = {}; 8x8 Array – repräsentiert die 8x8 LED Matrix volatile uint8_t LED_MatrixB[8][8] = {}; 8x8 Array – Puffer volatile uint8_t LED_runMatrix[8][8] = { }; uint8_t LED_ROW_left =0; Anzeigewert LED Reihe auf Benutzeroberfläche uint8_t LED_ROW_right1 =0; Anzeigewert LED Reihe auf Benutzeroberfläche uint8_t LED_ROW_right2 =0; Anzeigewert LED Reihe auf Benutzeroberfläche volatile uint16_t ms_counter=0; Zählervariable, von ihr wird das globale Timing abgeleitet volatile uint16_t step_counter=0; Zählervariable der Steps volatile uint16_t bar_counter=0; Zählervariable der Takte uint8_t mod_counter=16; Zählervariable – gibt an wann moduliert warden soll uint8_t seq_direction=0; Laufrichtung des Sequenzers, vertical/horizontal volatile uint8_t CV1_currentPitch=0; Tonhöhe des ersten Oszillators volatile uint8_t CV2_currentPitch=0; Tonhöhe des zweiten Oszillators volatile uint8_t currentNote=0; Tonhöhe des Sequenzers volatile uint8_t currentScale[28]={0,0,0,0,0,0,0,0}; Hält die aktive Skala volatile uint8_t currentChord[3]= {0,2,4}; Hält den aktiven Akkord volatile uint8_t currentChordBaseNote=0; Hält den aktiven Grundton volatile uint8_t currentMode=0; Hält den aktiven Sequenzermodus uint8_t RES_counter=125; Aktuelle Auflösung des Sequenzers volatile uint8_t currentPitchSrc=0; Aktive Quelle für Tonhöheninformation volatile uint8_t *currentLEDMatrix= &LED_MatrixA[0][0]; Zeiger auf aktive Matrix volatile uint8_t currentCadence[4] = { 0, 3,4,7 }; Hält die aktive Kadenz volatile uint8_t majorScale[28] = … Hält die C-Dur Skala als Grundlage für die Generierung weitererer volatile uint8_t currentSequence[64 = …] Hält die aktuelle Sequenz S e i t e | 16
  • 17.
    5.2.4.Intterupt Service Routine DerSequenzer arbeitet mit zwei Interrupt Service Routinen: 1. ISR1 Timer0 Overflow Interrupt dieser Interrupt taktet, genau wie beim Synthesizer- Modul den DAC, der in diesem Fall jedoch kein Audio-, sondern ein Steuerspannungssignal (CV) erzeugt. Dieses Signal enthält die Tonhöheninformationen des Sequenzers und wird dem Synthesizer zugeführt, der es wiederum digitalisiert und die entsprechende Tonhöhe ausliest. 2. ISR 2 Timer2 Overflow Interrupt die Interruptperiode von Timer2 beträgt 1ms, von ihr wird das Timing des Sequenzers abgeleitet. S e i t e | 17
  • 18.
    5.2.5.Blockdiagramm init() { - Initialize I/O Ports Includes - Initialize Timer0 (samplefreq.) Programminitialisierun - Initialize Timer1 (DAC 1+2) g Defines - Initialize Timer2 (Mux freq.) } Globale - Enable global Interrupts Variable n checkButtonMatrix() { - Read ADCs to find out which Buttons have been pressed - Update current Matrix } Init() While(1) { int main (void) { checkButtonMatrix() doSeqMode() { - Switch to current mode doSeqMode() - Do the actual sequencing } checkStep() } checkStep() { - Check if current step is set ISR(TIMER0_OVF_vect) { - If it is, trigger Envelope to } - Clk DAC and output new CV } generate a NoteOn value checkButtons() { - Check for User input - Ms_counter++ - Update states ISR(TIMER2_OVF_vect) { } - Sychronize to 100ms } checkButtons() displayLedMatrix() { displayLedMatrix() - Calculate control words for shiftregisters } - Transfer data in serial S e i t e | 18
  • 19.
    6. Probleme Im allgemeinengab es glücklicherweise kaum bzw. keine größeren Probleme, der Softwareteil des Projekts verlief größtenteils reibungslos und auch sonst konnte ich fast alle meine Ziele verwirklichen, einzig allein die Implementierung digitaler Effekte musste ich streichen, da die Hardwareressourcen der verwendeten Mikrocontroller, insbesondere deren RAM dafür nicht ausreichend dimensioniert waren. 7. Fazit Für mich war dieses Projekt ein voller Erfolg, der Lerneffekt war riesig, noch viel größer als ich gedacht hätte. Zu Beginn des Projekts konnte noch kaum Widerstand und Kondensator unterscheiden, geschweige denn Schaltpläne lesen oder gar zeichnen, heute kenne ich Pinbelegungen auswendig und spreche fast fließend binär  Das Entwickeln von Software auf unterstem Level und die damit verbundenen Möglichkeiten haben mich sehr begeistertet und auch bis jetzt nicht losgelassen. Auch wenn dieses Projekt offiziell hiermit abgeschlossen ist, bleibt noch einiges zu tun, und ich freue mich jetzt schon daran weiterzuarbeiten und vor allem damit zu „spielen“. Alles in allem hat dieses Projekt unglaublich viel zu meinem Gesammtverständnis für Hardwarevorgänge, sowie digitale Audiotechnik, aber auch Elektronik beigetragen und ich kann nur froh sein meine Zeit in dieses Projekt investiert zu haben. S e i t e | 19
  • 20.
    8. Quellen 1. Infos rund um AVR und Mikrocontroller a. http://www.mikrocontroller.net b. http://www.scienceprog.com 2. Datenblätter und Applicationotes zu den verwendeten Mikrocontrollern a. www.atmel.com 3. Direkt Digitale Synthese a. http://en.wikipedia.org/wiki/Direct_digital_synthesis b. http://www.scienceprog.com/category/avr-controlled-signal-generator/ c. http://www.mikrocontroller.net/articles/Digitaler_Funktionsgenerator 4. AVR Programmieradapter (ISP) a. http://mikrocontroller.com/de/isp.php 5. AVR Programmierumgebung (IDE) a. http://www.atmel.com/dyn/Products/tools_card.asp?tool_id=2725 6. AVR C-Compiler (avr-gcc) a. http://winavr.sourceforge.net/ 7. DIY Modular Synth (Analogtechnik) a. René Schmitz http://www.uni-bonn.de/~uzs159/ b. Yves Usson http://yusynth.net/Modular/index.html c. Forum http://www.sequencer.de/synthesizer/ 8. Schaltpläne (analoger Schaltungsteil) a. Filter (VCF) http://yusynth.net/archives/ElectronicDesign/N-Steiner-VCF-1974.pdf b. Verstärker (VCA) http://yusynth.net/Modular/index.html c. Hüllkurven (ADSR) http://www.uni-bonn.de/~uzs159/ 9. Anhänge 1. Quellcode inkl. Avr-Studio Projekt des Synthesizer Moduls 2. Quellcode inkl. Avr-Studio Projekt des Sequencer Moduls S e i t e | 20
  • 21.
    3. Excel Sheetfür sämtliche Berechnungen (Tuningwords, Timer, R/C Filter…) 4. Power Point Präsentation vom Präsentationstag S e i t e | 21