Präsentation einbetten
14-mal heruntergeladen































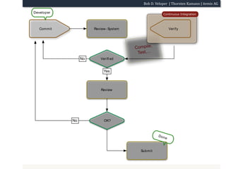
Das Dokument beschreibt die effiziente Entwicklung verteilter Projekte unter Verwendung von Tools wie Git, Gerrit, Hudson und Sonar. Es wird ein Workflow für Code-Reviews und kontinuierliche Integration vorgestellt, der das Erstellen, Testen und Überprüfen von Änderungen umfasst. Die Herausforderung, vor der die IT-Firma steht, wird ebenfalls angesprochen.





























