Präsentation einbetten
Downloaden Sie, um offline zu lesen




















































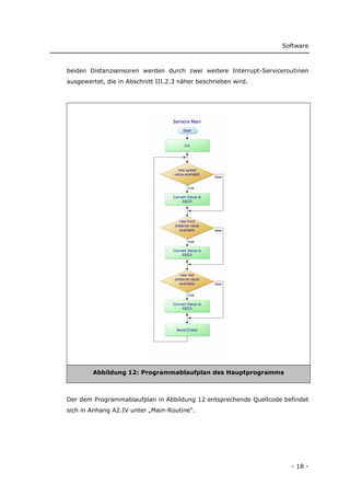
Die Bachelorarbeit von Benjamin Gatscher befasst sich mit der Entwicklung eines eingebetteten Systems zur automatischen Geschwindigkeits- und Abstandsregelung (Adaptive Cruise Control) für ein Modellauto, einschließlich der Hardware- und Softwareimplementierung. Das System kombiniert verschiedene Sensoren, darunter einen Geschwindigkeits- und Abstandssensor, zur Steuerung der Fahrzeuggeschwindigkeit unter Berücksichtigung der Verkehrssituation vor dem Fahrzeug. Zusätzlich wird die Programmiersprache Cola verwendet, um die Softwarekomponenten des ACC-Systems zu modellieren.



















































