Diese Präsentation wurde erfolgreich gemeldet.
Wir verwenden Ihre LinkedIn Profilangaben und Informationen zu Ihren Aktivitäten, um Anzeigen zu personalisieren und Ihnen relevantere Inhalte anzuzeigen. Sie können Ihre Anzeigeneinstellungen jederzeit ändern.

B10 obtenção de matéria pelos seres autotróficos

6.760 Aufrufe

Veröffentlicht am

Veröffentlicht in: Bildung
  • Loggen Sie sich ein, um Kommentare anzuzeigen.

B10 obtenção de matéria pelos seres autotróficos

  1. 1. 2 Nuno Correia 11/12
  2. 2. 3 Nuno Correia 11/12
  3. 3. 4http://vcell.ndsu.nodak.edu/animations/photosynthesis/movie-flash.htm Nuno Correia 11/12
  4. 4. 5 Nuno Correia 11/12
  5. 5. 6 Nuno Correia 11/12
  6. 6. 7 Nuno Correia 11/12
  7. 7. 8 Nuno Correia 11/12
  8. 8. 9Cloroplastos e fotossíntese Nuno Correia 11/12
  9. 9. 10 Nuno Correia 11/12
  10. 10. 11 cutícula Epiderme superior Parênquima em Feixe Vascular paliçada Parênquima LacunosoMesófilo Estoma Epiderme inferior Nuno Correia 11/12
  11. 11. 12Extracção e separação dos pigmentos fotossintéticos Nuno Correia 11/12
  12. 12. 13 Nuno Correia 11/12
  13. 13. 14 Nuno Correia 11/12
  14. 14. 15Absorção de luz Nuno Correia 11/12
  15. 15. 16Fluorescência Nuno Correia 11/12
  16. 16. 17 Nuno Correia 11/12
  17. 17. 18 Nuno Correia 11/12
  18. 18. 19 Nuno Correia 11/12
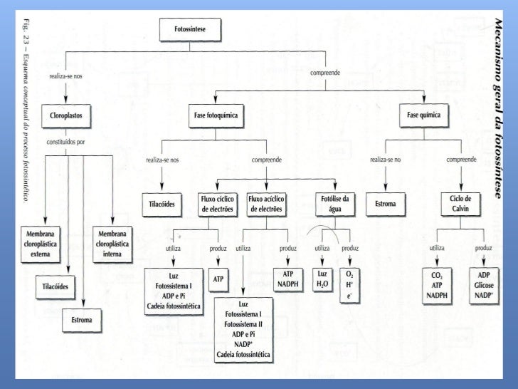
  19. 19. 20Como se processa a fotossíntese? Nuno Correia 11/12
  20. 20. 21Fase Fotoquímica Constituição e funcionamento de um complexo de antena de um fotossistema. Nuno Correia 11/12
  21. 21. 22 Nuno Correia 11/12
  22. 22. 23 Fluxo não cíclico Nuno Correia 11/12
  23. 23. 24Fluxo não cíclico Nuno Correia 11/12
  24. 24. 25 Nuno Correia 11/12
  25. 25. 26Fluxo cíclico Nuno Correia 11/12
  26. 26. 27 Produção de ATP (Quimiosmose)molécula capaz dearmazenar energia. Nuno Correia 11/12
  27. 27. Quimiosmosehttp://ats.doit.wisc.edu/Biology/cb/ch/t1_a1_b.htm 28 Nuno Correia 11/12
  28. 28. 29Reacções de fixação do Carbono Nuno Correia 11/12
  29. 29. 30 Nuno Correia 11/12
  30. 30. 31 Nuno Correia 11/12
  31. 31. 32 Nuno Correia 11/12
  32. 32. 33 Nuno Correia 11/12
  33. 33. 34Qual é a importância da Fotossíntese para a biosfera? Nuno Correia 11/12
  34. 34. 35Quimiossíntese Nuno Correia 11/12
  35. 35. 36 Nuno Correia 11/12
  36. 36. 37 Nuno Correia 11/12
  37. 37. 38Ecossistemas extremos…http://www.whoi.edu/page.do?pid=11598&tid=1061&cid=20829&cl=16854 Nuno Correia 11/12
  38. 38. 39 Nuno Correia 11/12
  39. 39. 40 Nuno Correia 11/12
  40. 40. 41Exercícios Nuno Correia 11/12
  41. 41. 42 Nuno Correia 11/12
  42. 42. 43 Nº de bolhas por minuto 70 60Nº de bolhas por minuto 50 40 Nº de bolhas por 30 minuto 20 10 0 1 2 3 4 Nuno Correia 11/12
  43. 43. 44 Nuno Correia 11/12
  44. 44. 45 Nuno Correia 11/12

×